Иран vs Ирак: история и современность [Ариф Али-Гусейнович Алиев] (fb2) читать онлайн


 [Настройки текста]  [Cбросить фильтры]
  [Оглавление]

Часть 1 Персы и арабы в древности и в составе Халифата

От автора

22 сентября 1980 г. Экстренное сообщение в информационных выпусках: вооруженные силы Иракской Республики перешли границу с Исламской Республикой Иран, положив начало (многолетней, как потом оказалось) ирано-иракской войне. Мировое сообщество в общем-то смирилось с мыслью о возможности подобного исхода непродолжительного, но интенсивного противостояния двух государств в конце 70-х годов. Налицо были и политические демарши, и дипломатические ноты, и кровавые приграничные стычки. Теперь все сомнения были уже позади: одна из самых жестоких локальных войн XX столетия была начата. Иран и Ирак, персы и арабы, шииты и сунниты что могло столкнуть эти многоликие силы в непримиримом противоборстве? Вопросов было много, и они, как казалось, досконально были проанализированы во властных структурах различных государств, на страницах серьезных общественно-политических изданий и в научных кругах. Стремление к геополитическому превосходству над соседом? Да. Оба государства хотели бы играть первую скрипку в региональных делах. Борьба за контроль над месторождениями нефти, каналами и рынками сбыта «черного золота»? Да. Немощной была бы нация, не сумевшая воспользоваться богатством, буквально лежащим под ногами. Несовместимость господствующей в Ираке идеологии арабского социалистического возрождения и исламского фундаментализма в Иране? Да. И как следствие — очевидное взаимное недоверие только-только оказавшихся на вершине власти лидеров обеих стран президента Ирака Саддама Хусейна и духовного главы Ирана айатоллы Рухоллы Хомейни. Взаимные территориальные притязания? Да. Слишком часто и, как правило, чужими руками осуществлялись демаркации их общей границы.

Нет сомнения, что каждая из этих причин, даже взятая в отдельности, могла бы стать, учитывая восточный менталитет, вполне достаточной, чтобы втянуть эти соседние государства в непримиримую конфронтацию. И все же, все же… Достаточно иметь хотя бы самые общие представления об исламе, чтобы прийти к очевидному и однозначному выводу: войны между мусульманскими странами не должны иметь места, ибо по исламским канонам — кровопролитие между братьями-единоверцами лежит вне рамок закона.

Вместе с тем создавалось впечатление, что в ирано-иракском противостоянии существует еще и какой-то глубинный потаенный пласт, во многом проясняющий суть происходящего. Чувствовалось, что подспудно в исторической памяти обоих народов наличествует некий контрапункт, допускающий возможность проявления взаимной неприязни. Вскоре многое стало ясно: первые немногочисленные, но широко разрекламированные в иракской прессе успехи на полях сражений с Ираном в Багдаде были названы «Кадисией Саддама Хусейна».

На первый взгляд, здесь было чему удивляться. Неужели историческая память народов может быть столь крепка, что некое событие, пусть и не рядовое, но свершившееся без малого 1 500 лет назад, может нести в себе столь весомую знаковую самоценность и до настоящего времени способно бередить умы наших современников? Но, с другой стороны, думалось: а, собственно говоря, почему бы и нет? Неужели в сердцах наших соотечественников не вызывают отзвука слова «Куликово поле», «Полтава» или «Сталинград»? У болгар — «Шипка»? У англичан — «Трафальгар»? У греков — «Марафон»? У итальянцев «Карфаген»? Конечно, вызывают! Но как объяснить, почему Бородинская битва не оказала в итоге негативного воздействия на взаимоотношения России и Франции XIX и XX вв., а битва при Кадисии — самое крупное сражение между первыми мусульманами-арабами и войском Сасанидского Ирана, завершившееся бесславным поражением персов, до сих пор воспринимается как неразрешенный спор? Более того, ход боевых действий по обе стороны границы между Ираком и Ираном, пропагандистская кампания, развернутая в СМИ обеих стран в конце 1970 — начале 1980-х годов, однозначно давали понять, что итоги битвы при Кадисии дают возможность народам этих государств как бы повторить путь, уже пройденный много веков назад их предками. В стремлении добиться величайшего взлета национальной гордости они вновь попытались разыграть свои роли, причем с одинаковой, но по-разному звучащей целью: арабы — чтобы повторить достигнутый при Кадисии успех, а иранцы — чтобы взять реванш. Чем все это завершилось, мы знаем: ирано-иракская война, так и не выявив победителя, угасла в 1988 г.

Ушла в прошлое и последовавшая за ней «война в Заливе», в эпицентре которой оказались «братья-арабы» Ирака и Кувейта. Но угольки напряженности в регионе не угасли и способны воспламенить новый пожар военных действий. Об этой опасности нам напоминает конфронтация между Ираком и большинством стран мирового сообщества, едва не вылившаяся в новые региональные войны в ноябре 1997, феврале-марте 1998 и первые месяцы 1999 г.

Изучение многополюсной проблемы урегулирования конфликтной ситуации на Ближнем и Среднем Востоке — задача глобального масштаба. В данной работе автор пытается проанализировать лишь один комплекс вопросов, касающийся зарождения и развития связей между двумя самыми многочисленными народами региона — арабами и персами — и современным состоянием взаимоотношений между Ираком и Ираном. Подобная ретроспекция дает возможность проследить, где и каким образом завязывались тугие узлы региональных проблем, обнаружить истоки противоречий, которые, обретя со временем некую фундаментальность, с регулярным постоянством всплывали на поверхность в конце XX в. и продолжают оставаться камнем преткновения до настоящего времени.

В советские годы отечественная историческая наука, как и все обществоведческие дисциплины, попала под мощный пресс идеологии марксизма-ленинизма. Вольно или невольно исследователи чрезмерно часто, а порой и не к месту оперировали догматическим понятийным аппаратом этого учения. Исторические труды катастрофически обезлюдели, истинные творцы истории методично вытеснялись, уступая место безликим «массам» и «классам», «нациям» и «народам». Попытки объяснять причины, скажем, восстания Спартака с позиции «классовой борьбы» или объявлять борьбу русских княжеств против татаро-монголов «национально-освободительной» способны сегодня вызвать в лучшем случае снисходительную улыбку. Упускался из виду тот очевидный факт, что большую политику, а следовательно, и Ее величество историю творят личности. Великие и ничтожные, общеизвестные и незаслуженно забытые — все они на различных этапах развития человеческой цивилизации своими мыслями и поступками вносили свой посильный вклад в то, из чего и складывался, собственно, исторический процесс.

До начала 1980-х годов в научных трудах советских исследователей, освещающих историю становления и характер современного развития стран мусульманского мира, не уделялось должного внимания исламскому фактору. Ислам вообще рассматривался как реакционное религиозное учение, эдакий «пережиток прошлого». Авторитет классиков марксизма был, естественно, непререкаем. Ф. Энгельс в одном из своих писем К. Марксу отмечал: «…религиозная революция Мухаммеда, как и всякое религиозное движение, была формально реакцией, мнимым возвратом к старому, к простому»[1].

«Антиимпериалистическая, антишахская» революция в Иране 1978–1979 гг., приведшая к образованию Исламской Республики Иран, в корне изменила представления о том, что подавляющее большинство наций и национальных государств современного Востока (и не только его) сложилось исключительно на основе канонизированной общности территории, экономической жизни, языка, культуры и психического склада. Теперь стало ясно, что без учета консолидирующей роли религии, общности исторических судеб народов любые серьезные научные изыскания в этой сфере будут страдать теоретическими и методологическими изъянами.

В последнее десятилетие изучение ислама в нашей стране утратило академический характер и стало жизненно важной государственной потребностью. Обстановка на Северном Кавказе и две последние так называемые «чеченские войны» со всей определенностью выявили практически полное неведение или непонимание того, каким образом, согласно догматам ислама, должны складываться взаимоотношения между мусульманскими и немусульманскими народами. И если подобное незнание для российских политических и военных кругов еще может считаться простительным, то явное попрание канонов собственной религии со стороны политического руководства и боевиков Чечни является преступным. Причисляющие себя к ваххабитам чеченские боевики, совершавшие вторжение в мирные города и селения соседних народов, и понятия не имели о том, что идеологи этого религиозно-политического течения в исламе проповедовали братство и единство всех мусульман, выступали с призывами строгого соблюдения морально-этических принципов раннего ислама, осуждали роскошь и стяжательство, а врагов видели только в лице многобожников и вероотступников.

В предлагаемом исследовании автор на примере первых арабских завоевательных походов, начатых еще при пророке ислама Мухаммеде, пытается показать, что агрессивно-враждебное отношение к другим народам и религиозным конфессиям (особенно к христианству и иудаизму) не имеют ничего общего ни с пророчествами и высказываниями Мухаммеда, ни с положениями священной книги мусульман — Корана, ни с канонами «правоверного» ислама. На конкретных исторических примерах мы убедимся в том, что цели мусульманской экспансии и методы ее реализации в первые десятилетия ислама в корне отличаются от идеологии «исламского терроризма» и его кровавых проявлений в наши дни.

Несмотря на всю остроту означенных проблем, автор при подготовке данной работы постарался избежать чрезмерной политизированности в изложении материала, и на страницах этой публикации читатель найдет имена и деяния большого числа исторических персонажей, государственных, общественных и религиозных деятелей Античности, Средневековья и нашего времени. В монографию вкраплены предания и легенды, зафиксированные, по большей части, мусульманскими историографами и литераторами. Многие из них хорошо известны и вошли в фольклор народов, другие — не на слуху, но от этого не перестают оставаться познавательными и поучительными.

***
Известно, что в научной литературе, посвященной истории и современному развитию стран Востока, можно встретить различные варианты транскрипции терминов, топонимов и, в особенности, арабских, иранских, тюркских и монгольских имен, что является предметом многолетних споров филологов и востоковедов. Так, написание сложносоставного имени, типа Хабиб ар-Рахман, можно передать более чем десятью способами[2]. Читатель должен согласиться, что в данном случае Хабиб-ар-Рахман и Хабибуррахман — это не совсем одно и то же, и может восприниматься как имена двух различных людей. То же самое можно сказать о таком разночтении, как Токудар и Текюдер.

Из различных встречающихся вариантов русской транслитерации восточных имен, а также терминов, топонимов и словосочетаний автор избрал «облегченное» написание — без диакритических знаков, а апостроф не используется при передаче имен и слов, вошедших в обиход и лексикон: Али вместо 'Али, Коран вместо аль-Кур'ан, ашура вместо 'ашура' и т. п. Автор также старался избежать русифицированных версий передачи имен и слов, содержащих йотированные гласные и мягкие согласные звуки, — Илйас вместо Ильяс, айат вместо аят и др. Однако когда написания имен и слов более известны в ином виде, то эта форма сохранена — Мухаммед, везирь, Сабейское царство вместо изначальных Мухаммад, вазир, Саба'. В указателях, а при необходимости и в самом тексте оговорены варианты и двоякое написание: Фируз (Файруз, Пероз), му'аззин (муэдзин), Занзибар (араб. — Зиндж) и т. д. Специалисты, хочется надеяться, простят автору подобный подход, так как хорошо осведомлены о точной транслитерации восточной лексики. А для широкой читательской публики изменение привычных написаний слов может лишь помешать при чтении текста. Поэтому написание арабского «отчества» (насаб), «сын такого-то», дано в более привычной форме «ибн имярек», а не «бен имярек» или «б. имярек» (в последнем случае сочетание буквы «б» и точки вызывает к тому же иные ассоциации).

В традиционной арабо- и персоязычной литературе принят определенный порядок расположения частей полных имен, когда вслед за лакабом (почетным прозвищем) идет кунйа (почетное наименование по ребенку-первенцу — Абу, т. е. «отец [такого-то]», или Умм, т. е. «мать [такого-то]»)[3], затем 'исму 'аламин, или просто 'алам (личное имя), потом насаб («отчество»), далее — нисба (чаще всего место рождения человека или его род или племя) и, наконец, унван, или мансиб (должность или сан):

Аль-Хаким Абу Иса Хасан ибн Муса аль-Хорезми аль-Вазир*
лакаб кунйа 'алам насаб нисба унван (мансиб)
* Приведенное имя условно.

Автор сохранил эту последовательность в случаях, когда персонаж более известен по лакабу. Однако многие люди вошли в историю и знакомы нам не по лакабу (как, например, аль-Мамун, аббасидский халиф), а по 'аламу (Мухаммед, Пророк ислама), кунйе (Абу Талиб, дядя Пророка), насабу (Ибн Сина, ученый-энциклопедист, врач), нисбе (аль-Хорезми, ученый-энциклопедист). Очень популярный поэт или литератор часто становился известен по тахаллусу (своего рода литературному псевдониму), например Са'ади или Хафиз. Первый назвался так в честь своего покровителя — Са'ада ибн Занги, правителя Шираза, а второй взял в качестве тахаллуса слово, означающее по-арабски «удерживающий в памяти», т. е. «помнящий Коран наизусть»[4]. В подобных случаях значимая для нас часть составного имени перенесена на первую позицию.

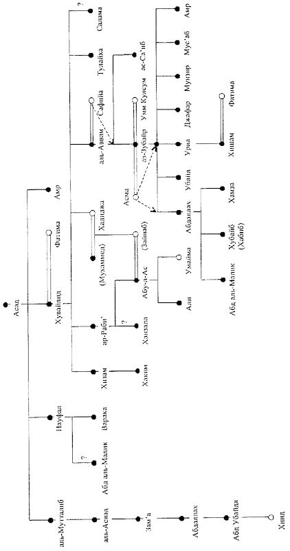
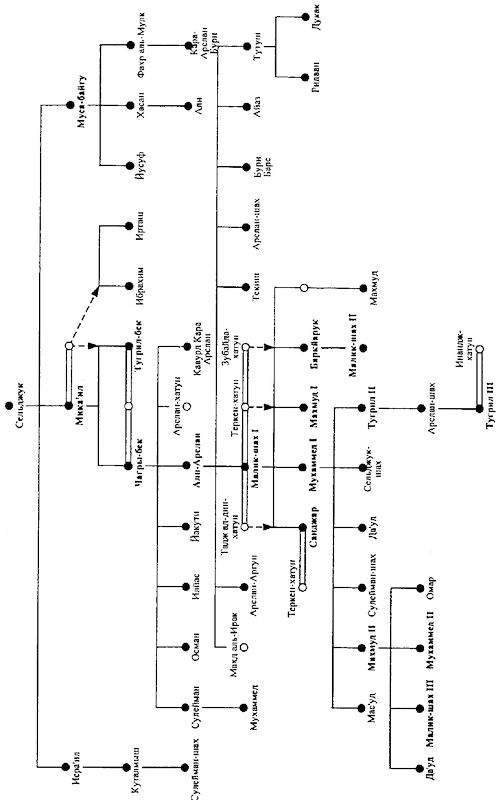
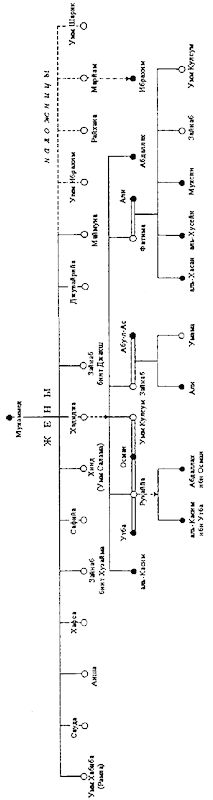
В структурном плане предлагаемое исследование разделено автором на два относительно самостоятельных раздела. В части I рассмотрены предыстория взаимоотношений арабов и персов, их первые связи, противоборство и сотрудничество в первое тысячелетие нашей эры. В части II главное внимание уделено периоду Новой и Новейшей истории. В ней прослеживается история возникновения Ирака и Ирана как независимых современных государств, анализируется эволюция их взаимоотношений после Второй мировой войны. Большое место занимает рассмотрение причин ирано-иракской войны 1980–1988 гг., хода боевых действий и политико-экономических последствий этого противостояния. В приложениях автор дает составленные им генеалогии тех династий, племен, родов и некоторых их ответвлений, которые вошли в текст исследования. Они дадут читателям возможность разобраться в сложных, а порой запутанных родственных и династических связях персонажей. При составлении генеалогий автор использовал графический принцип, предложенный известным российским востоковедом О. Г. Большаковым в его фундаментальном труде по истории халифата[5].

Глава 1 Персы и арабы: предыстория

Персы

Родственные друг другу персидские и мидийские племена сравнительно поздно появились на Ближнем Востоке. Их проникновение на Иранское плато было осуществлено, вероятно, не позднее начала X в. до н. э., однако первые из известных сейчас упоминаний об иранских племенах можно обнаружить в источниках лишь с 879 г. до н. э. Согласно старой общепринятой гипотезе о переселении древних племен, племена парсуа, или парса, пришли на Иранское нагорье с севера через Кавказ или из Средней Азии[6]. Мидяне осели в Северном Иране, а персы — на юге, на территории современной иранской провинции Фарс, в районе древнего эламского города и области Аншана (Ансана).

Впервые упоминание о государстве Парса появляется в ассирийских клинописях IX в. до н. э. В них оно зафиксировано в форме Парсуа (Парсуаш, Парсумаш) — области, точное местонахождение которой сейчас определить довольно трудно. Возможно, это район к северу от современного г. Бахтарана (бывший Керманшах) в Западном Иране. Жители Парсуа несколько раз упоминаются в ассирийских анналах в качестве врагов, покоренных армией Ассирии[7]. В 40-30-х годах VII в. до н. э. после разгрома Элама знаменитым ассирийским царем Ашшурбанапалом Парсуа обрела самостоятельность.

Позднее греки распространили название «Парса» почти на весь Иран и стали называть его Персией. Через греков это название страны проникло в языки других народов. Конец его употреблению был положен лишь в 1936 г., когда иранское руководство обратилось к правительствам всех стран мира с просьбой называть в дальнейшем страну Ираном.

В 673–672 гг. до н. э. царь Мидии Фраорт[8] поднял восстание против Ассирии, но потерпел поражение, и мидяне попали под власть союзников ассирийцев — скифов. Сын Фраорта, Киаксар (Хувахштра), став царем (625–585 гг. до н. э.), вновь выступил против Ассирии, воевавшей в то время с Вавилоном. На этот раз победа была на стороне мидийцев (614 г. до н. э.). Около 612 г. до н. э. они осадили столицу Ассирии Ниневию, взяли ее штурмом и сровняли с землей, да так, что уже через 200 лет никто не мог сказать, где находился этот город. В сражении за Ниневию погиб ассирийский царь Синшаришкун, сын Ашшурбанапала. Киаксар подчинил себе Северную Месопотамию, Элам, Парсуа, Маннейское царство (район оз. Урмия), Урарту, часть Малой Азии, Гирканию и Парфию. Таким образом, Парсуа-Парса была одной из окраинных областей древней Мидии и являлась этническим названием ираноязычного народа, который, поселившись на территории к востоку от Персидского залива, дал ей собственное имя.

Мы не будем подробно освещать историю Ирана до появления государства Сасанидов — это выходит за рамки данного исследования. Обозначим пунктирно лишь некоторые основные вехи в зарождении и развитии иранской государственности, без которых дальнейшее повествование не было бы полным.

Первым крупным государственным образованием персов стала держава династии Ахеменидов — правителей Парсы и Аншана. Их родоначальником считается один из вождей групп персидских племен по имени Хахаманиш (греч. — Ахемен), живший в конце VIII — начале VII в. до н. э. Прямые потомки Ахемена — Чишпиш (греч. — Теисп, 675–640 гг. до н. э.), Кир I (645–640 гг. до н. э.), Камбиз I (600–559 гг. до н. э.) и Кир II Великий (558–530 гт. до н. э.) именовались царями Аншана.



Передняя Азия в первой половине VI в. до н. э.



Держава Ахеменидов

В 558 г. до н. э. союз персидских племен возглавил Кир II. Через пять лет он поднял восстание против мидийского царя Астиага (585–550 гг. до н. э.), сына и преемника Киаксара. Война шла три года и закончилась полным поражением Мидии, захватом ее столицы Экбатаны (совр. Хамадан) и пленением Астиага (550 г. до н. э.).

С именами Киаксара и Астиага косвенным образом связано появление одного из семи чудес света. В 614 г. до н. э. Киаксар и вавилонский царь Набопаласар заключили союз против ненавистной Ассирии. Это соглашение было скреплено династическим браком между наследником вавилонского престола Навуходоносором и мидийской царевной Амитидой. Последняя, по разным источникам, была дочерью либо Киаксара, либо Астиага. Именно для Амитиды, тосковавшей в жарком и душном Вавилоне по горным садам Мидии, ее любящий муж, став всемогущим царем Навуходоносором II (604/05-562 гг. до н. э.), приказал воздвигнуть знаменитые висячие сады.

Позднее вавилонские сады стали ассоциироваться с именем легендарной вавилонской царицы Семирамиды («Сады Семирамиды»). Она жила за 200 лет до описываемых событий, и хотя стала известной тем, что построила в Вавилоне ирригационные и оборонительные сооружения, не имеет к появлению этого чуда света никакого отношения.

В ходе непрекращающихся завоевательных походов Кир II покорил практически все соседние государства Древнего Востока, включая Лидию, греческие города Малой Азии, Вавилонию, Бактрию, Хорезм, Согдиану, Парфию и др. После покорения Вавилона (539 г. до н. э.) Кир II принял титул «царь Вавилона, царь стран» и принял решение освободить иудеев из плена, в который они были уведены Навуходоносором II почти 60 лет тому назад (в 597 г. до н. э.). За это иудейские старейшины объявили Кира Мессией (др. — евр. — Машиах), т. е. помазанником Божиим. Решив обезопасить границы своего государства на северо-востоке, Кир II вторгся в Среднюю Азию, но в битве против кочевников-массагетов, возглавляемых «царицей» Томирис, потерпел поражение и погиб (530 г. до н. э.).

Сын и наследник Кира II, Камбиз II (530–522 гг. до н. э.), в мае 525 г. до н. э. завоевал Египет и принял титул «царь Египта, царь стран». Чтобы придать захвату Египта законный характер, он объявил, что является сыном от брака Кира II с царевной Нитетис, дочерью фараона Априя[9]. В марте 522 г. до н. э., получив известие, что престол в Парсе захватил его младший брат Бардийа (у античных авторов — Смердис), Камбиз II отправился на родину, но умер в пути при загадочных обстоятельствах. По официальной ахеменидской версии, трон государства занял не Бардийа, умерщвленный по приказу Камбиза II еще до похода на Египет, а некий Гаумата, выдававший себя за Бардийу. Более поздние источники считают эту версию ложной, утверждая, что к власти пришел настоящий Бардийа. Так или иначе, 29 сентября 522 г. до н. э. после семи месяцев правления Бардийа-Гаумата был убит заговорщиками, одним из которых был 28-летний Дарий сын Гистаспа (Виштаспы), взошедший на престол. Дед Дария, Арсам, приходился двоюродным братом Киру Великому.

Ахеменидская империя достигла при Дарий I (др. — перс. — Дарайавауш I, 522–486 гг. до н. э.) наибольшего могущества[10]. Границы государства простирались теперь от Македонии на западе до Индии на востоке, от Армении на севере до первого нильского порога на юге. Дарий I разделил государство на административно-податные округа — сатрапии[11], границы которых, как правило, совпадали с границами областей и стран, входивших в состав державы Ахеменидов. Сам Дарий I называл 23 таких страны, а «отец истории» Геродот приводил список 20 сатрапий и около 70 народов, включенных в империю[12].

При преемниках Дария I началось ослабление Ахеменидской державы, приведшее к постепенному распаду государства. Ксеркс I (486–465 гг. до н. э.) вынужден был отказаться от титула «царя Вавилона», при Артаксерксе II (404–358 гг. до н. э.) персы временно потеряли Египет, который в 342 г. до н. э. пришлось завоевывать вновь Артаксерксу III (358–338 гг. до н. э.). При последних Ахеменидах персы лишились Индии, Хорезма, Согдианы и других территорий на востоке.

В 338 г. до н. э. правлению Артаксеркса III был положен конец: он был отравлен личным врачом по наущению придворного евнуха Багойя. Знать возвела на престол Арзеса, сына Артаксеркса, однако и он оказался жертвою заговора (июнь 336 г. до н. э.) и был убит вместе со всей своей семьей. Летом 336 г. до н. э. на престол был возведен сатрап Армении Кодоман. Он, как и Дарий I, являлся представителем боковой ветви ахеменидского рода и при воцарении принял тронное имя Дарий III (336–331 гг. до н. э.).

Пока персы были заняты своими династическими проблемами, на западных границах державы появился опасный противник. Весной 334 г. до н. э. хорошо обученная и вооруженная 35-тысячная армия царя Александра Македонского выступила в поход с целью завоевания Азии. Осенью следующего года в битве при Иссе армия Дария III потерпела первое крупное поражение от греков и их союзников, а через два года (1 октября 331 г. до н. э.) в сражении около Гавгамел была окончательно разбита. Дарий III бежал в Восточный Иран, где был убит заговорщиками, которых возглавлял сатрап Бактрии по имени Бесс. Ахеменидская держава, просуществовав 220 лет, не сумела устоять под ударами войск Александра Македонского.

После смерти Александра Великого (13 мая 323 г. до н. э.) созданная им мировая держава распалась на несколько самостоятельных эллинистических государств, крупнейшим из которых стало государство Селевкидов. Основатель династии и государства Селевк I Никатор (358 или 354–280 гг. до н. э.), бывший полководец Александра, в 321 г. до н. э. получил в сатрапию Вавилонию, где укрепился в 312 г. до н. э. С этого года начался отсчет Селевкидской эры.

В 305 г. до н. э., после присоединения Мидии, Сузианы, Парса и Бактрии, Селевк I объявил себя царем. Как и все древние восточные империи, Селевкидское царство (312-64 гг. до н. э.) не было монолитным государственным образованием. Уже при первых преемниках Селевка I Антиохе I (280–261 гг. до н. э.), Антиохе II (261–246 гг. до н. э.) и Селевке II (246–226 гг. до н. э.) — от государства Селевкидов откололись государства Малой Азии (Пергам, Каппадокия, Вифиния, Понт), а также восточные провинции, образовавшие Греко-Бактрийское царство, и отдельно — Парфия.

О парфянах и Парфии нам известно, пожалуй, даже меньше, чем об их предшественниках — Ахеменидах и Селевкидах. Наиболее ранние упоминания о парфянах относятся к первому тысячелетию до н. э., когда они осели на территории современной Южной Туркмении и иранской провинции Хорасан. Парфяне говорили на одном из древних иранских языков и занимались главным образом земледелием. Позднее, как уже отмечалось, они вошли в состав Мидийского царства, а при Кире II — в державу Ахеменидов. В 20-х годах IV в. до н. э. парфяне были покорены Александром Македонским. После его смерти в Западном Туркестане произошла миграция племен, среди которых одним из самых крупных стало племя кочевников-парнов — одной из ветвей среднеазиатского кочевого племени дахов. Последние заняли обжитую часть Парфии и ликвидировали некоторые греческие форпосты в Средней Азии. Селевк I и его сын Антиох I восстановили эти города, и Парфия на правах сатрапии вошла в состав государства Селевкидов (с 281 г. до н. э.).

Основателем Парфянского государства считается Аршак (греч. — Арсак), «человек неизвестного происхождения, но большой доблести», как писал о нем римский историк Юстин (II–III вв.)[13]. Вместе со своим братом Тиридатом он был вождем парнов и, возможно, являлся сатрапом бактрийских греков. По одной из версий, сатрап Парфии Андрагор восстал против Селевкидов примерно в то же время, что и бактрийцы, но после нескольких лет царствования был побежден парнами под предводительством Аршака, опиравшегося на союз племен дахов[14]. Это событие может быть отнесено к 246 г. до н. э. С этого момента Бактрия и Парфия окончательно отделились от государства Селевкидов, и преемникам Аршака на троне — Аршакидам (греч. — Арсакидам, араб. — Ашганидам) в ходе многотрудной борьбы против Селевкидов и могущественного Рима удалось создать новую мировую державу — Великую Парфию. 247 г. до н. э. стал первым годом Парфянской эры. Столицами государства, по мере расширения его границ, последовательно были Ниса, Дара, Гекатомпил, Экбатаны и Ктесифон на р. Тигр.

Сам Аршак погиб во время военного похода, и новым царем был провозглашен Тиридат, принявший имя Аршак II (246–211 гг. до н. э.)[15]. Аршакиды возводили свой род к ахеменидскому царю Артаксерксу II. Эта генеалогия являлась искусственной, хотя Аршакиды предпринимали все, чтобы сделать ее правдоподобной. Средневековая иранская традиция приписывала Аршакидам происхождение от легендарного героя Сийавуша, сына Кай Кавуса.

Подлинным основоположником могущества Парфянского царства стал Митридат I (Аршак VI). В годы его царствования (ок. 171–138/37 гг. до н. э.) государство Аршакидов превратилось в мировую державу. Около 151 г. до н. э. он захватил Мидию, а в завоевательных походах на восток дошел до границ Индии. Летом 141 г. Митридат I вступил в Селевкию на р. Тигр, а через год в Вавилонии разбил и захватил в плен селевкидского царя Деметрия II Никатора. После этой победы Митридат I мог рассматривать себя в качестве наследника как Ахеменидов, так и Александра Великого. Парфяне стали хозяевами всего Иранского нагорья и Месопотамии[16].



Эллинистические государства



Средняя Азия, Парфия, Греко-Бактийское царство

При преемниках Митридата I, его сыне Фраате II и брате Артабане II, часть завоеванных Парфией территорий была утрачена, однако царь и Митридат II вновь восстановил могущество государства, став первым парфянским правителем, отчеканившим на своих монетах титул «царь царей». К концу своего правления (ок. 124-88 гг. до н. э.) Митридат II подчинил себе Великую Армению, где правил Артавазд, и взял в заложники юного царевича Тиграна, вскоре ставшего Тиграном II Великим, царем Армении (ок. 95–56 гг. до н. э.). Впоследствии родственная Аршакидам парфянским династия армянских Аршакидов (Аршакуни) станет правящей в Армении.

В период расцвета (I в. до н. э.) границы Великой Парфии простирались от гор Гиндукуша и реки Инд на востоке до Месопотамии на западе и включали в себя, в частности, практически всю территорию современного Ирана. Весь этот и последующий периоды развития Парфянского царства сопровождался его острым противостоянием Риму. Последний долго не считал Аршакидов главной силой на Востоке, и так продолжалось до середины I в. до н. э. В мае 53 г. до н. э. в битве при Харране (римляне называли этот город Карры) войска парфянского царя Орода II наголову разбили 40-тысячную армию знаменитого Марка Лициния Красса, победителя Спартака, который после окончания срока консульства получил в управление на пять лет провинцию Сирию (54 г. до н. э.)[17]. Остатки разгромленного войска, около 14 тыс. человек, бежали в Сирию, а сам Красс погиб в бою.

После этой битвы и до падения Парфии, т. е. без малого три столетия, Парфия и Римская империя провели в перманентных войнах между собой. Широкомасштабные парфянские войны вели многие императоры Рима: Октавиан Август (27 г. до н. э. — 14 г. н. э.), Тиберий (14–37), Нерон (54–68), Траян (98-117), Септимий Север (193–211). Военные действия шли с переменным успехом, так как население восточных владений Рима видело в парфянах потенциальных освободителей, в то время как жившие на западных границах Парфии народы, попавшие под власть Аршакидов, часто питали надежды на помощь римских легионов.

Первое и второе столетия нашей эры оказались для Парфянского государства очень тревожными: последние Аршакиды оказались неспособными предотвратить или хотя бы замедлить начавшийся процесс децентрализации, а постоянные войны с Римом окончательно ослабили страну. Достаточно сказать, что римляне трижды захватывали последнюю столицу Парфии — Ктесифон — при Траяне в 116 г., при Марке Аврелии около 164 г. и при Септимий Севере в 198 г. Соседняя с Ктесифоном Селевкия была разрушена римлянами в 165 г. Некогда могущественная держава оказалась на краю гибели, и нужен был лишь один решающий удар, чтобы она пала. И этот удар был нанесен, но не извне, что, казалось, было более естественным, а изнутри. Такой удар нанесли правители Парсы, древней родины династии Ахеменидов, сатрапии, находившейся под властью Аршакидов[18].

Благоприятные природно-климатические условия Парса дали возможность местному населению более трех тысячелетий назад развивать земледелие, ремесла и торговлю, способствуя тем самым формированию персидского этноса, совершенствованию его языка, материальной и духовной культуры. Здесь находились древние Пасаргады — одна из столиц Ахеменидов и место коронации их царей[19]. Пасаргады были построены ахеменидом Киром II и не были городом в современном смысле слова. Это был комплекс различных дворцовых зданий и культовых сооружений. Еще одной столицей Ахеменидов был другой «город персов» — Персеполь, заложенный в 520 г. до н. э. Дарием I в 43 км от Пасаргад. В конце 331 г. Персеполь был захвачен и разграблен Александром Македонским, а весной 330 г. до н. э. по его приказу сожжен дотла. На расстоянии нескольких километров от Персеполя на берегу реки Пул вар находился г. Истахр (Стахр).

Родоначальником персидской династии, положившей конец правлению Аршакидов, был Сасан (II в. н. э.) — местный правитель в Парсе и, скорее всего, одновременно жрец, маг, храма огня богини любви и плодородия, войны и победы Анахиты, под именем которой в Иране почиталось главное женское божество народов Востока — богиня Иштар (Астарта)[20].

Сын Сасана, Папак, последовал по стопам отца и также был, вероятно, религиозным главой и/или правителем Истахра. Около 209 г. н. э. потомки Сасана, Сасаниды, по всей видимости, полностью подчинили себе Парс и прилегающие к нему земли. В том же году Папак передал власть своему старшему сыну Шапуру, однако более весомыми оказались претензии на престол брата Шапура, Ардашира, являвшегося правителем крепости Дарабгерд[21]. Между сыновьями Папака разгорелась борьба за власть, и в 220 г. Истахр покорился Ардаширу, на стороне которого стояли высокопоставленные маги, мобéды, и авторитетные представители родовой знати. В результате этой междоусобицы Шапур, вероятно, был убит, и Ардашир начал вести активную борьбу против соседних властителей. Он присоединил к Парсу земли Исфахана и Кермана, около 223 г. после осады захватил Селевкию, заложив тем самым основу для появления на карте Сасанидской державы.

Читателя не должны удивлять приблизительные данные и даты, сопровождающие описание первых Сасанидов: подлинная история у иранцев начинается с воцарения Ардашира. Все, что произошло до этого, помнили смутно — это время эпических героев, легендарных событий и ярких поступков.

Существует по крайней мере четыре версии появления Сасанидов[22]:

Согласно преданию, вошедшему в раннеперсидскую хронику «Карнамак-и Ардашир-и Папакан» («Книга деяний Ардашира, сына Папака»), Сасан был пастухом у Папака, правившего в Истахре. Он происходил из рода Ахеменидов, но, скрываясь от преследований, хранил это втайне. Однажды Папак увидел вещий сон, предсказывающий, что сын Сасана будет правителем мира. Уверовав в пророчество сновидения, он отдал свою дочь в жены Сасану, и от этого союза родился сын, нареченный Ардаширом и возродивший Иран к могуществу и славе. Впоследствии этот эпизод был воспроизведен в великой поэтической эпопее Фирдоуси «Шахнаме»[23].

По версии византийского историка и поэта Агафия (VI в. н. э.), Папак был звездочетом, а Сасан — воином, остановившимся в его доме. Распознав в Сасане признаки величия, Папак свел его со своею женой, и от этой связи родился Ардашир.

Сасан был не сыном, а отцом Папака, возражает мусульманская традиция. Он являлся попечителем храма Анахиты в Истахре, когда в Фарсе правил царь по имени Гочихр из рода Базрангидов. Сасан женился на дочери Гочихра, и у них родился сын, нареченный Папаком. Позднее он восстал против Гочихра и убил его.

Большинство исследователей, основываясь на трудах ряда мусульманских авторов, склонно представлять генеалогию Сасанидов в следующем виде: Сасан был мелким правителем в Парсе, Папак — его сыном, а Ардашир — внуком.

Мы расположили эти версии в порядке возрастания их достоверности. К сожалению, даже открытие знаменитой трехязычной надписи сына Ардашира, Шапура I, на храме Анахиты в Истахре не проясняет ситуации. В ней Сасан носит только титул «владетель» и выступает в качестве предка Ардашира без указания степени родства. Папак назван дедом Шапура I. В надписи приведено и имя матери Папака — Денак, но не указано, была ли она женой Сасана.

Захватив единоличную власть и обретя силу, Ардашир посчитал, что пришло время для освобождения страны из-под власти Парфянского царства. В начале 224 г. он двинулся навстречу парфянскому войску, во главе которого стоял Аршакид Артабан V. Решающая битва произошла 20 апреля 224 г. на равнине Хормиздаган и завершилась полным разгромом парфян. Сам Артабан V был пленен, и по распоряжению Ардашира с него живого содрали кожу и вывесили ее в храме Анахиты. Точный год гибели Артабана V неясен. Обычно приводят 224, 226 или 227 гг. Путают карты найденные монеты последних Аршакидов. Судя по ним, после совместного правления Вологеза V (207–227 (?)) и Артабана V (213–224 (?)) следовало совместное правление Вологеза V и Артавазда, сына Артабана V, царствовавшего только один год — 226/27 г. Однако монеты Артабана V датируются и 227 г. Очевидно, со смертью Артабана V сопротивление Аршакидов не прекратилось, и монеты от имени Артабана V продолжали чеканить даже после его смерти[24].

В 226/27 г. Ардашир I Папакан был торжественно коронован и принял титул «царя царей», титул, который официально носили Ахемениды. При них он звучал труднопроизносимо для нас — хшайатйа хшайатенем, но со временем, претерпев фонетические изменения, принял более знакомый нам облик — шахиншах (шаханшах)[25]. При Ардашире I Парс не стал играть роли центра нового государства, столицей державы Сасанидов, как и в Парфянском царстве, стал Ктесифон. Именно в нем, чтобы унизить поверженную династию, и короновался Ардашир I, но любимой резиденцией первого шахиншаха-Сасанида стал заложенный им город Гур, ныне Фирузабад в Иране[26]. При первых Сасанидах вновь произошло объединение областей в единое государство, как это было ранее при Ахеменидах начиная с Дария I.

Государственным языком Сасанидской империи стало юго-восточное наречие, впитавшее в себя другие диалекты и получившее название забан-и пахлави, «пехлевийский язык», или просто пахлави (пехлеви). Уже в конце III в. н. э. пахлави практически вытеснил древнеперсидскую письменность[27].

Сохраненная главным образом средневековыми арабскими источниками сасанидская традиция связывает создание почти всех атрибутов государственности с именем Ардашира I. В ней он представлен легендарным героем, человеком необычайной личной храбрости и решительности. Он был осмотрителен и умел выжидать, часто был жесток, но всегда вел себя как настоящий рыцарь, не прятавшийся в сражениях за спинами своих воинов. Ему приписывалось происхождение от древних властителей Ирана, что, несомненно, является более поздней интерполяцией, вызванной причинами политического характера в позднесасанидский период. Успехи Ардашира I объяснялись, скорее всего, тем, что в период кризиса страны родовой знати и городам необходимо было сильное государство, способное реанимировать могущество Ирана.

О внешней политике Ардашира I сохранилось мало достоверных сведений. По всей вероятности, при нем в состав Сасанидской державы входили лишь Парс, Хузистан и Атурпатакан (Южный Азербайджан). Правители некоторых местных династий, в частности в Мерве, Сакастане и Кермане, признали власть «царя царей». Однако такие обширные области, как Хорезм, Хорасан, Балх, Грузия и Армения, в этот период еще не входили в состав государства.

Традиционно напряженными были отношения с Римской империей. На западной границе Ирана военные действия с римлянами поначалу не носили регулярного характера. Начиная с 30-х годов III в. персидские всадники стали тревожить римские гарнизоны в Сирии, Каппадокии, Месопотамии и Армении. Эти территории были завоеваны Римской империей в ходе римско-парфянской войны 195–198 гг., которую успешно провел Септимий Север. В 232 г. римский император Александр Север (222–235) лично возглавил поход против окрепшего восточного соседа. Результаты этой скоротечной войны остались неопределенными: обе стороны выдавали себя за победителей[28].

Обстоятельства коренным образом изменились в 237 г., когда во главе персидской армии встал сын Ардашира I и наследник престола Шапур, чьи дальнейшие успехи в ратных делах позволяют называть его очень одаренным полководцем. В войне 238–240 гг. Шапур овладел небольшим, но самостоятельным городом-государством Хатрой (на севере современного Ирака). В 242 г. молодой император Рима Гордиан III, ставший цезарем в 238 г. в возрасте 13 лет, объявил войну Ирану и отправился со своей восточной армией навстречу противнику. В битве при Месихе римляне потерпели сокрушительное поражение, и Гордиан, по персидским источникам, был убит в бою (по другим, более достоверным данным, его смерть — дело рук Филиппа Араба, сына арабского шейха, ставшего новым римским императором (244–249)). Побежденные выплатили крупную контрибуцию, а Месиху персы переименовали в Пероз-Шапур (т. е. Победа Шапура).

На рубеже 30-40-х годов III в. важные политические события развернулись в самом Иране: умер шахиншах Ардашир I, и в 241 г. на престол вступил его сын Шапур I. Его торжественное коронование состоялось 20 марта 242 г., так как по древнему, еще ахеменидскому обычаю полагалось, чтобы эта церемония совершалась в первый день празднования иранского нового года, ноуруза (новруза), и только с этого момента велось летоисчисление царствования нового властителя.

Престолонаследие при первых Сасанидах не имело строгих законов, поэтому шахиншах стремился назначить наследника еще при своей жизни, но это не спасало от междоусобиц. Престол мог быть занят только представителем рода Сасанидов. Ранее, по старой родовой традиции, трон переходил от брата к брату (от старшего к младшему в последовательном порядке). Однако уже в III в. н. э. все больше прав получал принцип прямого наследования от отца к сыну, рожденному желательно от двоюродной сестры шахиншаха, и с конца V в. власть передавалась преимущественно таким образом. Тем не менее мысль о том, что престол может быть занят иным представителем рода Сасанидов, многим часто не давала покоя и приводила к кровавой борьбе между различными группировками правящей фамилии.

Данное положение усугублялось тем, что в Иране издревле обычным явлением были кровосмесительные браки (ср. — перс. — хведода). Так, Ардашир I был женат насобственной сестре (родной или сводной), дочери Папака по имени Денак, а Шапур I сделал «царицей цариц» свою собственную дочь Адур-Анахид (Атуранахит). И они не были здесь «первопроходцами»: известно, что на своей дочери был женат Артаксеркс II, а на родной сестре — Камбиз II[29]. Дабы избежать придворных интриг, обязательным считалось сохранение в тайне имени преемника до смерти самого властителя. Если умерший не оставлял после себя мужского потомства, то его жену или дочь выдавали за ближайшего родственника. Если же он не имел ни той, ни другой, то выдавали замуж его наложницу. В обоих случаях дети от этих браков считались детьми покойного[30].

Все 30 лет своего царствования Шапур I провел в перманентных войнах с Римской империей за право властвовать в Малой Азии. Через 10 лет после завершения первой войны (242–243), в 252 г., была развязана вторая ирано-римская война. Основные ее действия развернулись на территории Сирии. В 256 г. у крепости Барбалиса, в среднем течении Евфрата, произошло крупное сражение, победу в котором праздновали персы. В 260 г. военное счастье вновь улыбнулось Сасанидам. В решающей битве недалеко от Эдессы (Урфы), что находится в юго-западной части современной Турции, войска римского императора Валериана (253–260) были разбиты, а сам он попал в плен, где и умер.

По преданию, Шапур I везде возил с собой закованного в цепи 67-летнего императора, а дабы еще более унизить Валериана, он использовал его вместо подставки, вставая на него ногой, когда садился на лошадь[31]. Упоенный этим успехом, Шапур I разослал владыкам соседних стран послания, в которых сообщал о том, что им было разгромлено 70-тысячное войско римлян, Сирия, Киликия и Каппадокия преданы огню, опустошены и захвачены, а император Валериан и его окружение взяты в плен. Эти события произвели тогда ошеломляющее впечатление на современников[32].

Шапур I возомнил, что он может покорить Рим, войска которого терпели в Сирии поражение за поражением. Но так продолжалось до тех пор, пока римляне не обратились за помощью к Оденату (Узайне), правителю легендарного государства Тадмор (Пальмира), расположенного на перекрестке торговых путей в Сирийской пустыне. Оденат собрал войско, дал персам бой и, обратив их в бегство, преследовал до самого Ктесифона (262). И хотя хорошо укрепленного города ему взять не удалось, захваченная добыча, включая часть гарема Шапура I, скрасила эту относительную неудачу. Тем не менее общий перевес сил был на стороне Сасанидов: Рим постепенно утрачивал обширные территории в восточных провинциях своей империи, переходившие во владения Ирана.

Успешные войны с Римом дали возможность Шапуру I переключить внимание на восточное направление. Он предпринял удачные походы на Хорасан, Закавказье, Мерв, овладел побережьем Каспийского моря. Последовательность этих походов достоверно определить теперь трудно, но можно считать, что к 262 г. Сасанидская империя подчинила себе Месену (юг междуречья Тигра и Евфрата), управлять которой стал сын Шапура I, которого звали тоже Шапур; часть Армении, где «великим царем армян» стал старший сын Шапура I — Хормизд-Ардашир[33]; Гилян и прикаспийские области, где наместником был назначен сын шахиншаха — Варахран (Вахран)[34], после 262 г. он владел еще и Керманом; а также Сакастан, Турестан и западную часть Индии, куда был направлен еще один сын «царя царей» — Нарсе[35].

Во второй половине III в. земли государства Сасанидов простирались от Южной Месопотамии и Сирии на западе до р. Инд на востоке, от берегов Каспия на севере до Оманского полуострова на юге. Шапур I распространил свое влияние на Кушанское царство, Согд и Чач (Шаш). Полное подчинение Кушанского царства произошло уже в конце 60-х годов IV в. На востоке Иранского нагорья им был заложен новый город Нишапур (Красивый Шапур). При Шапуре I в стране в последний раз пользовались греческим языком для царских надписей.

В годы правления Шапура I раннесасанидское государство, представлявшее собой лишь федерацию отдельных царств и владений, шáхров, во главе которых стояли шахрдáры, находившиеся в разной степени зависимости от столичных правителей, окончательно стало централизованным и обрело название Ираншахр[36]. Управление наиболее важными провинциями-шахрами осуществлялось, как правило, сасанидскими царевичами, шах-задé (букв, «рожденный шахом»).

В 272 г. умер Шапур I. Трон унаследовал Хормизд-Ардашир (272–273). Исторические хроники практически ничего не сообщают нам ни о нескольких месяцах его правления, ни об обстоятельствах смерти. Известно лишь, что он «удалился в место пребывания богов» в возрасте 45–47 лет, а его сыновья, Хормизд и Варахран, вероятно, не играли решающих ролей в дальнейшей истории Сасанидского государства.

После смерти Хормизда-Ардашира на престол претендовали два его брата, Варахран и Нарсе. Первый, как мы помним, наместничал в Гиляне, Прикаспии и Кермане, второй — в восточных шахрах государства. Знать и жрецы отдали предпочтение Варахрану (вероятно, либо Нарсе был младше соперника, либо он был рожден от наложницы). Три года царствования Варахрана I (273–276) прошли относительно спокойно. После его смерти шахиншахом стал его сын Варахран II. Нарсе вновь остался не у дел. Более того — около 276 г. его отозвали из богатых и влиятельных восточных провинций и, дабы ослабить его притязания на престол, послали на север, пожаловав титул «великого царя армян».

Варахран II родился, вероятно, не ранее 262 г., и в год коронации ему было всего около 14 лет. В целях укрепления позиций юного шах-заде его еще до воцарения женили на Шапурдухтак, внучке Шапура I. Царствовал Варахран II сравнительно долго — 16 лет (276–293), хотя положение на западной границе и внутри страны вряд ли можно было назвать спокойными. В 282 г. римский император Кар (282–283 или 284 гг.), не встретив на своем пути почти никакого сопротивления, дошел до столицы Сасанидов и подверг разграблению многие города. Месопотамия вновь оказалась в руках Рима. Только внезапная смерть императора, погибшего, как сообщают некоторые источники, от удара молнии в своем шатре на берегу Тигра, и начавшаяся в связи с этим борьба за престол в Риме остановили дальнейшее продвижение римских легионов[37]. В 283 г. восстал Хормизд, шурин Варахрана II и внук Шапура I, наместник в Сакастане, Турестане и Индии. Восстание было жестоко подавлено, а сам Хормизд был убит.

В эти тяжелые для страны годы «великий царь армян» Нарсе начал готовить государственный переворот. Тайно или явно его поддерживала часть придворной знати, шахрабы некоторых провинций и правители городов в Месопотамии, Сирии, Антиохии, Мидии и др. А главное — на стороне Нарсе выступила армия. В результате борьба Нарсе за престол фактически вылилась в борьбу против теократии, за сохранение единоличной власти в руках шахиншаха[38]. Решимость оппозиционеров подхлестнули события в Ктесифоне: в 293 г. в возрасте около 30 лет умер Варахран II, и дворцовая знать торжественно короновала совсем еще юного сына покойного шахиншаха, Варахрана III. В этих условиях Нарсе решился на открытое восстание. Не встречая серьезных преград, его армия подошла к Ктесифону и взяла столицу без боя. Новый шахиншах (293–302) венчался на царство и принял присягу верности у дворцовой знати. О судьбе же Варахрана III не сохранилось сколько-нибудь достоверных сведений, известно лишь, что ему фактически не пришлось поцарствовать: он даже не успел выпустить положенных по такому случаю своих коронационных монет[39]. Произошло довольно редкое в истории событие — при смене власти на престоле юный владыка оказался смещенным собственным двоюродным дедом. С этого момента власть в Сасанидской державе перешла к потомкам Нарсе, младшего из сыновей Шапура I.

После смерти Нарсе на престол вступил его сын Хормизд II (302–309). В годы его правления вновь вспыхнула династическая борьба за власть, но в результате победа оказалась на стороне представителей правящей ветви Сасанидов, и в 309 г. после смерти шахиншаха знать возвела на трон сына Хормизда II, младенца Шапура II, который с переменным успехом, зато беспрерывно, правил 70 лет вплоть до 379 г.

Существует предание, согласно которому шахиншахом Шапур стал, еще не родившись. В нем говорится, что, когда умер Хормизд II, его жена была беременна, и придворная знать, желая определить, будет ли ребенок мальчиком или девочкой, обратилась за предсказанием к астрологам. Звездочеты ответили, что женщина разрешится от бремени мальчиком. Удовлетворенные ответом царедворцы принесли шахскую корону и, держа ее над лежащей шахиней, дали клятву верности ее еще не рожденному сыну[40].

В период правления Шапура II Сасанидам удалось окончательно завоевать мощное Кушанское царство и укрепиться почти на всем побережье Персидского залива. Шапур II сплотил государство и вновь поднял авторитет власти шахиншаха. Им было осуществлено первое в Сасанидской державе целенаправленное, официально поддержанное властями гонение на христиан (примерно с 339 г., после того, как эта религия стала превращаться в господствующую в Римской империи).

В 359–363 гт. Шапур II провел успешную войну против Рима, в результате чего границы Сасанидской империи значительно продвинулись в западном направлении. Во время этой военной кампании римляне лишились своего императора Юлиана, того самого, который за свою антихристианскую деятельность был прозван «Отступником». Он погиб от ран в битве на р. Тигр в 363 г.

После смерти Шапура II власть перешла в руки его брата Ардашира II (379–383). В 383 г. на престол сел сын Шапура II, Шапур III, а в 388 г. последнего сменил брат Варахран IV (388–399). Другими словами, власть в течение 20 лет переходила из рук в руки в зависимости от прихоти мобедов и старейшин знатных родов.

Высший разряд иранского общества в этот период составляли представители рода Сасанидов — васпýхры (визпýхры), верхушка знати вазýрги (вузурги) и землевладельцы — азáты (т. е. «свободные»). Шах-заде, главы местных администраций — шахрабы, и некоторые другие вельможи образовывали Совет шахиншаха. Знать, восседавшая в этом Совете, получала отличительные признаки: специальную скамейку (тахтá), особую подушку и наголовную перевязь-диадему. Сам шахиншах и его сыновья шах-заде располагались на усыпанных драгоценностями тронах из слоновой кости. При дворе сложился изысканный церемониал, находившийся в ведении церемонимейстера — саларбáра, а также появилась масса придворных должностей. Характерно, что высший слой в этническом отношении состоял практически исключительно из персов, которые называли себя намдарáн («благородные»), а прочих к их числу не относили[41]. В списках лиц, состоявших в услужении при дворе Сасанидских властителей, было упомянуто более 50 должностей и титулов государственных чиновников: вазург-фрамадáр — первый министр, спахбáд — военачальник, дабирбáд — глава писцов, хутухгибáд — глава ремесленников, вастриошбáд — глава земледельцев и т. д. Высшим должностным лицом считался питиáхш — член царской семьи, который исполнял роль заместителя шахиншаха во время его отсутствия в столице.

Говоря о высших слоях иранского общества, нельзя не упомянуть и представителей так называемых семи знатных родов, о которых говорит историческая традиция. В течение многих столетий они вершили делами, возводили на престол царей и выдвигались на руководящие посты при Ахеменидах, Аршакидах и Сасанидах. Это род Каренов в Нехавенде (Мидия), род Суренов в Сакастане, род Михранов в Рее, род Спандиада в Pare, род Спахпатов, вероятно, в Горгане, род Зек в Атропатене и, возможно, род Гева.

Названия большинства разрядов сасанидского общества были заимствованы у парфян. Выделение персов в качестве этнической элиты также не несло в себе ничего нового: еще в эпоху Ахеменидов персы, составлявшие основу могущества государства, были освобождены от уплаты податей и несения повинностей, за исключением одной — рекрутирования в армию.

Господствовавшей религией в Иране многие столетия был зороастризм — самая древняя из мировых религий откровения, государственная религия всех трех великих династий, существовавших на территории современного Ирана: Ахеменидов, Аршакидов и Сасанидов. Известно, что наряду с ним в Месопотамии были широко представлены различные древневосточные культы, астрологические и теологические идеи Вавилона, учения гностиков, культы эллинистических и римских божеств и, естественно, иудаизм и раннее христианство. Ряд исследователей считает, что распространение зороастризма было вызвано борьбой персов против эллинизма в эпоху Селевкидов[42].

Поэтому нет ничего удивительного в том, что еще Арадашир I после коронации, дабы сосредоточить в своих руках не только гражданскую и военную, но и религиозную власть, принял титул «Поклоняющийся Ахура-Мазде владыка Ардашир, шахиншах Ирана, происходящий от богов». В списках придворных правящего дома при первых Сасанидах не было должности верховного жреца: эти обязанности исполнялись самими шахиншахами.

Зороастрийцы, как известно, были огнепоклонниками. И каждый правитель, исповедовавший зороастризм, имел свой «персональный» огонь, торжественно зажигаемый в начале его царствования. Этот огонь постоянно поддерживался в переносном алтаре, о чем заботились специальные лица (данный ритуал заложили, по-видимому, Аршакиды). На колонне из Бишапура сохранилась надпись, составленная на парфянском и среднеперсидском языках, гласящая: «В месяце фравардине года 58, сорок лет огня Ардашира, двадцать лет огня Шапура, [а этот огонь] царь огней»[43]. Зная год воцарения Ардашира I (226/27), можно датировать эту надпись — около 266 г., а также определить первый год Сасанидской эры — около 208 г.: время, когда Папак либо поднял восстание против парфян, либо окончательно пришел к власти.

В зороастризме существенную роль играл культ верховного бога Ахура-Мазды[44], богини Анахиты и бога Митры. Особо почитался пророк Заратуштра[45], положивший начало новой религии и составивший древнейшую часть священной книги «Авеста» («Обоснованное изречение»). Из «Авесты» и пахлавийских хроник мы узнаём, что пророк зороастризма был сыном Поурушаспы из рода Спитама, являлся священнослужителем и жил в Восточном Иране или Средней Азии. За выступления с проповедью новой религии он подвергался преследованиям со стороны местного правителя Дурашрава и вынужден был покинуть родину. Впоследствии его покровителем и приверженцем стал Виштаспа, царь легендарной династии Кейянидов, при котором зороастризм распространился по всему Ирану. Согласно пахлавийскому сочинению «Датистан-и Диник», Заратуштра был убит Тур-и-Братарвахшем, одним из своих врагов, преследовавших его всю жизнь[46]. В вопросе датировки времени жизни Заратуштры данные источников сильно разнятся. Временной разброс при этом, что просто поразительно, составляет более 1000 лет: от XVII до V в. до н. э.[47]. В Европе имя Заратуштры было впервые упомянуто Платоном (V–IV вв. до н. э.). Античные авторы утверждали, что первым европейцем, ознакомившимся с учением магов, был Пифагор (VI–V вв. до н. э.), который, совершив путешествие в Вавилон, встретился там с самим Заратуштрой[48]. Греки называли пророка зороастризма одним из магов, хотя в «Авесте» не существует такого слова для обозначения жрецов, а Геродот называл магами представителей одного из мидийских племен[49].

По зороастрийской традиции, которой позднее следовали арабские источники, время жизни пророка соотносится с первыми Ахеменидами. По этим данным начало эры Заратуштры приходится на 258 год до Александра Македонского, т. е. на 558 г. до н. э., и совпадает с датой обращения в новую веру царя Виштаспы. Заратуштре в это время, по преданиям, было 42 года, а всего он прожил 77 лет. Поначалу зороастрийцы вели отсчет годов от «даты Заратуштры», однако уже в IV в. до н. э., ошеломленные победами Александра Великого, персы сменили хронологию и стали определять даты событий по формуле «столько-то лет до (или после) Александра»[50].

Говоря о зороастрийской хронологии, нельзя обойти вниманием один любопытный факт. Первые шахиншахи династии Сасанидов, завоевавшие, как мы помним, власть в ходе вооруженной борьбы с Аршакидами, сделали все, чтобы умалить заслуги своих предшественников. В сасанидской традиции, поддержанной многими мусульманскими авторами периода Средневековья, существует примечательное сокращение временного отрезка, прошедшего со времен Александра Македонского и до возвышения потомков Сасана. Великий хорезмиец аль-Бируни (973-1050), сопоставив имевшиеся у него хронологии ряда древних династий Востока, одним из первых математически доказал невозможность подобного временного разнобоя[51]. А его предшественник — известный историк, прозванный «арабским Геродотом», аль-Мас'уди (ок. 896 — ок. 956 г.) прямо заявлял, что Сасаниды намеренно исказили хронологию периода между Александром и Ардаширом I, сократив наполовину промежуток в 510 лет. Подобное сокращение, по мнению мусульманских авторов, было вызвано особым значением, которое зороастрийцы придавали числу «тысяча». По их представлениям, персидская держава должна была погибнуть через 1000 лет после начала эры Заратуштры, и этот роковой срок оказался в опасной близости к годам правления последних Сасанидов. Поэтому маги, пытаясь обмануть судьбу, решились на подобный хронологический подлог[52]. Эти представления базировались на словах Заратуштры, обращенных к царю Виштаспе, которые приводит аль-Бируни: «Власть останется в потомстве твоем тысячу лет»[53].

Заратуштра называл проповедуемую им религию «ден маздайасн», т. е. «вера поклоняющихся Ахура-Мазде»[54]. По преданию, текст «Авесты» был написан золотыми буквами на двенадцати тысячах коровьих шкур и хранился в Кала-и Истахр (Крепость Истахр) — трех башнях, расположенных в окрестностях столицы. Во время захвата государства Ахеменидов войсками Александра Македонского священное писание зороастрийцев было сожжено.

Первоначально зороастризм не являлся полностью монотеистической религией, так как не отрицал существования других отвергаемых им богов, но при этом признавал их только в качестве демонов — дэвов[55]. В своем ортодоксальном виде зороастризм на протяжении веков способствовал укреплению иранской государственности и сохранению условий, позволявших персам обрести положение господствующего этноса: иноземцы к исповеданию веры и отправлению культа не допускались. При таком последовательном подходе ассимиляция персов с другими народами исключалась, а этноним «иранец» со временем все более ассоциировался с понятием «зороастриец» и соответственно «не-иранец» воспринимался как «иноверец»[56].

К III в. н. э. «Авеста» сохранилась лишь отчасти и в различных списках (в том числе и в Ка'абе Зороастра), которые порой сильно отличались друг от друга. Только при Шапуре II текст Писания был приведен в порядок и систематизирован[57].

Согласно религиозным представлениям «Авесты», все население Ирана делилось на четыре сословия: жрецов-магов, воинов, писцов-дабиров и земледельцев. Хотя подобное деление уже не полностью отражало реалии сасанидской эпохи, оно освящалось религией и традицией[58]. Духовное влияние зороастрийских мобедов не распространялось на приверженцев других религий, населявших Иран. Сирия и Северная Месопотамия были практически полностью заселены православными христианами, в конце IV и начале V в. разделившимися на секты несториан, монофиситов и др.[59] В Южной Месопотамии несколько городов было целиком заселено иудеями, рассеянными также и по другим регионам страны. Как иудеи, так и христиане в своих внутренних религиозных и гражданско-правовых делах пользовались на местах самоуправлением, включая надсмотр за сбором податей в государственную казну. Так горцы Дейлема, одной из прикаспийских областей, подчинялись своей родовой знати, христиане и евреи — органам самоуправления, а армяне находились под протекторатом шахиншаха. Иноверцы нередко подвергались преследованиям со стороны центральных властей, и в особенности страдали христиане, обвинявшиеся в годы ирано-византийских войн в том, что являются «друзьями римского императора»[60]. Поэтому, хотя христианство и получило распространение, оно не могло найти себе приверженцев в среде иранской аристократии, а тем более правящей династии. Кроме того, шахиншахи «не находили возможным поручить свою страну покровительству распятого бога, который не смог защитить самого себя»[61].

Наиболее влиятельным пропагандистом и реформатором зороастрийского вероучения при первых Сасанидах стал верховный жрец, магупатан-магупат (более поздняя форма — мобедáн-мобéд, араб. — мубадан мубад), Картир (Кирдэр). Его карьера началась, судя по всему, в последние годы правления Ардашира I, и тогда он носил скромный титул херпат (служитель храма огня), а в списке придворных стоял на одном из последних мест после тюремщика и дворцового привратника. Заняв высокое положение в государственной иерархии при Шапуре I и Варахране I, он становится духовным наставником сына последнего — Варахрана II, занявшего престол не без активного содействия своего учителя. Именно при Варахране II Картир достиг высшей точки в своей карьере: он был возведен в ранг вазургов, ему были переданы функции «владыки» храма Анахиты в Истахре и распорядителя всех пожертвований, подносившихся в этот родовой храм Сасанидов, и, наконец, он был назначен верховным судьей государства.

Картир считался пророком, подобно Заратуштре, он был не только единственным толкователем «воли богов» и вершителем судеб всего Ирана, но и создателем первого канона государственной религии. Его деятельность привела к тому, что сасанидская монархия быстрыми темпами становилась теократией. В руках Картира сосредоточились организованные по всей стране корпорации магов, большие денежные средства и земли, которые принадлежали зороастрийским храмам. Он провозгласил доктрину «идеального государя», которой пытался следовать молодой шахиншах Варахран II. Согласно ей, владыка должен быть религиозен, всегда слушать советы духовного наставника, действовать согласно догматам зороастрийской веры.

Нам ничего не известно о том, как окончил свои дни этот реформатор зороастризма. Ко времени прихода к власти шахиншаха Нарсе Картеру было, вероятно, около 80 лет. В дальнейшем его имя исчезло со страниц официальных сасанидских хроник и религиозных книг. При очередном государственном перевороте этот глубокий старик был убит, и при Шапуре II вновь возобладала идея единства духовной и светской власти шахиншаха, главным проповедником которой стал магупатан-магупат Атурпат Михраспандан[62].

Противоборство этих идейных течений в зороастризме проходило на фоне зарождения нового религиозного направления, занявшего, начиная с середины III в., видное место в Иране. Его основателем и пророком был представитель рода Аршакидов — Мани (215–276). Он выступил с проповедью в захваченном персами Вавилоне и объявил Иисуса Христа продолжателем дела не ветхозаветных пророков, а Будды и Заратуштры, а самого себя — «печатью пророков», т. е. последним из пророков и обещанным в Евангелии от Иоанна «Параклетом» (греч. «Утешителем»)[63].

Сохранились труды Мани: «Кефалийа» — посмертный сборник произведений, «Шапуракан» — труд, посвященный Шапуру I, «Книга исповедей» и др. В «Шапуракане» Мани писал: «Мудрость и [добрые] дела неизменно приносились людям посланниками Бога. Раз они были принесены в Индию через посланника, именуемого Буддой, другой раз — в страны Запада через посредство Иисуса. В настоящий последний век написано вот это откровение в страну Вавилонскую, и объявилось пророчество в лице моем, Мани, посланника бога Истины»[64].

Пропаганда нового учения — манихейства — была разрешена по всему Ирану шахиншахом Шапуром I, считавшим, что целям консолидации государства должна отвечать религия, которая была бы понятна в любой стране, на любом языке. В день собственной коронации он по протекции своего брата Пероза принял при дворе 25-летнего Мани, принял как пророка новой веры, призванной соединить в себе все известные религиозные учения. Уже к концу III в. учение Мани получило широкое распространение не только во всех частях державы Сасанидов, но и в других странах, привлекая последователей своей стройной замкнутой структурой, таинственностью мистических обрядов и заклинаний. Оно было популярно в Египте и даже в Риме, где приверженцем манихейства одно время был известный христианский теолог и церковный деятель Блаженный Августин (354–430). Разные секты и школы манихеев развивали свои идеи, и в результате их западные общины оказались близкими по взглядам к иудеям и христианам, а на востоке смыкались с неортодоксальными сектами зороастрийцев[65].

И все же манихейству не довелось стать идеологической основой государства Сасанидов. Слишком много было в нем пессимизма, обособленности и узости, запутанных философских построений. Но, пожалуй, самым главным было то, что учение Мани оказалось пронизанным идеалами демократии (в ее восточном понимании), которые не могли служить опорой централизованной Сасанидской державы.

Судьба Мани оказалась трагичной — через несколько лет после смерти своего всесильного покровителя Шапура I он был казнен (по другой версии — погиб, не выдержав пыток), а его учение было объявлено ересью.

Для обозначения адептов зороастризма неортодоксального толка и манихеев в Иране пользовались словом зиндики (зендики), т. е. еретики, которое впоследствии вошло в мусульманский лексикон. Члены многочисленных манихейских сект были вынуждены осуществлять свою деятельность тайно, так как подвергались преследованиям не только со стороны зороастрийцев, но и позднее — со стороны христиан, иудеев и первых мусульман. Последователи Мани лишь дважды праздновали победу: на короткое время манихейство было признано государственной религией при шахиншахе Нарсе, который при коронации облагодетельствовал главу манихейских общин страны Иннайа, а в VIII в. манихейство ненадолго стало государственной религией Уйгурского царства.

Среди манихейских документов сохранилось предание о последней встрече Мани с Варахраном I. После долгого ожидания Мани был допущен в покои, где увидел шахиншаха в сопровождении Картира. «Напрасно ты явился!» — сказал Варахран I. «Разве я что-либо плохое сделал?» — спросил Мани. И услышал в ответ гневную отповедь властителя: «Я поклялся, что не дам тебе приходить в эту страну. Да что в вас [т. е. манихеях] такого особенного, что не ходите вы на бой и не охотитесь? Хотя бы вы лечили людей и лекарства изготовляли, — но вы не делаете [даже] этого!»[66].

В 399 г. на престол вступил шахиншах Йездигерд I, сын Шапура III, предпринявший попытку, судя по всему удачную, несколько ограничить власть знати и сумевший продержаться на троне до 421 г., но и он умер насильственной смертью. Преемником его на троне стал сын Варахран V Гур, взошедший на престол с помощью арабов из племени лахм и в связи с этим ставший чрезвычайно популярным в арабо-мусульманской литературе. Скромная и исторически незначительная фигура Варахрана V, по странной иронии судьбы, обрела бессмертие.

Под именем Бахрама Гура Варахран V сделался главным героем многочисленных повествований и эпических произведений средневековой восточной литературы. Стоит лишь упомянуть «Шахнаме» Фирдоуси, «Семь красавиц» («Хафт пайкар») Низами, «Восемь райских садов» («Хашт бехишт») Амира Хосрова Дехлеви, «Семь планет» («Саб'а-и саййара») Алишера Навои. Имя Бахрама Гура неоднократно встречается в произведениях Омара Хайяма и Са'ади.

В 438 г. Варахрана V сменил его сын Йездигерд II (438^57). В 459 г. после двухлетней междоусобной борьбы с воцарившимся на престоле братом, Хормиздом III, шахиншахом стал второй сын Йездигерда II Пероз (Фируз). С 70-х годов V в. он вел длительные войны на северо-востоке империи против кочевых племен кидаритов и эфталитов, овладевших Бактрией, но постоянно терпел неудачи. В последний раз сасанидская армия была разбита в 484 г., и шахиншах пал на поле сражения. Победителям достался гарем Пероза, обоз с государственной казной и бесчисленное множество пленных. Иран был обложен тяжелой данью, которую Сасаниды выплачивали вплоть до середины VI в. В качестве заложника у эфталитов был оставлен сын Пероза, шах-заде Кавад (Кубад).

После гибели Пероза на троне его сменил сын, Валаш (484–488). В 488 г. он был ослеплен и низложен знатью, возведшей на престол Кавада I, прибывшего с эфталитскими отрядами из плена. Умный и расчетливый политик, новый шахиншах ясно осознавал опасность оказаться марионеткой в руках вельмож. Нейтрализовать их влияние ему помогли придворные интриги, а также мощное маздакитское движение, охватившее страну в конце V — начале VI в.

В религии, проповедником которой был маг одного из зороастрийских храмов Маздаки Бамдад сын Хамадана, или просто Маздак, было мало чего нового. Она представляла собой разновидность зороастризма с добавлениями некоторых идей из проповедей Мани и неортодоксальных зороастрийских школ. Сделав Маздака своим ближайшим советником и верховным жрецом, Кавад I воспользовался его авторитетом и популярными призывами к всеобщему равенству. Он ограничил влияние дворцовой оппозиции и мобедов, получив тем самым широкую поддержку со стороны знати и землевладельцев-азатов.

Однако, как это часто бывает, размах движения вскоре приобрел столь явную «революционную направленность», что оно стало выходить из-под контроля властей. Знать всполошилась, сконсолидировала усилия и предприняла ряд кардинальных мер: совет «царя царей» в 494 (по другим данным, в 496) году сместил Кавада I с престола и заточил его в темницу, возведя на трон брата свергнутого шахиншаха — Замаспа. Но, совершив побег, низложенный шахиншах вновь получил помощь у правителя эфталитов Ахшунвара, на дочери которого (кстати, собственной племяннице) предусмотрительно женился, и в 499 г. опять взошел на престол Ирана.

В новых условиях Кавад I уже не нуждался в поддержке маздакитов и перестал оказывать им покровительство. В 528 г. в ходе «публичной теоретической дискуссии» по проблемам вероисповедания между мобедами, с одной стороны, и Маздаком — с другой, последний был объявлен отступником и арестован. Маздакитское движение оказалось подавленным, а его идейный вдохновитель и руководитель вместе со своими последователями был в том же году предательски убит по распоряжению сына Кавада I, Хосрова, во время пира, специально устроенного будто бы в честь Маздака. Существуют и другие описания смерти Маздака. По одной версии, Хосров приказал сделать на площади возвышение, а посредине его вырыть яму. Маздак был помещен в нее вверх ногами до пояса и засыпан землей[67]. По другим сведениям, Маздака поместили стоймя по грудь в яму и залили ее алебастром[68].

По преданию, которое мы находим в «Памятниках минувших поколений» аль-Бируни, у Хосрова, имевшего почетное прозвище — Ануширван («Бессмертная душа»), были и личные мотивы для убийства Маздака. Последний якобы сказал как-то Каваду: «То, чего ты [хочешь], не совершится, пока ты не дашь мне власти над матерью Ануширвана, чтобы я мог насладиться ею». Шахиншах вроде бы согласился и повелел отдать ее Маздаку. Узнав об этом, Хосров униженно умолял Маздака и целовал ему ноги, прося за мать. Наконец тот смилостивился и отказался от нее.

Став шахиншахом, Хосров первым делом повелел доставить к нему Маздака и его сподвижников. Он положил их в ямы лицом вниз и закопал, и они, как пишет аль-Бируни, умерли и были взяты на небо со стороны зада[69].

Хосров потом часто говаривал: «Стоит мне обратить внимание на что-либо, имеющее отношение к Маздаку, как я чувствую в носу, как воняли портянки Маздака, когда я целовал ему ноги»[70].

Шахиншах Хосров I Ануширван правил долгие 48 лет (531–579), и полулегендарной традицией представляется справедливым правителем, стремившимся к правосудию. Он провел упорядочение всей государственной, военной и налоговой системы, укрепив тем самым централизованную империю. Налоговая реформа Хосрова I коренным образом изменила существовавшую до этого в Иране практику взимания податей. Была создана устойчивая податная система, по которой при взимании налога, прежде всего земельного, были установлены твердые ставки в денежном выражении, что являлось более эффективным, чем практиковавшееся до этого взимание налога в виде доли урожая. В последнем случае общая сумма поступлений в казну ежегодно колебалась в зависимости от урожайности сельскохозяйственных культур и численности поголовья скота. По распоряжению Хосрова I был осуществлен обмер всех земель и составлены кадастровые списки. Подушный налог взимался по податной шкале в зависимости от категории налогоплательщика. От подушной подати освобождались лица, находившиеся на государственной службе, высшая знать, воины и жрецы-маги.

Государственное управление осуществлялось в соответствии со специально разработанными или усовершенствованными актами. Тексты со списками придворных должностей, описаниями дворцовых церемониалов, наставлениями наследникам престола и т. д. являлись рычагами управления, имевшимися в распоряжении шахиншаха, и регламентировали обязанности его подданных.

Хосрову I приписывают введение должностей четырех полководцев-спахбадов соответственно четырем частям света[71]. Одновременно с этим возрастает значение «хранителей границ» — марзбáнов. Реорганизация затронула и армию: отныне она становилась более тесно связанной с центральной властью и практически выводилась из подчинения местных администраций.

Правление Хосрова I было и временем завоеваний. В 540 г. персам удалось сравнительно легко захватить Антиохию. Около 558 г. Сасаниды в союзе с Тюркским каганатом положили конец могуществу эфталитов. Не позднее 570 г. был завоеван Йемен на южном побережье Аравийского полуострова, что обеспечивало господство на морских торговых путях в Красном море.

При Хосрове I значительно увеличилась в размерах столица государства — Ктесифон. В арабской передаче название города звучало как Тайсафун, а позже они называли его аль-Мадаин, т. е. «Города». Это объяснялось тем, что древняя Селевкия (носившая к тому времени название Вех-Ардашир) находилась на правом берегу Тигра, тогда как собственно Ктесифон стоял на левом берегу реки. Сообщение между двумя городами осуществлялось по плавучему мосту, соединявшему оба поселения в единый мегаполис. В этот период, по подсчетам специалистов, он вряд ли уступал по площади Костантинополю и имел около 150 тыс. жителей[72].

На годы правления Хосрова I приходятся первые попытки замещения зороастризма христианством, материальную и духовную поддержку носителям которого оказывали две шахиншахские жены-христианки. Наиболее важным законодательным актом Хосрова I явилось распоряжение о прекращении гонений на христиан. Тем самым было положено начало сближению европейской и восточной науки и культуры. Богатая библиотека шахиншаха постоянно пополнялась христианскими книгами, трудами античных авторов, расцвела литературно-переводческая деятельность. В стране стали открываться научные академии, многие из которых были основаны выходцами из Византии, получившими убежище в Иране. Наибольшую известность получила Академия Гундишапура, основанная в середине VI в. изгнанными из Афин в 529 г. по указу императора Юстиниана философами Платоновской академии. В ней были переведены на пахлави труды Гиппократа и Галена, трактаты Аристотеля и Порфирия, работы других античных авторов.

В 579 г. после смерти Хосрова I Ануширвана на престол вступил его сын Хормизд IV (579–590). Христианские и византийские хроники характеризовали годы его правления, да и самого шахиншаха, лично с самой неприглядной стороны, более поздние арабские источники — заметно сдержанней и разносторонне. Иранские же летописи считали Хормизда IV столь же справедливым и мудрым правителем, каким был его отец[73]. Так или иначе, но никто не отрицал его веротерпимого отношения к своим подданным-иноверцам.

Сохранилось письмо, авторство которого приписывается Хормизду IV, будто бы направленное им зороастрийским магам, требовавшим от властителя начать преследования христиан: «Так же как наш царский трон не может стоять на двух передних ножках, не опираясь на задние, так и наше государство не может быть устойчивым и в безопасности, если мы будем возбуждать гнев христиан и приверженцев других религий, которые не придерживаются нашей веры. Поэтому прекратите беспокоить христиан, но прилежно старайтесь делать добрые дела, так чтобы христиане и приверженцы других религий, увидев это, похвалили бы вас за это и почувствовали бы влечение к нашей вере»[74].

Приведем одну из нелестных характеристик Хормизда IV, данную в «Церковной истории» известным христианским хронистом и очевидцем событий Иоанном Эфесским: «Когда умер царь Хосров, после него воцарился один из его сыновей, по имени Хормизд, который был юноша страстный, грубый, малосообразительный, как об этом говорят его бесстыдные выходки и поясняют самые его дела. Когда он воцарился, он был так горд и неумен, так высокомерен и нахален, что даже не послал ромейскому императору [Тиберию И. — А.А.], по царскому обычаю, символа царствования»[75].

Известно, что, став во главе государства, Хормизд IV ограничил влияние мобедов, в частности их роль в судопроизводстве, чем вызвал ожесточенное противодействие со стороны духовенства. По некоторым данным, он умертвил нескольких своих братьев и многих известных сановников, которые возвысились при его отце[76]. «Кадровые чистки» затронули также военачальников и верхушку знати. Все это, естественно, вызывало недовольство у различных слоев населения. Антишахские настроения были поддержаны могущественным сасанидским полководцем Варахраном, более известным под именем Вахрам Чобен (или Бахрам Чубин). Он был сыном Варахрана (Вахрама) Гушнаспа, одного из марзбанов провинции Азербайган (Южный Азербайджан), и принадлежал к знатному парфянскому роду михран.

К несчастью для Хормизда IV, в руках Вахрама Чобена находилась многочисленная и хорошо вооруженная армия, так как именно в этот период (589 г.) он возглавлял поход против тюркского кагана Шабэ (Сабэ). Вахрам восстал, и в стране началась кровопролитная междоусобная война.

Отстаивая свой трон, шахиншах заключил в тюрьму двух своих шуринов — Биндойа и Бистама (Густахма), подозревая их в организации внутридворцового заговора и стремлении возвести на престол Хосрова, своего собственного сына. Спасаясь от гнева отца, т. е. неминуемой смерти, Хосров бежал в Эдессу, где занял выжидательную позицию. Со своей стороны Вахрам Чобен также рассчитывал на трон, ссылаясь на свое происхождение от Аршакидов.

Хормизд IV тем самым оказался вынужденным вести борьбу на два фронта. Он направил против мятежников верные себе войска, однако ни усмирить Вахрама, ни предотвратить внутридворцовый переворот ему не удалось. В 590 г. придворная знать подняла мятеж и освободила из застенков Биндойа и Бистама. Они свергли Хормизда IV, ослепили его и призвали на трон Хосрова. Последний занял престол под именем Парвиза («Победоносный»), и население Ктесифона и местный гарнизон присягнули ему.

Узнав о перевороте в столице, Вахрам Чобен выступил против нового шахиншаха «не потому, что любил Хормизда, — как писал один анонимный сирийский хронист, — а потому, что не он совершил это дело»[77]. Двинувшийся навстречу противнику Хосров II потерпел поражение в битве на берегах реки Нахраван и, надежно упрятав свой гарем и «фамильные» драгоценности, вернулся в Ктесифон. В столице с его негласного разрешения Биндой и Бистам проникли в покои, где находился свергнутый Хормизд IV, и задушили его. Тем самым Хосров стал первым Сасанидским владыкой, согласившимся на убийство собственного отца, и за это деяние, как мы увидим ниже, он еще поплатится.

Спасаясь от преследований Вахрама Чобена, Хосров II и его приближенные вынуждены были бежать на запад, в Византию. Здесь беглый шахиншах направил посольство в Константинополь к императору Маврикию, прося о предоставлении военной помощи против узурпатора, занявшего престол 9 марта 590 г.[78].

Договор шахиншаха и императора о взаимной помощи был заключен в ходе обмена посланиями и дарами. Живописное описание этих посольств дошло до нас в изложении более поздней арабской хроники «Китаб аль-махасин ва-л-аддад», содержащей пересказ персидского текста сасанидской эпохи, который мы приведем здесь в сокращенном виде.

Посла Хосрова II ко двору Маврикия сопровождало 100 слуг, они двигались на верховых животных с золотыми седлами, усыпанными рубинами и изумрудами, и в ушах каждого всадника блестели золотые серьги с жемчугами. Посол привез в подарок стол из дерева анбар (амбры) размером в три локтя, усыпанный вокруг жемчугом; у стола было три ножки: одна в виде лапы льва, другая — ноги оленя, третья — лапы орла; в лапе льва был зеленыйсапфир, под копытом оленя красный рубин, в когтях орла — куропатка из лазурита с рубиновыми глазами. Посреди стола стояли: чаша из йеменского оникса, наполненная рубинами, и золотая корзина с двумя сотнями крупных жемчужин и сотней колец из золота, украшенных драгоценными камнями, а также сосуды с мускусом и амброй.

В ответ на это Маврикий предоставил Хосрову 20 тыс. всадников, вооруженных с головы до ног, и средства на их содержание, тысячу тканых одежд, 20 девушек — дочерей славянских вождей, наряженных в атласные одежды, с золотыми серьгами в ушах, украшенными рубинами и жемчугами, а на головах у них были диадемы с драгоценными камнями. Караван состоял из нескольких тысяч вьючных лошадей и мулов, нагруженных золотом, жемчугом и дорогими тканями, а также 2 тыс. породистых коней с уздечками из литого золота, позолоченными седлами, попонами из атласа, расшитого золотом и жемчугами.

Все это было доставлено к Хосрову, и византийские послы просили извинения у шахиншаха за незначительность подарков[79]. Среди доставленных в Иран даров было несколько выдающихся произведений ювелирного искусства, доставшихся позднее арабам во время покорения Сасанидского Ирана. Остается добавить, что союз между двумя государствами был скреплен родственными узами: Хосров II получил в жены дочь Маврикия, Марию.

Получив военную и материальную помощь от императора и пообещав в ответ сделать ряд территориальных и политических уступок Византии, Хосров в битве в долине Данак разбил войска Вахрама Чобена, и тот бежал на восток за реку Амударью под покровительство тюркского кагана. Здесь Вахрам на средства кагана снарядил было новое войско для борьбы за престол в Иране, но не успел, так как был убит подосланным доверенным человеком шахиншаха. По этому случаю в Ктесифоне были устроены пышные торжества, и до самого падения Сасанидского государства этот день ежегодно отмечался как официальный праздник[80].



Государство Сасанидов



Византия и Иран в начале VII в.

Легендарному и воспетому поэтами средневекового Востока Хосрову II Парвизу (591–628) после восшествия на престол удалось освободиться от опеки Биндойа и Бистама, фактически приведших его к власти. Оба они были убиты: Биндой — по прямому указанию шахиншаха, а Бистама, находившегося на тюркской границе, заманили в засаду, которую устроил один из кушанских царьков.

По наиболее правдивой версии, смерть Биндойа произошла при следующих обстоятельствах.

Хосров с придворными проводил лето в горах Хулвана. Как-то, наблюдая за игрой в конное поло и восхищаясь мастерскими ударами одного из игроков, он приказал Биндойу, в ведении которого находилось казнохранилище, выплатить игроку 400 тыс. дирхемов. Тот возразил, сказав, что казна не выдержит такого расточительства. Тогда Хосров повелел отрезать ослушнику руки и ноги. Приказ был тотчас же исполнен, а истекающий кровью полутруп несчастного толпа добила камнями[81].

Первые 14 лет своего правления Хосров II был занят в основном вопросами укрепления внутриполитического и экономического положения своей державы. Ситуация резко изменилась в конце 602 г., когда в Византии в результате восстания был свергнут и казнен император Маврикий, а его место на троне занял бывший центурион Фока. У Хосрова, давно искавшего предлог для «маленькой победоносной войны» против Константинополя, таковой теперь появился: шахиншах выступил в роли мстителя за убиенного монарха. В 604 г., воспользовавшись тем, что Византия практически стояла на пороге гражданской войны, Хосров дал приказ начать наступление.

Эта четвертьвековая война с Византией окончилась лишь в 630 г., уже после смерти Хосрова, и условно разделяется на две неравные части: с 604 по 622 г., когда персам сопутствовала удача, и с 622 г. до конца боевых действий, когда успех чаще праздновали византийцы[82]. В 605 г. Сасанидский Иран покорил всю Месопотамию и часть Армении, а весной 614 г. был захвачен Иерусалим, где в качестве добычи персам досталась одна из главных христианских святынь — Древо Креста, на котором был распят Иисус Христос.

Взятие города после 20-дневной осады сопровождалось невиданными погромами, издевательствами, зверствами и насилием. Инициаторами этих действий выступили иудеи, мстившие столь жестоким образом христианам за притеснения по отношению к себе со стороны властей Иерусалима. В результате погибли десятки тыс. человек.

Послов, которых византийский император Ираклий I (Фока как узурпатор был низложен и казнен в 610 г.) настойчиво направлял к Хосрову II с просьбами о мире, властитель Ирана в зависимости от собственного настроения или положения на полях сражений либо приказывал зверски мучить и убивать, либо с презрением отправлял восвояси. Самому же императору он, по свидетельству армянского историка Себеоса, писал: «Если Христос не смог спасти себя от евреев, убивших его на кресте, то как он поможет вам! Если даже ты сойдешь в бездны моря, я протяну руку и схвачу тебя, и ты увидишь меня таким, каким не хотел бы видеть»[83].

В 618 г. персы вторглись в Африку, оккупировали Египет и захватили его главный порт — Александрию. Однако успехи вскоре сменились поражениями: в союзе с хазарами император Ираклий I отвоевал Закавказье и подошел к Ктесифону. Святой крест был возвращен в Иерусалим, и в 628 г. Иран и Византия заключили очередной «вечный мир», который совпал по времени с важными внутриполитическими событиями, охватившими Сасанидскую державу.

В феврале 628 г. в результате дворцового переворота придворная аристократия возвела на престол старшего сына шахиншаха, Кавада II Шируйе, отстраненного от наследования власти Хосровом II в пользу Марданшаха, сына своей любимой жены, сирийки Ширин. Кавад стал одним из самых кровожадных властолюбцев в истории Востока: в борьбе за трон он лишил жизни 17 (или 18) братьев и казнил своего отца (29 февраля 628 г.).

По преданию, звездочеты как-то сказали Хосрову, что у одного из его сыновей родится мальчик и при нем трон рухнет, а Сасанидская держава погибнет. А знак тому будет такой, заверили мудрецы: на теле малыша будет чего-то недоставать. Раз так, решил Хосров, то не будет внуков у меня. С этой целью повелел он лишить всех своих 18 сыновей возможности встречаться с женщинами. Однако старший сын Шахрийар уговорил свою мать Ширин, чтобы она помогла ему тайно встречаться с полюбившейся девушкой из знатного рода. Так у Шахрийара родился мальчик, которого нарекли именем Йездигерд. В течение пяти лет скрывала верная слову Ширин от своего мужа, что у них есть внук. Шли годы, и начала замечать Ширин, что Хосров, старея, стал особенно нежен с маленькими детьми. И, найдя подходящий повод, обмолвилась: «Будь счастлив, повелитель, ты увидишь сына одного из своих сыновей». И вот, нарядив и надушив мальчика, Ширин привела его в покои властителя: «Это — Йездигерд, сын Шахрийара». Хосров посадил внука на колени и целовал его и играл с ним. Но вдруг, вспомнив пророчество, собственноручно снял с внука рубашку и стал придирчиво рассматривать тело ребенка. И сразу увидел, что на одном бедре чего-то не хватает[84]. Придя в ярость, шахиншах поволок внука, чтобы размозжить ему голову о землю, да помешала Ширин, которая, повиснув на Хосрове, умолила мужа не убивать мальчика. «Это несчастный человек, о котором мне говорили, — остынув молвил шахиншах. — Унеси его отсюда. Я не хочу его видеть»[85]. Йездигерд был увезен в родовые владения Сасанидов в Истахре и в течение нескольких лет воспитывался там вдали от столичных интриг.

Ухудшившаяся внутриполитическая ситуация в Иране обострила противоречия между интересами верхушки военного сословия, артештарáн, и мобедами, с одной стороны, и гражданской бюрократией (сословием писцов-дабиров) и дехканами — с другой. Последние желали сохранить сильную центральную власть и предотвратить распад государства, в то время как верхушка военной и жреческой знати не только проявляла пренебрежение к центральной власти, но и зачастую была склонна к обособлению и автономии.

Зороастризм при последних Сасанидах уже не мог служить опорой государства и престола, он был вынужден сам отстаивать свое право на существование. Манихейство, окончательно так и не искорененное мобедами и магами, получило широкое распространение на востоке, особенно в Средней Азии. Еще более внушительным выглядел рост влияния христианства. Несторианская церковь имела епископства и приходы по всей стране. «В целом христианство в Иране усилилось настолько, что могло бы… прийти на смену зороастризму…»[86].

Закончившаяся неудачами для Ирана последняя война с Византией подорвала производительные силы государства и разорила крестьян и горожан огромными налогами на военные нужды. В стране началась хозяйственная разруха. Вместе с тем эта война ослабила державу Сасанидов и в военном, и в политическом отношениях: отдельные шахры все более утрачивали связь с Ктесифоном, и ослабленная и раздробленная некогда могущественная империя оказалась не готовой противостоять мощному натиску грядущего арабского нашествия.

Властвование двух всесильных сасанидских шахиншахов под именем Хосров, охватившее без малого целое столетие, лишило это слово в памяти народов, населявших страны Востока, значения личного имени. Оно стало олицетворять не конкретную личность, а могущественного правителя, так же как это произошло позднее в Европе с производным от имени Карла Великого словом «король». Восточные поэты и историографы немало способствовали тому, чтобы превратить имя «Хосров» в нарицательное понятие со столь возвышенным значением. Кто знает, может быть, лишь благодаря гениям арабо- и персоязычной литературы Средних веков, и среди них таких титанов, как Низами и Фирдоуси, имя Хосрова II Парвиза и его, пусть порой и вымышленные, деяния и подвиги не канули в Лету и до сих пор продолжают увлекать читателей поэм «Хосров и Ширин».

(Добавим в скобках, что среди последних Сасанидов было по крайней мере еще два шахиншаха с именем Хосров.)

В октябре 628 г. эпидемия чумы лишила жизни шахиншаха Кавада II Шируйе, процарствовавшего всего восемь месяцев, и на престол был возведен его малолетний сын Ардашир III. Фактически правителем державы стал регент Мех Азергушнасп, бьюший «глава царского стола» при дворе Хосрова II. Недовольный приходом к власти сына Кавада, поднял восстание командовавший армией на западной границе империи влиятельный полководец Шахрвараз[87]. Он осадил Ктесифон, а после захвата столицы державы (апрель 630 г.) казнил Ардашира и возложил корону на себя. Однако вазурги не пожелали видеть на троне человека нецарского рода, и Шахрвараз через 40 дней был убит.

История донесла до нас имена двух женщин, совсем понемногу, но стоявших во главе великого государства после смерти Шахрвараза. Ими были две дочери Хосрова II Парвиза — Азармидухт и Бурандухт (Буран). Последняя и возглавила заговор против узурпатора, являвшегося… ее мужем, и в июне 630 г. взошла на престол. За время своего недолгого правления (до октября 631 г.) она проявила себя благочестивой и справедливой царицей. К числу ее благодеяний современники относили освобождение населения от недоимок, строительство и починку мостов и плотин, чеканку серебряной монеты, возведение храма огнепоклонников[88]. Матерью Бурандухт была уже знакомая нам византийская принцесса Мария (дочь императора Маврикия), и, как дочь христианки, она пользовалась поддержкой христиан, населявших империю.

Согласно некоторым источникам, Бурандухт была задушена военачальником Перозом (Фирузом), и в течение двух лет после ее смерти на шахиншахском престоле сменилось несколько правителей из династии Сасанидов и узурпаторов власти. Имена, продолжительность и порядок правления последующих властителей Ирана вызывали споры еще в Средние века. Некоторые из основных версий были сведены в хронологические таблицы аль-Бируни[89]. Подробный анализ этих вариантов мы можем найти в одной из работ российского востоковеда А.И. Колесникова и, дабы не утяжелять повествование, приведем его интерпретацию событий начала 30-х годов VII в.[90].

Дальний родственник Хосрова II (по другим данным, он не был Сасанидом) Пероз Гушнаспдех (араб. — Фируз Джушанасбенде) царствовал один-два месяца до декабря 631 г., когда был смещен и казнен. Отсутствие достаточного исторического материала не позволяет с уверенностью отождествить его имя с Перозом, убившим Бурандухт, хотя такая возможность не исключена.

Гушнаспдеха на престоле сменила Азармидухт (декабрь 631 май-июнь 632 г.). Арабские и персидские хроники пишут о ней как об энергичной правительнице, достойной наследнице своего отца Хосрова II. Среди ее активных политических шагов выделяют убийство влиятельного военачальника из Хорасана Фарруха Хормизда по прозвищу Зали Зару[91]. Последний либо был замешан в попытке дворцового переворота, либо пытался вступить с Азармидухт во внебрачную связь после ее отказа стать его женой. Финал этой драмы известен: сын Фарруха Хормизда, Рустам (Ростам) «Залезарович», чтобы отомстить за смерть отца, подступил во главе большого войска к резиденции Сасанидов, сверг и приказал ослепить (по другим сведениям, отравить) Азармидухт.

После смерти Азармидухт вазурги посадили на трон в Ктесифоне Хосрова Михргушнаспа, одного из потомков Ардашира I Папакана. Он сумел удержать трон в течение всего нескольких дней, был смещен и убит. Некоторые исследователи присвоили ему «порядковый номер» Хосров IV.

Предпоследним шахиншахом Сасанидской державы стал малолетний сын Хосрова II Фаррухзад Хосров (араб. — Хурразадхусра), находившийся у власти всю вторую половину 632 г. На рубеже 632 и 633 гг. он был либо смещен с трона, либо убит сторонниками воцарения малолетнего сына Шахрийара — Йездигерда (внука Хосрова II). Последнего державного Сасанида с именем Хосров в исторической литературе именуют либо Хосровом IV (не принимая во внимание мимолетное правление Хосрова Михргушнаспа), либо Хосровом V.

Двумя вызывающими наибольшие споры среди историографов фигурами на шахиншахском престоле были Хосров сын Кавада (Хосров III) и Хормизд V. Хосрова III одни источники считают внуком Хормизда IV (племянником Хосрова II Парвиза), другие, что менее вероятно, — внуком Хосрова I Ануширвана. Его трехмесячное правление помещают либо после Шахрвараза, либо после Пероза Гушнаспдеха. Так или иначе, ясно лишь одно — он был смещен с трона и убит. В свою очередь Хормизда V одна часть историографов считает внуком Хосрова II, другая — отождествляет его с Феррухом Хормиздом и причисляет к узурпаторам. Занимал Хормизд V сасанидский престол или нет, точно не известно. Однако на то, что он обладал большой властью и влиянием при дворе, указывает чеканка им собственных монет.

Последний шахиншах Сасанидской империи Йездигерд III, по общему мнению современных исследователей, был коронован знатью Истахра в конце 632 — начале 633 г. в династийном храме огнепоклонников, возведенном еще Ардаширом I. Разные авторы определяют его возраст в этот период в пределах от 8 до 16 лет, и о полновластном правлении юного государя можно говорить с известной осторожностью. Скорее всего бразды правления оказались в руках придворной знати[92]. Есть сообщения, что регентшей при сыне была шахиня-мать[93].

Арабы и зарождение ислама

Историки не располагают достоверными сведениями, из каких земель пришли предки арабов на Аравийский полуостров. Известно, однако, что уже в глубокой древности протоарабские племена жили во всех концах Аравии и называли ее Джáзират аль-áраб, т. е. «Остров арабов». Бóльшая часть этой территории была населена кочевниками-бедуинами[94], и лишь на юге, в Йемене, и в оазисах люди жили оседло и занимались земледелием.

Средневековые знатоки арабской генеалогии утверждали, что арабы будто бы произошли от библейского пророка Авраама (араб. — Ибрахим). Причем северные арабы якобы ведут свой род от Измаила (араб. Исмаил), авраамова сына от рабыни-египтянки Агари (араб. — Хаджар), а южные — от Иоктана, дяди Авраама.

Священное Писание мусульман, Коран, содержит сведения о более чем 30 пророках, имена которых известны нам из Библии. Это — Адам, Нух (Ной), Ибрахим (Авраам), Йакуб (Иаков), Йусуф (Иосиф), Муса (Моисей), Да'уд (Давид), Харун (Аарон), Идрис (Енох), Йуша (Иисус Навин), Сулайман (Соломон), Закарийа (Захария), Йахйа (Иоанн Креститель), Иса (Иисус Христос) и другие. Часть из них мусульманская традиция именует нáби, просто пророками, других расýл, т. е. посланниками Божьими.

Некоторые мусульманские авторитеты приписывали дар пророчества и женщинам — персонажам Корана. Это — Хавва (Ева), Йухабиз (Иохаведа), Сара, Хаджар (Агарь), Асийа (жена Фараона), Марйам (Мария, мать Иисуса Христа). Большинство этих имен впоследствии стали традиционными у мусульман[95].

Современные исследователи делят древние арабские племена по этническому происхождению на южно-арабские, входящие в группы кахлан и кахтан, и северо-арабские, входящие в группы мудар и рабийа. В каждую группу входило по несколько племен. Племена нередко получали название по своему общему предку, к имени которого прибавляли слово «бану» — «сыны». Каждое племя состояло из родов, объединявших по несколько семей.

Исключительно важными для живших в Аравии людей стали два разделенных веками события: одомашнивание аравийских одногорбых верблюдов — дромадеров (вторая половина II тысячелетия до н. э.), сделавшее кочевые племена бедуинов преобладающими среди других скотоводческих племен, а также появление и последующее широкое распространение верблюжьего седла с лукой (II–III вв. н. э.). Они повлекли за собой возникновение маневренных и быстроходных отрядов верблюжьей «кавалерии», что в корне изменило роль и место бедуинов в истории Аравии и Передней Азии. Эти «ноу-хау» позволили выделиться в рамках семитской этнолингвистической общности массиву племен Аравии, говоривших на близких друг другу диалектах. Этот массив можно считать протоарабской этнолингвистической общностью, поскольку в конечном счете именно от него ведут свое происхождение бедуинские племена, составившие в середине VII в. н. э. ядро арабской народности[96].

Согласно древним еврейским преданиям, после вавилонского столпотворения люди расселились по разным странам и стали жить отдельными племенами, говорившими на различных языках. Все они произошли от сыновей библейского Ноя. От Иафета — предки европейских народов. От Хама — египтяне, кушиты, туранцы и некоторые другие азиатские и африканские народы. А от Сема (Сима) — народы, заселившие западную Азию: ассирийцы, эламиты, арамейцы, евреи и арабы. Их потомки и получили по имени своего предка название — семиты[97].

Древнейшим южно-аравийским государством было Минейское царство, существовавшее приблизительно с 1200 по 650 г. до н. э. Около середины X в. до н. э. возникло Сабейское царство (Саба') со столицей городом-оазисом Марибом. Оно было заселено сабеями — народом, поклонявшимся небесным светилам. 300 лет просуществовало это царство по соседству с Минейским государством, но около 650 г. до н. э. было поглощено им.

Известная библейская легенда донесла до нас сведения о визите, который нанесла савская (сабейская) царица Никаула (араб. — Билкис) израильскому царю Соломону в X в. до н. э. Отметим любопытную деталь: во 2-ой статье конституции монархической Эфиопии было записано, что династия Хайле Селассие I, последнего императора государства, по прямой линии восходит к царю Соломону и царице Савской.

В ассирийских и вавилонских источниках племена, населявшие Аравию, были впервые зафиксированы примерно в 600 г. до н. э. под названием ариби (арубу, арабу). В период возвышения Ахеменидской империи племена Аравийского полуострова были втянуты в региональные межгосударственные отношения. Во время похода Камбиза II на Египет (526–525 гг. до н. э.) бедуины оказали помощь иранской армии в переходе через Синайскую пустыню, за что были вознаграждены статусом союзников ахеменидских царей. В связи с этим, как утверждают античные источники, они никогда не были под игом персов. Скорее всего, Ахемениды и не предпринимали заведомо бесплодных попыток покорения обширных безводных пространств Аравийского полуострова. В годы правления Дария I (522–486 гг. до н. э.) Аравия являлась не сатрапией Ахеменидской империи, а была включена в состав подвластных ей территорий. При этом, судя лишь по Бехистунекой надписи, трудно определить, какая область имелась в виду. Большинство современных исследователей склонно локализовывать населенные тогда бедуинами земли территорией, простиравшейся от Нила до Персидского залива, включая и Сирию. В качестве «подвластных союзников» Ахеменидов жители Аравии не облагались данью, они должны были доставлять в Иран лишь ежегодные подношения. В их число входили пряности, алоэ, косметические средства, мирра, ладан и т. п.

В 115 г. до н. э. в Южной Аравии образовалось Химйарское царство (Химйара), просуществовавшее до 525 г. н. э. Последний правитель Химйары — Зу Нувас (517–525) принял иудаизму развернул преследования христиан, вызвав тем самым вторжение в Йемен войск христианской Абиссинии (современная Эфиопия), на территории которой существовало мощное Аксумское государство. В результате вся Южная Аравия на протяжении почти 50 лет (525–572) находилась под властью правителей Аксума. Когда в конце V в. Южная Аравия оказалась втянутой в борьбу за господство на торговых путях из Индии и Китая, развернувшуюся между двумя великими державами, Византией и Ираном, опорой Константинополя в регионе становится Аксум, а Химйарское царство, в свою очередь, подпало под патронаж Сасанидской империи.

Одним из наместников аксумского царя в Йемене был Абраха аль-Ашрам (535 — не позднее 570 г.). Около 570 г. он по просьбе византийцев собрал большое войско, усиленное специально обученными боевыми слонами, и с намерением выйти в тыл персам двинулся через Аравийский полуостров к иранской границе.

По сообщениям более поздних мусульманских источников, причины похода Абрахи были более прозаическими. Вот как они представлены в «Книге об идолах» («Китаб аль-аснам») Хишама ибн Мухаммеда аль-Калби: Абраха аль-Ашрам построил в г. Сана церковь из мрамора и позолоченного дерева и написал правителю Аксума: «Я построил для тебя церковь, подобно которой никто не строил. И я не оставлю арабов [в покое], пока не отвращу их паломничество от святилища…» Узнав об этом, один из вождей арабского племени кинана послал в Сану двух своих сородичей с поручением осквернить церковь, испражнившись в ней. Те так и сделали. Когда об этом узнал Абраха, он разгневался и спросил: «Кто осмелился на это?» Ему ответили: «Кто-то из поклоняющихся Ка'абе»[98]. И он разгневался и вышел в поход со слоном и эфиопами[99].

На своем пути Абраха не мог миновать Мекки, находившейся на караванном пути из Йемена в Сирию в гористой аравийской области Хиджаз. В то время это было небольшое поселение, число жителей которого не превышало нескольких тысяч человек, но имевшее многовековую историю и известное как место паломничества бедуинов[100]. Мекку, под названием Макораба (от араб, макраб — «храм», «святилище»), еще во II в. н. э. упоминал знаменитый древнегреческий астроном и географ Птолемей. В 350 км к северу от Мекки лежал другой известный центр в Хиджазе — Йасриб (греч. — Йатриппа).

Последующий ход событий неясен в подробностях и оброс легендами. Согласно более поздней мусульманской традиции, Абраха будто бы ехал на слоне впереди войска. Но когда слон вошел в Мекку, население которой предусмотрительно укрылось в окружающих город горах, он дальше идти не пожелал и, более того, преклонил колени перед Ка'абой. И тут в дело вмешались высшие силы: против захватчиков была послана стая птиц абабиль, каждая из которых несла в клюве по кирпичу из обожженной глины, на котором было начертано имя того воина, на голову которого он должен был быть сброшен. В результате большая часть войска погибла, а оставшиеся в живых бежали, но по пути почти все были перебиты мекканцами. Сам Абраха, тяжелобольной, с трудом добрался до Саны, где вскоре и скончался[101].



Мекка. Храм Ка'аба

Датировка похода Абрахи до сих пор вызывает жаркие споры среди историков. Существуют объективные данные, позволяющие утверждать, что данная кампания была предпринята либо до 570 г., либо была осуществлена сыном Абрахи, Йаксумом[102]. Однако мы будем придерживаться традиционного взгляда, не нарушающего всю систему хронологии мусульманских первоисточников.

После неудавшегося похода Абрахи влияние Абиссинии в Аравии оказалось подорванным, чем не замедлили воспользоваться персы. В 572 г. Хосров I Ануширван послал на завоевание Йемена войско под предводительством полководца Вахриза. Местные жители подняли восстание в поддержку персов и изгнали абиссинцев из страны. Сасаниды утвердили свое господство над Йеменом, превратив его в одну из сатрапий Ирана. Это положение сохранялось вплоть до прихода на юг Аравийского полуострова первых мусульманских войск (628).

Из государств, существовавших на севере Аравии, наибольшую известность получило Набатейское царство, возникшее во II в. до н. э. Город Петра (Села, араб. — аль-Батра), столица этого государства, лежал на перекрестке торговых путей. При царе Харисе III (греч. — Арета III Филэллин) набатеи овладели Дамаском (около 85 г. до н. э.), а примерно в 82 г. до н. э. вторглись в Палестину и разгромили иудеев в битве при Адиде. Однако вскоре, когда Сирия стала римской провинцией (64 г. до н. э.), Набатейское царство оказалось в зависимости от Рима[103]. В 106 г. н. э. римский император Траян создал на его территории римскую провинцию под названием Аравия, положив конец правлению последнего набатейского царя Раббэля II (71-106).

Значительную роль в политической жизни региона первых веков н. э. играло государство Тадмор (Пальмира). Его значение особенно возросло после упадка Набатейского царства. В III в. н. э. столица государства Пальмира насчитывала около 30 тыс. жителей. Население Тадмора, возможно, составляли представители древнеарабского (или набатейского) племени самуд, упоминания о котором можно встретить в трудах античных авторов. Правителю Пальмиры, уже знакомому нам Оденату, удалось добиться почти полной независимости от Рима. Авторитет его был столь велик, что римский император Галлиен (253–268), сын Валериана, побежденного и униженного шахиншахом Шапуром I, даровал Оденату должность вице-императора Востока — дукс ориентис. Однако когда выяснилось, что царь Оденат стремится вести независимую политику, подосланные из Рима доверенные люди убили его (266/67). По другой версии, правитель вместе со старшим сыном Геродианом пал от руки своего племянника Меона. Существует и третье предположение, что к убийству мужа приложила руку жена Одената, Зенобийа (араб. Зайнаб), которая являлась мачехой Геродиану и хотела передать власть своему сыну Вабаллату. Как бы то ни было, но после гибели Одената Зенобийа стала полновластной правительницей-регентшей при малолетнем Вабаллате.

По свидетельству летописцев, Зенобийа была одной из самых образованных и умных личностей своего времени. К тому же она была очень привлекательна: «Матовая, смуглая кожа и черные поразительной красоты глаза, взгляд живой с божественным блеском. Она одевалась в роскошные одежды, умела носить военные доспехи и оружие»[104].

Укрепив свою власть в Тадморе, Зенобийа самонадеянно решила порвать с Римом. Ей удалось захватить территории Египта, Сирии и Палестины. Римский император Аврелиан (270–275), раздраженный тем, что Зенобийа стала чеканить монеты, на которых изображение цезаря сменилось ее собственным, объявил войну Пальмире. В 271 г. войска мятежной правительницы потерпели поражение под Антиохией, а спустя год и под Эмессой (совр. сирийский г. Хомс). Зенобийа с остатками армии укрылась за мощными стенами Пальмиры. Осада города продолжалась несколько месяцев, когда Зенобийа решилась на отчаянный шаг: преодолев окружение, она вместе с детьми тайно направилась к иранской границе, чтобы встретиться с Шапуром I и уговорить его объединить усилия в борьбе против ненавистного Рима. Однако по пути к возможному союзнику Зенобийа была схвачена (273) и вместе с дочерьми попала в лагерь Аврелиана. Вабаллату с небольшим числом верных людей удалось скрыться от погони и бежать в Армению. Заковав пленницу в золотые цепи и оставив в захваченной Пальмире свой гарнизон, император отправился в обратный путь. Впоследствии «азиатская Клеопатра» была пощажена и поселена в Тибуре (совр. Тиволи), неподалеку от Рима, а ее дочери были выданы замуж за представителей аристократических семейств[105].

После распада Римской империи в конце IV в., когда разгорелась борьба между Византией и Сасанидским Ираном, аравийские племена принимали участие в этом соперничестве то на стороне Ктесифона, то на стороне Константинополя[106].

На границе Месопотамии и Сирийской пустыни к началу IV в. сложилось новое государство с центром в Хире (Хирте). Его возглавляли представители арабского племени лахм (лахмиды). Хранящаяся в наше время в Лувре древнейшая арабская надгробная надпись из сирийского селения Немара свидетельствует, что первым «царем всех арабов», объединившим племена, кочевавшие вдоль границ Византии и Ирана от Дамаска и Антиохии на западе до берегов Тигра на востоке, был Амрулькайс (или Имрулькайс), сын Амра сына Адай. Он правил с 300 по 328 г.[107]. При его преемниках — Наамане I, Мундаре I и Мундаре III государство Лахмидов значительно укрепляется и достигает расцвета в последнее двадцатилетие VI в. при Наамане III сыне Мундара, известном по более поздним арабо-персидским источникам как ан-Ну'ман ибн аль-Мунзир. Последний, несмотря на вассальное положение страны по отношению к могущественному Ирану, способствовал распространению несторианского толка христианской церкви. Сасаниды тем не менее использовали несториан-лахмидов для защиты своих границ от набегов аравийских бедуинов. В ирано-византийских войнах лахмиды выступали союзниками Ктесифона. Вместе с тем Хира не была безвольным вассалом могучего северного соседа. Она очень часто оказывала значительное влияние на внутренние процессы и внешнеполитические акции державы Сасанидов. Общеизвестен факт, что в 421 г. Мундар I оказал решающую поддержку Варахрану V в его притязаниях на иранский престол.

Первоисточники сообщают, что шах-заде Варахран после своего рождения был отдан на воспитание лахмидам. Будучи уже юношей, он вернулся в Иран, где, видимо, не поладил с отцом, шахиншахом Йездигердом I, и вскоре вернулся в Хиру. После смерти Йездигерда, как писали позднее арабские историографы, сасанидская знать не захотела иметь на троне Варахрана, воспитанника бедуинов, слишком похожего на арабов своей внешностью, образом жизни и вкусами[108].

Византия, со своей стороны, для охраны собственных земель и участия в войнах против Сасанидского Ирана привлекала арабское племя гассанидов, которые были христианами-монофиситами. В VI в. гассаниды образовали собственное государство в Сирии со столицей Джилика.

К племенам лахм и гассан тяготели бедуинские племена севера Аравийского полуострова, и арабы зачастую действовали согласованно, когда дело затрагивало их общие экономические или политические интересы. В течение первых веков н. э. арабские племена неоднократно шли на обострение отношений с Сасанидским Ираном, когда власть в Ктесифоне обнаруживала свою слабость.

В сирийской хронике Иешу Стилита, написанной не позднее 518 г., говорилось, что во времена шахиншаха Кавада I «арабы, которые находились под его властью, когда увидали беспорядок в его государстве, стали разбойничать, насколько хватает сил, по всей персидской земле»[109].

В 602 г. Хосров II Парвиз, опасаясь растущей мощи государства Лахмидов, захватил Хиру, сверг правившую династию и посадил своего наместника.

Бедуины Аравии в основной своей массе были язычниками-идолопоклонниками и многобожниками (араб. — маширикуна, ед. ч. — мушрик), лишь среди оседлого населения, в оазисах, исповедовался иудаизм. Язычники традиционно обожествляли водные источники, деревья, скалы. Эту староарабскую религию и все, что было с нею связано, впоследствии мусульмане стали именовать словом джахилúйа, т. е. «невежество», «варварство». Тем не менее некоторые обряды и атрибуты идолопоклонников позднее вошли в ислам. Богов было много, имена некоторых из них говорят о связи пантеона бедуинов с пантеоном вавилонян. Особым почтением пользовались богини аль-Лат, аль-Узза («Великая») и Манат (богиня судьбы). Существовало также представление о верховном боге — Аллахе[110].

Изображения и изваяния божеств — каменные идолы (араб. — васан) имелись во всех краях Аравии, но наиболее значительные и почитаемые из них были сосредоточены в мекканской Ка'абе.

По местным преданиям, Ка'аба была воздвигнута Сифом, сыном Адама и Хаввы (Евы), но святилище погибло во время потопа. Позднее оно было заново отстроено Ибрахимом (Авраамом) и его сыном Исмаилом. Рядом с Ка'абой до сих пор сохранилось «место стояния Ибрахима», мáкам Ибрахим, с отпечатком ступни этого библейско-коранического пророка. После завершения строительства Исмаил, согласно легенде, женился на дочери правителя Мекки и имел от нее много детей. Прямой потомок (согласно мусульманской традиции — сын) Исмаила, Аднан, является предком основоположника ислама Мухаммеда.

Принимая эту версию, следует признать, что Мухаммед был пусть дальним, но кровным родственником Иисуса Христа, так как последний, как мы помним из Библии, ведет свою родословную от другого сына Авраама (от жены Сарры) — Исаака. Следует отметить, что почитание Ибрахима мусульманами не несло на себе отпечатка каких-либо религиозных верований. Этот пророк не мог быть ни иудеем, ни христианином, ни мусульманином, ибо Тора, Евангелие и Коран были ниспосланы после его смерти. Ибрахим был, пожалуй, «просто» первым человеком, отвергнувшим многобожие.

В храме Ка'абы находился почитаемый издревле аль-хаджар аль-асвад — черный камень метеоритного происхождения, являвшийся священным для аравийских племен, экономически связанных с Меккой. По преданиям, он был доставлен и передан пророку Ибрахиму архангелом Джабраилом (Джибрилом, т. е. библейским Гавриилом) и что это окаменевший ангел. В те стародавние времена он отличался такой белизной, что был виден за четыре дня пути до Мекки. Но со временем от грехов человеческих камень становился все темнее и темнее и стал наконец почти совсем черным. Паломники целовали камень, веря в то, что в грядущий день страшного суда ангел воскреснет и защитит тех, кто целовал его окаменелое тело.

Одним из многочисленных кочевых племен Аравии, издавна осевших в Мекке, было племя курейш (курайш). Незадолго до 500 г. н. э. его влияние в городе стало преобладающим. Курейшиты занимались торговлей и ростовщичеством и с годами обрели влияние и авторитет среди других местных племен. В племени курейш наиболее богатым считался род омейя (умаййа)[111], выделялись также роды áсад, мáхзум, 'áди, джýмах, зýхра, сахм, хáшим.

Первым, по всей видимости, реальным историческим лицом среди курейшитов был Кусайй ибн Килаб, живший в начале V в. н. э. Приведем историю его появления на свет, изложенную в пересказе арабских источников известным русским философом B.C. Соловьевым в труде «Магомет, его жизнь и религиозное учение».

В V веке в северную Аравию из Йемена переселилось племя озра. «Как-то спрашивали одного бедуина: какого ты племени? "Я из тех людей, — отвечал он, — которые умирают, когда любят". Слышавшая это женщина воскликнула: "Он озрит, клянусь Богом!" — Ибо Бену-Озра… славятся по всей Аравии своей безмерной страстностью в любви».

Из этого племени одна девушка, Фатима, вышла замуж за курейшита Килаба и родила в Мекке двух сыновей. Вскоре, овдовевши, она вернулась с младшим сыном к своему племени, вышла вторично замуж, родила еще одного ребенка, а первый ее сын получил прозвание Кусайй, что означает «выходец»[112].

Дальновидные члены племени курейш ежегодно устраивали торговые ярмарки в окрестностях Мекки, куда стекались многочисленные караваны со всего полуострова и соседних земель. Мекке как месту, где встречались представители всех аравийских племен, во многом обязана своим расцветом богатая доисламская джахилийская поэзия. Неудивительно, что единый литературный арабский язык сложился на основе диалекта, на котором говорили мекканцы[113].



Черный камень Ка'абы

Захват Ираном юга Аравии (572) отрицательно сказался на экономическом положении Мекки. Племена бедуинов стали искать выход в набегах на соседние территории, возникла идея объединения племен в союзы, чтобы набеги, осуществляемые совместными усилиями, приносили большую военную добычу[114]. Этот процесс явился толчком к созданию учения ханúфов, возникшего в Йемене и получившего распространение в других концах Аравийского полуострова[115].



Макам Ибрахим

Ханифы отвергали поклонение племенным идолам, проповедовали единобожие (араб. — ат-тáухид) и поклонение лишь одному из богов Аллаху, стремясь сделать его единственным и единым для всех аравийских племен. Ханифы многое в своем учении заимствовали в христианстве и иудаизме, но целиком не приняли ни того, ни другого. Они считали эти вероучения слишком сложными для миропонимания кочевников-бедуинов. Один из самых авторитетных арабских историографов Ибн Исхак (704–767) называет имена четырех ханифов, живших в Мекке в конце VI в. и имевших большое влияние среди жителей Хиджаза. Это бывший слепым Варака ибн Науфал из рода асад, Осман ибн Ховейрис, Убайдаллах и Зайд ибн Амр ибн Нуфайл.

«Единобожником (араб. — мувáххид) в молодости был и сам основоположник и пророк ислама Мухаммед. В исламе уже давно канонизировано положение, что Мухаммед родился в «год слона», который сопровождал неудачливого Абраху во время его похода на Мекку. Хотя, объективности ради, следует признать, что нам достоверно не известен ни день, ни месяц, ни год рождения Мухаммеда. Это событие не отложилось точно в памяти современников и даже свидетелей появления на свет одного из многочисленных младенцев, лишь через 40 лет ставшего почитаемым Пророком, наби. Однако в связи с тем, что вся последующая история ислама так или иначе связана с этой датой, мы будем придерживаться канонизированной мусульманской хронологии. Согласно ей, будущий Пророк появился на свет через 54 дня после прихода в Мекку «людей со слоном», в ночь на понедельник 12 числа арабского месяца раби I на 40 году царствования Хосрова I Ануширвана, или в 882 году эры Александра Македонского, или 24 апреля 570 г. от Рождества Христова[116].

Более поздние арабские хроники сообщают, что в ночь рождения Мухаммеда произошло столь сильное землетрясение, что в Ктесифоне треснул свод в главном храме огнепоклонников. Возникновение этой легенды, видимо, восходит к евангельской притче о сотрясении мира в момент смерти Иисуса Христа. Мусульманские источники говорят также и о том, что Иисус провозгласил о пришествии после него еще одного и последнего пророка, имя которому будет Мухаммед[117].

«И вот сказал Иса, сын Марйам: "О сыны Исраила! Я — посланник Аллаха к вам, подтверждающий истинность того, что ниспослано до меня в Торе, и благовествующий о посланнике, который придет после меня, имя которому Ахмад"[118]»[119].

Это место Корана основано на тексте канонического Евангелия от Иоанна: «Но Я истину говорю вам: лучше для вас, чтобы Я пошел; ибо, если Я не пойду, Утешитель не приидет к вам; а если пойду, то пошлю Его к вам, и Он, придя, обличит мир о грехе и о правде и о суде»[120].

Мусульманские источники считали, что здесь текст Библии искажен, и вместо Параклет («Утешитель») следует читать Периклит (греч. — «Славный»), что является синонимом имен Ахмад и Мухаммед.

Основанная на преданиях первая развернутая биография (сира) Мухаммеда, составленная Ибн Исхаком, — «Сират расул Аллах» («Жизнеописание посланника Аллаха») — дошла до нас лишь в переработках и обширных выдержках в трудах более поздних авторов, среди которых следует выделить в первую очередь Ибн Хишама (ум. не позднее 834) и ат-Табари (838/39-923). Труд Ибн Хишама «Сират саййидина Мухаммад расул Аллах» («Жизнеописание господина нашего Мухаммеда, посланника Аллаха») и работа ат-Табари «Та'рих ар-русул ва-л-мулук» («История посланников и царей») неоднократно переиздавались в различных странах и используются практически всеми историками-востоковедами в качестве основных первоисточников[121]. При всем нашем уважении к дотошным биографам основоположника ислама следует признать, чтоистория не сохранила ни одной бесспорной даты первых десятилетий жизни Пророка.

Полулегендарные сведения сохранились о предках и родителях Мухаммеда.

У известного средневекового риторика и филолога Абу-л-Хусейна Ахмада ар-Рази (ум. ок. 1005 г.) и его современника аль-Бируни мы можем найти полное имя Мухаммеда, а следовательно, и всю общепринятую мусульманами родословную (араб. — насаб) Пророка по мужской линии:

Мухаммед ибн Абдаллах ибн Абд аль-Мутталиб ибн Хашим ибн Абд Манаф ибн Кусайй ибн Килаб ибн Мурра ибн Ка'б ибн Лу'айй ибн Галиб ибн Фихр ибн Малик ибн ан-Надр ибн Кинана ибн Хузайма ибн Мудрика ибн Илйас ибн Мудар ибн Низар ибн Ма'ад ибн Аднан[122]. Последний из перечисленных предков Мухаммеда, как мы помним, был потомком библейско-коранического пророка Измаила.

Простая возможность сохранения в памяти подобной, пусть даже и легендарной, многовековой родословной должна вызывать чувство уважения, но никак не удивления: каждый бедуин обязан был знать всех своих предков вплоть до 12-го колена.



Аравия в начале VII в. (источник Большаков О.Г. История халифата. Т. I. Ислам в Аравии, 570–633 гт. М: Наука, 1989, с. 28–29)



Район Мекки в начале VII в. (источник Большаков О.Г. История халифата. Т. I. Ислам в Аравии, 570–633 гт. М: Наука, 1989, с. 53)

Прадед основоположника ислама, Амр, по широко распространенному преданию, был очень гостеприимным человеком, часто устраивал для своих соплеменников угощения и при этом сам крошил хлеб и мясо в популярное местное блюдо под названием сарид. Поэтому он и получил прозвище «Хашим», т. е. «Крошитель»[123]. Со временем это слово стало названием одного из маловлиятельных, но благородных курейшитских родов, во главе которого был вначале сам Амр, а после его смерти — дед Мухаммеда, Абд аль-Мутталиб. Хашим умер в Газе в возрасте 25 лет во время поездки по торговым делам в Сирию. Его малолетний сын Шайба провел свое детство в Йасрибе, на родине матери, которую звали Сельма бинт Амр. В Мекку его привез младший брат Хашима, аль-Мутталиб. Мекканцы приняли светловолосого юношу за раба аль-Мутталиба и прозвали его «раб аль-Мутталиба» — Абд аль-Мутталиб. Под этим именем Шайба вошел в историю ислама[124].

У Абд аль-Мутталиба от пятерых жен было 10 сыновей: аз-3убайрч аль-Харис, Хаджл, Дирар, аль-Мукаввим, Абд аль-Узза, Хамза, Абу Талиб, Абдаллах и аль-Аббас, а также 6 дочерей: Умайма, У мм Хаким (аль-Байда, «Белокожая»), Барра, Атика, Сафийа и Арва[125]. Из всех сыновей Абд аль-Мутталиба видную роль в истории ислама сыграли только пятеро — аз-Зубайр, Абд аль-Узза, Абу Талиб, Абдаллах и аль-Аббас. Известность впоследствии обрели и многие из их потомков.

Отец будущего Пророка, Абдаллах ибн Абд аль-Мутталиб, стал небогатым торговцем. Примерно в 569 г. он женился на Амине бинт Вахб ибн Абд Манаф, девушке из благочестивой небогатой курейшитской семьи.

Более поздние мусульманские предания приписывали Абдаллаху небывалое совершенство. Он очаровывал соплеменниц столь сильно, что в ночь свадьбы будущих родителей Пророка 200 поклонниц Абдаллаха умерло от разрыва сердца[126].

От этого брака и появился на свет единственный мальчик, нареченный Мухаммедом, но Абдаллаху не довелось увидеть своего сына: он находился в это время по торговым делам в Йасрибе (по другим версиям, в Сирии) и в возрасте 25 лет умер на обратном пути вскоре после рождения (или за два месяца до рождения) будущего Пророка. Мухаммед был не первым сыном у отца, о чем свидетельствует кунйа Абдаллаха — Абу Кусам, но лишь он дожил до преклонных лет. Наследство, оставленное Абдаллахом, состояло из пяти верблюдов, нескольких овец и рабыни-абиссинки Барака (Баракат)[127]. Она стала вольноотпущенницей в семье Мухаммеда.

По обычаям тех мест новорожденного мальчика отдали на попечение кормилицы. Ею стала бедуинка племени бану са'ад Халима бинт Аби Зу'айб.

Ибн Хишам так приводит ее рассказ: «Не было ни одной женщины среди нас, которой бы не предлагали посланника Аллаха, но каждая отказывалась, когда ей говорили, что он сирота. Это потому, что мы все рассчитывали на щедрость отца ребенка и говорили: "Что может сделать мать и дед сироты?", вот и не хотели его… Когда же мы решили возвращаться, я сказала мужу: "Клянусь Аллахом… я пойду к этому сироте и возьму его". Он ответил: "Я не против этого. Может быть, Аллах в нем пошлет нам свое благословение"»[128].

В течение четырех-пяти лет Мухаммед воспитывался в кочевой семье Халимы и ее мужа аль-Хариса ибн Абд аль-Уззы. Вскоре, на обратном пути из поездки на могилу мужа, Амина умерла, оставив сына круглым сиротой в шесть лет. С тех пор Мухаммед воспитывался в семье своего деда, а через два года, после смерти Абд аль-Мутталиба (около 578 г.), заботы о сироте взяли на себя дядя Абу Талиб и его жена Фатима бинт Асад ибн Хашим[129].

С юных лет будущий пророк ислама пас овец и коз, был погонщиком верблюдов и часто недоедал. Никому в голову не могла прийти мысль, чтобы учить мальчика грамоте: обучение было дорогим, и большинство курейшитов не умело ни читать, ни писать. В 12 лет Мухаммед принял участие в длительной поездке Абу Талиба по торговым делам в Сирию. Лет с 15 он начал самостоятельную жизнь и к 20 годам снискал среди окружающих репутацию амúна, т. е. верного, честного, трудолюбивого и надежного человека. Впрочем, это никак не повлияло на общественное положение Мухаммеда среди курейшитов, о чем свидетельствует отказ Абу Талиба выдать за него свою дочь Фахиту.

Вскоре, по рекомендации Абу Талиба, Мухаммед становится приказчиком, а с 595 г. и мужем богатой вдовы Хадиджи, дочери Хувайлида (Халида) из рода асад. Она активно участвовала в караванной торговле мекканцев с Сирией, и, будучи у нее в услужении, Мухаммед не раз проявлял преданность и торговую смекалку. Несмотря на разницу в годах, а по наиболее распространенной версии, 25-летний Мухаммед был на 15 лет моложе жены, брак оказался счастливым[130]. Свидетельством тому может послужить тот факт, что в течение 25 лет совместной жизни с Хадиджей Мухаммед не взял себе в жены или в наложницы, как это было принято, ни одной другой женщины.

Хадиджа уже была дважды замужем и от этих браков имела дочь и двух сыновей. От Мухаммеда она родила еще двух сыновей и четырех дочерей. Старшего сына, умершего в двухлетнем возрасте, звали аль-Касим, и, по обычаю, его отец получил кунйу Абу-л-Касим, на которую с гордостью отзывался. После аль-Касима Хадиджа родила подряд четырех дочерей — Рукаййу, Зайнаб, Умм Кулсум[131] и Фатиму, а затем еще одного сына — Абдаллаха. Второй мальчик умер в младенчестве, а из всех дочерей лишь Фатима ненадолго пережила Мухаммеда. В 623 г. в возрасте 17 лет она вышла замуж за двоюродного брата отца, Али ибн Аби Талиба, сына Абу Талиба[132], с семилетнего возраста воспитывавшегося в семье будущего Пророка. Ее старшие сестры к этому времени уже покинули отчий дом: Рукаййа и Умм Кулсум вышли замуж за сыновей Абд аль-Уззы (дяди Мухаммеда), а Зайнаб была выдана за двоюродного племянника Хадиджи — Лакита ибн ар-Раби', более известного по кунйе Абу-л-Ас.

Удачный брак принес Мухаммеду материальный достаток и позволил уделить необходимое время для размышлений на религиозные и морально-этические темы. Согласно преданиям, Мухаммед получил первое откровение новой религии от Джабраила (архангела Гавриила) на горе Хира в окрестностях Мекки в месяце рамадан 920 года эры Селевкидов, т. е. в 610 г. от Рождества Христова.

Пророческая стезя — удел избранных, выдающихся личностей, ибо Бог не выбирает в пророки обычных людей. На безусловную неординарность Мухаммеда указывает не только то, что миссия пророка ислама была возложена именно на него, но и то, каким образом он толковал сокровенные знания. Ведь для того, чтобы донести до сознания людей сущность и все нюансы новой веры, необходимо не только уметь созерцать предметы и явления материального мира, но и зрить и чувствовать мир духовный, недоступный пониманию простого человека. С другой стороны — если бы предложенное Мухаммедом толкование божественного оказалось недоступным для понимания его современников, то он не обрел бы последователей и, скорее всего, сам Пророк и его миссия были бы преданы забвению.

Первыми уверовали в проповедь 40-летнего Пророка его домочадцы: Хадиджа, Али ибн Аби Талиб, а также вольноотпущенник Зайд, приемный сын Мухаммеда. Зайд ибн Хариса был родом из племени калб и еще юношей был захвачен в плен во время набега, продан в рабство и оказался в доме Хадиджи, которая подарила его своему супругу. Мухаммед тяжело переживал отсутствие в семье сыновей, поднимавших авторитет мужчины в глазах окружающих, поэтому публичное, осуществленное перед Ка'абой усыновление Зайда можно психологически рассматривать как жест отчаяния.

Поначалу женщин, оберегая их репутацию, отдельно от их отцов или мужей в религиозное движение не вовлекали. Даже замужние дочери самого Мухаммеда оставались до поры до времени в стороне от ислама, а младшей — Фатиме — было всего пять лет. Вскоре приняли веру другие курейшиты: авторитетный купец Абу Бакр ибн Осман[133] из рода тайм, племянник Хадиджи аз-Зубайр ибн аль-Аввам из рода асад, двоюродный брат Пророка Джафар ибн Аби Талиб, Са'ад (Са'д) ибн Аби Ваккас и Абд ар-Рахман ибн Ауф из рода зухра, а также Талха ибн Убайдаллах. Затем уверовали Абдаллах ибн Са'ад (Са'д) и его молочный брат Осман (Усман) ибн аль-Аффан из рода омейя, чья бабушка по материнской линии была тетей (сестрой отца) Пророка. Некоторые злые на язык курейшиты, правда, утверждали, что мусульманином (араб. — мýслим, т. е. «предавший себя» Аллаху) Османа сделали не убеждения, а любовь к красавице Рукаййе, дочери Мухаммеда, которую тот не хотел отдавать замуж за идолопоклонника. К этому моменту отношения между Мухаммедом и его дядей Абд аль-Уззой стали открыто враждебными из-за проповедей Пророка и того, что его дочери уверовали в новую религию, и Рукаййа и Умм Кулсум после нескольких лет замужества были с позором возвращены в отчий дом.

В первые годы число последователей Пророка, считая только мужчин, едва ли превышало 30–40 человек. Проповедь велась тайно, и около 614 г. первые мусульмане взамен дома Мухаммеда избрали местом своих встреч дом аль-Аркама ибн Аби-л-Аркама из рода махзум. Годом позже в ислам обратились: влиятельный дядя Пророка, знаменитый на всю Мекку силач и неустрашимый воин Хамза ибн Абд аль-Мутталиб; один из мекканских франтов, избалованный матерью юноша Мус'аб ибн Умайр из рода абдаддар и храбрый, деятельный и энергичный Омар (Умар) ибн аль-Хаттаб из рода ади. Омар стал сороковым (или, по другим подсчетам, сорок пятым) мусульманином и последним из принявших ислам в доме аль-Аркама. Впоследствии мусульманские историографы подчеркнуто делили первых сподвижников Пророка на тех, кто принял ислам «до дома аль-Аркама», «в доме аль-Аркама» и «после дома аль-Аркама».

В первое время пророческая миссия Мухаммеда, как мы видим, оказалась малодейственной, и зародившаяся мусульманская община, ýмма, объединявшая людей разных возрастов, достатка и общественного положения, росла очень медленно. За десять лет неустанной проповеди Мухаммеду удалось обрести лишь около 150 твердых последователей, главным образом из курейшитских родов хашим, зухра, джумах, тайм и ади. Враждебно восприняла проповеди Пророка мекканская знать. Их доводы мы находим в тексте Корана:

«И говорят неверные: "Колдун и лжец он!
Ужель он обратил богов всех в одного?
Сие, поистине, диковинная вещь!"
И вот вожди их удалились (говоря):
"Ступайте и блюдите верность вашим божествам,
И если вы откажитесь от них,
Сие, поистине, есть то,
Чего они от вас желают;
В последней вере[134] мы ни о чем подобном не слыхали,
Сие — лишь измышление, и только.
Ужель из всех нас (лишь) ему
Ниспослано сие послание?"»[135].
На неверие в свою пророческую миссию Мухаммед реагировал жестко и откровенно:

«Да, в них о послании Моем живут сомненья!
Но Моей кары им пока вкусить не приходилось»[136].
Обвинения Мухаммеда в колдовстве и обмане представляются абсолютно неоправданными: мы знаем, что проповедовавшийся пророком ислама монотеизм не был его изобретением и известен нам, например, по иудаизму и христианству. «Понятие единого бога, — как справедливо отмечал известный ученый-тибетолог Б.И. Кузнецов, — не принадлежит к числу таких открытий, которые совершаются отдельными людьми, а является результатом сложного и многотысячелетнего развития идей, возникших на Ближнем Востоке»[137].

В своих речах новый Пророк посягнул также на, казалось бы, незыблемые кровнородственные связи бедуинов, противопоставив им сообщество единоверцев, объединенных подчинением себя воле и руководству единого Бога — Аллаха:

«О вы, кто верует!
Вы не берите в покровители себе
Ваших отцов и ваших братьев,
Если они любовь к неверию предпочитают вере.
А те из вас, кто в покровители берет их,
(Дозволенное Богом) преступают»[138].
«Верующие ведь — братья!»[139].
Наиболее активными врагами Пророка стали: богатейший купец и глава рода омейя Абу Суфйан Сахр ибн Харб и его жена Хинд бинт Утба ибн Раби'а; влиятельный аль-Валид ибн Мугира из рода махзум и его племянник Амр ибн Хишам, прозванный сподвижниками Пророка как Абу Джахл, т. е. «Отец невежества», язычник; дядя Мухаммеда и его бывший тесть Абд аль-Узза, получивший прозвище Абу Лахаб (т. е. «Отец [адского] пламени»), женой которого была также воспылавшая ненавистью к Пророку Умм Джамил — сестра Абу Суфйана. Двум последним персонально была «посвящена» целиком небольшая глава Корана, 111 сура:

«Во имя Аллаха
Всемилостивого и Благосердного!
1.
Проклятие рукам Абу Лахаба!
И сам он — будь он проклят!
2.
Ему богатство не поможет,
Добро накопленное не спасет!
3.
Гореть ему во пламенном Огне!
4.
И будет проклята его жена Носительница дров![140]
5.
Чью шею обовьет крученый жгут»[141].
В конце концов политическая обстановка в Мекке так накалилась, что совет старейшин потребовал от хашимитов лишить Мухаммеда покровительства. Однако Абу Талиб, глава рода хашим, хотя и не уверовал в пророчества племянника, не допустил его изгнания. Во-первых, он был сильно привязан к нему лично, а во-вторых, и это более важно, подобный поступок обязательно был бы воспринят всеми как позор и являлся бы свидетельством слабости не только самого Абу Талиба, но и всего рода. И все же Мухаммед был вынужден искать поддержки за пределами Мекки. Выход оставался один — переселение туда, где можно было бы укрыться от гонений со стороны идолопоклонников. Пророк предложил некоторым из своих приверженцев — тем, кто не мог рассчитывать на помощь и содействие родственников, направиться под покровительство нéгуса (араб. — ан-наджаши) — правителя христианской Эфиопии. В 615 г. в два этапа было осуществлено первое переселение мусульман. В числе покинувших Мекку (83 человека, не считая детей) находились Осман ибн аль-Аффан, Рукаййа и Джафар ибн Аби Талиб.

Прошло еще четыре года тяжелого враждебного противостояния уммы Мухаммеда и остальных курейшитов. Наступил 619 г., положивший начало цепи весьма печальных событий в жизни Пророка. Достиг предела своей жизни Абу Талиб, верный друг и надежный покровитель Мухаммеда. По разным источникам, в год смерти ему было 80–90 лет.

По преданию, разгневавшись на нерадивого раба, Абу Талиб взвалил себе на плечи большой мешок с домашней утварью, чтобы показать, сколько в состоянии перенести здоровая спина, однако надорвался: напряжение для человека в его возрасте оказалось слишком велико [См.: 148, с. 185].

«Опомнись и прими ислам, — умолял Мухаммед умирающего Абу Талиба, — и я смогу заступиться за тебя в День Воскресения». Но тот оставался непреклонным: «Если я сейчас приму ислам, — объяснял он опечаленному племяннику, для которого обращение в новую веру всеми уважаемого патриарха явилось бы крупной победой, курейшиты подумают, что я просто испугался смерти» [Цит. по: 110, с. 254].

Он так и умер язычником, оставив после себя добрую память и незапятнанную репутацию.

После кончины Абу Талиба главой хашимитов стал его брат Абд аль-Узза, т. е. все тот же непримиримый и ненавистный враг Пророка Абу Лахаб. Однако даже он первоначально подтвердил прежнюю позицию Абу Талиба — не лишать Мухаммеда покровительства.

Через некоторое время после смерти Абу Талиба (различные первоисточники указывают разное время: от трех дней до нескольких месяцев) на Мухаммеда обрушивается новое несчастье — в возрасте 65 лет скончалась Хадиджа, горячо любимая жена, верный друг, первый человек, уверовавший в его пророческую миссию. С уходом из жизни Абу Талиба и Хадиджи никто и ничто уже больше не удерживало Мухаммеда в родном городе. Последней каплей стало исключение Пророка из клана хашимитов, инициированное Абу Лахабом по совету Абу Джахла.

В присутствии большого числа свидетелей Мухаммеду был задан вопрос, куда после воскресения, в ад или рай, попадет почитаемый Абд аль-Мутталиб, дед Пророка, взявший на себя заботы по его воспитанию после смерти родителей? Ответ Мухаммеда, положившего в основу формирования уммы веру в единого Бога, а не кровнородственные узы, был честен — в ад. Это было воспринято соплеменниками как публичное оскорбление «чести и достоинства» хашимитов, и Мухаммед был объявлен хали, т. е. изгоем[142].

Дело ислама в Мекке со всей очевидностью оказалось проигранным. Сложность положения Мухаммеда заключалась в том, что бежать ему, собственно, было некуда. Впрочем, покидать Мекку в одиночку, как того хотели его враги, Пророк не собирался. Он искал место, куда можно было бы перебраться вместе со всей уммой. Вначале он сделал тайную попытку заручиться поддержкой населения одного из крупнейших оазисов Аравии — Таифа, но его жители ответили на его проповедь градом камней. Тогда Мухаммед после двух лет непростых переговоров заключил соглашение о защите и покровительстве с племенами аус и хазрадж, жившими в оазисе Йасриб. По преданию, переговоры между мусульманами и жителями Йасриба о переезде Пророка и его приверженцев велись при посредничестве дяди Мухаммеда, аль-Аббаса ибн Абд аль-Мутталиба. Мухаммед, хотя и был курейшитом, не выглядел в Йасрибе совсем чужаком: его прабабушка Фатима бинт Амр, мать Абд аль-Мутталиба, и предки его матери Амины были выходцами из этого оазиса.

Летом 622 г. немногочисленная мусульманская община (около 150 человек) небольшими группами стала покидать Мекку и вскоре вся оказалась в Йасрибе. Мухáджирами, «переселенцами» — так стали называть этих беженцев современники. Принявшие ислам жители Йасриба получили прозвание ансáров (ед. ч. — насир, «помощник»), ибо Мухаммеда они воспринимали не в качестве покровительствуемого, а как духовного главу новой общины. Вообще же всех сподвижников Пророка называли асхáбами (ед. ч. — сахúб, «друг», «спутник»).

По преданиям, последним из всех ближайших сподвижников и соратников Пророка скончался 94-летний Джабир ибн Абдаллах ибн Амр аль-Ансари (603–697). Последним же мусульманином, заставшим Мухаммеда живым, был Абу-т-Туфайл Амир ибн Васила аль-Лайси, умерший в 718/19 г. И хотя в год смерти Пророка он был, судя по всему, младенцем, его также причисляют к асхабам.

Наиболее распространенная точка зрения относит день начала переселения мухаджиров на 16 июля, а окончание на 20 сентября 622 г. Поэтому различные авторы называют разные даты, чаще всего — 16 июля, 14, 20 и 21 сентября.

Сам Пророк покинул Мекку последним в сопровождении Абу Бакра и его слуги, а также проводника по имени Сабит ибн Кайс ибн Шаммас. Эта четверка беглецов на верблюдах, скрытно и заметая следы от посланной вслед погони, после двухнедельного перехода 24 сентября была уже в четырех километрах от Йасриба в местечке Куба. Название этой смены жительства, своего рода исхода, горстки людей вошло в историю на всех языках народов мира под словом «хúджра» («прекратить общение», «покинуть», «переселиться»).

Дата хиджры через некоторое время станет отправной точкой мусульманского летоисчисления. Поэтому далее по мере возможности мы будем, следуя установившейся традиции, приводить датировку важнейших событий не только по григорианскому, но и по мусульманскому календарю (год хиджры, сокращенно — г. х.), приняв в качестве отправной точки день 16 июля 622 г.

Летоисчисление в Аравии велось по лунному (точнее, по лунно-солнечному) календарю. Год имел 354 дня, на 11 дней меньше солнечного, и делился на 12 месяцев, не совпадающих по числу дней с месяцами григорианского календаря. Нечетные месяцы составляли 30 дней, четные — 29. Каждый третий год являлся високосным (355 дней).

Названия месяцев мусульманского календаря: мухаррам, сафар, раби' аль-авваль (раби I), раби' ас-сани (раби II), джумади-л-ула (джумада I), джумади-л-ухра (джумада II), раджаб, ша'бан, рамадан (перс. — рамазан), шавваль, зу-л-ка'да, зу-л-хиджжа.

В течение семи месяцев, пока строился дом для Пророка, Мухаммед находил приют у Абу Аййуба Халида ибн Зайда — одного из йасрибинцев, принявших ислам. Переселившись в город и утвердившись в нем, Мухаммед начинает вести активную конфронтационную политику по отношению к Мекке, жители которой были объявлены им врагами ислама. Следует отметить, что основоположник ислама был на первых порах лишь верховным арбитром, а не правителем оазиса, и лишь несколько позже Йасриб обретет название аль-Мадúнат ан-нáби («Город Пророка»), или просто Медина.

В первые годы хиджры Мухаммед отнюдь не был окружен фанатиками, рвущимися в бой за дело ислама. Йасриб издревле населял большей частью простой люд, который сам обрабатывал свои сады и пашни, и затяжная война с Меккой грозила ему разорением[143]. И здесь новому пророку приходилось использовать все свое красноречие, дабы преодолеть инертность асхабов:

«Предписано вам сражение, а оно ненавистно для вас.
И может быть, вы ненавидите что-нибудь, а оно для вас благо,
и может быть, вы любите что-нибудь, а оно для вас зло,
поистине, Аллах знает, а вы не знаете!»[144].
Первые военные операции мусульман против своих земляков-мекканцев и всех остальных идолопоклонников осуществлялись в лучших традициях того времени, т. е. происходили, в основном, на караванных путях и являли собой тривиальные грабежи. Впервые мусульмане напали на мекканский караван и захватили его в 623 г.

В марте следующего года асхабы, числом чуть более 300 человек, под предводительством Мухаммеда у колодцев Бадр («Полнолуние») разгромили мекканский отряд примерно в 1 000 человек с сотней коней и 700 верблюдами, посланный под предводительством 70-летнего Абу Джахла для охраны каравана из 1 000 верблюдов с богатым грузом, который возвращался из Сирии под началом Абу Суфйана. Сам караван сумел отклониться от встречи с неприятелем. Эта первая крупная победа Пророка и его сподвижников вошла во все мусульманские хроники и оказала очень большое влияние на умонастроения арабов, укрепив веру асхабов в пророчества Мухаммеда и поколебав позиции его противников. Сама битва датируется обычно 17 или 19 рамадана 2 г.х. (13 или 15 марта 624 г.).

Бой, по традиции, начался с единоборств. Мекканцев представляли Утба ибн Раби'а, тесть Абу Суфйана, со своим старшим братом Шайбой и сыном аль-Валидом. Помериться силами с ними было доверено соответственно Хамзе ибн Абд аль-Мутталибу, Убайде ибн аль-Харису и Али ибн Аби Талибу. Али и Хамза быстро справились со своими соперниками и поспешили на помощь Убайде, которому 73-летний Шайба отрубил ногу в голени. Общими усилиями они зарубили Шайбу и вынесли Убайду с поля боя[145].

В числе 50 погибших во время этой битвы мекканцев оказались сам Абу Джахл, а также Ханзала — один из сыновей Абу Суфйана. Мусульмане потеряли всего 14 человек — шесть мухаджиров, включая Убайду, скончавшегося от ран на обратном пути, и восемь ансаров.

Как гласят мусульманские хроники, Абу Джахл в пылу сражения очутился в самом эпицентре схватки и, когда ему отрубили мечом ногу, упал на землю, выкрикивая проклятия в адрес Пророка. Оказавшийся рядом мухаджир Абдаллах ибн Мас'уд придавил ему грудь ногой и с размаху отсек голову.

В дальнейшем прозвище Амра ибн Хишама — Абу Джахл — произносилось мусульманами с обязательным добавлением: «Да будет он проклят Аллахом!» И презрение к нему мусульмане сохранили на века: посетивший Мекку в 1050 г. известный географ и путешественник Насир-и Хусрау писал, что дом этого непримиримого врага Пророка был превращен в отхожее место[146].

В плен к мусульманам попал дядя Пророка, аль-Аббас, сыгравший важную роль в подготовке условий для успешного проведения хиджры. Был пленен сын Абу Суфйана, Амр, а также двоюродные братья Пророка — Науфал ибн аль-Харис и Акил ибн Аби Талиб (старший брат Али). Среди пленных оказался и зять Мухаммеда (муж Зайнаб) Абу-л-Ас Лакит ибн ар-Раби. Когда дочь Пророка в качестве выкупа за супруга прислала из Мекки ожерелье, подаренное ей когда-то Хадиджей, растроганный победитель битвы отпустил Абу-л-Аса безвоздмездно. Величина выкупа за каждого из других представителей богатых семейств Мекки была очень большой и составляла в среднем 4 тыс. дирхемов[147].

Арабы застали в Византии золотую, а в Иране — серебряную монетную систему и заимствовали и ту и другую. 10–20 серебряных драхм (греч. — drachme) составляло 1 золотой динар (лат. — denarius). Арабы называли серебряную монету весом в 4,25 г. дирхемом. Позднее динары чеканились лишь в столицах мусульманской империи, Дамаске или Багдаде, а дирхемы — в главных провинциальных городах. Появились и медные монеты — фельсы (от греч. — obolos), имевшие только местное значение[148].

Следует отметить, что покупательная способность дирхема была достаточно высока. Поэтому приводимые здесь и далее суммы, ввиду сложности пересчета на современные денежные единицы, нужно больше воспринимать не столько как реальные деньги, а как условные единицы счета.

Впрочем, если быть точным, такие попытки предпринимались. Приведем расчеты, сделанные О.Г. Большаковым: если судить по оптовой цене на золото на международном рынке, то 1 динар можно, пишет он, приравнять к 50–60 современным американским дол., а драхму или дирхем — приблизительно к 4–5 дол. При Мухаммеде в Аравии самое ценное домашнее животное — взрослая верблюдица стоила 10 динаров (100 дирхемов), верблюд примерно вдвое дешевле, корова — 6, овца — 1 динар. В Египте в те годы, к примеру, 1 динар мог обеспечить ежемесячный прожиточный минимум семье с двумя-тремя детьми[149].

В битве при Бадре рядом с Мухаммедом находился Мус'аб ибн Умайр, державший в руках копье, к древку которого был прикреплен белый флаг. Мухаджиры и ансары бились под черным стягом, их знаменосцем был зять Пророка, Али. Общепринятый в настоящее время цвет ислама — зеленый и символ — полумесяц не украшали знамена первых мусульман: они вошли в обиход под влиянием персов много лет спустя после смерти Мухаммеда.



Центральный Хиджаз в начале VII в. (источник Большаков О.Г. История халифата. Т. I. Ислам в Аравии, 570–633 гт. М: Наука, 1989, с. 98)



Район между Мединой и Бадром (источник Большаков О.Г. История халифата. Т. I. Ислам в Аравии, 570–633 гт. М: Наука, 1989, с. 97)

Радость первой крупной победы мусульман над непокорными мекканцами была омрачена горькой для Мухаммеда и его близких вестью: в день победы при Бадре в Медине умерла его дочь Рукаййа. Ее кончина опечалила Пророка как отца и озаботила как политика — соотношение сил среди его ближайших соратников нарушилось, ибо влиятельный сподвижник Мухаммеда, Осман ибн аль-Аффан, утратил с ним родственную связь. Решение проблемы было найдено быстро, и равновесие оказалось восстановленным: Осман вторично стал зятем Пророка, получив в жены Умм Кулсум, за что в мусульманской традиции удостоился уважительного прозвища Зу-н-нурайн («Обладатель двух светочей»). Доставшаяся в битве при Бадре добыча, ганима, — 115 верблюдов с поклажей, 14 лошадей, вооружение, продукты и ткани — по повелению Мухаммеда была разделена следующим образом: одна пятая часть всех трофеев, хумс, была выделена Пророку, его семье, асхабам, а также сиротам и неимущим, три пятых досталось всадникам и, наконец, оставшаяся пятая часть была разделена среди пехотинцев. Такой порядок, внушенный Мухаммеду, по его словам, свыше, в дальнейшем стал законом при разделе военной добычи.

Справедливости ради отметим, что приблизительно такой же порядок раздела военных трофеев существовал в Аравии и ранее. По древнему бедуинскому обычаю, часть добычи поступала в распоряжение главы племени или рода и при этом не считалась целиком его собственностью. Этот «фонд» предназначался для удовлетворения общественных нужд, материальной поддержки беднейших соплеменников и т. п.

После гибели Абу Джахла в битве у колодцев Бадр курейшитов возглавил Абу Суфйан — старый недруг Мухаммеда. Непримиримый Абу Лахаб, не принимавший участия в этом походе из-за болезни (проказы), был с брезгливостью отвергнут всеми и скончался через несколько дней, после того как известие о поражении при Бадре достигло Мекки.

В 625 г., после того как мусульмане в очередной раз ограбили мекканский караван, разгневанный Абу Суфйан собрал около 3 тыс. воинов, 400 из которых были облачены в кольчуги, в том числе 200 всадников, и выступил против Медины. 7 шавваля (23 марта) в сражении у горы Ухуд (Оход), что в пяти километрах севернее Медины, ополчение Мухаммеда, состоявшее, по разным данным, от 700 до 1 000 воинов, было наголову разбито. Поначалу исход боя склонялся в пользу мусульман, однако лучники, прельстившись скорой победой и богатой добычей, покинули свои боевые позиции и, вопреки приказу Мухаммеда, стали преследовать врага. Абу Суфйан воспользовался брешью в обороне противника, обошел неприятеля с флангов и нанес ему решающий удар.

Кавалерией мекканцев, внесшей решающий вклад в победу над мусульманами и их сторонниками, командовали Халид ибн аль-Валид, сын извечного врага Пророка аль-Валида ибн Мугиры, и Икрима, сын Абу Джахла, рвавшийся к отмщению за смерть отца. Мекканцы, полагая, что дело сделано, не сумели до конца воспользоваться плодами победы. Частично этому помешали героически проявившие себя на поле сражения Хамза, Али, Омар, Абу Бакр и Осман. Трое последних получили ранения, что говорит об их мужественном поведении в бою, а Али победил в единоборстве, предворявшем битву. Сам Мухаммед чудом не попал в плен и был дважды ранен: камнем из пращи в лицо и мечом в колено. Данное обстоятельство было впоследствии призвано служить аргументом для поддержания веры среди приверженцев ислама:

«И Мухаммед — только посланник, до которого были посланники. Разве ж если он умрет или будет убит, вы обратитесь вспять?»[150].

На поле битвы осталось лежать около 70 убитых асхабов и среди них дядя Пророка — Хамза. Мекканцы же потеряли, по разным данным, лишь от 19 до 24 человек.

Дядя Пророка Хамза был сражен рабом-абиссинцем по имени Вахши. За голову удалого хашимита его хозяин — Джубайр ибн Мут'им обещал ему свободу. Вахши владел мастерством метать копья точно в цель. Копье, пущенное умелой рукой, угодило Хамзе в низ живота.

У убитых мусульман мекканцы не только снимали доспехи и одежду — законные трофеи победителей, — но и, дав выход ненависти, отрезали носы и уши, вспарывали животы. Особенно неистовали женщины, сопровождавшие мекканцев в походе. Возглавляемые Хинд, женой Абу Суфйана, они уродовали трупы поверженных врагов, мстя за смерть своих отцов, мужей и сыновей, павших в долине Бадр. Сама Хинд, в отместку за смерть сына и отца, с торжествующими воплями уродовала тело Хамзы: из отрезанных у него и других мусульман ушей она сделала себе ожерелье. Она попыталась также съесть сердце Хамзы, вырезанное услужливым Вахши, но не смогла перебороть отвращения.

«Счастье войны переменчиво, — философски изрек, глядя на все это, Абу Суфйан, — за Бадром следует Ухуд»[151].

Поражение в битве при Ухуде столкнуло первых мусульман с определенной демографической проблемой: и без того немногочисленная умма лишилась многих зрелых мужчин. В мусульманской общине появилось много незамужних девиц, вдов, сирот. Остро стал вопрос о материальной и социальной незащищенности мусульманок. В этих условиях единственным решением была официальная легализация в исламе полигамии как средства, наделяющего женщин правом иметь семью и детей:

«Возьмите в жены тех,
Которые любимы вами,
(Будь то одна иль) две, иль три, или четыре.
Но если есть в вас страх,
Что справедливости вы к ним не соблюдете,
Возьмите в жены лишь одну…»[152].
Торжество победителей, однако, было преждевременным. Мусульмане проиграли сражение при Ухуде, но не были окончательно побеждены. В середине марта 627 г. большое по местным меркам войско мекканцев, 4 тыс. человек, вновь двинулось походом на Медину. По пути к этому отряду присоединились воины союзных племен асад, сулайм, гатафан, надир и некоторых других. В результате общая численность войска антимусульманской коалиции возросла до 9 тыс. человек[153]. Ситуация для города и первых мусульман, сумевших собрать в ополчение лишь около 3 тыс. бойцов, стала угрожающей. Положение спас бывший раб, первый иранец, принявший ислам, Салман аль-Фариси (Салман Персиянин), посоветовавший Мухаммеду окружить Медину рвом и земляным валом (араб. — хандак), за которыми укрывались бы лучники. 20 дней, днем и ночью, работали горожане, чтобы осуществить этот замысел, выкопав ров длиной 6 км, шириной 4 м и глубиной 2 м. И их труды не пропали даром: новый в практике бедуинов военно-тактический прием сорвал осаду города. Когда 8 зу-л-ка'да 5 г. х. (31 марта 627 г.) мекканцы и их союзники подошли к Медине, то были неприятно удивлены невесть откуда появившимся рвом, делавшим их ударную силу — конницу — беспомощным табуном.

С появлением в умме Салмана Персиянина были связаны весьма любопытные обстоятельства. Пророк ислама широко пропагандировал и по возможности практиковал выкуп рабов, принявших новую религию. Национальная или расовая принадлежность раба при этом не имела никакого значения. Когда Салман, захваченный некогда кочевниками и проданный в рабство в Йасриб, принял ислам, на выручку к нему тотчас же поспешили мусульмане. В умме были собраны деньги, необходимые для выкупа его из рабства. Однако хозяин Салмана не соглашался отпустить его, пока им не будет выполнена порученная ранее работа — посадка необходимого числа финиковых пальм.

Тогда сам Мухаммед и другие мусульмане сообща за несколько дней выкопали ямы и засадили их сеянцами. Новообращенный Салман обрел досрочную свободу и на всю жизнь сохранил верность и признательность Пророку[154]. В дальнейшем авторитет этого соратника Пророка возрос настолько, что после смерти (657) над его могилой близ Мадаина (Ктесифона) была воздвигнута мечеть, ставшая местом паломничества.

Это противостояние у стен Медины получило в мусульманских источниках название «битва у рва», хотя о «битве» можно говорить с очень большой натяжкой: в ней пало шесть сподвижников Пророка и три мекканца. В то же время эта стычка стала переломным моментом в противоборстве Медины и Мекки, ибо со всей ясностью показала, что перевес сил теперь оказался на стороне Мухаммеда и ислама.

В конце шавваля 6 г. х. (март 628 г.) Мухаммед сделал очень важный политический шаг, который привел в результате к признанию уммы мекканцами. В этом году мухаджиры и ансары по призыву Пророка решили совершить так называемое малое паломничество в Мекку, 'ýмру, дабы показать тем самым, что они почитают Ка'абу как священное место.

Мухаммед уже дома надел одеяние паломника, ихрáм: два куска белой материи, один из которых оборачивается вокруг бедер (изар), а другой набрасывается на плечи (рида'). Паломники гнали с собой 70 жертвенных верблюдов, среди которых, как вызов, находился любимый верблюд Абу Джахла, захваченный при Бадре.

Близ Мекки, в долине Худайбийи, путь 1,5 тыс. паломникам преградил вооруженный отряд мекканцев. После долгих препирательств враждующие стороны согласились на переговоры. Интересы мусульман защищал Осман ибн аль-Аффан. Переговоры шли трудно, все были в напряжении, и вдруг разнесся слух, что Осман убит. Мухаммед, возмущенный вероломством, решился на крайнюю меру: стоять насмерть. В этих условиях лишь полная уверенность в преданности соратников давала надежду на успех. И Пророк призвал всех присягнуть ему в том, что они готовы умереть за дело ислама. Он встал в тени дерева, и все присутствовавшие чередой подходили к Мухаммеду и ударом своей ладони о его ладонь как бы подтверждали свою преданность новому вероучению и самому Пророку. Этот символический акт вошел в историю ислама под названием бай'aт ар-ридван[155].

Вскоре оказалось, что слух о смерти Османа был ложным, и, благодаря его усилиям, мекканцы согласились признать Мухаммеда равноправной стороной в переговорах и пошли на заключение договора. Его подписание мекканцы поручили главе рода амир Сухайлу ибн Амру, человеку, отказавшему Мухаммеду в покровительстве после неудачи Пророка в Таифе, одному из организаторов похода на Бадр, плененному в этом сражении и выкупленному за 4 тыс. дирхемов.

Текст договора известен в нескольких вариантах, вот его изложение по Ибн Исхаку: «Это то, на чем заключили мир Мухаммед, сын Абдаллаха, и Сухайл, сын Амра. Они договорились об устранении от людей войны на 10 лет, в течение которых люди будут в безопасности и оставят друг друга в покое с [такими] условиями: того из курейшитов, кто придет к Мухаммеду без разрешения своего попечителя, он вернет им, и того, кто придет к курейшитам, из тех, кто с Мухаммедом, они не будут возвращать ему; между нами прекращается вражда, и не будет ни ограблений, ни козней; если кто хочет вступить в союз с Мухаммедом и [заключить с ними] договор — вступит в него, а кто хочет в союз с курейшитами и [заключить с ним] договор — вступит в него; ты уходишь от нас в этом году и не войдешь к нам в Мекку, а когда наступит следующий год, мы уйдем от тебя, и ты войдешь в нее со своими товарищами и пробудешь в ней три дня, и будет с тобой [только] оружие путника: меч в ножнах, ни с чем другим не войдешь в нее».

Договор подписали в качестве свидетелей мусульмане: Абу Бакр, Омар ибн аль-Хаттаб, Абд ар-Рахман ибн Ауф, Абдаллах ибн Сухайл (сын Сухайла ибн Амра), Са'ад ибн Аби Ваккас и Мухаммед (по другой версии, Махмуд) ибн Маслама. С противоположной стороны упоминаются только Микраз ибн Хафс и Хувайтиб ибн Абд аль-Узза (сын Абу Лахаба)[156].

После этого Мухаммед повелел своим спутникам совершить заключительные обряды паломничества — жертвенное заклание животных и пострижение волос и затем пустился в обратный путь.

Договор с Меккой поднял авторитет Мухаммеда и его общины среди других племен Аравии. При этом Пророк проявил себя искушенным политиком, не объявив принятие ислама в качестве непременного условия данного политического союза. В его пользу говорило и то, что еще в 624 г. он призвал мусульман молиться, обращаясь лицом не в сторону Иерусалима, а в сторону Мекки. Поэтому нет ничего удивительного в том, что на его сторону стали переходить люди, увидевшие в новой религии большие потенциальные возможности как консолидирующей силы для всех аравийских племен. Именно такими людьми были принявшие ислам в 629 г. Амр ибн аль-Ас и Халид ибн аль-Валид, ставшие впоследствии знаменитыми арабскими полководцами.

В начале января 630 г., следуя букве соглашения, Мухаммед во главе 10 тыс. вооруженных сторонников вновь подошел к Мекке. Дядя Мухаммеда, аль-Аббас, организовал встречу Пророка с практически безвластным теперь Абу Суфйаном.

Склонившись перед Мухаммедом в присутствии асхабов, Абу Суфйан твердо произнес: «Свидетельствую, что ты Пророк и посланник Божий! Я сделал все, чтобы изгнать тебя, я боролся с тобой как мог! Но ты и Аллах, который руководствует тобой, непобедимы!.. Курейшиты ждут от тебя милосердия, Мухаммед! Они готовы принять ислам и присягнуть тебе, Пророк и посланник Аллаха! Они готовы сражаться на пути Аллаха своими душами и своим имуществом, клянусь тебе! Никто не выступит против тебя, если я скажу курейшитам, что они могут рассчитывать на твое милосердие!».

«Аллах милостив и милосерден, Абу Суфйан! — ответствовал Мухаммед своему злейшему врагу, причинившему ему столько бед и страданий. — Возвращайся к курейшитам — те, кто покорятся, будут прощены»[157].

Стороны договорились о бескровной сдаче города мусульманам. В пятницу 21 рамадана 8 г. х. (12 января 630 г.) Мекка капитулировала, и, согласно договору, мекканцы сохранили все свои привилегии. Они приняли догмат о единстве Аллаха и согласились на удаление из Ка'абы всех языческих идолов. Когда Ка'аба была очищена, Мухаммед совершил в ней молитву и обратился к присутствующим с речью, в которой были весьма примечательные слова: «Аллах покончил с родовой гордостью: вы все происходите от Адама, а Адама Аллах создал из праха. Кто из вас благочестивее, тот и благороднее»[158]. Другими словами, было заявлено, что отныне мусульмане должны вести свою родословную от общего с иудеями и христианами прародителя.

Мекканцев, принявших ислам, Мухаммед сразу же включил в привилегированный разряд верующих: не просто как мусульман, а в качестве мý'минун, т. е. уверовавших проникновенно и надежно. Среди них была и неистовая Хинд, жена Абу Суфйана. Мухаммед принял ее покаяние и отпустил с миром. Был также прощен принявший ислам Вахши, убивший при Ухуде Хамзу ибн Абд аль-Мутталиба.

Прощая виновных, Мухаммед не забыл о воздаянии изменникам и предателям. Еще перед вступлением в Мекку, когда мусульмане получили приказ не убивать никого, кроме тех, кто выступит против с оружием в руках, Пророк объявил вне закона целый ряд лиц. Это — Абдаллах ибн Са'ад, который записывал откровения Мухаммеда, а затем усомнился в их божественной природе и вернулся к язычеству; Абдаллах ибн аль-Хатал из племени тайм, которого Пророк послал собирать дань, а он сбежал с собранным скотом в Мекку; две певицы, распевавшие песенки, высмеивающие Мухаммеда; аль-Хувайрис ибн Нукайз, грубо обошедшийся с Фатимой и Умм Кулсум на их пути из Мекки в Медину в дни хиджры и изнасиловавший собственную дочь за то, что она приняла ислам; Микйас ибн Дубаба, бежавший в Мекку после того, как, мстя за брата, убил одного из ансаров; некая Сара, которая пыталась предупредить мекканцев о выступлении Мухаммеда; и, наконец, Икрима ибн Аби Джахл. Впрочем, из всех перечисленных лиц казнены были только четверо: Абдаллах ибн аль-Хатал, Микйас, аль-Хувайрис и одна из певиц по имени Асма бинт Марван из рода аус. Остальным удалось на время скрыться и позднее выпросить себе помилование. Аль-Хувайриса убил Али, отомстив ему за оскорбление, нанесенное Фатиме. Икрима был прощен по ходатайству своей жены Умм Хаким, принявший ислам, а Абдаллах ибн Са'ад — по просьбе Османа ибн аль-Аффана.

О довольно неординарном событии — убийстве женщины, певички Асмы, сохранилось следующее предание, которое мы приведем в пересказе Р.Дози. Раздраженный ее издевательскими стишками, Пророк как-то воскликнул: «И кто избавит меня от этой женщины!» Слова эти услышал один из асхабов, Умайр (более точно идентифицировать не удается), и ночью, когда она спала, убил ее. На следующее утро Мухаммед спросил его: «Это ты убил дочь Марвана?» «Да, — ответил Умайр, — но скажи, должен ли я чего-нибудь бояться за свой поступок?» «Решительно ничего, — ответил основоположник ислама, — ведь это пустяк»[159].

Очень жесткое отношение Пророка к певицам (читай — к поэтессам) было вызвано, собственно, не только тем, что они распевали позорящие его стихи. Выражение «поэт в России — больше, чем поэт» более чем подходит для Аравии тех лет. Поэты воспринимались бедуинами как прорицатели, кахины. Неслучайно слово «поэт», ша'ир, означает по-арабски «знающий», ибо бытовало поверье об их могуществе, ясновидении и способности общаться с джиннами. Немудрено, что в проповедях Мухаммеда поэты-прорицатели рассматривались в качестве заблудших противников ислама:

«Поистине, сие есть слово
Достойного посланника (Аллаха),
А не поэта —
О, как же мало веруете вы!
Не прорицателя, —
О, как же мало вас увещевают!
Сие — послание Владыки всех миров»[160].
В ознаменование союза с мекканцами Пророк взял себе в помощники сына бывшего врага Абу Суфйана, Му'авийю. К этому времени Мухаммед уже был зятем Абу Суфйана, так как за год до падения Мекки взял в жены его дочь Рамлу (Умм Хабибу), овдовевшую мусульманку, уверовавшую в проповеди Пророка 15 лет назад. Умм Хабиба вошла в семью Мухаммеда, у которого к тому времени уже было семь жен.

После похорон Хадиджи Пророк женился 14 раз, и в год его смерти законных жен у него было девять. Женами Мухаммеда, вошедшими в его дом, были: Сауда бинт Зама'а (Зам'а), Аиша (Айша) бинт Аби Бакр, Хафса бинт Омар, Хинд бинт Аби Умаййа (Умм Салама), Зайнаб бинт Хузайма, Джувайрийа (Барра) бинт аль-Харис, Зайнаб бинт Джахш (Умм аль-Хакам), Сафийа (Софья) бинт Хуйай ибн аль-Ахтаб, Рамла бинт Аби Суфйан (Умм Хабиба) и Маймуна бинт аль-Харис.

30-летняя Сауда стала женой Пророка несколько месяцев спустя после смерти Хадиджи. Бедная и некрасивая, она была вдовой мусульманина ас-Сакрана ибн Амра, который был братом Сухайла ибн Амра и умер в Эфиопии в числе переселенцев в 615 г. Этим браком Мухаммед подавал своим приверженцам пример любви и милосердия к ближнему. Впоследствии он хотел развестись с ней, но она упросила его сохранить за собой место жены, передав за это свое право на брачное ложе Аише. Умерла Сауда в 673 г.

Аиша (613/14-678) была по возрасту самой младшей и любимой женой. 50-летний Пророк обручился с ней, когда ей было всего около шести лет, и ввел в дом девятилетней. Примечательно, что до Мухаммеда Аиша уже была помолвлена с мусульманином Ибн Мутимом. В год смерти Пророка ей исполнилось всего 18 лет. Похоронена Аиша в мечети омейядов в Дамаске.

В год своего замужества с Мухаммедом (624) 18-летняя Хафса уже успела стать вдовой: ее первый муж, мусульманин Хунайс ибн Хузафа ас-Сахми, умер от ран после битвы при Бадре. Она была дочерью Омара ибн аль-Хаттаба. Об отношении Пророка к Хафсе говорит тот факт, что именно ей он впоследствии передал рукописи божественных откровений — тексты, легшие в итоге в основу Корана. Умерла Хафса в 665 г.

Хинд была дальней родственницей Абу Суфйана. В 25 лет она осталась вдовой после смерти мужа Абу Саламы, мусульманина, скончавшегося от ран после битвы при Ухуде. Абу Салама вошел в историю ислама тем, что оказался самым первым переселенцем во время хиджры. От первого брака Хинд имела четверых детей и в их числе сына Саламу, отчего чаще именовалась по кунйе Умм Салама. По преданиям, она была очень красива и до свадьбы с Мухаммедом (625), будучи в 30-летнем возрасте, отвергла предложения о замужестве со стороны Абу Бакра и Омара. Умерла Умм Салама в 678 или 681 г.

30-летняя Зайнаб бинт Хузайма была вдовой мусульманина, скончавшегося от ран после битвы при Бадре. После свадьбы с Мухаммедом (626) прожила всего несколько месяцев, став единственной после Хадиджи женой Пророка, умершей при его жизни.

Барра была дочерью аль-Хариса ибн Аби Дирара, главы покоренного мусульманами аравийского племени бану мусталик. В конце 626 г. она попала в плен и была взята в жены Пророком, пораженным ее красотой[161]. Имя «Барра» означало «благо», «благочестие», и, побоявшись дурного предзнаменования — вдруг придется расстаться с женой, нареченной таким многозначительным именем, и люди станут говорить: «Посланник Аллаха лишился благочестия» — Мухаммед дал ей новое имя, Джувайрийа, что является уменьшительным от слова «Покровительствуемая». Умерла Джувайрийа в 675 г.

Двоюродная сестра Мухаммеда (дочь Атики бинт Абд аль-Мутталиб), Зайнаб бинт Джахш, была женой Зайда — приемного сына Пророка. Заметив как-то, что 38-летняя Зайнаб приглянулась Мухаммеду, Зайд развелся с ней. Ради брака с Зайнаб, последовавшего в 627 г., Мухаммед расторгнул договор об усыновлении Зайда, который стал именоваться по своему настоящему отцу — Зайд ибн аль-Харис. Умерла Зайнаб в 640 г.

Обстоятельства брака Мухаммеда и Зайнаб бинт Джахш сразу вызвали большие дискуссии и долго впоследствии обсуждались в мусульманской литературе. Пророк женил 40-летнего приемного сына на своей 25-летней двоюродной сестре около 614 г., уплатив за жениха щедрый дар. Этот брак оказался несчастливым. Зайнаб, принадлежавшая к высшему кругу мекканской «аристократии», с пренебрежением отнеслась к внешне неприглядному Зайду, и к тому же бывшему рабу. Оскорбленный Зайд пожелал немедленного развода, но Мухаммед отговорил его, дабы не вызывать кривотолки после пышно отпразднованной свадьбы[162].

Женитьба Мухаммеда на Зайнаб вызвала недовольство у некоторых сподвижников Пророка. Однако досужие разговоры утихли, когда основателю ислама было ниспослано откровение, вошедшее впоследствии в Коран (Сура 33, айат 37). Приведем его здесь в поэтическом переводе Валерии Пороховой:

«Ты вспомни (Мухаммед!), как ты сказал тому,
К кому Аллах был благ, и ты щедротами осыпал:
"Ты должен удержать супругу при себе
И гнева Господа страшиться".
Но ты тогда сокрыл в своей душе
То, что Аллах (готов был тотчас) обнаружить,
Ведь ты людей боялся,
Хотя тебе бояться Бога надлежит.
Когда же Зайд осуществил по нужному (обряду)
Свое желание с женой (расстаться),
Тебя Мы с нею браком сочетали,
Чтоб верующим не было стесненья
Брать в жены (разведенных) жен приемных сыновей,
После того, как те по своему желанью
Ее по нужному (обряду) отпустили от себя,
Ведь неминуемо свершается (задуманное Богом)»[163].
17-летняя иудейка Сафийа в 628 г. попала в плен к мусульманам после захвата ими оазиса Хайбар. Мухаммед приказал казнить ее мужа Кинану ибн Аби-л-Хукайка, предводителя побежденных, и в том же году женился на ней. Сафийа на 50 лет пережила Пророка и умерла в 682 г. последней из всех жен Мухаммеда.

Дочь Абу Суфйана, Рамла, была замужем за мусульманином по имени Абдаллах и овдовела в Эфиопии. Она вернулась в Аравию в составе последней группы мусульман, которых возглавлял Джафар ибн Аби Талиб, и была взята Пророком в жены в конце 628 г. От первого брака Рамла имела дочь Хабибу и под кунйей Умм Хабиба вошла в историю ислама. Умерла Умм Хабиба в 664 г.

С овдовевшей 51-летней Маймуной, своей последней законной женой, бывшей вдовой, Мухаммед сыграл свадьбу в Мекке после совершения малого хаджа. Этот брак Пророка, как и большинство предыдущих, был связан с политическим расчетом: Маймуна являлась свояченицей Аббаса ибн Абд аль-Мутталиба и Джафара ибн Аби Талиба, а также была тетей Халида ибн аль-Валида. Умерла Маймуна в 658 г.

Мухаммед женился еще на четырех женщинах, но по разным причинам дал им развод, прежде чем разделил с ними ложе. Мусульманские историографы называют различные имена несостоявшихся жен Пророка. Чаще всего среди них упоминаются: аль-Малика бинт Ка'б аль-Лайси, Асма бинт Ну'ман, Фатима аль-Килабийа и Алийа бинт Забйан. Одна из женщин — Умм Шарик бинт Джабир аль-Хаким — сама предложила себя Пророку.

После завоевания Мекки Мухаммед предпринял попытку сосватать овдовевшую Фахиту бинт Аби Талиб (Умм Хани), с которой безуспешно надеялся связать свою судьбу в молодости. Но получил от нее отказ в духе Татьяны Лариной: «Ей-богу, я любила тебя во времена язычества, а уж как [люблю] при исламе! Да только я женщина с малыми детьми и боюсь, что они будут тебе мешать»[164].

У Мухаммеда было также несколько наложниц, среди которых мы выделим двоих: Райхану и Марйам. Райхана, дочь Симеона из иудейского арабского племени бану курайза, досталась Мухаммеду как пленница в 627 г. и, по преданиям, была первой красавицей среди соплеменниц. Марйам (Мария), коптянка, была прислана Пророку в 628 г. в знак расположения из Египта патриархом Александрии Георгием (аль-Мукаукисом)[165]. В апреле или, по другим данным, в конце 630 г. Марйам родила Мухаммеду сына, нареченного необычным для бедуинов именем Ибрахим в честь великого пророка, продолжателем дела которого считал себя Мухаммед. 60-летний основатель ислама, у которого после смерти Хадиджи не родилось ни одного ребенка, очень привязался к малышу. Однако по настоянию собственных законных жен, за спиной которых стояли влиятельные отцы — сподвижники Пророка, он вскоре удалил от себя Марйам и сына. Домочадцы Мухаммеда, следуя местным традициям, воспринимали Марйам только как умм аль-валад — мать ребенка, родившую сына от своего господина, в отличие от умм аль-ибн, «матери сына», — свободной женщины.

С неприязнью со стороны жен Мухаммеда Марйам столкнулась сразу же по прибытии в дом Пророка. В первый же день она, сняв с себя дорогие украшения, одежды и обувь, босая и с непокрытой головой, подошла к двери домика Аиши. «Твой господин взял себе новую рабыню, — произнесла она грудным голосом. — Скажи мне, как я могу тебе услужить». Аиша не ответила. Марйам постучала потом в дверь Хафсы: «Ты дашь работу своей служанке? Твой господин приказал, чтобы я жила в его доме». «Чем дальше ты будешь держаться от меня, тем лучше будет для нас обеих!» — услышала она в ответ. Лишь Умм Салама приютила Марйам, так как ей нечего было терять — благосклонность Мухаммеда к ней давно остыла[166].

По преданиям, Марйам с сыном однажды утром исчезла из дома. Ее долго искали и наконец нашли далеко от Медины на дороге, ведущей к Красному морю. Марйам и Ибрахим были мертвы. Посланные за беглецами поразились тому, как эта субтильная девушка с ребенком на руках могла уйти так далеко. Говорят, что громче всех рыдала по умершим неутешная Аиша[167]. Эти драматические события произошли в 632 г. незадолго до смерти Мухаммеда, иногда называется даже точная дата — 27 января[168].

Наличие у Мухаммеда гарема объясняется отнюдь не проявлением чрезмерной чувственности. Он следовал традиционным восточным представлениям, согласно которым многоженство было обязательным атрибутом авторитетности и достоинства каждого мужчины, в особенности того, кто претендовал на роль влиятельного политического деятеля и/или духовного наставника. С другой стороны, как мы отмечали, женитьбы Пророка на дочерях Абу Бакра, Омара ибн аль-Хаттаба и Абу Суфйана были вызваны также желанием укрепить личные связи со своими соратниками или нужными союзниками.

Право Мухаммеда на многочисленные браки и содержание наложниц было получено свыше:

«О пророк! Мы разрешили тебе в жены тех,
Кому ты дал их дар предбрачный,
И тех, кем овладели твои руки:
Из пленниц, что Аллах тебе (в походах) даровал;
И дочерей сестер и братьев твоего отца,
И дочерей сестер и братьев матери твоей,
Которые с тобой (в изгнание) переселились,
И женщину, уверившую в Бога,
Что безраздельно всю себя пророку отдала,
Если пророк ее взять в жены пожелает —
Но это только для тебя (О Мухаммед!),
(Как для пророка),
И не показано для прочих верных;
Мы знаем, что назначили Мы им
Касательно супруг их и невольниц,
Чтоб не было стеснения тебе,
Или греха на твою душу, —
Аллах, поистине, прощающ, милосерд!
Ты можешь (свой ночной визит)
По своему желанию к одной (жене) отсрочить,
И пригласить к себе другую,
Иль ту принять, которой раньше пренебрег,
И в этом на тебе греха не будет:
Так будет легче освежать их очи.
Пусть не печалятся они
И удовольствуются тем, что ты даешь им — всем им,
(Как обязал тебя Аллах), —
Аллах ведь знает, что у вас в сердцах.
Поистине, Он знающ и воздержан.
Но впредь других брать в жены не дозволено тебе,
Иль этих — заменять другими,
Даже когда тебя пленит их красота,
За исключением невольниц,
Которыми ты можешь завладеть, —
Аллах — над каждой вещью страж!»[169].
Для каждой из жен Пророка было построено по небольшому глинобитному дому так, что все они образовывали маленький квартал. Всех жен Мухаммед в конце своей жизни обеспечил наделами земли, позднее из казны им выплачивались значительные «пенсии». Вся семья и потомки Пророка почтительно именовались аль-ахль аль-байт («людьми Дома») и высоко почитались мусульманами. Рассказы жен и детей основателя ислама о его жизни, поступках и высказываниях становились каноническими, а сами они были наделены статусом лиц священных и оберегаемых. Единственным ограничением, которому они должны были следовать, был запрет вступать в новые браки. Откровение по этому поводу (сура 33, айат 53) было ниспослано Мухаммеду после того, как стало известно о намерении Талхи ибн Убайдаллаха жениться на Аише после смерти Пророка.

На поверхностный взгляд может показаться странным тот факт, что подавляющее большинство жен Пророка были вдовами. Здесь следует учитывать, что родоплеменная традиция в Аравии поощряла женитьбу на разведенных женщинах и вдовах родственников или близких людей. Более того, женитьба на вдове брата вообще считалась долгом порядочного человека. Поэтому нас не должно удивлять то, что одна из первых мусульманок — Асма бинт Умайс — после смерти мужа Джафара ибн Аби Талиба была взята замуж Абу Бакром, а после его смерти — Али ибн Аби Талибом[170]. Другой пример: Умм Кулсум бинт Укба (двоюродная племянница Пророка) вышла замуж за аз-Зубайра ибн аль-Аввама, после развода с ним — за Абд ар-Рахмана ибн Ауфа, а после его смерти — за Амра ибн аль-Аса.

Вернемся, однако, к основной теме нашего повествования.

В Медине были установлены основы мусульманской веры — определены пять канонических обязанностей (араб. — рукн) каждого «правоверного» мусульманина:

1. Шахáда (от араб, шахида — «свидетельствовать») — формула исповедания, содержащая символ веры ислама: ла илáха úлла Ллáху ва Мухáммадун расýлу Ллáхи, т. е. «нет Бога, кроме Аллаха, и Мухаммед посланник Аллаха». Шахада содержит два основополагающих догмата ислама. Первая ее часть называется ат-таухид и содержит утверждение о единственности и единости Аллаха. Вторая — ан-нубувва — утверждение пророческой миссии Мухаммеда. Троекратное произнесение шахады является главной частью ритуала принятия в ислам.

2. Салáт (салят, перс. — намáз) — каноническая молитва, совершаемая 5 раз в день. Первые мусульмане совершали три молитвы в день, как и в прежних домусульманских верованиях в Аравии. Ежедневная пятикратная молитва была заимствована из зороастризма и была установлена уже после смерти Мухаммеда.

3. Сáум (перс. — рузá, тюрк. — уразá) — пост, полное воздержание в светлое время суток от еды, питья, курения, употребления наркотических веществ, исполнения супружеских обязанностей, развлечений, удовольствий и т. п. Саум был установлен Пророком в 624 г. и является обязательным в течение рамадана, 9-го месяца мусульманского календаря.

4. Закáт (закят) — налог на имущество и доходы, идущий в пользу нуждающихся мусульман: неимущих, бедняков, несостоятельных должников и т. п., а также отличившихся в «войне за веру».

5. Хадж (хаджж) — паломничество в Мекку к Ка'абе, совершаемое в первые десять дней месяца зу-л-хиджжа. Основные его обряды и порядок действий были установлены Пророком в 632 г.

В Медине Мухаммедом была воздвигнута первая в городе мечеть (араб. — мáсджид, т. е. «место поклонения») и определены часы и порядок молитв. Собственно, первая специальная постройка для молитвенных собраний в виде квадратного двора с навесами вдоль стен была сооружена в первые дни после хиджры в селении Куба, где остановился Пророк. Такая же мечеть позже была построена и у дома Мухаммеда. Было установлено, что мечеть — это не просто какая-то постройка, а ритуально освященное здание, предназначенное исключительно для молитвенных собраний и общений с Аллахом. Отметим, что эти мечети поначалу были ориентированы не на Мекку и не на Иерусалим, а на восток, т. е. так же, как христианские базилики того времени. Позднее направлением, куда должны были обращаться во время моления мусульмане (араб. — кúбла), была выбрана Мекка, а точнее — Ка'аба. Выбор киблы на Ка'абу стал поворотным пунктом в истории ислама, ибо ознаменовал собой окончательный разрыв учения Мухаммеда с иудаизмом и христианством.

Обязанности имама, т. е. предстоятеля на молитвенных собраниях, в первые годы после хиджры исполнял сам Мухаммед, а в его отсутствие Абу Бакр или Омар ибн аль-Хаттаб[171]. Был назначен и первый му'аззúн (муэдзин), чьи обязанности заключались в том, чтобы возвещать призыв верующих к молитве — азáн[172]. Им стал вольноотпущенник Билал ибн Рабах, громогласный темнокожий сын черной рабыни, долгие годы служивший слугой, помощником, привратником и телохранителем Пророка.

Мусульманские источники сообщают, что Билал уверовал в ислам еще тогда, когда был рабом у курейшита-язычника Абу Хузайфы Омейи (Умаййи) ибн Халафа аль-Джумахи. Тот издевался над ним, требовал отречься от Мухаммеда. В конце концов Абу Бакр, отдав Омейе своего раба-язычника, обменял Билала и предоставил ему свободу. Намек на эти события, согласно мусульманской традиции, содержится в 92 суре Корана.

В мединский период были заложены основы общеарабского государства, а сам ислам стал не только религиозным течением, но и мощным политическим фактором. Из аморфного монотеистического течения, разновидности учения ханифов, каким он проповедовался в Мекке, ислам превратился в самостоятельную религию. Процесс формирования практически всех атрибутов этой новой мировой религии был по историческим масштабам до удивления стремительным. «Ислам при жизни своего создателя, — отмечал известный российский востоковед академик В.В. Бартольд, — пережил процесс развития, который пережил буддизм от Шакьямуни до Ашоки, христианство от Христа до Константина Великого»[173].[174]

В мединский период произошел окончательный разрыв мусульман с иудеями и христианами, что было вызвано главным образом отказом последних признать в Мухаммеде пророка. В расписанной позже чуть ли не по часам биографии основателя ислама не сохранилось ни одного свидетельства того, что он был знаком с текстом Библии. Перевода Священного Писания христиан на арабский язык в доисламский период, видимо, не существовало вообще, а более или менее распространенный и полный перевод Ветхого и Нового Завета появился не ранее XI в. Немало скрытых врагов ислама было и среди членов мединских племен аус и хазрадж. Эти люди получили название мунафикýн, т. е. «лицемеры», «притворщики».

По распространенному преданию, Мухаммед послал правителям сопредельных стран письма, в которых предлагал им отречься от веры предков и впредь поклоняться Аллаху как единственному истинному Богу, пророком которого он провозгласил себя. К Георгию (аль-Мукаукису) с этим посланием был отправлен Хатиб ибн Аби Балта'а, к Хосрову II Парвизу — Шуджа ибн Вахб аль-Асади (по другим сообщениям, Абдаллах ибн Хузафа ас-Сахми), к византийскому императору Ираклию I — Дихйа ибн Халифа, а к эмирам Омана — Амр ибн аль-Ас. Послания были направлены также негусу Эфиопии, византийскому наместнику Дамаска, правителям Бахрейна, Йемамы и Бусра.

Приведем один из наиболее ранних сохранившихся вариантов послания, направленного сасанидскому шахиншаху:

«[Во] имя [А]ллаха всемилостивого и милосердного! От Мухаммеда, раба Аллаха и посланника Его, Хосро[ву] — великому из персов. Мир тому, кто следует правильному пути и верует [в А]ллаха и посланника Его и свидетельствует, что [нет] божества, кроме Аллаха единого. Нет Ему сото[ва]рища, и истинно Мухаммед — Его раб и послан[н]ик Его. Призываю тебя молиться к Аллаху, ибо истинно я — посланник Аллаха ко всему человечеству, чтобы предупредить тех, кто живет, и утвердить Слово против неверующих. Прими ислам — и ты спасен. А если ты откажешься от него, то на тебе вина магов»[175].

Впрочем, достоверность этого текста подвергается сомнению современными исследователями[176].

Хосров II, придя в неистовство от наглости «погонщика верблюдов из Мекки», разорвал полученное письмо на куски, обрывки его бросил в реку, а послов Пророка повелел выгнать прочь. Когда Мухаммеду доложили об этом, он будто бы сказал: «Как он разорвал письмо мое, так разорвется его государство»[177].

До начала распространения ислама не было ни одного движения ни этнического, ни военного, ни религиозного, — которое ставило бы своей целью объединить всю территорию Аравии и всех живущих на ней людей[178]. Ислам не был связан с определенной этноплеменной общностью: в Коране мы не встретим общего этнонима для жителей полуострова. Лишь к середине VII в. ислам постепенно стал религией новой формирующейся этносоциальной общности, принявшей в качестве самоназвания слово аль-араб, т. е. араб[179].

В целом, процесс подчинения Мухаммеду и принятия новой веры не был простым. В месяц джумада I 8 г. х. (27 августа — 25 сентября 629 г.) во время усмирительного похода против гассанидов трехтысячный отряд под командованием Зайда ибн аль-Хариса в долине My'та, близ реки Иордан, неожиданно столкнулся со значительно превосходящим его по силе и численности войском гассанидского правителя Шурахбила ибн Амра. Зайд решился на неравный бой и потерпел сокрушительное поражение. В этом бою полегло много мухаджиров и ансаров, и среди них оказались сам бывший приемный сын Пророка, а также двоюродный брат Мухаммеда, Джафар ибн Аби Талиб. В средневековой мусульманской литературе Джафар получил прозвание ат-Тайара, «Летающий», так как будто бы взамен отрубленных в битве рук он получил от Аллаха крылья, на которых вознесся в рай[180]. А Зайд впоследствии стал одним из немногих современников Пророка, лично упоминаемых в Коране (правда, не в связи с этой битвой, а, как мы помним, по поводу брака Мухаммеда и Зайнаб бинт Джахш).

Халиду ибн аль-Валиду, принявшему участие в этом походе, с трудом удалось собрать обратившихся в бегство мусульман и осуществить организованное отступление. За это он получил от Мухаммеда почетное прозвище «Меч Аллаха».

В начале 630 г. в открытую вооруженную борьбу против мусульман вступили племена сакиф и хавазин. Объединенные медино-мекканские силы последователей Пророка 30 января того же года наголову разбили этого противника в сражении в долине Хунайн.

В начале 632 г. Мухаммед со всей своей семьей совершил свое единственное «большое паломничество», аль-хадж аль-акбар. Оно вошло в историю ислама под названием хиджат аль-вада, т. е. «Прощальное». 25 зу-л-ка'да 10 г.х. (25 января) большой караван с родственниками и сподвижниками Пророка выступил из Медины и через девять дней вошел в Мекку, где к паломникам присоединился Али ибн Аби Талиб. 5 числа священного двенадцатого мусульманского месяца зу-л-хиджжа Мухаммед и его спутники приступили к исполнению ритуалов хаджа, завершив его жертвоприношением 100 верблюдов, специально приведенных из Медины для заклания. С этого момента Мекка окончательно становится священным мусульманским городом, аль-Харам — запретным для «неверных», местом обязательного паломничества приверженцев ислама.

После завершения хаджа Мухаммед при посредстве громогласного глашатая Рабийи ибн Убаййи обратился к собравшимся паломникам с речью, в которой призвал их жить в мире и братстве между собой, отказаться от обычая кровной мести, хорошо обращаться со своими женами и рабами. «Будь свидетелем моим, Аллах, что я передал твое послание людям», — завершил он свое последнее публичное выступление.

Во время хаджа Мухаммед в физическом отношении был совершенно здоров: не делал себе поблажек, исполняя обряды хаджа, спал под открытым небом, отдыхал, прислонясь к скале. Однако по возвращении в Медину (май 632) Пророк почувствовал сильное недомогание: у него начались головные боли, мучила лихорадка, которые вскоре усугубились обширными отеками ног и периодической кратковременной потерей сознания. Мухаммед стойко переносил страдания и не позволял себя лечить. Предвидя приближение конца, он избрал местом своего пребывания дом любимой Аиши. Как и подобает пророку, он отдавал последние распоряжения и отпустил на волю всех своих рабов. Будучи не в состоянии руководить молитвой, Мухаммед поручил исполнять обязанности имама Абу Бакру.

Умер Мухаммед на руках Аиши. Согласно мусульманской традиции, это скорбное событие произошло в час дня 12 числа раби I через десять лет и два месяца после хиджры (в понедельник 8 июня 632 г.), и прожил Пророк 62 года 9 месяцев и 9 дней. Перед смертью он не сделал каких-либо распоряжений относительно своего преемника. По преданию, кроме личного оружия и кольчуг после смерти основоположника ислама остались: сотня овец, несколько ездовых верблюдов и лошадей, носильные вещи, непритязательный домашний скарб и кровать с ворсистым одеялом[181].

Среди асхабов возник спор относительно места погребения Пророка. Мухаджиры хотели вернуть его в Мекку, «место его рождения, место утешения его души, место, где ступала его нога, местопребывания его семьи, место, [где он клал наземь] свое седло». Ансары настаивали на похоронах в Медине, потому что это — «город его убежища, стержень его победы». Некоторые сподвижники Пророка предлагали перенести его в Иерусалим, потому что это — «место погребения пророков и из него он вознесся на небо». Но вскоре все пришли к единому мнению совершить погребение в Медине, ссылаясь при этом на слова самого Мухаммеда: «Пророков хоронят там, где они умерли»[182].

Мухаммед был погребен в могиле, которую погруженные в траур первые мусульмане вырыли с наступлением ночи на том самом месте, где он умер. В дальнейшем место погребения Пророка и похороненных впоследствии рядом с ним Абу Бакра и Омара ибн аль-Хаттаба вошло в состав мечети, где их простые, покрытые красным гравием могилы были окружены пышными гробницами[183]. Эта мечеть стала второй святыней ислама после мечети вокруг Ка'абы и, начиная со второй половины X в., превратилась в объект паломничества, а сама Медина получила эпитет ат-тайиба, «благая». (Отметим в скобках, что третьей по значимости священной мусульманской мечетью считается мечеть аль-Акса («Удаленная»), находящяяся в Иерусалиме.)

После смерти Мухаммеда среди асхабов возникли разногласия относительно того, кому быть главой осиротевшей мусульманской общины. Часть ансаров была склонна к выбору вождя племени хазрадж, испытанного мухаджира Са'ада (Са'да) ибн Убада аль-Хазраджи. Назывались также имена Абу Бакра, мухаджира Абу Убайды ибн аль-Джарраха, Омара ибн аль-Хаттаба. Споры утихли, когда по совету самого Омара «заместителем посланника Аллаха» было решено провозгласить Абу Бакра. Омар при этом принял в свое ведение судопроизводство, а Абу Убайда — финансы. Официально титул «заместитель посланника Аллаха» использовался, как правило, в развернутой форме: халúфату расýли-л-лáхи, однако в просторечии от него осталась только первая часть — халúф.

Актом, подтверждающим избрание Абу Бакра халифом, было общее публичное согласие мусульман (ар-рида, или ридан). Аналогичная процедура избрания через присягу — прикосновение рукой — сопровождала впоследствии выдвижение на халифат первых четырех халифов.

В личности Абу Бакра воплотились черты, характерные для многих первых сподвижников и соратников Пророка. Большинство из них стояло у истоков и было ядром нового религиозного движения. Это были, как правило, жители оседлых поселений, имевшие обширные родоплеменные, деловые и родственные связи, их генеалогии были хорошо известны современникам. Принадлежность к многочисленным родственным семейным кланам, наличие почитаемых предков и стойких связей с племенем всегда выступали в Аравии в качестве необходимой предпосылки для того, чтобы иметь возможность выдвинуться в высшие слои социальной структуры местного общества. Хотя Мухаммед в своих откровениях и объявлял равноправными всех приверженцев ислама, включая рабов, изгоев и чужеземцев, материальный достаток, родовитость и знатность все еще продолжали оставаться слишком почитаемыми достоинствами и позволяли некоторым из его ближайших асхабов становиться первыми среди равных.

Абу Бакр не принадлежал к высшей знати курейшитов, но он был достаточно родовит для того, чтобы его выдвижение в качестве «заместителя» Мухаммеда не противоречило местным представлениям о принципах социальной иерархии. Первый халиф был купцом, но не совершал далеких путешествий и не был самым богатым среди соплеменников. Его денежное состояние, не превышавшее поначалу 40 тыс. дирхемов, быстро уменьшилось до 5 тыс., так как он оставил торговлю, жертвовал деньги на нужды уммы и выкупал рабов, принявших ислам. Он владел небольшим стадом мелкого скота, а после хиджры стал собственником земельного участка около Медины[184]. В те годы богатство, хотя оно и составляло одну из основ власти, больше ценилось, когда его раздавали, а не накапливали.

Абу Бакр был ближайшим советником Пророка, который очень ценил его политическое чутье. Именно ему Мухаммед поручил возглавить первое паломничество мусульман из Медины в Мекку в 631 г. Именно он активно поддержал идею заключения мира в Худайбийе — решения, ставшего важным шагом на пути становления первого исламского государства. Недаром его еще при жизни Пророка называли «второй из двух».

Набожный мусульманин, первый халиф отнюдь не был фанатиком. Ради пользы дела и торжества ислама он готов был вступать в союз с «неверными», прощать вероотступников. В нем совмещались черты человека старого и нового времени, что помогало ему находить союзников и партнеров даже среди противников мусульманского движения. В этом Абу Бакр также следовал предначертаниям Пророка, который не был апологетом насильственного распространения ислама среди неарабов. Напротив, впервые за многие сотни лет был провозглашен принцип: «Ла икрáха фи-д-дúни» — «Нет принуждения в вере»[185].

В период своего недолгого руководства уммой и государством (632–634), умело сочетая силу, уговоры и награды, он покончил с внутренними мятежами, а затем использовал начавшиеся арабские завоевательные походы, чтобы положить конец раздорам среди племен Аравии[186].

Глава 2 В едином государстве

Первые столкновения и завоевание Ирана арбами

Арабские завоевания, результатом которых явилось установление арабского господства и распространение ислама в государствах Азии, Африки и Европы в VII и VIII вв., совершались в несколько этапов.

Прелюдией арабского нашествия была битва в Месопотамии у водопоя в урочище Зу-Кар, когда несколько тысяч бедуинов, в основном из многочисленной группы племен бакр ибн ваил, кочевавших на северо-востоке Аравии, разбили сасанидский двухтысячный пограничный отряд, подкрепленный тремя тысячами союзных с персами арабов. Источники указывают различные даты этого сражения, варьирующиеся от 604 до 611 г., и не имеют единого мнения относительно местоположения Зу-Кара, локализуя его или между современными городами Басрой и Мединой, или — между Васитом и Куфой[187]. Правящая верхушка Ирана не оценила по достоинству этого грозного предзнаменования, а шахиншах Хосров II Парвиз не предпринял действенных мер для защиты страны от набегов с юга.

Собственно говоря, приграничные стычки между племенами бедуинов, кочевавших на севере Аравийского полуострова, и сасанидскими гарнизонами спорадически происходили и ранее. Источники содержат много свидетельств подобного рода локальных конфликтов, приведем один из них. 109

Около 585 г., в годы правления Хормизда IV, вооруженные отряды групп племен кахтан и ма'ад, предводимые «голубоглазым» Амром и «кривым» аль-Аббасом, двинулись на север и подошли к Евфрату, грабя все на своем пути. Сохранился совет мобедана-мобеда Хормизду IV о том, как избежать этой напасти: «Те же арабы, что пришли из пустыни, — люди бедные и набросились на эти места от голода. Ты им пошли имущество и провиант, чтобы они вернулись к себе». Шахиншах, более обеспокоенный войной с Византией, угрозой нападения хазар с севера и эфталитов и тюрок с востока, следовал этому совету, и бедуины вернулись в родные края[188].

Первые крупные завоевательные походы были осуществлены в без малого 30-летний период правления первых четырех «праведных» халифов — Абу Бакра, Омара, Османа и Али (632–661)[189]. Обоснования и практические распоряжения относительно распространения ислама за пределами полуострова, в первую очередь среди арабов, населявших территории Ирана и Византии, были сделаны самим Мухаммедом. В последние годы жизни Пророка власть Медины распространилась на ряд приграничных районов на севере, и был задуман новый, более основательный поход на восток от реки Иордан. Собралось уже войско, которое разбило лагерь на расстоянии дневного перехода от Медины. Но двинуться вперед оно не могло: все были встревожены болезнью Мухаммеда, приведшей вскоре к его смерти.

Следуя во всем основному правилу — точно исполнять предначертания Пророка, — Абу Бакр, став халифом, направил стянутые войска на север. Командование походом было возложено на одного из видных асхабов, 20-летнего Усаму ибн Зайда аль-Калби. Собственно, поручение возглавить поход в пределы Византии старшему сыну любимого Зайда было сделано незадолго до смерти самим Пророком. Мухаммед поклялся, что только Усама должен отомстить за гибель своего отца в долине My'та. Однако долгосрочный вывод значительной части боеспособных приверженцев ислама из Хиджаза оказался невозможным ввиду активизации деятельности «идеологических противников» мусульман, агитировавших против учения Мухаммеда и призывавших население к возврату к язычеству, к неповиновению первому халифу (так называемое движение ридда, т. е. «отступничество»). Поэтому уже через два месяца выступивший было в первый крупный завоевательный поход Усама поторопился вернуться назад, успев лишь совершить демонстрацию намерений и силы у византийской границы.

У первого халифа появилась возможность бросить все верные делу ислама силы для искоренения ридды. В 633 г. Абу Бакр послал войска под командованием Халида ибн аль-Валида на подавление движения, возглавлявшегося «лжепророком» (араб. — мутаннáби) Мусайлимой[190]. Он происходил из племени ханифа, населявшего богатую восточно-аравийскую область Йемама, и являлся наиболее авторитетным и, следовательно, самым опасным из противников учения Мухаммеда. Как и основоположник ислама, он проповедовал монотеизм и говорил, что получает откровения, которые излагал рифмованной прозой.

В свое время Мусайлима послал с гонцами письмо Пророку: «От Масламы, посланника Аллаха, Мухаммеду, посланнику Аллаха — мир с тобой! А затем [скажу]: [Аллах] сделал меня твоим соучастником во власти. Мне принадлежит половина земли и курейшитам половина земли, но курейшиты — народ враждебный [Аллаху]». Пророк следующим образом ответил Мусайлиме: «От Мухаммеда, посланника Аллаха, Мусайлиме, лжецу. Мир тому, кто последовал по правому пути! А затем [скажу]: поистине исход [уготован] богобоязненным»[191].

В битве при Акрабе последователи «лжепророка» потерпели поражение, а оставшиеся в живых бежали в селение Убад, где забаррикадировались в окруженном садом доме Мусайлимы. Один из мусульманских воинов, Бара ибн аль-Малик (брат слуги Пророка, Анаса ибн аль-Малика), смог, пробравшись внутрь, открыть ворота сада и впустить своих. Завязался рукопашный бой, в результате которого «все находившиеся в саду враги были перебиты; всего ханифитов пало в битве и в саду до 10 000»[192]. Среди победителей в сражении пало много знатных мухаджиров и ансаров. В их числе были Зайд ибн аль-Хаттаб, старший брат Омара, еще раньше, чем будущий халиф, принявший ислам, а также ас-Са'иб, брат аз-Зубайра ибн аль-Аввама. Общее число убитых мусульман, по разным источникам, колеблется от 700 до 1 700 человек[193]. Однако главное дело было сделано — с «лжепророком» Мусайлимой было покончено. Убиение Мусайлимы позже приписывалось многим асхабам, в их числе значились и Му'авийа ибн Аби Суфйан, и Абд ар-Рахман ибн Аби Бакр (сын первого халифа), но чаще всего называлось имя Вахши — того самого, который в битве при Ухуде сразил в единоборстве Хамзу, дядю Мухаммеда. «Я убил самого лучшего и самого худшего из людей», — часто говорил потом Вахши, до конца своей долгой жизни сражавшийся за предначертания Пророка, хотя не раз был наказан плетьми за пьянство[194].

По рассказу Ибн Исхака, Халид ибн аль-Валид осмотрел место сражения, чтобы убедиться, действительно ли убит Мусайлима. Увидев тело статного и красивого ханифита Мухаккима, Халид, не знавший Мусайлиму в лицо, решил, что именно этот человек и есть «йемамский пророк». Но сопровождавшие его люди сказали: «Это не он». «Потом вошли в сад и нашли труп человека малорослого, желтого и тупоносого», и Халид был поражен услышав: «Это ваш враг, вы избавились от него»[195].

Другой «лжепророк», Тулайха (Талха) ибн Хувайлид аль-Асади, также потерпел поражение в борьбе с приверженцами ислама, но был помилован как шурин Мухаммеда (брат Хадиджи) и участвовал в дальнейших завоевательных походах (погиб не позднее 645 г.). Был пленен мусульманами и также помилован еще один оппозиционер, Аль-Аш'ас ибн Кайс, принявший позднее участие взавоеваниях и ставший наместником в Азербайджане.

По мере подавления ридды Абу Бакр отсылал на север каждую тысячу освободившихся людей, резонно полагая, что каждый успех вовне, каждое известие об удачном набеге возбудит в беспокойных племенах Аравии желание примкнуть к военным действиям, подающим блестящие надежды на будущее.

Вскоре неудержимые волны арабских завоевателей стали накатываться на сопредельные земли. Среди примкнувших к походам были и представители отличившейся при Зу-Каре группы племен бакр ибн ваил. Среди бакритов наиболее влиятельными и многочисленными были три племени: иджл, са'лаба и шейбан. Вождя племени шейбан, Мусанну ибн аль-Хариса, мусульманская историография и историческая традиция приписывают к первым из бакритов, принявших ислам. Именно он возглавлял походы соплеменников на приграничные районы Византии и державы Сасанидов.

Известия о предыдущих удачных набегах бакритов, несомненно, доходили до слуха Абу Бакра. Сохранилось предание о том, что Мусанна выступил инициатором похода мусульман против Ирана, написав первому халифу письмо, в котором извещал его о слабости персов, своих победах и просил Абу Бакра оказать ему военную поддержку. Вскоре из Медины последовало официальное предложение мобилизовать всех желающих отличиться в его племени и стать под командование испытанного в боях Халида ибн аль-Валида, уже мобилизовавшего под свои знамена 500 мединцев и мекканцев. В ходе подготовки к выступлению к мусульманам примкнули многие «сочувствующие», и в результате образовалась солидная численностью для этих мест армия — 10 тыс. человек. Вскоре к ней присоединился Мусанна со своим восьмитысячным отрядом бакритов[196].

Окружение шахиншаха Йездигерда III не могло не видеть, что молодой властитель не обладает и толикой той власти и силы, которой располагали его прославленные предки. Но вряд ли кто-либо в Иране мог предположить, что серьезная опасность для независимости страны может возникнуть не со стороны извечного врага — Византии или неудержимых тюрков Средней Азии, а со стороны тайев (так здесь называли бедуинов Аравии), поскольку последних Сасаниды всегда презирали и не считали сильным противником[197]. На население Аравии смотрели как на беспокойных соседей, которые вызывали не более чем раздражение из-за нарушения спокойствия приграничных областей. Однако именно арабы нанесли своим северным соседям такой удар, равный которому они не испытывали со времен Александра Македонского.

Здесь необходимо остановиться на одном весьма важном обстоятельстве. Дело в том, что ни в откровениях или высказываниях самого Пророка (если не брать в расчет приписываемых ему призывов к владыкам мира принять ислам), ни в Коране не содержится и намека на идею завоевания мира. Пределы распространения ислама как единой монотеистической веры ограничивались лишь территорией населенного арабами Аравийского полуострова и поселений арабских племен за его пределами. Коран содержит утверждение о том, что Мухаммеду поручена миссия передать арабам ниспосланные ему откровения на их родном языке (сура 16, айат 103; сура 26, айат 195). Осознание необходимости повсеместного распространения ислама появилось лишь в ходе первых завоевательных походов мусульман. «Если бы у Абу Бакра и его ближайшего окружения имелся какой-то обдуманный план действий, справедливо отмечает О.Г. Большаков, — то, покончив с риддой, они прежде всего попытались бы как-то организовать управление огромным, больше сасанидской империи государством, организовать армию и только после этого затевать рискованную войну против двух великих держав. Но ничего подобного заметить не удается»[198]. Вот почему, полагает исследователь, Абу Бакр не предполагал начинать завоевания до получения известий об успешных действиях Халида ибн аль-Валида[199].

В начале 633 г. (12 г. х.) Халид двинулся к устью Евфрата в сасанидские владения. Большую долину Месопотамии, районы, граничащие на западе с Сирийской пустыней (араб. — Бадийат аш~Шам), а на востоке доходящие до Мидийских гор, бедуины издревле называли ас-Савáд, что приблизительно означает «черная страна», или Ирак[200]. Здесь, как и много веков назад, Сасанидская держава продолжала использовать Хиру для охраны своих земель от набегов с юга. Арабам надо было прежде всего захватить этот главный форпост персов и затем уже переправляться через Евфрат. Но Абу Бакр интуитивно решил иначе: он разделил посланные им войска. Последовал приказ Халиду — обойти эту линию обороны и вторгнуться в южную оконечность ас-Савада, а отряду под руководством Ийада ибн Гамна — направиться через степи на Хиру, дабы отвлечь возможный удар неприятеля во фланг основным силам.

Сасанидский «хранитель границ», марзбан Южной Вавилонии Хормизд стянул свои войска к местечку аль-Кавазим (аль-Казим), расположенному в двух днях пути к югу от современной Басры на территории Кувейта, где столкнулся с отрядами мусульман и их союзников. До нас не дошло ясной картины этого боя, но, так или иначе, персы были разбиты, а сам Хормизд, по преданию, пал от руки Халида. Это сражение получило у арабов название «цепного боя», так как в передних рядах персидского войска кольчуги воинов были сцеплены между собой цепями, дабы лишить кого-либо возможности отступить под натиском врага. Такой прием ведения боя издревле использовался в иранской армии, но арабы столкнулись с ним впервые. По этой или иной причине, но спастись от смерти или рабства удалось лишь немногим из побежденных. Среди них были два сасанидских полководца, Кавад и Анушаджан, потомки самого Ардашира I. Победителям досталась драгоценная корона Хормизда стоимостью в 100 тыс. драхм, которую Абу Бакр разрешил Халиду оставить себе[201].

Далее в течение года арабы и персы сталкивались в локальных сражениях еще не раз: у Мазара на берегах Валаджи, у Уллайса, в районе аль-Фирада, и во всех случаях перевес был на стороне мусульман и их союзников. Летом 634 г. благоприятная для арабов весть пришла и от границ с Византией. 30 июля около местечка Аджнадейна близ Иерусалима в кровопролитном сражении армия мусульман численностью 24–27 тыс. человек разгромила 70-тысячное византийское войско, которым командовал Теодорих, брат императора Ираклия I[202].

Халид стоял всего в трех днях пути до Ктесифона, когда из Медины для завоевания Сирии и Палестины Абу Бакр послал три большие колонны ополченцев. Халид, получив распоряжение стать, не скрывал своего недовольства по поводу вынужденного ожидания. Но последующие события оправдали прозорливую предусмотрительность халифа: движение «сирийских» отрядов вскоре замедлилось, а их предводители оказались вынужденными просить подкреплений.

В это время в Медине развернулись важные политические события. Во вторник 23 августа 634 г. (22 джумада II 12 г. х.) скончался Абу Бакр. Исламская традиция переносит это печальное событие на день раньше, стремясь подчеркнуть, что первый халиф умер в один день недели с Пророком. Причина смерти была исключительно бытовой: за полмесяца до этого Абу Бакр помылся, его продуло, и началась сильная лихорадка. Родные и близкие предлагали позвать врача, но халиф, по примеру Мухаммеда, отказался от лечения. Похороны были совершены в ту же ночь безо всякой помпезности: в присутствии родственников и узкого круга соратников первый из «праведных» халифов был погребен рядом с Пророком. Женщины пытались устроить в доме покойного традиционное оплакивание, но самый влиятельный из мухаджиров Омар ибн аль-Хаттаб пресек этот языческий обычай. В тени Омара особых претендентов на место халифа не оказалось, и старые мухаджиры и ансары присягнули ему как новому руководителю уммы и государства, второму по счету «заместителю» Пророка.

Один из наиболее ярких ближайших сподвижников и родственников Пророка Омар ибн аль-Хаттаб всегда пользовался непререкаемым авторитетом среди курейшитов и первых мусульман. «Мухаммед думал, Абу Бакр говорил, Омар действовал», — так охарактеризовал первые три вершины в исламе известный арабист Р. Дози[203].

Это был крупный высокий человек, в любом окружении возвышавшийся над другими. Его лысую голову обрамлял венчик седых волос, а лицо украшала красная от хны борода.

Курейшитский род ади, к которому принадлежал Омар, не был достаточно богат. Амр ибн аль-Ас из рода сахм как-то воскликнул: «Я видел аль-Аса ибн Ваила. [т. е. своего отца. — А.А.], одетого в золототканую парчу, а аль-Хаттаб ибн Нуфайл [т. е. отец Омара. — А.А.] грузил дрова на осла в Мекке»[204].

Смена халифов в Медине несколько задержала начало завоевательных походов мусульман. Наконец, весной 635 г. Халид получил повеление Омара выступить в Сирию во главе конного отряда в 3 тыс. всадников. Вне себя от бешенства, он воспринял этот приказ как проявление очевидной немилости к себе и желание вырвать у него из рук плоды столь близкой победы, но вынужден был подчиниться. Отобрав лучших воинов, элитой которых были около 300 мухаджиров и ансаров, Халид двинулся к столице Сирии — Дамаску. Командование над оставшейся частью войска он поручил Мусанне ибн аль-Харису, который временно перенес свой штаб в Хиру.

Совершив нелегкий, утомительный переход через пустыню, отряд Халида беспомощно стал у стен города, не имея ни сил, ни технических средств, ни опыта, необходимых для штурма столь крупного укрепленного населенного пункта. Оставалась одно — взять Дамаск на измор и одновременно вести дипломатические переговоры с городскими властями, суля населению пощаду в случае сдачи города.

Известный мусульманский историограф аль-Балазури в «Книге завоеваний стран» («Китаб футух аль-булдан») приводит текст обращения Халида к жителям Дамаска:

«Во имя Аллаха милостивого, милосердного. Это — то, что Халид ибн аль-Валид дает жителям Дамаска, если он вступит в город. Он им дает гарантию неприкосновенности их жизни, их имущества, их церквей и городских стен. Ни одно из их жилищ не будет разрушено или заселено [мусульманами]. На этом им — завет Аллаха, покровительство его посланника, да благословит его Аллах да приветствует, халифов и верующих. Пока жители Дамаска будут платить подушную подать, с ними, кроме добра, ничего не будет сделано»[205].

Следует отметить, что обещания, данные Халидом, были выполнены. Лишь через 70 лет, в 705 г., было нарушено одно из обязательств: крупнейшая дамасская церковь Иоанна Крестителя была поделена на мусульманскую и христианскую части, а позднее и вся церковь подверглась реконструкции, став всемирно известной мечетью Омейядов.

После многомесячной осады и долгих непростых переговоров комендант города с благословения местного епископа сдал Дамаск. Это событие произошло 3 сентября 635 г. (14 раджаба 14 г. х.).

Осознав, что вторжение мусульман обернулось столь крупным завоеванием, император Византии Ираклий I сосредоточил крупную армию на севере Сирии. Численность византийских войск, по преувеличенным, судя по всему, арабским данным, достигала 200 тыс. человек. Общая же численность бойцов у мусульман и их союзников, по явно преуменьшенным сведениям тех же арабских источников, не превышала 24 тыс. Более реальные цифры можно найти в византийских хрониках, определивших общую численность арабского войска в 24–36 тыс. человек, а его противника — почти в два раза больше — 50 тыс.[206].

Решающее сражение между противоборствующими сторонами произошло в конце августа 636 г. (джумада II 14 г. х.) в районе восточного притока Иордана, реки Йармук. Византийцы потерпели крупное поражение.

Анонимный сирийский летописец писал: «И были побеждены ромеи, обратились в бегство и бежали от арабов, которые начали уничтожать их мечами. Смешались ромея и не знали, куда бегут… Так как они бежали поспешно, они падали с высоких утесов, разбивались, и умерло их много тысяч, больше тех, что были убиты в бою»[207].

На боеспособности византийских войск отрицательно сказался разлад между входившими в них греческими и армянскими частями, который накануне сражения вылился в открытое вооруженное столкновение. Но этим неприятности для Ираклия I не закончились: неожиданно для него в ходе битвы на сторону противника переметнулся отряд под командованием гассанидского царя, малика, Джебела ибн аль-Айхама.

Общие потери противника, по сведениям арабских историографов, составили от 70 (аль-Балазури, ат-Табари) до 102 (Ахмад аль-Куфи) тыс. человек[208]. Другими словами, мы ненамного ошибемся, если скажем, что византийцы потеряли убитыми около половины своего войска. Но и мусульманам эта победа досталась дорогой ценой: на поле боя было похоронено около 4 тыс. убитыми и втрое больше должно было выбыть из строя из-за ран и увечий.

После битвы при Йармуке мусульмане и их союзники стали практически полновластными хозяевами в Сирии и стремились закрепить достигнутый успех. В 638 г. после двухлетней осады им сдался Иерусалим, а в 640 г. после семилетней блокады — Кайсарийа (Цезария).

Вернемся, однако, к части арабского войска, оставшегося в Хире. После ухода отряда Халида ибн аль-Валида персы перешли к активным действиям, всерьез рассчитывая изгнать «верблюжатников»-тайев с захваченных ими земель. Известие о выступлении в дальний поход Халида со значительным отрядом ободряющим образом подействовало на упавших было духом ктесифонских властей. Для предстоящей экспедиции против занятой противником Хиры была снаряжена армия под предводительством полководца Хормизда, тезки своего неудачливого предшественника. Но Мусанна ибн аль-Харис вовремя двинулся навстречу неприятелю и после упорной битвы разбил персов у развалин Вавилона (634 г., 12 г. х.). Успех этот, правда, омрачился невосполнимыми потерями в его войске, которое стало нуждаться в срочном и значительном подкреплении. Мусанна лично поспешил в Медину и застал Абу Бакра на смертном одре. Новоизбранный халиф Омар ибн аль-Хаттаб обещал исполнить просьбу заслуженного и испытанного военачальника.

Как гласят предания, по приказу Омара во дворе мечети в Медине воткнули знамя, являвшееся как бы призывом халифа к «правоверным» собраться, чтобы выступить в поход против Сасанидского Ирана. Мусанна сорвал голос от зажигательных речей, рассказывая мединцам и посланцам из других мест о своих победах, о несметных сокровищах Сасанидов, о восхитительных белокожих рабынях, о плодородных землях, уже отвоеванных у персов.

После недолгих колебаний первым шагнул к стягу Абу Убайд ибн Мас'уд, житель Таифа из племени сакиф, а за ним потянулись и другие. Всего добровольцев набралось около 1 тыс. человек. «Ты будешь их предводителем», — решил Омар, протянув знамя Абу Убайду[209].

Из мрака и беспорядков, которые как бы дымкой покрывают события и обстоятельства последних лет царствования династии Сасанидов, мало-помалу выступает новое действующее лицо. Это был спахбад (командующий войсками) провинции Хорасан Рустам сын Фарруха Хормизда, казненного, как мы помним, по приказу сасанидской шахини Азармидухт. Верно оценив возможные последствия вторжения мусульман и их союзников, Рустам повелел составить списки всех способных носить оружие и в результате собрал два больших ополчения. Одно из них под предводительством бывшего наместника Иллайса полководца Джабана переправилось через Евфрат и двинулось по направлению к Хире, другое под командованием двоюродного брата Хосрова II по имени Нарсе расположилось в местности Каскар (Южная Вавилония).

Осторожный Мусанна собрал разбросанные посты и стал отступать, чтобы соединиться с выступившим из Медины подкреплением под командованием Абу Убайда ибн Мас'уда. Войска встретились, и Абу Убайд всеми силами нанес удар по лагерю Джабана в ан-Намарике, небольшой крепости к югу от Хиры. Сражение завершилось победой мусульман. Сам Джабан попал в плен, но тут же получил свободу за скромный выкуп, так как воин, пленивший его, не знал, кто попал в его руки. Часть разгромленного войска Джабана бежало к Нарсе и, объединившись, стала ждать подкрепления со стороны армии под командованием полководца Джалинуса[210]. Но Абу Убайд упредил противника и в местечке ас-Сакатийа, что между Хирой и Зандавердом, разгромил Нарсе. Последний бежал, оставив победителям свой лагерь со всем имуществом и большими запасами продовольствия[211].

В ответ Рустам выдвинул из Ктесифона новое 12-тысячное войско и вновь направил его на Хиру. У местечка Кус ан-Натиф вблизи развалин Вавилона сасанидский полководец Бахман Джазавайх (Джадуйе) встретился с неприятелем. Началась ожесточенная битва, исход которой долгое время был неясен. Арабы отбили все атаки, нанесли противнику значительный урон, но достичь перевеса им мешал персидский боевой слон, вклинившийся в расположение мусульман. Тогда Абу Убайд лично решил вывести из строя эту главную силу иранцев. Он бросился на слона и, изловчившись, сумел отрубить ему хобот, но либо был затоптан обезумевшим от боли животным, либо раненый слон упал и задавил его (существует также версия, что Абу Убайд попал в плен, и Бахман дал приказ растоптать его ногами другого слона)[212]. После этого преимущество перешло к сасанидским воинам, мусульмане дрогнули, и только мужество и полководческий талант Мусанны позволили спасти их от полного истребления.

Это одно из немногих в противостоянии с Сасанидским Ираном поражений мусульманских войск произошло в конце ноября 634 г. (рамадан 13 г. х.). Оставив на поле битвы от 1,8 до 4 тыс. человек убитыми и тяжело раненными, оставшиеся 2 тыс. арабов бежали до самой Медины[213]. Сам Мусанна был ранен копьем: оно проткнуло кольчугу, и кольцо от нее осталось в ране. Данное сражение в мусульманской историографии получило название «битва у моста», так как главные события развернулись у плавучего моста через Евфрат по дороге из Хиры в Ктесифон.

По преданиям, персы, занявшие левую, восточную, сторону Евфрата у плавучего моста, коварно предложили арабам: «Или вы переправляйтесь на наш берег, и тогда мы не будем препятствовать вашему переходу, или разрешите нам переправиться к вам». Бесхитростные арабы поддались на уловку и переправились через мост, ослабив свои боевые порядки, и были атакованы и опрокинуты персидскими войсками.

По счастливой для мусульман случайности Бахман не смог воспользоваться плодами своей победы: известия об очередных волнениях в Ктесифоне заставили его вернуться в столицу. Это обстоятельство арабы использовали в полной мере, и было собрано новое ополчение, весомую часть которого составили арабы-христиане племени бану намир. Ставший во главе этого войска Мусанна вновь двинулся на север и столкнулся с персами у Бувайба (по другой версии, у Нухайла), близ Хиры. В сафаре 14 г. х. (март-апрель 635 г.) в тяжелой битве арабы наголову разбили 12-тысячное войско персов, которым командовал Михран сын Махруйе Хамадани, представитель одного из семи знатнейших персидских родов. Сам Михран был убит рукой некоего юноши из племени таглиб, всадившего в полководца нож по самую рукоятку[214].



Центральный Ирак в начале VII в. (источник Большаков О.Г. История халифата. Т. I. Ислам в Аравии, 570–633 гт. М: Наука, 1989, с. 214)

Встревоженный неудачами Рустам решил собрать новое ополчение из всех шахров Ирана и призвал под свои знамена все знатное военное сословие, артештаран. На сборы и снаряжение ушло около года. В середине 636 г. (15 г. х.) Мусанна доносил в Медину: около аль-Мадаина концентрируются войска, готовые к решительным действиям против мусульман и их союзников. Однако только к осени 636 г. огромное персидское войско смогло двинуться навстречу противнику.

Нельзя сказать, что арабы теряли время даром, следя за мобилизацией персидских войск. Они накапливали силы и укреплялись на захваченных территориях, проводили рекогносцировку местности, готовясь к решающим событиям. Осторожный Мусанна вновь, как и прежде, стал стягивать разбросанные отряды к Хире, где под прикрытием Евфрата стал поджидать очередное обещанное подкрепление из Аравии. Халифу Омару удалось собрать значительные силы и под командованием одного из старейших и преданных мухаджиров Са'ада ибн Аби Ваккаса направить их в помощь Мусанне. Са'ад отличался как меткий стрелок и в мусульманской историографии среди прочего был отмечен тем, что являлся «первым, кто пролил кровь за ислам», ранив в стычке верблюжьей костью одного из хулителей Пророка.

К этому времени арабы уже успели наголову разбить византийскую армию в битве при Йармуке и снять осаду Дамаска. В результате, практически все их силы теперь могли быть направлены к театру военных действий против Сасанидской империи. Главнокомандующим объединившихся арабских войск Омар назначил верного Са'ада. Мусульмане покинули Хиру и расположились лагерем у местечка Кадисия, к которому стали подтягиваться и главные силы их противника. Во время приготовления к сражению арабы понесли первую утрату: умер Мусанна. Са'ад, следуя традиции, взял в жены вдову соратника Сельму и с удвоенной энергией стал готовиться к решающим действиям.

Несколько месяцев простояли друг против друга, подтягивая подкрепления и не решаясь первыми нанести опрометчивый удар, лучшие силы противоборствующих сторон.

Вокруг овеянного славой старинного сасанидского знамени сплотился весь цвет иранского воинства. Впереди выступали всадники на лошадях, закованных в броню. Среди них высились 33 боевых слона с башнями для стрелков, а далее располагалось бесконечное, так должно было казаться арабам, и хорошо вооруженное пешее войско. В середине персидского лагеря находилась ставка Рустама, а сам он, руководя последними приготовлениями, часто восседал на возвышении на троне, усыпанном драгоценными камнями. В ходе подготовки к сражению Рустам получил высший военный пост, став иранспахбáдом, т. е. главнокомандующим войсками всего Ирана.

Напротив, на расстоянии видимости, развернулось многотысячное арабское войско, основную массу которого составляли пехотинцы и всадники на верблюдах. Прибывшие из отдаленных районов Ирана персидские воины пренебрежительно разглядывали впервые увиденных ими арабов-тайев — загорелых, запыленных, косматых верблюжатников, в рваных грязных одеждах и сандалиях на босу ногу, с саблями в тряпичных ножнах, со щитами из бычьей кожи. «Где уж сравняться с нами этим пожирателям змей, которые не знают даже стремян?» — недоумевали они.

Пока противники готовятся к сражению и изучают друг друга, не будет излишним дать самое общее представление о степени организованности и боеспособности противостоящих сил, об используемой в те годы военной стратегии и тактических ухищрениях.

В Сасанидской империи наиболее дальновидные властители превосходно учитывали значение хорошо обученной и сильной армии. Военная реформа, которую провел Хосров I Ануширван, подняла дисциплину армии, усовершенствовала ее организацию и вооружение. Сражения осуществлялись, как правило, по заранее определенной и с годами отработанной схеме. Конница выстраивалась впереди пехоты, но при наступлении обычно раздвигалась, давая возможность выдвинуться пешим воинам. Правое крыло и середина войска вели наступление, левое же крыло, предназначавшееся для обороны, принимало при необходимости участие лишь в решающих фазах сражения, а также должно было предотвращать возможность обхода войск неприятелем. Военная наука персов предписывала откладывать битву при неблагоприятном стечении обстоятельств, вступать в бой только в том случае, если это неизбежно. Считалось предпочтительным начинать сражение ближе к вечеру, чтобы в случае неудачи иметь возможность отступить в темноте с меньшими потерями. Имелись наставления по использованию внезапных ночных нападений, завлечению врага по ложному следу, применению скрытых рвов, приемам устрашения врага громкими звуками труб, криками и шумом. Широко использовались разведка, диверсии, засады и т. п.

В боевых построениях персидских войск важное место отводилось специально обученным слонам и кавалерии. Всадники были цветом армии, они мобилизовывались из числа родовитых дехканов и азатов — независимых крестьян-собственников[215].

Полное облачение и вооружение сасанидского конного воина мы находим в «Сасанидских этюдах» известного русского востоковеда К.А. Иностранцева. Оно включало: шлем и кольчугу, латы на теле, руках и ногах, меч, копье, щит, палицу, секиру или булаву, а также колчан с двумя луками и тридцатью стрелами. Лошадь всадника была защищена доспехами[216].

Приведем еще одно, более живописное, описание облачения персидского кавалериста, оставленное Аммианом Марцеллином, римским историком греческого происхождения, принимавшим непосредственное участие в войнах с Ираном (вторая половина IV в. н. э.):

«Железные бляшки [панцирей всадника] так тесно охватывали все члены, что связи совершенно соответствовали движениям тела, а прикрытие лица так хорошо прилегало к голове, что все тело казалось закованным в железо, и падавшие стрелы могли вонзиться только там, где через маленькие отверстия, приходившиеся против глаз, можно было кое-что видеть, или где через ноздри с трудом вырывалось дыхание»[217].

Среди пехоты особое место отводилось лучникам, для которых были разработаны подробные инструкции по правилам стрельбы из лука, чтобы удар стрелы был силен и меток. Персы издревле славились своим искусством метать стрелы, об этом писал еще Геродот. Часть войска из числа менее подготовленных ополченцев использовалась для подсобных и земляных работ[218].

Арабское войско в первой половине VII в. несколько отличалось от персидского. Оно также состояло из пехотинцев и всадников, причем в качестве основной ударной силы выступала «верблюжья кавалерия». Данное обстоятельство было отчасти вынужденным: у бедуинов, населявших пустынную и сравнительно бесплодную Аравию, коневодство развито не было, а сами лошади были достаточно большой редкостью. Большую часть коней арабы обрели во время первых завоевательных походов против Византии.

Мелкие арабские войсковые единицы, такие как десятки, состояли из членов одного рода, а более крупные соединения — из представителей одного племени. Преимущество подобной организации воинских формирований состояло прежде всего в том, что в бою рядом друг с другом находились не просто хорошо знакомые, а близкие люди, земляки и родичи, что содействовало сплочению боевых подразделений. Недостаток же выражался в том, что все родоплеменные распри могли перенестись и на само войско.

Вооружены арабы были неизмеримо слабее, чем персы. У них не было нужного количества тяжелых мечей, не было тяжело вооруженной конницы[219]. В бою они старались защитить наиболее уязвимые, с их точки зрения, места — живот и пах[220]. Какие уж тут доспехи! Практически все преимущество арабского войска заключалось в полководческих талантах его военачальников, а также в подвижности и легкости боевых подразделений. Мусульманское ополчение не имело обременительных обозов и тылов, оно без заметных потерь преодолевало пустыни и степи, теряясь поначалу лишь при осадах городов и укрепленных пунктов противника. Подвижность арабского войска позволяла ему осуществлять рейды в тыл врага, захватывать или уничтожать его обозы, выводить из строя подъездные пути, мосты и т. п.[221].

Численность войск, противостоявших при Кадисии, точно не установлена до сих пор, так как современники сражения и последующие поколения историографов и литераторов с обеих сторон из понятных соображений преувеличивали силы противника и преуменьшали свои. Однако ясно, что число их измерялось десятками тысяч, причем персы имели ставший уже традиционным заметный численный перевес. Так, например, по данным аль-Куфи, численность иранских войск составляла около 100 тыс. человек. Ат-Табари сообщает о 120 тыс. По сведениям Ибн Исхака, 60 тыс. представляло только артештаран, «профессиональных военнослужащих», состоявших на государственном учете, а их сопровождали еще оруженосцы и рабы. Комментируя эти утверждения, А.И.Колесников в своей монографии «Завоевание Ирана арабами. (Иран при "праведных" халифах)» полагает, что, учитывая склонность мусульманских историков к преувеличению численности «неверных», иранское ополчение было ненамного больше арабского и составляло около 30 тыс. человек[222].

Вернемся, однако, к противостоянию арабских и персидских войск при Кадисии.

Перед битвой Са'ад направил в Ктесифон к Йаздаджирду, так по-арабски звучало имя Йездигерда III, посольство из 14 своих соратников во главе с ан-Ну'маном ибн Мукаррином, о чем сообщают почти все авторы-мусульмане, писавшие об арабских завоевательных походах (в частности, ат-Табари, аль-Балазури, аль-Бал'ами и др.). Эти источники сводят мотивы вражды, в основном, к отказу иранской стороны от принятия ислама. Точку зрения персов на причины противостояния мы можем найти на страницах эпоса Фирдоуси «Шахнаме». Рустам пишет своему брату: арабы предлагают поделить территорию Сасанидской империи от Кадисии до берегов Евфрата, требуют предоставить им «коридор» к одному из торговых центров в Месопотамии для осуществления торговых операций, заявляют, что не будут претендовать на сасанидский трон, довольствуясь лишь сбором пошлин и дани. Однако все это только пустые слова, замечает Рустам, и за ними последуют беспрерывные войны[223].

Длительность переговоров с послами Са'ада разные авторы определяют в пределах от трех дней до одного месяца. Сторонам не удалось договориться: иранская знать категорически отвергла принятие ислама, равно как не могла представить себя в положении данников полунищих бедуинов. Арабы, со своей стороны, имея за плечами столько выигранных сражений, не соглашались на уступки Сасанидам. В результате компромиссный мир окончательно стал невозможным.

Источники донесли до нас слова Йездигерда III, обращенные к Ну'ману ибн Мукаррину и его спутникам. Исходя из прошлого опыта общения с бедуинами, шахиншах поначалу предпочел откупиться. Он так окончательно и не понял значения всех тех перемен, которые буквально в течение последних 10–15 лет перевернули жизнь арабов, ставших мусульманами:

«Если нищета и нужда выгнали вас из пустынь, то мы пожалуем вам одежду и пищу. Мы будем великодушно обращаться с вашими вождями. И мы дадим вам правителя, который станет управлять вами с кротостью и мудростью»[224].

Когда же окончательно стало ясно, что мусульмане не уступят и переговоры оказались бесплодными, тон и смысл изречений последнего властвующего Сасанида стал более откровенным:

«Мы отпускаем вас обратно с миром. И только потому, что нет в обычае у нас иначе поступать с послами. И если б не были вы таковыми, за ваши предерзостные речи распорядился бы лишить вас жизни. Желания ваши мы приняли во внимание. Вон в нем земля, — небрежно ткнув рукой в сторону лежавшего на полу мешка, заключил разговор Йездигерд. — Это все, что вы получите от меня. А по возвращении передайте своему старшему [т. е. Са'аду ибн Аби Ваккасу. — А.А.], что наш Рустам через несколько дней похоронит его со всем его воинством во рву Кадисии»[225].

Перед битвой Рустам провел смотр своим войскам и приступил наконец к активным действиям. Напротив небольшой крепости Кудайса персы в течение ночи построили плотину через реку Атик и начали переправу. Они заняли ее западный берег и стали разворачиваться в боевые порядки. 18 боевых слонов при этом было сосредоточено в центре, остальные 15 (8 и 7) были направлены соответственно на правый и левый фланги[226]. Мусульманское войско заняло боевые позиции под стенами Кудайса, и противник внимательно следил за тем, как Саадиваккас (именно так несколько искаженно произносилось персами имя арабского полководца) распределил свои силы. Сам главнокомандующий не мог участвовать в непосредственной подготовке к битве из-за мучительной болезни — все тело было усыпано фурункулами — и управлял войсками из Кудайса. Руководство боевыми действиями на поле боя Са'ад поручил своему заместителю Халиду ибн Урфуте.

Перед тем как вступить в столкновение, Са'ад и Рустам еще несколько дней обменивались парламентерами. Арабская сторона повторила свои предложения, высказанные ранее Йездигерду III. В ответ Рустам предложил отступное: «Правителю вашему Омару — 1 000 динаров, Са'аду — 500, по 200 — ста главным вождям, по 100 — тысяче младших военачальников и по 20 — всем воинам»[227]. Мусульмане, естественно, отвергли эти предложения, и накануне ставшего уже неминуемым сражения Са'ад распределил по отрядам авторитетных лиц старых сподвижников Пророка, а также храбрецов и поэтов, — которые должны были своим присутствием и яркими речами поддерживать боевой дух воинов ислама.

По мусульманским источникам, битва при Кадисии началась с единоборства двух наиболее искушенных в военном искусстве воинов от каждой стороны. В этом поединке был обезоружен, а затем и взят в плен васпухр по имени Хормизд[228]. Непосредственные боевые действия между основными силами противников начались после полуденной молитвы мусульман, на которой им была прочитана сура Корана «Добыча». После троекратного повторения такбира «Аллах акбар» арабы бросились вперед.

В обстановке опасности и условиях боевых действий мусульмане совершали так называемую «молитву страха». При этом моление организовывалось таким образом, что, когда оно совершалось одной частью войска, другая находилась в боевой готовности. Затем стороны менялись местами.

«Но чтобы осторожны были и при себе оружие имели»[229].

В начале битвы персы сдержали атаку и направили против арабского племени баджила почти половину своих слонов. Эффект атаки «живой бронетехники» был настолько ошеломляющим, что только помощь воинов племени асад спасла баджилитов от полного истребления. Вслед за слонами Рустам бросил в бой конницу. Чтобы предотвратить разгром, Са'ад, произнеся такбир, распорядился приступить к новой фазе сражения, когда в дело вступают главные силы[230].

Несмотря на имевшийся некоторый опыт предыдущих сражений против персов, арабы поначалу не смогли ничего противопоставить мощи боевых слонов. Персидские лучники, по 20 на каждом слоне, находясь в укрытиях — паланкинах, безбоязненно осыпали противника градом стрел, а вид необычных животных наводил ужас на арабскую конницу и боевых верблюдов. Положение атакованных было критическим, пока им на помощь не подоспели воины племени тамим. Одни из них копьями поражали хоботы слонов, другие сосредоточили огонь на лучниках. Перелом произошел тогда, когда наступавшие, увлекшись атакой, завязли в гуще противника. Атака персов захлебнулась, и они вынуждены были отступить. Бой по инерции продолжался до сумерек, после чего обе стороны вернулись на исходные позиции. Этот первый день битвы при Кадисии получил в арабо-мусульманской традиции название йаум Армас (день Армаса), очевидно, по названию места, где схватка была наиболее ожесточенной[231].

Утро следующего дня стороны посвятили освобождению поля битвы от убитых и тяжело раненных. В это время на помощь к арабам подоспел отряд из Сирии, присланный халифом Омаром после взятия Дамаска. Его численность, по разным данным, составляла от 6 до 10 тыс. воинов. Приток свежих сил поднял моральный дух мусульман, и тактическое превосходство перешло к ним, так как основная ударная сила сасанидского войска — боевые слоны — были изранены накануне. Заимствовав военные ухищрения противника, арабы установили паланкины на своих верблюдах. Они атаковали чаще и результативней и нанесли значительный урон центру персидского войска. И вновь боевые действия были остановлены с наступлением темноты. Второй день сражения в арабоязычных источниках получил название йаум аль-агвас, т. е. «день помощи»[232].

Утро третьего дня началось, как и сутки назад, с расчистки места сражения. На поле брани лежало 2–2,5 тыс. убитых и тяжело раненных арабов и около 10 тыс. персов. Более значительные потери последних частично объяснялись тем, что иранцы, в целом, были мало приспособлены и подготовлены к боевым действиям в условиях засушливой местности. Позднее Фирдоуси в «Шахнаме» неоднократно упоминал о невероятной жажде, изнурявшей и воинов, и коней[233].

Третья по счету фаза сражения вновь началась с единоборства, но о нем арабо-мусульманские источники ничего не сообщают: либо эта прелюдия боя продолжалась недолго и, в общем, ничего не решила, либо, что более вероятно, она закончилась не в пользу мусульман. Сасаниды к этому времени пополнили свое войско новыми боевыми слонами, и утром третьего дня они заняли места в боевых порядках. Но теперь животных охраняли не только лучники, но и пешие воины и всадники, чтобы во время атак мусульман не давать противнику поражать наиболее уязвимое место — хобот. Однако эффективность применения этой тактики вновь была сведена на нет из-за того, что боевые слоны, оказавшись под подобной опекой, утрачивали воинственный настрой и становились небоеспособными. Кроме того, арабы нашли-таки возможность поразить хоботы и глаза двух главных слонов, которые в ярости обратились вспять и увлекли за собой остальных животных, вызвав панику в персидских боевых порядках. К вечеру бой приобрел характер всеобщей рукопашной свалки, и потери с обеих сторон были очень большими. Однако ни арабам, ни персам так и не удавалось добиться решающего преимущества, и наступление сумерек противники встретили в боевых порядках[234].

Наутро четвертого дня сражения обе стороны, собрав оставшиеся силы, ринулись в бой, и некоторое время все еще трудно было отдать кому-либо предпочтение. Когда поднялось солнце, в лицо персам подул сильный ветер с запада, он обрушил на них тучи песка и черной пыли. Шквальным порывом был сорван и сброшен в Атик навес над золотым троном Рустама. Этим воспользовались арабы, и в одной из атак им удалось, прорвав центр, пробиться к ставке сасанидского главнокомандующего. Тот сделал неудачную попытку скрыться, но, на его беду, зорким оказался глаз у Хилала ибн Алкамы: он настиг Рустама и тут же прикончил его[235].

Автор «Шахнаме» великий Фирдоуси не мог не отступить от исторической правды и описать столь бесславный конец легендарного героя. Поэтому в эпосе Рустам погибает в поединке с Са'адом: иранский полководец в поединке низвергает врага на землю и сходит с коня, чтобы отделить ему голову от тела, но пыль застилает ему глаза. Этим воспользовался Са'ад и нанес Рустаму несколько коварных ударов, оказавшихся смертельными[236]. Как бы то ни было, имя Рустам, означающее буквально «сильный ростом» или «могучий», стало нарицательным, и в большинстве языков, на которые был переведен великий эпос, ассоциируется с обликом непобедимого богатыря.

Гибель Рустама вызвала смятение в сасанидском войске, и принявший на себя командование Джалинус отдает приказ отступить на восточный берег Атика. Во время этой спешной и неподготовленной переправы многие отступавшие утонули или были убиты преследователями. В руки мусульман стараниями воина Абу Михджана попало государственное знамя Сасанидского Ирана — дарафш-и кавэйани, — изготовление которого приписывалось легендарному герою иранских народных сказаний кузнецу Кавэ (Каве). Обшитый леопардовыми шкурами и богато украшенный драгоценными камнями кожаный передник кузнеца был в глазах персов-зороастрийцев бесценен. Стоимость ему определили беспристрастные арабы: 1 млн 200 тыс. драхм[237].

Описание главной святыни Сасанидского Ирана мы можем найти в «Шахнаме» Фирдоуси:

«И кожу, что поднял кузнец на копье,
Царь знаменем сделал, украсив ее
Румийской парчой, ослепляющей взор:
На золоте чистом алмазный узор.
Почтил его царь, добрый видя в ней знак.
Вознесся, как месяц, сияющий стяг.
Он был золотист, и лазорев, и ал,
Владыка его кавеянским назвал.
И каждый на трон восходивший потом,
Все множил каменья на знамени том.
И молотобойца передник простой
Невиданной в мире блистал красотой.
В парче и шелках удивительный стяг
Сиял, разгоняя томительный мрак.
Сказал бы, то солнце в глубокой ночи
Взошло, разливая надежды лучи»[238].
После битвы арабы сперва убрали с поля боя своих убитых и раненых. «Неверными» же занялись мусульманки и их дети: они добивали раненых персов, снимали доспехи и вооружение, оставляя поверженные тела на растерзание птицам и шакалам. Выражая таким образом свое презрение к врагу, неосведомленные выходцы из центральных районов Аравийского полуострова, скорее всего, и не подозревали, что во многом следуют традиционному зороастрийскому похоронному обряду. А попавшие в плен персидские воины с удивлением смотрели на то, как уважительно, с их точки зрения, победители обходятся с телами поверженных противников.

В вопросе датировки сражения при Кадисии мнения средневековых и современных историографов расходятся. Ат-Табари помещает дни боев среди событий 14 г. х., Ибн Исхак — вконце 15 г. х., аль-Балазури — в 16 г. х. (соответственно 636, 637 и 638 гг.)[239]. Отечественные востоковеды датируют битву также по-разному: А.И. Колесников — концом сентября 636 г.[240], Е.А. Беляев начало сражения относит к 31 мая или 1 июня 637 г.[241], О.Г. Большаков не сомневается, что первый день битвы состоялся 27 шавваля 15 г. х. (2 декабря 636 г.)[242] и т. д. Так или иначе ясно одно: сасанидская армия потерпела столь чувствительное поражение, что лишь чудо могло спасти теперь Иран от завоевания.

Сражение при Кадисии было настолько жестоким и кровопролитным, что мусульмане оказались не в состоянии целенаправленно преследовать отступающего в панике неприятеля. В течение двух месяцев после окончания битвы армия Са'ада оставалась в Кадисии. Пока войско отдыхало и залечивало раны, сам полководец слал гонцов к Омару, ожидая распоряжений относительно дальнейших действий. Халиф счел наиболее эффективным, чтобы войска наступали в направлении аль-Мадаина (Ктесифона), однако повелел оставить обозы с женщинами и детьми в районе Атика.

После продолжительной вынужденной передышки арабы двинулись вперед и вновь, теперь уже беспрепятственно, заняли Хиру, а затем и всю Месопотамию, где лишь одна хорошо укрепленная столица Сасанидов оставалась в руках персов. Потребовалась бы многомесячная осада, и арабы наверняка заплатили бы дорогую цену за взятие Ктесифона, если бы в один прекрасный для них день город не был оставлен персами без сопротивления. Пока удивленные этим обстоятельством, в ожидании подвоха арабы ломали себе голову, не зная, что предпринять, сасанидский двор во главе с шахиншахом Йездигердом III бежал в укрепленный город Хулван в Мидийских горах. Ворота города открыли арабам сами жители столицы.

У ног завоевателей лежал «сокровищ полон Ктесифон». Поистине невероятной должна была показаться «провинциалам»-бедуинам тьма богатств, которая внезапно попала им в руки. Государственную казну, насколько это оказалось возможным, Сасаниды, правда, большей частью успели вывезти в Хулван, но многие драгоценности шахиншахского двора, самые богатые в мире в тот период, остались нетронутыми во дворце и целиком достались победителям. Этот знаменитый дворец, развалины которого сохранились до наших дней, арабы называли айван Кисры (дворец Хосрова). Его строительство было начато при Шапуре I и завершено Хосровом II Парвизом, т. е. продолжалось почти 400 лет!

Сделаем небольшое отступление, чтобы составить хотя бы общее представление о суммах, имевшихся в распоряжении династии Сасанидов. Эти данные были зафиксированы мусульманскими авторами, в частности ат-Табари, откуда время от времени попадают на страницы современных изданий[243]. Итак, денежные поступления в иранскую казну ежегодно составляли сотни миллионов драхм (в 608 г., к примеру, — 600 млн). Все эти деньги хранились в специальных столичных казнохранилищах, последнее из которых было выстроено Хосровом II. В 603 г. была осуществлена перечеканка монет по новому образцу. За вычетом сумм, которые были выплачены на содержание войска, серебряных монет оказалось 200 тыс. мешков (паусанов). На тридцатом году правления Хосрова II, в 620 г., когда завоевания византийских областей сосредоточили в руках сасанидского владыки новые богатства, казна удвоилась и имела, за вычетом средств на содержание войска, около 400 тыс. паусанов с серебряными монетами общим весом в 1 млрд 600 млн мискадей (иранская мера веса, равная в среднем 4,64 г.). Следовательно, не составит большого труда подсчитать, что вес одного лишь серебра, хранившегося в государственной казне Ирана, составлял почти 7,5 тыс. т!

При официальном разделе стоимость добычи, доставшейся победителям в Ктесифоне, была определена ими в 900 млн дирхемов. Среди сокровищ, попавших в руки арабов, современники называли государственные венцы и мантии, бесконечные ряды усыпанного драгоценностями оружия, среди которых выделялся меч Хосрова I Ануширвана, а также редкостной красоты ювелирные изделия.

Так, арабы по достоинству могли оценить великолепие серебряного верблюда в натуральную величину со всадником из золота, коня кованого золота с золотой попоной до колен и тяжелым рубиновым ожерельем на шее, с зубами из алмазов и рубиновыми глазами[244].

Среди диковинок шахиншахского дворца привлекало внимание золотое дерево, подаренное Хосрову II византийским императором Маврикием во время обмена дарами в 590 г., когда Константинополь оказал Хосрову поддержку в борьбе за сасанидский трон. Листья его были искусно выточены из изумрудов, плоды — из жемчугов, ветки — из красных рубинов, а их основание — из оникса[245].

Из других даров византийского императора выделялась механическая игрушка в виде игрока в конное поло, популярное спортивное состязание, зародившееся в древнем Иране. Всадник из золота сидел на серебряном коне, глаза которого были из белого оникса с черными зрачками. В руке всадник держал великолепно сделанный из золота саульджан, биту для игры в поло. Рядом с ним располагалась серебряная площадка, посреди которой находился шар из красного корналина. Эту площадку поддерживали два серебряных быка. Когда конь мочился водой, она своим действием приводила в движение весь механизм: игрок ударял саульджаном по шару и отбрасывал его на край площадки, при этом быки двигались, а всадник начинал быстро скакать[246].

Но более всего арабов поразил знаменитый государственный ковер шахиншахского двора. Это неповторимое произведение ткацкого и ювелирного искусства имело, по описаниям современников, 70 локтей в длину и 60 локтей в ширину (около 900 кв. м.). Ковер представлял собой изображение сада с серебряными дорожками на золотом фоне и лужайками из изумруда, ручейками из жемчугов, цветами и плодами из алмазов, рубинов и других драгоценных камней[247]. Кроме мечети, во всей Медине трудно было найти помещение, где можно было расстелить этот ковер как подобает. Халиф Омар не знал, что с ним делать, и тогда по предложению Али ибн Аби Талиба чудо-ковер был, к сожалению, уничтожен: его разрезали на куски и поделили. Фрагмент ковра, доставшийся самому Али, был вскоре им продан за 20 тыс. дирхемов[248].

Пока арабские воины наслаждались победой, в 150 км к северу от Ктесифона у городка Джалула в предгорьях Загроса стала собираться новая сасанидская армия под предводительством Хурразада, брата Рустама. Войско мусульман под командованием Хашима ибн Утбы (племянника Са'ада ибн Аби Ваккаса) блокировало иранцев. Осада длилась с весны по осень 637 г., после чего арабы ворвались в Джалулу, захватили лагерь неприятеля, вынудив остатки его разбитой армии бежать. Однако авангард мусульман настиг беглецов и в короткой и жестокой схватке у местечка Ханакин завершил разгром. Хурразад храбро сражался и пал на поле брани.

Сасанидский двор мог пока еще чувствовать себя в относительной безопасности в укрепленном Хулване, в то время как значительная часть страны вплоть до Мидийских гор оказалась под властью мусульман. Олицетворением захвата и покорения этой части державы стала воздвигнутая в аль-Мадаине первая мечеть.

Далее на юго-восток неустойчивый мир наступит несколько позже. Здесь, начиная с устьев Евфрата, равнина тянется далеко на восток, где обрамляется цепью высоких гор, являвшихся границей Фарса, древней родины персов. Эта равнина вместе с предгорьями называлась Хузистаном. Правитель провинции, энергичный васпухр Хурмузан, участник сражения при Кадисии, настойчиво продолжая отбиваться от наседавших мусульман, после падения Ктесифона продержался еще целый год. Но в итоге его войска были разгромлены, а сам он оказался в плену и был доставлен в Медину к Омару. Халиф хотел казнить пленника, но Абу Бакра, «внебрачный» сын Абу Суфйана, отговорил его, указывая, что эта казнь ужесточит сопротивление иранских правителей, а помилование склонит их к переговорам. Омар проявил милосердие и согласился сохранить жизнь представителю одного из семи знатнейших иранских родов при условии, что тот примет ислам. Хурмузан, рассудив, что лучше быть живым мусульманином, чем обезглавленным зороастрийцем, выполнил это требование. Этот поступок знатного иранца имел тогда, говоря современным языком, большой общественный резонанс.

Хурмузан оказался первым высокопоставленным вельможей знатного рода из покоренных земель Сасанидской империи, оказавшимся в Медине. Его появление произвело на местных жителей такое большое впечатление, что отразилось в народном предании. В нем, правда, дается иная мотивировка действий главных персонажей. Согласно этой легенде, Омар повелел казнить Хурмузана, но тот, ссылаясь на жажду, попросил перед смертью дать ему воды. Когда ему подали полную чашу, Хурмузан взял ее, но ко рту не поднес. Далее последовал поучительный диалог между пленником и халифом:

— Что же ты не пьешь? — спросил его Омар.

— Я боюсь, что меня казнят раньше, чем я успею напиться, — ответил Хурмузан.

— Тебя не казнят, пока ты не выпьешь эту воду, — сказал Омар.

Услышав эти слова, Хурмузан выплеснул воду наземь.

— Казнить его! — повелел Омар.

— Но ведь ты обещал не делать этого, — возразил Хурмузан.

— Пока ты не выпьешь воды, — ответил Омар.

— Но я еще не выпил ее, — возразил пленник.

— Да поразит тебя Аллах! — воскликнул халиф, — я помиловал тебя, сам того не ведая.

Так, по преданию, Хурмузан избежал казни[249].

Халиф держал Хурмузана при себе в Медине, сделал советником с «окладом» в 2 тыс. дирхемов и ни разу не получил повода для раскаяния в своем решении, так как новообращенный перс, хорошо знавший страну предков, не раз давал ему верные советы. Позже, после покушения на Омара, оказавшегося смертельным, на Хурмузана, вероятно безвинного, пало подозрение в организации заговора, и сын второго халифа умертвил его.

Война в Хузистане не отвлекла Омара от забот, связанных с обустройством новых больших областей, доставшихся арабам. Уже в 638 г. (17 г. х.) близ Хиры был заложен новый город Куфа, ставший позднее столицей покоренного Ирана. Здесь было расквартировано многочисленное войско Са'ада ибн Аби Ваккаса, первого наместника Куфы. Этому передовому пограничному посту была подчинена Басра — первый крупный город-крепость, заложенный мусульманами на сасанидской территории. Его строительство было начато в 638 г. в устье Тигра и Евфрата на месте заброшенного иранского укрепленного военного поселения.

В 640 г. была получена весть, что Йездигерд III покинул Хулван и с оставшейся верной частью двора направился вглубь страны, опасаясь попасть в окружение после занятия арабами Хузистана. По распоряжению Омара две трети войска, расположенного в Куфе, с частью гарнизона Басры и пограничными отрядами двинулось в сторону Иранского нагорья наперерез беглому шахиншаху. В 642 г. (21 г. х.) у Нехавенда, к югу от Хамадана (Экбатаны), арабы под предводительством ан-Ну'мана ибн Мукаррина после ряда небольших побед вновь встретились со значительными силами неприятеля. Персы, предводимые старым опытным полководцем Фирузаном (некоторые источники называют его и другим именем — Марданшах), и на этот раз обладали численным превосходством: по подсчетам, их было примерно 60 тыс. против 40 тыс. мусульман[250]. Исход почти трехдневного упорного сражения, в самом начале которого пал ан-Ну'ман, долго оставался неопределенным, и тем не менее арабы вновь вырвали победу, а Фирузан был убит. Судьба державы Сасанидов была окончательно решена. Это была последняя для иранцев битва, в которой удалось собрать все оставшиеся лучшие военные силы страны. После сражения при Нехавенде всякое организованное сопротивление со стороны зороастрийского Ирана стало уже невозможным.

В 643 г. (22 г. х.) арабами была захвачена древняя столица Мидии г. Рей, пали Зенджан, Кумис, Казвин и Адербейджан. На следующий год к ним добавились Кум, Кашан, Испахан и Хамадан.

По преданиям, в Хамадане мусульмане захватили сокровища казны Йездигерда и его личные драгоценности, которые были сокрыты в большом храме огнепоклонников. «Что там самоцветы, — сказал будто бы халиф Омар. — Нет ценней добычи, чем сам повелитель персов или, на худой конец, его голова». И повелел разделить драгоценные камни и ювелирные изделия среди воинов[251].

В 644–645 гг. арабские отряды через Белуджистан подошли к границам Индии. В этот же период по суше через Хузистан и морем через Бахрейн арабы вторглись в провинцию Фарс. Местные жители оказывали долгое и упорное сопротивление мусульманам. Ополчение во главе с наместником Фарса по имени Шахрак было разбито арабами в кровопролитном сражении у Рейшехра, близ Тавваджа. Центр провинции, Истахр, был покорен в 648/49 г. войсками Абу Мусы Абдаллаха аль-Аш'ари, наместника халифа Омара в Басре. В 650 г. мусульмане вторглись в Керман и Систан, в 651 г. овладели Хорасаном и подошли к рубежам Средней Азии.

В 651 г. (30/31 г. х.) держава Сасанидов пала. Иран был завоеван арабами почти целиком. Независимыми оставались только районы Балха, Гура, Забулистана и Кабула, а также прикаспийские области Дейлем, Гилян и Табаристан. Некоторые из них были покорены позже (Балх окончательно лишь в 707 г.), а Дейлем, Гур и Кабул так и остались не завоеванными арабами.

Двор Иездигерда III, спасаясь от арабского нашествия, из Хулвана бежал сначала в Испахан, оттуда в Истахр, затем в Керман, потом в Систан и Хорасан и, наконец, в Мерв. Положение шахиншаха, его близких и сопровождавшего их небольшого отряда преданных лиц было трагичным. После битвы при Нехавенде у Иездигерда не осталось ни войска, ни фактической власти, а после падения Хамадана — и материальных средств. Вассальные марзбаны восточных провинций Ирана не вцдели смысла в поддержке обедневшего и безвластного «царя царей». Правитель Мерва, Махуйе (по другому чтению — Махавейхи), даже не захотел пустить его в город. После почти 15-летних скитаний, растеряв всех своих спутников, шахиншах закончил свой полный трагизма жизненный путь недалеко от Мерва в 651/52 г. (31 г. х.).

О смерти Иездигерда III сохранились разные сведения. Большая часть источников сходится на том, что шахиншах нашел свое последнее прибежище на мельнице на берегу реки Мургаб. Прельстившись драгоценностями и одеждами, мельник убил последнего властвовавшего Сасанида во время сна, а тело бросил в реку. Там оно было выловлено местными христианами, и мервский митрополит Илия похоронил «царя царей», отдав должное человеку, чья бабушка Ширин, жена Хосрова И, покровительствовала христианам в Иране.

По другой версии, Иездигерда ограбил и убил некий каменотес, а тело его похоронили в деревянном гробу жители Мерва[252]. Возможно, что шахиншах пал от руки подосланного безызвестного наемного убийцы.

В «Истории посланников и царей» ат-Табари приводит речь Илии, в которой тот обосновывает свое отношение к Йездигерду:

«Вот убит царь персов, сын Шахрийара сына Кисры [Хосрова II. — А.А.]. А Шахрийар — дитя благоверной Ширин, справедливость которой и благодеяния по отношению к людям ее веры без лицеприятия нам известны. У этого царя христианское происхождение, не говоря о том почете, который приобрели христиане в царствование его деда Кисры, и благоденствии, которым они пользовались прежде, в царствование царей из его предшественников, когда для них было построено несколько церквей и их вера укреплялась. Поэтому нам надо скорбеть об убиении этого царя ради его благородства, в меру благодеяний его предков и его бабки Ширин, которые они оказывали христианам. И вот я решил построить для него наус [мавзолей. — А.А.] и перенести его тело с почестями, чтобы предать его погребению в нем»[253].

Хотя мы не знаем точно, каким был конец последнего из возведенных на трон представителей династии Сасанидов, предки которого в течение четырех столетий управляли огромной страной, имя его не забыто окончательно. Оставшийся в живых один из сыновей Йездигерда III, Пероз (Фируз), с личными приверженцами бежал за Амударью и в поисках покровительства и поддержки после долгих мытарств дошел до Дальнего Востока. Здесь он оказался в роли жалкого просителя при дворе танского императора Тай-цзуна[254]. Всех переселившихся в Индию зороастрийцев и их потомков там стали называть парсами. До сих пор в Индии маленькая община приверженцев зороастризма, которые являются дальними потомками спутников последнего сасанидского шахиншаха, бежавших туда от мусульман, ведет летоисчисление от 16 июля 632 г., дня вступления Йездигерда III на престол[255].

Описание первого этапа арабских завоеваний было бы неполным без краткого упоминания о походах мусульман в западном направлении, хотя это и выходит за рамки данной работы.

Около 640 г. арабские войска под командованием Амра ибн аль-Аса и его сына Абдаллаха форсировали Нил и подошли к Файюмскому оазису. В 641 г. византийцы сдали мусульманам Александрию (араб. — Искандерийа).

Здесь нам стоит опровергнуть широко распространенную версию о том, что халиф Омар дал приказ сжечь рукописи богатейшей Александрийской библиотеки, фонды которой составляли около 700 тыс. единиц хранения. При этом он якобы даже сказал: «Если в этих книгах сказано не то, что написано в Коране, их следует уничтожить, а если сказано то же самое, что написано в Коране, то они не нужны»[256].

Ни один из авторов, живших в первые века ислама, не сообщает о таком событии. Впервые сообщение о сожжении библиотеки арабами-мусульманами появляется лишь в XIII в. и повсеместно проникает на страницы научно-популярных публикаций.

В действительности Александрийская библиотека была сожжена около 389 г. н. э. согласно эдикту римского императора Феодосия I Великого[257].

В 644 г. византийский флот напал на Александрию и снова завладел ею, но уже через два года православные христиане вынуждены были окончательно покинуть Египет[258]. Вся Северная Африка была завоевана столь же стремительно: в 642 г. была подчинена Киренаика, в 643 г. Триполис, в 647 г. — Ифрикийа (Тунис).

Таким образом, арабы-мусульмане в течение двух десятилетий не только положили конец самостоятельному политическому существованию великой Сасанидской державы, но и «попутно» подчинили себе огромные территории, входившие в состав Византийской империи в Азии и Африке.

В захватнических войнах арабы обходились с вооруженным неприятелем достаточно жестко, но в то же время они не особенно нарушали общепринятых норм ведения боевых действий и правил обращения с пленными. За исключением только Халида ибн аль-Валида, насколько известно, ни один из первых арабских полководцев не запятнал своего щита невинной кровью. Арабам было чуждо стремление к систематическому и варварскому опустошению целых областей, к чему успели приучить современников сасанидские и византийские воинства за все время растянувшегося на целые столетия противоборства. В целом, арабы нанесли намного меньший урон покоренным народам, чем позднее это сделали тюрки, а тем более монголы. Принимая капитуляцию Иерусалима, халиф Омар заверил жителей города, многие месяцы с оружием в руках противостоявших мусульманам, что их жизням и имуществу ничего не угрожает, и сдержал свои обещания.

По преданию, после падения Иерусалима Омар попросил местного патриарха Софрония показать ему святые для христиан места. Когда халиф находился у Гроба Господня, наступило время молитвы, и Омар прервал «экскурсию», чтобы совершить этот обряд. Патриарх предложил ему совершить молитву прямо в храме, на что Омар ответил: «Если я так поступлю, то мусульмане захотят завладеть этим местом, говоря: "Здесь молился Омар"». С этими словами халиф вышел из здания и совершил молитву прямо на земле[259].

После этого, говорят источники, Омар потребовал указать ему место для постройки мечети, и Софроний указал ему на скалу Мория (ас-Сахра), издревле почитавшуюся как место, где библейский пророк Авраам собирался принести в жертву своего сына Исаака. К тому времени ас-Сахра была вся загажена мусором и нечистотами, которые сваливали сюда христиане-византийцы, дабы унизить иудеев. Тогда Омар на глазах присутствующих принялся за расчистку этого святого для израильтян места[260].

Вокруг скалы было начато возведение знаменитой мечети Куббат ас-Сахра (Купол скалы), называемой также Мечетью Омара. Она неоднократно достраивалась и реконструировалась и сохранилась до нашего времени в том виде, в каком была отстроена в конце VII века при омейядском халифе Абд аль-Малике. Рядом с ней Омар построил первую примитивную мечеть аль-Акса, которая при омейядском халифе аль-Валиде I (начало VIII в.) была заменена капитальным зданием.

О «войне за веру» в мусульманском праве, шариáте (араб. — аш-шари 'а) потом сложилась целая литература. Большинство догматов ислама по вопросу «о войне и мире» вот уже почти полтора тысячелетия комментируется в работах представителей различных научных школ и направлений. Мы не станем ввязываться в эту полемику. На том, что представляет собой «священная война», джихад[261], мы остановимся позже. Здесь лишь отметим, что канонический ислам не запрещает ведение войны, однако ограничивает ее развязывание рядом условий: войну нельзя вести ни ради захвата территорий, ни для достижения расового превосходства, ни в целях захвата власти. Она может быть начата только с целью утверждения мусульманской веры, установления справедливых, с точки зрения ислама, общественных отношений, искоренения зла в тех их проявлениях, как они представлялись в предначертаниях Пророка. Другими словами, Аллах дарует свою милость людям и лишает их ее не в зависимости от принадлежности человека к той или иной религии, национальности или его положения в обществе, а исключительно сообразно его деяниям. Все мусульмане помнят слова, ниспосланные Мухаммеду при Худайбийи и вошедшие в Коран (сура 2, айат 190):

«Сражайтесь во имя Аллаха с теми, кто сражается против вас, но не нападайте первыми. Воистину, не любит Господь нападающих первыми»[262].

Первые арабские завоевания являли собой переворот, равный которому по масштабам и быстроте древний и средневековый мир не видел со времен Александра Македонского. В связи с этим напрашивается естественный вопрос: в чем состояли причины, давшие возможность первым мусульманам совершить эти победы? Александр Великий в свое время, как известно, разрывал беспорядочные массы персидских войск ударами непобедимой фаланги, племена гуннов под предводительством Аттилы подавляли хорошо вооруженные легионы римлян неудержимым потоком своих могучих тел. Здесь же мы сталкиваемся с парадоксальным явлением: людские и материальные ресурсы, превосходство в вооружении и военном искусстве — все это было на стороне и Византии, и Ирана.

В середине VII в. вся совокупность военных сил арабов, рассеянных на огромных пространствах от восточной Персии до Карфагена, составляла около 250–300 тыс. человек[263]. В этот период мусульманам почти всегда приходилось противостоять по меньшей мере двойной силе неприятеля. Причину того, что, несмотря на все это, они почти всегда выходили победителями, не следует, как уже отмечалось, видеть в одном лишь религиозном фанатизме, воодушевлявшем последователей Пророка. Отдавая должное действительной храбрости арабов, их презрению смерти, причины успехов мусульман нужно искать в другом. Династия Сасанидов с самого начала владычества в Иране была во многих отношениях стеснена в управлении из-за могущества магов и представителей высшего сословия (васпухракан). Начиная с конца VI в., как мы видели, в недрах самой династии возникали раздоры, ведшие к дворцовым переворотам. Крупные шахрдары, особенно приграничных провинций-шахров, становились постепенно все более самостоятельными, ослабляя центральную власть.

Сасанидская военная мощь опиралась на систему ополчений, требовавшую для сбора войск значительного времени и не дававшую возможности вводить строгую дисциплину. Кроме того, в больших решающих сражениях у иранцев ощущался очевидный недостаток общего руководства[264].

Согласно легенде, Йездигерд III направил халифу Омару послание, в котором говорилось: «Во всем мире нет двора более многолюдного, чем наш двор, нет казнохранилища более благоустроенного, чем наше казнохранилище, нет войска более отважного, чем наше войско, никто не имеет столько людей и снаряжения, сколько находится у нас».

Омар ответил так: «Да, двор ваш — многолюден, но челобитчиками; ваше казнохранилище благоустроено, но неправильными налогами; ваше войско отважно, но непослушно. Когда уходит державность, не приносит пользы снаряжение и многолюдство»[265].

Таким образом, с одной стороны, мобильность, воодушевление в сочетании с храбростью и строгой дисциплиной, воинское дарование полководцев, не стесненных догматами и застывшей рутиной, и не особенно многочисленные войска арабов-мусульман, а с другой — неповоротливость, разлад, духовная немощь, богатство и большой перевес в численности у иранцев[266].

И на чьей стороне оказался перевес, когда сошлись две эти силы, мы уже знаем.

Пути к сближению

Население стран и областей, в которых появлялись арабы-завоеватели, подчас смотрело на них как на избавителей от тяжелого гнета местных властителей. В отличие от них, арабы предлагали более сносные условия существования в случае подчинения своему господству. Вследствие этого значительная часть местного населения не только не оказывала сопротивления мусульманам, но и выступала в качестве их союзников. Еще перед походом на Сирию в 634 г. Абу Бакр дал войскам следующие наставления: никого не обманывайте и не крадите; не поступайте вероломно; не увечьте и не умерщвляйте детей, стариков и жен; не сдирайте коры с пальм и не жгите ее; не рубите плодовые деревья; не уничтожайте посевы; не умерщвляйте овец, быков, верблюдов сверх того, что понадобится для поддержания жизни. Если встретитесь с отшельниками, напутствовал первый халиф, не трогайте их[267]. Нельзя не отметить, что для того жестокого времени подобные предписания были достаточно гуманны, и тем более удивительно то, что они, как правило, соблюдались.

Завоевание Ирана арабами и включение его в состав халифата привело к ряду важных последствий. Одним из них была миграция оседлого и кочевого арабского населения на север. Наиболее быстрыми темпами был арабизирован Ирак (ас-Савад), населенный семитскими народами сирийцами (арамеями) и отчасти евреями. Миграция арабов сопровождалась устройством военных поселений, где стали располагаться резиденции наместников халифов, назначавшихся, в основном, из числа асхабов и отличившихся военачальников. Эти поселения быстро разрастались, превращаясь в города, и становились центрами, где по преимуществу и создавалась новая общемусульманская культура. Наиболее яркий тому пример — города Хира, Куфа и Басра.

Другим важным следствием первых завоевательных походов явилось формирование у бывших кочевников «национального самосознания». До этого времени бедуины Аравии не использовали в качестве самоназвания термин «арабы». Этим словом на древних языках, как мы уже отмечали, обозначались жители безводных мест вне зависимости от их местонахождения, и оно не несло в себе какого-либо этнического содержания. «Этноним аль-'араб, как самоназвание, — пишет исследователь этого вопроса П.А. Грязневич, — появляется в широком обиходе впервые, по-видимому, среди мусульманских армий, вступивших на территории византийской Сирии и сасанидского Ирана в 30-40-х годах VII в. Тогда впервые огромная и разрозненная масса племен, принадлежавших к разным генеалогическим группам, оказалась перед лицом общего врага, объединенная не только общностью языка, но и общим командованием, общей целью и общей верой»[268].

В захваченных странах арабы познакомились с таким общественным обустройством и экономическими отношениями и формами собственности, которые еще не были известны в Аравии. Находясь на более низком уровне общественного развития по сравнению с покоренными народами, арабы не могли сразу овладеть методами сложного аппаратного управления и подавления. Да они и не видели особой надобности в этом, вполне удовлетворяясь захваченной добычей и сбором дани с населения (араб. — фай). Завоеватели до поры до времени оставили нетронутыми торгово-экономические связи и административно-налоговый аппарат в покоренных странах, а сами заняли место верхнего господствующего слоя. Остались в прежнем виде и органы местного самоуправления, в том числе судебные учреждения и службы правопорядка. Местное население само заботилось о благоустройстве населенных пунктов, следило за исправным состоянием дорог, мостов, колодцев и т. п. «Если провинция или народ признают тебя, — напутствовал своих наместников Абу Бакр, — то заключи с ними соглашение и держи свое обещание. Пусть они руководствуются своими законами и установленными обычаями, собирай с них дань так, как договоришься с ними. Оставь им их религию и землю»[269].

При Сасанидах земледельцы выплачивали в государственную казну поземельный налог — хараг (харака) и подушную подать — гезит. Арабы учли всю выгоду старой иранской налоговой системы и приспособили ее в своих интересах. В произношении арабов слово «хараг» стало звучать как харáдж, и «гезит» — как джúзйа. Поначалу делопроизводство на покоренных землях, как и до завоеваний, велось на персидском языке на территории бывшего Ираншахра, на греческом — в Сирии и на коптском (наряду с греческим) — в Египте. Составление списков податного населения и учет податей были поручены прежним служащим местных налоговых ведомств. Они не только фиксировали податные поступления, но и зачастую распределяли их даже среди самих арабов.

В Аравии, как уже отмечалось, господствовали родоплеменные связи, и арабы-бедуины не проявляли интереса к земле как средству материального производства. Поэтому все имевшиеся на полуострове возделанные земли они рассматривали как общинную собственность. Однако арабские завоевания привели к необходимости урегулирования земельных отношений, и все обрабатываемые земли были разделены на четыре категории:

1. Земли, возделываемые самими мусульманами, — ýшра, которые не облагались хараджем.

2. Земли, принадлежащие владельцам-неарабам, принявшим ислам. Эти земли приравнивались к ушра и не подлежали хараджу.

3. Земли, завоеванные у «неверных». Они либо разделялись между мусульманами, становясь ушра, либо целиком передавались во владение уммы, обретая статус так называемых вакфных (вакуфных) земель. В обоих случаях харадж не выплачивался.

4. Земли, облагаемые хараджем:

а) брошенные прежними владельцами и сдаваемые мусульманами в аренду;

б) владельцы которых заключили с мусульманами договор о выплате хараджа[270].

Собственностью уммы, т. е. фактически государственными, стали земельные владения византийского императора и сасанидского шахиншаха, их родственников и приближенных, а также земли феодалов, сражавшихся против мусульман с оружием в руках и павших на поле боя или бежавших из своих владений.

Доходы, стекавшиеся в Хиджаз, были поистине огромны. По утверждению аль-Балазури, из одного лишь ас-Савада во времена халифа Омара ежегодно в бейт аль-мал (государственную казну) поступало только в виде хараджа около 100 млн дирхемов[271]. Для внесения известного порядка в распределение этих поступлений Омар учредил специальное управление — диван. Это слово — персидского происхождения, оно означало «список», «реестр», а затем — «ведомство», «управление». В него стали вноситься отдельные лица и племена, за которыми было признано право на получение денежных средств, взимавшихся с покоренного населения[272]. Всего во второй половине VII в. диван включал около 40 тыс. человек[273].

По описанию аль-Балазури, которое мы находим в «Книге завоеваний стран», назначение годовых «пенсий» среди родственников и ближайших сподвижников Пророка, а также других отличившихся мусульман происходило следующим образом:

«Умар, завоевав Ирак и Сирию и собрав харадж, созвал сподвижников посланника Аллаха и сказал: "Я решил назначить ата [денежное содержание. — А.А.] тому, кто на это имеет право". Они ответили: "Поистине, ты правильно решил, повелитель верующих!" "С кого начнем?" — спросил он. "С тебя", — ответили они. «Нет, я себя помещу там, где меня поместил Аллах, я начну с семьи посланника Аллаха…" Умар так и поступил. Он назначил Аише, матери верующих 12 тысяч [дирхемов], остальным женам пророка [кроме Джувайрийи и Сафийи. — А.А.]… по 10 тысяч [дирхемов]. Али ибн Аби Талибу он назначил 5 тысяч [дирхемов] и столько же всем хашимитам, участвовавшим в сражении у Бадра.

Когда Умар собрал народ для утверждения дивана, а это было в месяце мухаррам 20-го года [между 21 декабря 639 и 19 января 640 г. — А.А.], первыми были занесены в список хашимиты, потом другие по порядку в зависимости от степени родства с посланником Аллаха… Когда люди были равны по степени родства, преимуществом пользовался тот, кто первым принял ислам…

Он [Умар] назначил каждому, кто принял ислам одновременно с участниками сражений у Бадра, кто эмигрировал в Абиссинию, участникам сражения у Ухуда — по 4 тысячи дирхемов.

Он назначил сыновьям участников сражения у Бадра по 2 тысячи дирхемов, не считая аль-Хасана и аль-Хусейна [сыновей Али ибн Аби Талиба]. Этих последних он приравнял по их доли к их отцу из-за их [близкого] родства с посланником Аллаха… и назначил каждому из них по 5 тысяч дирхемов.

Он назначил аль-Аббасу ибн Абд аль-Мутталибу 5 тысяч дирхемов из-за его [близкого] родства с посланником Аллаха…

Он назначил каждому, кто принял ислам при завоевании Мекки, по 2 тысячи дирхемов. Он назначил юношам, способным носить оружие, сыновьям мухаджиров, столько же, сколько тем, кто принял ислам при завоевании Мекки».

Не обошлось и без притязаний на большую долю при дележе добычи:

«Он назначил Усаме ибн Зайду 4 тысячи [дирхемов], а Абдаллах ибн Умар ибн аль-Хаттаб [т. е. собственный сын халифа Омара. — А.А.] ему сказал: «Ты мне назначил 3 тысячи дирхемов, а Усаме 4 тысячи, хотя я участвовал в сражениях, в которых не участвовал Усама". На это Умар ответил: «Я ему увеличил эту сумму из-за того, что посланник Аллаха… его любил больше, чем тебя, а его отца больше, чем твоего отца"»[274].

По другим источникам известно, что годовое денежное содержание получили и другие достойные того лица:

• Сафийа бинт Абд аль-Мутталиб (тетя Пророка и мать аз-Зубайра ибн альАввама) — 6 тыс. дирхемов;

• жены Пророка Джувайрийа и Сафийа (как бывшие невольницы) — по 6 тыс. дирхемов;

• Омар ибн Аби Салама (сын Умм Саламы, жены Пророка) — 4 тыс. дирхемов;

• принявшие ислам после клятвы при Худайбийи и участники первых походов до сражений при Йармуке и Кадисии — по 3 тыс. дирхемов;

• участники сражений при Йармуке, Кадисии, Джалуле и Нехавенде — по 2–2,5 тыс. дирхемов;

• участники сражений после Кадисии и до завоевания Ктесифона — по 1 тыс. дирхемов и далее по убывающей, имея в виду участие в боях, вплоть до 641 г., от 500 до 200 дирхемов.

Не были обойдены, получив «компенсацию», и вдовы участников сражений:

• при Бадре — по 500 дирхемов,

• после Бадра до Худайбийи — по 400 дирхемов,

• до Кадисии — по 300 дирхемов,

• при Кадисии — по 200 дирхемов[275].

Постоянные жалования полагались также и участникам сражений — неарабам, присоединившимся к мусульманской армии в ходе завоевательных походов. И размеры этих пособий отнюдь не выглядели унизительными — от 2 до 2,5 тыс. дирхемов в год[276].

Пособия выплачивались даже новорожденным, включая подкидышей. Их родители или опекуны получали по 100 дирхемов, причем по мере взросления ребенка эта сумма ежегодно увеличивалась[277].

Для того чтобы обеспечить на более или менее продолжительный срок господство арабского меньшинства над все увеличивавшимся в ходе завоеваний большинством покоренных народов, рассеянным на обширной территории, завоевателям было необходимо выделиться из общей массы людей, сохранить в себе дух динамичности, воинственности и чувство превосходства. Этого можно было достичь лишь в том случае, если араб останется, в сущности, тем, кем он был всегда: бедуином, не привязанным к какому-то клочку земли, чувствующим себя как рыба в воде под открытым небом и как дома в открытом лагере. Вот почему халифом Омаром было строго предписано, чтобы ни один араб-мусульманин вне Аравии не приобретал недвижимое имущество и не занимался земледелием, что в первых завоевательных походах неукоснительно соблюдалось.

Известны случаи, когда Омар отнимал земли даже у ближайших сподвижников Пророка. Так лишился излишков своих земель Билал ибн Рабах. Как передает историк Йахйа ибн Адам (ум. в 818 г.), между халифом и первым в истории ислама му'аззином произошел следующий диалог:

««Билал, ты просил посланника Аллаха, чтобы он тебе пожаловал длинную и широкую полосу земли, — сказал Омар. — Он пожаловал ее тебе, ибо посланник Аллаха никому не отказывал в том, о чем его просили, а ты не можешь осилить то, что в твоих руках". «Да, это так", — ответствовал Билал. Тогда Омар сказал: «Посмотри и то, что ты можешь или не можешь осилить, отдай его нам, с тем, чтобы мы разделили между мусульманами". Билал возразил: «Клянусь Аллахом, я этого не сделаю, эту землю мне пожаловал посланник Аллаха". Омар убежденно ответил: «Клянусь Аллахом, ты это наверняка сделаешь"»[278].

Следуя предначертаниям Пророка, Омар запрещал мусульманам в завоеванных землях заниматься даже торговыми делами, ибо считал, что болтовня на базарах отвлекает от ислама[279].

Стремление воздвигнуть преграды между победителями и побежденными ярко проявилось в тех предписаниях, которые Омар включил во время своего пребывания в Сирии в условия сдачи Иерусалима (638). С этого момента местным «неверным» запрещалось толковать смысл высказываний Пророка и насмехаться над мусульманскими обрядами. Запрещалось без их согласия прикасаться к мусульманам, совращать их с пути веры, покушаться на жизнь «правоверных» и их имущество. Возбранялось помогать врагам ислама и укрывать шпионов. Немусульмане обязывались отличаться от арабов одеждой, их жилища не должны были возводиться там, где поселились мусульмане, им запрещалось демонстративно пить вино, выставлять назло приверженцам ислама символы своей веры и публично ухаживать за свиньями. Они должны были также избегать шумного совершения традиционных обрядов похорон и не имели права носить оружие, а также ездить верхом, кроме как на ослах или лошаках (помесь жеребца и ослицы)[280]. Объективности ради отметим, что эти предписания были во многом объяснимы и не всегда соблюдались пунктуально[281].

Следует сказать, что многие из ограничений мало к чему обязывали немусульман, поскольку их образ жизни и внешний облик еще значительно отличались от того, к чему привыкло население Аравии. Сохранилось описание торжественного въезда в покоренный Иерусалим халифа Омара:

Повелитель правоверных восседал на ничем не украшенном верблюде, к седлу которого была привязана деревянная миска, а также мешок с черствыми ячменными лепешками и сушеными финиками. Подобно простым воинам, он был одет в потертый плащ из верблюжьей шерсти. Скромный вид «заместителя» посланника Аллаха поразил жителей города, привыкших к пышным выездам не только византийских императоров, но и местных патриархов[282].

В первые два века с начала возникновения ислама ограничения в правах иноверцев были невелики, а многие из перечисленных и приписываемых халифу Омару запретов, судя по всему, появились в трудах мусульманских авторов более позднего периода (с конца VIII в.). Современный христианский богослов и священник (sic!) Рудольф Фрилинг по этому поводу пишет: «Арабские завоеватели, как правило, отличались… большей веротерпимостью, чем христианские народы — к стыду последних. Те жители покоренных территорий, которые отказывались принять ислам, должны были платить подушную подать, их считали гражданами второго сорта, несколько ограничивали в правах и подвергали иным видам дискриминации. Однако если вспомнить о том, как относились к инакомыслящим тогдашние христиане, трудно не оценить мягкости религиозной политики Мухаммада»[283]. Аналогичный вывод мы можем найти в размышлениях видного государственного и общественного деятеля Индии Джавахарлала Неру: «Арабы, особенно в начале своего пробуждения, были полны энтузиазма и веры, — отмечал он в одном из писем дочери Индире Ганди. — Тем не менее они были терпимыми людьми, существует множество примеров их терпимости в вопросах религии… Конечно, самой примечательной чертой этого периода истории был контраст между терпимостью мусульман-арабов и нетерпимостью христиан в Европе»[284].

В целях укрепления всевластия ислама и владычества мусульман халиф Омар в апреле 637 г. (раби I 16 г. х.) инициировал введение мусульманского календаря. До этого, какмы помним, население Хиджаза вело отсчет лет, начиная с «года слона» — даты похода Абрахи (570). Упоминавшийся нами ранее Хурмузан, пленник, а затем советник Омара, консультировал халифа по вопросам о летоисчислениях, принятых у персов и византийцев. После долгих размышлений и споров было решено принять за начало летоисчисления дату хиджры. При этом за первый день новой эры был принят не действительный день начала хиджры, а первое число первого месяца того же года, мухаррама, соответствующий, как мы помним, 16 июля 622 г.[285]

Итак, на какие категории, с точки зрения мусульманской веры и законов шариата, подразделяли арабы соседние народы и отдельных лиц из числа иноверцев и новообращенных?

Мусульмане изначально с уважительным пониманием относились к вероучениям «людей Писания», т. е. иудеям и христианам, особенно — не из числа арабов. Во времена первых завоевательных походов на Сасанидский Иран достаточно сдержанное отношение было проявлено и к вероучению зороастрийцев.

Аль-Балазури приводит следующее предание:

«У мухаджиров в мечети [Медины] было место для сидения. Умар садился там вместе с ними и беседовал о том, что доходило до него из дел различных стран. Однажды он сказал: "Я не знаю, как поступить с магами". Абд ар-Рахман ибн Ауф поднялся и сказал: "Я свидетельствую о том, что посланник Аллаха… сказал: "Поступайте с ними согласно правилам, применяемым к людям [священного] писания""»[286].

Здесь нам необходимо остановиться на следующем важном обстоятельстве. Речь идет о комментариях часто цитируемого 29 айата 9 суры Корана, содержащего наставления мусульманам в их отношениях к «людям Писания». Нет сомнения в том, что в зависимости от варианта перевода этого айата предлагается та или иная интерпретация его смысла. Одни исследователи делают вывод о чрезмерной жестокости арабов-завоевателей по отношению к иноверцам, другие — об их терпимости к инакомыслию.

В наиболее распространенном (и долгое советское время в единственном доступном) переводе Корана, осуществленном известным востоковедом академиком И.Ю. Крачковским, этот айат представлен следующим образом:

«Сражайтесь с теми, кто не верует в Аллаха и в последний день, не запрещает того, что запретил Аллах и Его посланник, и не подчиняется религии истины — из тех, которым ниспослано писание, пока они не дадут откупа своей рукой, будучи униженными»[287].

В своих комментариях к тексту автор перевода делает пометку, что слова «из тех, которым ниспослано писание», возможно, являются интерполяцией, вставленной для того, чтобы джизйа распространялась исключительно на неарабов[288]. (И.Ю. Крачковский при этом ссылается на мнение П. Казановя — P. Casanova. Mohammed et la fin du monde. Etude critique sur Pislam primitif. Paris, 1911–1921.)

«Жесткий» вариант толкования вытекает из перевода последних двух фраз айата, сделанного около 100 лет назад Г.С. Саблуковым:

«… Покуда они не будут давать выкупа за свою жизнь, обессиленные, уничиженные»[289].

Аналогичный смысл мы видим и в стихотворном переводе Корана Т.А. Шумовским:

«Такие истину отвергли — воюйте с ними там и тут,
Покуда откупа не вносят и к униженью не придут»[290].
А вот вариант М.-Н.О. Османова:

«…[сражайтесь до тех пор],
пока униженно не станут платить они джизйу
руками своими»[291].
Эти варианты исподволь вызывают образ закованных в кандалы изнуренных невольников, взывающих о пощаде, принужденных выкупать свои жизни у безжалостных поработителей. Комментируя подобный подход, В.В. Бартольд справедливо отмечал: «Если в Коране говорится об уплате подати неверными «в унижении", то из этого не следует, что взимание подати было связано с унизительными обрядами. Для жителя Северной Аравии, до Мухаммеда не знавшего деспотической власти, унижением казался сам факт уплаты подати деньгами или натурой»[292].

И вот в переводе окончания айата Валерией Пороховой мы видим другое содержание:

«До тех пор,
Пока они вам дань платить не станут,
Своею собственной рукой, в смирении покорном»[293].
В примечаниях к тексту она следующим образом передает смысл, который несет в себе этот айат: «Призыв к сражению с агрессивно неверными в Коране постоянно, без единого исключения, оговаривается условием начала такого сражения (когда неверные — агрессивно враждебны и «не удерживают рук от вас") и его окончания (когда они сложат оружие и примирятся с соседствующим инаковерием и, если хотите, инакомыслием и внесением своего гражданского вклада в государственную казну… того общества, частью которого они являются), того, что сейчас именуется налогообложением»[294].

Анализ исторических материалов и документов позволяет нам говорить, что приведенный В. Пороховой комментарий более полно и точно характеризует отношение первых мусульман к иноверцам. Они проявляли известную веротерпимость к «людям Писания» вне зависимости от того, были они покорены в ходе завоеваний или нет. Поэтому в их глазах «люди Писания» не являлись «неверными», они были просто немусульманами. В Коране немусульмане (будь то «люди Писания», язычники или многобожники) объявлены не врагами ислама, а «заблудшими» (сура 2, айат 198; сура 4, айат 116). Для их обозначения арабы использовали слово «кафúр» (первоначальное значение «неблагодарный»). Слово «герб» — «зороастриец», а потом «неверный» вообще (отсюда тюркское гяур или гявур) иного происхождения, нежели «кафир», но получило то же значение. Со временем слово «кафир» стало толковаться в несколько иной плоскости. «Человек, отрицающий Бога, называется кафиром (укрывателем), потому что скрывает за своим неверием то, что присуще его натуре и сохранено в его собственной душе…»[295].

Здесь нам следует отметить еще один весьма важный момент, о котором почему-то, как правило, забывают. И иудеи, и христиане, и мусульмане всегда верили, верят и будут верить, как это ни может многим показаться парадоксальным, в одного единого Бога. Другими словами, использование в данной работе для обозначения Всевышнего арабского слова «Аллах» ни в коем случае не должно создавать впечатления, что у мусульман был (и есть) свой Бог, отличный от Бога иудейского или христианского. Ибо в Коране сказано:

«Не препирайтесь с обладателями Книги [т. е. с евреями],
Иначе как с достоинством и честью,
Используя наилучший довод,
Помимо тех, кто вам несправедливо
Чинит (намеренное) зло,
И говорите: «Мы верим в то,
Что нам ниспослано и вам.
Наш Бог и ваш, поистине, един,
И лишь Единому Ему мы предаемся"» (выделено мной. — А.А.)[296].
Многие из основополагающих положений Корана содержатся в Библии, толкование которой, согласно исламу, было искажено иудейскими жрецами.

В Коране неоднократно прямо говорится, что священное Писание мусульман было ниспослано людям в подтверждение того, что ранее было изложено в Торе и Евангелии (см., напр., суру 2, айаты 41, 89, 91).

Воистину, содержится он [т. е. Коран]
в писаниях народов древних»[297].
Если «люди Писания» не противостояли арабскому нашествию и распространению ислама с оружием в руках (такие либо уничтожались, либо обращались в рабство), а были согласны покориться, то они составляли категорию аль-ахль аз-зúмма, т. е. «людей, находящихся под защитой». Легальное положение последних в мусульманском государстве основывалось на заключении с ними договора о защите — 'акд аз-зимма. Согласно этому соглашению между победителями и побежденными, зúмма (зúммии) — это подчинившиеся мусульманам иноверцы, вне зависимости от их этнической принадлежности обязавшиеся повиноваться и платить установленную подать — джизйу. В этих случаях зимма объявлялись людьми, находящимися под защитой и опекой мусульманского государства, и им разрешалось (с некоторыми ограничениями) исповедовать веру предков, поклоняться своим богам, а также гарантировалась свобода личности и имущества.

Отметим один любопытный факт: во многих отношениях положение зимма было более предпочтительным, чем арабов-идолопоклонников. Известный мусульманский правовед и государственный деятель VIII в. Абу Йусуф аль-Куфи в связи с этим писал: «Решения по отношению к арабам не похожи на решения по отношению к неарабам, ибо с последними вели войну с тем, чтобы они либо приняли ислам, либо платили джизйу, а с арабами вели войну только с тем, чтобы они приняли ислам — они должны были либо умереть, либо принять ислам»[298].

Зимма должны были судиться между собой по законам своих религий. Если же судился мусульманин с зимма, то они должны были судиться по мусульманским законам. В первое десятилетие хиджры и даже в годы арабских завоеваний подобное разбирательство было достаточно объективным, и никогда решение не выносилось в пользу мусульманина-правонарушителя.

Аль-Балазури приводит следующее предание:

«Один мусульманин убил человека из народа [священного] писания. Дело было для судебного разбирательства передано Пророку… Посланник Аллаха… сказал: "Я имею преимущественное право выполнять обязательство защиты — зимма убитого". Потом по его приказу убийца был предан смерти»[299].

Договор с зимма считался нарушенным, если они позволяли себе публично, при свидетелях-мусульманах, оскорбительные отзывы о Пророке и его вероучении. Кроме того, зимма считались нарушившими договор еще в трех случаях: 1) при неуплате джизйи; 2) если зимма ударит мусульманина; 3) если зимма вступит в брак или просто в связь с мусульманкой. В таких случаях зимма мог быть, смотря по обстоятельствам, казнен или продан в рабство. Массовый отказ зимма от уплаты налогов или от покорности властям рассматривался как коллективное нарушение договора, и в это место для наведения порядка направлялись войска[300].

О том, как следует взимать джизйу с населения, с которым арабы заключили договор о своем покровительстве, писал в своей «Книге хараджа» («Китаб альхарадж») Абу Йусуф аль-Куфи:

«Джизйа подлежит взиманию со всего населения, [проживающего] в Саваде, и с других — населения Хиры и прочих городов, [населенных] иудеями, христианами, магами, сабиями, самаритянами, не считая только христиан из племени таглиб и населения Наджрана[301].

Джизйа взимается с мужчин этих городов, исключая женщин и подростков: с богатого — 48 дирхемов, с человека со средним достатком — 24 дирхема, а с бедного земледельца, живущего своим трудом, — 12 дирхемов.

Она взимается с них ежегодно, а если они доставят [джизйу] в виде другого имущества: вьючных животных, утвари и им подобных, то их принимают и притом берут по их стоимости. Но в качестве джизйи не принимают: ни дохлятины, ни свинины, ни вина…

Али ибн Аби Талиб — да почтит лицо его Аллах — как нам передают, брал с них джизйу толстыми и тонкими иглами и засчитывал их в счет харажда с их головы.

Джизйу не взимают с бедных, получающих милостыню, со слепых, не имеющих ни профессии, ни работы, с парализованных и больных хроническими болезнями, получающих милостыню, но если они состоятельны, с них джизйу взимают так же, как с [состоятельного] слепого.

В таком же положении монахи в монастырях: если они состоятельны, с них джизйу взимают, а если они бедны и получают милостыню от богатых, с них джизйу не взимают…

Джизйа не берется и с престарелого человека, который не располагает каким-либо имуществом и который не в состоянии работать…

При взимании джизйи с населения не избивают никого из этого населения, не подвергают телесным наказаниям, не выставляют на солнце и [не подвергают] другим пыткам, не вешают на людей предметов, к которым у них чувство отвращения. С ними следует обращаться мягко, в темницу сажают лишь для того, чтобы они уплатили требуемую сумму, и не выпускают их из тюрьмы, пока они не выплатят джизйу сполна»[302].

В качестве «квитанции» об уплате джизйи налогоплательщикам надевали на шеи свинцовые бирки-печати — практика, заимствованная арабами в завоеванных странах[303].

Помимо «людей Писания» и зимма, третьей большой категорией людей были новообращенные мусульмане из числа коренного населения захваченных земель. Принятие ислама не ставило их в равноправное положение с мусульманами-арабами. Местный житель, обратившись в новую для него веру, выпадал из своей общины, но, не будучи арабом и не состоя в кровном родстве с завоевателями, должен был примкнуть к какому-либо арабскому роду или племени. При этом он рассматривался не в качестве равноправного члена общины, а как мáула (мáвла, мн. ч. мавали), т. е. как зависимый, клиент[304].

Этим нарушался провозглашенный Мухаммедом принцип равенства всех мусульман независимо от происхождения, но тем не менее такой порядок сохранялся довольно долго.

И все же принятие ислама было делом привлекательным, так как приносило ощутимые материальные выгоды: во-первых, мавали освобождались от уплаты джизйи (нанося тем самым весомый урон мусульманской казне) и, во-вторых, как мы помним, за каждым новым приверженцем «истинной веры» признавалось право на участие в дележе государственных доходов. Халиф Омар настоятельно предписывал своим наместникам, чтобы каждый новообращенный немедленно получал возможность пользоваться годовой «пенсией» — ата. При этом следует отметить, что размеры этих выплат были таковы, что принятие веры победителей приносило материальную выгоду только представителям городских низов и сельским беднякам: они и так не имели земли, которой запрещалось владеть «правоверным» на покоренных территориях. По этой причине, несмотря на высокую земельную подать-харадж, многие крупные землевладельцы в Иране продолжали оставаться хранителями своей веры, находясь по отношению к исламу в более или менее скрытой оппозиции. Данное обстоятельство подчас приводило к массовому обращению в ислам необеспеченных слоев населения покоренных арабами стран.

«Мне стало известно, — писал один арабский наместник, наиб, местному должностному лицу, — что жители Согда [историческая область в Средней Азии в бассейнах рек Зеравшан и Кашкадарья. — А.А.]… не стали искренними мусульманами. Они приняли ислам только ради того, чтобы избежать подушного налога. Расследуй это дело и узнай, кто обрезан, исполняет все предписания веры, искренен в своем обращении в ислам и может читать стихи Корана. Такого человека освободи от налога». Сообщается, что в результате этого расследования 7 тыс. согдийцев вольно или невольно отказались от исповедания ислама[305].

«Барское» отношение к мавали не следует рассматривать как следствие проявления арабами-мусульманами высокомерия или осознания ими собственной исключительности. Более того, в первые годы завоеваний простые мусульмане в обиходе придерживались взгляда: каждый, принявший ислам, становится арабом[306]. Суть заключалась в другом — арабы-завоеватели подсознательно стремились оградить себя от смешения с покоренным населением, избегая любой возможности раствориться в его массе. Поэтому женитьба маулы-неараба, как и зимма, на арабке считалось действием недозволенным и каралось порой очень жестоко, вплоть до смертной казни.

В первое время мавали не были равноправными даже при совершении религиозных обрядов: они должны были строить себе отдельные мечети, куда арабы не заходили, а если и молились вместе с ними, то располагались позади арабов в задних рядах. Любопытно при этом то, что многие мавали, особенно перешедшие в ислам из зороастрийцев и христиан, «по инерции» проявляли гораздо больше религиозного рвения, чем первые мусульмане-арабы, не придававшие решающего значения обрядовой и догматической стороне своей веры. И это неудивительно — бедуины, составлявшие основную массу войск в первых завоевательных походах, не могли знать всех нюансов вероучения Пророка, а составление канонического текста Корана началось позже, в середине VII в., когда первый этап арабских завоеваний уже завершился.

В военных походах маула сражался в ополчении того арабского рода или племени, к которому он был «приписан». Число таких мавали-ополченцев во времена завоевательных походов было довольно значительным, и подчиненное положение не мешало им занимать высокие государственные или военные должности.

В ходе завоеваний арабы захватывали много пленных и заложников, обращаемых потом в рабство. Знаком того, что человек является пленником, была отрезанная у него надо лбом прядь волос[307]. Именно рабы составляли основную массу «неомусульман», принявших ислам без оглядки. Одной из главных причин, побуждавших их к такому решению, было то, что рабу, ставшему мусульманином, предоставлялась свобода, и он переходил в разряд мавали. Попутно следует отметить, что и отношение к рабам, оставшимся верными своей исконной вере, со стороны мусульман было достаточно гуманным. В этом они следовали указаниям Пророка. Арабский историограф Абд ар-Рахман ибн Абд аль-Хакам (IX в.) приводит следующие слова Мухаммеда, регламентирующие отношения хозяев-мусульман к рабам: «Не нагружайте на них того, что непосильно [для них], кормите тем, что едите сами, одевайте в то, что носите сами. Если вы довольны, то держите их, а если они вам противны, то продайте. Но не истязайте творений Аллаха»[308].

Следует, наконец, отметить, что если человек становился мусульманином лицемерно, то отрекаться от новой веры было смертельно опасным. Вероотступничество, от кого бы оно ни исходило, считалось одним из самых серьезных преступлений, хотя в Коране не содержится каких-либо конкретных наказаний за подобное деяние. Вероотступник муртáд — не только перестает быть членом уммы, но и лишается всех гражданских прав: его брак расторгается, его рабы и рабыни освобождаются, а имущество конфискуется в пользу государства. Сам же муртад, если он схвачен, должен быть предварительно с целью увещевания заключен в тюрьму, а затем мог быть и казнен. Но никогда казнь за вероотступничество не считалась законной, если совершивший этот грех человек не имел возможности покаяться.

Абу Йусуф аль-Куфи приводит письмо омейядского халифа Омара II (VIII в.) к одному из своих наместников с описанием необходимых мер воздействия к муртаду: «Убеждай его вернуться в ислам. Если он примет ислам, то отпусти его, если откажется, прикажи растянуть его на кресте. Если [вновь] откажется, свяжи его, приставь копье к сердцу и снова убеждай. Если вернется в ислам, отпусти его, а если откажется, тогда убей»[309].

Нам остается лишь пояснить, что в глазах мусульман распятие на кресте считалось самой позорной пыткой и казнью.

Учение раннего ислама многих иноверцев привлекало простотой, тем более что некоторые важнейшие представления об окружающем мире и религиозные обряды: вера в рай и ад, в конец мира и Судный день (араб. — йаум ад-дин), совершение молитвы, обязанность давать подаяния — были хорошо знакомы[310].

К тому же, принимая ислам, иранцы-зороастрийцы, например, освобождались от многих жестко регламентированных церемоний, обрядов и обязательств, которые с рождения и до могилы определяли их жизнь и привязывали к магам. Ислам же к тому времени еще не успел разработать свою собственную строгую схоластическую догматику и потому меньше сковывал независимое мышление[311]. Первоначально к новообращенным-мавали предъявлялось в качестве обязательных только два ритуальных требования: совершать молитву-салат и вносить некоторую сумму в пользу бедных — закат.

Тем не менее многое удерживало иранцев-зороастрийцев от принятия новой религии. Это были обычаи и привычки, верность многовековой религии предков, которая по сути своего учения и нравственному значению нисколько не уступала в величии вере завоевателей, а во многом и превосходила ее. Не следует забывать при этом, что традиционному зороастризму был свойственен еще больший, чем исламу, дух нетерпимости к проявлениям инакомыслия — вспомним судьбы Маздака и Мани! Вероучение Заратуштры считало подлинным человеком исключительно правоверного зороастрийца, а к народам, исповедующим другие религии, внушало относиться с высокомерием и пренебрежением. Они для него — неарийцы, «двуногие», «люди-насекомые», к которым неприменимы слова, относящиеся к людям: они не рождаются, а «вываливаются», не умирают, а «околевают», не ходят, а «валятся» или «несутся», и их истребление угодно Ахура-Мазде[312].

Ислам в первое время воспринимался иранцами как чуждое учение со священным Писанием на непонятном языке, навязанное в массе своей грубыми и малообразованными бедуинами. Он содержал обычаи и предписания, непривычные для зороастрийцев: обрезание крайней плоти, положение о «чистом и нечистом мясе», обязательства по воздержанию от употребления вина, обязанность преклоняться далекому и священному для мусульман Черному камню в мекканском храме Ка'аба и т. п.

Мусульманское и зороастрийское вероисповедания расходились во взглядах на процедуру моления: если зороастриец должен был стоять, выпрямившись перед милостивыми богами, то мусульманин должен был пасть перед Аллахом, касаясь во время салата земли пальцами ног, коленями, ладонями, носом и лбом.

На бытовом уровне различия в вере часто проявлялись в, казалось бы, незначительных вещах. Так, в первоначальном исламе не было никаких следов враждебного отношения к собаке как к нечистому животному. Подобно плевку в огонь, дурное обращение с этим древнейшим из одомашненных зверей являлось внешним проявлением некоторого высокомерия мусульман к традиционным верованиям персов[313].

Неприязненное отношение к исламу со стороны зороастрийского жречества во многом определялось влиянием материальных факторов. Переход в разряд мавали населения покоренного Сасанидского Ирана лишал мобедов всех привилегий и авторитета в обществе[314], рядовые же маги, помимо понесенного «морального ущерба», зачастую вообще оставались без средств к существованию.

Все вышеизложенное привело к тому, что Иран по большей части оставался зороастрийским при первых четырех «праведных» халифах. Распространенное мнение о массовом обращении покоренного арабами населения в ислам в первой половине VII в. следует признать не совсем точным: исламизация иноверцев оказалась в действительности более длительным процессом, и он не завершился в ряде стран Арабского Востока и поныне (Египет, Ливан, Иордания).

Заметим попутно, что несколько иным, по сравнению с зороастрийцами, было отношение к пророчествам Мухаммеда со стороны иудеев и христиан. Многие христиане, к примеру, принимая ислам, искренне считали, что новая религия это не что иное, как одна из новых христианских сект, тем более, что в ней Иса аль-Масих (Иисус Христос) признан одним из главнейших пророков, предрекших появление Мухаммеда.

Существует весьма авторитетное мнение, что Хиджаз являлся идейной колыбелью не только ислама, но и иудаизма и христианства. Ф.Энгельс по этому поводу писал: «Приводимая в книге бытия генеалогия, выдаваемая за генеалогию Ноя, Авраама и т. д., является довольно точным перечислением бедуинских племен того времени по степени родства их диалектов и т. д…. Еврейское так называемое священное писание есть не что иное, как запись древнеарабских религиозных и племенных традиций»[315].

Характерно при этом, что исламская традиция категорически запрещает мусульманам давать детям имена христианских апостолов Иоанна, Павла, Петра, Матфея. В то же время разрешено нарекать их именами пророков и персонажей из Ветхого Завета, причем только в арабском кораническом произношении: Ибрахим, Муса, Сулайман, Иса, Марйам и т. д.[316].

Ответ на вопрос о превосходстве той или иной религии над другой пока не может быть дан, ибо сказано в Коране (сура 22, айат 17):

«Воистину, в день Воскресения рассудит Господь уверовавших [в Коран] с иудеями, сабеями, христианами, огнепоклонниками и многобожниками. Поистине, ведомо Ему все сущее»[317].

Вернемся, однако, к событиям, происходившим на родине арабов, в Аравии. Осенью 644 г. здесь разразился трагический политический катаклизм: второй «праведный» халиф Омар был смертельно ранен в мечети Медины. Нападавшим оказался перс-христианин родом из Нехавенда по имени Фируз, известный также по кунйе Абу Лу'лу'а. Он был одним из рабов-пленников старого мухаджира аль-Мугиры ибн Шу'бы и работал плотником и каменотесом. Говорят, что он даже вызвался как-то соорудить невиданную для здешних мест постройку — ветряную мельницу[318]. Накануне трагической развязки Фируз принес халифу жалобу на своего господина, который потребовал с него непосильный оброк — два дирхема в день. Омар, выслушав прошение, опрометчиво отделался шуткой. Доведенный до отчаяния перс решился на убийство одного из ближайших сподвижников Пророка.

Приведем описание этого события, как оно изложено в «Истории халифата» О.Г. Большакова:

«В среду 3 ноября, раздобыв кинжал о двух лезвиях, Файруз раньше всех пришел в утренних сумерках в мечеть, закутав лицо, чтобы его не узнали, и встал около Умара. Едва Умар начал молитву и, провозгласив "Аллах велик!", простерся ниц, Файруз трижды вонзил кинжал ему в живот и бросился к выходу. "Эта собака убила меня", — простонал Умар. В полутьме окружавшие не сразу поняли, что произошло, потом бросились ловить убийцу, который, пробиваясь к выходу, ранил еще двенадцать или тринадцать человек. Наконец кто-то набросил на Файруза плащ, и тот, поняв, что спасения нет, заколол себя»[319].

Промучившись три дня, Омар умер от полученных ран 1 мухаррама 24 г. х. (7 ноября 644 г.) в возрасте около 60 лет. Эти трое суток, до избрания нового халифа, умму возглавлял мухаджир Сухайб ибн Синан.

Выдающаяся роль халифа Омара в деле становления ислама и арабского государства была еще при жизни отмечена современниками и до настоящего времени не оспаривается никем. Как справедливо отмечал столетие назад известный немецкий востоковед А.В. Мюллер, «без Омара ислам продержался бы успешно только в Аравии и никогда не стал бы религией полумира»[320]. Омар первым получил почетное прозвание 'Амúр аль-му'минúн («Повелитель правоверных»), ставшее после этого составной частью обращения ко всем арабским халифам и мусульманским властителям.

После избрания халифом Омара называли Халифат халифат расул Аллах («Заместитель заместителя посланника Аллаха»). Историю же появления титула «'Амир аль-му'минин» мы приведем со слов известного мусульманского историографа и языковеда Хилала ас-Саби (X–XI вв.) в его труде «Установления и обычаи двора халифов».

Как-то наместник Омара в Ираке послал в Медину двух асхабов, чтобы они доложили халифу о положении дел. Это были Лабид ибн Раби'а и Ади ибн Хатим. Когда они прибыли в Медину, то оставили своих верблюдов во дворе мечети, а сами вошли внутрь, где застали Амра ибн аль-4Аса. "Сообщи о нас повелителю правоверных», — сказали они ему. Тот ответил: "Вы угадали его имя», и, придя к Омару, приветствовал его: «Салам алейкум, 'Амир аль-му'минин!» Омар удивился: «Что означают твои слова, Ибн аль-'Ас, непременно оставь это». Тот ответил: «Вот прибыли Лабит и Ади, вошли в мечеть и сказали: "Сообщи о нас повелителю правоверных". Я им ответил: "Вы угадали его имя". Ведь ты повелитель, а мы правоверные». В мечети Абу Муса Абдаллах аль-Аш'ари провозгласил об этом, и с тех пор так же делалось для каждого, кто становился халифом[321].

Омар не взял на себя ответственности назвать имя своего преемника и предложил шестерым наиболее авторитетным сподвижникам Пророка избрать из своей среды нового халифа. Этой высокой почести были удостоены: Абд ар-Рахман ибн Ауф, Али ибн Аби Талиб, Осман ибн аль-Аффан, аз-Зубайр ибн аль-Аввам, Талха ибн Убайдаллах и Са'ад ибн Аби Ваккас. Обязанности секретаря этого совета (араб. — шурá) исполнял сын Омара, Абдаллах[322]. В результате достигнутого соглашения третьим халифом стал 70-летний зять Пророка Осман ибн аль-Аффан.

Начало почти 12-летнего правления Османа (644–656 гг., 23–35 г.х.) было спокойным и не требовало никаких серьезных решений. В отличие от Омара, ему не надо было формировать основы рождающейся государственной машины, достаточно было лишь поддерживать ее в рабочем состоянии. Снаряженные предшественником Османа армии продолжали завоевательные походы и не требовали от нового халифа особого вмешательства в ратные дела. Однако более важным для курейшитов было то обстоятельство, что новый халиф снял все ограничения на участие мухаджиров и ансаров в завоевательных походах, введенные Омаром с целью сдержать их стремление к обогащению и роскошной жизни[323].

Еще в годы правления Омара представители рода омейя прочно обосновались в Сирии. После завоевания Дамаска (635) его наместником стал Абу Убайда ибн аль-Джаррах. Этот старый сподвижник Пророка был необычайно предан исламу: при Бадре он в единоборстве зарубил собственного отца, сражавшегося на стороне мекканцев. Эпидемия чумы, охватившая Сирию и ас-Савад в 639 г. (18 г. х.), в течение считанных месяцев последовательно свела в могилу Абу Убайду и двух его преемников — Му'аза ибн Джабалу и Йазида ибн Аби Суфйана. После смерти последнего наместником стал другой сын Абу Суфйана — Му'авийа.

При Османе влияние омейядов и их сторонников стало преобладающим не только в Сирии, но и в Аравии и завоеванных областях. Новый халиф смещал наместников, назначенных Омаром, и ставил на посты своих родственников[324]. Так был смещен покоритель Египта Амр ибн аль-Ас, вместо него Осман назначил наместником своего молочного брата Абдаллаха ибн Са'ада, а 25-летний Абдаллах ибн Амир ибн Курайз, двоюродный племянник халифа по материнской линии, в 649 г. стал наместником в Басре, своего же троюродного племянника, аль-Валида ибн Укбу, халиф направил в Куфу.

Получившие широкое распространение семейственность и подкуп вызывали всеобщее недовольство. Расхищалась мусульманская казна, средства которой должны были распределяться среди всех членов уммы. Справедливости ради следует сказать, что на закате жизни влиятельный мухаджир и зять Пророка Осман, по-видимому, уже не стремился к личному обогащению, хотя известно, что в молодости он любил хороших лошадей, благовония и молоденьких рабынь.

Вся родня Османа, которой он оказывал предпочтение в ущерб интересам асхабов, в той или иной степени была ранее враждебной по отношению к Мухаммеду и его проповедям. Укба, отец аль-Валида (наместника Куфы), был казнен по приказу Пророка после Бадра; дядя халифа, аль-Ас ибн Са'ид (ибн Аби-л-Ас), отец Са'ида ибн аль-Аса, сменившего чуть позже аль-Валида на посту наместника, был одним из гонителей основателя ислама, сражался против него при Бадре и был там убит. Из всех стариков омейядов только за отцом Абдаллаха ибн Амира, Амиром ибн Курайзом, не числилось никаких подобных «грехов», возможно, потому, что он из-за слабоумия не вовлекался в активную политику[325].

Огромное влияние на Османа приобрел аль-Хакам ибн Аби-л-Ас, дядя халифа и двоюродный брат Абу Суфйана, человек очень богатый и ранее враждебный исламу. При халифе Омаре он участвовал в завоевательном походе из Бахрейна в Фарс. Сын аль-Хакама, Марван, сделался главным советником Османа и своим вмешательством в управление государством вызывал ненависть жителей Хиджаза. Особенно недовольны были мухаджиры и ансары, фактически отстраненные омейядами от активной политической деятельности.

Дело дошло до того, что в шаввале 35 г. х. (апреле 656 г.) три ополчения из Куфы, Басры и Египта под предлогом осуществления 'умры («малого паломничества») подошли к Медине. Куфийцев возглавлял аль-Малик ибн аль-Харис по прозвищу аль-Аштар, египетским ополчением командовали Кинана ибн Бишр и Абдаллах ибн ас-Саба, иудей из Йемена, принявший ислам. Последнего еще называли Ибн Сауда, т. е. «сын чернокожей».

Эти недовольные правлением Османа «паломники» в основной своей массе были выходцами из арабских низов и рассчитывали на поддержку старых недругов третьего халифа — Али ибн Аби Талиба, Талхи ибн Убайдаллаха и аз-Зубайра ибн аль-Аввама, но те вели себя нерешительно. Жители Медины остереглись впустить прибывшие отряды в пределы города, и «паломники» расположились лагерем у его стен.

Дальнейший ход событий не совсем ясен в подробностях, так как наиболее ранние из дошедших до нас источников относятся ко времени правления династии Аббасидов (после середины VIII в.), которые были резко настроены против омейядов и преуменьшали их роль в истории ислама и арабского государства. То же самое можно сказать и о хронологии таких важных, с точки зрения истории ислама, событий, как дата убийства Османа, день и место его захоронения, время принятия присяги новым «заместителем» Пророка. Поэтому принятую нами датировку следует считать, в известной мере, приблизительной, а разброс мнений и их анализ заинтересовавшийся читатель может найти в фундаментальном труде О.Г. Большакова[326].

Итак, согласно первоисточникам, Осман вступил в переговоры с недовольными при посредничестве Али ибн Аби Талиба, обещал удовлетворить их жалобы и отстранить от власти некоторых наместников областей. Марван ибн аль-Хакам настоятельно советовал халифу арестовать бунтовщиков. Трудно сказать, чем мог бы завершиться возникший конфликт, если бы в это время люди из египетского ополчения не перехватили письмо Османа своему наместнику в Египте Абдаллаху ибн Са'аду, в котором ему предписывалось схватить зачинщиков мятежа после их возвращения на родину и отрубить им руки и ноги. Возмущенные этим актом предательства «паломники» восстали, вошли в город, окружили дом халифа и потребовали от него отречения от власти. Осман отказался. После 10 недель осады дома халифа среди осаждавших распространился слух о том, что на помощь властям идут войска, посланные наместниками из Басры и Дамаска. Медлить дольше было уже нельзя. 18 зу-л-хиджжи 35 г. х. (17 июня 656 г.) восставшие рассеяли стражу и ворвались в дом, где помимо халифа находились его ближайшие родственники и сторонники.

Среди оборонявшихся в доме Османа были не только омейяды, но и представители других курейшитских родов, среди которых следует выделить Абдаллаха ибн аз-Зубайра ибн аль-Аввама и аль-Хасана ибн Али (внука Пророка). В завязавшейся потасовке Абдаллах был ранен, а сраженный Марван ибн аль-Хакам упал без сознания, и это его спасло — его посчитали убитым и не тронули.

По преданию, благочестивый в старости Осман в момент нападения на свой дом читал Коран, но вид священной книги не охладил пыла нападавших: кто-то ударил халифа рукояткой меча, кто-то ткнул наконечником стрелы, и кровь «заместителя» Пророка оросила листы священного Писания мусульман. Старик потерял сознание и упал. Когда его поволокли за ноги к выходу, жена халифа Наила и его дочери заголосили. Наила бросилась на тело мужа, защищая его от ударов мечей, но ее, также раненую, оттащили в сторону. Вслед за этим чей-то удар мечом в грудь окончил жизненный путь третьего халифа, первого исламского властителя, погибшего от руки мусульманина[327].

В убийстве Османа самое деятельное участие принимал сын первого «праведного» халифа Мухаммед ибн Аби Бакр, который, по преданию, схватил халифа за бороду и воскликнул: «Гляди, Бог тебя покарал, старый дуралей!» На что Осман ответствовал: «Я не дурак, мое имя Осман, я повелитель правоверных!»[328]. По другой версии, ворвавшихся в дом возглавлял другой сын первого халифа — Абдаллах ибн Аби Бакр[329], хотя большинство мусульманских авторов включают его в число раненых при осаде Таифа (630) и позднее умерших от ран. Абдаллах, по этим данным, скончался в Медине задолго до описываемых событий (в 632 г.)[330].

Коран, окрапленный кровью халифа, так называемый «Османов Коран», в дальнейшем выставлялся в качестве реликвии на всеобщее обозрение во многих мечетях. Тело же самого Османа, по разным данным, от одного до пяти дней оставалось непогребенным, а затем было предано земле, но не рядом с Пророком и двумя первыми халифами, а либо в отдаленном углу городского кладбища, либо в принадлежавшем Осману саду Хашш Каукаб, разбитом на месте бывшего еврейского кладбища[331].

По воспоминаниям очевидцев, во время траурной процессии тело Османа покоилось не на погребальных носилках (араб. — табут), а на двери, сплетенной из пальмовых листьев. Само же погребение было совершено без соблюдения необходимых ритуалов[332].

Хоронившие заставили замолчать начавшую было голосить дочь Османа, Аишу (либо, по другой версии, его жену Наилу), дабы враги покойного не смогли обнаружить и осквернить могилу халифа[333].

Любопытен состав инициаторов и участников похорон халифа, которые этим шагом солидаризировались с омейядами и дистанцировались от Али, Талхи и аз-Зубайра, не принявших участия в траурной церемонии. Среди них: сын аз-Зубайра, Абдаллах; сын Абу Бакра, Абд ар-Рахман; Абу Джахм Амир ибн Хузайфа; Джубайр ибн Мут'им; племянник Хадиджи, жены Пророка, аль-Хаким ибн Хизам; сын Абу Лахаба, Хувайтиб ибн Абд аль-Узза; племянник Абд ар-Рахмана ибн Ауфа, аль-Мисвар ибн Махрама и др. Все они были представителями курейшитской племенной знати, которые вступились за честь своего соплеменника и отдали ему последний долг[334].

Потомок мухаджира Абдаллаха ибн Мае'уда, историк аль-Мас'уди писал, что в день убийства в личной казне Османа находилось 150 тыс. динаров и 1 млн дирхемов[335].

После убийства Османа несколько его родственников и личных друзей бежало в Сирию, где представили Му'авийе ибн Аби Суфйану вещественное доказательство смерти халифа — пропитанную кровью рубашку. Она была вывешена на мúнбаре (кафедре) мечети в Дамаске. Наместник Сирии поднял клич: «Отомстим за Османа!»[336].

Пожалуй, одним из немногих факторов, позволяющих мусульманам всех толков, направлений и школ до сих пор с почтением произносить имя третьего «праведного» халифа, явился его личный вклад в дело подготовки канонического текста Корана. Ко времени Османа каждый крупный провинциальный центр имел свою авторитетную версию Корана: в Басре это была редакция Абу Мусы Абдаллаха аль-Аш'ари, в Куфе — Абдаллаха ибн Мас'уда, в Сирии — Убаййи ибн Ка'бы, в Медине — Зайда ибн Сабита и Хафсы бинт Омар. Из-за разночтений священной книги мусульман между приверженцами ислама вспыхивали серьезные разногласия, заканчивавшиеся порой кровопролитием. Осман понял, что подобная ситуация может иметь негативные последствия, и отдал распоряжение составить собрание всех зафиксированных откровений Пророка и подвергнуть их тщательному анализу, чтобы отсеять недостоверные сведения. Этот новый свод должен был обрести официальный статус единственного.

За основу был взят вариант священного Писания, имевшийся у вдовы Мухаммеда, Хафсы. Почетная обязанность по подготовке сводного текста Корана была возложена на Зайда ибн Сабита, с юных лет выполнявшего у Пророка обязанности варракúна, секретаря-писца. В год смерти Мухаммеда ему было около 17 лет. С составленного им при содействии Абдаллаха ибн аз-Зубайра, Са'ада ибн аль-Аса и Абд ар-Рахмана ибн аль-Хариса нового текста, оставшегося в Медине, было снято три копии, которые отослали в Дамаск, Куфу и Басру с наставлением размножить списки, сделать их достоянием всех мусульман, а имеющиеся другие варианты священного Писания собрать и сжечь. Зайд ибн Сабит за проделанную работу был щедро вознагражден: из государственной казны он получил 100 тыс. дирхемов[337].

По преданию, Осман собственноручно переписал новый текст священного Писания, и со временем в различных частях мусульманского мира появились рукописные Кораны, каждый из которых претендовал на то, что именно он был написан рукой халифа и окроплен его кровью. Таких рукописей было по крайней мере пять: в мечети Амра в Египте, в главной мечети Дамаска, во владении халифов в Багдаде, в мечети Кордовы (Испания) и так называемый самаркандский куфический Коран, текст которого был факсимильно издан в Санкт-Петербурге в 1905 г. В.И. Успенским и С.И. Писаревым.

Несмотря на распоряжение Османа уничтожить остальные списки Корана, многие из них какое-то время сохранялись и находили приверженцев. Сохранились сведения, что у жившего в конце IX — начале X в. египетского историка Ибн Кудайса был список Корана, отличавшийся от османовой редакции[338]. По утверждению ряда источников, отказался уничтожить свой список Абдаллах ибн Мас'уд: «Да я читал [слышанные] из уст посланника… семьдесят сур, когда Зайд ибн Сабит с двумя косичками еще играл с мальчишками»[339]. И это мнение принадлежало личности весьма авторитетной в исламе, человеку с незаурядной судьбой инесгибаемой волей. В юные годы Абдаллах был рабом и пас стада у курейшитов. Еще до хиджры он принял ислам, став мухаджиром. В битве при Бадре именно он снес саблей голову Абу Джахлу. Ибн Мас'уд еще при жизни ценился как тонкий знаток ислама и достоверный и надежный мухáддис, передатчик хадúсов преданий о словах и действиях пророка Мухаммеда. От него сохранилось 848 преданий, не подвергающихся сомнению[340].

Хадисы («новости», «известия», «рассказы») состоят из двух частей: собственно рассказа, матн, которому предшествует иснáд («возвращение») — цепь передатчиков предания. Хадисы не считались равноценными и делились на достоверные — сахих, хорошие — хасан и слабые — да'иф.

Считалось, что наиболее достоверные хадисы восходят к близким родственникам Пророка и асхабам. Мусульманская традиция считает, что всякий из мусульман, кто хоть раз видел Мухаммеда, уже является сахибом. Правдивыми признавались и иснады, восходящие к таби'и («следующие»). Это были мусульмане, уже не заставшие Пророка живым, но общавшиеся с асхабами или являвшиеся их потомками в первом поколении. Слабыми считались хадисы, имевшие пропуск в иснаде, либо исходившие от лиц, живших в более поздние времена.

Толкование смыслов Корана (араб. — ат-тафсир аль-Кур'ан) — задача вселенского масштаба. Ею уже на протяжении почти полутора тысяч лет занимаются ученые и богословы различных вероисповеданий, религиозных школ и течений на всех континентах. Известному своим благочестием и эрудированностью сыну халифа Омара, Абдаллаху, потребовалось восемь лет на изучение только одной 30-40-страничной второй суры Корана «Корова».

Сложилась целая наука о понимании и толковании Корана — 'илм аль-Кур'ан ва-т-тафсир. Она стала изучать исторические обстоятельства, при которых появились те или иные откровения, их последовательность, лексические особенности и достоинства, репутацию и генеалогию мухаддисов и т. д. Работа эта — беспредельна, ибо все помнят слова Пророка: «Кто высказал о Коране собственное мнение и был прав, тот все равно ошибся». И мы дадим лишь наиболее общие представления о его структуре и содержании.

Канонизированный при Османе текст Корана содержит 114 сур различной длины (от 3 до 286 айатов, а всего, по различным вариантам счета, от 6 204 до 6 236 айатов). Первая сура — «Фатиха» («Открывающая») — восхваляет Аллаха и широко используется в качестве самостоятельной молитвы, являясь как бы аналогом христианского «Отче наш». Остальные суры расположены, за небольшими исключениями, в порядке уменьшения их объема и без учета хронологической последовательности. Все суры по времени ниспослания откровений принято делить на мекканские (610–622 гг., 90 сур) и мединские (622–632 гг., 24 суры). Большая часть сур имеет собственные развернутые названия, некоторые озаглавлены либо предваряются лишь отдельными буквами арабского алфавита или их сочетаниями.

Таинственные буквы в начале некоторых сур Корана (таковых 29) и их толкование многие века вызывают острую полемику. Одна часть исследователей видит в них символику, понять смысл которой людям еще предстоит либо вообще не дано[341]. Другая — все же пытается расшифровать их смысл, чаще всего интерпретируя загадочные буквы как сокращенные имена лиц, которым принадлежали экземпляры записей Корана, использованных Зайдом ибн Сабитом. Приведем в качестве примера вариант некоторых трактовок, предложенный известным немецким востоковедом Теодором Нёльдеке (Nöldeke. Geschichte des Qorans. 1860. S. 215):

араб. яз. (транслитерация) русск. яз. интерпретация
алиф лям ра алр аз-Зубайр (ибн аль-Аввам)
та ха тх Талха (ибн Убайдаллах)
алиф лям мим ра алмр аль-Мугира (ибн Шу'ба)
ха мим хм Абд ар-Рахман ибн Ауф
и т. п.*
* См.: Крымский А. История арабов и арабской литературы, светской и духовной (Корана, фыкха, сунны и пр.). Ч. I. I–IV. М., 1911, с. 167.

Бóльшая часть текста Корана представляет собой оценку Аллахом, вещающим устами Мухаммеда, воззрений противников Пророка из числа язычников-многобожников, иудеев и христиан. Писание содержит поучительные рассказы и назидательные истории, восходящие к иудео-христианским преданиям, вошедшим в Библию. В качестве главного источника ислама Коран несет в себе наставления, правила, распоряжения и запреты религиозного, этического, юридического, хозяйственного, военного и бытового характера.

Коран, как мы уже успели заметить, полон сюжетов, освещающих реальные события в Аравии начала VII в., а многие неназванные сторонники и противники новой веры узнаваемы. Он содержит богатый фактический материал о жизни самого Пророка. Без Корана мы располагали бы еще менее достоверными данными о жизни Мухаммеда, чем о личности Иисуса, тем более что, в отличие от основоположника ислама, лично воспроизводившего ниспослания Аллаха, составившие текст священного Писания мусульман, ни одно из живых слов Иисуса при его жизни не вошло в Евангелия, написанные, как известно, в трактовке его апостолов уже после смерти Христа.

Остается лишь добавить, что канонический текст Корана написан прозой с нечастой рифмой (араб. — садж). Известный арабский историк и философ Ибн Халдун позднее писал: «Мы не можем определить стиль Корана, назвав его определенно рифмованной прозой, так же как не можем сказать, что Коран написан прозаической рифмой»[342]. И.Ю. Крачковский называл язык Корана «песенным, без отражения языка горожан»[343]. Как мы помним, Мухаммед считал поэзию олицетворением идолопоклонничества. Однако он выделял стихотворцев, которые писали на религиозные темы, прославляя ислам. Наиболее близкими ему из известных поэтов были Ка'б (Ка'аба) ибн Зухайр и Хассан ибн Сабит, воспевавшие новую религию.

Вернемся, однако, к политическим последствиям убийства третьего халифа. Они оказались не такими, какими ожидались явными и негласными противниками Османа. Али ибн Аби Талибу, Талхе ибн Убайдалллаху и аз-Зубайру ибн аль-Авваму стало ясно, что подозрение в соучастии в убийстве неминуемо должно пасть на того, кто примет халифат из рук восставших. Египтяне, счастливо избежавшие четвертования, желали видеть во главе уммы и государства Али, басрийцы поддерживали кандидатуру Талхи, а куфийцы — аз-Зубайра. Каждый из них поначалу отказывался стать во главе осиротевшей мусульманской общины и государства. Наконец, после долгих переговоров, Али заявил о своей готовности принять власть, если его согласится признать умма. «Его преимуществом, — отмечает О.Г. Большаков, — помимо близости к пророку было то, что, не занимая никаких административных постов, он не создавал поводов настроить людей против себя строгостью, наказаниями или несправедливостью…, более того, он нередко выступал защитником обиженных, хотя… не проявлял открытой вражды к халифу»[344]. Сторонники Али сумели переубедить сомневавшихся, и на пятый день после смерти Османа, 24 июня 656 г. (25 зу-л-хиджжи 35 г. х.), после проведения официальной присяги во главе мусульманского государства стал новый халиф.

Таким образом, при избрании всех четырех «праведных» халифов умма руководствовалась не принципом наследования власти по признаку кровного родства, а тем, насколько тесно претендент на пост халифа был связан с Пророком и как проявил себя в качестве достойного мусульманина в боях за веру или в пропаганде идей ислама. Лишь немногие из асхабов отказались присягнуть, пожалуй, самому близкому из сподвижников Пророка. Число этих «отказников» в различных источниках не совпадает ни по количеству, ни по составу. В общей сложности называлось 16 имен и среди них — Зайд ибн Сабит, Хассан ибн Сабит, Мухаммед ибн Маслама, Усама ибн Зайд, участник битвы при Бадре Фадала ибн Убайд и другие. Но особенно болезненным для себя новоизбранный халиф должен был воспринять уклонение от присяги Абдаллаха ибн Омара и Са'ада ибн Аби Ваккаса[345]. Покоритель Ктесифона вскоре удалился от дел и умер в забвении не позднее 675 г. (55/56 г. х.).

Наиболее серьезным противником Али стал наместник Сирии и Палестины Му'авийа ибн Аби Суфйан, назначенный на эту должность еще халифом Омаром и пользовавшийся поддержкой подавляющего большинства арабских племен к северу от Аравии. Его реакция на кровавые события в Медине и избрание халифом Али была неоднозначной. С одной стороны, Му'авийа осудил убийц Османа и отказался признать избрание Али, а с другой — он не оказал какой-либо реальной помощи осажденным и не заявил о своих претензиях на халифат. Скорее всего, могущественный наместник занял выжидательную позицию, предпочитая до поры до времени довольствоваться синицей в руках.

Али игнорировал совет аль-Мугиры ибн Шу'бы и Абдаллаха ибн аль-Аббаса (двоюродного брата Пророка) признать Му'авийу законным наместником и стал снимать омейядов и их ставленников с выгодных должностей и постов, отбирать земли, полученные ими при халифе Османе. Эта жесткая позиция Али по отношению к омейядам вызвала открытое недовольство Му'авийи, и когда халиф отправил в Дамаск послание, в котором пообещал сохранить за Му'авийей пост наместника, то оно около двух месяцев оставалось без ответа. Все это время Му'авийа использовал для подготовки общественного мнения о неизбежности выступления против новоизбранного халифа. Свою лепту в «антиалийскую пропаганду» внесла вывешенная окровавленная одежда Османа, а также изобилующие подробностями рассказы об убийстве халифа очевидцев событий в Медине.

Наконец Му'авийа принял решение. В конце августа 656 г. он вручил свиток своему посланнику с наказом — по прибытии в Медину держать его так, чтобы был виден адрес: «От Му'авийи ибн Аби Суфйана Али ибн Аби Талибу». Этот демонстративный акт должен был показать всем, что сирийский наместник не признает Али халифом и ставит его ниже себя. Когда же Али в присутствии приближенных вскрыл свиток, то увидел в нем лишь начертанную формулу «бисми-ллáхи-р-рахмáни-р-рахúм» («во имя Аллаха, милостивого, милосердного»)[346]. Это было уже открытым оскорблением, требовавшим решительной ответной реакции[347].

Сгоряча Али хотел было тут же начать поход на Дамаск, но его отговорили от этого опрометчивого решения. Когда же он обратился за поддержкой к Талхе ибн Убайдаллаху и аз-Зубайру ибн аль-Авваму, то они не выразили никакого желания содействовать халифу, а испросили разрешения отправиться в Мекку для совершения «малого хаджа». Али не мог отказать им в таком благом намерении, хотя понимал, что это лишь предлог, чтобы выйти из-под его контроля[348]. Помимо Талхи и аз-Зубайра в Мекку, ставшую центром притяжения оппозиционеров, стянулись многие недовольные избранием Али халифом. Среди них мы видим Марвана ибн аль-Хакама и его братьев Абд ар-Рахмана и Йахйу, Са'ида ибн аль-Аса, Утбу ибн Аби Суфйана, а также лишившихся своих постов наместников Абдаллаха ибн Амира и Йа'лу ибн Мунйу.

Деятельное участие в оппозиционном движении приняла энергичная Аиша, еще в молодости затаившая обиду на Али, который усомнился однажды в ее верности Пророку.

Речь идет об инциденте, произошедшем во время похода Мухаммеда против аравийского племени бану мусталик, когда его 13-летняя жена была обвинена некоторыми сподвижниками Пророка (Али, Абдаллахом ибн Убаййем и другими) в неверности мужу и предосудительной связи с молодым и красивым Сафваном ибн аль-Му'атталом. Основоположник ислама счел последовавшие на это оправдания Аиши обоснованными, а обвинения в прелюбодеянии — ложными. Более того, в подтверждение своего решения о невиновности Аиши он сослался на полученные им по этому поводу откровения, которые позже вошли в текст Корана.

Приведем здесь два первых айата 24 суры в переводе В.Пороховой:

«И те, кто ложь тебе принес — из вашего числа,
Но не считайте это злом себе, — напротив! Это — благо вам!
Ведь каждому из тех людей воздастся
По соответствию их доли этого греха.
А тот, кто основную тяжесть (клеветы)
Себе (на плечи) положил,
Тот подлежит великой каре.
Так отчего же вы,
Уверовавшие (в Бога) девы и мужи,
Услышав эту (клевету),
О добром не подумали и не сказали:
"Здесь очевидна клевета и ложь!"»[349].
Аиша попыталась привлечь к походу против Али двух вдов Пророка — Умм Саламу и Хафсу, но те отказались. Всего оппозиционерам удалось собрать под свои знамена около 700 человек, среди которых было много бедняков, которые получили для участия в походе оружие и верблюдов[350]. Часть видных асхабов покинула Али, отказавшись сражаться против него или за него. Среди них такие видные сподвижники Пророка, как Абдаллах ибн Омар, Усама ибн Зайд и Мухаммед ибн Маслама.

Сторонников Али было тоже немало. В годы правления Османа недовольство, охватившее низы арабского общества, сделало личность двоюродного брата Пророка очень популярной. Притязания Али на халифат поддерживала большая часть мавали, которая надеялась с его помощью добиться равноправного положения с арабами-мусульманами. Первыми зачинателями аш-ши'aт Али, «партии Али», были четыре его приверженца: Микдад ибн аль-Асвад, Салман аль-Фариси, Аммар ибн Йасир, а также Абу Зарр аль-Гифари, ставший подлинным организатором «партии Али» и возглавивший ее приверженцев — шиитов. Еще при избрании первого халифа в 632 г. он вместе с Салманом и Микдадом выступил в поддержку кандидатуры Али в противовес Абу Бакру. Даже в цитадели омейядов Дамаске и в присутствии самого Му'авийи Абу Зарр в своих проповедях выступал против роскоши и жадности правящих верхов, против неравенства и провозглашал наследственное право на халифат Али и его сыновей от дочери Пророка, Фатимы, — аль-Хасана и аль-Хусейна. Му'авийа отослал Абу Зарра в Медину к Осману, но и там он продолжал свои проповеди, в качестве ключевого звена которых выдвигалась идея о превосходстве близкого физического родства с Пророком над благородством сподвижничества.

Другим видным пропагандистом «партии Али», одним из первых идеологов шиитской религиозной доктрины был Абдаллах ибн ас-Саба, выступивший, как мы помним, против Османа во главе ополчения египтян. Ибн ас-Саба указывал, что у каждого из прежних великих пророков был свой уполномоченный (араб. — васи): у Моисея — Аарон, у Иеремии Варух, у Иисуса — Петр; таким же васи у Мухаммеда не мог быть никто иной, кроме Али. Ибн ас-Саба создал также учение о «возвращении», радж'а, пророка Мухаммеда[351]. Али пришлось удалить от себя Ибн ас-Сабу, который неумеренным восхвалением компрометировал его в глазах мусульман. По преданию, халиф даже приказал сжечь группу сабаитов, последователей Ибн ас-Сабы, которые провозгласили четвертого халифа живым богом. В ответ на это фанатичные сабаиты заявили: «Теперь мы знаем, что ты действительно бог, ибо только бог наказывает огнем»[352].

Недовольные избранием Али халифом, собравшиеся в Мекке, не имели четкого плана совместных действий. Все сходились во мнении, что необходимо вооруженное выступление, но по поводу направления главного удара возникли споры. Часть оппозиционеров предлагала пойти в Сирию и объединиться с Му'авийей, некоторые, в частности Аиша, были склонны разом разрешить проблему, попытавшись захватить Медину, наконец, Абдаллах ибн Амир убедил всех двинуться в поход на Басру, где он несколько лет был наместником и пользовался большим влиянием.

Али стало известно о подготовке и целях похода оппозиционеров. Об этом он был извещен Умм Саламой, направившей со своим сыном Омаром письмо халифу, независимо от нее сообщение о заговоре отправила и Умм аль-Фадл, вдова аль-Аббаса ибн Абд аль-Мутталиба. С войском, собранным для похода на Дамаск, Али двинулся на перехват мятежников, но не успел, и в первых числах октября 656 г. Талха, аз-Зубайр и Аиша во главе отряда, выросшего по пути до 3 тыс. человек, подошли к Басре и укрепились в ней.

5 или 6 декабря Али подошел к Басре и остановился в местечке аль-Хурайба. Талха и аз-Зубайр вывели свои отряды из города и устроили лагерь в его пригороде аз-Завийа. По сведениям мусульманских источников, соотношение противостоящих сил было таковым: 20 тыс. человек у Али и 30 тыс. у оппозиционеров[353]. Три дня враждующие стороны вели переговоры и казалось, что все завершится примирением. Однако «непримиримые» сторонники Али — аль-Малик аль-Аштар, Ибн ас-Саба, Ади ибн Хатим и другие — спровоцировали сражение, без ведома Али напав на рассвете на лагерь противника.

В завязавшейся битве военное счастье отвернулось от соперников Али: их наиболее воинственный и энергичный предводитель Талха был ранен отравленной стрелой в ногу. Обильное кровотечение остановить не удалось, и он умер от потери крови. Басрийцы дрогнули и стали отступать. 76-летний аз-Зубайр не смог остановить бегущих, отчаявшись, он покинул поле боя и был убит Амром (или Умайром) ибн Джурмузом. По наиболее распространенной версии, Талха пал от стрелы Марвана ибн аль-Хакама, отомстившего за убийство халифа Османа. А время, место и обстоятельства гибели аз-Зубайра в различных источниках излагаются по-разному[354].

Мы не склонны здесь давать категоричные оценки и вставать на сторону Али или поддерживать притязания его противников. Но иногда одна деталь, одно слово, оброненное вскользь, больше говорят о человеке, чем ему хотелось бы.

Как-то Пророк, гласит предание, решил пожаловать аз-Зубайру участок земли такого размера, сколько он сможет покрыть галопом своего коня. Аз-Зубайр припустил скакуна, и когда тот устал и готов был остановиться, он, желая еще больше увеличить надел, бросил вперед свой кнут. И тогда, как передает нам известный мусульманский правовед аль-Маварди (ум. в 1058 г.), обескураженный поступком авторитетного мухаджира Мухаммед сказал: «Дайте ему землю до места падения его кнута»[355].

Казалось, бегство басрийцев, потерявших своих предводителей, остановить было невозможно, и воины Али уже готовы были торжествовать победу. Однако отступавшие достигли места, где на рыжем верблюде в обитом железом паланкине (араб. — махмáл или михмал) восседала Аиша, и, защищая «мать верующих», образовали оборонительное кольцо. Сражение возобновилось с новой силой. Эта разгоревшаяся вокруг верблюда Аиши схватка стала решающей, из-за чего все сражение между сторонниками и противниками Али в мусульманской историографии получило название «верблюжья битва» (или «битва у верблюда», «день верблюда»).

В повальной рукопашной схватке у ног Аиши погибли многие сотни бойцов с обеих сторон. Сын аз-Зубайра Абдаллах сцепился с аль-Маликом аль-Аштаром, они катались по земле, и Абдаллах кричал: «Убейте его вместе со мной!» Их с трудом разняли и развели. Наконец воинам Али удалось прорваться к верблюду и перерезать ему сухожилия. Огромное животное с диким ревом рухнуло на землю, паланкин, утыканный стрелами, «как дикобраз», опрокинулся, накрыв собой Аишу. Битва на этом сразу приутихла. Мухаммед ибн Аби Бакр вытащил из-под обломков паланкина свою старшую сестру, а Али отругал ее за то, что ввязалась в неженское дело[356].

По завершении битвы Али запретил своим воинам убивать тех, кто не оказывает сопротивления или укрывается в домах, а также добивать раненых, уродовать убитых и заниматься грабежами. Несмотря на это. потери в стане побежденных были очень большими: по различным источникам, они составили от 5 до 30 тыс. человек[357].

12 декабря Али вступил в Басру. В своей речи, произнесенной в мечети, он осудил мятежников и жителей города, оказавших им содействие. Однако единственным наказанием басрийцев оказался лишь раздел среди победителей 6 млн дирхемов, хранившихся в городской казне. Присмиревшая Аиша под присмотром Мухаммеда ибн Аби Бакра была с миром отправлена в Мекку, а позднее вернулась в Медину. Наместником Басры Али назначил Абдаллаха ибн аль-Аббаса[358]. Здесь же он женился на Лайле бинт Мае'уд Нехшели.

Али, понимая, что в Хиджазе, где сильно сказывалось влияние омейядов, ему не найти прочной опоры, в первых числах января 657 г. перенес свою резиденцию в Ирак, в Куфу. Однако и здесь его позиции оказались не столь прочными.

О сложном положении Али говорит приписываемый ему текст обращения к жителям Ирака, в котором халиф упрекает их в строптивости и позволяет себе следующее грубоватое сравнение: «Вы, жители Ирака, похожи на беременную женщину, которая во время родов выкинула свое дитя, лишилась своего мужа и после длительного вдовства досталась другому, который ей не по сердцу»[359].

Все первые месяцы 657 г. обе основные противостоящие стороны, боровшиеся за власть в халифате, были заняты укреплением своих политических позиций и сбором войска. Али расставлял верных себе людей наместниками провинций и принимал в Куфе делегации от городов и областей, прибывавшие с изъявлениями покорности. В итоге власть халифа вскоре стала распространяться на 4/5 халифата. Му'авийа, в свою очередь, сосредоточил все усилия на том, чтобы обрести полный контроль над богатым Египтом, который в случае становившейся все более неизбежной войны с четвертым халифом мог создать угрозы удара с тыла. Одновременно и Али, и Му'авийа стремились заручиться поддержкой видных мухаджиров и ансаров, старейшин родов и племен. Обращения Му'авийи к Абдаллаху ибн Омару, Са'аду ибн Аби Ваккасу и Мухаммеду ибн Масламе, отказавшимся поддержать Али во время его избрания халифом, оказались безрезультатными. Из всех авторитетных сподвижников Пророка союзником сирийского наместника согласился стать лишь Амр ибн аль-Ас, получивший заверение, что в случае победы он получит в пожизненное «кормление» покоренный им когда-то Египет[360].

В итоге, собрав внушительные и примерно равные по численности армии (а по подсчетам, в войске Али было не менее 50 тыс. человек[361]), Али и Му'авийа двинулись навстречу друг другу. В середине мая 657 г. войска встретились в северной части Месопотамии у разрушенного византийцами селения Сиффин, в 40 км от местечка Ракка на Евфрате.

В течение целых двух месяцев противоборствующие стороны простояли лагерями друг против друга, перемежая мелкие стычки с поисками путей возможного примирения. Наконец на рассвете 19 июля (1 сафара), не придя к компромиссу, Али и Му'авийа стали строить войска в боевые порядки. Развернувшееся сражение продолжалось девять дней с перерывами на ночь и для молитв. Убежденность сторон в своей правоте была столь велика, что зачастую в единоборствах сталкивались представители одних и тех же племен, родов и даже близкие родственники[362]. На стороне Али в развернувшейся битве, по сообщению аль-Мас'уди, сражалось 87 участников битвы при Бадре (17 мухаджиров и 70 ансаров)[363]. Однако этим испытанным бойцам и сподвижникам Пророка противостоял не менее опытный и влиятельный противник, и горьким и обидным для Али был факт, что в стане врага сражался его родной брат Акил.



Театр военных действий между Али и Му'авийей (источник Большаков О.Г. История халифата. Т. III. Между двух гражданских войн, 656–696 гг. М.: Изд. фирма «Восточная литература», 1998, с. 32)

Накал сражения нарастал с каждым днем, и вместе с безвестными воинами гибли знатные люди. На четвертый день боя от руки аль-Малика аль-Аштара пал сын халифа Омара Убайдаллах, а Али потерял верного Аммара ибн Йасира.

В ходе битвы правое крыло войска шиитов, которым командовал аль-Малик аль-Аштар, и его центр под предводительством самого Али разбили и потеснили противника. Наиболее активными и храбрыми бойцами в войске Али проявили себя курра' (ед. ч. — кари'), чтецы Корана, знавшие текст священного Писания мусульман наизусть.

По преданию, во время атаки сошлись в единоборстве Али и Амр ибн аль-Ас. Халиф ударом копья сбросил соперника с коня, и тот вверх тормашками повалился на землю. Арабы в ту пору еще не переняли у иранцев моды носить штаны, и Амр позорно заголился перед многочисленными свидетелями поединка. Али посчитал для себя достаточным подобное унижение противника и не стал добивать упавшего[364].

Последний бой был столь ожесточенным, что воины не смогли прерваться на вечернюю молитву и были на грани физического истощения. Известный шиитский историк аль-Минкари приводит слова одного из участников битвы: «Мы были покрыты пылью и кусали друг друга и дошли до того, что стояли, глядя друг на друга, и не мог ни один человек из двух войск броситься на противника и сразиться с ним»[365].

Перевес в сражении был на стороне Али. От полного разгрома воинство Му'авийи спасла хитрость Амра ибн аль-Аса, предложившего призвать Али следовать «Книге Аллаха». И на рассвете перед удивленными воинами Али предстала процессия сирийцев, прикрепивших к своим копьям свитки Корана подобно тому, как в наши дни несут транспаранты на демонстрациях. Слышны были крики: «Аллах, Аллах! Подумайте о ваших женах и детях и о том, кто останется для [отражения] румов, тюрок и персов!»[366].

Али и многие из его окружения понимали, что это — уловка, предпринятая противником, чтобы избежать неминуемого поражения. Однако отказ от принятия предложения решить спор по Корану мог лишить халифа морального превосходства, и Али согласился на переговоры. Таким образом, битва при Сиффине завершилась как бы вничью. Если в стане Му'авийи с подобным исходом были согласны все, то среди соратников Али возникли разногласия. Некоторые, во главе с аль-Маликом аль-Аштаром, были, безусловно, за продолжение сражения, другие, и среди них аль-Аш'ас ибн Кайс и покоритель Истахра Абу Муса аль-Аш'ари, решительно выступали за примирение, многие колебались.

Третейскими судьями были избраны Амр ибн аль-Ас и аль-Аш'ари. Они должны были, опираясь на текст Корана, разрешить спор: кто, Али или Му'авийа, больше достоин, чтобы стать во главе уммы и мусульманского государства. Оба войска в результате, похоронив убитых и забрав раненых, возвратились по своим домам.

Недовольная подобным исходом часть сторонников Али выдвинула лозунг: «Ля хýкма úлля иллáхи», т. е. «Нет судебного решения, кроме как Божьего». По их мнению, поскольку Али одержал победу, вступать в переговоры с врагом значило идти против суда Аллаха. Разочаровавшись в халифе как вожде, значительная часть войска Али (от 8 до 12 тыс. воинов) разбила свой лагерь в селении аль-Харура, что неподалеку от Куфы. Они провозгласили своими целями войну до победы и последующий созыв совета для избрания нового халифа.

Политическая программа, выдвинутая харуритами, состояла из четырех пунктов: 1) провозглашение суверенитета уммы, в которой все должны быть действительно равны между собой; 2) выборность халифа членами уммы; 3) право уммы не только на низложение халифа, но и на его казнь, если он в своей деятельности поступился интересами мусульманской общины; 4) право на выдвижение и занятие места «заместителя» Пророка не только представителей племени курейш, но и любого мусульманина, включая раба, если он свято выполняет предписания Аллаха[367]. Исходя из этих принципов, они избрали своим предводителем Шабаса ибн Риб'и ат-Тамими, а имамом-предстоятелем на молитве — Абдаллаха ибн аль-Кавва аль-Йашкури.

Это размежевание положило начало новой самостоятельной ветви в исламе — хариджитской. Хариджиты[368], именно так в дальнейшем стали называть харуритов и их последователей, как и шииты, были изначально только участниками политического движения и лишь позднее сформировали собственную религиозную школу. Али пришлось лично усмирять раскольников. Используя где подкуп, где посулы, халиф погасил недовольство харуритов, и они вернулись в Куфу.

Часть мусульман-шиитов по различным соображениям либо не решалась судить о том, кто был прав — Али или Му'авийа, — либо признавала права на верховную власть со стороны Му'авийи. В мусульманской литературе они получили название муджииты[369].

Возможность появления в исламе различных ответвлений выглядела в глазах последователей Пророка, как ни странно, естественным событием. Мусульманская ересиографическая традиция приписывает Мухаммеду хадис о том, что иудеи распались на 71 секту, христиане — на 72, а умма распадется на 73 секты, из которых лишь одна спасется и попадет в рай, а остальные будут низвергнуты в ад. Это изречение Пророка все последующее время служило обоснованием неизбежности расколов в мусульманской общине[370].

Как показало дальнейшее развитие событий, предложение о переговорах было использовано Му'авийей для того, чтобы выиграть время, собрать новые силы и вновь попытаться низвергнуть Али. И действительно, после того, как третейский суд, разбиравший конфликт между халифом и сирийским наместником, ни к чему не привел, междоусобная война возобновилась (весна 658 г.).

В новых условиях в политическом отношении позиции Али сильно ослабились. Недовольными невыгодным для халифа исходом третейского суда оказались и хариджиты. Собравшись в марте 658 г. в доме Абдаллаха ибн Вахба ар-Расиби, они решили открыто выступить против Али, передавшего на людской суд то, что должно быть во власти только Аллаха. Присягнув Ибн Вахбу как руководителю, заговорщики мелкими группами покинули Куфу и направились на север.

Али был поставлен перед необходимостью бороться на два фронта: и против сирийцев, и с хариджитами. Он сначала решил покончить с «внутренними» врагами и развернул против Абдаллаха ибн Вахба и его сторонников мощную пропагандистскую кампанию. Халиф объявил об амнистии хариджитам, чем вызвал брожение и раскол в их среде. Около сотни хариджитов, изменив своему предводителю, вновь перешло на сторону Али, другие вернулись в Куфу, третьи — бежали в Хулван. В результате в распоряжении Ибн Вахба осталось, по разным подсчетам, от 2,8 до 4 тыс. бойцов. Войско халифа было в несколько раз больше.

17 июля 658 г. (9 сафара 38 г. х.) в местечке ан-Нахраван, что в 60 км севернее аль-Мадаина, войско Али разгромило противника. Хариджиты сражались отчаянно и были почти все поголовно перебиты. На поле боя осталось около 400 тяжелораненых, которых халиф не позволил добивать и разрешил родственникам взять на излечение. Сам Али, вероятно по заниженным данным мусульманских историографов, потерял убитыми не более 12–13 человек[371].

Победа при ан-Нахраване, как ни странно, еще больше подорвала позиции Али: он лишился поддержки наиболее рьяных сторонников его прав на халифат, сформировавших хариджитскую оппозицию, более непримиримую и жестокую, чем приверженцы Му'авийи и убиенного халифа Османа. Росло число недовольных Али и среди вождей племен, обиженных его непродуманной финансовой политикой, уравнивавшей доходы бедняков и родовитых мусульман.

Му'авийа, внимательно следивший за событиями в Ираке, решил воспользоваться ослабленным положением Али и предпринял ряд активных действий. В 658–660 гг. посланные им отряды практически беспрепятственно совершили несколько вторжений в глубь территорий, подвластных халифу. Однако главным обретением сирийского наместника стал Египет. Именно в те дни, когда Али приближался к ан-Нахравану, Амр ибн аль-Ас во главе небольшого войска (от 4 до 6 тыс. человек) пересек границу Египта, чтобы завоевать его для себя вторично, но уже не по приказу законно избранного халифа. Наместнику Али в Египте 25-летнему Мухаммеду ибн Аби Бакру, ставшему приемным сыном халифа после его женитьбы на Асме, вдове Абу Бакра, а также Кинане ибн Бишру (предводителю египтян при осаде дома халифа Османа) удалось в ответ собрать лишь 2 тыс. человек. Поэтому исход битвы у Фустата, в верховьях дельты Нила, где сошлись противники, был заранее предрешен. Самоотверженный Кинана был убит в бою, а Мухаммед бежал, пытался скрыться, но был выдан и попал в руки сирийцев. Абдаллах ибн Аби Бакр, брат Мухаммеда, сражавшийся на стороне Му'авийи, попытался было добиться для него помилования, но все было тщетно: 22 июля 658 г. (14 сафара 38 г. х.) сын первого халифа был казнен[372].

Обстоятельства гибели Мухаммеда ибн Аби Бакра позднее обросли легендами. По одной из версий, он был убит в бою, по другой — был казнен, по третьей был сожжен в брюхе дохлого осла, куда спрятался от преследователей. Так или иначе, но весть об убийстве Мухаммеда, считавшегося одним из главных виновников смерти халифа Османа, была воспринята в Дамаске и Медине как праздник. Сохранились сведения, что вдова Пророка Умм Хабиба, вместе с Наилой прикрывавшая тело Османа, на радостях зарезала барана и послала кусок жареного мяса Аише, сказав ей потом, что она съела мясо своего брата. Говорят, что Аишу долго рвало, и она после этого так и не могла заставить себя притронуться к жареному мясу[373].

Успехи на полях сражений, несостоятельность Али оказать какое-либо противодействие замыслам Му'авийи позволили тому предпринять следующий важный шаг в борьбе за власть. В присутствии вождей племен в иерусалимской мечети аль-Акса сирийский наместник объявил себя халифом. Источники расходятся в точной датировке этого события, причем разброс по времени составляет несколько лет: от апреля 658 г. до февраля 662 г. Этот разнобой объясняется, скорее всего, тем, что Му'авийа неоднократно принимал присягу то от одних, то от других вождей племен, наместников, жителей городов и провинций, признававших в нем «заместителя» посланника Аллаха. Здесь важен тот факт, что данное событие произошло, как говорится, при живом халифе (в европейской науке принято датировать начало халифата Му'авийи 660 годом), и противопоставить этому что-либо действенное у Али уже не было ни сил, ни возможности. Но не это, а ненависть со стороны хариджитов решила участь четвертого «праведного» халифа.

Во время хаджа 39 г.х. (апрель-май 660 г.) Абд ар-Рахман ибн Мулджам аль-Муради, хариджит, спасшийся в числе немногих после битвы при ан-Нахраване, встретился в Мекке с двумя единомышленниками, и они сговорились убить трех главных виновников раскола среди мусульман — Али, Му'авийу и Амра ибн аль-Аса. В ночь с 14 на 15 рамадана 40 г. х. (22 января 661 г.) Ибн Мулджам и два его сообщника остались в мечети Куфы, растворившись среди мусульман, ожидавших начала предрассветной молитвы. Когда Али вошел в мечеть, Ибн Мулджам и один из его сподручных Шабиб ибн Баджра бросились к халифу с криком: «Суд принадлежит Аллаху, а не тебе, Али, и не твоим людям с мечами!» Шабиб первым настиг халифа, но его удар мечом оказался неудачным. Ибн Мулджам оказался более расторопным, и его меч опустился на голову Али. «Не упустите этого человека!» — успел крикнуть тяжело раненный халиф, и все навалились на Ибн Мулджама. В суматохе остальные покушавшиеся сумели выскользнуть из мечети. Шабибу в результате удалось скрыться, а третий хариджит, так и не успевший напасть на Али, позднее был убит собственным двоюродным братом в наказание за участие в заговоре (имя этого покушавшегося достоверно не известно). Ибн Мулджама от самосуда разъяренных мусульман спасли слова Али: «Душу за душу, если умру, то убейте, а если останусь, то сам разберусь с ним».

Испытывая невыносимые боли, то и дело теряя сознание, Али продержался почти двое суток. Смерть настигла халифа вечером субботы 16 рамадана 40 г. х. (23 января 661 г.), но поскольку за начало суток арабы считали наступление темноты, то мусульманские историографы датируют кончину Али 17-м числом.

Покушения на Му'авийу и Амра были осуществлены, но завершились безрезультатно. Хариджит, намеревавшийся зарубить Му'авийу во время молитвы, нанес удар сзади, но, по счастью для дамасского халифа, именно в этот момент он склонился в поклоне, и удар пришелся на его большие ягодицы. А Амр вообще не пострадал: покушавшийся на его жизнь хариджит обознался и убил вместо него другого, похожего на Амра человека. Даты совершения этих покушений достоверно не известны[374].

По распространенному преданию, Али перед кончиной завещал привязать свое тело к верблюду, выпустить его в пустыню и там, где животное остановится и в изнеможении опустится на колени, похоронить тело. Верблюд с телом Али, пройдя около 20 км, остановился и прилег. Скорбные свидетели исполнения последней воли покойного якобы похоронили на этом месте четвертого «праведного» халифа, насыпали над могилой большой холм, вокруг которого разбили лагерь. Так возник город ан-Наджаф, что в переводе означает «Холм». У него есть и другое, обиходное, название — Машхад-Али (араб. — машхáд, перс. — мешхед переводится как «место гибели за веру»). Позднее по распоряжению аббасидского халифа Харуна ар-Рашида здесь, над могилой Али, была сооружена первая гробница. Однако по сведениям более достоверных мусульманских источников, Али был похоронен той же ночью или на южной окраине Куфы, или во дворе собственной резиденции. Причем он завещал сделать могилу незаметной, чтобы хариджиты не смогли надругаться над телом. Была ли осуществлена эта последняя воля покойного, нам не известно, но уже к концу IX в. местонахождение могилы Али было утеряно[375].

Али не выразил своей воли относительно преемника, однако окружавшие умирающего халифа не сомневались в том, что им должен быть его старший сын аль-Хасан. Наутро 24 января аль-Хасан возглавил молитву в соборной мечети Куфы и объявил о смерти своего отца. Двоюродный брат Пророка, Убайдаллах ибн аль-Аббас, предложил собравшимся присягнуть аль-Хасану, с чем все согласились, совершив обряд рукобития.

Первой акцией аль-Хасана стало наказание убийцы отца. Согласно наиболее распространенной версии, Ибн Мулджам был зарублен лично аль-Хасаном, исполнившим волю покойного казнить убийцу ударом за удар, но не уродовать. Осознавая неотвратимость возмездия, хариджит просил отпустить его, чтобы он мог убить Му'авийу, а потом уже казнить, но это предложение было отвергнуто. Обезглавленное тело Ибн Мулджама было брошено на растерзание толпе, а то, что потом от него осталось, завернули в циновки, облили нефтью и сожгли[376].

Почитаемый и обожествляемый не только шиитами, но и по истечении времени подавляющим большинством мусульман, Али после смерти стал легендарным героем, шахúдом, т. е. человеком, мученически погибшим за веру[377]. Все знали, что он был глубоко предан воспитавшему его Мухаммеду и делу ислама. Существуют многочисленные хадисы о том, что Пророк вручил Али в качестве символа своего особого доверия меч, который имел собственное название — зу-л-фикáр (т. е. «обладающий позвонками», «ребристый»). Последний «праведный» халиф, как мы помним, входил в число наиболее близких людей к Мухаммеду и был одним из десяти асхабов, которым тот еще при жизни обещал место в раю.

Перечень сподвижников Пророка, которым тот гарантировал место в раю, известен, и его с некоторыми незначительными разночтениями можно встретить во многих первоисточниках. Здесь мы приведем имена этих уже знакомых нам лиц в той последовательности, как они даны в «Книге о религиях и сектах» («Китаб аль-милал ва-н-нихал») известного мусульманского историографа и теолога Мухаммеда ибн Абд аль-Карима аш-Шахрастани:

«Ведь Пророк… сказал: "Десять из моих сподвижников [будут] в раю: Абу Бакр, Омар, Осман, Али, Талха, аз-Зубайр, Са'ад ибн Аби Ваккас, Са'ид ибн Зайд, Абд ар-Рахман ибн Ауф, Абу Убайда ибн аль-Джаррах"»[378]. Отметим, пользуясь случаем, что многих из своих верных сподвижников Пророк еще при их жизни наградил почетными лакабами, которые часто используются и поныне: Хамзу ибн Абд аль-Мутталиба — Асадаллах («Лев Аллаха»); погибшего при Бадре Амра ибн Абд Амра ибн Надлу — Зу-н-йадайн («Двурукий», т. е. хорошо владеющий мечом обеими руками); Джафара ибн Аби Талиба ат-Таййар («Летящий в рай»); Абу Бакра — Ас-Сиддик; Омара — аль-Фарук («Попечитель»); Османа — Зу-н-нурайн и т. д.[379].

Весть о смерти Али больше всего поразила боготворивших его сабаитов. Сам же Абдаллах ибн ас-Саба отказался верить в нее, заявив: «Он не умер и не умрет, пока не завладеет миром»[380].

Религиозный до фанатизма четвертый «праведный» халиф был искренен и честен. В моральном отношении он отличался редкой щепетильностью, был чужд честолюбия и стяжательства. Несомненно, он был стойким и храбрым воином — принимал участие в битвах при Бадре, Ухуде, где, по преданию, получил 16 ран, и почти во всех походах при Мухаммеде. Шиитские источники, превознося Али, утверждают, что в битве при Сиффине Али в один день поразил 523 врага[381]. Недаром враги называли его Абу Тураб, «Отец праха», а сам воинственный Али намеревался назвать своего сына- первенца именем Харб, т. е. «Война».

Образ статного красавца, невольно рисующийся при этом в воображении, как ни странно, не имеет ничего общего с внешним обликом реального Али. К концу правления Османа он достиг 56-летнего возраста. По описаниям современников, это был широкоплечий и тучный, невысокий человек с очень смуглой кожей, большими глазами и тяжелым взглядом. Он выглядел старше своих лет из-за совершенно седой широченной бороды, заслонявшей грудь от плеча до плеча. Обширную лысину окаймлял венчик белых волос, спадавших гривой на предплечья. Большой живот — следствие многолетнего малоподвижного образа жизни — не мешал ему при случае предпринятьдальнюю поездку верхом[382].

Именно Али явился одним из «виновников» появления в Коране самого известного из ограничений — запрета на употребление вина. Существует хадис, восходящий к самому Али:

«Устроил для нас угощение 'Абд ар-Рахман ибн 'Ауф и напоил вином. Ударило оно в голову нам. И в этот момент наступило время молитвы ритуальной. Поставили меня имамом, и стал я читать: «Скажи: "О вы, неверные! Не поклоняюсь я тому, чему поклоняетесь вы. Поклоняемся мы тому, чему поклоняетесь вы"»[383]. И ниспослал Аллах: "О вы, которые уверовали! Не творите молитвы, будучи пьяными [и ждите,] покуда не сможете следить за речью своей"»[384].

Халиф Али был главой большой семьи. У него было восемь или девять жен, несколько невольниц, трое приемных сыновей и, по разным данным, от 24 до 37 собственных детей. Если прибавить к ним внуков и внучек, слуг и мавали, то число его домочадцев превышало сотню человек[385]. От Фатимы, дочери Пророка, у Али было пятеро детей: помимо уже упомянутых аль-Хасана и аль-Хусейна, еще один сын — Мухсин, умерший в младенчестве, и две дочери — Зайнаб и Умм Кулсум.

Али обладал всеми качествами, пригодными для репутации святого, но совсем не имел способностей политика государственного масштаба. Боязнь ответственности перед Аллахом за пролитие крови мусульман делала его нерешительным и склонным к компромиссам. И чего в этом было больше, достоинств или недостатков, решать не нам. Отсутствие честолюбия нередко удерживало его от решительных действий против своих врагов. Для шиитов, и поныне обожествляющих Али едва ли не больше, чем самого Пророка, он остается не только халифом и имамом, но и святым героем, идеальным «рыцарем ислама».

Поскольку в Коране не было прямого упоминания Али, его последователи стали прибегать к аллегорическому толкованию откровений и утверждали, что Зайд ибн Сабит при составлении списка проповедей Пророка намеренно исключил из него все упоминания об Али и его правах на халифат. По этой причине приверженцы аш-ши'ат Али не признавали подлинности некоторых сур и считали фальсифицированной османову редакцию Корана. И к исламскому символу веры — шахаде шииты стали добавлять собственную концовку: «… ва Али вали Аллах» («… и Али — наместник Аллаха»).

Для примера приведем одно из аллегорических толкований шиитами слов Корана. В 19 и 22 айатах суры «Милосердный» читаем:

«Он [Аллах] грань установил меж двух морей,
Готовых слиться…
И из обеих вод выходят жемчуг и кораллы»[386].
Считалось, что под «двумя морями» подразумевались Али и Фатима, а под «жемчугом и кораллами» имелись в виду их сыновья аль-Хасан и аль-Хусейн.

В эти же годы (середина VII в.) не в противовес, а параллельно этому видные мухаджиры и ансары стали собирать материалы о жизни и деятельности Пророка. В этой работе приняли участие и вдовы Мухаммеда во главе с Аишей. Так постепенно была создана Сýнна (араб. «путь», «образец», «пример»), ставшая наряду с Кораном руководством в жизни мусульман.

Создатели Сунны — ущемленные в правах асхабы — объявили себя в ней хранителями истинного вероучения и правоверными мусульманами, а представителей других ответвлений в исламе — непоследовательными мусульманами. Сунна, таким образом, стала идеологическим оружием хиджазских сподвижников Мухаммеда в их борьбе за чистоту ислама. Представители этого правоверного ислама, мусульманские «староверы», стали именовать себя аль-ахль ас-сунна ва-л-милла, «люди Сунны и общины» (другой вариант — аль-ахль ас-сунна ва-л-джама 'а, «люди Сунны и согласия»), или просто суннитами.

Нам часто приходится сталкиваться с весьма распространенным заблуждением, будто бы одно из основных различий между суннитами и шиитами состоит в том, что последние не признают Сунны. «Это, — как отмечал известный венгерский востоковед И. Гольдциер, — коренная ошибка, совершенно извращающая сущность шиитства и в большинстве случаев вызванная, вероятно, антитезой между терминами сунна и ши'а. Ни один шиит не потерпел бы, чтобы его считали противником принципа сунны»[387]. Разница состоит в том, что «шиитская Сунна» не во всем совпадает с суннитской. У шиитов есть свои собственные хадисы, именуемые ахбар (мн. ч. от хабар — «известие», «извещение»), и они отвергают большинство хадисов, иснад которых восходит к заведомо явным противникам Али — Аише, Талхе ибн Убайдаллаху, аз-Зубайру ибн аль-Авваму и др. Шиитские сборники хабаров содержат предания о высказываниях и деяниях не только Пророка, но также и Али и его потомков. Существует немало хадисов и хабаров, безоговорочно признаваемых как суннитами, так и шиитами.

Вернемся, однако, к ситуации, сложившейся в халифате после убийства Али. В Аравии, Ираке и иранских провинциях известие о смерти четвертого халифа не вызвало особых волнений, а присяга его старшему сыну аль-Хасану была воспринята как естественный ход событий. У большинства мусульман жизнь и деятельность аль-Хасана не вызывала негативных ассоциаций. Омейяды не могли обвинить его в причастности к смерти Османа, так как все знали об участии аль-Хасана в защите дома третьего халифа. Хариджиты, обрадованные вестью о смерти Али и не скрывавшие своего негативного отношения к наследственной передаче власти, все же не могли предъявить претензий аль-Хасану за кровопролитие в ан-Нахраване. Что же касается шиитов, то они всегда считали, что главой мусульман, и духовным — имамом, и политическим — эмиром, должен быть только представитель Алидов (араб. аль-Алавийа, или аль-Алавийун) — прямой потомок Али, желательно от Фатимы, дочери Пророка, которую они почитали как святую и именовали не иначе как аз-Захра Аллах, «Свет Аллаха».

Все складывалось для аль-Хасана самым благоприятным образом, и, скорее всего, он спокойно провластвовал бы до конца своих дней, если бы не имел грозного соперника в лице сирийского наместника Му'авийи, также претендовавшего на власть. В течение двух месяцев аль-Хасан пытался склонить Му'вийу присягнуть себе, направив в Дамаск по крайней мере два послания, в которых обосновывал свои претензии на халифат особыми правами членов «семьи Пророка» (араб. — авлийа'уху). В ответ Му'авийа, ссылаясь на решение третейского суда, отверг доводы аль-Хасана и предложил ему отказаться от халифата, обещав сделать его своим преемником. Аль-Хасан отверг это предложение, и обе стороны стали готовиться к более решительным действиям.

В мае 661 г. армии Му'авийи и аль-Хасана двинулись навстречу друг другу. Авангард войска аль-Хасана встретился с противником у города Маскин на реке Тигр и стал лагерем напротив врага, ожидая подхода главных сил. Аль-Хасан в это время двигался к аль-Мадаину и стал на кратковременный отдых в местечке Сабат. Именно здесь произошли события, в корне изменившие всю политическую ситуацию в Халифате.

По наиболее правдивой версии, по прибытии в Сабат аль-Хасан убедился, что большинство его воинов не склонно в очередной раз ввязываться в братоубийственную войну. И во время утренней молитвы он вдруг неожиданно заявил: «Я вижу, что большинство из вас уклоняется от войны и боится сражений, а я не намерен вести вас к тому, что вам ненавистно». Среди хариджитов, находившихся в войске аль-Хасана, это заявление вызвало настоящий взрыв: «Отрекся аль-Хасан от религии, как отрекся от нее его отец!» Недовольные набросились на своего предводителя, содрали с него верхнюю одежду, и только приближенные сумели спасти аль-Хасана от расправы. Но дело этим не закончилось: когда шиитский имам, покинув мечеть, направился в Сабат, к нему приблизился ветеран завоевательных походов Джаррах ибн Синан аль-Асади и ударом кинжала распорол ему бедро до самого паха. В ответ аль-Хасан ударил Джарраха мечом, оба упали, подоспевшие спутники аль-Хасана добили покушавшегося, а потерявшего сознание шиитского лидера отвезли в аль-Мадаин[388].

После событий в Сабате аль-Хасану стало ясно, что его противостояние Му'авийе лишено всяческих перспектив, и он поручил своему троюродному брату Абдаллаху ибн Науфалу сообщить сирийскому наместнику о своем отречении от халифата при соблюдении ряда условий. По наиболее достоверным данным, в подписанное вскоре соглашение вошли следующие пункты: 1) Му'авийа будет следовать Книге Аллаха и обычаю его Пророка; 2) Му'авийа не назначает преемника, а передает решение о нем совету мусульман; 3) всем людям повсюду гарантируется неприкосновенность; 4) неприкосновенность гарантирована всем сторонникам Али и его приверженцам, им самим, их имуществам, женам и детям; 5) аль-Хасану, его брату аль-Хусейну и всей семье Пророка не будет причиняться вреда ни явно, ни тайно, где бы они ни были. Наряду с этим, практически все первоисточники сообщают и о финансовых условиях, поставленных аль-Хасаном. В результате, как сообщается, он получил постоянный ежегодный харадж с округа Дарабджерд, равный 5 млн дирхемов[389].

Договор между аль-Хасаном и Му'авийей был решительно отвергнут аль-Хусейном, и когда летом 661 г. в Куфе состоялся акт публичной присяги аль-Хасана новому халифу, аль-Хусейн отказался совершить обряд рукобития.

Подписанное соглашение позволило Му'авийе не допустить проявлений враждебности со стороны многочисленных сторонников Алидов, тем более что халифат после его смерти должен был перейти в руки аль-Хасана. К тому же время работало против омейядского халифа: он был старше аль-Хасана лет на 20–25 и в год подписания договора разменял седьмой десяток.

Однако ожиданиям Алидов не удалось сбыться: через восемь лет, ранней весной 669 г., аль-Хасан неожиданно почувствовал себя плохо и через полтора месяца скоропостижно скончался (13 апреля 669 г., 5 раби I 49 г. х.). Эта смерть была настолько своевременной и выгодной для Му'авийи, что у всех последующих поколений шиитов не было и тени сомнений в том, что аль-Хасан был отравлен по наущению халифа, замыслившего передать власть по наследству своему сыну Йазиду. Были справедливыми эти обвинения в умышленном убийстве или нет, сказать теперь трудно, известно лишь, что при жизни Му'авийи подобные суждения не высказывались даже наиболее ярыми противниками халифа, включая аль-Хусейна[390].

Шиитская молва считала, что отравительницей аль-Хасана была его жена, Джа'да бинт Аш'ас ибн Кайс, которой Му'авийа якобы пообещал 100 тыс. дирхемов и замужество со своим сыном Йазидом. Утверждалось, что обещанная сумма была выдана, а в замужестве было отказано. «Я хочу, чтобы Йазид был жив», так мотивировал Му'авийа свой отказ выполнить вторую часть обещания[391].

Джа'да не была единственной женой аль-Хасана, через его гарем прошло около 70 женщин. Следуя предначертаниям Пророка, он довольствовался постоянно четырьмя женами, но при этом часто разводился то с одной, то с другой и брал себе новую, за что получил прозвище «Митлак» («Расторгающий браки»)[392].

Перед смертью аль-Хасан выразил желание, чтобы его похоронили рядом с Пророком, Абу Бакром и Омаром, т. е. в доме Аиши. Однако это вызвало резкое противодействие со стороны наместника Медины Марвана ибн аль-Хакама и его многочисленных родственников. В возникшей перепалке участники похоронной процессии — Алиды и их противники — схватились было за оружие, но кровопролитие предотвратил сводный брат аль-Хасана, Мухаммед ибн Али, уговоривший разгоряченного аль-Хусейна похоронить покойного рядом с могилой матери на мединском кладбище аль-Баки'[393].

Омейяды и шииты

Му'авийа I был полноправным халифом 20 лет, с 660 по 680 г. (40–60 г. х.). В этот период было улучшено экономическое положение Сирии, ставшей центром Омейядского халифата. Вооруженной опорой первой мусульманской династии стали сиро-арабские племена, имевшие южноаравийское происхождение и переселившиеся в Сирию, Палестину и ас-Савад в IV–V вв. н. э. Под влиянием местного населения они восприняли некоторые элементы культуры Византии и обратились в христианство. Сирийских арабов называли также калбитами — по названию племени бану калб. Долгие годы калбиты вели борьбу за влияние в регионе с кайситами (кайсанитами) — представителями племени бану кайс 'айлан, населявшего северную и северо-восточную часть Аравийского полуострова. Генеалогически династия Омейядов была ближе к кайситам, но, учитывая сложившееся в Сирии соотношение сил в пользу калбитов, оказывала им всяческую поддержку. Одной из жен Му'авийи I и матерью Йазида была кал битка Маису н бинт Бахдал ибн Унайф.

В глазах мусульман жизнь и деяния первого омейядского халифа были сотканы из противоречий. Как мы помним, он был сыном многолетнего врага Пророка — Абу Суфйана, но отец искупил свою вину перед исламом, приняв участие в завоевательных походах и лишившись зрения в битве при Йармуке. Старший брат Му'авийи, Ханзала, и дед по материнской линии, Утба, погибли, сражаясь против Мухаммеда при Бадре, а мать, «неистовая Хинд», уродовала тела первых мусульман, павших в битве при Ухуде, но в то же время его сестра Рамла (Умм Хабиба) была одной из первых мусульманок и женой Пророка. Сам Му'авийа поздно принял ислам, но затем по крайней мере в течение двух лет был секретарем Мухаммеда и записывал его откровения, а впоследствии с его слов передавались хадисы, большинство из которых до сих пор не подвергаются сомнению[394].

Внешне шестой по счету халиф (если пятым считать аль-Хасана) выглядел неказисто. Он был коренаст и коротконог, имел непропорционально большую голову и большие навыкате глаза, которые придавали его лицу грозное выражение. Му'авийа любил поесть всласть, вследствие чего обзавелся большим животом и толстым задом. Он ценил острое слово и заразительно хохотал, трясясь всем телом и заваливаясь на спину[395].

Все годы своего правления Му'авийе приходилось учитывать интересы различных влиятельных племенных группировок и религиозных течений, появившихся в исламе. Он старался не создавать себе лишних врагов, всячески поддерживал сторонников и был терпим по отношению к явным недругам. Многочисленные достоверные данные свидетельствуют о том, что первый омейядский халиф, вопреки широко распространенному среди шиитов мнению, с известным пиететом относился даже к главному своему противнику — Али, не говоря уже об остальных прямых потомках Пророка.

Прожив большую часть своей долгой жизни в христианской Сирии, Му'авийа обрел важную человеческую черту — веротерпимость. Как мы помним, ни один из «праведных» халифов не инициировал гонений на иноверцев, однако Му'авийа отличался от своих предшественников, выходцев из далекой Мекки, более обширными познаниями относительно общих корней и взаимопереплетений иудаизма, христианства и ислама. В его глазах деловые качества подвластных ему людей очень часто превалировали над религиозной принадлежностью или родовитостью[396].

При Му'авийи I Омейядский халифат не был единым государством с централизованным управлением. Наместники провинций, наибы, действовали совершенно самостоятельно. Назначаемые халифом на высокие посты, эти представители родовой аристократии арабских племен лишь исправно присылали в Дамаск хумс — пятую часть военной добычи и податей. Египет был передан в полное распоряжение Амра ибн аль-Аса, почетный (и только!) пост наместника Медины был оставлен за Марваном ибн аль-Хакамом, а в Куфу был направлен аль-Мугира ибн Шу'ба.

Наместником в Басру Му'авийа I послал решительного и надежного Зийада ибн Убайда, выходца из таифского племени сакиф, с которым мекканский род омейя еще в доисламские времена состоял в тесных экономических и родственных отношениях. Людская молва приписывала его отцовство Абу Суфйану, отцу Му'авийи, и Зийада в насмешку прозвали Ибн Абихи, т. е. «сын своего отца», «безродный». Пользуясь полной самостоятельностью в управлении и безграничным доверием Му'авийи I, в 665 г. официально признавшего его своим братом, Зийад стал фактически соправителем халифа. После смерти от чумы аль-Мугиры ибн Шу'бы (около 670 г.) Зийад получил в управление Куфу, а вместе с ней и власть над всеми восточными провинциями халифата. Источники отмечают, что этот могущественный наместник был первым мусульманским правителем, перед кем шествовали телохранители, а по бокам двигались колонны придворной стражи: тем самым было положено начало получившему впоследствии широкое распространение стремлению подражать порядкам, существовавшим при Сасанидах.

Чтобы понять двусмысленность сыновьего положения Зийада ибн Абихи, нам необходимо остановиться на статусе детей, рожденных в мусульманских семьях. Это тем более важно, что, как мы уже отмечали, в истории Халифата, впрочем как и других мусульманских государств, было немало случаев, когда сыновья владык от рабынь и наложниц наследовали власть.

Согласно социальным нормам и правилам поведения «правоверных» — фикху (араб. — аль-фикх), а также мусульманской юрисдикции, шариату, все рожденные в браке дети считаются законными. Законными являются также дети, рожденные от господина рабыней или наложницей, в случае, если он признал их своими. При этом не проводится различий между детьми жены и детьми от рабыни или наложницы: они одинаково свободны и равноправны. Незаконными (т. е. не имеющими права претендовать на наследование и обладание собственностью) считаются дети, рожденные в прелюбодеянии, а также рожденные в законном браке, но не признанные главой семьи в качестве своих детей.

Во второй половине VII в. в Ираке и на востоке Ирана широкую социальную базу обрели шииты. В этих районах большинство населения, если не принимать во внимание численность рабов и рабынь, составляли персы. Имеются сведения о том, что на ярмарках в Куфе уже при халифе Али во всеобщем употреблении был персидский язык. Народами Ирана издревле, задолго до ислама, было глубоко усвоено положение, что шахиншах есть воплощение божественного духа, который переходит от отца к сыну и присущ всем поколениям властителей. Поэтому для каждого перса казалось полной бессмыслицей избрание главы государства, за что ратовали хариджиты. Став мусульманином, перс-маула и думать не мог о необходимости искать себе владыку вне потомков дома Пророка. Легко заметить, что эти воззрения были созвучны представлениям тех арабов, которые по другим, конечно, мотивам были привязаны к Али, и как легко в данных обстоятельствах могло произойти слияние персидского мировоззрения с шиитским.

Некоторые исследователи считали, что шиизм был порождением персов, своего рода иранским осмыслением идей ислама, «реакцией иранского духа против арабизма». Отсюда стремление видеть в суннитском исламе «религию арабов», а в шиитском исламе (как и в мусульманском мистицизме — суфизме) — «религию иранцев». Данное предположение об иранском происхождении шиизма в историческом плане все же представляется спорным. Первыми шиитами были, несомненно, арабы, и лишь при Омейядах к ним примкнуло много персов-мавали, особенно в Ираке и Иране[397]. Мавали стремились избавиться от своей унизительной, с их точки зрения, зависимости и получить равные с арабами права, что им и обещали шииты.

В конце 671 г. по Куфе прокатились волнения шиитов, возглавляемых Худжром ибн Ади аль-Кинди, давним соратником Али и аль-Хасана. Зийаду ибн Абихи пришлось использовать все свое красноречие и применить срочные меры, чтобы погасить разгоревшиеся страсти. Чтобы предотвратить репрессии против куфийцев, Худжр, получив от Зийада гарантии сохранения жизни, сдался. Он был закован в кандалы и вместе с небольшим числом наиболее непримиримых сторонников отправлен в Дамаск. Халиф Му'авийа I позволил взять на поруки тех, кто отказался от своих убеждений, а оставшихся семь человек, включая Худжра, приказал обезглавить.

Известие об убиении невооруженных мусульман, в общем-то ничем не нарушивших предписаний ислама, быстро облетело Халифат и произвело самое негативное впечатление на большинство последователей Пророка. Шиитские историографы позднее стали считать Худжра первым шиитским мучеником, буквально сложившим голову за веру. Главным виновником случившегося был признан Зийад, но ему недолго пришлось нести на себе это клеймо — в рамадане 53 г. х. (август-сентябрь 673 г.) он скоропостижно скончался, то ли заразившись чумой, то ли от заражения крови[398]. Вскоре после смерти Зийада наместничество над восточными провинциями было передано в руки его сыновей Убайдаллаха, Абд ар-Рахмана, Абада, Салма и Йазида.

После смерти аль-Хасана пункт договора Му'авийи с Алидами о переходе власти к старшему сыну Али отпал сам собой. Аль-Хусейн ибн Али мог, конечно, видеть себя преемником своего старшего брата аль-Хасана, однако практически для этого уже не было никаких оснований. Предусмотрительный Му'авийа I тем не менее не собирался оставлять вопрос о передаче власти на волю случая. Он решил закрепить право своего старшего сына Йазида на халифат, добившись предварительной присяги ему как наследнику.

Это был принципиально новый политический акт со стороны Му'авийи I, направленный на закрепление власти в Халифате за своими потомками. Заручившись поддержкой своего дамасского окружения и некоторых наместников, он решил направиться в Хиджаз, чтобы склонить к присяге Йазиду наиболее авторитетных мухаджиров и ансаров. В начале лета 676 г. (раджаб 56 г. х.) во время умры халифу пришлось использовать все свое дипломатическое искусство, чтобы склонить жителей священных городов к признанию сына наследником и нейтрализовать серьезных противников, не прибегая к репрессиям.

Вымученная присяга Йазиду была воспринята большинством мусульман без особого энтузиазма. Его образ жизни, пристрастие к развлечениям, охоте и пирушкам никак не увязывались в их сознании с образом «заместителя посланника Аллаха». И тем не менее все шло к тому, чтобы во главе Омейядского халифата стал человек, впервые в истории ислама объявленный вали ахд, т. е. наследником власти при жизни повелителя правоверных. С этого момента все последующие халифы уже не избирались, как ранее, а определялись или назначались на основании либо воли предшественника, либо принадлежности претендента к правящему роду или династии.

Среди тех, кто поначалу отказался присягнуть Йазиду, были сыновья «праведных» халифов — Абд ар-Рахман ибн Аби Бакр, Абдаллах ибн Омар, аль-Хусейн ибн Али, а также Абдаллах ибн аз-Зубайр и Аиша. Нейтральную позицию занял Абдаллах ибн аль-Аббас.

Узаконенная передача власти по наследству сводила до минимума круг лиц, могущих претендовать на титул халифа. И это естественно: первый омейядский халиф ничем не выделялся в глазах мусульман — ни близким родством с Пророком, ни весомым вкладом в развитие ислама. Единственное, чем могли похвастать Омейяды, так это принадлежностью к курейшитам.

Вопрос о путях и способах достижения власти, наследовании или избрании, был актуален не только в политическом, но и в идеологическом отношении. Весьма точными представляются в связи с этим рассуждения О.Г. Большакова: «Мухаммед не претендовал на то, что ему даны сверхъестественные способности. Свою миссию он видел в точной передаче ниспосылаемых через него откровений. Вся миссия заключалась в том, чтобы донести их без утайки до всех соплеменников, до всех арабов…

Но для нового поколения и особенно для новообращенных из христиан и иудеев, да даже из зороастрийцев, привыкших к идее сакральности царской власти, вероучитель был немыслим без ауры благодати, он приобретал у них черты Богочеловека и мессии. Он оказывался не передатчиком диктуемого свыше, а хранителем сокровенного знания, недоступного простым смертным и передаваемого от избранного к избранному. Эта идея в корне противоречила учению Мухаммеда, для которого скрыть часть откровения от общины было немыслимо.

Из этой же среды скорее всего могла прийти и идея династийного наследования сокровенного знания, поскольку у подавляющей массы арабов наследственная "царская" власть не вызывала симпатий»[399].

Ловко и хитро отвоевавший себе великую империю Му'авийа I сумел лучше управлять ею, чем был в состоянии сделать последний «праведный» халиф. Между тем в глазах народов, населявших Иран, его соперник остался благороднейшим человеком, а имя сирийского наместника, провозглашенного первым омейядским халифом, стало для многих мусульман синонимом проклятого.

Чтобы не быть уличенными в предвзятости, приведем и диаметрально противоположные данные. В 827 г., т. е. почти через 150 лет после смерти Му'авийи, аббасидский халиф аль-Мамун захотел ввести в действие указ, предписывающий проклинание Му'авийи I во время мусульманской проповеди, хутбы, но столкнулся со столь сильным протестом со стороны населения, что вынужден был отказаться от своего намерения. 70 лет спустя с аналогичной идеей выступил другой аббасидский халиф аль-Му'тадид, но по той же причине ему пришлось отступить[400].

Му'авийа I жил в стране, где население привыкло к высокому статусу правителя, и поэтому, как мы уже отмечали, он не мог вести себя так, как мединские халифы, — это ослабляло бы его личный авторитет и лишало бы народ уважительного отношения к власти. Поэтому неудивительно, что дамасский властитель стал первым халифом, который выстроил для себя дворец и обзавелся придворными. И хотя первый дворец был очень скромным, сложенным из сырца (кирпичный был построен позднее), он выполнил свою главную функцию — обособил халифа и его окружение от простого люда. Теперь даже родовитые мусульмане лишились свободного доступа к персоне халифа, довольствуясь аудиенцией на деловых или торжественных приемах. Допуском к халифу ведал хаджиб («хранитель дверей»), ранее просто слуга, ставший теперь важной придворной фигурой. Ну а там, где дворец, неизбежно должны появиться привратники (баввабун), стража (харас), полиция (аш-шурта) и т. д. Даже эти, весьма скромные по современным представлениям атрибуты халифской власти давали многим повод говорить о том, что при Му'авийи имамат превратился в царство Хосрова, а халифат — в кесаревское установление[401].

Характерно, что в прошиитски настроенной Куфе, а позднее и в других крупных центрах шиизма — Басре, сельских районах Аравии, Южной Месопотамии и др. — невозможно было найти человека, носящего имя Абу Бакр, Омар, Осман или Му'авийа. Тому же, кто возжелал себе мученическую смерть, достаточно было пойти на базар и воскликнуть: «Да будет милостив Аллах к Осману ибн аль-Аффану!»

Наиболее последовательными приверженцами шиитской идеологии стало население г. Кум. Оно неоднократно поднимало восстания в пользу нашедших здесь пристанище потомков халифа Али и его единомышленников. В городе до сих пор сохранились гробницы и погребения шиитских святых, число которых в Средние века превышало четыре сотни. Неудивительно, что в течение столетий кумцы отличались крайним фанатизмом.

Аль-Мас'уди приводит следующее предание:

Некогда городом Кум управлял наместник, который был ярым суннитом. Решив поиздеваться над гражданами Кума, он повелел найти хотя бы одного человека, носящего имя одного из первых трех «праведных» халифов. Под угрозой кары горожане сбились с ног, но не сумели отыскать никого, кроме безобразного нищего по имени Абу Бакр.

Увидев тезку первого халифа, любимца Пророка, наместник решил, что шииты нарочно привели к нему такого урода, и велел сечь их плетьми. От неизбежной экзекуции сограждан спас один острослов. Он воскликнул: «Что ты делаешь, о эмир! Воздух Кума делает так, что Абу Бакр здесь не может иметь лучшей внешности». Наместник не был лишен чувства юмора и великодушно отменил наказание[402].

Следует отметить характерный факт: большинство населения прошиитски настроенного Кума в тот период составляли отнюдь не персы, а арабы. В.В. Бартольд отмечал по этому поводу: «Шиитство нашло благоприятную почву среди персидского народа, но элемент оппозиции имел в этом случае больше значения, чем элемент национальности»[403]. Другими словами, членами «партии Али» становились многие из тех, кто был недоволен властью дамасских халифов, в том числе и арабы.

Тем временем срок правления Му'авийи I постепенно приближался к концу. Годы брали свое, и халиф все чаще стал испытывать недомогание. Весной 680 г. властитель сильно занемог и ослаб настолько, что стал терять сознание и бредить. Кончина наступила 13 раджаба 60 г. х. (19 апреля 680 г.), когда халифу было не менее 75 лет (различные источники указывают возраст Му'авийи в пределах от 73 до 86 лет). Через три дня Йазид принял присягу и вступил на трон.

Халиф Йазид I, правивший с апреля 680 г. до 31 октября 683 г. (раджаб 60-4 раби I 64 г. х.), в своей политике мог смело рассчитывать лишь на могучую поддержку со стороны сирийцев, понимавших, что их собственное привилегированное положение среди остальных племен и народов государства неразрывно связано с владычеством Омейядов.

Прекрасно осознавая, что смерть отца снимает с аль-Хусейна взятое им обязательство не претендовать на власть, пока жив Му'авийа, Йазид немедленно направил гонца в Медину к ее новому наместнику аль-Валиду ибн Утбе ибн Аби Суфйану с извещением о происшедших переменах и распоряжением во что бы то ни стало привести к присяге аль-Хусейна, Абдаллаха ибн аз-Зубайра, Абдаллаха ибн Омара и Абдаллаха ибн аль-Аббаса. Узнав от аль-Валида о событиях в Дамаске, Ибн Омар и Ибн аль-Аббас присягнули новому халифу, а аль-Хусейн и Ибн аз-Зубайр отказались признать Йазида и приняли решение бежать. В первых числах мая 680 г. сначала Ибн аз-Зубайр с братом Джафаром, а потом аль-Хусейн со всеми ближайшими родственниками тайно покинули Медину и направились в Мекку[404].

Когда вести о смерти Му'авийи и отказе аль-Хусейна присягнуть Йазиду I достигли Куфы, глава местных шиитов, Сулайман ибн Сурад, собрал на совет всех шиитских вождей. Они решили возобновить борьбу за халифа из рода Пророка и обратились с посланием к аль-Хусейну, призывая его прибыть в Куфу и возглавить борьбу против халифа Йазида.

Наместник Омейядов в Куфе ан-Ну'ман ибн Башир, узнав, что в городе начинают поговаривать об аль-Хусейне как законном халифе, выступил с проповедью о пагубности междоусобных войн. Тем временем для подготовки восстания аль-Хусейн послал в Куфу своего двоюродного брата Муслима ибн Акила. Там Муслим остановился в доме 60-летнего аль-Мухтара ибн Аби Убайда, сына храброго, но неудачливого предводителя арабов в «мостовом сражении» 634 г., и сумел втайне быстро навербовать не менее 12 тыс. сторонников, о чем было сообщено аль-Хусейну.

Однако халиф Йазид I смог упредить столь опасное для себя лично и для династии в целом развитие событий: он повелел наместнику Басры Убайдаллаху ибн Зийаду оставить город на попечение своего брата Османа, а самому подавить заговор в Куфе. На следующий день по прибытии Убайдаллах сменил на посту наместника ан-Ну'мана ибн Башира и выступил перед горожанами с речью, насыщенной столь страшными угрозами в адрес заговорщиков и их сторонников, что ряды недовольных сразу поредели.

Муслим, боясь навлечь беду на хозяев, покинул дом аль-Мухтара и бежал в Хиру. Здесь он был выслежен, арестован и потом доставлен в Куфу. Убайдаллах приказал распять Муслима на базарной площади (первые числа сентября 680 г.), а отрубленную голову отослал халифу в Дамаск. Аль-Мухтар ибн Аби Убайд смог избежать казни и был по приказу наместника брошен в темницу.

Полторы тысячи километров отделяли Куфу от Мекки, и требовалось по меньшей мере две недели, чтобы через гонцов сообщение о провале восстания могло достичь аль-Хусейна. Поэтому, получив благоприятные известия от Муслима и будучи в неведении относительно его трагического конца, аль-Хусейн в сопровождении родственников и личных приверженцев (всего около 200–300 человек, среди которых было только 82 мужчины) покинул Мекку и двинулся в Ирак. Примерно на середине пути до аль-Хусейна дошла весть о гибели Муслима, и с нею исчезла всякая надежда на успех всего предприятия. Будучи сыном халифа Али и зрелым 55-летним шиитским имамом, аль-Хусейн не мог нарушить кодекс чести и пойти на трусливое отступление после того, как поднял сторонников на борьбу за восстановление справедливости, попранной врагами своего отца. Он решил довести до логического конца свой рискованный поход, либо заключив почетный для себя договор с дамасским властителем, либо пав в честном бою. Всех своих случайных спутников аль-Хусейн распустил, чтобы при неблагоприятном стечении обстоятельств не увеличивать числа невинных жертв. Рядом с ним остались лишь родственники и близкие друзья.

Аль-Хусейн добрался почти до самой Куфы, никем не потревоженный: специальному отряду в тысячу всадников, высланному ему навстречу, было приказано уклоняться от нападения и неотступно следовать за неприятелем. Этот маленький отряд раз за разом предпринимал ставшие уже бессмысленными попытки прорваться в Куфу, но всякий раз наталкивался на разъезды, посланные Убайдаллахом ибн Зийадом. Аль-Хусейну пришлось двинуться на север, где у селения Нинава недалеко от городка Кербела, что лежал в 80 км к северу от Куфы, его отряд был блокирован 4-тысячным войском Омара ибн Са'ада ибн Аби Ваккаса[405]. Именно его, сына победителя битвы при Кадисии, Убайдаллах направил, чтобы арестовать и доставить к себе внука Пророка. Омара не привлекала отведенная ему позорная честь командовать при аресте, а возможно, и при убийстве аль-Хусейна, но он согласился, так как Убайдаллах пригрозил отменить его назначение наместником Рея. По распоряжению Убайдаллаха отряд аль-Хусейна был отрезан от всех водных источников.

Много дней и ночей провели в личных переговорах аль-Хусейн и глава куфийского войска. Наконец внук Пророка согласился принять одно из трех выдвинутых перед ним условий: 1) вернуться в Мекку; 2) направиться со своими спутниками в Дамаск и принести присягу Йазиду; 3) принять участие в борьбе с «неверными» на одной из границ халифата. К Убайдаллаху в Куфу был направлен посыльный с известием о возможности мирного исхода конфликта. Но один из приближенных наместника, Шамир ибн Сумаййа Зу'-л-Джаушан, — это имя до сих пор с омерзением произносят во всем мусульманском мире с обязательным добавлением «проклятый Аллахом» — сумел переубедить Убайдаллаха и заставить его отклонить договор, потребовав от аль-Хусейна безусловной сдачи в плен. Шамиру с отрядом пехотинцев было поручено присоединиться к войску Омара ибн Са'ада и исполнить этот новый приказ, а в случае неповиновения противника напасть на него и доставить аль-Хусейна в Куфу живого или мертвого.

Как и следовало ожидать, шиитский имам отклонил требования о сдаче и в ночь на 10 октября 680 г. (10 мухаррама 61 г. х.) стал готовиться к своему последнему бою. Не было никаких сомнений в том, чем все это может закончиться. Должно было начаться одно из самых удивительных сражений в истории, когда 72 человека (40 пехотинцев и 32 всадника) было окружено со всех сторон и противостояло по крайней мере 4-5-тысячному войску.

Этот день, йаум аль-ашура, настолько важен в истории шиизма, что привлек к себе внимание практически всех мусульманских историографов. По крупицам были собраны и классифицированы воспоминания всех участников и очевидцев этого противостояния (вряд ли можно назвать битвой «избиение» малочисленного противника). Мы изложим здесь лишь некоторые важные эпизоды того рокового для шиитов дня, которые уже более 1 300 лет остаются в памяти последователей «партии Али».

В первой половине дня, не ввязываясь в серьезные стычки, мимо отряда аль-Хусейна одна за другой проносилась конница противника. Затем около 500 лучников Омара своими стрелами вывело из боевых порядков аль-Хусейна всех верховых лошадей. Во второй половине дня куфийская конница получила возможность беспрепятственно хозяйничать в лагере неприятеля. В ходе мелких стычек и единоборств шиитский имам терял все больше своих людей.

Рассказы об убиении самого аль-Хусейна у мусульманских авторов разнятся в деталях, последовательности тех или иных событий и их участников. Суммируя, картину последних часов жизни внука Пророка можно представить следующим образом. Вместе с горсткой оставшихся в живых соратников аль-Хусейн расположился у шатров своего лагеря, окруженного воинами Шамира. Предчувствуя возможную гибель, он переоделся, предварительно продырявив одежду, чтобы никто не соблазнился снять ее с убитого и оставить его лежать с оголенным срамом, и, взяв на руки своего маленького сына Абдаллаха, сел на землю. Выпущенной кем-то стрелой мальчик был пронзен на руках отца. В шатрах раздались горестные причитания женщин, а потрясенный аль-Хусейн попросил лишь принести ему воды. Когда он поднес чашу к лицу, в его рот влетела стрела, пущенная аль-Хусейном ибн Тамимом, начальником шурты («полиции») Куфы, а другая стрела ранила его в плечо.

Воинам Шамира было ясно, что аль-Хусейн не сдастся и его придется убить. Но лишить жизни израненного и беспомощного внука Пророка никто не решался, надеясь, что это сделает кто-то другой. Наконец Шамиру надоело ждать, и он закричал: «Эй вы! Что вы смотрите на этого человека, чтоб вас потеряли матери, убейте его!» Тогда несколько человек бросилось к аль-Хусейну. Один из них, Зур'а ибн Шарик, замахнулся мечом, аль-Хусейн инстинктивно закрылся левой рукой, и меч отсек ему кисть. Одновременно другой воин, Синан ибн Анас, пронзил тело имама копьем. Подбежавший Хаулий ибн Йазид попытался было отрезать голову аль-Хусейна, но у него так дрожали руки, что он не смог. Тогда сам Синан отрезал ее (по другой версии, это сделал один из его братьев)[406]. По более поздним шиитским преданиям, аль-Хусейн пал, получив 33 колотых и 34 рубленых ран, а его тело было обезображено всадниками Шамира, которые во главе со своим предводителем проскакали по трупу поверженного врага, превратив его в кровавое месиво.

Соратники имама сражались неистово и все полегли рядом с телом своего предводителя. После того как со всеми взрослыми мужчинами было покончено, воинов Шамира уже ничто не могло остановить: раненые добивались, убитые обезглавливались, с тела аль-Хусейна была сорвана вся одежда, а в шатрах, где укрывались женщины и малолетние дети, начался грабеж. Тем самым было нарушено обещание, данное халифом Му'авийей I, не причинять вреда потомкам Али. Подоспевший Омар ибн Са'ад остановил мародерство, потребовал вернуть личные вещи, но награбленное никто и не подумал возвращать.

На поле боя осталось лежать 72 убитых и обезглавленных соратника аль-Хусейна и 88 воинов войска Омара. В числе ближайших родственников шиитского имама, павших под Кербелой, было три или четыре его сына, семь братьев, три сына аль-Хасана, четыре сына Абдаллаха ибн Джафара ибн Аби Талиба, три сына Муслима ибн Акила и четыре его брата. Из всех Алидов мужского пола были пощажены как несовершеннолетние два сына аль-Хасана — Омар и аль-Хасан, а также заболевший незадолго до этого трагического дня сын аль-Хусейна, Али Асгар[407] (Али Младший)[408].

12 мухаррама (12 октября) войско Омара ибн Са'ада возвратилось в Куфу, и голова аль-Хусейна была брошена к ногам наместника Убайдаллаха. Сюда же были доставлены пленницы, среди которых выделялась Зайнаб, дочь Али и Фатимы, а также оставленные в живых дети. Убайдаллах сразу же послал гонцов в Дамаск и Медину с известием о победе.

Когда весть об убийстве аль-Хусейна достигла Медины, то, как гласят предания, город огласился воплями хашимиток, а дочь Акила ибн Аби Талиба вышла из дома и воскликнула: «Что вы скажете, если скажет вам Пророк: "Что вы сделали, вы, последний из народов, с моими родичами и семейством, [что вы ответите], если я осведомлюсь о них? Половина их — пленники, половина — покрыта кровью, не таково должно было быть воздаяние мне, когда я заповедал вам благое, а вы отплатили мне злом по отношению к моим родичам"»[409].

Какой была реакция халифа Йазида I на события в Кербеле? В зависимости от религиозных или политических пристрастий мусульманских авторов, она описывалась по-разному. Одни отмечали, что он был сильно обескуражен: «Никогда, — не уставал повторять он, — я не желал смерти дорогого мне человека»[410]. А когда пленных Алидов доставили в Дамаск, он не знал, как с ними обращаться. Поначалу он чуть было не отдал Фатиму, дочь Али и внучку Пророка, какому-то сирийцу без заключения брака (т. е. как рабыню), но, получив гневную отповедь от ее сводной сестры Зайнаб, сменил гнев на милость[411]. По другим данным, Йазид не был столь сентиментален: когда голову аль-Хусейна доставили в Дамаск (1 сафара 61 г. х.), халиф положил ее перед собой, ударом палки выбил у нее передние зубы и сказал: «Не будь я потомком Хиндифа, если я не отомщу сынам Ахмада [т. е. Алидам] за то, что он сделал. О, если бы мои предки при Бадре видели страдания хазраджитов от [ударов] копий, они прославили бы Бога и просияли бы от радости и сказали бы: "О, Йазид, не спрашивай!" Мы убили главу старейшин [Алидов] и посчитались с ними за Бадр, и [счет] выровнялся»[412].

Где был искренен Йазид, а где лицемерил, сказать теперь трудно. Как бы то ни было, но все женщины и дети были отправлены в неприкосновенности обратно в Медину и окружены подобаемым им почетом.

Потомки сыновей аль-Хасана — Хасаниды (шарúфы) и аль-Хусейна Хусейниды (сейúды) в дальнейшем на протяжении столетий играли важную роль в религиозно-политической борьбе между двумя главными течениями в исламе — суннизмом и шиизмом. Шарифам и сейидам все мусульмане должны были оказывать особое уважение: человеку, обидевшему прямыхпотомков Пророка, грозила всеобщая ненависть. Им нужно было помогать, превозносить их добродетели, умалчивать их недостатки. Им следовало отдавать то, что они хотели бы иметь. Богатые невесты во все времена почитали за честь выйти замуж за бедняка-Алида. В X в. шииты в Куме предлагали 30 тыс. дирхемов только за часть одежды одного из бывших еще в живых Алидов[413].

Для всех шиитов «мщение за аль-Хусейна» стало основным лозунгом, принесшим династии Омейядов столько же вреда и забот, сколько поднятый во времена Му'авийи I клич «мщение за Османа» послужил ей на пользу. Даже выпив воды, истый шиит обязан сказать: «Да проклянет Аллах Йазида!» В представлении шиитов аль-Хусейн стал великомучеником, первый месяц мухаррам, в котором произошла «трагедия Кербелы», начал ежегодно отмечаться как месяц траура, поста и скорби, а день 10 мухаррама стал днем поминовения (ашýра) павшего имама.

Характерно, что в религиозном культе суннитов мотив мученичества не получил развития, так как суннизм в дальнейшем стал в большинстве стран исламского мира официальным государственным или господствующим вероисповеданием. И, напротив, в гонимых и, как правило, тайных общинах шиитов различных толков идея величия мученичества, воплощенная в трагических судьбах членов и потомков семьи Али, была и до сих пор остается одной из руководящих.

После гибели аль-Хусейна гробница, сложенная сострадательными людьми в Кербеле для его обезображенного тела, сделалась местом паломничества для всех, кто тайно жаждал свержения дамасских халифов[414]. Уже в 684 г. (65 г. х.) стали возноситься молитвы у могилы имама и мученика, не прерывающиеся до сих пор[415]. Сотни тысяч паломников ежегодно стекаются к Машхад-Хусейну, Ка'абе шиитского мира, чтобы отдать почести внуку Пророка. В Кербеле был погребен и аль-Аббас ибн Али, сводный брат аль-Хусейна (сын Али и Умм аль-Банин), погибший вместе с ним и также причисленный к святым шиитским имамам[416].

По преданиям, когда раненый аль-Хусейн попросил воды, аль-Аббас велел вырыть колодец, но тот воды не дал. Тогда аль-Аббас вскачь бросился к источнику, наполнил бурдюк водой, но на обратном пути наткнулся на неприятельского воина, попытавшегося отнять воду. Аль-Аббас сопротивлялся, и враг отрубил ему руку. Аль-Аббас подхватил бурдюк другой рукой, и противник отрубил ему вторую руку. На сей раз аль-Аббас схватил бурдюк зубами, но и тогда сосуд с драгоценной влагой был проткнут копьем. С тех пор, гласят шиитские предания, в этом месте бьет родник[417].

По традиции шииты именовали всех потомков Али и Фатимы шахами и при поминовении имама аль-Хусейна восклицали: «Шах Хусейн, вах Хусейн». Отсюда и произошло название плача по внуку Пророка, передаваемое по-русски как шахсей-вахсей.

На этот период падает зарождение шиитской письменной религиозно-исторической литературы, центральное место в которой занимали своды генеалогий Алидов — ансабы, и шиитских преданий — хабары. Ранним и наиболее выдающимся представителем этого направления был перс Мухаммед ибн Са'иб аль-Калби (ум. в 763 г.). Среди его последователей стоит упомянуть проалидского историка Лута ибн Йахйу (ум. в 770 г.); сына Мухаммеда ибн Са'иба, автора 150 сочинений Хишама ибн Мухаммеда (ум. между 819 и 822 гг.); историка Насра ибн Музахима аль-Минкари (ум. в 827 г.); Ибрахима ибн Мухаммеда ас-Сакафи (ум. в 896 г.); автора 160 сочинений Абу Мухаммеда аль-Фадла ан-Нишапури (ум. в 874 г.) и аль-Хасана ибн Мусу ан-Наубахти (ум. в 911 г.).

Итак, как повлияла гибель аль-Хусейна на соотношение главных политических сил в Халифате?

После смерти шиитского имама самым влиятельным действующим лицом в Мекке стал Абдаллах ибн аз-Зубайр, пользовавшийся поддержкой трех влиятельных курейшитских родов — асад, зухра и джумах. Он не присягнул халифу Йазиду I, но и некоторое время не проявлял открытой враждебности. Однако после «трагедии Кербелы» Ибн аз-Зубайр выступил с резкой критикой и дамасского халифа, и куфийцев, которые предали аль-Хусейна. Своего рода «идеологическое обеспечение» притязаний Ибн аз-Зубайра было возложено на его брата Урву — до сих пор почитаемого среди мусульман за составление письменного свода биографии Пророка.

Йазид I после двух неудавшихся попыток дипломатическим путем приструнить мекканских оппозиционеров решил применить военную силу. Командовать походом на Мекку вызвался давно враждовавший со своим братом Амр ибн аз-Зубайр. В битве между войсками двух братьев победа оказалась на стороне Абдаллаха, а Амр попал в плен. Третий сын аз-Зубайра, Убайд, попытался было заступиться за брата, однако победитель был непреклонен: Амр был подвергнут жестокому бичеванию, от которого умер, а после смерти его тело было распято.

Напомним, что все эти братья были сыновьями аз-Зубайра ибн аль-Аввама, выступившего в свое время, как мы помним, против Али в борьбе за халифат. Они удивительным образом были связаны родственными узами с самыми почитаемыми в исламе людьми. По отцовской линии — были внучатыми племянниками Хадиджи, жены Пророка, а самому Пророку приходились двоюродными внучатыми племянниками, по материнской же линии — являлись внуками первого «праведного» халифа Абу Бакра (сыновьями Асмы) и были соответственно племянниками Аиши, любимой жены Мухаммеда.

Весной 683 г. против дамасского халифа открыто выступили жители Медины. При этом они не стали присягать Абдаллаху ибн аз-Зубайру, считая, что халиф должен быть избран советом. Перепуганные омейяды, жившие в Медине, всем скопом, с семьями и домочадцами, бросив нажитое, бежали из своих домов, найдя прибежище на обширном подворье Марвана ибн аль-Хакама. Марван тут же сообщил о бедственном положении сородичей в Дамаск Йазиду I. Разгневанный халиф приказал снарядить войско для подавления мятежа. Ополчение сирийцев численностью, по разным данным, от 4 до 27 тыс. человек возглавил старый и больной Муслим ибн Укба. Йазид приказал ему дать мединцам три дня на размышление, а затем овладеть городом и отдать войску на три дня на разграбление.

Получив известие о походе сирийцев, жители Медины изгнали из города омейядов, заставив их поклясться в своем нейтралитете, и стали готовиться к обороне. Они укрепили город и даже восстановили ров, выкопанный при Мухаммеде по совету Салмана аль-Фариси. И когда в 20-х числах августа 683 г. сирийское войско подошло к Медине, то оно смогло убедиться в серьезности намерений его жителей противостоять врагу.

Муслим ибн Укба дал мединцам три дня на размышление и, получив отказ сдаться, несколько раз безуспешно пытался овладеть городом. 27 августа на лавовом поле, харре, у восточных окраин города развернулось генеральное сражение. Все шло к тому, что сирийцы понесут тяжелое поражение, однако «битве при харре», к несчастью для жителей Медины, не суждено было стать второй «битвой у рва». Все решило предательство членов племени бану аль-харис, предоставивших проход в город через свои владения сотне всадников во главе с Марваном ибн аль-Хакамом и его сыном Абд аль-Маликом. (Отметим, что эти двое оказались единственными из изгнанных из Медины омейядов, кто в нарушение клятвы согласился оказать содействие сирийцам.)

Заслышав звуки боя в черте города, мединцы стали покидать поле битвы, бросившись на защиту своих домов и семей. Войско халифа на плечах бегущих ворвалось в Медину и устроило жуткую расправу над ее жителями. Потери мединцев были очень большими. Источники говорят о 3,5 и даже 10 тыс. убитых горожан, не считая мухаджиров и ансаров, которых полегло, по разным оценкам, от 306 до 5 тыс. человек[418].

После двухнедельного пребывания в Медине Муслим ибн Укба повел свое войско на Мекку. В пути его болезнь обострилась, и он умер, успев передать общее руководство походом аль-Хусейну ибн Нумайру аль-Кинди. 25 сентября Ибн Нумайр подошел к городу, где занял оборону Абдаллах ибн аз-Зубайр.

Убедившись после нескольких незначительных стычек в непреклонности Абдаллаха, Ибн Нумайр пошел на небывалый шаг — он установил катапульту на горе Абу Кубайс, возвышающейся с юга над мечетью Ка'абы, и приказал подвергнуть обстрелу исламскую святыню. Масштабы урона, нанесенного мечети, неясны до сих пор. Одни источники говорят, что камнем из катапульты был расколот Черный камень, другие утверждают, что Ка'аба пострадала несколькими днями позже, 31 октября 683 г., когда мечеть почти полностью сгорела и Черный камень пострадал в результате этого случайного пожара[419].

Чем завершилось бы противостояние у стен Мекки, сказать теперь трудно, так как совершенно неожиданно из Дамаска было получено известие о кончине халифа Йазида I. 10 ноября 683 г. во время охоты пьяный Йазид упал с лошади и разбился насмерть. Сирийское войско сняло осаду города и вернулось в Дамаск.

Примерно за год до этого Йазид I назвал своего преемника — старшего сына Му'авийу, и ближайшее окружение халифа присягнуло ему как наследнику. Этот выбор был неудачным, так как болезненный и слабый духом Му'авийа II был совершенно непригоден к роли руководителя страной. Кроме Сирии, практически все провинции отказались присягнуть новому халифу или заняли выжидательную позицию.

В начале 684 г. безвластие в стране достигло своего апогея, и Му'авийа II объявил о своем отречении от власти и готовности с согласия уммы назначить своего преемника. Однако он не успел сделать ни того, ни другого. После трех месяцев правления, примерно 10 февраля, халиф скоропостижно скончался, пав жертвой эпидемии чумы. Незадолго перед этим мать Му'авийи И, Умм Хашим, уговаривала его назначить преемником его брата и собственного сына — Халида, но тот так и не принял окончательного решения.

В этих условиях на авансцену политической жизни Халифата вновь выходит Абдаллах ибн аз-Зубайр. Перестав быть мятежником (Му'авийе II он не присягал), Ибн аз-Зубайр 29 февраля или 2 марта 684 г. (7 или 9 раджаба 64 г. х.) в Мекке объявил себя халифом. Востоковедная традиция именует его «антихалифом». В течение 2–3 месяцев ему присягнули провинции и крупные города, за понятным исключением Сирии и Дамаска. «Отказниками» объявили себя лишь некоторые, правда влиятельные, религиозно-политические силы и знатные мусульмане. Сочли себя обманутыми хариджиты, проповедовавшие, как и прежде, идею избрания халифа советом-шурой, а также шииты, признававшие авторитет только имамов-Алидов. Решительным противником восхождения Ибн аз-Зубайра к вершинам власти был бескомпромиссный Убайдаллах ибн Зийад. Враждебно восприняли мекканского халифа омейяды, а также такие родовитые мусульмане, как Абдаллах ибн Омар ибн аль-Хаттаб и сводный брат шиитских имамов аль-Хасана и аль-Хусейна, Мухаммед ибн аль-Ханафийа.

Мухаммед ибн аль-Ханафийа был сыном халифа Али от рабыни-пленницы из арабского племени ханифа по имени Хаула бинт Джафар ибн Кайс ибн Саслама. Она досталась ему в качестве доли добычи, захваченной мусульманами после победы над восстанием «лжепророка» Мусайлимы (633–634). Отсюда и прозвище Мухаммеда — Ибн аль-Ханафийа, т. е. «Сын ханифитки». По преданиям, этот сын четвертого «праведного» халифа отличался выдающимися способностями и был безгранично предан делу шиитов.

В июне 684 г. некоторые противники Абдаллаха ибн аз-Зубайра собрались вместе, чтобы прийти к согласованному решению относительно кандидатуры халифа, которую можно было бы противопоставить мекканскому «самозванцу». Обсуждались три персоны: Халид ибн Йазид, Марван ибн аль-Хакам и Абдаллах ибн Омар. Халид сам не рвался к высшей власти и был человеком иного склада: его интересовали науки и переводческая деятельность. Абдаллаху при обсуждении было сказано, что при всех его достоинствах он человек слабый и не сумеет надлежащим образом возглавлять умму. Тем самым шансы Марвана на халифат резко возросли. К тому же в эти дни он женился на матери Халида и вдове халифа Йазида I, Умм Хашим, отодвинув конкурента в родственном отношении на ступень ниже[420]. Фигура Марвана была компромиссной, она устраивала многих, и поэтому решено было остановиться на ней. Так двоюродный брат и главный советник «праведного» халифа Османа получил власть, став родоначальником младшей ветви династии Омейядов — Марванидов. Вскоре нового халифа признала вся Сирия, власть над которой была поделена между новыми людьми: Палестина досталась старшему сыну Марвана, Абд аль-Малику, Химс Халиду ибн Йазиду, а Дамаск — Амру ибн Са'иду ибн аль-Асу по прозвищу аль-Ашдак («Большеротый»), троюродному брату нового омейядского халифа.

Вскоре после утверждения в Сирии халиф Марван I предпринял поход для завоевания Египта, признавшего власть мекканского «антихалифа» Абдаллаха ибн аз-Зубайра. После череды сражений в декабре 684 г. Египет был покорен. Наместником этой провинции халиф оставил своего сына Абд аль-Азиза.

Ранней весной 685 г. Марван I принял решение объявить наследником своего сына Абд аль-Малика, поводом для чего будто бы послужили слова аль-Ашдака: «Это дело [т. е. халифат] будет моим после Марвана». Этому решению воспротивились многие видные омейяды, и еще не известно, чем закончилась бы борьба за власть в Халифате, как неожиданно 7 мая 685 г. (27 рамадана 65 г. х.) Марван скончался. Причины смерти дамасского халифа не были ясны даже для ранних мусульманских историографов: одни считали, что он умер своей смертью, другие объясняли ее эпидемией чумы, охватившей территории от Басры до Египта, третьи обвиняли Умм Хашим, которая якобы отравила или задушила мужа за отказ признать ее сына Халида наследником престола[421]. Так или иначе, во главе Омейядского халифата, в который входили лишь Сирия и Египет, стал зрелый 39-летний человек, приобретший большой военный и административный опыт, необходимый для того, чтобы восстановить былое единство государства.

По описаниям современников, Абд аль-Малик, еще живя в Медине, посещал занятия мухаддисов, любил поэзию. Он был скуповат и падок на неумеренные восхваления и лесть.

В отличие от тучных и приземистых Али и Му'авийи, он был строен, несколько выше среднего роста, большеглазый, с большим с горбинкой носом[422].

Для того чтобы развязать себе руки для наведения порядка в халифате, Абд аль-Малику необходимо было в первую очередь устранить угрозы со стороны Византии. Император Константин IV Погонат (668–685), воспользовавшись ослаблением власти династии Омейядов, вытеснил арабов с Кипра, Крита, Родоса и захватил важнейшие приморские города Сирии и Палестины — Аскалон, Кайсарийу, Акку и Сур. Под властью халифа остались лишь континентальная Сирия и Египет, где наместником был его брат Абд аль-Азиз. Дамаск вынужден был пойти на подписание невыгодного договора, по которому сделал некоторые территориальные уступки и обязывался платить Византии по 1 тыс. динаров, одному рабу и одному породистому коню за каждый день мира[423].

Некогда единое мусульманское государство и общество было теперь расколото на четыре лагеря: помимо вступивших в борьбу за власть Абд аль-Малика и Абдаллаха ибн аз-Зубайра самостоятельными политическими силами выступали шииты и хариджиты.

Расправа с имамом аль-Хусейном явилась моральным шоком для шиитов, и видные представители Алидов — Мухаммед ибн аль-Ханафийа и Али Асгар ибн аль-Хусейн — не высказывали желания возглавить борьбу против убийц и держались подчеркнуто лояльно по отношению к омейядским халифам. Исполненные виной перед убитым внуком Пророка (сами пригласили к себе, а потом предали) шииты Куфы в сентябре 681 г. решили развернуть борьбу под лозунгом «мщение за аль-Хусейна». Ядром тайного союза стали пять соратников халифа Али, ни один из которых не был моложе 60 лет, — Сулайман ибн Сурад аль-Хуза'и, аль-Мусаййаб ибн Наджаба аль-Фазари, Абдаллах ибн Са'ад аль-Азди, Абдаллах ибн Ва'л ат-Тайми и Рифа'а ибн Шаддад аль-Баджали. Главой «кающихся» заговорщиков (араб. — таввабуна) был избран Сулайман ибн Сурад — один из тех, кто годом ранее, как мы помним, призвал аль-Хусейна в Куфу. Союз быстро разросся, и осенью 684 г. 5 тыс. восставших выступило в поход на север с целью или отомстить, или погибнуть. Шиитское ополчение в пути задержалось на пять дней, чтобы помолиться и покаяться у могилы аль-Хусейна в Кербеле, затем переправилось через Евфрат и, миновав Анбар и Киркисийю, двинулось вверх по течению левого притока Хабура. Здесь в начале января 685 г. они столкнулись с 2-тысячным авангардом сирийских войск под командованием аль-Хусейна ибн Нумайра аль-Кинди. Сулайман ибн Сурад обратился к противнику с предложением отречься от халифа Марвана I, выдать Убайдаллаха ибн Зийада и согласиться на передачу власти «семье Пророка». Сирийцы, со своей стороны, потребовали, чтобы «кающиеся» присягнули халифу, выдали главарей и возвратились по домам. Не придя к соглашению, стороны приступили к сражению, прервавшемуся с наступлением темноты. Наутро к сирийцам подошли основные силы (8 тыс. человек), и исход вновь развернувшейся битвы стал ясен. Сулайман был сражен стрелой, ряды шиитов быстро таяли, но сумели продержаться до наступления темноты. Ночью Рифа'а ибн Шаддад увел остатки войска на восток. Тем самым он спас оставшихся в живых и раненых куфийцев от верной гибели.

Независимо от «кающихся» действовал другой лидер шиитской оппозиции — аль-Мухтар ибн Аби Убайд, который в 680 г. дал прибежище в Куфе эмиссару имама аль-Хусейна Муслиму ибн Акилу. После трагических событий в Кербеле он, как мы помним, был брошен в темницу. Позднее он получил освобождение, вернулся в Куфу и вновь занялся пропагандой шиизма, объявив себя уполномоченным третьего, после аль-Хасана и аль-Хусейна, шиитского имама — Мухаммеда ибн аль-Ханафийи.

Надо сказать, что после гибели аль-Хусейна часть шиитов, последователи аль-Мухтара, их называли еще кайсанитами[424], признала «Сына ханифитки» своим имамом из-за отсутствия другого влиятельного Алида — почти все они погибли при Кербеле, а оставшиеся в живых дети имамов на этот период были еще малолетними. Но большинство шиитов, отдавая должное происхождению Ибн аль-Ханафийи, все же не считало его имамом, поскольку он не был сыном Фатимы и прямым потомком Мухаммеда. Считалось, что права главы рода Пророка после гибели аль-Хусейна перешли к его племяннику аль-Хасану ибн альХасану, а после его смерти (708 г.) — к его сыну Зайду ибн аль-Хасану.

В октябре 685 г. в Куфе было поднято шиитское восстание, и вскоре город после сложных перипетий оказался захваченным. Летом следующего года куфийская знать подняла мятеж против шиитов, воспользовавшись тем, что город покинул союзник аль-Мухтара, Ибрахим ибн аль-Малик аль-Аштар, сын главы ополчения куфийцев, выступивших против «праведного» халифа Османа почти 30 лет тому назад. Но все было тщетно: это выступление было подавлено, а потом начались казни жителей Куфы. Казнили не за участие в мятеже, а во имя осуществления мести за кровь аль-Хусейна. Куфийцев вытаскивали из домов и со связанными руками приводили к аль-Мухтару, который выявлял участников убиения шиитского имама и его родичей. Шамиру ибн Зу'-л-Джаушану удалось бежать, но его сумели выследить и убить. Омар ибн Са'ад ибн Аби Ваккас, хотя и не принимал участия в восстании, был убит в своем доме как враг аль-Хусейна. Отрубленные головы главных виновников были отосланы Мухаммеду ибн аль-Ханафийе[425].

Персидские мавали, составлявшие основную ударную силу войска аль-Мухтара, впервые за последние 50 лет получили возможность возвысить себя над арабами. Они под благовидным предлогом поиска убийц аль-Хусейна сделали все, чтобы покарать лиц, так сказать, «арабской национальности». От разгула этой стихии могла лишь спасти, да и то не всегда, только принадлежность к «партии Али».

Умерщвление убийц аль-Хусейна оказалось публичной пощечиной Омейядам и их ставленнику Убайдаллаху ибн Зийаду. Для того чтобы закрепить успех, в конце июля 686 г. аль-Мухтар направил к Мосулу против Убайдалллаха войско под командованием Ибрахима ибн аль-Малика аль-Аштара. 6 августа (10 мухаррама), в день ашуры, в 30–35 км восточнее Мосула произошло сражение, завершившееся полной победой шиитов. Их главные противники — Убайдаллах ибн Зийад и аль-Хусейн ибн Нумайр пали в этом бою, а войска были рассеяны. Свершилась месть за Кербелу. Боязнь преследований заставила многих куфийцев бежать в Басру, наместником которой был брат мекканского «антихалифа» Мус'аб ибн аз-Зубайр.

Вскоре после этой победы сподвижники аль-Мухтара ибн Аби Убайда распались на два противоборствующих лагеря: арабской знати, ашраф, и мавали из иранских низов, выступавших под лозунгом равенства всех мусульман. Аль-Мухтар принял сторону мавали, чем оттолкнул от себя ашрафов, вскоре изменивших движению. Шииты потерпели поражение от войск «антихалифа» Абдаллаха, а сам аль-Мухтар со своими сторонниками заперся в цитадели Куфы, выдержал четырехмесячную осаду и был изрублен на куски во время вылазки 3 апреля 687 г. (14 рамадана 67 г. х.). Мухаммед ибн аль-Ханафийа занял по отношению к восстанию шиитов выжидательную позицию: он не прибыл в Ирак и не присоединился к повстанцам, но и не отмежевался от них.

Так закончилось восстание шиитов, а с ним и попытка персов отвоевать себе равные с арабами права. Мщение арабов было ужасным — все плененные восставшие шииты были уничтожены. Шиизм, однако, не был окончательно искоренен, он незримо распространялся по провинциям Омейядского халифата с помощью тайной пропаганды.

Вызванная периодическими преследованиями необходимость вести пропаганду своих идей втайне привела к тому, что шииты разработали и со временем стали успешно применять принцип «благоразумного скрывания» своей веры — такийа (араб. — «благоразумие», «осмотрительность»), или китман (араб. — «сокрытие», «утаивание»).

Этот принцип восходит к одному произвольно истолкованному месту в тексте Корана: «Скажи: "Если вы скроете то, что в душах, или откроете это, узнает Аллах: ведь Он знает то, что в небесах и что на земле"»[426].

Такийа обязывает шиитов в случае преследования скрывать свои убеждения, выдавать себя за приверженцев других течений в исламе. При этом шиит должен сделать про себя оговорку: я не верю в то, что вынужден произносить вслух; я проклинаю врагов шиитов и их идеи.

Смерть Мухаммеда ибн аль-Ханафийи (700/701) вызвала раскол среди кайсанитов: одни полагали, что число шиитских имамов должно быть ограничено четырьмя — халиф Али и три его сына (аль-Хасан, аль-Хусейн и Ибн аль-Ханафийа), другие признали пятым имамом Али, сына Ибн аль-Ханафийи, и наконец, третьи — его старшего сына Абу Хашима Абдаллаха. Сторонники последнего стали называть себя хашимитами[427].

Население Аравии, Ирака, Ирана и других восточных провинций государства подчинялось власти мекканского «антихалифа» Абдаллаха. Однако его власть была весьма ограниченной из-за постоянных волнений хариджитов. Они признавали законными халифами Абу Бакра и Омара и отказывались почитать Османа. Халифа Али, как мы помним, они поддерживали только до тех пор, пока он не согласился на переговоры с Му'авийей I. В результате к концу VII в. хариджиты не считались с властью ни омейядских халифов, ни «антихалифа» Абдаллаха, как, впрочем, не признавали авторитета и наследственных имамов Алидов.

В середине 80-х годов VII в. в среде хариджитов сложилось три секты — азракитов (араб. — аль-азарика), суфритов (араб. — ас-суфрийа) и ибадитов (или абадитов, араб. — аль-ибадийа).

Основателем наиболее крупной и влиятельной секты азракитов являлся Нафи' ибн аль-Азрак. По некоторым данным, он был сыном кузнеца-грека, уведенного арабами в плен и ставшего рабом, а потом вольноотпущенником. Последователи Ибн аль-Азрака образовали самую крайнюю и непримиримую хариджитскую общину экстремистов-фанатиков. Следуя наставлениям своего духовного главы, которого они называли «эмиром верующих», азракиты возвели в крайнюю степень принцип религиозного убийства (араб. — исти 'рад). При этом, что любопытно, они не распространяли исти'рад на иудеев и христиан, полагая, что последние не изменили учениям своих пророков — Моисея и Иисуса. Выступая против всех и вся среди мусульман, Ибн аль-Азрак поднял восстание, но вскоре пал в сражении с отрядом басрийцев, которыми командовал Муслим ибн Убайс. Эта битва произошла у Дулаба на реке Карун в январе 685 г. (65 г. х.). А в мае 686 г. (шаввал 66 г. х.) основные силы азракитов были разбиты войсками под командованием аль-Мухаллаба ибн Аби Суфры в битве под Ахвазом.

Аль-Мухаллаб ибн Аби Суфра считается одним из выдающихся мусульманских полководцев. Действительно, не было ни одной военной кампании, возглавляемой им, которая не закончилась бы триумфом. Единственное, что всегда вызывало некоторое недоумение, так это частая смена политических пристрастий прославленного полководца. Вначале он много сделал для утверждения власти Му'авийи I. Затем несколько лет кряду служил Абдаллаху ибн аз-Зубайру, воюя и против шиитов-кайсанитов во время восстания аль-Мухтара, и против хариджитов всех мастей. После гибели «антихалифа», о чем мы будем говорить ниже, он вновь стал на сторону Омейядов и все силы направил на подавление хариджито-азракитской оппозиции.

После смерти Ибн аль-Азрака движение азракитов возглавил Катари ибн аль-Фуджа'а. Он был провозглашен «эмиром верующих» и еще в течение 15 лет вел активную борьбу, пока не погиб с остатками азракитского ополчения в Табаристане в 699 г.

Основателем хариджитской секты суфритов считается Зийад ибн аль-Асфар, от насаба («отчества») которого община и получила свое название (суфр — мн. ч. от асфар). В противоположность азракитам, суфриты отвергали практику убиения женщин и детей своих противников, допускали возможность благоразумного скрывания веры — такийа, не считали неверующими тех, кто воздерживался от участия в восстаниях и т. д. Показательно, что одним из имамов суфритов был известный поэт-мистик Имран ибн Хиттан (ум. в 703 г.), ярый противник четвертого «праведного» халифа Али.

Наиболее умеренная хариджитская секта ибадитов также получила название от насаба своего основателя Абдаллаха ибн Ибада (ибн Абада). Когда в 684 г. среди хариджитов Басры произошел раскол и азракиты выступили против Омейядов, то Абдаллах ибн Ибад со своими последователями остался в городе, отказавшись от вооруженной борьбы. Подлинным идеологом и учителем ибадитов считается Джабир ибн Зайд, выходец из Омана (ум. ок. 717 г.).

В догматике ибадитов нашли отражение многие религиозные воззрения суннитов. В противоположность остальным хариджитам, они не считали «неверующими» своих противников из числа мусульман, отвергали убийство по политическим или религиозным мотивам.

Характерной особенностью вооруженной борьбы хариджитов было активное участие в ней женщин. Особенно прославилась азракитская героиня Умм Хаким (90-е годы VII в.). В сражениях, как говорят, она сама искала смерти, объясняя свое самопожертвование просто: «Мне надоело мыть и натирать маслом мою голову; разве здесь нет никого, кто избавит меня от этой обузы?»

Наместник Ирака Убайдаллах ибн Зийад, чтобы охладить неуемный пыл хариджиток, приказал обнажать их погибшие тела и оставлять в голом виде на поле битвы[428].

Значительную активность в борьбе с политическими противниками проявляли и иракские шииты, традиционно имевшие обширные связи и влияние в Куфе. Войска «антихалифа» Абдаллаха и его брата Мус'аба буквально обессилели в кровавой войне с хариджитами и шиитами, что, в конечном итоге, облегчило Омейядам задачу усмирения и подчинения Ирака. Преодолев непродолжительное, но упорное сопротивление шиитов, войска халифа Абд аль-Малика в 691 г. вошли в Куфу.

Уже в следующем году возобновились военные действия в Хиджазе, население которого находилось под властью «антихалифа» Абдаллаха. Пребывая в Мекке, он после потери Ирака продолжал настаивать на том, чтобы мусульманские паломники по прибытии в «святую землю ислама» приносили присягу ему. Чтобы лишить своего противника возможности вести пропаганду среди «правоверных» вне Аравии, Абд аль-Малик решился на неординарный шаг: он разрешил мусульманам совершать хадж не в Мекку, а в Иерусалим.

Против родины самого Пророка им было направлено войско под командованием аль-Хаджжаджа ибн Йусуфа, происходившего из влиятельного рода ахлаф племени сакиф, населявшего Таиф. После 5-недельной осады и обстрела Мекки из катапульт нападавшие штурмом овладели городом (692 г.). Когда враги ворвались в Мекку, Абдаллах ибн аз-Зубайр обратился за советом к своей матери и получил-от нее наказ: держаться до конца.

Этой бескомпромиссной и решительной женщиной была Асма, дочь «праведного» халифа Абу Бакра и сестра Аиши. Несмотря на свой весьма преклонный возраст — ей уже исполнилось 100 лет, — она, по свидетельству очевидцев, вполне сохранила умственные способности, у нее были целы все зубы, и седина еще не затронула ее волос[429].

Мекканский «антихалиф» храбро сражался и погиб у стен Ка'абы. По приказу аль-Хаджжаджа голова убитого была послана халифу Абд аль-Малику в Дамаск, а тело распято на виселице.

Для окончательного подчинения Ирака Омейядам необходимо было положить конец хариджитской крамоле и подавить шиитскую опозицию. Дамасский халиф назначил своим наместником в Басре безраздельно преданного себе 33-летнего аль-Хаджжаджа ибн Йусуфа. Новый наместник прибыл к месту службы в ноябре 694 г. (раджаб 75 г. х.) и до самой смерти в 714 г. в течение 20 лет оставался полноправным властителем всех восточных провинций Омейядского халифата (в 697 г. ему были переданы в управление еще и Хорасан, и Сакастан).

В молодости аль-Хаджжадж был преподавателем арабской грамматики и интереса к филологическим дисциплинам и риторике не утратил до конца жизни. Его первая проповедь в мечети Куфы, наполненная стихами, поразила слушателей и до сих пор считается у специалистов прекрасным образцом арабского ораторского искусства. Поразительно то, что она и в наше время изучается в арабских школах, выступая в качестве эталона риторики. Мы можем привести ее фрагмент: «Жители Ирака, я вам не винная ягода, которую можно сдавить, и не верблюд, которого можно запугать, гремя старым бурдюком…, меня послал к вам повелитель правоверных. Давно уж вы упорствуете в заблуждении, блуждаете в своем ослеплении. Клянусь Аллахом! Я буду драть кожу с вас и буду бить, как ветви мимозы, и исколочу вас, как бьют чужого верблюда»[430].

Аль-Хаджжадж занимался редактированием Корана, сбором арабского фольклора, ему приписывают проведение реформы арабской письменности — введение диакретических точек и надстрочных и подстрочных знаков (араб. — харакат). Это нововведение позволило осуществить более или менее однозначную огласовку текста Корана, несколько сводящую на нет разночтения священного Писания мусульман. Основной вклад в этот труд внесли его единомышленники: Наср ибн Асим, Абу Сайд аль-Хасан аль-Басри и Йахйа ибн Йа'мур.

Стремление увеличить доходы, поступавшие из Ирака в Сирию, побудило аль-Хаджжаджа взять на себя заботу об экономическом возрождении подвластных ему территорий: благодаря его заботам расширялись посевные площади, прокладывались и восстанавливались каналы, осушались болота. Для осуществления этих изнурительных работ широко использовался труд рабов. Среди невольников было много чернокожих африканцев — зинджей, ввозившихся в Халифат работорговцами из Восточной Африки через остров Занзибар (араб. — Зиндж).

Не избежал аль-Хаджжадж и склонности к градостроительству: им был заложен город Васит («Срединный [город]», названный так потому, что располагался на равном расстоянии от Куфы, Басры и Ахваза), куда он и перенес свою резиденцию. Однако одним из главных достижений всесильного наместника на административном поприще стало проведение денежной реформы. Согласно приписываемому аль-Хаджжаджу «закону 700 года», подвластные ему мавали перестали пользоваться освобождением от уплаты подушной подати-джизйи, что, естественно, вызывало крайнее недовольство мусульман-неарабов, главным образом в Куфе и Басре. Вслед за этим такие же меры были приняты и в других провинциях Халифата, что противоречило уже цитированному нами 29 айату 9 суры Корана, согласно которому джизйей облагались только зимми. Нарушалось также и повеление «праведного» халифа Омара о запрете мусульманам приобретать в покоренных странах земельную собственность. Впрочем, оно в реальной жизни мало кем из завоевателей исполнялось, и многие земельные участки переходили в руки мусульман[431].

И все же отношение аль-Хаджжаджа к иноверцам, в особенности к «людям Писания», было весьма лояльным: «Поскольку они покорились и согласились платить налоги халифу, — говорил он, — больше от них, собственно, нечего требовать. Им разрешено поклоняться своим богам. Никому нельзя запрещать или мешать исповедовать свою религию»[432].

Правление и реформы аль-Хаджжаджа по-разному оцениваются источниками. У историков более позднего периода (после второй половины VIII в.) он и его предшественник Зийад ибн Абихи были на плохом счету. В памяти аль-Хаджжадж остался вдохновителем кровавого террора, развязанного в Ираке против оппозиции. Наместнику в Ираке не простили того, что за время его правления, как утверждали некоторые источники, от рук палачей погибло не менее 130 тыс. человек. В день его смерти в тюрьмах в ожидании расправы томилось 35 тыс. узников[433].

Известный мусульманский географ и путешественник, иранец по происхождению Абу-л-Касим ибн Хордадбех писал в своей «Книге путей и стран», что из-за чинимых аль-Хаджжаджем «насилия, притеснений и несправедливости» население Ирака (ас-Савада) смогло выплатить налогов в сумме лишь 18 млн дирхемов, в то время как «праведный» халиф Омар взимал с него налог в сумме 128 млн дирхемов[434].[435] (Не лишним будет отметить, что при Хосрове II эта сумма составляла 600 млн драхм.)

Более сдержанные исследователи, например А.В. Мюллер, характеризуют аль-Хаджжаджа как строгого, но справедливого правителя, действовавшего в духе своего времени — беспощадно там, где это было нужно, и при этом не ставшего тираном. После его смерти, человека, неограниченно управлявшего половиной Халифата, наследникам осталось лишь оружие, Коран и несколько сот дирхемов наличными. Местное население обязано ему тем, что при его преемниках, особенно при Халиде ибн Абдаллахе аль-Касри, в Ираке воцарился относительный покой[436].

С именами халифа Абд аль-Малика и его сына и преемника на троне аль-Валида I (705–715 гг., 86–96 г. х.) обычно связывают введение арабского языка в канцелярское производство. До этого, как мы помним, в этих целях использовались местные языки — греческий, персидский, коптский и др. В этом нововведении (начиная примерно с 700 г.) проявилось стремление арабов взять под контроль управление государственным аппаратом и работу налоговых и податных учреждений-диванов. Так, при аль-Хаджжадже арабский язык стал обязательным при ведении деловой переписке в Ираке[437]. С другой стороны — этим актом подчеркивалась незыблемость арабского присутствия на завоеванных территориях, что принуждало неарабов учить «язык ислама». Важно при этом отметить, что долгие годы пропаганда вероучения Мухаммеда велась исключительно по-арабски, и никому не могло прийти в голову попытаться перевести Коран или Сунну на «варварские» языки. Был выработан догмат о непереводимости священного Писания мусульман на какой-либо другой язык.

Поводом к возникновению этого догмата в Коране послужили слова аравийских иудеев: если проповеди Мухаммеда действительно являются божественным откровением, то он должен говорить на языке Торы, а не на «языке арабов». Отвечая им, Пророк возвестил, что откровения были ниспосланы ему «на ясном языке арабском»[438]. Тем самым родной язык основоположника ислама возводился в ранг «священного языка».

Распространение арабского языка воздвигло еще одну преграду между иранцами-мусульманами, вынужденными изучать «язык Корана», и зороастрийцами, питавшими неприязнь ко всему исламскому. Однако уже никто и ничто не могло остановить процесс превращения арабского языка в «латынь Востока». Он стал языком науки, изящной словесности, «средством межнационального общения». И в этом контексте наиболее продуктивными и взаимополезными оказались культурно-языковые связи арабов и персов.

Нам достаточно будет здесь привести всего лишь один пример. Иранец Розбех, принявший ислам и взявший себе «подобающее» имя — Абдаллах, более известный в мировой культуре как Ибн аль-Мукаффа (724–759), стал наиболее известным тружеником на ниве перевода персидских сочинений на арабский язык. Одним из великих трудов, переведенных им впервые на арабский язык, стала сасанидская хроника «Хвадай намак» («Худай-намэ» — «Книга владык»), которую впоследствии мусульманские историографы выборочно использовали в качестве основы при составлении своих описаний мировой истории. Значение труда Ибн аль-Мукаффы для мировой культуры может быть достаточно оценено только тем, что оригинал текста «Книги владык» не сохранился, и он дошел до нас исключительно в арабском переводе.

Ибн аль-Мукаффа положил начало обширной литературе арабских сказок, переведя на арабский язык попавшие в Иран из Индии эпосы «Зеркало владык» и «Калила и Димна», вошедшие позднее вместе со сборником индо-иранских сказок «Хезар эфсане» («Тысяча сказок») во всемирно известный цикл «Тысяча и одна ночь» («Альф лайла ва лайла»).

Считается, что текст «Калилы и Димны», впрочем, как и шахматы, привез в Иран придворный врач Хосрова I Ануширвана, выходец из Индии по имени Барзуйа.

Вместе с арабским языком в письменность персов проник арабский алфавит, вытеснивший прежний пехлевийский шрифт арамейского (семитического) происхождения. В поэзии персидский язык (точнее, новоперсидский — фарси, или дари) возродился лишь к началу IX в., в историческую и географическую литературу он получил доступ во второй половине X века, а в суфийскую литературу — в XI в. Но и после этого арабский язык сохранил преобладание в точных науках, философии, праве и мусульманской теологии.

При Абд аль-Малике и аль-Валиде I началось введение новой единой денежной системы. Она предусматривала изъятие из обращения византийских золотых и иранских серебряных монет с христианскими крестами и изображениями Хосрова и замену их на арабские золотые динары и серебряные дирхемы с исламской символикой и надписями-легендами.

Иранцы-мусульмане сумели несколько ослабить эти удары, представляя ислам как частично «иранскую» религию. Повсеместно распространялись хадисы о значительном влиянии на Пророка знакомого нам исторического персонажа — Салмана аль-Фариси, отрекшегося от зороастризма в пользу христианства, а затем примкнувшего к Мухаммеду и ставшего фактически членом его семьи.

Еще одним важным элементом «иранизации» ислама была появившаяся легенда о том, что второй сын «праведного» халифа Али, шиитский имам аль-Хусейн, женился на плененной дочери шахиншаха Йездигерда III, царевне (шахрбану) по имени Джаханшах.

Легенда гласит, что еще при «праведном» халифе Омаре в Медину привезли трех плененных дочерей последнего властвовавшего Сасанида. Их поначалу хотели было разделить как военную добычу среди воинов наряду с прочими пленницами, однако Али ибн Аби Талиб воспротивился этому. С согласия халифа, говорит предание, дочери шахиншаха были выданы замуж за сыновей Абу Бакра, Омара и Али[439].

Эта, вымышленная или нет, шахрбану Джаханшах будто бы была переименована в Салафу и не позднее 654/55 г. родила аль-Хусейну сына — Али Асгара, будущего четвертого шиитского имама, а также несколько дочерей. Вот почему многие новообращенные иранцы примыкали к шиитам, что автоматически ставило их в оппозицию Омейядам[440]. Основываясь на этом не вполне достоверном событии, они признавали потомков шиитского имама-великомученика законными наследниками и преемниками сасанидских властителей.

История с «династическим браком» аль-Хусейна и одной из шахрбану не находит безоговорочной поддержки у более поздних исследователей, считающих, что матерью Али Асгара была другая персидская рабыня-пленница. (Существует, впрочем, версия, что шахрбану была выдана замуж за старшего сына Али — аль-Хасана[441].) Тем не менее следует помнить о том, что народные представления о собственной истории бывают порой порождены не событиями, происшедшими в действительности, а вымышленными обстоятельствами. И вряд ли во всемирной истории первые превалируют над вторыми. «Следует все время учитывать, — отмечает по этому поводу профессор Гарвардского университета Ричард Фрай, — что сам подход к истории на древнем Востоке отличался от нашего. То, что мы воспринимаем как легенды и мифы, составляло часть религиозных воззрений и трактовалось как действительно "реальное", достоверное, в совершенно ином значении, чем для нас»[442].

Характерно, что все без исключения гробницы: имама аль-Хусейна, его легендарной жены-сасанидки и их детей — до настоящего времени почитаются как арабами, так и иранцами.

Аль-Мас'уди, в начале X в. посетивший окрестности г. Рей, описал святилище сасанидской царевны — гробницу Биби шахрбану, как ее именовали мусульмане. Сюда, пишет он, со- всего халифата стекались паломники, среди которых особенно много было женщин, веривших в то, что покоящаяся здесь святая может помочь счастливо выйти замуж, облегчить тяжесть родови т. п.[443].

Несмотря на прогресс арабо-иранской интеграции, оппозиционные официальным властям религиозно-политические течения еще не лишились питательной почвы. В начале VIII в. в среде мавали восточных провинций Омейядского халифата возникло движение шу'убийа[444]. Оно вылилось в своего рода идеологическую борьбу неарабских народов, главным образом персов, против арабской гегемонии. Шу'убиты не были противниками ислама, они выступали против его узкоарабского характера, за, так сказать, «космополитический ислам» и пользовались при общении языком Корана. Современные исследователи не находят свидетельств их участия в антиисламских движениях[445]. Великий аль-Бируни (заметим — перс по национальности) позднее писал, что исламский мир держится на духе арабского языка, а он сам предпочитает быть обруганным по-арабски, чем услышать восхваление на персидском языке[446]. Сознавая свое культурно-историческое превосходство над арабами, персидские участники движения выдвигали требования об уравнении в правах персов и арабов и даже о предоставлении первым преимущественного положения.

Один из первых шу'убитов, персидский поэт Исмаил ибн Йасар, оскорбленный высокомерием и чванливостью арабов, публично читал свои стихи:

«Мои предки были царями,
они носили роскошные одеяния и тяжелые доспехи, выступая, как львы.
И если ты спросишь, тебе скажут, что наш народ превосходит всех
благородством…»
Другой персидский поэт, Абу Са'ид Рустами, выражался еще резче:

«Арабы похваляются, что они владеют всем миром и повелевают
всеми народами.
Почему не похваляются они тем, что они овечьи пастухи
и верблюжьи погонщики?»[447].
Обращаясь заочно к самому Пророку, слепой от рождения персидский поэт Бушшар ибн Бурда написал следующие дерзкие кощунственные строки:

«Неужели ты, сын пастуха, рожденный женой пастуха,
Пытаешься соперничать в славе с племенем благородных?
Ты обречен на неудачу! Ведь прежде, когда ты хотел пить,
Ты лакал воду вместе с собакой из дождевой канавы!»
А вот слова знаменитого арабского поэта Абу Нуваса:

«Мне говорят: "Вспомнил бы ты в стихах кочевье племени асад!
Да не будет обильно твое молоко!"
Скажи, что это за племя асад?
Не заимствуй у бедуинов ни их развлечений, ни их образа жизни.
Ведь жизнь их — бесплодная земля…
Куда там кочевью до дворцов Хосрова!»[448].
В то же время в ряде восточных провинций Халифата (Фарс, Керман и др.) население продолжало открыто исповедовать огнепоклонство, а жители Шираза не носили даже отличительного знака на одежде, и поэтому они «ничем не отличались от жителей-мусульман»[449].

В начале VIII в. очередное брожение охватило идеологическую среду ислама. Два авторитетных мусульманских религиозных деятеля Васил ибн Ата и Амр ибн Убайд — разошлись во взглядах со своим учителем аль-Хасаном аль-Басри и образовали собственный кружок. Их единомышленники и последователи — му'тазилиты (араб. — му'тазила, т. е. «отстранившиеся», «отделившиеся») создали одну из наиболее влиятельных религиозно-правовых школ в исламе. Признавая Коран священным источником истинности, му'тазилиты вместе с тем считали его рукотворным, допускали трактовки его текста, отвергали слепое следование хадисам и признавали свободу человеческой воли. В политическом отношении му'тазилиты находились в оппозиции к Омейядам, а позднее и к аббасидским халифам.

Все это происходило на фоне ослабления центральной власти в Дамаске. Вслед за Абд аль-Маликом, который до сих пор считается одним из самых мудрых, образованных и сильных омейядских властителей, и за его сыном аль-Валидом I в течение 35 лет сменилось 8 халифов. Престол занимали сыновья Абд аль-Малика — Сулайман (715–717 гг., 96–99 г. х.), Йазид II (720–724 гг., 101–105 г. х.) и Хишам (724–743 гг., 105–125 г. х.). Халифами были также племянник Абд аль-Малика, Омар (Умар) II ибн Абд аль-Азиз (717–720 гг., 99-101 г. х.), внуки — аль-Валид II (743–744 гг., 125–126 г. х.) и Ибрахим (744 г., 126 г. х.), а также правнук Йазид III (744 г.).

Деятельность большинства этих правителей, за исключением Омара II, не оставила заметного следа в истории Омейядского халифата. «Дом Омейядов, — отмечал В.В. Бартольд, — представляет редкий в истории пример династии, создавшей одну из самых обширных в мире империй и не выставившей ни одного государя-полководца»[450].

Вместе с тем внешние завоевания «по инерции» еще продолжались. Так, в период правления аль-Валида I арабские войска, преодолев сопротивление Византии и местного африканского населения, берберов, в 710 г. вышли к проливу, отделяющему Европу от Африки. В 711 г. они, возглавляемые полководцами Мусой ибн Нусайром, через год ставшим наместником халифа в Северной Африке, его сыном Абд аль-Азизом и маулой (бербером по происхождению) ат-Тариком ибн Зийадом, переправились через пролив и к 714 г. покорили Испанию. Имя ат-Тарика осталось не только в истории арабских завоеваний, но и на географической карте: оно вошло в название местности и пролива Гибралтар (от искаженного арабского топонима джабал ат-Тарик — «гора ат-Тарика»).

Действуя в восточном направлении, арабские войска в начале VIII в. овладели богатым городом Мултан, вышли к берегам Инда (711) и заложили на его берегу город-форпост Мансур. О богатствах, доставшихся мусульманам в Мултане, можно судить по тому, что один из руководителей этого похода — Мухаммед ибн Йусуф, брат известного нам аль-Хаджжаджа, — обнаружил в одном из храмов города золотых изделий и монет весом без малого 11 т (10822.520 кг)[451].

Аль-Валиду I мусульмане обязаны учреждением первых школ, медресе, и первых в истории ислама больниц. Историки архитектуры отмечают его вклад в строительство всемирно известной мечети Омейядов в Дамаске, начатое в 705 г. на месте разрушенного православного храма Иоанна Крестителя[452].

И все же спорадические всплески и достижения дамасских властителей не могли уже приостановить главного — начала постепенного упадка династии Омейядов.

Любопытный эпизод, ссылаясь на достоверный иснад, приводит Абд ар-Рахман ибн Абд аль-Хакам. Он, на наш взгляд, красноречиво свидетельствует о «падении нравов» у дамасских правителей.

В 715 г. Валид I вызвал к себе из Магриба наместника Мусу ибн Нусайра. Тот выехал в Дамаск, везя с собой богатую добычу, захваченную в походах, и щедрые дары повелителю правоверных. В Египте Мусу застала весть о болезни халифа и его требование поторопиться. Одновременно с этим покоритель Магриба получил послание и от Сулаймана ибн Абд аль-Малика, брата и преемника Валида I, с просьбой задержаться в Египте, чтобы халиф успел умереть, и все, что вез с собой Муса, досталось бы ему одному[453].

В период правления Омара II (в 718/19 г.) наступил сотый лунный год хиджры. Стремясь удержать господство династии путем, говоря современным языком, «расширения ее социальной базы», Омар II предписал наместникам прекратить взимание джизйи (подушной подати) с мавали и даже высказался за включение их в списки дивана, по которым арабы получали выплаты из государственной казны. Тем самым было аннулировано грабительское для мавали положение «закона 700 года» аль-Хаджжаджа. Поземельная подать, харадж, должна была по-прежнему взиматься со всех землевладельцев, независимо от их вероисповедания. Эта мера улучшила материальное положение новообращенных, которые были, как правило, городскими жителями.

Опасаясь последствий движения шу'убийа, Омар II фактически уравнял в правах арабов и мавали, что создало ему авторитет среди иранцев, которые называли его за благочестие «пятым праведным халифом»[454]. Возможно, немаловажную роль при этом сыграло и то, что он по материнской линии был правнуком второго «праведного» халифа Омара. К заслугам Омара II правоверные подданные причисляли передачу потомкам Пророка «в кормление» села Фадак, которое было завоевано Мухаммедом в 7 г. х., а также то, что он, еще будучи наместником в Медине (706–712), перестроил, значительно расширив, и пышно отделал скромную мечеть над могилой Пророка и первых халифов.

В 717/18 г. (99 г. х.) у набожного Омара II созрело странное и вредное с точки зрения выгод династии Омейядов решение: он дал указание прекратить во время мусульманской проповеди, хутбы, обычные со времен Му'авийи I проклятия в адрес «праведного» халифа Али. В результате шииты смогли открыто исповедовать и проповедовать свои взгляды, полные призывов к свержению власти дамасских правителей[455]. Примечательно в связи с этим следующее замечание В.В. Бартольда: «От смерти Али (661) до воцарения Омара II (717) прошло больше полвека; следовательно, в течение всего этого времени четвертого халифа проклинали в мечетях, что, конечно, было возможно только в том случае, если большинство населения находило эти проклятия справедливыми»[456].

Будучи последовательным противником джихада, Омар II считал, что ислам должен распространяться среди «неверных» посредством мирной религиозной пропаганды. Поэтому он отозвал свои войска от стен Константинополя, осада которого была начата при его предшественнике халифе Сулаймане.

Мы никогда не узнаем, какие еще планы зрели в голове своевольного халифа: неожиданно для всех он скончался на исходе недолгого трехлетнего правления.

По преданиям, Омар II смертельно заболел по пути из Халеба в Химс. Остановившись в христианском монастыре Симеона (Дейр-Сим'ан), халиф купил себе у одного монаха за 10 динаров место для погребения, где и был похоронен. Впрочем, авторы упоминают и другие монастыри, где мог быть погребен омейядский властитель[457]. Местонахождение же монастыря Симеона было утрачено уже к XIII в.

Государственная и религиозная политика Омара II не могла приветствоваться другими представителями династии Омейядов и не получила развития среди его преемников на халифском троне. Они не одобряли его проалидскую политику и поощрение перехода податного населения в ислам, так как новообращенные переставали платить джизйу, да и сами были более индифферентны в религиозном отношении. Неслучайно халиф Йазид III удостоился в народе насмешливого прозвища-лакаба «Накис» («Ущербный»)[458], а одним из обвинений, выдвинутых против халифа Валида II и приведших к его убийству, было то, что он даже внешне перестал быть мусульманином. Впрочем, перед смертью Валид И, по примеру халифа Османа, «обагрил своей кровью страницы священной книги»[459].

Из других источников, однако, известно о пренебрежительном отношении аль-Валида II к Корану: он будто сделал его мишенью для стрельбы из лука и говорил при этом, обращаясь к священному Писанию мусульман: «Ты заключаешь в себе угрозы против гордецов и упорных. Вот я гордец и упорный. В день обещанного тобою Страшного суда можешь явиться перед своим господом и сказать: "Господи, меня продырявил аль-Валид"»[460]. Валиду II приписывают следующие стихи:

«Деву ко мне приведите!
Наперекор лицемеру
Ею хочу любоваться,
Адскую высмеяв серу.
Глуп тот, кто вечно постится,
Раем считая химеру,
Он с моей верною паствой
Принял ослиную веру».
Приведя эти строки в своем «Послании о царстве прощения», известный мусульманский поэт и философ Абу-л-Аля аль-Маарри замечает, что ум халифа соответствовал его имени («аль-валид» по-арабски означает «младенец») и удивительно, что судьба сделала подобного человека имамом и отдала ему во власть великое государство[461].

Начиная со времени правления халифа Хишама, идеалом государственного устройства и управления, которому необходимо было следовать, признавался государственный строй последних Сасанидов. В 731 г. Хишам дал указание перевести с персидского языка на арабский книгу, содержание которой включало в себя, «кроме изложения многих наук, историю персидских царей и их царствования, а также описания памятников, которые они воздвигли; в ней были портреты Сасанидов, и вся она была составлена по документам, найденным в царской сокровищнице»[462].

В «научный оборот» эту сасанидскую хронику ввел аль-Мас'уди, лично видевший ее в доме знатной персидской семьи в Ширазе и оставивший ее описание. Рукопись, по его словам, была богато иллюстрирована и содержала портреты 27 сасанидских властителей. Сочинение открывалось изображением шахиншаха Ардашира I и завершалось миниатюрой, запечатлевшей Иездигерда III, стоявшего с копьем в руке и опиравшегося на меч. Портреты Сасанидов писались в день их смерти и вместе с хроникой их царствования помещались в казну, чтобы память об их деяниях сохранилась для потомков[463].

К сожалению, и пехлевийский оригинал, и его арабский перевод были безнадежно утеряны для исторической науки.

В период правления халифа Хишама по самолюбию мусульман был нанесен чувствительный удар. В 732 г., в 100-летнюю годовщину со дня смерти пророка Мухаммеда, в тяжелой семидневной битве при Пуатье правитель Франкского государства Карл Мартелл (ок. 688–741) разбил войско мусульман и их союзников, чем положил конец арабским завоеваниям в Европе. В противном случае возможно, что одной из северо-восточных провинций Халифата стал бы «Франкистан».

И в то же самое время где-то близ Мекки, Медины и Кербелы рождались, жили и умирали внуки и правнуки Али, боготворимого многими двоюродного брата и зятя Пророка. Без сомнения, встречались среди них настоящие лидеры движения шиитов. Сомнительно, однако, чтобы Алиды держали когда-либо в руках все нити тайного союза. Насколько внешне было плодовито их поколение, настолько же, в целом, ощущался недостаток выдающихся личностей. Притязания на почитание со стороны мусульман ими, правда, никогда не упускались[464].

Четвертым по счету шиитским имамом (после, напомним, «праведного» халифа Али и двух его сыновей аль-Хасана и аль-Хусейна) большинство шиитов признало младшего сына аль-Хусейна, Али Асгара, известного также под лакабами ас-Саджжад («Часто совершающий поклоны в молитвах»)[465] и Зайн аль-Абидин («Украшение рабов (Аллаха)»). После «катастрофы под Кербелой» он, как мы помним, был взят в плен, пощажен и отпущен в Медину, где мирно прожил до своей смерти в 713/14 г. Шиитская традиция, правда, утверждает, что он был отравлен по наущению Валида I. Любопытно отметить, что Али Асгар был первым и, пожалуй, единственным шиитским имамом, который довольствовался одной женой. Это была его двоюродная сестра Умм Абдаллах, дочь имама аль-Хасана.

Пятым шиитским имамом, признанным большинством членов «партии Али», стал сын Али Асгара, Абу Джафар Мухаммед, получивший лакаб аль-Бакир («Постигающий», «Изучающий»). Шиитские предания приписывают ему глубокие познания в области мусульманской догматики. Он, как и его отец, мирно жил и умер в Медине около 732 г. (114 г.х.). При нем среди шиитов произошел новый раскол: часть их сгруппировалась вокруг брата аль-Бакира и сторонника решительных действий против Омейядов — Зайда ибн Али Асгара.

Зайд ибн Али Асгар возглавил восстание против халифа Хишама, оно длилось около десяти месяцев и было подавлено в 739/40 г. Сам Зайд 6 января 740 г. (1 сафара 122 г. х.) был сражен стрелой в одном из боев. Его распятое на кресте тело в качестве устрашения было публично выставлено в очаге восстания в Куфе, а отсеченная голова была отослана тогдашним наместником Ирака Йусуфом ибн Омаром ас-Сакафи сначала в Дамаск (ставшая традицией зловещая форма отчета о проделанной работе перед халифом), а затем в Медину — в назидание всем Алидам.

После гибели Зайда ибн Али Асгара его оставшиеся в живых последователи создали обособленную религиозно-политическую группировку зайдитов (араб. — аз-зайдийа).

Зайдиты — ветвь шиитов, считающаяся наиболее «умеренной». Они признавали халифа Али наиболее достойным имамата после смерти Пророка. Приверженцы этого течения отрицали божественную природу имамата, считая, что имамом может быть избран любой Алид, потомок дочери Пророка Фатимы, если он выступит против Омейядов открыто и с оружием в руках. Зайдиты допускали существование нескольких имамов в различных странах одновременно.

В политическом отношении зайдиты были очень активны, и их борьба с властями и привлекательность идей в разные годы привели к образованию зайдитских государств: в Северной^Африке (государство Идрисидов, 789–926), в Табаристане (863/64-928) и в Йемене (901-1962). В настоящее время зайдиты составляют более половины населения северной части Йемена.

В качестве другого преемника аль-Бакира выступил объявивший себя пророком Абу Мансур аль-Иджли. Его сторонники образовали общину «крайних» шиитов — мансуритов. Иракский наместник Йусуф ибн Омар приказал схватить Абу Мансура и казнить. Позднее по приказу уже аббасидского халифа аль-Махди был захвачен и распят сын Абу Мансура, аль-Хусейн, продолживший дело отца.

Аналогичная судьба была уготована и сыну Зайда ибн Али Асгара Йахйе. После убийства отца он бежал в Балх, где поднял восстание против Омейядов, однако в Горгане (Джурджане) его отряд был разбит (743 г., 125 г. х.), сам Йахйа вскоре был убит, а труп его распят. Смерть Йахйи сделала его одним из почитаемых шиитами мучеников.

Что же касается злейших врагов Алидов — Омейядов, — то их дни к середине VIII в. были уже сочтены.

Как свидетельствует ат-Табари в «Истории посланников и царей», падение Омейядов было предопределено заранее. В доказательство этому он повествует о состоявшейся беседе Пророка со своим дядей аль-Аббасом ибн аль-Мутталибом. В этом разговоре Мухаммед предсказал, что после его смерти в умме будет идти жестокая борьба за власть, и правителями какое-то время будут потомки Омейи. Однако потом в Хорасане с призывом к народу подняться на борьбу за право потомков аль-Аббаса на халифат поднимет знамя восстания некий мужественный воин по прозвищу ас-Саффах («Кровавый»). Он свергнет власть Омейядов и уничтожит почти весь этот род.

Сами Омейяды будто бы знали не только об этом предсказании Мухаммеда, но и о приметах ас-Саффаха, и с ужасом ожидали неминуемого появления своего ниспровержителя[466].

Последним омейядским правителем в Дамаске горькой судьбой уготовано было стать 60-летнему Марвану II ибн Мухаммеду аль-Химару (744–750 гг., 127–132 г. х.), внуку Марвана I. Будущий халиф в течение 11 лет был наместником в Армении, Азербайджане и Северной Месопотамии (аль-Джазира), получил известность как опытный и энергичный военачальник. В 737 г. он разгромил армию хазар и заставил их кагана принять ислам. Другими словами, последний омейядский халиф оказался причастным к тому, что первые мусульмане появились и на территории нынешней России.

В течение своего пятилетнего халифства Марван II так и не смог противопоставить что-либо существенное оппозиционным движениям, охватившим практически всю страну. Особенно благоприятную почву призывы к свержению Омейядов как узурпаторов власти нашли в восточных провинциях государства — Хорасане и Мавераннахре.

Глава 3 Расцвет и упадок Аббаеидского халифата

Аббасиды и иранцы

Борьбу против Омейядов возглавили Аббасиды потомки аль-Аббаса ибн аль-Мутталиба. Сын аль-Аббаса, Абдаллах, находился в первую междоусобную войну среди сторонников халифата Али и командовал одним из его отрядов в битве при Сиффине. Позднее он отстранился от «аш-ши'ат Али», признал права Омейядов на халифат и занялся теологией, уединившись сначала в Мекке, а затем в Таифе, где умер в 686/87 г. Он стал первым, кто подготовил научный систематический материал для объяснения Корана, и пользовался у современников большим почетом. По степени учености Абдаллаха ибн аль-Аббаса ставили в один ряд с такими его современниками-асхабами, как Абдаллах ибн Амр ибн аль-'Ас, Абдаллах ибн аз-Зубайр и Абдаллах ибн Омар ибн аль-Хаттаб. Всю эту четверку, носящую имя Абдаллах, мусульманская традиция объединила в одну группу — аль-Абадила, или аль-Абадила аль-арба'а (т. е. «Абдаллахи», или «четверка Абдаллахов»)[467].

Один из сыновей Абдаллаха, Али, был некоторое время близок омейядскому халифу Абд аль-Малику, затем его отношения с дамасскими властями испортились, и халиф аль-Валид I дважды публично подверг его бичеванию и затем выслал на южное побережье Мертвого моря.

Любопытно, из-за чего столь высокопоставленный хашимит, двоюродный племянник самого Пророка, подвергся такому тяжелому испытанию.

По преданию, в первый раз аль-Валид I приказал бичевать Али ибн Абдаллаха за то, что он женился на Лубабе бинт Абдаллах ибн Джафар, вдове его отца Абд-аль-Малика. Во второй — за расправу над неким Салитом ибн Абдаллахом, любимцем халифа, который по каким-то причинам выдавал себя за брата Али, и тот в гневе убил его[468].

По позднейшим аббасидским хроникам, именно здесь, на священной земле иудеев, внук «праведного» халифа Али — Абу Хашим Абдаллах ибн Мухаммед ибн аль-Ханафийа перед своей смертью в 716/17 г. торжественно, но втайне, передал Мухаммеду, сыну этого Али Аббасида, свои права на имамат. Текст этой передачи прав содержался в легендарном у шиитов, так называемом «желтом свитке», который хранился у Алидов как доказательство особого знания, полученного ими от Пророка. В нем предвосхищался переход власти к Аббасидам, указывались названия арабских племен и имена людей, которые возглавят антиомейядские движения[469].

Так или иначе, истинным остается факт, что именно Мухаммед ибн Али, двоюродный внучатый племянник Пророка, решил воспользоваться авторитетом и влиянием Алидов, чтобы свергнуть Омейядов. Унаследовав «тайное знание», Мухаммед ибн Али стал первым Аббасидом, который мог претендовать на роль главы мусульманской общины. Его сторонники стали пропагандировать мысль о том, что Аббасиды как прямые потомки дяди Пророка имеют больше прав на халифат, чем Омейяды. Выступая поначалу в качестве сторонников Алидов в их борьбе за права «дома Пророка», Аббасиды настойчиво проводили мысль о том, что дамасские правители узурпировали власть, что они не были в близком родстве с Пророком и, самое главное, — вели свое происхождение от Абу Суфйана, долгое время бывшего врагом основоположника ислама. Чтобы расположить к себе шиитов, Аббасиды в противовес белому по цвету знамени Омейядов избрали для своего знамени черный цвет — знак выражения скорби по безвременно павшим от рук врагов халифу Али и его сыновьям — аль-Хасану и аль-Хусейну.

Тайная организация сторонников Аббасидов сложилась в 724 г., и одним из непосредственных ее руководителей и «спонсором» был богатый иранский купец Букейр ибн Махан. В их число входили ближайшие сподвижники Абу Хашима Абдаллаха, сына Ибн аль-Ханафийи: Салама (Салим) ибн Буджайр, Абу Салама Хафс ибн Сулайман, Муса ибн Сурайдж, Зийад ибн Дирхам и др. В 743 г. Букейр был захвачен на тайном собрании заговорщиков и заключен в тюрьму, где случайно познакомился с молодым человеком — персом Абу Муслимом Бехзадом, который был рабом некоего Исы ибн Ма'кила, сторонника Аббасидов. Своим умом, энергией и преданностью делу Абу Муслим произвел на Букейра сильное впечатление. Выйдя из тюрьмы, Букейр выкупил раба за 400 дирхемов и сообщил тогдашнему главе династии Аббасидов Ибрахиму ибн Мухаммеду, сыну Мухаммеда ибн Али, о способном и верном стороннике.

Приведя эту версию вовлечения Абу Муслима в борьбу против Омейядов, ат-Табари объективности ради отмечает, что, по другому иснаду, Абу Муслим был рабом двух братьев: помимо упомянутого Исы, еще и Идриса, и был выкуплен за 200 тыс. дирхемов и за одежды на сумму 30 тыс. дирхемов[470].

В 745 г. Ибрахим ибн Мухаммед направил Абу Муслима для подготовки восстания под черным знаменем Аббасидов в Хорасан. На местах была развернута проаббасидская пропаганда — ад-да'ва (араб. — «призыв»), привлекшая на сторону Аббасидов всех недовольных Омейядами — арабов и неарабов, шиитов и хариджитов, мусульман и немусульман. Противники Омейядов убеждали, что не одно арабское происхождение, а преданность делу ислама должны обеспечить всем мусульманам полноценное участие в государственных делах. Они обещали, что с приходом к власти Аббасидов мусульмане будут освобождены от незаконных налогов, с немусульман налоги будут взиматься по справедливости в соответствии с законами ислама, а сельские жители будут избавлены от всякого рода сверхналоговых повинностей[471]. Провинция Хорасан как нельзя лучше подходила для этих целей: она была достаточно отдалена от столицы Халифата и местностей с преимущественно арабским населением, в ней «иранский элемент держался стойко во все времена Омейядской династии»[472].

Своим сторонникам в Хорасане Ибрахим ибн Мухаммед писал: «Вот я уполномочиваю его [т. е. Абу Муслима] ведать моим делом, слушайте же его и принимайте его слово, ибо я поставил его эмиром над Хорасаном и над тем, что он завоюет после этого». А самого Абу Муслима напутствовал: «Убивай же всякого, в деле которого ты усомнишься, и всякого, в деле которого неясность, и всякого, относительно которого в твою душу западет что-нибудь. И если ты в состоянии не оставить в Хорасане ни одного [человека] арабского языка, сделай [это]. И какого бы мальчика, достигшего пяти пядей [ростом], ты не заподозрил, убивай его»[473].

Как только омейядскому халифу Марвану II сообщили о волнениях в Хорасане и призывах к борьбе за халифат во главе с Аббасидами, он обратил свой взор на юг, где в Карар аль-Хумайме, селении на караванном пути между Сирией и Хиджазом, проживал Ибрахим ибн Мухаммед со своими братьями и сыновьями. Послав во главе небольшого отряда своего доверенного человека с приказом задержать Ибрахима (748 г., 130 г. х.), халиф сообщил ему приметы предсказанного Пророком ас-Саффаха — погубителя Омейядов. Прибыв на место, порученец оказался в сложном положении: под приметы ас-Саффаха подходил вовсе не Ибрахим, а его брат Абу-л-Аббас Абдаллах. Ибрахим спокойно дал себя арестовать, но решительно воспротивился задержанию Абу-л-Аббаса. Уполномоченный Марвана II решил дождаться до утра. Но в ту же ночь все братья и сыновья Ибрахима бежали в Куфу, где стали поднимать население на борьбу с Омейядами. Арестованный перед этим Ибрахим, как говорят источники, успел-таки передать главенство в роду Аббасидов Абу-л-Аббасу.

По приказу халифа Ибрахим был заточен в темницу и после победы оппозиционеров при Нехавенде (749) умерщвлен[474]. Ибрахим был похоронен в г. Харране (греч. — Хелленополис) — древнем городе на перепутье торговых путей в Ирак, Сирию и Византию. Его сын, Мухаммед ибн Ибрахим, позднее первым получил должность накиба, уполномоченного, решавшего правовые вопросы среди потомков Пророка и членов их семей.

Наконец, все было готово к выступлению — в городке Сефизендж в Хорасане Абу Муслим развернул черное знамя Аббасидов, а все его ополчение облачилось в черные одежды. Восстание, поднятое Абу Муслимом, быстро охватило весь Халифат, а его лакаб — амин аль-Мухаммед («Доверенный (семьи) Мухаммеда») сделало его имя весьма популярным. Муаввиды («одетые в черное») одержали ряд побед — в сражениях близ Туса и в Горгане (748), при Нехавенде (26 июня 749 г.) и на реке Большой Заб (750), — чем положили конец сопротивлению Омейядов и их сторонников. В этих боях отличился Кахтаба (или Зийад) ибн Шабиб полководец Абу Муслима, положивший к ногам Аббасидов территории Ирака и Ирана.

Спешно набранное и небоеспособное халифское войско вскоре распалось. Халиф Марван II во главе небольшого отряда бежал в Египет. Неподалеку от местечка Бусир в Верхнем Египте он был схвачен и убит, а его тело распято на виселице. «Память о Марване II, — писал В.В. Бартольд, — не сохранилась даже на его родине, в Курдистане»[475].

Абу-л-Аббас Абдаллах до конца 749 г. скрывался в Куфе, опасаясь репрессий со стороны халифа. Когда же поражение Марвана II стало очевидным, он, приняв предварительно присягу войск и уммы, выступил на пятничной молитве 29 ноября 749 г. (13 раби II 132 г. х.) в главной куфийской мечети в качестве обладателя верховной власти.

Эта проповедь-хутба в различных рукописях была зафиксирована в письменном виде и более чем через 12 столетий дошла до нас. Приведем выдержки из одного из ее вариантов:

«Хвала Аллаху, который избрал себе ислам, почтил его и возвысил, избрал его для нас и укрепил его, сделал нас его исповедниками, убежищем его и его крепостью…, отличил нас родственными узами с Посланником божиим… и произвел нас от его предков… и сделал нас ответвлениями его благородного племени… В исламе и по отношению к исповедующим [ислам] он поместил нас на высоком месте».

Упомянув о несправедливости Омейядов, Абу-л-Аббас обещал своим сторонникам благодеяния и добавил в конце речи:

«Я прибавил к вашему жалованию сто дирхемов, но будьте готовы [сражаться], ибо я — обильно проливающий кровь, отдающий на разграбление и губящий мститель!»

После Абу-л-Аббаса слово взял стоявший рядом с ним его дядя Да'уд ибн Али. Вот, что он сказал в конце своего выступления: «О, люди! На этот ваш минбар не всходил халифом… никто, кроме повелителя верующих Али ибн Аби Талиба и этого повелителя верующих, и знайте, что эта власть принадлежит нам, она не уйдет от нас до той поры, пока мы не вручим ее Исе, сыну Марйам [т. е. Иисусу Христу. — А.А.], - да благословит его Аллах!»[476].

После принятия присяги от жителей Куфы Абу-л-Аббас провозгласил себя халифом, перебрался в г. Анбар на Евфрате, где вскоре заложил свою халифскую крепость-резиденцию, названную им аль-Хашимийа по названию рода, к которому принадлежал его предок и дядя Пророка, аль-Аббас ибн Абд аль-Мутталиб. Новый халиф заявил, что принимает имя ас-Саффах. Некоторые источники интерпретируют этот лакаб, как «Щедрый», другие — как «Проливающий много крови». Обе эти версии получили в дальнейшем право на существование, так как приверженцы первого халифа-Аббасида не остались в накладе, а его врагам в полной мере пришлось испить кровавую чашу. Практически все члены династии Омейядов, кроме грудных младенцев, общим числом около 80 человек, были истреблены, хотя большая их часть выразила готовность подчиниться новому халифу. Расправа была учинена и над останками омейядских халифов: эксгуматоры обнаружили, что из всех тел в более или менее достойном состоянии сохранился труп халифа Хишама — его извлекли из захоронения, подвергли бичеванию, потом распяли, затем сожгли, а пепел развеяли по ветру.

Один из немногих уцелевших после аббасидского переворота Омейядов — внук халифа Хишама, Абд ар-Рахман I, получивший лакаб ад-Дахил («Пришелец»), 14 августа 755 г. (138 г. х.) прибыл в Испанию. Здесь, в Андалусии, он стал родоначальником новой омейядской династии, которая образовала сначала эмират, а позднее, в 929 г., объявила о создании халифата, просуществовавшего до 1031 г. В живых остались также две родные сестры Абд ар-Рахмана, Умм аль-Асбаг и Умм аль-Аббас, которые остались в Сирии, пользовались покровительством Аббасидов и не пожелали присоединиться к брату[477]. Известно также, что прямым потомком по мужской линии последнего омейядского халифа являлся Абу-л-Фарадж Али аль-Исфахани (897–967), автор-составитель одного из самых значительных памятников арабской классической литературы — 24-томной «Книги песен» («Китаб аль-агани»). Любопытно при этом отметить, что Абу-л-Фарадж и его предки при Аббасидах были ревностными приверженцами шиизма[478].

Можно, естественно, по-разному относиться к правлению династии Омейядов: были в нем и взлеты и падения, были личности во всех отношениях достойные и недалекие. Ясно одно, что с уходом с политической арены потомков Омейи ушли не просто люди — ушло нечто большее. «Падение Омейядов — писал В.В. Бартольд, — навсегда положило конец политическому единству мусульманского мира»[479]. И действительно — персы и арабы, шииты и сунниты, хариджиты и неверующие, приверженцы Омейядов, Алидов, Аббасидов — все и вся оказались вовлечены в необузданные вихри государственной ломки.

Последствия утверждения Аббасидского халифата были весьма значительны для дальнейшей судьбы ислама и для последующей истории Ирака и Ирана. Приход Аббасидов к власти означал прежде всего дальнейшее укрепление крупных земельных собственников. Другим следствием победы Аббасидов стало окончательное размежевание противостоящих религиозно-политических течений в исламе. Ввиду того что законность прихода к власти Аббасидов признало суннитское большинство Халифата, были предприняты шаги к постепенному превращению суннизма в официальное религиозное обрамление государства. И хотя по форме правления Халифат первых Аббасидов по инерции еще оставался таким же полусветским государством, как и Халифат Омейядов, новые властители сделали все, чтобы обрести атрибуты теократической власти. При этом суннизм стал как бы олицетворением правящих кругов, шиизм — воплощением религиозной оппозиционности и нестабильности, а хариджизм — бунтарства и насилия.

Алидов, пока они держались пассивно, первые аббасидские халифы не трогали. В новых условиях притязания на власть прямых потомков Пророка значительно ослабли: одно дело — вести борьбу против «нечестивых узурпаторов» Омейядов, другое — против потомков аль-Аббаса. В итоге часть Алидов признала власть Аббасидов и практически прекратила борьбу.

Нам доподлинно не известны результаты переговоров между Аббасидами и Алидами о разделении власти, однако не подлежит сомнению то, что потомки четвертого «праведного» халифа вовсе не ради прекрасных глаз своих дальних родственников отказались от притязаний на обладание почти всем Ближним и Средним Востоком. Аббасидов, вероятно, поддерживала лишь младшая ветвь Алидов — потомки Мухаммеда ибн аль-Ханафийи. Старшая же ветвь прямых потомков Пророка от Али и Фатимы, Хасаниды и Хусейниды, во всей этой истории переговоров в источниках не упоминаются ни разу. Но именно они и были теми, кого большинство шиитов почитало как законных имамов.

Алиды были окружены шпионами халифов, бдительно следившими за каждым их шагом. При малейшем подозрении прямые потомки Пророка арестовывались или негласно лишались жизни. В результате в оппозиции Аббасидскому халифату оказались различные течения шиизма, выражавшие умонастроения народных движений.

Справедливости ради стоит отметить, что не все шииты разделяли антиаббасидские настроения. В ходе борьбы с Омейядами сложилась группировка так называемых равандитов — шиитов, выступавших в поддержку потомков дяди Пророка. Именно они рьяно пропагандировали идею о том, что потомки «праведного» халифа Али при передаче прав на имамат аббасиду Мухаммеду ибн Али вручили ему «желтый свиток», содержащий тайный завет Пророка.

Еще одним из важных последствий победы Аббасидов была так называемая «иранизация халифата» — исти'джам, когда началась эпоха «сильнейшего иранского влияния в истории мусульманского Востока»[480]. Новыми правителями последовательно внедрялись традиции государственного устройства и делопроизводства эпохи Сасанидов, и Халифат с тех пор на долгие годы приобрел псевдоиранское обличье. Это примирило иранскую земледельческую знать, дехканов, с властью халифов, и многие иранцы-зороастрийцы теперь охотнее стали принимать ислам.

Обязанные дехканам военной и финансовой поддержкой антиомейядских выступлений 747–749 гг. Аббасиды отблагодарили их, предоставив ряд высоких постов в государстве. Один из организаторов восстаний в Ираке и Хорасане иранец Абу Салама Хафс аль-Халлал стал одним из самых авторитетных советников Аббасидов. Он получил пост наместника Куфы и считается первым, кто имел почетный титул везиря (араб. — вазир, «помощник», дословно — «несущий бремя»)[481].

Незаурядный ум, воинский талант, убежденность в правоте своего дела, личная храбрость сделали имена Абу Саламы и Абу Муслима очень популярными среди населения. Их влияние и авторитет стали пугать Аббасидов еще в ходе борьбы за власть, когда исход противоборства с Омейядами был уже очевиден. Это предопределило судьбу непосредственных руководителей антиомейядских восстаний: оба они были предательски убиты, Абу Салама в 749/50 г. при ас-Саффахе, а Абу Муслим — в январе 755 г. (шабан 137 г. х.) при его преемнике Абу Джафаре Абдаллахе.

Вся драматичность ситуации состояла в том, что Абу Салама был лишен жизни не только с ведома, но и по личному приказу Абу Муслима. По наиболее распространенной версии, халиф ас-Саффах повелел ему прислать в аль-Хашимийу доверенное лицо с поручением убить недавнего соратника. Для этой цели Абу Муслимом был избран некий Маррар ибн Анас ад-Дабби. Последний прибыл в резиденцию халифа и доложил о своей готовности. Тогда ас-Саффах отдал распоряжение глашатаю, и тот объявил во всеуслышание, что повелитель правоверных доволен Абу Саламой и в знак расположения одаряет его почетными богатыми одеждами. После аудиенции, поздно ночью, когда приговоренный к смерти вышел на улицу, отправляясь домой, на него набросился Маррар со своими людьми и убил его. Всем было объявлено, что это преступление было совершено хариджитами[482].

После ликвидации Абу Саламы Абу Джафар Абдаллах неоднократно предлагал брату, ставшему полновластным властителем Халифата, убить Абу Муслима: «Ты не халиф и твое приказание — ничто, если ты оставишь Абу Муслима и не убьешь его». «Как же нам его убить?» — спросил ас-Саффах. «Когда он войдет к тебе и ты поговоришь с ним и он подойдет к тебе, — отвечал Абу Джафар, — я выйду, а ты отвлечешь его внимание. Тогда я ударю его мечом сзади таким ударом, которым покончу с ним». Халиф, однако, не решился на убийство человека, фактически приведшего его к власти[483].

Лишь после смерти ас-Саффаха Абу Джафар осуществил задуманное: Абу Муслим, остававшийся в неведении, был приглашен во дворец и убит во время аудиенции. В среде соратников и последователей Абу Муслима господствовала убежденность в посланнической миссии их предводителя. Абумуслимиты не верили в его смерть, утверждали, что он — пророк, посланный Заратуштрой, чтобы утвердить его религию. Позднее они стали вершить молитвы не только самому Абу Муслиму, но и его дочери Фатиме и ее сыну Фирузу.

Халиф ас-Саффах умер, вероятно от оспы, 9 июня 754 г. (13 зу-л-хиджжы 136 г. х.) 32 лет от роду. Чувствуя приближение смерти, властелин позаботился об утверждении права на халифат за Абу Джафаром Абдаллахом, который был сыном Мухаммеда ибн Али от рабыни-берберки по имени Салама. Он заставил всех присягнуть сводному брату, а в качестве, так сказать, «вице-халифа» и второго наследника был избран племянник обоих братьев — Иса ибн Муса[484].

Подобное волеизъявление халифа, как оказалось, не было излишним, так как после смерти ас-Саффаха с притязаниями на престол выступил Абдаллах ибн Али, дядя первых двух халифов-Аббасидов. В свое время он командовал войсками в битве против последнего омейядского халифа Марвана II на реке Большой Заб (750). В этих условиях Абу Джафар Абдаллах был вынужден обратиться за помощью к всесильному тогда Абу Муслиму, тот выступил из Хорасана и в сражении у Низибиса в ноябре 754 г. разгромил войско мятежника.

При вступлении на трон (10 июня 754 г., 14 зу-л-хиджжы 136 г. х.) Абу Джафар Абдаллах взял себе пышный лакаб — аль-Мансур, «Победоносный». По его примеру теперь каждый из Аббасидов, которому присягали как наследнику, официально принимал особый титул.

Халиф аль-Мансур (754–775) явился подлинным организатором Аббасидского халифата и основателем его новой столицы. Об оставлении резиденции в аль-Хашимийе или переносе ее вновь в Дамаск не могло быть и речи — столица Аббасидов должна была находиться где-то между Аравией и Ираном, откуда новая династия могла бы сдерживать возможные проявления неприязни между арабами и персами. Из множества замыслов и проектов аль-Мансур признал наиболее целесообразным вариант с закладкой города вблизи окончательно пришедшей в упадок столицы Сасанидов, Ктесифона (аль-Мадаина). Находясь в центре житницы государства, на берегу Тигра, недалеко от места пересечения караванных путей из Сирии, Армении, Аравии и восточных провинций, новая столица должна была стать эпицентром великой державы.

В 762 г. (145 г. х.) у местечка, именовавшегося Сук Багдад (Рынок Багдад), был заложен первый камень, из которого уже через четыре года вырос Мадинат аль-Мансур, «город аль-Мансура» — так называли его в народе, Мадинат ас-салам («Город мира») — как любил называть его сам халиф, Багдад — как именуем его мы[485]. На строительстве новой столицы работало около 100 тыс. человек, и обошлось оно халифской казне в 9 млн динаров, или почти в 38,5 т золота.

Местоположение Багдада было исключительно выгодным для Аббасидов не только сэкономической, но и с политической точки зрения. Закладывая город у развалин некогда величественного Ктесифона, аль-Мансур хотел как бы еще раз подчеркнуть, что ему близки политические и культурные традиции Сасанидской империи. «Подобно тому, как Александрия как бы повернулась спиной к Египту и лицом к Средиземному морю, — отмечает профессор И.М. Фильштинский, — Багдад ознаменовал собой поворот арабо-мусульманской империи к Востоку»[486].

Основание Багдада приветствовалось иранской аристократией, она поддерживала также стремление аль-Мансура и его преемников использовать богатый опыт административного управления и военной стратегии Сасанидского Ирана. Установленная халифом государственная система дала полный простор исламу для решения насущной религиозно-политической задачи того времени — сплочения арабов с персами.

Багдад быстро превратился в огромный город с дворцами и мечетями, храмами и церквями, учебными заведениями и библиотеками, кварталами ремесленников и торговцев, многочисленными рынками, на которых можно было найти товары из Индии и Китая, Европы и Африки. Кварталы новой столицы были заселены по религиозному признаку: большая часть горожан была суннитами, в квартале Карх проживали шииты, а в квартале Шаммасийа (от араб. «шаммас», т. е. дьякон) было сосредоточено христианское население города.

Первоначально Багдад в плане представлял собой круг диаметром 4 км, в центре которого находился дворец халифа, увенчанный зеленым куполом с конной статуей наверху, и мечеть, вокруг которых располагались административные здания и жилые постройки горожан. Однако восстановить доподлинно первоначальный облик первой столицы Аббасидов теперь очень сложно. За свою многовековую историю город неоднократно подвергался разрушениям: в начале IX в., во время гражданской войны, развязанной сыновьями халифа Харуна ар-Рашида (о чем мы еще будем говорить ниже), в 1055 г. старый Багдад почти полностью сгорел во время захвата города турками-сельджуками, а в 1258 г. при вторжении монголов под предводительством внука Чингисхана — Хулагу — он был полностью разрушен.

При первых Аббасидах получила дальнейшее развитие развернутая бюрократическая система управления. Административные ведомства, диваны, были заполнены многочисленным сословием секретарей-катибов. Деловая корреспонденция и документы были сосредоточены в диван ар-раса'ил, делами, связанными с армией, руководил диван аль-джайш, казначейство было в ведении диван аль-мал и т. д. Но особое значение новые власти стали уделять проблемам местного управления и связям регионов с центром. С этой целью была введена должность сахиб-барида — начальника почтового ведомства, диван аль-барид[487], в чьи обязанности входила не только организация почтовых сношений внутри империи, но и тайная информация о политических взглядах и намерениях государственных чиновников, главным образом наместников и военачальников. Было реформировано финансовое хозяйство, в частности харадж был заменен более прогрессивной податью — подоходной (хотя размер нового налога — сначала половина, а потом две пятых от дохода — был слишком высок).

Коренные изменения затронули и организационную структуру халифского войска. Новые власти вряд ли имели основания полностью доверять некогда могущественной арабской племенной знати, да и сохранение принципа родоплеменной структуры воинских подразделений стало анахронизмом и не соответствовало новым потребностям. За столетие с небольшим, прошедшее с начала завоевательных походов, большинство арабских племен, точнее их отдельных отрядов, разбросанных по всему Ирану, Ираку, Магрибу и Средней Азии, постепенно отказалось от кочевого образа жизни в пользу оседлого. Переход же на оседлый быт сравнительно быстро подорвал родоплеменные связи и перевел отношения между людьми на иную — феодальную основу. Главная масса халифского войска строилась теперь на основе ополчения, воины которого должны были сами заботиться о своем вооружении, снаряжении, провианте и т. п.

Аббасиды большое значение придавали формированию собственной гвардии, призванной защищать интересы династии и охранять жизнь и быт халифа и его приближенных. Эта гвардия набиралась, как правило, из купленных и обученных военному делу молодых рабов тюркского происхождения, гулямов (араб. — гулам, т. е. «юноша», «мóлодец», «раб»)[488]. Арабы быстро рассмотрели боевые качества полукочевых тюркских племен. Их образ жизни выработал в них стойкость, внутреннюю дисциплинированность, боевой дух, привычку постоянно находиться в движении, мастерство в верховой езде и в стрельбе из лука[489]. Гулямов воспитывали как новообращенных мусульман, и их статус был намного выше, чем у «домашних» рабов. Они имели все возможности подняться по служебной лестнице и достичь высоких военных и государственных постов.

При первых Аббасидах господство арабов над персами ослабло. Халиф аль-Мансур даже разрешил мусульманам отмечать традиционный древний иранский праздник встречи нового года — ноуруз. Различия между арабами и мавали постепенно нивелировались: все мусульмане становились равно удаленными от халифов, которые теперь управляли страной не как первые среди равных, а как наместники Всевышнего на земле. В то же время не могло быть, конечно, и речи о том, чтобы завоеванные народы, пусть даже спустя столетие, в одночасье сделались господами. В этих условиях разумным для властей оставался один путь: попытаться объединить умеренные элементы обоих народов для дальнейшей совместной деятельности в интересах всего государства. Проявлявшееся же взаимное нерасположение арабов и персов могло быть сдержано путем управления методами просвещенного абсолютизма в его восточном исполнении, а именно — благоразумного деспотизма. Средствами к этому послужили: государственная централизация, некоторые послабления норм ислама, приобщение арабов к достижениям иранской культуры и создание условий для того, чтобы представители обоих народов смогли найти поле для сотрудничества.

Для достижения этих целей Аббасидам необходимо было заручиться поддержкой знатных иранских родов. И они обрели ее, в первую очередь, в лице представителей семейства Бармекидов (Бармакидов), на долгие годы ставших могущественными везирями и почти равноправными членами дома халифов.

Выходец из старинной семьи магов по имени Бармек (Бармак) был родом из Балха. Бармек не было его личным именем, а означало лишь сан наследственного жреца (перс. — пармек, или пармак) в храме Ноубехар (Наубахар) близ Балха[490]. Имеются сведения, что Ноубехар был не зороастрийским храмом, а буддийским монастырем (Нова Вихара), который был разрушен при захвате Балха мусульманскими войсками под предводительством ад-Даххака ибн Кайса в 663 г.[491].

Сын Бармека, Халид, после победы Аббасидов был везирем при ас-Саффахе и аль-Мансуре. Позднее, при халифе аль-Махди (775–785), сыну Халида, Йахйе, было доверено воспитание любимого сына властителя — Харуна. Совместно со своими сыновьями — Джафаром, Фадлом (Фазлом), Мусой и Мухаммедом — Йахйа впоследствии почти неограниченно управлял делами Халифата, о чем мы еще будем говорить в дальнейшем.

В отличие от Абу Саламы, «помощника» ас-Саффаха, при последующих халифах везири были наделены большими полномочиями. В их ведении находился весь центральный административно-финансовый аппарат, частично войско и государственное контрольное ведомство. Являясь хранителем халифской печати, главный везирь владел одним из основных атрибутов верховной власти. Деятельность везирей не ограничивалась ничем, кроме, разве что, прихоти самого повелителя правоверных.

Возвышение семейства Бармекидов, помимо доказательства, что они были хорошими везирями и придворными, умиротворяющим образом действовало на широкие слои «ираноязычного населения» Халифата, гордого от сознания того, что его представители оказывают решающее воздействие на политику мусульманских властителей. Благодаря многолетней деятельности Бармекидов стал возможен экономический расцвет халифата Аббасидов: уже при аль-Мансуре ежегодные доходы казны достигли 400 млн дирхемов[492].

В глазах арабов и персов династия Аббасидов перестала быть мононациональной, а следовательно, можно было без опасения возрождать принципы, которые были заложены в основу государственного устройства шахиншахами Сасанидского Ирана, к чему стремились Бармекиды. Вот почему нет ничего странного в том, что вскоре Аббасиды стали больше походить на Сасанидов, чем на предводителей свободных арабов, представителями которых считали себя даже самые могущественные из Омейядов.

«Проиранское» воспитание многие из будущих халифов получали с детства: их воспитателями были, как правило, образованные персы. Уже у аль-Мансура воспитанием его сына Мухаммеда, будущего халифа аль-Махди, занимался перс Абу Убайдаллах Му'авийа. А дабы воспитание сына не было односторонним и чтобы будущий халиф не порвал с арабскими традициями, аль-Мансур сделал учителем сына известного литератора аль-Муфаддала ад-Дабби, составившего для своего ученика знаменитый сборник «Аль-Муфаддалийат» — антологию произведений лучших арабских поэтов.

В сознании людей все большее место стали занимать древнеиранские представления о божественном происхождении главы государства. Вся история Аббасидов была разукрашена мотивами, заимствованными из иранских преданий, многие из которых, как мы помним, имели документированную историческую основу. Они оказались «доступными аббасидской историографии с помощью персидской шу'убийи, пропагандировавшей и заново открывавшей персидскую национальную идею, в то время как сами Аббасиды вполне смирились с идеей, что их халифат был продолжением персидской монархии. Исторические труды ат-Табари служили персидской национальной традиции, показывая, что ислам был исторической целью персидской нации; с другой стороны он пытался установить гармоничные взаимоотношения между арабами и персами»[493]. Так, в известной нам истории о Варахране V Гуре, получившем воспитание при дворе Мундара I, ат-Табари акцентирует внимание на том, что царь Хиры приставил к наследнику Сасанидского престола трех нянек — двух арабок и одну персиянку, что являлось доказательством участия обоих народов в воспитании будущего шахиншаха[494].

Правителям, поставившим перед собой цель сблизить арабов и персов в качестве относительно равноправных членов мусульманского общества, одинаково противодействовали «национал-патриотические» группировки обеих сторон, и внутренние раздоры угрожали государству аль-Мансура больше, чем внешние враги. Активность проявляли четыре основные религиозно-политические силы: сирийско-кайсанитская (кайситская) сторонников свергнутой династии Омейядов, хариджитская, шиитская (претендентом на престол выступал праправнук халифа Али, Ибрахим ибн Абдаллах ибн аль-Хасан ибн аль-Хасан) и, наконец, национальная персидская. Если не брать в расчет магрибских провинций Халифата, то первая действовала по преимуществу в Сирии, вторая — в Месопотамии, третья — в Аравии, а четвертая — в ираноязычных провинциях (по преимуществу, в Хорасане).

На этот период (762–763) приходится крупное антиаббасидское восстание зайдитов в Хиджазе, которое возглавлял Мухаммед ибн Абдаллах ибн аль-Хасан ибн аль-Хасан по прозвищу ан-Нафс аз-Закийа («Чистая душа»), правнук шиитского имама аль-Хасана и брат упомянутого Ибрахима ибн Абдаллаха. Он выступил в Медине во главе всего 520 человек, и вскоре жители города присягнули ему как халифу. Затем повстанцы захватили Мекку, но это было их последним успехом. Халифу аль-Мансуру пришлось силой подавить взбунтовавшихся Алидов, и он стал первым из Аббасидов, кто поднял руку на прямых потомков Пророка. В конце 762 г. в сражении в Медине восставшие были разбиты карательным отрядом халифа, который возглавлял племянник аль-Мансура Иса ибн Муса, а сам Мухаммед ан-Нафс аз-Закийа был убит.

В годы правления аль-Мансура было уничтожено более тысячи прямых потомков Али и Фатимы, а в тайных застенках халифа после его смерти были обнаружены трупы казненных Алидов, к ушам которых были привязаны ярлыки с указанием личности погибших[495]. И нет потому ничего удивительного в том, что кровавое противостояние Алидов и Аббасидов, то ослабевая, то усиливаясь, продолжалось еще многие десятилетия. Так, через 20 лет большой резонанс вызвало восстание аль-Хусейна ибн Али ибн аль-Хасана, внука второго шиитского имама. Его участники были почти все вырезаны войсками халифа в долине вади Фахх близ Мекки 11 июня 786 г. (8 зу-л-хиджжи 169 г. х.). Этот день шииты впоследствии отмечали как день траура, подобно ашуре.

Находившиеся в традиционной оппозиции властям Алиды-имамиты в годы правления аль-Мансура вновь оказались перед лицом своих династических проблем. После смерти правнука халифа Али, имама Мухаммеда ибн Али аль-Бакира, его последователи признали шестым имамом его сына Джафара (702–765), известного также под лакабом ас-Садик («Правдивый»). Согласно шиитской традиции, он был авторитетным знатоком ислама и законоведом, основателем мазхаба джафаритов (араб. — аль-мазхаб аль-джа'фары), человеком, познавшим тайны астрологии, алхимии и других наук. Ас-Садик пользовался признанием и со стороны суннитов, чтивших его, помимо всего, как прямого потомка (по материнской линии) халифа Абу Бакра. Среди его учеников называют известного историка и теоретика шиизма Хишама ибн аль-Хакама аль-Куфи.

В борьбе против Омейядов авторитетного и влиятельного ас-Садика пытался привлечь на свою сторону Абу Муслим. Он отправил ему послание, в котором говорилось:

«Я уже бросил клич и призвал народ к [отвержению] покровительства Омейядов и к [признанию] покровительства "семьи Пророка". Если бы ты хотел этого, то большего тебе и желать нельзя». Однако ас-Садик предусмотрительно ответил: «Ты не из моих людей, и сейчас не мое время». Своим приверженцам он говорил: «Мы не возьмемся за это дело, пока в нем хозяйничает этот [человек] и его дети», имея в виду халифа аль-Мансура[496]. По шиитскому, исторически не подтвержденному преданию, опасавшийся популярности имама Джафара халиф аль-Мансур умертвил его, прислав на угощение отравленные фрукты.

Еще при жизни ас-Садика среди его приверженцев произошел раскол. Имам назначил преемником своего четвертого по счету сына, Мусу аль-Казима (т. е. «Сдержанный», «Обуздывающий гнев»), рожденного от Хамиды, которая была родом из Магриба. Однако среди имамитов нашлись сторонники выдвижения на имамат старших сыновей Джафара Исмаила, Абдаллаха или Мухаммеда.

У ас-Садика, по ат-Табари, было четыре сына — перечисленные Исмаил, Абдаллах, Мухаммед, а также Муса; аш-Шахрастани упоминает о пятерых сыновьях, добавляя к названным еще и Али. Другие источники дают сведения о шестерых или семерых сыновьях имама.

Назначение Мусы аль-Казима преемником предания объясняют тем, что старший сын ас-Садика, Исмаил, был пристрастен к вину.

Наиболее сильной оказалась группировка сторонников Исмаила, которые стали называться исмаилитами (араб. — аль-исма'илийа). И хотя сам Исмаил умер раньше отца (в 762 г.) и, таким образом, не мог стать имамом, после смерти ас-Садика исмаилиты признали седьмым имамом сына Исмаила, Мухаммеда, считая его Владыкой времени (араб. Каим аз-заман). Исмаилиты называли себя «чистыми братьями» — по названию созданного ими известного энциклопедического сборника трактатов «Расаил ихван ас-сафа» («Послания чистых братьев»).

Оставшиеся верными ас-Садику последователи признали седьмым имамом Мусу аль-Казима. Около 30 лет после смерти отца (765–794) он прожил относительно спокойно и далеко не безбедно в Медине, оставив после себя по меньшей мере 18 сыновей и 23 дочери (у Мусы не было законной жены, и все дети родились от наложниц и рабынь). В 794 г., когда часть мединцев присягнула ему как халифу, он по приказу властей был арестован, доставлен в Багдад и посажен в темницу, где и скончался в 799 г.

Обстоятельства смерти Мусы аль-Казима точно не известны. Власти, естественно, объявили, что он умер своей смертью в тюрьме, а шиитские предания утверждают, что он был отравлен. Аш-Шахрастани писал по этому поводу:

«Говорят, что Йахйа ибн Халид ибн Бармек [Бармекид, везирь халифа Харуна ар-Рашида. — А.А.] отравил его, положив яд в свежие финики. Так он убил его, когда тот был в заключении. Потом он был извлечен и погребен на курейшитском кладбище в Багдаде»[497].

Надгробье над могилой седьмого шиитского имама, считающегося мучеником, находящаяся в иранском городе Куме, до настоящего времени является местом паломничества.

Противоборство Аббасидам оказывали не только шииты, но и жители восточных провинций Халифата, поддержке которых правящая династия была обязана троном. Эти районы склонились к исламу позднее других, в них в наиболее чистом виде сохранились иранские обычаи и верования. Здесь процесс исламизации воспринимался наиболее болезненно. Всеобщее осуждение вызывало презрение, с которым арабы-мусульмане относились к древним храмам огнепоклонников. И по мере распространения ислама эти движения все больше облекались в религиозные формы: недовольные выступали уже не против арабов, а против мусульман, а их предводители более походили на проповедников, чем на светских лидеров.

Многие годы выжидали огнепоклонники, маздакиты и буддисты момента, когда можно будет добиться свободного исповедования своих древних религий, и дождались. Удачное завершение «аббасидского переворота» вызвало череду широких народных движений на востоке Халифата. Они были опасны как для ислама, так и для многих высокопоставленных представителей зороастрийской общины, которые сумели нормализовать свои отношения с арабской администрацией.

Характерно, что одно из первых подобных выступлений состоялось в восточном Хорасане еще в период антиомейядской пропаганды Абу Муслима. Его возглавлял некий Бихафрид, около 746 г. провозгласивший себя в Нишапуре новым зороастрийским пророком. Он проповедовал отказ от некоторых обычаев и обрядов зороастризма, например кровнородственных браков, и одновременно пропагандировал ряд установлений ислама — салат, закат, запрет на спиртное и т. п. Окружение Абу Муслима убедило его покончить с Бихафридом, и около 749 г. он был убит.

После того как разнеслась весть о коварном умерщвлении самого Абу Муслима (напомним, в 755 г. во время аудиенции у халифа аль-Мансура), к отмщению за пролитую кровь стал призывать Сумбаз (Сумбад) Мага, родом из окрестностей Нишапура. Он был последовательным приверженцем зороастризма и ярым абумуслимитом, одним из первых провозгласившим Абу Муслима тайным мессией. Аль-Мансур с трудом подавил восстание, послав на усмирение противника 10-тысячное войско под предводительством Абу Джафара Джахвара ибн Маррара. Этим шагом халиф пренебрег имевшейся возможностью сохранить хотя бы видимость согласия между Аббасидами и иранскими «националистами» антиисламского направления. И последствия не замедлили сказаться.

В Средней Азии вскоре поднялось новое восстание, во главе которого встал еще один абумуслимит — некий Исхак по прозвищу «Тюрк». Он проповедовал веру в Абу Муслима, объединил вокруг себя тысячи единомышленников, но движение было подавлено, а сам Исхак погиб (ок. 758 г.).

В 767 г. в качестве главы антихалифского движения выступил перс по имени Устазсис (Устадсис). Он выдавал себя за нового пророка и сумел собрать в окрестностях Герата, в Сиджистане (Систане) и некоторых областях Хорасана до 300 тыс. приверженцев. Через год восстание было подавлено[498].

В 776 г. на северо-востоке Халифата, в Мавераннахре, недовольных властями объединил вокруг себя перс из Мерва, Хашим ибн Хаким, служивший некогда катибом (секретарем) у Абу Муслима. Для того чтобы напустить на себя покров таинственности и скрыть от глаз толпы приверженцев свой внешний облик, Хашим постоянно появлялся закутанным в зеленый золототканый шелковый покров, отчего и получил лакаб аль-Муканна («Покрытый»)[499]. По другой версии, он был просто крив на один глаз[500].

Историк Бухары Мухаммед ибн Джафар ан-Наршахи приводит следующие слова аль-Муканны, обращенные к жителям Мерва:

«Я ваш бог и бог всего мира. Я себя называю каким хочу именем; я тот, кто является народу под видом Адама, а потом в виде Нуха [Ноя], потом в виде Ибрахима [Авраама], потом в виде Мусы [Моисея], потом в виде Исы [Иисуса Христа], потом в виде Мухаммеда, потом в виде Абу Муслима, наконец, в том виде, как вы теперь меня видите»[501].

Восстание аль-Муканны было подавлено в 780 г., а сам Хашим вместе со своими женами и ближайшим окружением принял яд, не выдержав долгой и изнурительной осады в г. Кешш в 783 г.[502]. По другой версии, новоявленный вероучитель сжег себя в печи для того, чтобы тело его исчезло. Однако пожелание это не исполнилось: тело аль-Муканны было обнаружено, его достали, отрубили обугленную голову и отослали ее халифу[503]. Возглавлял подавление восстаний Устазсиса и аль-Муканны аббасидский полководец и наместник Хорасана Му'аз ибн Муслим ибн Му'аз.

Всех этих неверных и вероотступников мусульмане клеймили общим словом «зиндик» — так же, как величали всех еретиков в Сасанидском Иране.

Как мы видим, годы правления халифа аль-Мансура нельзя назвать спокойными. Тем не менее он был одним из немногих правителей-Аббасидов, умерших своей смертью. Провластвовав 21 год, аль-Мансур скончался 7 октября 775 г. (6 зу-л-хиджжы 158 г. х.). Наследником престола, вопреки пожеланиям своего покойного брата, первого аббасидского халифа ас-Саффаха, он назначил не Ису ибн Мусу, а своего сына Мухаммеда, взявшего себе имя аль-Махди («Руководимый [Аллахом]», или «Проверенный»).

Со времени правления аль-Махди (775–785 гг., 158–169 г. х.) расточение государственных средств на утонченную, иногда поистине безмерную роскошь становится нормой, а при его преемниках достигает апогея. Для подобных действий, впрочем, имелась соответствующая «материальная база»: аль-Мансур после своей смерти оставил 600 млн дирхемов и 14 млн динаров[504].

Под влиянием своего воспитателя Абу Убайдаллаха Му'авийи халиф аль-Махди внедрял иранские обычаи и церемониал, существовавшие во времена Сасанидов и обретшие теперь арабо-иранское обличие. В этот период произошло полное и окончательное размежевание между Алидами и Аббасидами, и началась собственная шиитская история как движение почитателей Али и его потомков, результатом которого стала шиитская религиозно-политическая система догматов[505]. С другой стороны — именно по указу аль-Махди было завершено идейно-политическое обрамление власти Аббасидов: официально объявлялось об изначальном имамате потомков аль-Аббаса ибн Абд аль-Мутталиба. Другими словами, было отвергнуто уже известное нам предание о том, что Аббасиды, обретя «желтый свиток», получили право на имамат от внука халифа Али, Абу Хашима Абдаллаха. Более того, переход власти от Омейядов к Аббасидам следовало теперь рассматривать как исправление исторической несправедливости, совершенной после кончины Пророка, когда руководство уммой оказалось не у аль-Аббаса, старейшего на тот момент представителя рода хашим, а было узурпировано «праведными» халифами и позже Омейядами[506].

Чтобы этот поворот в политике не вызвал противоборства со стороны Алидов, аль-Махди принял ряд мер: объявлялась амнистия участникам шиитских выступлений, был отстранен обвиненный в «тайном манихействе» Абу Убайдаллах Му'авийа, а вместо него везирем был назначен представитель Алидов — Йа'куб ибн Да'уд. Халиф рассчитывал, что Йа'куб, имевший большие связи в кругах зайдитов, будет способствовать налаживанию отношений между ним и умеренными шиитами. Но этого не произошло: Алиды отреклись от Йа'куба как от предателя, и он, не оправдав надежд аль-Махди, впал в немилость[507].

Халиф аль-Махди находился «под каблуком» одной из своих жен, бывшей невольницы, которую звали Хейзурана (Хайзуран). Еще будучи наследником трона, будущий халиф получил от отца пост правителя восточных провинций и избрал г. Рей своей резиденцией, переименовав его в Мухаммадиййу. Именно здесь у него от Хейзураны родилось два сына, Муса и Харун. Первому, старшему, под именем аль-Хади («Руководитель», «Предводитель») еще при жизни халифа присягнули как наследнику, а Харун с лакабом ар-Рашид («Идущий по правильному пути», «Предводитель») был объявлен преемником своего брата.

Хейзурана поддерживала притязания на халифат своего младшего сына Харуна, а так как его молочным братом был Фадл (Фазл), сын Бармекида Йахйи, то его стороны придерживалась и вся эта влиятельная семья везирей. Никто и никогда при Аббасидах не обладал такой властью в государстве, как Йахйа: у него хранилась личная печать халифа, он выступал в роли верховного судьи и имел решающий голос при принятии «кадровых вопросов»[508]. Незадолго до своей кончины (по разным версиям — или во время охоты, или был тайно умерщвлен, или был отравлен одной из невольниц) аль-Махди лишил старшего сына наследства в пользу Харуна. Однако дальновидный Йахйа уговорил своего воспитанника присягнуть старшему брату. По распространенному преданию, в ночь с 14 на 15 сентября 786 г. (16 раби I 170 г. х.) аль-Хади был задушен в постели невольницами своей матери. Халифом стал ар-Рашид (786–809 гг., 170–193 г. х.).

Здесь отвлечемся на некоторое время, чтобы подвергнуть сомнению устоявшийся стереотип о «бесправном», «униженном» положении женщин в мусульманском обществе.

О влиянии женщин на политические процессы мы писали выше, достаточно вспомнить имена жен и дочерей Пророка. Однако и в дальнейшем по мере развития мусульманской государственности не только жены, матери и сестры халифов, но и их наложницы всегда вносили свою весомую лепту в формирование того или иного расклада политических сил. Достаточно сказать, что, начиная с Харуна ар-Рашида, все последующие халифы династии Аббасидов были рождены от наложниц и рабынь.

История знает женщин-мусульманок, занимавших престолы султанов, глав государств и других правителей. Многие из них были всевластными наместницами или регентшами при малолетних властителях.

Современная турецкая исследовательница этого вопроса Бахрие Учок в своем труде «Женщины-правительницы в мусульманских государствах»[509] приводит имена и прослеживает деяния 20 женщин-государынь и 13 регентш различных стран мусульманского мира.

Первый же год правления ар-Рашида ознаменовался крупным алидским восстанием в Медине. Халифу удалось погасить недовольство и расправиться с организаторами этого антиаббасидского выступления (786). Правнук второго шиитского имама аль-Хасана, Идрис ибн Абдаллах, скрываясь от репрессий, бежал в Магриб и стал основателем алидской династии Идрисидов в Марокко (789–926). Являясь прямыми потомками «праведного» халифа Али, Идрисиды тем не менее не стремились узаконить шиитскую доктрину, а их авторитет среди сограждан во многом объяснялся тем пиететом, который повсеместно мусульмане питали к членам «дома Пророка»[510].

Не в меру и незаслуженно прославленный ныне во всех частях света благодаря чарующим сказкам, вошедшим в свод «Тысяча и одной ночи», Харун ар-Рашид на самом деле был жестоким и коварным властителем, которого с полным на то основанием остерегались его подданные. При нем началось притеснение «людей Писания»: он ввел правовые ограничения для христиан, иудеев и зороастрийцев, приказал разрушить церкви в приграничных с Византией областях. При нем впервые на пирах стал присутствовать палач, перед которым лежала кожаная подушка, и на ней он, не дрогнув, лишь по только ему понятному знаку повелителя правоверных сносил при всех голову с плеч неугодному или в чем-то провинившемуся подданному.

После смерти своей матери Хейзураны (в 789/90 г.) халиф приказал отнять государственную печать у Бармекида Джафара ибн Йахйи и передал значительную часть дел противнику Бармекидов Фадлу ибн ар-Раби', сыну одного из хаджибов аль-Мансура. Он в 795/96 г. был назначен главным хаджибом вместо брата Йахйи, Мухаммеда ибн Халида.

В январе 803 г. по приказу ар-Рашида Джафар ибн Йахйа был убит старшим евнухом дворца Масруром и главой телохранителей халифа по имени Харсама. Тело убитого было расчленено и затем развешено на трех мостах Багдада.

Близость Джафара ибн Йахйи и халифа объяснялась, помимо прочего, и «известным восточным пороком», что совсем было не по душе старому Йахйе[511]. Именно эта нежная привязанность, по свидетельству источников, сыграла с Джафаром злую шутку. Аль-Мас'уди приводит следующее предание:

Харун ар-Рашид любил по ночам встречаться с Джафаром и беседовать с ним на различные философские темы. Узнавшая об этих встречах сестра халифа, аль-Аббаса, выразила желание присутствовать при разговорах. Дабы придать присутствию сестры на своих ночных бдениях с Джафаром приличествующий характер, Харун решил соединить их фиктивным браком. Вскоре аль-Аббаса полюбила умного и красивого Бармекида и, признавшись ему в этом, пожелала сделать их брак настоящим. Джафар ответил отказом, страшась гнева халифа. И тогда аль-Аббаса обманула возлюбленного и, соединившись с ним под видом рабыни, родила от него ребенка. Джафар, узнав о содеянном, попытался было скрыть свои истинные отношения с аль-Аббасой от ее всемогущего брата, но все тайное когда-то становится явным. Взбешенный Харун приказал казнить Джафара и опозорившую халифский род аль-Аббасу[512].

Отец и три брата Джафара были арестованы и заточены в тюрьму г. Ракка, а имения и имущество их были конфискованы. Только в денежном исчислении эти богатства составили 36 млн 676 тыс. динаров[513]. Внуки Йахйи и семья его брата, Мухаммеда, были оставлены на свободе.

Старый везирь и его сын Фадл умерли в тюрьме еще при жизни Харуна (805), два оставшихся сына, Мухаммед и Муса, были освобождены сыном и преемником ар-Рашида, халифом аль-Амином, и впоследствии, при халифе аль-Ма'муне, занимали видные посты в армии и обществе. Из внуков Йахйи выдвинулся лишь Имран ибн Муса: он упоминается ат-Табари как защитник аль-Мадаина в борьбе против войск аль-Мамуна (811/12), а позднее — как помощник наместника провинции Синд[514].

С падением Бармекидов неуклонной политикой Харуна стало безжалостное преследование Алидов. Согласно шиитским преданиям, по его приказу в одночасье было перебито 60 прямых потомков Али и Фатимы, а трупы их были брошены в колодец[515].

Расправа ар-Рашида над верными Бармекидами вызвала, естественно, резкое недовольство «ираноязычной» части населения Халифата, и их возмущение грозило сильно подорвать положение властей. Смягчить этот удар смогло лишь то обстоятельство, что еще до репрессий против Бармекидов халиф назначил наместником восточных провинций Абдаллаха, своего старшего сына от наложницы-персиянки по имени Мараджил.

Личная жизнь Харуна ар-Рашида обросла легендами. Известно, что его любимой женой была Зубайда бинт Джафар, являвшаяся одновременно его двоюродной сестрой, женщина с твердым и властным характером. Единственным, что отравляло жизнь супругов, было то, что Зубайда никак не могла зачать ребенка и родить наследника престола. Дальнейший ход событий мы перескажем со слов аль-Мас'уди в его самом значительном из сохранившихся сочинений «Золотые копи и россыпи самоцветов».

Придворные вельможи посоветовали халифу вызвать ревность Зубайды, взяв себе наложницу по примеру библейского патриарха Авраама, который под именем Ибрахим, как мы помним, был хорошо известен мусульманам по Корану и почитался ими как пророк-праведник. (Как известно, Авраам, дабы вызвать ревность своей жены Сарры, взял себе в наложницы Агарь, родившую ему Измаила.)

Харун ар-Рашид послушался совета и взял в наложницы рабыню Мараджил, которая вскоре родила ему сына Абдаллаха. Позже ревнивая Зубайда забеременела и, подобно Сарре, родила мальчика, нареченного Мухаммедом[516].

Зубайда долгие годы полновластно управляла Харуном и помыкала придворными. По свидетельству современников, в халифских покоях жила окруженная всеобщим поклонением обезьяна, любимица Зубайды. И не только придворные, но и другие почитаемые люди, военачальники обязаны были оказывать животному почет, каждое утро являясь с приветствиями к нему «на прием»[517].

У Харуна ар-Рашида помимо Абдаллаха и Мухаммеда было еще три сына — аль-Касим, Джафар и еще один Мухаммед. Все братья имели известные права на престолонаследие. Вокруг каждого из них сложились партии придворных, и между сыновьями развернулось острое соперничество за приоритет в глазах отца и за влияние при дворе. Хотя по традиции преимущество было на стороне старшего из них, т. е. Абдаллаха, признание его, сына наложницы, наследником было бы оскорблением для родственников халифа и катастрофой для Зубайды. В угоду ей халиф повелел принести присягу как наследнику своему второму сыну Мухаммеду, принявшему при этом имя аль-Амин («Надежный», «Доверенный»). Распоряжением, сделанным в 799 г. (183 г. х.), в преемники ему был назначен Абдаллах, получивший лакаб аль-Ма'мун («Достойный доверия», «Хранимый»), а в 802 г. (186 г. х.) третьим наследником был провозглашен аль-Касим, получивший лакаб аль-Му'таман («Уверенный»). Соответственно первый в качестве наместника управлял Ираком и Сирией, второй — Мидией и восточными провинциями, а третий — аль-Джазирой (Верхней Месопотамией).

Харун повелел закрепить раздел страны между сыновьями специальными документами. По одному из них, аль-Амину запрещалось под угрозой лишения трона пытаться нарушать в чем-либо полномочия, данные аль-Ма'муну, а по другому — аль-Ма'мун, в свою очередь, обязывался сохранять верность по отношению к брату. Чтобы придать этому решению законный характер и связать сыновей клятвенными обязательствами, халиф в 802 г. вместе с наследниками совершил хадж. В Мекке братья поклялись свято блюсти договоренности, текст которых в виде свитка был подвешен к потолку Ка'абы. Здесь стоит отметить, что Харун стал последним аббасидским халифом, лично совершившим хадж в Мекку (последнее его паломничество относится к 804 г.).

Правление Харуна ар-Рашида совпало с периодом экономического процветания Халифата. Достаточно сказать, что «в наследство» сыновьям он оставил 48 млн золотых динаров[518]. Это были годы расцвета блестящей арабоязычной культуры. Арабская поэзия тогда начала впитывать в себя персидскую утонченность, свободную от догматов ислама: придворный поэт халифа, Абу Нувас, в своих сочинениях без опаски воспевал женщин, любовь и вино. Этот период стал для Багдада практически последними мирными годами, поскольку при преемниках ар-Рашида ужесточились гражданские войны и былое политическое единство Аббасидской державы стало постепенно разрушаться.

В начале 809 г. ар-Рашид вынужден был предпринять усмирительный поход против поднявшего в Мавераннахре мятеж и в 808 г. захватившего Самарканд военачальника Рафи' ибн Лайса, видимо чем-то обиженного халифом. Но по дороге на восток, находясь в Тусе, халиф почувствовал вдруг резкое недомогание и скоропостижно скончался в возрасте 43–46 лет (24 марта 809 г., 3 джумада II 193 г. х.). Новым аббасидским халифом стал аль-Амин (809–813 гг., 193–198 г. х.).

После смерти отца плохие отношения, отравлявшие жизнь двум основным наследникам престола (другие братья по малолетству в качестве серьезных претендентов на трон ими не воспринимались), поставили аль-Амина и аль-Ма'муна в двусмысленное положение. Эта рознь характеризовалась тем, что совпадала с враждебным настроением по отношению друг к другу двух основных населявших Халифат народов. Правая рука аль-Амина, Фадл ибн ар-Раби', был предан арабским интересам, а воспитатель и доверенное лицо сына персиянки аль-Ма'муна, Фадл (Фазл) ибн Сахл, был последовательным зороастрийцем и лишь в 806 г., побуждаемый высоким покровителем, принял ислам. При дворе халифа он искусно отстаивал интересы Алидов, а одному из них, Йахйе ибн Абдаллаху, правнуку второго шиитского имама аль-Хасана, впоследствии восставшему в Дейлеме (792), даже помог бежать в Хорасан[519].

Два брата, ступившие на скользкий путь борьбы за власть, были совсем не похожи друг на друга. Жаждущий развлечений, мечтательно настроенный, неплохой поэт аль-Амин отличался незаурядной красотой и был избалованным юношей. Сдержаный, задумчивый аль-Ма'мун имел тягу к точным наукам.

Аль-Амин вошел в историю ислама благодаря тому, что официально возродил институт евнухов. Причем сделал это вопреки категорическому запрещению пророка Мухаммеда, Корана и хадисов осуществлять холощение людей и животных. Халиф был настолько увлечен кастратами (араб. — хаси), что, по сообщению ат-Табари, «скупал их повсюду, держал их возле себя и днем и ночью во время еды и питья, при вершении государственных дел, и знать ничего не хотел о женщинах, будь то свободные или рабыни»[520].

С годами численность евнухов, их влияние на халифов и политический вес при дворце сильно возросли. Есть сведения, что при дворе халифа аль-Муктадира (нач. X в.) их было около 11 тыс.[521].

По преданию, мать аль-Амина, Зубайда, дабы излечить его от страсти к евнухам, подбирала хорошеньких и стройных девушек и одевала их в мужскую одежду. Мода на таких мальчико-девочек (араб. — гуламиййат) охватила все общество и продержалась около 100 лет[522].

В то время как порывистый аль-Амин сразу же стал пытаться дезавуировать подписанные в Мекке договоренности, его более прозорливый старший брат решил заручиться поддержкой персов и выждать момент, когда ставший халифом аль-Амин совершит какой-либо опрометчивый поступок. Терпеть ему пришлось недолго: новый халиф уже в следующем после вступления на престол году обнародовал повеление, согласно которому имя его малолетнего сына Мусы должно было упоминаться во время хутбы перед именем аль-Ма'муна. А это значило, что аль-Амин, вопреки воле отца, признал наследником своего сына. Аль-Ма'мун умело воспользовался этим прямым нарушением собственных прав: он прервал почтовое сообщение между своей резиденцией в Мерве и Багдадом и начал чеканить собственную монету. Ничего не выиграл аль-Амин, когда в начале 811 г. объявил о смещении соперника с поста наместника, а затем послал на восток войско и серебряную цепь, предназначавшуюся в качестве оков для непокорного брата. Посланные войска были разбиты, а воины аль-Ма'муна, покоряя по пути земли Халифата, двинулись на Багдад. В апреле 812 г. соотношение сил резко изменилось: аль-Ма'муну присягнули влиятельные Мекка и Медина, и стало ясно, что власти аль-Амину не удержать.

Во время междоусобной борьбы между сыновьями ар-Рашида продвинулся по службе ат-Тахир ибн аль-Хусейн, назначенный аль-Ма'муном командующим своими войсками. Он был представителем знатного персидского рода, владевшего в Хорасане городом Бушенгом и его окрестностями. В 813 г. ат-Тахир и другой полководец аль-Ма'муна, аль-Хасам ибн Айан, осадили столицу Халифата и подвергли ее обстрелу камнеметными орудиями. Во время осады город сильно пострадал от разрушений и пожаров. Находившийся в Багдаде аль-Амин начал переговоры, обещая отречься от престола в пользу аль-Ма'муна при условии сохранения жизни ему и его семье. Однако когда аль-Ма'мун в Мерве получил известие об этом, то он вместо ответа красноречиво отослал рубашку без отверстия для головы…

В сентябре 813 г. (198 г. х.) пытавшийся бежать из города, чтобы добровольно сдаться в надежде на милость брата, аль-Амин был схвачен. По приказу ат-Тахира ему отрубили голову и повесили ее в знак победы над городскими воротами, а тело погребли в одном из багдадских садов. Позже голова бывшего халифа была доставлена к аль-Ма'муну. Таким образом, аль-Амин стал первым аббасидским халифом, погибшим насильственной смертью.

Аль-Ма'мун в свои 28 лет стал полноправным халифом (813–833 гг., 198–218 г. х.). За заслуги, оказанные ему иранскими дехканами в борьбе с аль-Амином, завоевавший власть аль-Ма'мун роздал им земельные пожалования и высокие государственные должности. Ат-Тахир ибн альХусейн был назначен наместником аль-Джазиры, военным комендантом Багдада и ответственным за натуральные повинности в ас-Саваде. Наряду с этим аль-Ма'мун удостоил его почетным прозвищем Зу-л-йаминайн («Обладатель двух десниц», дословно — «Дважды праворукий»).

Междоусобная война сыновей Харуна ар-Рашида вызвала активизацию шиитов. Наиболее заметным было новое антиаббасидское восстание зайдитов в Ираке (814/15). Его возглавлял некий Абу-с-Сарайа, поддерживавший в качестве имама и претендента на халифат Алида-Хасанида Мухаммеда ибн Табатаба. Аль-Ма'мун подавил это выступление, а Абу-с-Сарайа был казнен (ок. 815 г.).

После победы аль-Ма'муна возвысился везирь халифа Фадл ибн Сахл, сосредоточивший в своих руках всю политическую и военную власть, за что получил почетное прозвище Зу-р-рийасатайн («Обладатель двух постов»). Все его заботы были направлены на то, чтобы как следует «насолить» арабам. По совету везиря халиф решил ради упрочения своего положения склонить на сторону правящей династии мятежных шиитов. Он стал первым аббасидским халифом, официально принявшим титул имама — имама аль-Худа (перс. — «Бог») — и выступившим в роли хранителя «особого знания»,которое Аллах доверил ему, чтобы просвещать мусульманскую общину. Более того, он даже разрешил открытый диспут о преимуществах древней религии Ирана между зороастрийским магом Адурфарнагом Фарогзаданом и его сыном Зардоштом, с одной стороны, и видными представителями мусульманского, христианского и иудейского духовенства — с другой[523]. Вряд ли сторонам удалось переубедить друг друга, и трудно представить истинные мотивы, побудившие позднее Зардошта принять ислам. (Не исключено, что он не мог стать ближайшим советником халифа, будучи немусульманином.)

В своих воззрениях аль-Ма'мун ориентировался более на общественное положение и родовитость, чем на этническую принадлежность своих подданных. «Благородный араб ближе к благородному иранцу, чем к простому арабу, — говорил он, — а благородный иранец ближе к благородному арабу, чем к простому иранцу, ибо благородные образуют одно сословие, а простые — другое»[524].

В эти годы восьмым шиитским имамом, преемником Мусы аль-Казима, был его сын Али ибн Муса, имевший лакаб ар-Рида (перс. — ар-Риза, т. е. «Избранник [Аллаха]»). Его мать, персидская рабыня по имени Шахд, была отобрана для гарема Мусы его матерью Хамидой и получила имя Наджийа. Родился Али ар-Рида между 765 и 770 гг. и жил сначала в Медине. В 816 г. он получил приказ аль-Ма'муна прибыть в резиденцию халифа. Полный недобрых предчувствий, ар-Рида покинул родные места и направился в Хорасан, где находился халиф.

Вскоре в народ проникла поразительная молва о том, что повелитель правоверных выбрал в зятья своей дочери Хабибы и объявил своим преемником Алида (!) ар-Риду (март 817 г., рамадан 201 г.х.). Одновременно с этим было объявлено, что черное аббасидское знамя меняет свой цвет на зеленый — цвет шиитов[525]. Этим актом аль-Ма'мун хотел осуществить как бы примирение двух враждовавших ветвей семьи Пророка.

Однако последствия этого неординарного шага оказались плачевными, и умеренный прошиитский курс политики аль-Ма'муна не дал желаемых результатов. Сближение халифа с Алидами осудила иранская аристократия, в том числе ат-Тахир ибн аль-Хусейн. Вовсе не хотели слышать о каких бы то ни было шиитах и в Багдаде. Весь город восстал и 17 июля 817 г. (28 зу-л-хиджжы 201 г.х.) провозгласил своим халифом Ибрахима, дядю аль-Ма'муна и третьего сына покойного халифа аль-Махди (два первых, Муса аль-Хади и Харун ар-Рашид, как мы помним, уже были халифами). Багдадский халиф Ибрахим, известный также под лакабом аль-Мубаррак («Благословенный»), был известен как прекрасный певец и музыкант. Он смог удержать власть в столице Аббасидов только в течение двух лет (817–819). О событиях в Багдаде аль-Ма'мун, постоянно проживавший в Мерве, узнал не сразу. Он призвал лояльные к себе силы в столице выступить против «багдадского антихалифа», а через некоторое время во главе армии двинулся на запад и окружил мятежный город. Осада Багдада продолжалась несколько месяцев, жители испытывали большие трудности из-за недостатка продовольствия и вооружений и наконец сдались на милость победителя. Аль-Мубарраку удалось бежать, и позднее он был прощен.

Если в наше время опросить тысячи людей на улице о том, каким им представляется образ мусульманского халифа, то вряд ли среди стереотипных ответов мы отыщем такой, который, хотя бы отдаленно, соответствовал бы внешнему облику аль-Мубаррака.

Может показаться невероятным, но этот сын халифа аль-Махди, будучи рожденным от чернокожей рабыни-невольницы, выглядел как настоящий неф. При этом он был очень толст и высок, за что получил прозвище «Дракон»[526].

У аль-Ма'муна не было возможности уделять достаточного внимания событиям в Багдаде, так как они совпали с разгаром антиарабского восстания хурремитов[527] в Азербайджане и Западном Иране (815–834), грозившего перекинуться на восточные провинции Халифата, где еще не угасли воспоминания о «покрытом» Муканне. В широком смысле хурремитами были члены сект, сочетавшие в своих проповедях идеи ранних маздакитов с верованиями «крайних» шиитов. Значительную их часть составляли абумуслимиты — последователи фактического организатора аббасидского переворота. Впервые хурремиты выступили против властей под предводительством Абд аль-Каххара в Горгане (Джурджане) еще в 779 г.

В 816 г. движение хурремитов, к которым примкнули мелкие землевладельцы и крестьяне, возглавил Бабек (Папак). Он родился между 798 и 800 гг. в Билалабаде в семье мелкого торговца и был наречен именем аль-Хасан. В молодости будущий предводитель народных масс был пастухом и погонщиком верблюдов. Под его руководством восставшие быстро овладели почти всем Азербайджаном и изгнали арабские гарнизоны. К 30-м годам IX века число сторонников Бабека возросло до 300 тыс. человек.

Все годы своего халифства аль-Ма'муну пришлось воевать с хурремитами, но он так и не сумел одержать победу. Помимо этого халифу пришлось столкнуться с мятежом харуритов в Хорасане (подавлен к концу 824 г.), волнениями Алидов в Йемене (822 и 827 гг.), антиаббасидскими восстаниями в Мидии (825), в Месопотамии (829), Куме (831) и Синде (826–829). Параллельно с этим аль-Ма'мун вел боевые действия против Византии и войну в Египте, где восстали поддерживавшие аль-Амина арабы и копты (812–832). В общем, годы правления аль-Ма'муна вряд ли можно назвать спокойными.

Халиф не был лишен прозорливости, он понял, что необходимо изменить направление своей политики. Влияние везиря Фадла ибн Сахла на халифа стало ослабевать, хотя он, как и прежде, обладал неограниченными полномочиями. Перс, однако, был настолько неосторожен, что как-то заочно высказал свое недовольство действиями повелителя правоверных, за что полные рвения придворные зарубили везиря в бане (февраль 818 г.). Нельзя, однако, отвергать и версию, что Фадл был убит по тайному приказу самого халифа. Так или иначе, аль-Ма'мун сделал вид, что происшедшее было для него совершенно неожиданным. Он приказал казнить переусердствовавших убийц, взял в жены племянницу Фадла, дочь его брата аль-Хасана ибн Сахла, который был назначен везирем.

Вскоре была отпразднована обещанная свадьба шиитского имама ар-Риды с Хабибой. Но к концу сафара 203 г.х. (август-сентябрь 818 г.) молодожен объелся виноградом (по шиитской версии, он был отравлен по приказу аль-Ма'муна) и после непродолжительной болезни скончался близ Туса в Хорасане в возрасте около 50 лет. Аль-Ма'мун всем своим последующим поведением попытался дезавуировать возможные обвинения в убийстве зятя: он публично оплакивал имама и устроил ему торжественные похороны, на которых лично исполнил обязанность имама-предстоятеля в мечети[528].

Али ар-Рида был погребен в г. Санабаде близ Туса в том же саду, где находилась гробница Харуна ар-Рашида. Это место стало объектом паломничества для шиитов-имамитов, одной из главных их святынь. На месте погребения имама вскоре возникло поселение, впоследствии ставшее городом Мешхед-е Резави (араб. — Машхад ар-Рида), или просто Мешхедом.

По сообщению известного арабского путешественника и географа Ибн Баттуты, посетившего Мешхед в 30-е годы XIV века, шииты-паломники, совершив поклонение могиле ар-Риды, бросали камни в гробницу ар-Рашида.

О мере поклонения имаму свидетельствует тот факт, что через 900 лет после его смерти, в период междуцарствия в Иране (XVIII в.), от его имени чеканились монеты. В.В. Бартольд по этому поводу писал: «Такой святыни, которая даже во время отсутствия династии могла оставаться символом государственного единства, не имело и не имеет ни одно из других мусульманских государств»[529].

Сын Али ар-Риды, Мухаммед, получивший лакабы аль-Джавад («Щедрый», «Великодушный») и ат-Таки («Праведный»), стал девятым шиитским имамом. Он не был сыном Хабибы, дочери аль-Ма'муна, а был рожден от рабыни неизвестного происхождения. Ко времени смерти отца ему было около восьми лет, и халиф оказал ему свое покровительство, более того — позднее женил на одной из своих дочерей, Зайнаб (Умм аль-Фадл), но брак оказался несчастливым. При преемнике аль-Ма'муна, аль-Му'тасиме, положение Мухаммеда заметно ухудшилось: халиф отослал его в Багдад, где он скончался в ноябре 835 г. (220 г. х.). Шиитские источники утверждают, что он был отравлен шербетом, а по другой версии, руку к убийству приложила жена имама — Зайнаб[530]. Аль-Джавад (ат-Таки) был похоронен на курейшитском кладбище рядом с могилой деда, имама Мусы аль-Казима.

В 819 г. аль-Ма'мун совершил важный символический акт, говорящий о том, что он окончательно отошел от ирано-шиитской ориентации в своей политике: его резиденция была перенесена из Хорасана в Багдад. 11 августа (15 сафара) пышная процессия во главе с халифом ступила на землю Города мира. Здесь аль-Ма'мун повелел развернуть вновь ставшее в фаворе черное знамя Аббасидов и одновременно заслужил расположение жителей столицы отменой податей.

В 821 г. между аль-Ма'муном и ат-Тахиром ибн аль-Хусейном возникли разногласия, и последний был удален на пост хорасанского наместника. Воспользовавшись сложившейся обстановкой, ат-Тахир решил основать государство, независимое от Багдада. Он настолько потерял осторожность, что приказал не упоминать имя халифа во время хутбы, что, как мы знаем, являлось одним из важнейших проявлений вассальной зависимости. Он не учел только одного: в те годы уберечься от кары халифа было невозможно. Не прошло и двух лет, как ат-Тахир был отравлен (822).

Однако после этого события Хорасан, центром которого был в то время г. Мерв, все же стал независимым владением, где правили преемники ат-Тахира — Тахириды (821–873). Сначала его сыновья, Талха (822–828) и Абдаллах (828–845), потом внук, ат-Тахир II (845–862), и, наконец, правнук, Мухаммед (862–873). Своей столицей они избрали г. Нишапур.

Аль-Ма'мун получил широкую известность как крупный меценат, содействовавший развитию арабоязычной науки, литературы и искусства. Он способствовал развертыванию переводческой деятельности, благодаря которой арабоязычным ученым стали доступны многие выдающиеся произведения древнегреческой и эллинистической философии. Одновременно продолжалось изучение и внедрение достижений иранской и индийской культур. При аль-Ма'муне в Багдаде был учрежден Бейт аль-хикма («Дом мудрости») с богатым собранием рукописей, и была сооружена обсерватория (827). Этот Дом был основан в подражание сасанидской медицинской Академии в Джундишапуре и должен был служить пропаганде му'тазилизма. В Доме мудрости осуществлялся перевод книг по математике, астрономии и медицине — трем наукам, в которых мусульманские ученые в скором времени превзошли всех. В библиотеке халифа, получившей название Хизанат аль-Ма'мун («Сокровищница аль-Ма'муна»), хранилось, по разным данным, от 100 до 400 тыс. рукописных томов и свитков. Первым главой Дома мудрости стал известный переводчик Йахйа ибн Масавейх, а затем его возглавили братья-персы, Сахл ибн Харун и Салм ибн Харун.

Широту охвата материала, содержавшегося в Доме мудрости, демонстрирует, например, десятитомный труд библиографа Мухаммеда ибн Исхака (X в.) под названием «Фихрист аль-улум» («Указатель наук»). В предисловии автор сообщает:

«Это сопоставление книг всех народов, а именно: арабов и неарабов (греков, персов, индийцев и др.), книг, которые имеются на арабском языке, сведения о категориях писателей у этих народов, о годе их рождения, продолжительности жизни, даты смерти, их хорошие и дурные качества — с начала [существования] каждого из народов до нашего времени…» В разделе, посвященном алфавитам различных народов, среди прочих была упомянута и кириллица[531].

Все говорило о хорошей образованности и широте взглядов аль-Ма'муна, среди учителей которого был крупнейший представитель басрийской школы му'тазилитов Абу-л-Хузайл Мухаммед аль-Аллаф. Не без влияния своего наставника халиф в июне 827 г. (раби I 212 г. х.) обнародовал повеление, предписывающее признать единственно правильным и обязательным для всех учение о сотворении Корана. Иными словами, му'тазилитское вероучение было поднято на высоту государственной религии, а ортодоксальное — признано еретическим, и исповедание его запрещалось. Не признававших му'тазилитских догматов государственных чиновников увольняли со службы, подвергали наказаниям, вплоть до смертной казни. Для этих целей было создано даже особое учреждение — михна, призванное осуществлять «испытание» веры.

В угоду персидским шиитам повелевалось почитать Али ибн Аби Талиба и одновременно налагался строгий запрет на восхваление в какой бы то ни было форме халифа Му'авийи I. Хотя в этом отношении новое распоряжение и было отчасти на руку салафитам — ортодоксам, недолюбливавшим Омейядов и почитавшим Али как зятя Пророка, сама мысль о возможности сомнения в нерукотворности Корана была признана ими богохульственной.

Му'тазилиты, исламские вольнодумцы, создали атмосферу свободной дискуссии по теологическим вопросам и усилили интерес к философии и религиозной догматике, положив начало мусульманскому богословию — каламу.

Заслуги аль-Ма'муна в деле развития арабской культуры и науки несколько сгладили в памяти последующих поколений воспоминания о тех репрессиях, которые он проводил при подавлении восстаний.

О широте взглядов аль-Ма'муна говорит тот факт, что во время своего посещения Египта (820) он попытался раскрыть тайны пирамиды Хеопса (Хуфу). По его приказу группа арабских рабочих в течение нескольких недель пробивалась к центру одного из семи чудес света и в конце концов добралась до погребальной камеры, где находится, как известно, гранитный саркофаг фараона без крышки.

Вряд ли халифа можно считать одним из первых египтологов, им двигало, скорее, честолюбие и вера во всесилие Аллаха, наместником которого на земле он считал себя. Возможно, он полагал, что великая пирамида не может не содержать в себе невиданных сокровищ. Все это так. И все же его стремление проникнуть в неизведанное не может не вызывать симпатий.

Характерную деталь приводит историк аль-Макризи в своей «Топографии». Когда аль-Мамуну стало известно, что адский труд рабочих, проникших в пирамиду, оказался безрезультатным, он распорядился незаметно подложить в погребальную камеру несколько золотых украшений, чтобы рабочие не думали, что их тяжелый труд был напрасным[532].

Аль-Мамун умер в возрасте 48 лет в августе 833 г. (раджаб 218 г. х.) у источника Рака в селении аль-Базандун около Тарсуса во время похода на Византию. Его тело было перенесено в Тарсус и торжественно погребено у городских ворот. Наследником еще при жизни халифа был объявлен его 38-летний брат Абу Исхак Мухаммед, получивший лакаб аль-Му'тасим («Обретший защиту [в Аллахе]»).

Первым делом новый халиф решил завершить начатое аль-Ма'муном подавление восстания Бабека. В 833 г. он собрал все силы и бросил их против восставших. В том же году под Хамаданом повстанцы потерпели сокрушительное поражение, потеряв, по данным арабских источников, около 60 тыс. человек[533]. Чтобы окончательно стереть с лица земли хурремитскую крамолу, в 835 г. во главе арабских войск был поставлен крупный полководец, перс по национальности, Хайдар ибн Ка'ус аль-Афшин[534]. Ему удалось сломить сопротивление Бабека, а самого его с небольшим отрядом осадить в крепости Бадд (Бадз) в Карадаге (837). После штурма цитадель хурремитов была взята, но Бабеку вместе с ближайшим окружением удалось бежать. Однако вскоре он был выслежен, пленен и доставлен к халифу, который приказал казнить вождя народной войны, до сих пор считающегося в Азербайджане национальным героем.

Смерть Бабека была ужасной. Ее описание мы можем найти в «Сиасет-намэ» («Книге о правлении») знаменитого везиря правителей государства Сельджукидов Низам аль-Мулка (XI в.):

Халиф аль-Му'тасим приказал отрезать ему руки и ноги. Когда первая рука была отсечена, Бабек обмакнул в кровь другую руку и обмазал ей свое лицо. «Эй, собака! Зачем ты это сделал?» — воскликнул халиф. «Я вымазал свое лицо кровью, дабы люди не могли сказать: его лицо побелело от страха» — ответил Бабек. Тогда аль-Му'тасим повелел зашить Бабека в сырую бычью кожу так, чтобы рога пришлись к заушным впадинам вождя восстания. Кожа сохла, а его повесили живым, так он висел, пока не умер в мучениях[535].

В 835 г. новый халиф перенес свою резиденцию в местечко Самарра, лежащее в 120 км севернее Багдада. Здесь, на месте небольшого поселения, название которого халифу перевели с фарси как Сурра ман ра'а («Радуется тот, кто видит»), аль-Му'тасим решил заложить новую столицу Аббасидов.

Существуют и другие версии этимологии слова «Самарра». Одну из них мы можем найти у аль-Мас'уди.

Однажды, повествует он, аль-Му'тасим выехал поохотиться и случайно оказался в местности Самарра, где находился христианский монастырь. Халиф разговорился с монахами, и те поведали ему, что, по преданию, в стародавние времена здесь находился город, который основал сын библейского пророка Ноя, Сим. В его честь город и назвали Самаррой [Сим сын Ноя в арабской передаче звучит как Сам ибн Нух. — А.А.]. Аль-Му'тасим три дня охотился и отдыхал в окрестностях монастыря, угощался вином из погребов и, наконец, принял решение переселиться[536].

Со времен халифа аль-Мансура, основателя Багдада, страна не знала такого грандиозного строительства. По приказу аль-Му'тасима в Самарру со всех концов государства свезли землекопов, каменщиков, плотников и рабочих других специальностей. Буквально через несколько лет в ранее безлюдной местности возвысился большой город с дворцами и мечетями, жилыми кварталами и базарами. Позднее сыном аль-Му'тасима в Самарре был воздвигнут огромный минарет с площадью основания 90 кв. м. Он имел форму вавилонской башни, зиккурата, а спиралеобразная лестница, обвивавшая сооружение, позволяла подниматься на его вершину верхом на осле.

Самарра оставалась столицей державы Аббасидов при семи последующих халифах в течение 56 лет (до 892 г.). Именно в этом городе появилась первая в истории ислама усыпальница дня халифов. До этого времени всех халифов, как повелось со времен Пророка, хоронили, как правило, там, где их застигала смерть.

Начиная с халифата аль-Му'тасима (833–842 гг., 218–227 г. х.) все большую военно-политическую роль в государстве стала играть гвардия гулямов, формировавшаяся, как мы помним, из числа пленных, захваченных в ходе почти беспрерывных приграничных войн. Число тюрков на государственной службе было весьма велико. Везирь Низам аль-Мулк в «Книге о правлении» писал, что у аль-Му'тасима в подчинении было 70 тыс. гулямов[537]. Причины возвышения тюркской гвардии анализирует известный востоковед К.Э. Босворт: «Ранние Аббасиды опирались на хорасанскую гвардию…, ставшую основной силой еще в войсках ал-Ма'муна во время его борьбы за халифат с братом ал-Амином. Однако даже эти персидские части начали приобретать собственные интересы и преследовать свои цели. Появилась нужда в воинах, вывезенных из немусульманских стран, не скованных местными связями и способных быть попросту преданными своему господину. Халиф ал-Му'тасим полагал, что нашел такие отряды верных слуг в лице тюркских гуламов. На политическом и экономическом уровне рост армии из рабов-тюрок отражает общий экономический расцвет в халифате, обеспечивавший халифам и местным правителям средства для приобретения и оплаты профессиональных регулярных армий»[538].

Многие из гулямов стали выдвигаться на высокие посты. Так, уже известный нам главнокомандующий войсками халифов Хайдар аль-Афшин, подавивший восстание в Египте и успешно завершивший 20-летнюю войну против Бабека, был осыпан милостями со стороны аль-Му'тасима. Заслуженный военачальник получил за ратные дела диадему и две перевязи, усыпанные драгоценными камнями, несчетное число золотых монет и богатое недвижимое имущество. И хотя три года спустя он умер мучительной голодной смертью в темнице, заподозренный в стремлении к самостоятельному правлению (841), эта осечка не умерила пыла тюрков-гулямов подчинять своей воле все и вся[539]. Абсолютно все последующие халифы оказались в той или иной степени в зависимости от собственных гвардейцев.

Фактический упадок Халифата совершился в весьма непродолжительное время — всего где-то за 30 лет. Высший командный состав гулямов все чаще стал вмешиваться в дела престолонаследия, выдвигая удобных для себя кандидатов на трон. В скором времени боровшиеся за власть и деньги гулямы уже просто свергали неугодных себе халифов и возводили на престол других. Тем не менее халиф аль-Му'тасим остался в истории как один из самых благополучных аббасидских властителей. В заслугу ему ставились — победа над восстанием Бабека и строительство г. Самарры.

В 842 г. (227 г. х.) аль-Му'тасим скончался. Его преемником стал 30-летний сын от рабыни-гречанки, Харун, принявший лакаб аль-Васик («Уповающий [на Аллаха]»). Он пробыл на троне пять лет (842–847 гг., 227–232 г. х.), став первой из марионеток в руках гулямов, и преждевременно умер либо, как тогда писали, «из-за постоянно беспутной жизни», либо пав от рук взбунтовавшихся гвардейцев.

После смерти аль-Васика некоторые из гулямов предложили присягнуть его несовершеннолетнему сыну Мухаммеду. Однако тюркским военачальникам, и среди них влиятельным Васифу ат-Турки и Итаху, облик мальчика-повелителя правоверных, облаченного в богатые одежды, показался, видимо, чересчур карикатурным. Не долго думая, они возвели на трон 25-летнего Джафара, сына аль-Му'тасима от рабыни из Хорезма. Он принял имя аль-Мутаваккил («Уполномоченный [Аллахом]») и правил 14 лет (847–861 гг., 232–247 г. х.).

Халиф аль-Мутаваккил проявил себя как один из самых непривлекательных властителей из рода Аббасидов. Вероломный, неблагодарный, жестокий, он хорошо видел шаткость своего положения. Прежде всего он усыпил бдительность Итаха, возведшего его на трон, и заключил его в тюрьму, где тот умер, изнуренный жаждой[540].

В арабских частях Халифата, за исключением Сирии, широкой популярностью пользовалось исламское правоверие. И нет ничего удивительного в том, что аль-Мутаваккил решил слыть благочестивым мусульманином, нисколько не изменив при этом своего отнюдь не праведного времяпрепровождения за закрытыми дверями. В его гареме «томилось» около 4 тыс. наложниц[541]. Вступив на трон, халиф запретил всякие трактовки Корана и в 850 г. (235 г. х.) восстановил внешние различительные признаки между мусульманами и иноверцами. В 851/52 г. (237 г. х.) он объявил ересью му'тазилитский догмат о сотворении Корана и сменил на салафита Ибн Ахтама верховного му'тазилита Ахмада ибн Аби Ду'ада. Последний был заточен в тюрьму, где умер в 854 г.

Не были пощажены и шииты: в 850/51 г. (236 г. х.) по повелению халифа было запрещено паломничество к гробнице халифа Али, а усыпальница над могилой имама аль-Хусейна в Кербеле была осквернена и разрушена, и паломничество к этому святому для Алидов и шиитов месту жестоко каралось. В 850 г. аль-Мутаваккил приказал собрать в Самарре всех проживавших в Багдаде и Египте Алидов и сослать их под надзор соглядатаев в Медину. Он же распорядился умерщвлять каждого, кто осмелится дурно отзываться о первых трех «праведных» халифах и всех асхабах Пророка.

Рассказывают, что один из приближенных аль-Мутаваккила заслужил благосклонность у своего повелителя тем, что имел обыкновение всячески поносить халифа Али. Кривляясь и паясничая, он засовывал под одежду подушку и, обнажив лысый череп, пускался в пляс, припевая: «Вот идет лысый пузан, халиф правоверных»[542].

Подобная политика не могла не сказаться на судьбе десятого шиитского имама Али, сына Мухаммеда ат-Таки. Он имел два лакаба ан-Наки («Чистый», «Непорочный») и аль-Хади («Ведущий правильным путем»). Его матерью, согласно шиитской традиции, считается рабыня, «жемчужина Магриба» по имени Сусан («Лилия»). Ко времени смерти отца ан-Наки было всего шесть-восемь лет, и при халифах аль-Му'тасиме и аль-Васике он жил в Медине, не подвергаясь каким-либо преследованиям. Около 848 г. ан-Наки был схвачен и доставлен сначала в Багдад, а потом в Самарру, где был заключен в тюрьму. Имам не был освобожден даже при преемниках аль-Мутаваккила и умер 40 лет от роду (868), проведя в застенках ровно полжизни — 20 лет.

Как святотатственная прихоть самодержца была воспринята мусульманами воля аль- Мутаваккила осуществлять паломничество не в священные города Хиджаза, а в Самарру. В этих целях он распорядился соорудить в городе некое подобие Ка'абы с площадью для ритуального обхода святыни (таваф).

В 853 г. халиф восстановил прежние дискриминационные меры против христиан и иудеев. Они изгонялись из административных учреждений, им даже запрещалось изучать арабский язык и надлежало носить «одежду иноверцев». По приказу аль-Мутаваккила в Багдаде были снесены возведенные до этого церкви. Именно со времени правления аль-Мутаваккила началась ускоренная исламизация Египта, а копты-христиане, составлявшие большинство населения этой провинции, были низведены до положения религиозного меньшинства.

От самодурства аль-Мутаваккила пострадали и религиозные чувства зороастрийцев. По преданию, в Хорасане в селении Кешмар находилось почитаемое зороастрийское святилище, где рос огромный кипарис (или, по другим данным, древовидный можжевельник), посаженный будто самим Заратуштрой. Говорят, что крона его была так велика, что под ее сенью могло укрыться от дождя или солнца не менее 10 тыс. баранов. Некоторые источники[543] полагают, что дерево росло не там, а на территории мечети Раби ибн Хасайм в г. Казвине, но это не меняет существа дела. Итак, несмотря на отчаянные мольбы огнепоклонников, халиф в 847 г. повелел срубить это дерево, чтобы использовать древесину для строительства своего нового дворца, «дабы, — как писал аль-Балазури, — народ через него [т. е. дерево. — А.А.] не был введен в соблазн»[544]. Всем было ясно, что этот жест — символический, чтобы унизить зороастрийцев: мало ли было деревьев в Месопотамии, чтобы везти бревна или доски через полстраны из Хорасана. Но к тому времени, как караван верблюдов с пиломатериалами на спинах добрался до столицы, пенять уже было не на кого: аль-Мутаваккил был убит гулямами по приказу собственного сына, что в глазах зороастрийцев явилось заслуженной карой за содеянное[545].

Убийство аль-Мутаваккила — первого аббасидского халифа, погибшего в результате заговора гвардейцев-гулямов, — оставило-таки след в исторической памяти мусульман. Вот как описывает обстоятельства смерти халифа аль-Мас'уди. В ночь накануне убийства у халифа собрались его сотрапезники — надимы. В разгар веселья из Йемена прибыл посланец, доставивший во дворец меч старинной работы. А аль-Мутаваккил, надо сказать, был большим ценителем редкого оружия. Халиф вручил драгоценное приобретение одному из гулямов. Через некоторое время в халифские покои вошел слуга одной из жен аль-Мутаваккила, Кабихи, неся ему дорогой подарок — богато украшенный кафтан. Обрадованный халиф решил тотчас примерить новое одеяние, но неловко повернулся и порвал его. Расстроившись, он велел слуге вернуть кафтан Кабихе и передать ей, чтобы она сохранила эту одежду и надела ее на него, когда он умрет.

Большинство присутствующих сочло эти слова дурным предзнаменованием. И действительно, под утро, когда аль-Мутаваккил изрядно захмелел, в его покои ворвались гулямы во главе со своим предводителем Багиром. Испуганные слуги и приближенные халифа кинулись в разные стороны, и лишь везирь аль-Фатх ибн Хакан попытался закрыть собой своего повелителя, но гулямы хладнокровно убили обоих. Причем халиф был сражен купленным им йеменским мечом.

Наутро повелитель правоверных был погребен, и верная слову Кабиха завернула тело убитого мужа в саван, сшитый из того самого кафтана, который она хотела преподнести халифу в подарок[546].

После убийства аль-Мутаваккила основная масса населения Халифата, отстранившись, превратилась просто в безучастных зрителей противоборства между халифами и гулямами, которых вольно или невольно возвысили сами Аббасиды.

Из четырех следующих после аль-Мутаваккила халифов — его сыновей Мухаммеда аль-Мунтасира («Побеждающий», 861–862 гг., 247–248 г. х.) и аз-Зубайра аль-Му'тазза («Могущественный», 866–869 гг., 252–255 г. х.), двоюродного брата аль-Муста'ина («Просящий о помощи [у Аллаха]», 862–866 гг., 248–252 г. х.) и брата Мухаммеда аль-Мухтади (869–870 гг., 255–256 г. х.) — едва ли кто умер своей смертью. В свою очередь, только двое из числа тюркских военачальников — один из организаторов заговора против аль-Мутаваккила, Буга аль-Кабир (Буга Старший), и его сын Муса — избежали страшной участи в эти годы, остальные погибли насильственной смертью.

К середине IX в. в исламе окончательно сформировалось четыре наиболее авторитетных религиозно-правовых школы (мазхаба): ханафитская (аль-ханафийа), маликитская (аль-малакийа), шафиитская (аш-шафи'ийа) и ханбалитская (аль-ханбалийа). Ведущую роль в них играли знатоки мусульманских законов и права — факúхи, хадисов — мухáддисы, толкователи догматов ислама — мутакáллимы, философы — фалсафа. Все они с почестью именовались улемами (ед. ч. — 'áлим, т. е. «знающий», «ученый»).

Основателем ханафитского (ханифитского) мазхаба был перс Абу Ханифа ан-Ну'ман ибн Сабит, по прозванию имам аль-А'зам, т. е. «Величайший имам». Абу Ханифа родился в Куфе в 699 г. и к 40 годам стал самым авторитетным знатоком ислама. При омейядском халифе Марване II ему предложили должность судьи (кáди) в Куфе, а когда он отказался — бросили в темницу и наказали 110 ударами кнута. Освободившись, Абу Ханифа уехал в Мекку и уже при халифе аль-Мансуре был обвинен в причастности к антиаббасидским выступлениям. Его доставили в Багдад, предложили должность кади новой столицы Халифата, потребовав взамен публично признать аль-Мансура законным халифом. В 767 г. он был вновь подвергнут телесным наказаниям и брошен в тюрьму, где через некоторое время был тайно отравлен по распоряжению халифа. В день похорон Абу Ханифы в молитве по своему учителю участвовало более 50 тыс. человек, а шествие к могиле продолжалось 20 дней.

Считается, что Абу Ханифа составил сборник, содержащий около 500 тыс. юридических дел. Он был чрезвычайно богопослушным человеком и вел аскетический образ жизни. Рассказывают, что он, узнав, что в Куфе продают мясо украденных овец, семь лет не ел баранины из-за боязни съесть «запретное». Все основатели других трех мазхабов считали себя учениками Абу Ханифы.

Последователи Абу Ханифы, ханафиты, принимали текст Корана целиком и безоговорочно. Сунна рассматривалась ими в качестве независимого источника, при условии тщательного отбора хадисов. Основным методом толкования ислама, по мнению ханафитов, должно было служить свободное рассуждение (аль-кийáс). По отношению к другим религиям ханафиты были достаточно веротерпимыми, допускали возможность значительных послаблений в исполнении религиозных предписаний[547].

Своим возникновением маликитский мазхаб обязан «имаму из Медины» аль-Малику ибн Анасу (не позднее 715–795/96 гг.). В 760 г. он составил первый сборник юридических хадисов «Аль-Муватта'» («Общедоступный», буквально — «Торная тропа»), который считается одним из самых достоверных источников мусульманских хадисов. Именно аль-Малик ибн Анас в 762 г. освободил Алидов от присяги халифу аль-Мансуру и тем самым развязал им руки в борьбе против Аббасидов.

Учение маликитов, в отличие от ханафитов, характеризуется религиозной нетерпимостью, строгой приверженностью к хадисам, неприятием толкования Корана. Кроме Хиджаза маликитский мазхаб получил широкое распространение в странах Магриба, а в арабской Испании был признан государственным вероисповеданием.

Основателем шафи'итского мазхаба был Мухаммед ибн Идрис аш-Шафи'и (767–820). Он родился в Газе в семье курейшита в год смерти Абу Ханифы и был учеником аль-Малика ибн Анаса. За оказанную Алидам поддержку он в 803 г. был арестован и отправлен к халифу Харуну ар-Рашиду, который помиловал его, сослав в Египет. С собственным учением аш-Шафи'и выступил в 810 г., уже после смерти ар-Рашида.

Шафи'иты рассматривали Коран и Сунну в качестве единого источника знаний, причем Сунна была для них вторичной и безоговорочной только в тех случаях, когда иснад хадисов восходил непосредственно к мединцам-ансарам. Благодаря своей упрощенной догматике мазхаб аш-шафи'ийа в ряде мест потеснил другие религиозно-правовые школы.

Идеологом ханбалитского мазхаба был Ахмад ибн Ханбал аш-Шейбани (780–855). Он много и подолгу странствовал, занимаясь сбором хадисов, был в опале за приверженность традиционному исламу. Лишь к концу жизни Ибн Ханбал был приближен ко двору и щедро одарен халифом аль-Мутаваккилом. Широкую известность получил составленный Ибн Ханбалом свод преданий «Аль-Муснад» («Опора»), содержащий 30 тыс. хадисов.

Последователи Ибн Ханбала, ханбалиты, стали самыми фанатичными из всех мусульман. Вплоть до XIV в. они оказывали большое влияние на религиозно-общественную жизнь во всем исламском мире. Ханбалиты отличались крайней нетерпимостью ко всякого рода «новшествам», проповедовали строгость в соблюдении обрядовых и правовых норм, отрицали свободу мнений. В 1015 г. они «прославились» тем, что сожгли гробницу шиитского имама аль-Хусейна в Кербеле.

Взошедший на престол после аль-Мухтади новый халиф Ахмад, имевший лакаб аль-Му'тамид («Надеющийся», «Уповающий [на волю Аллаха]»), был сыном аль-Мутаваккила и слыл довольно заурядным человеком. Единственным, что позволило ему в течение 22 лет удерживать власть (870–892 гг., 256–279 г. х.), было то, что он нашел прекрасного советника в лице своего брата Талхи, известного под лакабом аль-Муваффак («Достигающий успеха»). Талха обладал необычайной энергией и редким талантом настоящего правителя.

В первые годы своего правления аль-Му'тамид повелел освободить из темницы одиннадцатого имама шиитов-имамитов аль-Хасана ибн Али ан-Наки, вошедшего в историю под лакабами аль-Аскари («Воинственный»)[548] и аз-Заки («Праведный»). Он родился в 846/47 г. и при халифе аль-Му'таззе (между 866 и 869 гг.) был арестован и заключен в тюрьму. Аль-Му'тамид дозволил имаму жить в Самарре, лишив его, однако, при этом «пенсии», которую получали потомки Пророка из сумм хумса — пятой части всех поступлений в казну. Имам аль-Аскари умер в доме своего отца в Самарре в 873 г., едва достигнув 27 лет. Шииты причисляют его к «мученикам за веру», считая, что он был отравлен по приказу аль-Му'тамида.

Одним из известных приверженцев аль-Аскари был основатель секты «крайних» шиитов Мухаммед ибн Нусайр. Он стал проповедовать учение о божественности второго шиитского имама аль-Хасана и объявил себя его посланником. Его последователи, нусайриты (араб. ан-нусайрийа), более позднее название — алавиты (араб. — алавийун, т. е. «сторонники Али»), до настоящего времени существуют в Сирии и Турции.

У имама аль-Аскари не было законной жены, но одна из его рабынь по имени Наргис («Нарцисс») или, по другим сведениям, по имени Хамт («Ароматное молочко»), по преданию, в 866/69 г. (255 г.х.) родила ему сына и дочь. Мальчику, нареченному именем Мухаммед, суждено было стать последним общепризнанным святым шиитским имамом. Достигнув шести лет (по другим данным, семи или девяти лет), Мухаммед исчез, «сокрылся». Это событие, получившее название аль-гайба ас-сагира («малое сокрытие»), можно объяснить, скорее всего, убийством или похищением мальчика врагами Алидов, возможно тайными агентами аль-Му'тамида, пожелавшего избавиться от потенциального претендента на халифат.

Имамиты провозгласили Мухаммеда своим двенадцатым «сокрытым» имамом — аль-Махди, — хранимым Аллахом и незримо управляющим судьбами членов шиитской общины, который вернется и привнесет в мир справедливость. В период «малого сокрытия» связь между аль-Махди и его общиной осуществляли «посланники», сафиры (или «уполномоченные» — вакилы). После смерти четвертого сафира (в 940 г.) «малая гайба» закончилась, и началась эра «большого сокрытия» (аль-гайба аль-кабира), продолжающаяся, по мнению шиитов-имамитов, до настоящего времени. Приверженцев подобной теологической концепции именуют исна'ашаритами, двунадесятниками.

Воззрения исна'ашаритов не оказались единственными даже среди их единомышленников. Аль-Хасан ан-Наубахти в своем труде «Шиитские секты» сообщает, что возникшие после смерти аль-Аскари разногласия среди его приверженцев относительно наследника имамата привели к расколу среди шиитов-имамитов на 14 сект, 10 из которых не были согласны с исна'ашаритами. Четыре из них по разным причинам признали имамат Джафара ибн Али, брата аль-Хасана аль-Аскари, четыре считали сокрытым имамом самого аль-Аскари и, наконец, две утверждали, что законным имамом был Мухаммед ибн Али, другой брат аль-Аскари[549].

Всем первым 12 «каноническим» имамам, от Али ибн Аби Талиба и до Мухаммеда аль-Махди, как мы все успели заметить, была уготована трагическая судьба: согласно шиитской традиции, а она вряд ли сильно отличается от реального положения дел, 11 из них, исключая только Мухаммеда аль-Бакира, умерли насильственной смертью.

Руководимый благоразумным братом Талхой, халиф аль-Му'тамид перенес свою резиденцию из Самарры в Багдад. Одновременно с этим крупным успехом династии можно было считать подавление 15-летнего восстания зинджей (868–883 гг., 255–270 г. х.), начавшегося в г. Мухтара неподалеку от Басры. Главой восставших был араб Али ибн Мухаммед, ас-сахиб аз-зиндж, «владыка зинджей», выдававший себя за прямого потомка «праведного» халифа Али. Свою генеалогию он представлял в следующем виде: Али ибн Мухаммед ибн Ахмад ибн Иса ибн Зайд ибн Али ибн аль-Хусейн ибн Али ибн Аби Талиб. Ас-Сахиб аз-зиндж был известен под лакабом аль-Буркаи («Укрытый покрывалом») и, заслуженно или нет, получил и иное прозвище — аль-Хабис, «Изверг»[550].

Сын Талхи аль-Муваффака от рабыни-гречанки, Абу-л-Аббас Ахмад, не уступал отцу в дарованиях. После смерти аль-Муваффака (891 г., 278 г. х.) он принудил халифа аль-Му'тамида перенести право на преемство с его сына на себя. А после смерти халифа, говорят от обжорства, Абу-л-Аббас, взяв титул аль-Му'тадид («Получающий помощь»), беспрепятственно занял трон и правил в течение десяти лет (892–902 гг., 279–289 г. х.).

Будучи человеком образованным, хорошим полководцем, новый халиф снискал себе известность как умный и хитрый деспот, сумевший на некоторое время предотвратить падение Халифата. Все его действия были направлены на усиление централизованного государства. Он был беспощаден к врагам Аббасидов и жесток по отношению к провинившимся подданным.

Аль-Мас'уди приводит следующий рассказ об аль-Му'тадиде.

Как-то казначей халифа опрометчиво оставил в своем доме значительную сумму денег, предназначенную для выплаты гулямам. Ночью кто-то совершил дерзкий подкоп под стеной здания, проник внутрь и вынес все мешки с деньгами. Испуганный казначей распорядился перевернуть Багдад вверх дном, но найти вора. Через некоторое время стражники привели к нему какого-то неказистого оборванца. Трудно было поверить, что этот невзрачный человек сумел утащить деньги, пропажа которых грозила привести к бунту в халифской гвардии. Предполагаемого вора жестоко пытали, сулили ему большую награду, делали все, чтобы он признался и помог найти пропавшую казну. Все было тщетно.

Наконец, обо всем доложили аль-Му'тадиду. Однако пойманный ни в чем не сознался даже повелителю правоверных. Тогда халиф публично заявил, что этот человек не виноват и напрасно подвергался пыткам и унижениям, а в порядке компенсации причиненного ему морального ущерба дал распоряжение оставить пойманного во дворце и всячески его холить и лелеять.

Оборванца с головой окунули во все удовольствия, которые только имелись при дворе Аббасидов. И когда пойманный, устав от наслаждений, уснул на пуховой перине, халиф приказал перенести его в свои покои. «Ну, а теперь расскажи мне, как ты это сделал, куда девал деньги и кто тебе помогал?» — спросил аль-Му'тадид полусонного и полупьяного подозреваемого. Тот ответил, что все сделал сам, а деньги спрятал под кучей хвороста в бане напротив дома казначея. Посланные к месту слуги нашли там украденную сумму. Этого своего рода очередного «багдадского вора» халиф приказал убить, накачав воздухом при помощи кузнечных мехов[551].

Наследник аль-Му'тадида, его 22-летний сын Али, прозванный аль-Муктафи — «Вознагражденный» (902–908 гг., 289–295 г. х.), так же как и отец, проявил способности справляться с заботами, выпадавшими на долю халифов. С его преждевременной смертью кончается не особенно длинный ряд единовластных Аббасидов, и Халифат неудержимо стремится к упадку.

Перед своей смертью аль-Муктафи передал власть своему 13-летнему брату Джафару, взошедшему на престол под именем аль-Муктадир, «Могущественный» (908–932 гг., 295–320 г. х.). Правил новый халиф четверть века, скорее царствовал, чем управлял, так как вся государственная власть оказалась сосредоточенной поначалу в руках его матери, рабыни-гречанки, а затем — всесильного евнуха Му'ниса аль-Музаффара, первого в истории ислама получившего титул амир аль-умара, эмир над эмирами. Когда же халиф, подстрекаемый окружением, решил порвать с Му'нисом, тот стянул к Багдаду войска. В результате в бою под стенами города аль-Муктадир был убит.

За два года до этого произошло событие, потрясшее весь тогдашний мусульманский мир. Предводитель (да'и) карматов[552] Абу-т-Тахир Сулайман аль-Джаннаби с войском дошел до Мекки, перебил ее жителей и паломников и, разграбив Ка'абу, выломал Черный камень(12 января 930 г., 8 зу-л-хиджжи 317 г. х.). Святыня ислама, почитание которой карматы считали идолопоклонством, была вывезена в столицу карматского государства Хуфуф (территория современного Бахрейна).

Об отношении аль-Джаннаби к религии мы можем судить по следующему его высказыванию: «Три лица принесли порчу людям: пастух, лекарь и погонщик верблюдов». Понятно, что он имел в виду Моисея, Иисуса Христа и Мухаммеда[553].

По преданию, он разбил святыню ислама — Черный камень — на две части, одну часть положил с одной стороны ямы отхожего места, а вторую — с другой стороны и вставал на них ногами, когда садился[554].

Лишь в 950 г. (339 г. х.) священную реликвию удалось вернуть в Мекку. Причем за возвращение святыни карматам предлагали 50 тыс. динаров, но они великодушно отказались от выкупа[555].

С именем халифа аль-Муктадира связаны первые официальные отношения мусульман с «царем жителей Волги», в результате чего в 922 г. часть населения Поволжья приняла ислам[556].

После смерти аль-Муктадира новым халифом был провозглашен его сводный брат Мухаммед, принявший имя аль-Кахир, «Побеждающий» (932–934 гг., 320–322 г. х.). Он первым делом повелел казнить возведшего его на престол Му'ниса аль-Музаффара и его приближенных, чем вызвал недовольство среди гулямов.

Позднее известный арабский историк и государственный деятель Ибн Мискавайх писал в «Китаб таджариб аль-умам» («Книга опыта народов»), что в 933 г. был обнародован указ аль-Кахира, запрещающий занятие певиц, употребление вина и других напитков. «Все люди, известные как певцы, гермафродиты и певицы, были арестованы, и часть из них была выслана в Басру, другая — в Куфу…

Вместе с тем аль-Кахир сам увлекался вином, редко бывал в трезвом состоянии, любил песни и выбирал из певиц, кого хотел»[557].

Джумада I 322 г. х. (апрель-май 934 г.) гулямы, подстрекаемые одним из оставшихся в живых сторонников Му'ниса, везирем Мухаммедом ибн Али ибн Муклой, ворвались во дворец халифа и по примеру византийцев ослепили его, оставив в живых, — первый подобный случай среди халифов и мусульманских властителей вообще. Но этого оказалось достаточно, чтобы достичь цели: халифы в качестве «заместителей» Пророка не могли иметь каких-либо явных физических недостатков, и лишение зрения автоматически делало невозможным их пребывание на троне. Аль-Кахир в течение без малого 17 лет до смерти в 950 г. (339 г. х.) влачил жалкое существование в родном доме, где жил когда-то честолюбивым шах-заде.

Ослепление аль-Кахира в разные годы комментировалось по-разному. Приведем любопытное замечание В.В. Бартольда:

«Предвзятое мнение, что в мусульманском мире вся жизнь слагалась под влиянием предписаний религии, вероятно, еще долго будет мешать правильной оценке исторических явлений. Евнухов, вероятно, еще долго будут связывать с гаремами, хотя в христианской Византии они были гораздо раньше, чем в халифате; обычай ослеплять низложенного государя еще долго будут связывать с требованиями, предъявляемыми к государю мусульманским правом, тогда как в действительности тот же обычай был давно известен в Византии, откуда и перешел к мусульманам, причем первым примером было ослепление халифа Кахира в 934 г., названное у Мас'уди… небывалым фактом»[558].

Попутно заметим, что за 1 000 лет существования Византии в ней сменилось 90 императоров, и каждый второй из них был насильственно смещен с престола с последующим убийством, ослеплением или заточением в монастырь[559].

Преемник аль-Кахира, его 25-летний племянник Мухаммед (Ахмад), принявший имя ар-Ради, «Избранник», правил, но не властвовал в течение шести лет (934–940 гг., 322–329 г. х.). Он не был допущен гулямами к непосредственному управлению делами Халифата, хотя успел разделаться с неугодным себе везирем Ибн Муклой. Начиная с ар-Ради династия некогда всесильных властителей превращается, в прямом смысле слова, в халифов Багдада (и только!), и ее представители становятся лишь духовными правителями государства.

Для полноты приведем перечень всех 17 последующих халифов Багдада по их лакабам вплоть до 1258 г., когда монголы, предводимые Хулагу-ханом, покорили страну: аль-Муттаки (940–944), аль-Мустакфи (944–946), аль-Мути' (946–974), ат-Та'и' (974–991), аль-Кадир (991-1031), аль-Ка'им (1031–1075), аль-Муктади (1075–1094), аль-Мустазхир (1094–1118), аль-Мустаршид (1118–1135), ар-Рашид (1135–1136), аль-Муктафи (1136–1160), аль-Мустанджид (1160–1170), аль-Мустади' (1170–1180), ан-Насир (1180–1225), аз-Захир (1225–1226), аль-Мустансир (1226–1242) и, наконец, аль-Муста'сим (1242–1258)[560].

Заметим, что из числа этих 17 повелителей правоверных 13 правили более десяти лет каждый, а трое — аль-Кадир, аль-Ка'им и ан-Насир — перешагнули 40-летний рубеж (40, 44 и 45 лет соответственно). Подобное долголетие во власти, в общем-то, не было характерным для «заместителей посланника Аллаха». О чем это может говорить, учитывая тот факт, что наследниками халифата редко становились люди зрелого возраста? Очевидно, лишь о двух вещах: либо халиф в расцвете лет был всесилен, либо, напротив, — безвластен. В первом случае он крепко удерживал бразды правления, а во втором — не представлял угрозы и никому не мешал. Ну, а о том, какая из этих характеристик более подходила к последним аббасидским халифам X — начала XIII в., мы уже знаем.

Распад государства и расцвет ислама

В середине XIII в. практически весь Ближний и Средний Восток был покорен монгольскими завоевателями. Внук Чингисхана и основатель династии Хулагуидов (1256–1353) Хулагу-хан в 1258 г. захватил Багдад и положил конец Аббасидскому халифату. К обстоятельствам этого события мы еще вернемся. Здесь лишь отметим, что последний аббасидский халиф в Багдаде[561] аль-Муста'сим был казнен.

Причин постепенного политического распада Аббасидского халифата было несколько. Основная из них заключалась в том, что Халифат являл собой империю-конгломерат объединенных арабскими завоеваниями древних стран и народов, говоривших на разных языках, находившихся на различных стадиях экономического и культурного развития, исповедующих разные религии и не имевших прочных этнических связей. Другим немаловажным фактором стали сепаратистские движения, в первую очередь в восточных провинциях Халифата, приведшие к усилению политического веса местных властителей.

И наконец, очевидно, что Аббасидский халифат (впрочем, как и любая большая империя периода Античности и Средних веков) не мог долгое время быть мощным централизованным государством в современном понимании в силу низкого технического уровня его коммуникаций[562]. От Халифата стали постепенно отпочковываться мелкие наследственные эмираты, со временем превратившиеся в самостоятельные государства.

Еще в 755 г. сложился самостоятельный эмират в Испании, в 788 г. в Марокко, в 800 г. — в Тунисе и Алжире, в 868 г. — в Египте, в 929 г. в Северной Сирии. В течение IX в. возродилась местная государственность в Грузии, Армении и Азербайджане. Самостоятельные государства стали возникать повсеместно: упомянутых уже Тахиридов в Хорасане (821–873), а также — Саффаридов в Систане (867 — ок. 1495 г.), Саманидов в Мавераннахре и Хорасане (819-1005), Алидов в Табаристане (Мазендаране) (864–928), Зийаридов в Табаристане (Мазендаране) и Горгане (927-1090), Абу Дулафидов в Хамдане и Иранском Курдистане (825–898), Саджидов в Южном Азербайджане и Джибале (889–929), Буидов (Бувайхидов) в Западном Иране и Ираке (935-1055), Мазйадидов в Центральном Ираке (ок. 961-1150 гг.) и др.

Государственная и политическая власть арабских халифов, просуществовав около 300 лет, обрела свой логический конец и сосредоточилась в руках жаждущих независимости местных правителей, асхаб аль-атраф (мулук ат-тава'иф). Под номинальной властью халифов после завершения распада империи в 935 г. (324 г. х.) остался лишь Багдад и прилегающая к нему часть Месопотамии. Вместе с тем в сознании «правоверных» мусульман лишенные реального могущества багдадские халифы оставались средоточием святости и духовными лидерами. Их имена, как и прежде, упоминались первыми во время хутбы, им ежегодно отсылались дары, из их рук получали титулы и звания мусульманские властители.

Внешняя сторона величия халифов, включая фактически безвластных последних Аббасидов, всячески поддерживалась, а придворный церемониал неукоснительно соблюдался. Знаток придворного этикета Хилал ас-Саби сохранил до нас рассказ об обстановке во дворце во время официальной аудиенции покорителя Ирака и почти всего Ирана всемогущего буидского правителя Фана-Хосров Адуд ад-даулы у халифа ат-Та'и' в 978 г.

Ат-Та'и' восседал на троне, обитом черной шелковой материей, шитой золотом, а вокруг него стояло около 100 человек свиты в красивых нарядах с поясами и мечами на перевязях, усыпанных драгоценными камнями, и с палицами и боевыми топориками в руках. По обе стороны трона стояли слуги с опахалами. Перед ат-Та'и* лежал Османов Коран, на плечи халифа был накинут плащ Мухаммеда, а в руках он держал посох Пророка. Он сидел, перепоясанный мечом посланника Аллаха, в черном шелковом кафтане с черной русафийей на голове[563]. Перед ним между двумя колоннами был натянут парчовый занавес, который поднимали, когда люди входили, и опускали после окончания приема. Над ним был растянут золоченый куполообразный шатер (сидилла), закрытый с трех сторон.

Было испрошено дозволение у халифа ввести Адуд ад-даулу, и ат-Та'и' разрешил. Когда халиф почувствовал, что Адуд ад-даула вошел в зал, он приказал поднять занавес, и взгляд повелителя правоверных упал на Буида. Хаджибы халифа, Му'нис аль-Фадли и Васиф, встречавшие его и выступавшие перед ним, провозгласили: «Повелитель правоверных видел тебя, целуй же землю!» И тот сделал это несколько раз, пока не подошел к сидилле. «Пусть он приблизится», — сказал ат-Та'и', и Адуд ад-даула, дважды поцеловав землю, сел у подножья трона. «Подойди ко мне», обратился к нему халиф, и Буид бросился целовать ему руки и ноги, а ат-Та'и' протянул ему правую руку.

Перед троном стояло четырехугольное сиденье, покрытое армянской шелковой тканью, и халиф сказал: «Садись», но Адуд ад-даула не сделал этого, пока ат-Та'и' не повторил: «Заклинаю тебя, сядь!» «Велико было наше желание встретиться с тобой и стремление разговаривать с тобой», — произнес ат-Та'и', начав разговор покоренного с победителем[564].

Породив многочисленные секты и течения, ислам окончательно перестал быть проводником мировоззрения и политики исключительно арабов, достойное место рядом с ним стали занимать и другие народы. Еще при первом аббасидском халифе ас-Саффахе слово «араб» в официальных документах было заменено словом «мусульманин». А теперь фактически независимые правители бывших восточных провинций Аббасидского халифата старались как можно больше дистанцироваться от всего, что связано с арабами, за исключением ислама.

Примеров тому много.

Саманиды, вкусив власти, во что бы то ни стало хотели представить себя персами и возводили свой род к Сасанидам, хотя известно, что основателем династии был Саман-худа (Саман-худат), дехканин из Балха на севере Афганистана.

Основатель династии Зийаридов, один из дайламитских военачальников, Мардавидж ибн Зийар, вознамерился вообще упразднить всесилие арабов, захватить Багдад и возродить Ктесифон, восстановив империю на манер Сасанидской.

Могущественный Фана-Хосров Адуд ад-даула впервые в истории стал исламским правителем, принявшим титул шахиншаха, который появился на монетах в качестве официального титула властителя [37, с.78]. Характерно, что своего старшего сына и наследника, Шараф ад-даулу, Фана-Хосров нарек персидским именем Ширзил (Ширдил), т. е. Львиное сердце. Когда в 955 г. Фана-Хосров посетил развалины Персеполя, некий Марасфанд, мобед Казеруна, перевел ему древние надписи времен Сасанидского шахиншаха Шапура II. То есть даже через 300 лет после арабских завоеваний в Иране оставались люди, умевшие читать по-среднеперсидски, а следовательно, имелись и книги, рукописи, которые можно было прочесть. Сохранился золотой медальон с портретом Адуд ад-даулы, обрамленным характерной надписью на среднеперсидском языке: «Живи долго, шах, Панах Хосров» (один из почетных титулов Адуд ад-даулы)[565].

При последних Буидах дело дошло до того, что в ряде мест власти перестали требовать обязательного принятия ислама персами. Так, наместник Казеруна зороастриец по имени Хоршид пользовался у буидского правителя в Ширазе столь большим авторитетом, что он вызвал к себе знаменитого основателя суфийского ордена шейха Абу Исхака Ибрахима аль-Казеруни и отчитал его как мальчишку за излишнее рвение в обращении зороастрийцев в ислам[566]. А буидский правитель Ахмад, более известный под лакабом Му'изз ад-даула, возглавлявший династическую ветвь в Кермане (936–949) и в Ираке (945–967), во время аудиенций арабам в своем дворце в Багдаде прибегал к услугам переводчика, т. е. либо не владел «языком Корана», либо публично демонстрировал нежелание общаться на нем.

Основатель династии Саффаридов в Систане Йа'куб ибн Лайс ас-Саффар (правил 867–879 гг.) был выходцем из городских низов (ас-саффар — название его профессии, медник) и не знал арабского языка. Он требовал, чтобы придворные поэты слагали стихи не на арабском, а на том языке, который был ему доступен[567].

Общепризнано, что в VII–X вв. персидский язык служил Lingua franca в Индийском океане, ибо вне зависимости от порта приписки все суда, как правило, укомплектовывались персоязычными командами[568].

Впрочем, незнание «иностранного» языка могло привести и к более серьезным последствиям. На своей горькой судьбе это пришлось испытать аббасидскому халифу аль-Мустакфи. В 946 г. он давал аудиенцию Му'изз ад-дауле. Тот вошел в тронный зал, поцеловал, согласно обычаю, землю, а затем руку халифа и встал рядом с троном. Началась беседа. Вдруг в помещении появились два его воина-дейлемита и что-то громко крикнули на фарси. Аль-Мустакфи, не поняв о чем идет речь, решил, что они хотят приложиться к его руке, и протянул ее для поцелуя. И хотя участь халифа была уже предрешена, этот жест укоротил ему жизнь: вошедшие неожиданно схватили его за протянутую руку, бросили наземь, обмотали шею его же головной повязкой и поволокли прочь.

Му'изз ад-даула вскочил, все присутствовавшие дико закричали, затрубили трубы, а низвергнутого столь экстравагантным способом халифа тем временем пешим доставили в дом коварного гостя и там ослепили. Говорят, что дворец халифа был разграблен до такой степени, что в нем не осталось практически ничего.

Через несколько дней Му'изз ад-даула вызвал во дворец Абу-л-Касима аль-Фадла, сына покойного халифа аль-Муктадира. Его провозгласили новым халифом, принесли присягу верности и дали лакаб аль-Мути'[569].

Немногим более ста лет попирали арабы персов, неполные следующие сто лет то мирным путем, то с оружием в руках противоборствовали оба народа внутри халифатов. К X в. почти 200-летнее совместное существование дало возможность большинству персов приобщиться к новой религии, которой оно на протяжении последующих столетий продолжало следовать, ни разу ей не изменив. Что же касается арабов, то они, помимо территориальных приобретений, обрели взамен высокую степень государственности, экономическую мощь и развитую культуру. Теперь казалось, что у них есть все возможности безболезненно и окончательно разойтись, отгородившись друг от друга границами новых государственных образований.

Однако было некое связующее звено, которое не дает нам права говорить о разобщенности двух великих народов — это единая религия, ислам, который объединил оба народа, отдававших теперь предпочтение делению людей не по их этнической принадлежности, а по вероисповеданию.

До тех пор пока ислам оставался только религией арабов, завоеванные ими страны и народы не были покорены окончательно. Если говорить об Иране, то началом новой эры, приведшей к объединению персов и арабов на религиозно-культурной основе, можно считать IX в., когда сложился новоперсидский язык, использующий арабскую графику, и литература на нем. Именно это обстоятельство более, чем многое другое, способствовало взаимообогащению культур обоих народов и насыщению ислама многими из древних иранских традиций. Новоперсидская литература стала по духу, как это ни покажется парадоксальным, не только и не столько иранской, сколько мусульманской.

Появление новоперсидского языка в значительной степени связано с литературной деятельностью персов-мусульман, в совершенстве владевших «языком Корана» и сохранивших привязанность к языку своих предков. Он вобрал в себя большое количество арабских слов и выражений, и это в немалой степени способствовало тому, что он, с одной стороны, превратился в один из наиболее богатых и выразительных языков народов мира, а с другой — стал наряду с арабским фактически вторым языком ислама.

Распространяясь то медленно при «праведных» халифах и Омейядах, то быстро — при Аббасидах, ислам за короткий исторический период овладел умами практически всех народов, которые населяли земли, лежавшие на пути арабских завоевателей. В последующие столетия усилиями мусульманских «миссионеров» ислам стал мировой религией, привлекшей к себе сотни миллионов людей различных стран, которые независимо от национальности и цвета кожи, расы и общественного положения, пола и языка считали себя (и считают до сих пор) единой общиной, покорной Аллаху. Но сила и внутренний потенциал ислама заключались в том, что он не только быстро проникал в покоренные страны «на плечах» арабов-мусульман, но и, как показало дальнейшее развитие событий в регионе, мог впитать и растворить в своей «идеологической среде» любую массу завоевателей-иноверцев. По прошествии буквально нескольких десятилетий после покорения земель некогда могущественного Халифата с «иноземцами» всех мастей всегда происходило неизбежное: победители принимали ислам. Этой участи не избежали ни тюрки-сельджуки (конец X в.), ни их преемники — османские турки (конец XIII в.), ни всесильные монголы (около 1295 г.).

Распад Халифата освободил идею ислама от сложившихся государственных границ и положил начало образованию «империи ислама» (араб. — мамлакат аль-ислам). В ее пределах всякий путешествующий или оседлый мусульманин везде находился под защитой своей веры и был уверен в личной свободе, так как никто не мог сделать его рабом[570]. И до конца XIX в. (!) мусульмане различных государств в юридическом отношении оставались членами единой уммы. Поэтому неудивительно, насколько мобильны были жители государств средневекового мусульманского Востока. Биографии многих из них — это перечень стран и городов, которые они посещали по служебным или торговым делам в стремлении поклониться святым местам или просто путешествуя. Преодолевая тысячи километров, тянулись вереницы паломников, жаждующих достичь Мекки, Медины, Машхад-Али или Кербелы, двигались купеческие караваны, ехали мудрецы и поэты, странствующие суфии и дервиши, простой люд в желании «и мир посмотреть и себя показать». И каждый из них хранил верность тому или иному религиозному течению, мазхабу или какой-либо секте. И практически в любом месте обширной «империи ислама» всегда находились единомышленники, готовые дать ему покровительство и оказать посильную помощь.



Завоевания арабов в VII–IX вв.



Ислам в VII–XIX вв.

Ибн Баттута, посетивший в 1352 г. центральноафриканскую страну Мали, писал о ее жителях-мусульманах:

«Темнокожий народ обладает некоторыми замечательными качествами. Они редко обманывают и испытывают к несправедливости большее отвращение, чем любой другой народ. В их стране жить совершенно безопасно. Ни путешественники, ни жители не боятся грабителей или насильников. Они не присваивают себе имущества белого человека, умершего в их стране, даже если это неисчислимое богатство. Они очень внимательно соблюдают часы молитвы, никогда не пренебрегают молитвами совместными, на которые берут и своих детей»[571].

«Факт распадения мусульманского мира на несколько государств, независимых друг от друга и даже враждебных друг другу, — отмечал В.В. Бартольд, — сравнительно мало отразился на воззрениях мусульманского общества… Политическое распадение рассматривалось как случайный факт, не имеющий никакой правовой основы…На войну между мусульманскими династиями все больше привыкали смотреть как на частное дело этих династий, нисколько не касавшееся их подданных»[572].

Начиная с XI в. распавшийся на «удельные княжества» Иран прочно и бесповоротно становится мусульманским вне зависимости от того, где, когда и какие династии правят на его исторических землях. Бывшие еще совсем недавно в глазах «правоверных» мусульман людьми «второго сорта», персы, пройдя нелегкий путь: зороастрийцы — зимми — новообращенные мавали — мусульмане, внесли поразительно большой вклад в развитие поначалу чуждой религии завоевателей-арабов. «Освободив ислам от ограничений, налагавшихся на него привязанностью только к арабскому языку и бедуинским традициям арабов, — отмечает по этому поводу Р. Фрай, — персы действительно много сделали для того, чтобы превратить ислам в мировую религию, и таким образом способствовали его сохранению и распространению»[573]. В итоге «иранская цивилизация сыграла такую же роль в развитии мусульманской культуры, как греческая цивилизация в сложении христианства и его культуры»[574]. Персам окончательно стало ясно, что зороастризм в новых условиях, последовавших вслед за распадом Аббасидского халифата и образованием на его обломках самостоятельных государств, уже не способен обеспечить им доминирующего положения во власти. Ибн Балхи, автор историко-географического труда «Фарс-наме» (первая половина XII в.), не упоминает о существовании зароастрийцев даже на исконной родине Ахеменидов и Сасанидов — в Фарсе[575].

Со временем ислам у ираноязычных народов приобрел специфические черты, отличные от «ислама арабов». Они проявились в религиозных понятиях и обрядах, в быту и погребальном ритуале, в изобразительном и прикладном искусстве и т. д. Сохранились зороастрийские понятия благочестия, греха и порока, празднование зороастрийского нового года ноуруза и т. п. Повсеместно почитался культ огня: светильник в гробницах мусульманских «святых», зороастрийский ритуал возжигания огня в помещении, где находился усопший, разведение костра, который трижды должна обойти невеста, прежде чем войти в дом жениха.

Вопреки «старообрядческому» исламу, запрещавшему изображать живые существа, чтобы не поощрять идолопоклонства, доисламские традиции, нарушавшие этот запрет, сохранились в настенной живописи (во всяком случае, до XI в.), в архитектурном декоре, в книжной миниатюре и прикладном искусстве.

Несмотря на негативное отношение ислама к опьяняющим напиткам, не угасла культура виноделия. Изображения пиршеств с вином встречаются в книжной миниатюре, на серебряной, бронзовой и керамической посуде. Вино сопровождало многочисленные пиры правителей и знати, трапезу простого люда. Оно воспевалось поэтами.

Доисламские традиции сохранились в погребальном обряде: соблюдение дней траура, ношение траурной одежды, возведение погребальных построек и т. п.[576].

Одно из достижений персов в литературе — эпическая поэма на исторические, романтические или мистические темы — не нашло распространения в культурной среде арабов. В поэзии они оказывали предпочтение малым формам, среди которых всемирную известность и популярность обрели газели и рубай. В изобразительном творчестве арабов высшим достижением и самостоятельным произведением искусства стала арабеска.

Даже при возведении мечетей арабы и персы старались вкладывать свое видение того, как должен выглядеть «дом Аллаха». Персидская мечеть, в которой доминировал внутренний двор с относительно небольшой крытой частью и преобладали крутые своды и купола, можно было безошибочно отличить от арабской, квадратной в плане и приземистой, даже несмотря на наличие высокого минарета[577].

Во многом благодаря именно персам расцвела богатая мусульманская культура и получили развитие наука и техника, медицина и астрономия.

Ранее мы уже отмечали вклад, сделанный семейством Бармекидов в развитие мусульманской государственности. А вот персидским родовым кланом, во многом способствовавшим расцвету мусульманской науки и культуры, было семейство ан-Наубахти. Его представители на протяжении 200 лет занимали видные должности при дворе аббасидских халифов. Родоначальник этой династии ан-Наубахт был известным астрологом и биографом последних омейядских халифов и первых Аббасидов. Известно, что именно он по положению звезд и светил вычислил час начала строительства Багдада.

После смерти ан-Наубахта место придворного астролога и составителя жизнеописаний халифов занял его сын Абу Сахл ибн ан-Наубахт. Он и десять его сыновей прославились как переводчики на арабский язык сочинений персидских ученых и литераторов. Один из сыновей Абу Сахла, Исмаил, покровительствовал знаменитому арабскому поэту Абу Нувасу и был советником халифа аль-Махди. Другой сын, Абу-л-Аббас аль-Фадл (аль-Фазл), был придворным астрологом халифов Харуна ар-Рашида и аль-Ма'муна.

Во второй половине IX в. прославились Абу Сахл Исмаил ибн Али ан-Наубахти и аль-Хасан ибн Муса ан-Наубахти. Первый был идеологом и главой умеренных шиитов-имамитов, покровителем литераторов, автором нескольких десятков не дошедших до нас богословских трудов. Второй — крупнейшим шиитским теологом, энциклопедистом, автором более 40 работ, из которых сохранилось лишь сочинение «Фирак аш-ши'а» («Шиитские секты»).

Представитель другой ветви рода ан-Наубахти, Абу-л-Хусейн Али ибн аль-Аббас, прославился как выдающийся катиб, незаурядный поэт и покровитель словесности.

Выдающейся личностью семейства ан-Наубахти был шейх Абу-л-Касим аль-Хусейн ибн Рух. Являясь доверенным лицом одиннадцатого шиитского имама аль-Аскари (аз-Заки), он пользовался огромным авторитетом и в 917 г. был признан третьим по счету «уполномоченным», вакилом, «скрытого» имама аль-Махди[578].

Как мы видим, деятельность представителей влиятельных персидских родов (а кроме Бармекидов и ан-Наубахти можно было бы назвать и шиитские дома Барида, Ибн аль-Фурата, Бистама, Хамдана и др.) оказала весомое влияние на политику, экономику, духовную жизнь и культуру Аббасидского халифата.

Позволительно будет напомнить имена и деяния только некоторых из персов, оставивших яркий след в истории мусульманской цивилизации.

Неоднократно цитировавшийся в этой работе иранский историк и улем ат-Табари, помимо более чем 10-томной «Истории посланников и царей», известен также как автор 20-томного свода «Ат-Тафсир аль-Кур'ан» («Толкование Корана»). В нем он, систематизировав труды предшественников и обогатив их собственными знаниями и выводами, положил начало научной коранистике. Этот труд был переведен на новоперсидский язык Абу Али Мухаммедом аль-Бал'ами.

Известный историк Ахмад ибн Йахйа аль-Балазури (перс. — Баладзори) помимо «Книги завоеваний стран» («Китаб футух аль-булдан») является автором стихотворного перевода на арабский «Книги завета Ардашира [1-го]».

Весомый вклад в мусульманское «обществоведение» своими трудами внесли: Ахмад ибн Да'уд ад-Динавари — «Китаб аль-ахбар ат-тивал» («Книга длинных известий») и «Китаб аль-булдан» («Книга стран»), Абдаллах ибн Муслим ибн Кутейба — «Китаб аль-ма'ариф» («Книга познаний»), Хамза ибн аль-Хасан аль-Исфахани — «Китаб тарих синни мулук аль-'арз ва-л-анбийа» («Хроника владык земли и пророков»), Убайдаллах ибн Абдаллах ибн Хордадбех — «Китаб масалик ва-л-мамалик» («Книга путей и стран»), Ахмад ибн Мухаммед ибн Мискавайх «Китаб таджариб аль-умам» («Книга опыта народов»).

Одним из выдающихся улемов и ученых был Абу Абдаллах Мухаммед ибн Исмаил аль-Бухари. Он поставил целью своей жизни собрать все достоверные (сахих) предания о высказываниях и поступках Пророка. Аль-Бухари совершил колоссальный труд — систематизировал около 800 тыс. хадисов (по другим, явно завышенным данным — 6 млн), из которых 200 тыс. записал сам, пользуясь материалами своих учителей и информаторов[579]. Из этого объема преданий он выбрал в качестве безупречных 7 397 хадисов[580] с полным иснадом и составил 97-томный свод «Аль-Джами' ас-Сахих». Для большинства суннитов этот труд стал второй после Корана книгой[581]. Аль-Бухари является также составителем свода биографий передатчиков хадисов «Ат-Тарих аль-кабир» и авторитетного толкования Корана «Ат-Тафсир аль-Кур'ан».

Каноническим сборником шиитских хабаров является труд Абу Джафара Мухаммеда из селения Кулин близ г. Рей. Эта книга известна под названием «Аль-Кафи», т. е. «Достаточная» (полное название — «Достаточная книга в познании веры»). Ее текст включал около 16 тыс. хабаров, достоверными из которых сам автор признал менее половины — 6 552.

Одним из крупнейших улемов был Мухйи ад-дин Мухаммед ат-Туси аль-Газали из г. Туе в Хорасане. В своих работах, главным из которых был труд «Возрождение наук о вере», он трактовал вопросы культовой практики, обычаев, «пагубных» черт характера человека и норм, ведущих к спасению. Большим авторитетом среди мусульман пользуются до сих пор: один из создателей грамматики арабского языка Сибавайх аш-Ширази; историк религии, улем и факих Мухаммед ибн Абд аль-Карим аш-Шахрастани; энциклопедист и толкователь Корана Фахр ад-дин ар-Рази; Абдаллах ибн Омар аль-Байдави (аль-Бейзави) из Фарса, составивший сравнительно краткое, но емкое переложение трудов предшественников по всем направлениям коранической науки.

Всемирно известным математиком, астрономом и географом является Мухаммед ибн Муса аль-Хорезми, от имени которого, точнее от нисбы, путем латинской транслитерации образован математический термин алгоритм. Он написал трактат по арифметике и алгебре «Китаб аль-мухтасар фи хисаб аль-джебр ва-л-мукабала» («Книга кратких расчетов о восстановлении [или увязывании] и противопоставлении»), который уже в XII в. был переведен на латынь. От слова аль-джебр в Европе был образован термин алгебра. Аль-Хорезми был первым математиком, который использовал при расчетах цифры вместо букв, его труды послужили источником проникновения в Европу «арабских» цифр и нуля.

Выдающийся ученый, философ и врач Мухаммед ибн Закарийа ар-Рази, известный в Европе под именем Разес, дал классическое описание оспы и кори, применял прививки против этих болезней, предвосхитил открытие бактерий. Автор 24-томной медицинской энциклопедии «Аль-Хави» и «Книги по медицине» («Китаб ат-тибб аль-мансури»).

Крупнейшим ученым-энциклопедистом, философом и врачом, на многие столетия ставшим непререкаемым авторитетом, был аль-Хусейн ибн Абдаллах ибн Сина (Авиценна). В состоящем из почти миллиона слов «Каноне врачебной науки» («Аль-Канун фи-т-тибб») он систематизировал все известные к тому времени медицинские знания египтян, греков, римлян, персов, индийцев и арабов. С XII по XVII в. этот труд оставался основным учебником и практическим пособием по медицине в учебных заведениях всего мира.

Хорошо известный и популярный в нашей стране как автор лирических стихов рубай Омар Хайям в исламском мире почитается больше как астроном и математик. Он возглавлял обсерваторию в г. Рей, составил солнечный календарь, намного более точный, чем григорианский. В математических трудах дал изложение решения уравнений до третьей степени включительно.

Среди крупнейших представителей мусульманского мистицизма суфизма (ат-тасаввуф) — большинство было иранцами: Тайфур ибн Иса аль-Бистами, аль-Хусейн ибн аль-Мансур аль-Халладж, Мухаммед ибн Али ат-Тирмизи, аль-Джунайд ибн Мухаммед аль-Каварири, Мухаммед ибн аль-Хусейн ас-Сулами, Али ибн Осман аль-Худжвири, Мухйи ад-дин аль-Джилани (Гилани), Шихаб ад-дин ас-Сухраварди, Ахмад ибн Омар Наджм ад-дин аль-Кубра, Hyp ад-дин ибн Абдаллах Шах Ни'маталлах Вали и многие другие.

И, наконец, вспомним имена всемирно известных средневековых персидских мыслителей и поэтов, внесших вклад в развитие мусульманской и мировой культуры и литературы:

Джафар Рудаки, родоначальник «новой» поэзии на фарси; Мухаммед ибн Ахмад Дакики, автор лирических стихотворений и поэмы «Шахнаме»; Абу-л-Касим Фирдоуси, автор поэтической эпопеи «Шахнаме»; Джалал ад-дин Мухаммед ар-Руми, автор поэтического эпоса «Месневи-и манави» («Маснави»); Са'ади аш-Ширази, автор поэмы «Бустан» и поэтического и прозаического сборника «Гулистан»; Шамс ад-дин Хафиз Ширази, автор «Дивана» и мастер газели.

Отдав должное иранцам, внесшим выдающийся вклад в развитие мусульманской и мировой цивилизации, попытаемся выделить правителей, чьи деяния навсегда вошли в историю Древнего и Средневекового Востока и чьи «семена будут поминать добрым словом до дня страшного суда». Уже знакомый нам везирь Низам аль-Мулк, слова которого мы привели, почти 1 000 лет тому назад сделал эту работу за нас. Вот его список[582]:

1. Афрасиаб, легендарный персонаж многочисленных эпосов, дед по матери эпического героя Кей-Хосрова, прародитель тюркоязычных народов.

2. Александр Македонский.

3. Ардашир I Папакан, основатель и первый шахиншах династии Сасанидов.

4. Хосров I Ануширван, шахиншах династии Сасанидов.

5. Омар I, второй «праведный» халиф.

6. Омар II, омейядский халиф.

7. Харун ар-Рашид, аббасидский халиф.

8. Аль-Ма'мун, аббасидский халиф,

9. Аль-Му'тасим, аббасидский халиф.

10. Исмаил I ибн Ахмад, саманидский правитель Хорасана (892–907).

11. Махмуд Газневи, могущественный правитель (998-1030) государства Газневидов.

500 лет спустя другой известный государственный деятель и историк, везирь османского султана Сулаймана I Великолепного (1520–1566) Лутфи-паша писал, что обновителями веры истекших к тому времени девяти веков ислама должны быть признаны следующие девять выдающихся деятелей, по одному на каждое столетие[583]:

1. Пророк Мухаммед (570–632).

2. Омейядский халиф Омар II ибн Абд аль-Азиз (717–720).

3. Аббасидский халиф аль-Му'тасим (833–842).

4. Аббасидский халиф аль-Кадир (991-1031), предотвративший шиитскую пропаганду Фатимидов.

5. Сельджукский султан Гийас ад-дин Мухаммед ибн Малик-шах (1105–1118), победитель исмаилитов.

6. Монгольский ильхан Махмуд Газан-хан (1295–1304), обративший в ислам монголов.

7. Султан Осман I ибн Этрогрыл (1299–1326), основатель династии турецких султанов (1299–1922).

8. Османский султан Мехмет (Мухаммед) I Челеби (1402–1421), восстановивший могущество османской династии после ее разгрома Тимуром.

9. Османский султан Селим I Йавуз (1512–1520).

Приложения

Условные обозначения к схемам


Ахемениды


Сасаниды


Лахмиды


Курейшиты


Хашимиты


Общая родословная Мухаммеда, Османа и Али


Род Асад


Род Абу Талиба


Род Абу Бакра


Род Омара


«Люди дома» Пророка




Секретари:

Зайд ибн Сабит,

Убай ибн Ка'аб,

Ханзала ибн ар-Раби',

Му'авийа ибн Аби Суфйан,

Абдаллах ибн Са'ад ибн Аби Сахр.

Свободнорожденные слуги:

Анас ибн Малик,

Хинд ибн Хариса,

Асма' ибн Хариса,

Вольноотпущенники:

Асиам,

Абу Кабша,

Амаса,

Саубак,

Шукран (Салих),

Йасар,

Фудала,

Рафи' (Абу Рафи'),

Абу Мувайхиба,

Сафина,

Абу Бакра,

Умм Аймам (Барака'),

Радва.

Омейяды



Суфйаниды


Марваниды


Алиды и шиитские имамы



Исна'ашаритские шиитские имамы
1. Абу-л-Хасан Али ибн Аби Талиб аль-Муртада («Желанный») (ок. 600–661 гг.).

2. Абу Мухаммед аль-Хасан ибн Али аль-Муджтаба (Избранный») (624/25-669).

3. Абу Абдаллах аль-Хусейн ибн Али аш-Шахид («Мученик») (625/26-680).

4. Абу Мухаммед (Абу Бакр) Али ибн аль-Хусейн ас-Саджжад («Часто совершающий поклоны в молитвах»), Зайн аль-Абидин («Украшение рабов [Аллаха]») (не позднее 654/55-713/14 гг.).

5. Абу Джафар Мухаммед ибн Али аль-Бакир («Вскрывающий [сущность знаний]») (677–732).

6. Абу Абдаллах Джафар ибн Мухаммед ас-Садик («Правдивый») (702–765).

7. Абу Ибрахим (Абу-л-Хасан) Муса ибн Джафар аль-Казим («Обуздывающий гнев») (746–799).

8. Абу-л-Хасан Али ибн Муса ар-Рида («Благоугодный») (между 765 и 770–818 гг.).

9. Абу Джафар Мухаммед ибн Али ат-Таки («Благочестивый»), аль-Джавад («Великодушный») (800–835).

10. Абу-л-Хасан Али ибн Мухаммед ан-Наки («Чистый»), аль-Хади («Ведущий правильным путем») (828/29-868).

11. Абу Мухаммед аль-Хасан ибн Али аль-Аскари («Воинственный»), аз-Заки («Праведный») (846/47-873).

12. Мухаммед ибн аль-Хасан аль-Махди («Ведомый верным путем»), аль-Худжжа («Доказательство [Всевышнего]»), аль-Ка'им («Исполнитель [повелений Аллаха]»), аль-Мунтазар («Ожидаемый [Мессия]») (род. в 868/69 г., «сокрылся» не позднее 878 г.).

Омейяды Испании


Аббасиды (до 1000 г.)


Аннотированный указатель имен

Аарон (араб. — Харун) — сын Амрама и Иохаведы из колена Левия, старший брат и сподвижник библейско-коранического пророка Моисея 57, 174

Абад ибн Зийад ибн Абихи — наместник омейядского халифа Му'авийи I в Сиджистане (678) 195

Аль-Аббас (VI в. н. э.) — предводитель группы арабских племен бану ма'ад 110

Аль-Аббас ибн Абд аль-Мутталиб, Абу-л-Фадл (ок. 568–654/55 гг.) — дядя Пророка, родоначальник династии Аббасидов 73, 81, 84, 92, 97, 100, 146, 231, 233, 237, 239, 252

Аль-Аббас ибн Али ибн Аби Талиб (? - 680 г.) — сын «праведного» халифа Али, сводный брат и сподвижник третьего шиитского имама аль-Хусейна, погиб при Кербеле и причислен к шиитским мученикам 206

Аль-Аббаса (? - 803 г.) — сестра аббасидского халифа Харуна ар-Рашида 255

Абд аль-Азиз ибн Марван — брат омейядского халифа Абд аль-Малика, наместник Египта (685–703) 211, 212

Абд аль-Азиз ибн Муса ибн Нусайр — арабский полководец, вместе с отцом, Мусой ибн Нусайром, покоривший Магриб и Испанию (к 714 г.) 226

Абд аль-Каххар — предводитель восстания мухаммира («одетых в красное») в Гургане в 779 г. 262

Абд аль-Малик ибн Марван, Абу-л-Валид (ок. 646–705 гг.) — омейядский халиф (685–705 гг., 65–86 г.х.) 140, 208, 211, 212, 217, 218, 220, 222, 225, 233, 234

Абд Манаф ибн Абд аль-Мутталиб, см. Абу Талиб

Абд аль-Мутталиб (Шайба) ибн Хашим (? — ок. 578 г.) — дед Пророка, глава рода хашим 73, 74, 80, 81

Абд ар-Рахман ибн Абдаллах ибн Абд аль-Хакам аль-Кураши (802/03-871) — известный мусульманский историограф, один из видных улемов, глава маликитского мазхаба в Египте 157, 226

Абд ар-Рахман ибн Аби Бакр (? — между 672 и 675 гг.) — сын «праведного» халифа Абу Бакра, сражался против Пророка при Бадре (624) и Ухуде (625), принял ислам в 630 г., один из видных улемов 112, 166, 196

Абд ар-Рахман (Абд Амр) ибн Ауф аз-Зухри, Абу Мухаммед (580–652/53) — курейшит из рода зухра, один из первых ближайших сподвижников Пророка 77, 91, 100, 150, 162, 166, 169, 186, 187

Абд ар-Рахман ибн Зийад ибн Абихи — наместник омейядского халифа Му'авийи I в Хорасане (679) 195

Абд ар-Рахман I ибн Му'авийа ибн Хишам ад-Дахил (ок. 734–788 гг.) — эмир Андалуса (756–788), основатель Омейядского эмирата (с 929 г. — халифата) в Кордове (Испания) 238

Абд ар-Рахман ибн Мулджам, см. Ибн Мулджам

Абд ар-Рахман ибн аль-Хакам — брат омейядского халифа Марвана I 172

Абд ар-Рахман ибн аль-Харис ибн Хишам — сахиб, один из составителей канонического текста Корана, соратник «праведного» халифа Али в «верблюжьей битве» (656) 167

Абд ар-Рахман ибн Хассан ибн Сабит (ок. 624–722/23 гг.) — арабский поэт и мухаддис Абд аль-Узза, см. Абу Лахаб

Абдаллах ибн аль-Аббас ибн Абд аль-Мутталиб, Абу-л-Аббас (619–686/87) — двоюродный брат Пророка; по мусульманской традиции основатель 'илм аль-Кур'ан ва-т-тафсир (науки о понимании и толковании Корана) 171, 176, 196, 199, 233

Абдаллах ибн Абд аль-Мутталиб, Абу Кусам (ок. 545 — ок. 570 г.) — отец Пророка 73, 74

Абдаллах ибн Аби Бакр (? - 632 г.) — сын «праведного» халифа Абу Бакра 165, 182

Абдаллах ибн Аби Раби'а (? - 656 г.) — наместник «праведного» халифа Омара в Джанаде (Йемен) 163

Абдаллах ибн Али ибн Абдаллах — дядя аббасидских халифов ас-Саффаха и аль-Мансура, претендент на халифат 241

Абдаллах ибн Амир ибн Курайз (625–679) — арабский полководец, покоритель Хорасана, наместник «праведного» халифа Османа и омейядского халифа Му'авийи I в Басре (ок. 651–657, 661–665) 163, 172, 174

Абдаллах ибн Амр ибн аль-Ас, Абу Мухаммед (616–685) — сахиб, крупный полководец,вместе с отцом, Амром ибн аль-Асом, дважды завоевывал Египет (в 641 и 646 гг.) 138, 233

Абдаллах ибн Ва'л ат-Тайми — сподвижник «праведного» халифа Али, видный деятель шиитского движения 212

Абдаллах ибн Вахб ар-Расиби (? - 658 г.) — первый «хариджитский халиф» (с 657 г.), один из организаторов хариджитского течения в исламе 181, 182

Абдаллах ибн Джафар ибн Аби Талиб (? - 680 г.) — двоюродный племянник Пророка, погиб при Кербеле 203

Абдаллах (Убайдаллах) ибн Джахш — первый муж Умм Хабибы (Рамлы), ставшей после его смерти женой Пророка 97

Абдаллах ибн Джафар ибн Мухаммед аль-Афтах («Большеголовый») (? - 765 г.) — старший сын шестого шиитского имама ас-Садика 203, 204, 249

Абдаллах ибн аз-Зубайр ибн аль-Аввам, Абу Хабиб (Абу Абд аль-Малик) (622–692) — внук по материнской линии «праведного» халифа Абу Бакра, первый мусульманин, родившийся в Медине после хиджры, позднее — «антихалиф» в Мекке (683–692), один из составителей канонического текста Корана 165–167, 176, 196, 199, 207, 209–212, 214–218, 233

Абдаллах ибн Ибад (Абад) — основатель (в 684 г.) хариджитской секты ибадитов (абадитов) 217

Абдаллах ибн аль-Кавва аль-Йашкури — один из организаторов хариджитского течения в исламе (с 657 г.) 180 Абдаллах ибн Мае'уд (Ибн Умм Абд) (? - 652/53 г.) — один из ближайших сподвижников Пророка, его личный слуга, виднейший авторитет в знании и толковании Корана, позднее — наместник «праведного» халифа Омара в Куфе 83, 166-168

Абдаллах ибн Мухаммед — сын Пророка, умерший в младенчестве 75

Абдаллах ибн Науфал — троюродный брат и соратник второго шиитского имама аль-Хасана 190

Абдаллах ибн Омар ибн аль-Хаттаб, Абу Абд ар-Рахман (611–703) — сын «праведного» халифа Омара, принял ислам ребенком (615), мухаджир, участник завоевательных походов, славился благочестием и знанием установлений ислама 146, 168, 171, 173, 177, 190, 196, 199, 210, 233

Абдаллах ибн Са'ад (Са'д) ибн Аби Сахр, Абу Йахйа (? — между 656 и 679 гг.) — секретарь (катиб) и один из первых ближайших сподвижников Пророка, позднее изменил ему; наместник «праведного» халифа Османа в Египте 77, 93, 163, 164

Абдаллах ибн Са'ад (Са'д) ибн Науфал аль-Азди — сподвижник «праведного» халифа Али, видный деятель шиитского движения 212 Абдаллах ибн ас-Саба', см. Ибн ас-Саба'

Абдаллах ибн Сухайл — мухаджир, участвовал при подписании договора при Худайбийи (628) 91

Абдаллах ибн ат-Тахир ибн аль-Хусейн, Абу-л-Аббас (798–845) — тахирид, наместник Египта, Хорасана и Мавераннахра, полководец аббасидского халифа аль-Ма'муна, позднее — независимый правитель Хорасана (828–845) 264

Абдаллах ибн Убайй ибн Салул (Салул — имя матери) (? - 631 г.) — ансар, один из первых сподвижников Пророка 173

Абдаллах ибн Харун ар-Рашид, см. аль-Ма'мун

Абдаллах ибн аль-Хатал (? - 630 г.) — бедуин аравийского племени бану тайм, казнен за воровство по приказу Пророка 93

Абдаллах ибн аль-Хузафа ас-Сахми — курейшит из рода сахм, один из возможных посланников Пророка к сасанидскому шахиншаху Хосрову II Парвизу 103

Абдаллах ибн аль-Хусейн (? - 680 г.) — сын третьего шиитского имама аль-Хусейна, погиб при Кербеле 203

Абраха (Авраам) аль-Ашрам (? — ок. 558 или 570 г.) — наместник аксумского правителя (Эфиопия) в Йемене (535 — ок. 558 или 570 г.) 59–61, 69, 149

Абу-л-Аббас Абдаллах, см. ас-Саффах

Абу-л-Аббас аль-Фадл (аль-Фазл) ан-Наубахти — придворный астролог аббасидских халифов Харуна ар-Рашида и аль-Ма'муна 291

Абу Аййуб Халид ибн Зайд ибн Кулайб аль-Хазраджи (? — между 670 и 675 гг.) — ансар, в доме которого Пророк нашел приют после хиджры (622), участник завоевательных походов 82

Абу-л-Аля (Абу-л-Ала) Ахмад аль-Маарри (973 или 979-1057 гг.) — слепой с малолетства известный арабский поэт и мыслитель 229

Абу Амр Кайсан — предводитель мавали в войске аль-Мухтара ибн Аби Убайда (80-е годы VII в. н. э.) 213

Абу-л-Ас Лакит (аль-Касим) ибн ар-Раби' аль-Абшами (? - 634 г.) — зять Пророка (муж Зайнаб) 75, 84

Абу Бакр — житель г. Кума 198

Абу Бакр Абдаллах (Абд аль-Узза, Абд аль-Лат, Абд аль-Ка'аба) ибн Осман (ибн Аби Кухафа) аль-Атик, ас-Садик (между 568 и 572–634 гг., 12 г. х.) — один из первых ближайших сподвижников Пророка, его тесть (отец Аиши), первый «праведный» халиф (632–634 гг., 10–12 г. х.) 76, 82, 88, 91, 95, 98, 100, 102, 105–108, 110–116, 118, 142, 143, 174, 182, 186, 191, 198, 207,215,218, 223, 248

Абу Бакра ибн Аби Суфйан — сын Абу Суфйана от рабыни-проститутки, мухаддис 134

Абу Да'уд Сулайман ибн аль-Аш'ас ас-Сиджистани (817–888/89) — один из видных улемов, составитель канонического сборника хадисов «Ас-Сунан» 293

Абу Джафар Абдаллах ибн Мухаммед, см. Аль-Мансур

Абу Джафар Джахвар (Джамхур) ибн Маррар — полководец аббасидского халифа аль-Мансура, подавил восстание Сумбаза Мага (сер. VIII в.) 250

Абу Джафар Мухаммед аль-Кулини — один из видных улемов, составитель канонического сборника шиитских ахбаров «Аль-Кафи» 293

Абу Джахл, Абу-л-Хакам Амр ибн Хишам (ок. 554–624 гг.) — курейшит из рода махзум, один из злейших противников Пророка и ислама, погиб в битве при Бадре 79, 80, 83, 84, 87, 88, 90, 168

Абу Джахм Амир (Умайр, или Убайд) ибн Хузайфа (? — ок. 690 г.) — курейшит, сражался против Пророка при Ухуде (625), принял ислам в 630 г. 166

Абу Зарр (Бурайр) Джундуб ибн Джунада (Джандаб ибн Джанада) аль-Гифари (аль-Гиффари) (? - 652/53 г.) — один из первых мусульман, сподвижник «праведного» халифа Али, один из организаторов аш-ши'ат Али 173, 174

Абу Исхак Ибрахим ибн Шахрийар аль-Казеруни (? - 1034 г.) — известный суфий, основатель суфийского ордена в Казеруне 284

Абу Йусуф Йа'куб ибн Ибрахим аль-Куфи (731–798 гг., 113–182 г. х.) — мусульманский законовед и государственный деятель, при аббасидском халифе аль-Махди — судья (кади) Багдада, при халифе Харуне ар-Рашиде — первый в исламе верховный кади 153, 154, 158

Абу-л-Касим аль-Хусейн ибн Рух ан-Наубахти (? - 937 г.) — один из видных улемов, доверенное лицо одиннадцатого шиитского имама аль-Аскари, вакил («уполномоченный») «сокрытого» имама аль-Махди 292

Абу Лахаб, Абд аль-Узза ибн Абд аль-Мутталиб (? - 624 г.) — дядя и один из злейших врагов Пророка и ислама, глава рода хашим (619–624) 73, 75, 77, 79, 80, 87, 91, 166

Абу Лу'лу'а, см. Фируз (Файруз)

Абу Мансур аль-Иджли (? — не позднее 742 г.) — основатель общины «крайних» шиитов — мансуритов 231

Абу Михджан — ополченец войска Са'ада ибн Аби Ваккаса, участник битвы при Кадисии (636) 130

Абу Михнаф Лут ибн Йахйа (? - 770 г.) — один из основоположников шиитской религиозно-исторической литературы 206

Абу Муслим, Абу Исхак Ибрахим (Абд ар-Рахман или Бехзад) ибн Муслим (ибн Мухаммед), Амин аль-Мухаммед (ок. 727–755 гг.), организатор и руководитель антиомейядского восстания 747749 гт. 235, 236, 240, 241, 248, 250, 251

Абу Мухаммед Са'ид ибн аль-Мусаййаб ибн Хазн аль-Махзуми (634–717) — курейшит из рода махзум, авторитетный мухаддис и факих 91

Абу Мухаммед аль-Фадл (аль-Фазл) ибн Шазан ан-Нишапури (ан-Найсабури) (? - 874 г.) один из основоположников шиитской религиозно-исторической литературы 207

Абу Нувас, Абу Али аль-Хасан ибн Хана аль-Хаками (между 747 и 762 — между 813 и 815 гт.) известный арабский поэт, придворный поэт аббасидских халифов Харуна ар-Рашида и аль-Амина 225, 257, 291

Абу Са'ид Рустами — персидский поэт-шу'убит 224

Абу Сайд (Абу Са'ид) аль-Хасан ибн Аби-л-Хасан Йасар аль-Басри (642–728) — знаменитый улем и филолог, осуществивший огласовку текста Корана 219, 225

Абу Салама Абдаллах ибн Абд аль-Асад (? — ок. 625 г.) — один из первых мусульман и ближайший сподвижник Пророка, первый муж Умм Саламы (Хинд бинт Аби Умаййа), ставшей после его смерти женой Пророка 95

Абу Салама Хафс ибн Сулайман (ибн Гийас) аль-Халлал (? - 749/50 г.) — полководец, один из организаторов антиомейядских выступлений 747–749 гг., везирь аббасидского халифа ас-Саффаха, наместник Куфы (749/50) 235, 240, 241, 245

Абу-с-Сарайа (? - 815 г.) — руководитель зайдитского восстания в Аббасидском халифате (814–815) 260

Абу Сахл ибн ан-Наубахт (ок. 738–818 гг.) — государственный деятель, астролог, переводчик, биограф аббасидских халифов 291

Абу Сахл Исмаил ибн Али ан-Наубахти (849–923) — идеолог и глава шиитов-имамитов, покровитель наук и искусств 291

Абу Суфйан Сахр ибн Харб ибн Омейя (ибн Умаййа) (567–651/52) — свояк и тесть Пророка (отец Умм Хабибы (Рамлы)), поначалу один из наиболее последовательных врагов Мухаммеда и ислама, глава рода хашим и племени курейш (624–630), принял ислам в 630 г., участник завоевательных походов 79, 83, 84, 87–89, 92–94, 97, 98, 134, 162, 192, 193, 234

Абу Талиб Абд Манаф ибн Абд аль-Мутталиб (не позднее 539–619 гг.) — дядя и воспитатель Пророка, глава рода хашим (578–619) 11, 73–75, 79, 80

Абу-т-Тахир Сулайман ибн аль-Хасан ибн Бахрам аль-Джаннаби (? - 943 г.) — предводитель (да'и) карматов 278, 279

Абу-т-Туфайл Амир ибн Васила аль-Лайси аль-Кинани (625–718/19) — родился в день битвы при Ухуде, поэт и воин, сподвижник «праведного» халифа Али, последний по возрасту из асхабов, заставший Пророка живым, умер в сотом году хиджры 81

Абу Убайд ибн Мас'уд (? - 634 г.) — выходец из арабского племени сакиф, полководец, погиб в «битве у моста» 119, 120

Абу Убайда Амир ибн аль-Джаррах аль-Фихри (? - 639 г.) — один из первых ближайших сподвижников Пророка, претендент на избрание первым халифом (632), наместник Дамаска (30-е годы VII в.) 106, 162, 186

Абу Убайдаллах Му'авийа — воспитатель аббасидского халифа аль-Махди 246, 252, 253

Абу-л-Фарадж Али ибн аль-Хусейн аль-Исфахани аль-Катиб (897–967) — потомок последнего омейядского халифа Марвана II, знаменитый прозаик и поэт, автор-составитель известного памятника арабской классической литературы «Книга песен» 238

Абу Ханифа ан-Ну'ман ибн Сабит ибн ан-Ну'ман аль-А'зам (699–767 гг., 80-150 г. х.) — основатель и идеолог ханафитского мазхаба в исламе 273, 274

Абу Хашим Абдаллах ибн Мухаммед ибн аль-Ханафийа (? - 716/17 г.) — внук «праведного» халифа Али 215, 234, 235, 252

Абу-л-Хузайл Мухаммед ибн аль-Хузайл аль-Аллаф (между 749 и 753 — между 841 и 849 гг.) крупнейший представитель басрийской школы му'тазилитов, наставник аббасидского халифа аль-Ма'муна 265

Абу Хузайфа Омейя (Умаййа) ибн Халаф аль-Джумахи — курейшит-язычник из рода джумах, господин Билала ибн Рабаха, первого му'аззина и помощника Пророка 102

Абу-л-Хусейн Али ибн аль-Аббас ан-Наубахти (? - 936 или 941 г.) — секретарь (катиб) при дворе аббасидских халифов, покровитель наук и искусств 292

Августин, Аврелий Блаженный (354–430) — знаменитый христианский теолог и церковный деятель, епископ (с 395 г.), родоначальник христианской философии истории 41

Авиценна, см. Ибн Сина

Авраам (араб. — Ибрахим) — сын Фарры (Тераха), библейско-коранический пророк, родоначальник евреев и (через сына Измаила) — арабов 57, 65, 66, 140, 160, 251, 256

Аврелиан, Луций Домиций (214/215-275) — римский император (270–275) 63

Агарь (араб. — Хаджар) — библейско-коранический персонаж, рабыня-египтянка, наложница библейского пророка Авраама, мать Измаила 57, 256

Агафий (ок. 536 — ок. 582 г.) — византийский историк и поэт, автор 5-томного труда «О царствовании Юстиниана» 26

Адам — библейский персонаж, первый человек, коранический пророк 57, 65, 92, 251

Ади ибн Хатим ат-Та'и, Абу Тариф (? - 687/88 г.) — вождь племени бану тайй, принял ислам в 631 г., участник завоевательных походов, во всех междоусобных битвах сражался на стороне «праведного» халифа Али 161, 162, 175

Аднан — потомок (по мусульманским преданиям — сын) Измаила, легендарный предок пророка Мухаммеда 65

Адуд ад-даула, Фана-Хосров — эмир (амир аль-умара) из династии Буидов, покоритель и правитель Ирака и большей части Ирана (949–983 гг., 338–372 г. х.) 282-284

Адур-Анахид (Атуранахит) — дочь и одновременно жена шахиншаха Сасанидской империи Шапура I 29

Адурфаранг Фарогзадан — зороастрийский маг, приближенный аббасидского халифа аль-Ма'муна 260

Азармидухт (Заримндокт) (? - 632 г.) — дочь Хосрова II Парвиза, шахиня Сасанидской империи (декабрь 631 — май 632 г.) 54–56, 119

Аиша (Айша) бинт Аби Бакр, «Мать правоверных» (613/14-678) — дочь «праведного» халифа Абу Бакра, жена Пророка (с 623 г.) 94, 95, 98, 100, 105, 145, 172–176, 183, 188, 191, 196, 207, 218

Аиша (Айша) бинт Осман — дочь «праведного» халифа Османа 166

Акил ибн Аби Талиб — двоюродный брат Пророка, старший брат «праведного» халифа Али. Сражался против Пророка при Бадре (624) и против Али при Сиффине (657) 84, 179

Александр Македонский (356 — 13 мая 323 г. до н. э.) — царь Македонии, великий полководец, покоритель Азии 19, 23, 25, 37, 38, 69, 113, 141, 295

Александр Север, Марк Аврелий (208–235) — римский император (222–235) 28

Али Авсат ибн аль-Хусейн ибн Али ибн Аби Талиб — внук «праведного» халифа Али, сын третьего шиитского имама аль-Хусейна 204

Али Акбар ибн аль-Хусейн ибн Али ибн Аби Талиб — внук «праведного» халифа Али, сын третьего шиитского имама аль-Хусейна 204

Али Асгар ибн аль-Хусейн ибн Али ас-Саджжад Зайн аль-абидин, Абу Мухаммед (не позднее 654/55-713/14) — внук «праведного» халифа Али, сын третьего шиитского имама аль-Хусейна, четвертый шиитский имам 204, 212, 223, 230

Али ибн Абдаллах ибн аль-Аббас ибн Абд аль-Мутталиб ас-Саджжад (651–735/36) — аббасид, двоюродный племянник Пророка 233, 234

Али ибн Аби Талиб аль-Муртада, Абу-л-Хасан (ок. 600–661 гг., 40 г. х.) — двоюродный брат, воспитанник, зять (муж Фатимы) и один из первых ближайших сподвижников Пророка, четвертый «праведный» халиф (656–661 гг., 35–40 г. х.), первый шиитский имам 75, 76, 83, 84, 88, 93, 100, 105, ПО, 133, 145, 146, 154, 162, 164, 166, 170–177, 179–189, 193–195, 198, 201, 203–207, 210–212, 215, 217, 222, 223, 227, 230, 231, 233, 234, 237, 239, 240, 248, 252, 256, 266, 270, 276

Али ибн Джафар ибн Мухаммед — сын шестого шиитского имама ас-Садика 249

Али (Ахмад) ибн Мухаммед ибн Абд ар-Рахман аль-Буркаи (аль-Хабис), ас-Сахиб аз-зиндж (? - 883 г.) — вождь восстания зинджей (868/69-883) 276, 277

Али ибн Муса аль-Казим, см. ар-Рида

Али ибн Мухаммед ибн аль-Ханафийа — внук «праведного» халифа Али, признанный последователями пятым шиитским имамом 215

Алийа бинт Забйан — несостоявшаяся жена Пророка 97

Алишер Навои, Навои Низам ад-дин Мир Алишер (1441–1501) — выдающийся узбекский мыслитель, поэт, государственный деятель 42

Аллах (аль-Иллах) — верховный бог доисламского пантеона бедуинов Аравии, единый и единственный Бог в исламе 65, 69, 74, 78, 92, 101, 103, 111, 117, 140, 159, 169, 170, 181, 187, 260, 266

Аль-Амин, Абу Джафар (Абу Абдаллах) Мухаммед ибн Харун ар-Рашид — аббасидский халиф (809–813 гг., 193–198 г.х.) 255–259, 262, 268

Амина бинт Вахб ибн Абд Манаф ибн Зухра (?-576 г.) — мать Пророка 73, 74, 81

Амир ибн Курайз — двоюродный брат «праведного» халифа Османа по материнской линии 163

Амир Хосров Дехлеви (1253–1325) — индийский поэт, ученый, музыкант 42

Амитида (Амухеан) (начало VII — конец VI в. до н. э.) — мидийская царевна, жена (с 614 г. до н. э.) царя Вавилона Навуходоносора II 17

Аммар ибн Йасир ибн Амир ибн Малик (Ибн Сумайа), Абу-л-Йакзан (564–657) — один из первых сподвижников Пророка, военачальник, зачинатель шиитского движения, погиб в битве при Сиффине в возрасте 93 лет 173, 179

Аммиан Марцеллин (ок. 330 — ок. 400 гг.) — грек по происхождению, римский историк, автор 31-томного исторического труда «Деяния» 124 Амр (VI в. н. э.) — предводитель группы арабских племен бану кахтан 110

Амр ибн Абд Амр ибн Надла, Зу-н-йадайн (? - 624 г.) — один из первых сподвижников Пророка, погиб в битве при Бадре 186

Амр ибн Аби Суфйан — сын Абу Суфйана, участник битвы при Бадре (624) 84

Амр сын Адай — лахмид, правитель Хиры (ок. 270–300 гг.) 63

Амр ибн аль-Ас ибн Ва'ил ас-Сахми, Абу Мухаммед (Абу Абдаллах) (574–663/664) — знаменитый арабский полководец, покоритель и наместник Египта (639–645/46) 92, 100, 103, 116, 138, 161–163, 177, 179, 180, 182–184, 193

Амр (Умайр) ибн Джурмуз — сторонник халифата Али, участник «верблюжьей битвы», убивший аз-Зубайра ибн аль-Аввама (656) 175

Амр ибн аз-Зубайр ибн аль-Аввам (? - 681 г.) — внук по материнской линии «праведного» халифа Абу Бакра 207

Амр ибн Са'ид ибн аль-Ас аль-Ашдак (? - 689 г.) — наместник омейядского халифа Марвана I в Дамаске (с 684 г.) 211

Амр ибн Убайд (? - 762 г.) — один из видных улемов, идеолог му'тазилитского течения в исламе 225

Амр ибн Хишам, см. Абу Джахл

Амрулькайс (Имрулькайс) — лахмид, правитель Хиры (ок. 300–328 гг.), первый «царь всех арабов» 63

Анас ибн аль-Малик, Абу Хамза аль-Ансари аль-Хазраджи (ок. 612–709/10 или 711/12 гг.) слуга Пророка из числа свободнорожденных, принял ислам сразу после хиджры (622), мухаддис и участник завоевательных походов 111

Анахита — зороастрийская богиня любви, плодородия, войны и победы 25, 36

Андрагор (? — ок. 246 г. до н. э.) — наместник (сатрап) Парфии 20

Антиох I Сотер (324–261 гг. до н. э.) — правитель государства Селевкидов (281–261 гг. до н. э.) 19, 20

Антиох II Теос (286–246 гг. до н. э.) — правитель государства Селевкидов (261–246 гг. до н. э.) 19

Анушаджан (VII в. н. э.) — сасанидский полководец 115 Априй (? - 567 г. до н. э.) — египетский фараон XXVI династии, правил с 589 по 570 г. до н. э. 17

Арва бинт Абд аль-Мутталиб — тетя Пророка 73

Ардашир I (Арташир, Артахшатра, Артаксеркс) Папакан (ок. 180–239 или 241 гг.) — первый шахиншах Сасанидской империи (226/27-239 или 241 гг.) 25–29, 35, 37, 39, 56, 115, 229, 295

Ардашир II (Арташир, Артахшатра, Артаксеркс) — шахиншах Сасанидской империи (379–383) 34

Ардашир III (Арташир, Артахшатра, Артаксеркс) (611 или 621–630 гг.) — шахиншах Сасанидской империи (628–630) 54

Арета III Филэллин, см. аль-Харис III

Арзес (Арсес, Аре) (? - 336 г. до н. э.) — царь Ахеменидской империи (337–336 гг. до н. э.) 18

Аристотель (384–322 гг. до н. э.) — древнегреческий ученый-энциклопедист, воспитатель Александра Македонского 46

Аль-Аркам ибн Аби-л-Аркам (ибн Абд Манаф) — курейшит из рода махзум, мухаджир, один из ближайших сподвижников Пророка 77

Арсам (Аршама) — дед царя Ахеменидской империи Дария I, двоюродный брат Кира II Великого 18

Артабан II (Артаван II) (? - 124 г. до н. э.) — царь Парфии (ок. 128–124 гг. до н. э.) 23

Артабан V (Артаван V) (? - 224, 226 или 227 г.) — царь Парфии (ок. 213 — не позднее 227 г.) 26, 27

Артавазд — царь Парфии (226/27 г. до н. э.) 26

Артавазд I (123 — ок. 95 г. до н. э.) — царь Армении 23

Артаксеркс II (Артахшасса, Артахшастра) Мнемон (? - 358 г. до н. э.) — царь Ахеменидской империи (404–358 гг. до н. э.) 18, 20, 29

Артаксеркс III (Артахшасса, Артахшастра) Ох (Вахауха) (? - 338 г. до н. э.) — царь Ахеменидской империи (358–338 гг. до н. э.) 18

Аршак I (Арсак I) (? — ок. 246 г. до н. э.) — основатель Парфянского царства, родоначальник династии Аршакидов (250 г. до н. э. — 224 г. н. э.) 20

Аршак II (Арсак II) Тиридат (? - 211 г. до н. э.) — царь Парфии (246–211 гг. до н. э.) 20

Аршак VI (Арсак VI), Митридат I (? — ок. 136 г. до н. э.) — царь Парфии (ок. 171–138/37 гг. до н. э.) 20, 23

Аль-Ас ибн Ва'ил — курейшит из рода сахм. отец Амра ибн аль-Аса, знаменитого арабского полководца 116

Аль-Ас ибн Са'ид ибн Аби-л-Ас (? - 624 г.) — курейшит из рода омейя, дядя «праведного» халифа Османа, погиб в битве при Бадре 163

Асийа — коранический персонаж, жена Фараона 57

Аль-Аскари (аз-Заки), Абу Мухаммед аль-Хасан ибн Али (846/47-873) — сын имама ан-Наки, одиннадцатый шиитский имам 275, 276, 292

Асма бинт Аби Бакр (ок. 592 — ок. 692 г.) — дочь «праведного» халифа Абу Бакра, одна из первых мусульманок, жена аз-Зубайра ибн аль-Аввама, мать мекканского «антихалифа» Абдаллаха ибн аз-Зубайра 207, 218

Асма бинт Марван (? - 630 г.) — певица, распевавшая песенки, высмеивающие Пророка, казнена после взятия Мекки 93

Асма бинт Ну'ман — несостоявшаяся жена Пророка 97

Асма бинт Умайс — одна из первых мусульманок, жена Джафара ибн Аби Талиба, затем «праведного» халифа Абу Бакра, потом «праведного» халифа Али 100, 182

Астарта, см. Иштар

Астиаг (Иштувегу) — последний царь Мидии (585–550 гг. до н. э.) 17

Атика бинт Абд аль-Мутталиб — тетя Пророка 73, 96

Аттила (? - 453 г.) — предводитель гуннов (434–453), совершил несколько опустошительных походов на Западную и Восточную Римскую империи 141

Атурпат Михраспандан (IV в. н. э.) — магупатан-магупат (верховный жрец) и реформатор зороастризма 40

Афрасиаб — у иранцев: легендарный предводитель туранцев, злейших врагов зороастризма; у тюркоязычных народов: легендарный предводитель тюркских племен, прародитель тюрок, богатырь; дед по материнской линии эпического героя Кей Хосрова 295

Ахемен (Хахаманиш) (? - 675 г. до н. э.) — родоначальник династии Ахеменидов 14

Ахмад ибн Аби Ду'ад (? - 854 г.) — верховный му'тазилит при аббасидском халифе аль-Мутаваккиле 270

Ахмад ибн Ханбал, см. Ибн Ханбал

Ахура-Мазда (Ахурамазда, Аурамазда, Ормазд, Ормузд — «Бог премудрый») — верховный бог зороастризма 36, 159

Ахшунвар (V в. н. э.) — правитель (царь) кочевого племени эфталитов 43

Аль-Аш'ари, Абу Муса Абдаллах ибн Кайс (602 — ок. 665 г.) — арабский полководец, покоритель Истахра, Исфахана и Ахваза, наместник Басры (638–649/50) и Куфы (с 654 г.) 136, 162, 163, 166, 180

Аль-Аш'ас ибн Кайс аль-Кинди — сподвижник «праведного» халифа Али, наместник в Азербайджане 112, 180

Ашока, Прийадаршин (Пийадаси) — из династии Маурья, правитель (273 или 268–236 или 232 гг. до н. э.) древнеиндийской Магадхской империи 103

Аль-Аштар, аль-Малик ибн аль-Харис ас-Садафи (? - 659/59 г., 38 г. х.) — глава ополчения куфийцев, выступивших против «праведного» халифа Османа (656), полководец «праведного» халифа Али, участник «верблюжьей битвы» (656) и сражения при Сиффине (657) 164, 175, 176, 179, 180

Ашшурбанапал (Ашшурбанипал, Ашшур-бану-апли) — царь Ассирии (669 — ок. 633 гг. до н. э.) 14

Бабек (Папак), аль-Хасан ибн Бахрам аль-Хуррами (между 798 и 800–838 гг.) — предводитель антиарабского движения хуррамитов в Азербайджане и Западном Иране (815–837) 262, 266, 267, 269

Баг — древнеперсидский бог-идол 242 Багир — предводитель гулямов аббасидского халифа аль-Мутаваккила 272

Багой (? — не ранее 336 г. до н. э.) — придворный евнух и инициатор убийства царя Ахеменидской империи Артаксеркса III Оха 18

Аль-Байда, см. Умм Хаким бинт Абд аль-Мутталиб

Аль-Байдави (аль-Байзави), Абдаллах ибн Омар Наср ад-дин (? - 1286 г.) — один из видных улемов и толкователей Корана 293

Аль-Бакир, Абу Джафар Мухаммед ибн Али ибн аль-Хусейн (677–732) — сын имама ас-Саджжада, пятый шиитский имам, заложил основы шиитской традиции толкования Корана 230, 231, 248, 276

Аль-Балазури (аль-Баладзори), Абу Бакр Ахмад ибн Йахйа ибн Джабир (ок. 820–892/93 г.) известный мусульманский историограф и переводчик 117, 118, 126, 131, 145, 150, 154, 220, 271, 292

Аль-Бал'ами, Абу Али Мухаммед ибн Мухаммед (? - 974 г.) — известный мусульманский историограф, везирь Саманидов Абд аль-Малика и аль-Мансура I 126, 292

Бара ибн аль-Малик (? — ок. 639 г.) — брат Анаса ибн аль-Малика, слуги Пророка 111

Барака (Баракат), Умм Айман аль-Хабашийа (? - 632 г.) — абиссинка, первоначально рабыня родителей Пророка, позже — вольноотпущенница и наложница Зайда ибн аль-Хариса, мать Усамы ибн Зайда 74

Бардийа (Смердис, Гаумата?) (? - 522 г. до н. э.) — брат царя Ахеменидской империи Камбиза II, маг (?), ненадолго захватил престол (март-сентябрь 522 г. до н. э.) 17, 18

Барзуйа (VI в. н. э.) — придворный врач шахиншаха Сасанидской империи Хосрова I Ануширвана 222

Бармек (Бармак) (конец VII — начало VIII в.) — представитель знатного иранского рода, родоначальник семейства Бармекидов — династии везирей при аббасидских халифах 245

Барра, см. Джувайрийа бинт аль-Харис

Барра бинт Абд аль-Мутталиб — тетя Пророка 73

Бартольд В.В. (1869–1930) — академик, выдающийся российский востоковед 102, 151, 199, 225, 227, 237, 238, 263, 279, 289

Бахман Джазавайх (Джадуйе) (VII в. н. э.) — сасанидский полководец 119, 120

Беляев Е.А. (1895–1964) — известный советский востоковед, д. ист. н. 131

Бесс (IV в. до н. э.) — ахеменид, наместник (сатрап) Бактрии, организатор убийства Дария III; казнен как предатель и убийца по приказу Александра Македонского 19

Биби Шахрбану, см. Джаханшах

Билал ибн Рабах (ибн Раббах) аль-Хабаши, Абу Абдаллах (? - 641 г., 20 г.х.) — сын чернокожей рабыни, вольноотпущенник Абу Бакра, принявший ислам; телохранитель и слуга Пророка, один из первых му'аззинов 102, 147

Биндой — дядя по материнской линии шахиншаха Сасанидской империи Хосрова II Парвиза 47, 51

Аль-Бируни, Абу Райхан Мухаммед ибн Ахмад (973 — ок. 1050 гг.) — великий мусульманский ученый-энциклопедист 37, 43, 44, 45, 70, 76, 224

Бистам (Густахм) — дядя по материнской линии шахиншаха Сасанидской империи Хосрова II Парвиза 47, 51

Аль-Бистами, Абу Йазид (Байазид) Тайфур ибн Иса (? - 874/75 г.) — один из крупнейших представителей суфизма, проповедник индийского мистицизма в исламе 294

Бихафрид (? — ок. 749 г.) — зороастриец, глава антиомейядского движения в Нишапуре (746–749) 250

Большаков О.Г. (р. 1929 г.) — известный российский востоковед, д. ист. н. 12, 84, 114, 131, 161, 164, 170, 197

Босворт К.Э. - известный английский востоковед 268

Буга аль-Кабир — глава гулямов при аббасидских халифах (вторая пол. IX в.) 272

Будда, Сиддхартха Гаутама Шакьямуни (623–544 гг. или между VII и V вв. до н. э.) — основоположник буддизма и его пророк 40, 103

Букейр (Букайр) ибн Махан, Абу Хашим (? - 744/45 г.) — один из организаторов антиомейядской пропаганды и борьбы Аббасидов за халифат 234, 235

Бурандухт (Буран, Пурандохт) (? - 631 г.) — дочь Хосрова II Парвиза, шахиня Сасанидской империи (июнь-октябрь 631 г.) 54, 55

Аль-Бухари, Абу Абдаллах Мухаммед ибн Исмаил ибн Ибрахим ибн аль-Мугира аль-Джу'фи (810–870) — один из выдающихся улемов и ученых, автор канонического сборника хадисов «Аль-Джами' ас-Сахих» 293

Бушшар ибн Бурда (Башшар ибн Бурд) (714–783) — персидский поэт — шу'убит 224

Вабаллат (III в. н. э.) — сын Зенобийи, правительницы государства Тадмор (Пальмира) 62, 63

Валаш — шахиншах Сасанидской империи (484–488) 42

Валериан, Публий Лициний (193–260) — римский император (253–260) 30, 62

Аль-Валид I ибн Абд аль-Малик, Абу-л-Аббас (ок. 670–715 гг.) — омейядский халиф (705–715 гг., 86–96 г. х.) 140, 220, 222, 225–227, 230, 233, 234

Аль-Валид II ибн Йазид ибн Абд аль-Малик, Абу-л-Аббас — омейядский халиф (743–744 гг… 125–126 г. х.) 225, 228

Аль-Валид ибн аль-Мугира — знатный курейшит из рода махзум, один из злейших врагов Пророка и ислама, отец Халида ибн аль-Валида, знаменитого арабского полководца 79, 88

Аль-Валид ибн Укба ибн Раби'а — наместник «праведного» халифа Османа в Куфе (650/51) 163

Аль-Валид ибн Утба ибн Аби Суфйан (? — ок. 684 г.) — наместник омейядских халифов Му'авийи I и Йазида I в Медине 199

Аль-Валид ибн Утба ибн Раби'а (? - 624 г.) — курейшит из рода абд шамс, погиб в битве при Бадре 83

Варака ибн Науфал аль-Асади (? — ок. 610 г.) — двоюродный брат Хадиджи, жены Пророка, ханиф (проповедник-монотеист) 69

Варахран (Вахрам) (III в. н. э.) — сын шахиншаха Сасанидской империи Хормизда-Ардашира I 32

Варахран I (Вахрам I) — шахиншах Сасанидской империи (273–276) 31, 32, 39, 41

Варахран II (Вахрам II) — шахиншах Сасанидской империи (276–293) 32, 33, 39, 40

Варахран III (Вахрам III) — шахиншах Сасанидской империи (293) 33

Варахран IV (Вахрам IV) — шахиншах Сасанидской империи (388–399) 34

Варахран V (Вахрам V) Гур — шахиншах Сасанидской империи (421–438) 42, 64, 247

Варахран (Вахрам) Гушнасп (VI в. н. э.) — из рода михран, отец Вахрама Чобена, один из марзбанов («хранителей границ») провинции Азербайган (Южный Азербайджан) 47

Варух — библейский персонаж, сподвижник пророка Иеремии 174

Аль-Васик, Абу Джафар Харун ибн Мухаммед аль-Му'тасим (ок. 812–847 гг.) — аббасидский халиф (842–847 гг., 227–232 г. х.) 269, 270

Васил ибн Ата аль-Газал, Абу Хузайфа (699–749) — один из видных улемов, идеолог му'тазилитского течения в исламе 225

Васиф — хаджиб («хранитель дверей») аббасидского халифа ат-Та'и' 283

Васиф ат-Турки (? - 867 г., 253 г. х.) — командир гулямов и хаджиб («хранитель дверей») при аббасидских халифах аль-Му'тасиме, аль-Васике, аль- Мутаваккиле и аль-Мунтасире 269

Вахрам Чобен (Бахрам Чубин) — сасанидский полководец из династии Аршакидов, позднее шахиншах Сасанидской империи (590–591) 46-48

Вахриз — полководец шахиншаха Сасанидской империи Хосрова I Ануширвана 61

Вахши (Абу Дасама) ибн Харб аль-Хабаши (? — ок. 645 г.) — раб-абиссинец, в битве при Ухуде (625) убил дядю Пророка, Хамзу; принял ислам в 630 г., участник завоевательных походов 88, 93, 112

Веретрагна (Вретрагна) — древнеиранский бог победы 31

Виштаспа (Гистасп) сын Аурватаспы (ок. VI в. до н. э.) — легендарный царь династии Кейянидов, покровитель Заратуштры, основоположника и пророка зороастризма 36, 37

Вологез V (Валараш V) (? — ок. 227 г.) — царь Парфии (207–227 (?)) 26

Гавриил, см. Джабраил Аль-Газали, Мухйи ад-дин Абу Хамид Мухаммед ибн Мухаммед ат-Туси (1058–1111) — крупнейший мусульманский философ и улем 293

Газан-хан (Газан-шах), Махмуд — ильхан (1295–1304) династии Хулагуидов (1256–1353). Обратил в ислам монголов, приняв ислам в 1295 г. 296

Гален (ок. 130 — ок. 200 г.) — знаменитый римский врач, анатом и физиолог 46

Галлиен, Публий Лициний Эгнаций (218–268) — римский император (253–268) 62

Ганди И. (1917–1985) — премьер-министр Республики Индии (1966–1977, 1980–1985) 149

Гаумата, см. Бардийа

Георгий (Кир (?), аль-Мукаукис, аль-Мукавкас) — мелькитский патриарх Александрии, с 631 г. наместник византийского императора Ираклия I в Египте 97, 103

Геродиан (? - 266/67 г.) — сын Одената, правителя государства Тадмор (Пальмира) 62

Геродот (между 490 и 480 — ок. 425 г. до н. э.) — знаменитый древнегреческий историк, «отец истории» 14, 18, 31, 36, 124

Гийас ад-дин Мухаммед ибн Малик-шах — сельджукский султан (1105–1118)

Гиппократ (ок. 460 — ок. 370 г. до н. э.) — древнегреческий врач и анатом, основатель научной медицины, самый знаменитый врач античности 46

Гистасп сын Арсама (Виштаспа сын Аршама) (ок. 600 — не ранее 512 г. до н. э.) — ахеменид, отец Дария I, наместник Парфии, Гиркании, Парса (?) 18

Гольдциер И. (Гольдциэр И.) (1850–1921) — известный венгерский востоковед, академик 188

Гордиан III, Марк Антоний (225–243) — римский император (238–243) 28

Гочихр из рода Базрангидов (? - 212 г.) — полулегендарный правитель Фарса 26

Грязневич П.А. (р. 1929 г.) — известный российский востоковед, д. ист. н. 143

Давид (араб. — Да'уд) — библейско-коранический пророк 57

Дакики, Абу Мансур Мухаммед ибн Ахмад (? — между 977 и 981 гг.) — известный персидский и таджикский поэт 295

Дарий I (Дарайавауш I) сын Гистаспа (550–486 г. до н. э.) — царь Ахеменидской империи (522–486 до н. э.) 18, 24, 27, 59

Дарий III (Дарайавауш III) Кодоман, Арташат (ок. 381–330 гг. до н. э.) — последний царь Ахеменидской империи (336–330 гг. до н. э.) 18, 19

Да'уд ибн Али ибн Абдаллах ибн аль-Аббас ибн Абд аль-Мутталиб — аббасид, правнук аль-Аббаса, дяди Пророка 237

Ад-Даххак ибн Кайс аль-Фихри — известный арабский полководец, покоритель Балха (663) 245

Деметрий II Никатор — правитель государства Селевкидов (145–139/38, 129–125 гг. до н. э.) 21

Денак дочь Папака (ок. 140 — не ранее 230 г.) — сестра и одновременно жена шахиншаха Сасанидской империи Ардашира I Папакана 29

Денак (II в.) — жена Сасана, родоначальника династии Сасанидов, мать Папака 26

Джабан (VII в.) — сасанидский полководец, наместник Уллайса 119

Джабир ибн Абдаллах ибн Амр аль-Хазраджи аль-Ансари (603 или 607–697 гт.) — ансар, один из ближайших сподвижников Пророка, участник 19 военных походов 81

Джабир ибн Зайд (? — ок. 717 г.) — идеолог хариджитской секты ибадитов 217

Джабраил (Джибрил) — архангел Гавриил, библейско-коранический персонаж. Согласно мусульманской традиции, явился Мухаммеду 17 рамадана 610 г. и объявил о его пророческой миссии 66, 76

Аль-Джавад (ат-Таки), Абу Джафар Мухаммед ибн Али (ок. 800–835 гг.) — сын имама ар-Риды, девятый шиитский имам 263, 264, 270

Джа'да бинт Аш'ас ибн Кайс — жена второго шиитского имама аль-Хасана 191

Джалинус (Джалинос, Гален?) (VII в. н. э.) — сасанидский полководец 119, 130

Аль-Джаннаби, см. Абу Тахир Сулайман ибн аль-Хасан Джаррах ибн Синан аль-Асади (? - 661 г.) — сахиб, участник арабских завоевательных походов 190

Джафар ибн Аби Талиб ат-Таййар (? - 629 г.) — двоюродный брат и один из первых сподвижников Пророка, брат «праведного» халифа Али, погиб в битве при My'та 77, 80, 97, 100, 104, 186

Джафар ибн Али ибн Мухаммед — брат одиннадцатого шиитского имама аль-Аскари 276

Джафар ибн аз-Зубайр ибн аль-Аввам — внук по материнской линии «праведного» халифа Абу Бакра 199

Джафар ибн Йахйа (767–803) — бармекид, везирь аббасидского халифа Харуна ар-Рашида, наместник Хорасана (796/97) 245, 254, 255

Джафар ибн Мухаммед ибн Али, см. ас-Садик

Джафар ибн Харун ар-Рашид — сын аббасидского халифа ар-Рашида 256

Джаханшах (Салафа), Биби Шахрбану — полулегендарная дочь последнего шахиншаха Сасанидской империи Йездигерда III, жена (?) третьего шиитского имама аль-Хусейна 222, 223

Джахм ибн Кайс аль-Абдари — один из первых сподвижников Пророка 97

Джебел ибн аль-Айхам (VII в. н. э.) — правитель (малик) государства Гассанидов 118

Аль-Джилани (аль-Гилани), Мухйи ад-дин Абд аль-Кадир ибн Аби Салих Джангидуст (1077–1166) — один из крупнейших представителей суфизма, основатель суфийско-дервишского ордена аль-кадирийа 294, 295

Джубайр ибн аль-Мут'им — курейшит из рода науфал, сражался против мусульман при Ухуде (625), принял ислам в 630 г., позднее участвовал в завоевании Ирака и был наместником Куфы 88, 166

Джувайрийа (Барра) бинт аль-Харис (? - 675 г.) — дочь вождя племени бану аль-мусталик, жена Пророка (с 626 г.) 94, 95, 145, 146

Аль-Джунайд, Абу-л-Касим аль-Джунайд ибн Мухаммед аль-Каварири аль-Хаззаз аль-Багдади (? - 910 г.) — один из крупнейших представителей суфизма 294

Ад-Динавари, Абу Ханифа Ахмад ибн Да'уд ибн Ваннад (? — ок. 895 г.) — мусульманский историограф, филолог, математик и астроном 292

Дирар ибн Абд аль-Мутталиб — дядя Пророка 73

Дихйа (Дахийа) ибн Халифа аль-Калби — один из первых сподвижников Пророка, участник арабских завоевательных походов 97, 103

Дози Р. (1820–1883) — известный голландский востоковед 93, 116, 293

Дурашрав (ок. VI в. до н. э.) — гонитель Заратуштры, основоположника и пророка зароастризма 36

Дюперрон Анкетиль — французский востоковед XVIII в. 38

Ева (араб. — Хавва) — библейско-коранический персонаж, жена Адама, первая женщина и праматерь человечества 57, 65

Енох (араб. — Идрис) — библейско-коранический пророк 57

Зайд ибн Али Асгар, см. Зайд ибн Али ибн аль-Хусейн

Зайд ибн Али ибн аль-Хусейн ибн Али ибн Аби Талиб (? - 740 г.) — внук третьего шиитского имама аль-Хусейна; его последователи сложились позднее в наиболее умеренную ветвь шиитского ислама — зайдитов 230, 231

Зайд ибн Амр ибн Нуфайл — курейшит из рода ади, двоюродный брат Омара ибн аль-Хаттаба, ханиф (проповедник-монотеист) 69

Зайд ибн Сабит (ок. 615–665/66 гг.) — мухаджир, секретарь (катиб) Пророка, один из составителей канонического текста Корана. При «праведном» халифе Османе — судья (кади) Медины и казначей 167, 169, 171, 187

Зайд ибн аль-Хариса (ибн Мухаммед) ибн Шарахил (Шурахбил) аль-Калби (ок. 574–629 гг.) вольноотпущенник, приемный сын и один из первых и ближайших сподвижников Пророка, погиб в битве при My'та 76, 96, 104, 110

Зайд ибн аль-Хасан ибн аль-Хасан ибн Али ибн Аби Талиб (? - 738 г.) — правнук «праведного» халифа Али 213

Зайд ибн аль-Хаттаб (? - 633/34 г.) — старший брат «праведного» халифа Омара, один из первых сподвижников Пророка 111

Зайнаб (Умм аль-Фадл) бинт Абдаллах аль-Ма'мун — дочь аббасидского халифа аль-Ма'муна, жена девятого шиитского имама аль-Джавада (ат-Таки) 264

Зайнаб бинт Али ибн Аби Бакр — дочь «праведного» халифа Али 187, 204

Зайнаб бинт Джахш, см. Умм аль-Хакам

Зайнаб бинт Мухаммед (? - 629 г.) — дочь Пророка, жена Абу-л-Аса 75, 84

Зайнаб бинт Умайс — жена Хамзы ибн Абд аль-Мутталиба, дяди Пророка 100

Зайнаб бинт Хузайма (ок. 596 — ок. 626 г.) — жена Пророка (с 626 г.) 94, 95

Закарийа ибн Джахм ибн Кайс аль-Адави аль-Абдари — сын сахиба, участник арабских завоевательных походов 97

Аз-Заки, см. аль-Аскари

Зали Зару, см. Фаррух Хормизд

Замасп (Замашп, Джамасп) — шахиншах Сасанидской империи (496–499) 43

Заратуштра (Зардушт, Зороастр) (VI в. (?) до н. э.) — основоположник и пророк зороастризма 36, 37, 39, 40, 159, 241,271

Зардошт — приближенный аббасидского халифа аль-Ма'муна 260

Захария (араб. — Закарийа) — библейско-коранический пророк 57

Аз-Захир — аббасидский халиф (1225–1226 гг., 622–623 г. х.) 280

Зенобийа (Бат-Зобби, аз-Заба, Зиновия, араб. — Зайнаб), Септимия Августа — правительница (267–272) государства Тадмор (Пальмира) 62, 63

Зийад ибн Абихи (ибн Убайд, ибн Аби Суфйан, ибн Марджана, ибн Сумаййа) (? - 672/73 г.) — с 664/65 г. названый брат и наместник омейядского халифа Му'авийи I в Фарсе и Басре, а с 670 г. — в Куфе и восточных провинциях Халифата 193–195, 220

Зийад ибн аль-Асфар (VI в. н. э.) — основатель и идеолог хариджитской секты суфритов 216

Зийад ибн Дирхам, Абу Икрима (? - 725 г.) — один из ближайших сподвижников Абдаллаха ибн Мухаммеда ибн аль-Ханафийи, внука «праведного» халифа Али, один из зачинателей проаббасидской пропаганды 235

Зийад ибн Убайд, см. Зийад ибн Абихи

Зороастр, см. Заратуштра

Зу Нувас — последний правитель Химйарского государства (517–525) 59

Зубайда (Умм Джафар) бинт Джафар ибн аль-Мансур аль-Хашимийа (? - 831 г.) — жена аббасидского халифа Харуна ар-Рашида 256, 258

Аз-Зубайр ибн Абд аль-Мутталиб (? — ок. 600 г.) — дядя Пророка 73

Аз-Зубайр ибн аль-Аввам, Абу Абдаллах (ок. 580–656 гг.) — племянник Хадиджи, жены Пророка, его двоюродный брат и один из первых ближайших сподвижников, позднее выступал как наиболее активный противник «праведного» халифа Али, убит по завершению «верблюжьей битвы» 76, 100, 111, 146, 162, 164, 166, 169, 170, 172, 175, 186, 188, 207

Зур'а ибн Шарик — воин Шамира Зу'-л-Джаушана, один из убийц третьего шиитского имама аль-Хусейна (680) 203

Иаков (араб. — Йакуб) — библейско-коранический пророк 57

Иафет (Яфет) — сын библейского Ноя, по еврейским преданиям — родоначальник европейских народов 58

Ибн Абихи, см. Зийад ибн Абихи

Ибн аль-Азрак, Абу Рашид Нафи' ибн аль-Азрак аль-Ханафи аль-Ханзали (? - 685 г., 65 г.х.) основатель и идеолог «крайней» хариджитской секты азракитов 216 Ибн Ахтам — факих, приближенный аббасидского халифа аль-Мутаваккила 270

Ибн Балхи (XII в.) — мусульманский историк и географ 290

Ибн Баттута, Абу Абдаллах Мухаммед ибн Абдаллах ибн Мухаммед ибн Ибрахим ибн Баттута аль-Лавати ат-Танджи (1304–1377) — известный арабский географ и путешественник 263, 289

Ибн аз-Зубайр, см. Абдаллах ибн аз-Зубайр

Ибн Исхак, Абу Абдаллах Мухаммед ибн Исхак ибн Йасар аль-Мутталиби (704–767) — известный мусульманский историограф, один из первых биографов Пророка 69, 70, 91, 112, 125, 131

Ибн Кудайс (IX–X вв.) — мусульманский историограф 167

Ибн Кутейба, Абу Мухаммед Абдаллах ибн Муслим (ибн Мусаллама) (828 — ок. 889 г.) — мусульманский историограф и улем 292

Ибн Маджи (Ибн Маджа), Абу Абдаллах Мухаммед ибн Маджи ибн Йазид ар-Раба'и аль-Казвини (824–886/87) — один из видных улемов, составитель канонического сборника хадисов «Ас-Сунан» 293

Ибн Мискавайх (Ибн Мушкуйа), Абу Али Ахмад ибн Мухаммед (? - 1030 г.) — мусульманский историограф и государственный деятель 279, 292

Ибн аль-Мукаффа (Ибн аль-Мукаффа'а), Абу Амр Абдаллах (Розбех сын Дадое) (724–759) писатель и переводчик, казнен в Басре как приверженец манихейства 221

Ибн Мукла, Абу Али Мухаммед ибн Али — известный ученый и каллиграф, везирь аббасидских халифов аль-Муктадира, аль-Кахира и ар-Ради (с перерывами 928–936 гг.) 279, 280

Ибн Мулджам, Абд ар-Рахман Али ибн Мулджам аль-Муради (? - 661 г.) — хариджит, убийца «праведного» халифа Али (661) 183-185

Ибн Мутим — один из первых мусульман, был помолвлен с Аишей до ее брака с Пророком 95

Ибн ас-Сауда, см. Ибн ас-Саба' Ибн ас-Саба', Абдаллах — идеолог шиизма, один из руководителей ополчения египтян, выступившего против «праведного» халифа Османа (656) 164, 174, 175, 186

Ибн Сина (Авиценна), Абу Али аль-Хусейн ибн Абдаллах (980-1037) — великий мыслитель-энциклопедист, философ и врач 11, 294

Ибн Халдун, Абу Зайд Абд ар-Рахман ибн Мухаммед (1332–1406) — известный арабский историограф и философ 170

Ибн аль-Ханафийа, Абу-л-Касим Мухаммед ибн Али ибн Аби Талиб (637–700/01) — сын «праведного» халифа Али от Хаулы, пленницы из племени ханифа 191, 210, 212–215, 235, 239

Ибн Ханбал, Ахмад ибн Мухаммед ибн Ханбал аш-Шейбани (780–855) — один из видных улемов, основатель и идеолог ханбалитского мазхаба в исламе 274

Ибн Хишам, Абу Мухаммед Абд аль-Малик ибн Хишам ибн Аййуб аль-Химйари (? — не поздн. 834 г.) — известный мусульманский историограф, биограф Пророка 70, 74

Ибн Хордадбех (Ибн Хурдадбих, Ибн Хурдазбих), Абу-л-Касим Убайдаллах ибн Абдаллах ибн Хордадбех аль-Хорасани (ок. 820 — ок. 912 г.) — известный мусульманский географ, писатель и государственный деятель 220, 292

Ибрахим, см. Авраам Ибрахим ибн Абдаллах ибн аль-Хасан ибн аль-Хасан (? — ок. 763 г.) — праправнук «праведного» халифа Али 247

Ибрахим ибн аль-Валид, Абу Исхак — омейядский халиф (744 г., 126 г.х.) 225

Ибрахим ибн аль-Малик аль-Аштар — один из лидеров шиитского восстания в Куфе (685) 213, 214

Ибрахим ибн Мухаммед (630–632) — сын Пророка от наложницы Марйам (Марии) 98

Ибрахим ибн Мухаммед ибн Али ибн Абдаллах (? - 749 г.) — праправнук аль-Аббаса ибн аль-Мутталиба, глава рода аббасидов и организатор антиомейядского восстания 747–749 гг. 235, 236

Ибрахим ибн Мухаммед ибн Са'ид ас-Сакафи (? - 896 г., 283 г. х.) — один из основоположников шиитской религиозно-исторической литературы 207

Ибрахим ибн Мухаммед аль-Махди, см. аль-Мубаррак

Идрис I ибн Абдаллах ибн аль-Хасан ибн аль-Хасан — правнук второго шиитского имама аль-Хасана, основатель династии Идрисидов в Марокко (789–926) 254

Идрис ибн Ма'кил аль-Иджли — один из хозяев Абу Муслима, ставшего позднее руководителем антиомейядского восстания 747–749 гг. 235

Иеремия (Ирмейаху) (конец VII — начало VI вв. до н. э.) — второй из библейских пророков 174

Иешу (Йошуа) Стилит (V–VI вв.) — иудейский клирик, автор исторической Хроники (не поздн. 518 г.) 64

Измаил (араб. — Исмаил) — библейско-коранический пророк, сын Авраама (Ибрахима) и Агари (Хаджар). Согласно мусульманской традиции — родоначальник всех «северных» арабов 57, 65, 73, 256

Иисус Навин (араб. — Йуша' ибн Нун) — библейско-коранический пророк, преемник Моисея (Мусы) 57

Иисус Христос (араб. — Иса аль-Масих) (ок. 1 — ок. 33 г.) — посланник Божий, основоположник христианства, в исламе почитается как пророк 40, 51, 52, 57, 65, 70, 103, 160, 170, 174, 216, 237, 251, 278

Ийад ибн Ганм (ибн Ганам) аль-Фахри — арабский полководец, покоритель Месопотамии 147

Икрима ибн Амр (ибн Аби Джахл) ибн Хишам (ок. 580–636 гг.) — сын Абу Джахла, злейшего врага Пророка, участник битвы при Ухуде (625), погиб в битве при Йармуке 88, 93

Илия (араб. — Илийа) (VII в.) — глава христианской общины в г. Мерв 137

Имран ибн Муса ибн Йахйа — бармекид, помощник наместника провинции Синд 255

Имран ибн Хиттан (? - 703 г.) — поэт-мистик, один из имамов хариджитской секты суфритов 217

Иннай (конец III — начало IV в.) — глава манихейской общины Ирана 41

Иностранцев К.А. (1876–1941) — российский востоковед 124

Иоанн Богослов — ученик Иоанна Крестителя, апостол, любимый ученик Иисуса Христа, автор четвертого канонического Евангелия, Апокалипсиса и трех Посланий 40, 70

Иоанн Креститель (араб. — Йахйа) — библейско-коранический пророк, в христианстве — предвозвестник (Предтеча) Иисуса Христа 57, 117, 160

Иоанн Эфесский (ок. 507–586 гг.) — сирийский хронист 46

Иоктан — дядя библейского Авраама. Согласно мусульманской традиции — родоначальник «южных» арабов 57

Иосиф (араб. — Йусуф) «Прекрасный» — библейско-коранический пророк 57

Иохаведа (араб. — Йухабиз) — библейско-коранический персонаж, мать пророка Моисея (Мусы) Ираклий I (575–641) — византийский император (610–641) 52, 103

Исаибн Ма'кил аль-Иджли — один из хозяев Абу Муслима, ставшего позднее руководителем антиомейядского восстания 747–749 гг. 235

Иса ибн Муса — племянник аббасидских халифов ас-Саффаха и аль-Мансура, военачальник 241, 247, 252

Иса, сын Марйам, см. Иисус Христос

Иса аль-Масих, см. Иисус Христос

Исаак (араб. — Исхак) — сын пророка Авраама и его жены Сарры, библейско-коранический пророк 65, 140

Исмаил ибн Аби Сахл ибн ан-Наубахт (? — не ранее 847 г.) — придворный астролог аббасидских халифов 291

Исмаил I ибн Ахмад — саманидский правитель Хорасана (892–907) 295

Исмаил ибн Джафар ибн Мухаммед (? - 762 г.) — сын шестого шиитского имама ас-Садика, чьи приверженцы составили исмаилитскую ветвь в шиитском исламе 249

Исмаил ибн Йасар (VII в.) — персидский поэт-шу'убит 224

Аль-Исфахани, Абу Абдаллах Хамза ибн аль-Хасан (ок. 893 — между 961 и 971 гг.) — мусульманский историограф, филолог-лексикограф, шу'убит 292

Исхак ат-Турки («Тюрк») (? — ок. 758 г.) — руководитель антиаббасидского восстания в Средней Азии 251

Итах (? — ок. 847 г.) — командир гулямов при аббасидских халифах аль-Васике и аль-Мутаваккиле 269, 270

Иштар (Астарта) — верховная богиня народов Западной Азии, богиня плодородия, плотской любви, войны и распри 25

Йазид I ибн Му'авийа ибн Аби Суфйан, Абу Халид (646–683) — омейядский халиф (680–683 гг., 60–64 г. х.) 191, 192, 196, 199–201, 204, 205, 207-210

Йазид II ибн Абд аль-Малик, Абу Халид — омейядский халиф (720–724 гг., 101–105 г. х.) 225

Йазид III ибн апь-Валид ибн Йазид, Абу Халид — омейядский халиф (744 г., 126 г. х.) 225, 228

Йазид ибн Аби Суфйан (? - 639 г.) — сын Абу Суфйана, наместник «праведного» халифа Османа в Дамаске 162

Йазид ибн Зийад ибн Абихи — наместник омейядского халифа Йазида I в Сиджистане (681) и Сакастане (688) 195

Йаксум ибн Абраха аль-Ашрам — наместник аксумского царя (Эфиопия) в Йемене (ок. 558 или 570–577 гг.) 61

Йа'куб ибн Да'уд — алид, везирь аббасидского халифа аль-Махди 253

Йа'куб ибн Лайс ас-Саффар — основатель династии Саффаридов в Систане (867 — ок. 1495 г.), правил с 867 по 879 г. 284

Йа'ла ибн Мунйа (ибн Умаййа) ат-Тамими (? - 657 г.) — сахиб, наместник «праведного» халифа Омара в Сане (Йемен) 163, 172

Йахйа ибн Абдаллах ибн аль-Хасан ибн аль-Хасан — правнук второго шиитского имама аль-Хасана, глава антиаббасидского восстания в Дейлеме (792) 258

Йахйа ибн Адам (? - 818 г.) — известный мусульманский историограф 147

Йахйа ибн Зайд ибн Али Асгар (? — ок. 743 г.) — правнук третьего шиитского имама аль-Хусейна, руководитель антиаббасидского восстания в Балхе (740–743) 231

Йахйа ибн Йа'мур (? - 746 г.) — филолог, осуществивший огласовку Корана 219

Йахйа ибн Масавейх (? - 857 г.) — известный переводчик, первый глава «Дома мудрости» в Багдаде 265

Йахйа ибн аль-Хакам — брат омейядского халифаМарвана I 172

Йахйа ибн Халид ибн Бармек (не позднее 738–805 гг.) — бармекид, воспитатель и везирь аббасидского халифа Харуна ар-Рашида 245, 249, 253, 255

Йездигерд I (араб. — Йаздиджард, Йездеджирд, Йаздиджирд) «Грешник» — шахиншах Сасанидской империи (399–421) 42, 64

Йездигерд II (араб. — Йаздиджард, Йездеджирд, Йаздиджирд) — шахиншах Сасанидской империи (438–457) 42

Йездигерд III (араб. — Йаздиджард, Йездеджирд, Йаздиджирд) (между 616 и 624–651/52 гг.) последний шахиншах Сасанидской империи (632/33-651/52) 52, 53, 56, ИЗ, 126, 127, 132, 135–138, 141, 222, 229

Йусуф ибн Омар ас-Сакафи — наместник омейядского халифа Хишама в Ираке (738–742) 230, 231

Ка'б (Ка'аба) ибн Зухайр (? - 662 г.) — арабский поэт, сподвижник Пророка 170, 282

Кабиха — жена аббасидского халифа аль-Мутаваккила 272

Кавад (Кубад) (VII в. н. э.) — сасанидский полководец 115

Кавад I (Кубад I) (? - 531 г.) — шахиншах Сасанидской империи (с перерывом 488–531 гг.) 42, 43, 64

Кавад II (Кубад II) Шируйе (? - 628 г.) — шахиншах Сасанидской империи (февраль-октябрь 628 г.) 52, 54

Кавэ (Каве, Кава, Кова) — легендарный иранский герой, кузнец, фартук которого со временем стал государственным знаменем Сасанидской империи 130

Аль-Кадир, Абу-л-Аббас Ахмад ибн Исхак ибн Джафар — аббасидский халиф (991-1031 гг., 381–422 г. х.) 280, 296

Аль-Казим, Абу Ибрахим (Абу-л-Хасан) Муса ибн Джафар ибн Мухаммед (ок. 746–799 гг.) сын имама ас-Садика, седьмой шиитский имам 249, 260, 264

Аль-Ка'им — аббасидский халиф (1031–1075 гг., 422–467 г.х.) 280

Кай Кавус (авест. — Кави Усан) — легендарный второй царь династии Кейянидов, богоборец 20

Кайсан (? - 657 г.) — вольноотпущенник «праведного» халифа Али 213

Кайсан, см. Абу Амр Кайсан

Камбиз I (Камбис, Камбуджийа) — ахеменид, царь Аншана (600–559 гг. до н. э.) 14

Камбиз II (Камбис, Камбуджийа) (? - 522 г. до н. э.) — царь Ахеменидской империи, «царь Египта, царь стран» (530–522 гг. до н. э.) 17, 29, 59

Кар, Марк Аврелий — римский император (282–283 или 284 г.) 32

Карл Великий (742–814) — франкский король с 768 г., император с 800 г. 54

Карл Мартелл (ок. 688–741 гт.) — фактический правитель Франкского государства (715–741). Остановил арабские завоевания в Европе, разгромив мусульман в битве при Пуатье (732) 229

Картир (Кирдэр) (III–IV вв.) — магупатан-магупат (верховный жрец) и реформатор зороастризма 39-41

Аль-Касим ибн Мухаммед (ок. 796–798 гг.) — старший сын Пророка 75

Аль-Касим ибн Харун ар-Рашид — см. аль-Му'таман

Катари ибн аль-Фуджа'а (? - 699 г.) — вождь азракитского движения после гибели Ибн аль-Азрака (с 685 г.) 216

Аль-Кахир, Абу Мансур Мухаммед ибн Ахмад (? - 950 г.) — аббасидский халиф (932–934 гг., 320–322 г. х.) 279

Кахтаба (или Зийад) ибн Шабиб ибн Халид ибн Ма'дан — полководец Абу Муслима, завоевавший территории Ирана и Ирака во время антиомейядского восстания 747–749 гг. 236

Киаксар (Хувахштра, Хшатрита, Каштарити) (? - 585 г. до н. э.) — царь Мидии (625–585 гг. до н. э.) 14, 17

Килаб (Хаким, или У рва) ибн Мурра (IV–V вв.) — предок Пророка по отцовской и материнской линиям 66

Кинана ибн Аби-л-Хукайк (? - 628 г.) — один из вождей аравийского племени бану надир, первый муж Сафийи, ставшей после его казни женой Пророка 96

Кинана ибн Бишр ибн Салман аль-Айда'и (? - 658 г.) — один из руководителей ополчения египтян, выступившего против «праведного» халифа Османа (656) 164, 182

Кир I (Кураш, Куруш) — ахеменид, царь Аншана (645–640 гг. до н. э.) 14

Кир II (Кураш, Куруш) Великий (? - 530 г. до н. э.) — фактический основатель и первый царь Ахеменидской империи (558–530 гт. до н. э.) 14, 17–19, 24

Кирилл Александрийский (ок. 376–444 гт.) — патриарх Александрии (412–444), идеолог христианского течения монофиситства 38

Колесников А.И. (р. 1935 г.) — российский востоковед 55, 125, 131

Константин I Великий, Флавий Валерий (ок. 285–337 гг.) — римский император (306–337), основатель Константинополя (324–330 гт. на месте г. Византии) 103

Константин IV Погонат («Бородатый») (648–685) — византийский император (668–685) 211

Красс, Марк Лициний (ок. 115-53 гг. до н. э.) — римский полководец и политический деятель, в 71 г. подавил восстание Спартака, консул (70 и 55 гт. до н. э.), наместник Сирии (с 54 г. до н. э.) 23

Крачковский И.Ю. (1883–1951) — известный советский востоковед, академик, основатель советской арабистики и переводчик Корана 150, 170

Ксеркс I (Хшайарша I) (ок. 521–465 гг. до н. э.) — сын Дария I и Атоссы, царь Ахеменидской империи (486–465 гг. до н. э.) 18

Аль-Кубра, Абу-л-Джаннаб Ахмад ибн Омар Наджм ад-дин (1145–1221) — один из крупнейших представителей суфизма 295

Кузнецов Б.И. (1931–1985) — известный советский ученый-тибетолог 78

Кусайй (Зайд) ибн Килаб (V в.) — вождь аравийского племени курейш, предок Пророка по мужской линии 66

Аль-Куфи, Абу Мухаммед Ахмад ибн А'сам — известный мусульманский историограф 118, 125

Лабид ибн Раби'а, Абу Акил (? - 660/61 г.) — один из самых известных доисламских поэтов Аравии 161, 162

Лайла бинт Мас'уд Нехшели — жена «праведного» халифа Али (с 656 г.) 176

Лакит ибн ар-Раби', см. Абу-л-Ас

Аль-Лат — богиня доисламского пантеона бедуинов Аравии 65

Лубаба бинт Абдаллах ибн Джафар — жена омейядского халифа Абд аль-Малика, а после его смерти — аббасида Али ибн Абдаллаха ибн аль-Аббаса 234

Лубаба (Умм аль-Фадл) аль-Кубра бинт аль-Харис аль-Хилалийа — свояченица Пророка (сестра Маймуны), жена аль-Аббаса ибн Абд аль-Мутталиба, одна из первых мусульманок 100, 175

Лутфи-паша (XVI в.) — везирь османского султана Сулаймана I Кану ни, историк 296

Аль-Маварди, Абу-л-Хасан Али ибн Мухаммед (974-1058) — известный мусульманский факих, верховный кади (судья) Багдада при халифе аль-Ка'име 175

Маврикий, Флавий Тиберий (539–602) — византийский император (582–602) 48, 51, 55, 133

Маздак, см. Маздаки Бамдад

Маздаки Бамдад (Бамбадан) сын Хамадана (? - 528/29 г.) — маг, основоположник религиозно-философского учения маздакизма 43, 44, 159, 262

Маймуна бинт аль-Харис (ок. 577–658 гг.) — жена Пророка (с 628 г.) 94, 97, 100

Майсун бинт Бахдал ибн Унайф — жена омейядского халифа Му'авийи I, мать халифа Йазида I 192

Аль-Макризи, Таки ад-дин Ахмад ибн Али (1364–1442) — известный мусульманский историограф 145, 266

Аль-Малик ибн Анас, Абу Абдаллах аль-Малик ибн Анас ибн аль-Малик ибн Аби Амир аль-Асбахи аль-Химйари (713–795/96 гг., 96-179 г. х.) — основатель и идеолог маликитского мазхаба, знаменитый мухаддис и факих 274

Аль-Малика бинт Ка'б аль-Лайси — несостоявшаяся жена Пророка 97

Аль-Ма'мун, Абу-л-Аббас Абдаллах ибн Харун ар-Рашид (786–833) — аббасидский халиф (813–833 гг., 198–218 г. х.) 11, 197, 255–266, 268, 291, 295

Манат — богиня судьбы доисламского пантеона бедуинов Аравии 65

Мани (ок. 215–276 гг.) — основоположник и проповедник религиозно-философского учения манихейства 40, 41, 59

Аль-Мансур, Абу Джафар Абдаллах ибн Мухаммед (между 707 и 712–775 гг.) — аббасидский халиф (754–775 гг., 136–158 г. х.), основатель Багдада (762 г., 145 г. х.) 240–242, 244–248, 250, 252, 255, 268, 273, 274, 282

Мараджил — персиянка, наложница аббасидского халифа Харуна ар-Рашида, мать халифа аль-Ма'муна 256

Марасфанд (X в. н. э.) — мобед Казеруна 284

Марван I ибн аль-Хакам, Абу-л-Хакам (Абу Абд аль-Малик) (623–685) — омейядский халиф (684–685) 163–165, 172, 175, 191, 193, 208, 210-212

Марван II ибн Мухаммед ибн Марван аль-Джа'ди (аль-Химар, «Осел»), Абу Абд аль-Малик (ок. 684–750 г.) — последний омейядский халиф (744–750 гг., 127–132 г. х.) 232, 236, 237, 241, 273

Мардавидж ибн Зийар — родоначальник и правитель (927–935) династии Зийаридов в Табаристане и Горгане (Джурджане) (927-1090) 283

Марданшах (? - 628 г.) — сын шахиншаха Сасанидской империи Хосрова II Парвиза 52

Мария (конец VI — начало VII в.) — дочь византийского императора Маврикия, жена шахиншаха Сасанидской империи Хосрова II Парвиза, мать шахини Бурандухт 48, 55

Мария (араб. — Марйам) — библейско-коранический персонаж, мать Иисуса Христа (Исы аль-Масиха) 57, 70, 160

Марйам (Мария) (? - 632 г.) — коптянка, наложница Пророка (с 628 г.), родившая ему сына Ибрахима 97, 98

Марк Аврелий, Антонин Август (121–180) — римский император (161–180) 24

Маркс К. (1818–1883) — основоположник и теоретик научного коммунизма 8

Маррар ибн Анас ад-Дабби — доверенное лицо Абу Муслима, убийца Абу Саламы (749/50) 241

Масрур — евнух при дворе аббасидского халифа Харуна ар-Рашида 255

Аль-Мас'уди, Абу-л-Хасан Али ибн аль-Хусейн ибн Али (ок. 896–956/57 гг.) — известный мусульманский историограф, «арабский Геродот» 37, 166, 177, 198, 223, 229, 255, 256, 267, 272, 277, 280

Матфей (Левий) сын Алфея (I в. н. э.) — апостол и евангелист, автор первого канонического Евангелия 160

Аль-Махди, Абу Абдаллах Мухаммед ибн Абдаллах аль-Мансур — аббасидский халиф (775–785 гг., 158–169 г.х.) 231, 245, 246, 252, 253, 261, 262, 291

Аль-Махди, Мухаммед ибн аль-Хасан аль-Худжжа, аль-Ка'им, аль-Мунтазар (868/69 — не поздн. 878 г.) — сын имама аль-Аскари, двенадцатый «сокрытый» шиитский имам 275, 276, 292

Махмуд Газневи, Абу-л-Касим (970-1030) — султан (998-1030) государства Газневидов 295

Махуйе (Махуйа, Махавейхи) сын Мафенаха сына Фида (VII в. н. э.) — сасанидский правитель Мерва 137

Меон (III в.) — племянник Одената, правителя государства Тадмор (Пальмира) 62

Мех Азергушнасп — регент при шахиншахе Сасанидской империи Ардашире III (628–630) 54

Мехмет I (Мухаммед I) Челеби — султан Османской империи (1402–1421) 296

Микдад ибн аль-Асвад, Абу Ма'бад (583–653/54) — один из первых сподвижников Пророка и зачинателей шиитского движения, участник битвы при Бадре (624) 173, 174

Микйас ибн Дубаба (? - 630 г.) — мединец, казненный по приказу Пророка за убийство ансара 93

Микраз ибн Хафс — один из мекканцев, участвовавших при подписании договора при Худайбийи (628) 91

Аль-Минкари, ан-Наср ибн Музахим (? - 827 г.) — один из основоположников шиитской религиозно-исторической литературы 179, 207

Аль-Мисвар ибн Махрама, Абу Абд ар-Рахман (624–683) — курейшит, племянник мухаджира Абд ар-Рахмана ибн Ауфа, факих 166

Миср ибн Хам ибн Нух — арабское прочтение имени Мицраим, внука библейского Ноя 139

Митра (Мифра) — один из зороастрийских богов 36

Митридат I, см. Аршак VI (Арсак VI)

Митридат II (? - 88 г. до н. э.) — царь Парфии (124-88 гг. до н. э.) 23

Михран сын Махруйе Хамадани (? - 635 г.) — сасанидский полководец, марзбан («хранитель границ») Хамадана 120, 121

Моисей (араб. — Муса) (род. в 1574 или 1576 г. до н. э.) — библейско-коранический пророк и законодатель, автор Пятикнижия (Торы) 557, 160, 174, 216, 251, 278

Му'авийа I, Абу Абдаллах Абд ар-Рахман Му'авийа ибн Аби Суфйан (между 594 и 605–680 гг.) — сын Абу Суфйана, после падения Мекки (630) принял ислам и стал помощником Пророка. Наместник Сирии (с 639 г.), первый омейядский халиф (660–680) 94, 112, 162, 166, 171, 172, 174, 177, 179–185, 189–193, 195–197, 199, 203, 205, 211, 215, 216, 227, 266, 282

Му'авийа II, Абу Лайла Му'авийа ибн Йазид ибн Му'авийа (663–684) — омейядский халиф (ноябрь 683 — февраль 684 г.) 209

Му'аз ибн Джабала, Абу Абд ар-Рахман Му'аз ибн Джабала ибн Амр ибн А'ид аль-Ансари аль-Хазраджи (603–639) — сподвижник Пророка, один из тех, кто записывал текст Корана при жизни Мухаммеда, позднее — наместник «праведного» халифа Омара в Дамаске (639) 162

Му'аз ибн Муслим ибн Му'аз — аббасидский полководец, наместник Хорасана, возглавлял подавление восстаний Устазсиса (767) и аль-Муканны (776–780) 252

Аль-Мубаррак, Абу Исхак Ибрахим ибн Мухаммед аль-Махди — сын аббасидского халифа аль-Махди, багдадский «антихалиф» (817–819) 261, 262

Аль-Муваффак, Абу Ахмад Талха ибн Джафар аль-Мутаваккил (? - 891 г.) — брат и соправитель аббасидского халифа аль-Му'тамида 275-277

Аль-Мугира ибн Шу'ба ас-Сакафи, Абу Абдаллах (603–670) — выходец из Таифа, один из близких сподвижников Пророка, военачальник, наместник всех «праведных» халифов и Му'авийи I то в Куфе, то в Басре 161, 163, 169, 171, 193

Му'изз ад-даула, Ахмад — эмир (амир аль-умара) династии Буидов в Кермане (936–949) и в Ираке (945–967) 284, 285

Аль-Мукаввим ибн Абд аль-Мутталиб — дядя Пророка 73

Аль-Муканна, Хашим (Хишам или Ата) ибн Хаким Мервези (? - 783 г.) — перс, глава антиаббасидского и религиозного движения 776–780 гг. 251, 252, 262

Аль-Мукаукис, см. Георгий (Кир)

Аль-Муктади — аббасидский халиф (1075–1094 гг., 467–487 г. х.) 280

Аль-Муктадир, Абу-л-Фадл Джафар ибн Ахмад аль-Му'тадид (ок. 895–932 гг.) — аббасидский халиф (908–932 гг., 295–320 г. х.) 258, 278, 279

Аль-Муктафи — аббасидский халиф (1136–1160 гг., 530–555 г. х.) 280

Аль-Муктафи, Абу Мухаммед Али ибн Ахмад аль-Му'тадид (877/78-908) — аббасидский халиф (902–908 гг., 289–295 г. х.) 278

Мундар I сын Наамана — правитель государства Лахмидов в Хире (421–465) 64, 247

Мундар III сын Наамана сына Асвада — правитель государства Лахмидов в Хире (505–554) 64

Му'нис аль-Музаффар (? - 933 г.) — евнух при дворе, позднее — военачальник аббасидского халифа аль-Муктадира, эмир (амир аль-умара) 278, 279

Му'нис аль-Фадли — хаджиб («хранитель дверей») аббасидского халифа ат-Та'и' 283

Аль-Мунтасир, Абу Джафар Мухаммед ибн Джафар аль-Мутаваккил — аббасидский халиф (861–862 гг., 247–248 г. х.) 272

Муса ибн Буга — командир гулямов аббасидских халифов (вторая половина IX в.) 272

Муса ибн Йахйа — везирь аббасидского халифа Харуна ар-Рашида 245, 255

Муса аль-Казим, см. Аль-Казим

Муса ибн Мухаммед аль-Амин — сын аббасидского халифа аль-Амина 258

Муса ибн Ну сайр (640–716/17) — арабский полководец, покоритель Магриба и Андалуса (Испания) (к 714 г.), наместник омейядских халифов в Магрибе (с 712 г.) 226, 227

Муса ибн Сурайдж — один из ближайших сподвижников Абдаллаха ибн Мухаммеда ибн аль-Ханафийи, внука «праведного» халифа Али, один из зачинателей проаббасидской пропаганды 235

Мус'аб ибн аз-Зубайр ибн аль-Аввам (? - 691/92 г., 72 г. х.) — внук по материнской линии «праведного» халифа Абу Бакра, наместник «антихалифа» Абдаллаха ибн аз-Зубайра в Басре (с перерывом 685–691/92 гт.) 214, 217

Мус'аб ибн Умайр (? - 625 г.) — один из первых сподвижников Пророка, участник битвы при Бадре (624), погиб в битве при Ухуде 77

Аль-Мусаййаб ибн Наджаба аль-Фазари — сподвижник «праведного» халифа Али, видный деятель шиитского движения 212

Мусайлима (Маслама), Абу Сумама Муслим ибн Кабир ибн Хабиб (? - 633/34 г.) — из племени ханифа, «лжепророк» из Йемамы, выступал против Пророка и ислама, погиб в битве с мусульманами при Акрабе 111, 112, 210

Мусанна ибн аль-Харис (? - 636 г.) — арабский полководец, вождь племени шейбан 112, 113, 116, 118–120, 122, 127

Муслим ибн Акил ибн Аби Талиб (? - 680 г.) — племянник «праведного» халифа Али, сподвижник третьего шиитского имама аль-Хусейна, погиб при Кербеле 200, 204, 213

Муслим ибн Убайс — предводитель отряда из Басры, разгромившего азракитов в битве при Дулабе (685) 216

Муслим ибн Укба (? - 683 г.) — полководец омейядского халифа Йазида I 208

Муслим ибн аль-Хаджжадж, Абу-л-Хусейн Муслим ибн аль-Хаджжадж аль-Кушайри ан-Найсабури (820–875) — один из видных улемов, составитель канонического сборника хадисов «Ас-Сахих» 293

Аль-Мустади' — аббасидский халиф (1170–1180 гг., 566–575 г. х.) 280

Аль-Мустазхир — аббасидский халиф (1094–1118 гг., 487–512 г. х.) 280

Аль-Муста'ин, Абу-л-Аббас Ахмад ибн Мухаммед аль-Мунтасир — аббасидский халиф (862–866 гг., 248–252 г. х.) 272

Аль-Мустакфи, Абу-л-Касим Абдаллах ибн Али аль-Муктафи — аббасидский халиф (944–946 гг., 333–334 г. х.) 280, 284, 285

Аль-Мустанджид — аббасидский халиф (1160–1170 гг., 555–566 г. х.) 280

Аль-Мустансир — аббасидский халиф (1226–1242 гг., 623–640 г. х.) 280

Аль-Мустаршид — аббасидский халиф (1118–1135 гг., 512–529 г. х.) 280

Аль-Муста'сим — аббасидский халиф (1242–1258 гг., 640–656 г. х.) 280, 281

Аль-Мутаваккил, Абу-л-Фадл Джафар ибн Харун аль-Васик — аббасидский халиф (847–861 гг., 232–247 г. х.) 206, 269–272, 274, 275

Аль-Мутаваккил III (? - 1538 г.) — последний аббасидский халиф (1508–1517 гг., 914–923 г. х.) 281

Аль-Му'тадид, Абу-л-Аббас Ахмад ибн Талха аль-Муваффак — аббасидский халиф (892902 гг., 279–289 г. х.) 197, 277

Аль-Му'тазз, Абу Абдаллах аз-Зубайр ибн Джафар аль-Мутаваккил (845–869) — аббасидский халиф (866–869 гг., 252–255 г. х.) 272, 275

Аль-Му'таман, аль-Касим ибн Харун ар-Рашид — сын аббасидского халифа Харуна ар-Рашида, наместник аль-Джазиры (Северная Месопотамия) 256, 257

Аль- Му'тамид, Абу-л-Аббас Ахмад ибн Джафар аль-Мутаваккил — аббасидский халиф (870–892 гг., 256–279 г. х.) 275-277

Аль-Му'тасим, Абу Исхак Мухаммед ибн Харун ар-Рашид (ок. 795–842) — аббасидский халиф (833–842 гг., 218–227 г. х.) 264, 266–270, 295, 296

Аль-Мути', Абу-л-Касим аль-Фадл ибн Джафар аль-Муктадир — аббасидский халиф (946–974 гг., 334–363 г. х.) 280, 285

Аль-Муттаки, Абу Исхак Ибрахим ибн Джафар аль-Муктадир — аббасидский халиф (940–944 гг., 329–333 г. х.) 280

Аль-Мутталиб ибн Абд Манаф — двоюродный прадед Пророка 73

Аль-Муфаддал ад-Дабби (? - 784 г.) — известный арабский поэт, воспитатель аббасидского халифа аль-Махди 246

Мухакким (? - 633/34 г.) — из арабского племени ханиф, воин «лжепророка» Мусайлимы 112

Аль-Мухаллаб ибн Аби Суфра аль-Азди, Абу Са'ид (ок. 630–701/02 гг.) — известный полководец, победитель азракитов. Служил «антихалифу» Абдаллаху. Наместник омейядского халифа Абд аль-Малика в Хорасане (697–701/02) 216

Мухаммед (Мухаммад, Магомет), Абу-л-Касим Мухаммед (Ахмад) ибн Абдаллах (ок. 570–632 гг., 10 г. х.) — основоположник и пророк ислама 9, 11, 65,69, 70, 73–85, 87-107, 110–113, 115, 116, 140, 145–151, 154, 157, 160–163, 166–170, 172–175, 177, 179, 181, 183, 185–188, 190–194, 196–198, 200, 204, 205, 207, 213, 215, 221, 222, 224, 227, 229–231, 234, 240, 247, 251, 258, 268, 270, 278, 282, 296

Мухаммед ибн Абд аль-Ваххаб (1703/04-1787 или 1792 гг.) — основатель исламского религиозно-политического течения ваххабитов 206

Мухаммед ибн Абдаллах ибн аль-Хасан ибн аль-Хасан ан-Нафс аз-Закийа (? - 763 г.) — правнук второго шиитского имама аль-Хасана, глава антиаббасидского восстания зайдитов в Хиджазе (762–763) 247

Мухаммед ибн Аби Бакр (ок. 633–658 гг.) — сын «праведного» халифа Абу Бакра, наместник «праведного» халифа Али в Египте (с 656 г.) 165, 176, 182, 183

Мухаммед ибн Али, см. Ибн аль-Ханафийа

Мухаммед ибн Али ибн Абдаллах ибн аль-Аббас (? — между 742 и 744 г.) — правнук аль-Аббаса ибн Абд аль-Мутталиба, первый из Аббасидов, кто стал претендовать на халифат 234, 235, 240, 241

Мухаммед ибн Али ибн Мухаммед — брат одиннадцатого шиитского имама аль-Аскари 276

Мухаммед ибн Джафар ибн Мухаммед (? - 818 г.) — сын шестого шиитского имама ас-Садика 249

Мухаммед ибн Ибрахим ибн Мухаммед — аббасид, один из организаторов антиомейядского восстания 747–749 гг. 236

Мухаммед ибн Идрис, см. Аш-Шафи'и

Мухаммед ибн Исмаил ибн Джафар — внук шестого шиитского имама ас-Садика, признанный исмаилитами седьмым шиитским имамом 249

Мухаммед ибн Исхак (X в. н. э.) — библиограф «Дома мудрости» в Багдаде 265

Мухаммед ибн Йахйа — везирь аббасидского халифа Харуна ар-Рашида 245, 255

Мухаммед ибн Йусуф — омейядский полководец, покоритель Мултана (начало VIII в. н. э.) 226

Мухаммед (или Махмуд) ибн Маслама аль-Ансари (ок. 589–666 гт.) — один из первых сподвижников Пророка, участвовал при подписании договора при Худайбийи (628) 91, 97, 171, 173, 177

Мухаммед ибн Нусайр ан-Нумайри (? — ок. 883 г.) — основатель секты «крайних» шиитов — нусайритов (алавитов) 275

Мухаммед ибн Са'иб аль-Калби (? - 763 г.) — один из основоположников шиитской религиозно-письменной литературы 206, 207

Мухаммед ибн Табатаба — хасанид, претендент на халифат (нач. IX в.) 260

Мухаммед ибн ат-Тахир — тахирид, правитель Хорасана (862–873) 264

Мухаммед ибн Халид ибн Бармек — бармекид, хаджиб («хранитель дверей») аббасидских халифов аль-Хади и Харуна ар-Рашида (до 795/96 г.) 255

Мухаммед ибн аль-Ханафийа, см. Ибн аль-Ханафийа

Мухаммед ибн Харун аль-Васик — сын аббасидского халифа аль-Васика 269

Мухаммед ибн Харун ар-Рашид, см. аль-Амин

Мухаммед ибн Харун ар-Рашид — сын аббасидского халифа Харуна ар-Рашида 256

Мухаммед ибн аль-Хасан аль-Аскари, см. аль-Махди Мухсин ибн Али ибн Аби Талиб — сын «праведного» халифа Али и Фатимы бинт Мухаммед, умер в младенчестве 187

Аль-Мухтади, Абу Абдаллах Мухаммед ибн Харун аль-Васик — аббасидский халиф (869–870 гг., 255–256 г. х.) 272, 275

Аль-Мухтар ибн Аби Убайд ибн Мас'уд (Кайсан) ас-Сакафи, Абу Исхак (ок. 620–687 гг.) — глава шиитского восстания в Куфе (685) 200, 213, 214, 216

Мюллер А.В. (1848–1892) — немецкий востоковед 161, 220

Нааман I сын Амрулькайса (IV в.) — правитель государства Лахмидов в Хире 64

Нааман III сын Мундара сына Мундара (араб. — ан-Ну'ман ибн аль-Мунзир) (? - 602 г.) — последний правитель (578–602) государства Лахмидов в Хире 64

Набопаласар (Набуапалусур) (? - 605 г. до н. э.) — царь Вавилона (626–605 гг. до н. э.), основатель Нововавилонского царства и халдейской династии (626–539 гг. до н. э.) 17

Навои, см. Алишер Навои

Навуходоносор II (Набу-кудурри-уцур II) (? - 562 г. до н. э.) — царь Вавилона (604/605-562 гг. до н. э.) 17

Наджийа (Шахд) — наложница седьмого шиитского имама аль-Казима, мать восьмого шиитского имама ар-Риды 260, 261

Наила — жена «праведного» халифа Османа 165, 166, 183

Наирйосанха — древнеиранский бог-вестник 31

Ан-Наки (аль-Хади), Абу-л-Хасан Али ибн Мухаммед (828/29-868) — сын имама ат-Таки, десятый шиитский имам 270, 271

Наргис (Хамт) — наложница одиннадцатого шиитского имама аль-Аскари, мать «сокрытого» имама аль-Махди 275

Нарсе — сасанидский полководец, двоюродный брат шахиншаха Сасанидской империи Хосрова II Парвиза 119

Нарсе сын Шапура I — шахиншах Сасанидской империи (293–302) 31–33, 40, 41

Ан-Наршахи, Абу Бакр Мухаммед ибн Джафар (899–959) — мусульманский историограф 251

Ан-Наса'и, Абу Абд ар-Рахман Ахмад ибн Шу'айб ибн Али (830–915/16) — один из видных улемов, составитель канонического сборника хадисов «Ас-Сунан», убит за отказ признать правомочным халифат Му'авийи I 293

Ан-Насир — аббасидский халиф (1180–1225 гг., 575–622 г. х.) 280

Насир-и Хусрау (Хосров), Абу Му'ин ад-дин Насири Хусрау ибн Харис аль-Кубадиани (р. 1003 г.) — известный мусульманский географ и путешественник 84

Наср ибн Асим (? - 707 г.) — филолог, осуществивший огласовку Корана 219

Ан-Наубахт (VIII в.) — родоначальник персидского рода ан-Наубахти, астролог и биограф последних омейядских и первых аббасидских халифов 291

Науфал ибн аль-Харис — двоюродный брат Пророка, сражался против мусульман в битве при Бадре (624) 84

Нафи' ибн аль-Азрак, см. Ибн аль-Азрак

Нерон, Клавдий Друз Германик Цезарь (37–68) — римский император (54–68) 23

Неру Дж. (1889–1964) — премьер министр и министр иностранных дел Республики Индия (1947–1964) 149

Несторий (? - 451 г.) — патриарх Константинополя (428–431), основатель еретического в христианстве учения несторианства. В 421 г. был низложен, осужден как еретик Эфесским собором и сослан в Египет 38

Нельдеке Т. (1836–1930) — известный немецкий востоковед, академик 169

Нибур К. (1733–1815) — известный немецкий востоковед и путешественник 148

Низам аль-Мулк, Абу Али аль-Хасан ибн Али ат-Туси (1017–1092) — везирь (с 1063 г.) правителей государства Сельджукидов Алп-Арслана и Мелик-шаха. Убит исмаилитами 267, 268, 295

Низами Гянджеви, Абу Мухаммед Илйас ибн Йусуф (ок. 1141 — ок. 1209 г.) — выдающийся азербайджанский поэт и мыслитель, автор эпопеи «Хамсе» 42, 54

Никаула (у арабов — Балькис) (X в. до н. э.) — царица Сабейского государства, известная по Библии как царица Савская 58

Нитетис (VI в. до н. э.) — дочь египетского фараона Априя 17

Ной (араб. — Нух) — библейско-коранический праведник и пророк, родоначальник всего послепотопного человечества 57, 58, 139, 160, 251, 267

Ан-Ну'ман ибн Башир (Бешир) аль-Хазраджи, Абу Абдаллах (623–684/85) — ансар, сторонник халифата Османа, позднее наместник первых омейядских халифов в Куфе 200

Ан-Ну'ман ибн Мукаррин, Абу Амр (Абу Хаким) аль-Музайни (? - 642 г.) — арабский полководец, участник битвы при Кадисии (636) и завоевательных походов, погиб в битве при Нехавенде 126, 136

Ан-Ну'ман ибн аль-Мунзир, см. Нааман III сын Мундара

Оденат (или Узайна), Септимий (? - 266/67 г.) — правитель (династ) государства Тадмор (Пальмира) 30, 62

Октавиан Август (Гай Октавий, с 44 г. до н. э. — Гай Юлий Цезарь Октавиан) (63 г. до н. э. — 14 г. н. э.) — римский император (27 г. до н. э. — 14 г. н. э.) 23

Омар (Умар, или Амр) ибн Аби Салама (ибн Абдаллах) аль-Махзуми, Абу Хафс (623–702) сын от предыдущего брака Умм Саламы, жены Пророка, был наместником Бахрейна 146, 175

Омар (Умар) ибн Са'ад (ибн Са'д) ибн Аби Ваккас (? - 685 г.) — омейядский полководец, командовал войском в сражении при Кербеле (680) 201–204, 214

Омар (Умар) ибн аль-Хаттаб аль-Фарук (между 580 и 585–644 гг., 23 г. х.) — ближайший сподвижник Пророка и его тесть (отец Хафсы), второй «праведный» халиф (634–644 гг., 1223 г. х.) 77, 88, 91, 95, 98, 102, 106, ПО, 111, 116, 118, 119, 122, 127, 128, 131, 133–136, 138–142, 14-150, 156, 160–163, 168, 171, 186, 191, 215, 219, 220, 222, 223, 227, 295

Омар II (Умар II) ибн Абд аль-Азиз аль-Умави, Абу Хафс (ок. 681–720 гг.) — правнук «праведного» халифа Омара, омейядский халиф (717–720 гг., 99-101 г. х.) 158, 225, 227, 228, 295, 296

Омар (Умар) ибн аль-Хасан ибн Али — внук «праведного» халифа Али, сын второго шиитского имама аль-Хасана 204

Омар Хайям (Умар Хайам), Гийас ад-дин Абу-л-Фатх Омар ибн Ибрахим Хайям ан-Нишапури (ок. 1048–1123 гг.) — великий астроном, математик и поэт-лирик 42, 294

Омейя (Умаййа) ибн Абд Шамс (VI в.) — родоначальник династии Омейядов 66

Ород II — царь Парфии (ок. 58 — ок. 39 гг. до н. э.) 23

Осман (Усман) ибн Аби-л-Ас ас-Сакафи (? - 665/66 г.) — сахиб, правитель ат-Таифа (до 636 г.), затем наместник «праведного» халифа Омара в Бахрейне и Омане 163

Осман (Усман) ибн аль-Аффан, Зу-н-нурайн, Абу Амр (Абу Абдаллах, Абу Лайла) (между 574 и 580–656 гг., 35 г. х.) — один из первых ближайших сподвижников Пророка, его зять (муж Умм Кулсум и Рукаййи). Третий «праведный» халиф (644–656 гг., 23–35 г. х.) 77, 80, 887, 88, 90, 91, 93, ПО, 162–167, 169–175, 182, 183, 186, 189, 198, 210, 213, 215, 228

Осман (Усман) ибн Зийад ибн Абихи — наместник омейядского халифа Йазида I в Басре (680) 200

Осман (Усман) ибн Ховейрис (VI — начало VII в.) — ханиф (проповедник- монотеист) 69

Осман I (Усман I) ибн Эртогрыл, «Завоеватель» (1282–1326) — родоначальник османской династии турецких султанов (1299–1922), первый султан Османской (Оттоманской) империи (1299–1326) 296

Османов М.-Н.О. (р. 1924 г.) — известный российский востоковед, д. филол. н., переводчик Корана 151

Павел (Савл) (? — ок. 67 г.) — «первопрестольный апостол», автор 14-ти новозаветных Посланий 160

Папак сын Сасана (ок. 155 — ок. 223 г.) — правитель (маг?) Истахра (208–223), отец Ардашира I первого шахиншаха Сасанидской империи 25, 26, 29, 36

Пероз (Фируз) (VII в. н. э.) — сасанидский полководец 55

Пероз (Фируз) — сын шахиншаха Сасанидской империи Ардашира I 40

Пероз (Фируз) — сын шахиншаха Сасанидской империи Йездигерда III 138

Пероз (Фируз) (? - 484 г.) — шахиншах Сасанидской империи (459–484) 42

Пероз Гушнаспдех (Фируз Джушанасбенде) (? - 631 г.) — шахиншах Сасанидской империи (октябрь-декабрь 631 г.) 55, 56

Петр (Симон) (? — ок. 57 г.) — один из апостолов, первым провозгласивший Иисуса мессией (Христом) и ставший последовательным пропагандистом христианства 160, 174

Писарев С.И. - один из издателей Самаркандского куфического Корана (1905) 167

Пифагор Самосский (ок. 580 — ок. 500 гг. до н. э.) — выдающийся древнегреческий ученый-энциклопедист 36

Платон, Аристокл (428 или 427–348 или 347 гг. до н. э.) — выдающийся древнегреческий философ-идеалист, ученик Сократа 36

Порохова В.М. - известная российская арабистка, академик, переводчица Корана 96, 151, 173

Порфирий (ок. 233 — ок. 304 гг.) — греческий философ-неоплатоник, ученик Плотина 46

Поурушасп (Пурушасп) из рода Спитама — отец Заратуштры (Зороастра), пророка зороастризма 36

Птолемей, Клавдий (ок. 90 — ок. 160 г.) — знаменитый греческий астроном и географ, создатель геоцентрической системы мира 60

Раббель II — последний правитель (71-106) Набатейского царства (Петра) 62

Рабийа ибн Убайй — сподвижник пророка Мухаммеда, его глашатай 105

Ар-Ради, Абу-л-Аббас Мухаммед (Ахмад) ибн Джафар аль-Муктадир — аббасидский халиф (934–940 гг., 322–329 г. х.) 280

Разес, см. ар-Рази (Разес)

Ар-Рази (Разес), Абу Бакр Мухаммед ибн Закарийа (865–925 или 934 гг.) — знаменитый врач и философ Средневековья 294

Ар-Рази, Абу-л-Хусейн Ахмад ибн Фарис ибн Закарийа (? - 1005 г.) — известный мусульманский филолог и риторик 70

Ар-Рази, Фахр ад-дин Абу Абдаллах Мухаммед ибн Омар (1150–1209/10) — известный мусульманский ученый-энциклопедист 293

Райхана дочь Симеона (Райхана бинт Зайд ибн Амр) (? - 632 г.) — из иудейского арабского племени бану курайза, наложница Пророка (с 627 г.) 97

Рамла, см. Умм Хабиба Рамла бинт Аби Суфйан

Рафи' ибн Лайс (? - 811 г.) — военачальник аббасидского халифа Харуна ар-Рашида 257

Ар-Рашид, см. Харун ар-Рашид

Ар-Рашид II — аббасидский халиф (1135–1136 гг., 529–530 г. х.) 280

Ар-Рида (ар-Риза), Абу-л-Хасан Али ибн Муса (между 765 и 770–818 гг.) — сын имама аль-Казима, восьмой шиитский имам 260, 261, 263

Рифа'а ибн Шаддад аль-Баджали — сподвижник «праведного» халифа Али, видный деятель шиитского движения 212, 213

Рудаки, Абу Абдаллах Джафар (ок. 860–941 гг.) — великий персидский и таджикский поэт, родоначальник поэзии на фарси 295

Рукаййа (Рукайа) бинт Мухаммед (? - 624 г.) — дочь Пророка, жена «праведного» халифа Османа 75, 77, 80, 87

Ар-Руми, Джалал ад-дин Мухаммед (1207–1273) — великий суфийский поэт 295

Рустам (Ростам) сын Фаррух Хормизда (? — ок. 636 г.) — главнокомандующий (иранспахбад) войсками Сасанидского Ирана, погиб в битве при Кадисии 55, 119, 122, 123, 126–128, 130, 134

Са'ад (Са'д) ибн Аби Ваккас, Абу Исхак (перс. — Саадиваккас) (ок. 593–675 гг.) — племянник Амины, матери Пророка, и один из его первых и ближайших сподвижников, позднее — знаменитый арабский полководец, победитель в битве при Кадисии (636), основатель г. Куфы и ее наместник (639–642) 77, 91, 122, 126–128, 130, 131, 135, 162, 171, 177, 186

Са'ад (Са'д) ибн аль-Ас (VII в.) — один из составителей канонического текста Корана 167

Са'ад (Са'д) ибн Занги (XIII в.) — правитель провинции Шираз, покровитель поэта Са'ади 11

Са'ад (Са'д) ибн Убада аль-Хазраджи — ансар, вождь племени хазрадж, претендент на избрание первым халифом (632) 106

Са'ади, Муслих ад-дин (Муслихиддин) Са'ади аш-Ширази (между 1203 и 1210–1292 гг.) — великий персидский поэт 11, 42, 295

Сабит ибн Кайс ибн Шаммас (ибн Шамс) аль-Хазраджи (? - 633/34 г.) — мухаджир, проводник Пророка во время хиджры, участник многих сражений первых лет ислама 82

Саблуков Г.С. (1804–1880) — известный русский востоковед, автор первого научного перевода Корана на русский язык 150

Саддам Хусейн (р. 1937 г.) — президент Иракской Республики с 1979 г. 6

Ас-Садик, Абу Абдаллах Джафар ибн Мухаммед ибн Али (702–765) — сын имама аль-Бакира, шестой шиитский имам, приверженцы которого основали джафаритский мазхаб 248, 249

Ас-Саджжад, см. Али Асгар ибн аль-Хусейн

Ас-Са'иб ибн аль-Аввам (? - 633/34 г.) — племянник Хадиджи, жены Пророка, один из первых его сподвижников 111

Са'ид ибн аль-Ас (? - 678 г.) — один из первых ближайших сподвижников Пророка, двоюродный брат «праведного» халифа Османа, его наместник в Куфе 163, 172

Са'ид ибн Зайд ибн Амр ибн Нуфайл, Абу-л-А'вар (род. ок. 590 г.) — один из первых сподвижников Пророка, зять (муж сестры — Фатимы) Омара ибн аль-Хаттаба, первый наместник Дамаска 186

Са'ид ибн аль-Мусаййаб, см. Абу Мухаммед Са'ид ибн аль-Мусаййаб

Ас-Сакран ибн Амр — первый муж Сауды бинт Зама'а, ставшей после его смерти женой Пророка 94

Салама — мать аббасидского халифа аль-Мансура 241

Салама ибн Аби Салама — сын от первого брака Умм Саламы, жены Пророка 95

Салама (Салим) ибн Буджайр аль-А'ма — сподвижник Абдаллаха ибн Мухаммеда ибн аль-Ханафийи, внука «праведного» халифа Али, один из зачинателей проаббасидской пропаганды 235

Салафа, см. Джаханшах

Салит ибн Абдаллах — приближенный омейядского халифа аль-Валида I 234

Салм ибн Зийад ибн Абихи (? - 692/93) — наместник омейядского халифа Йазида I в Хорасане и Сиджистане (с 680 г.) 195

Салм ибн Харун — глава «Дома мудрости» в Багдаде (вторая пол. IX в.) 265

Салман аль-Фариси (Салман Персиянин) (? - 657 г.) — вольноотпущенник, один из первых сподвижников Пророка; первый иранец, принявший ислам, позднее — наместник аль-Мадаина (Ктесифона) 89, 173, 174, 208, 222

Саман-худа (Саман-худат) (VIII в.) — дехканин из Балха, родоначальник династии Саманидов в Мавераннахре и Хорасане (819-1005) 283

Сара — женщина, предавшая Пророка во время его похода на Мекку (630) 93

Сара (Сарра) — библейско-коранический персонаж, жена пророка Авраама (Ибрахима), мать Исаака (Исхака) 57, 65, 256

Саргон II Шаррукин (Шаррумкен) — царь Ассирии (722–705 гг. до н. э.) 154

Сарра, см. Сара

Сасан (II в. н. э.) — правитель (маг?) Истахра, родоначальник династии Сасанидов (224–651) 25, 26, 37

Сауда бинт Зама'а (Зам'а) (ок. 590–673 г.) — жена Пророка (с 619 г.) 94

Сафван ибн аль-Му'аттал ас-Сулами (? - 640 г.) — сподвижник Пророка, обвинявшийся в предосудительной связи с Аишей 173

Сафийа бинт Абд аль-Мутталиб (род. ок. 560 г.) — тетя Пророка, мать аз-Зубайра ибн аль-Аввама 73, 146

Сафийа (Софья) бинт Хуйай ибн аль-Ахтаб (611–682) — из иудейского арабского племени бану надир, жена Пророка (с 628 г.) 94, 96, 145, 146

Ас-Саффах, Абу-л-Аббас Абдаллах ибн Мухаммед ибн Али (ок. 722–754 гг.) — первый аббасидский халиф (750–754 гг., 132–136 г. х.) 236, 237, 240, 241, 245, 252, 283

Ас-Сахиб аз-зиндж, см. Али (Ахмад) ибн Мухаммед

Сахл ибн Харун — глава «Дома мудрости» в Багдаде (вторая пол. IX в.) 265

Себеос (VII в. н. э.) — армянский историограф, автор труда по истории Армении и о годах правления византийских императоров от Маврикия (582–602) до Константа II (641–668) 52

Селевк I Никатор («Победитель») (между 358 и 354–281 гг. до н. э.) — диадох (преемник) Александра Македонского, полководец, наместник Вавилонии (с 321 г. гг. до н. э.), основатель государства Селевкидов (312-64 гг. до н. э.), правил с 312 по 281 г. до н. э. 19, 20

Селевк II Каллиник — правитель государства Селевкидов (246–226 гг. до н. э.) 19

Селим I Йавуз (Явуз, «Грозный») (между 1467 и 1470–1520 гг.) — султан Османской империи (1512–1520 гг., 918–926 г. х.), в 1517 г. принял титул халифа 296

Сельма (Салма) — жена Мусанны ибн Хариса, а после его смерти (в 636 г.) — Са'ада ибн Аби Ваккаса 122

Сельма (Салма) бинт Амр — из племени ади ибн ан-наджаф, мать Абд аль-Мутталиба, деда Пророка 73

Сем (Сим, араб. — Сам ибн Нух) — сын библейского Ноя, согласно еврейским преданиям — родоначальник семитских народов 58, 267

Семирамида (Шаммурамат, Шамирам) — легендарная царица Ассирии (или Вавилона), регентша (811 или 810–806 гг. до н. э.) при малолетнем сыне Ададнерари III 17

Септимий Север, Луций (146–211) — римский император (193–211), основатель династии Северов 24, 28

Сибавайх аш-Ширази, Абу Бишр (Абу-л-Хасан) Амр ибн Осман ибн Канбар (? — ок. 800 г.) известный мусульманский филолог, один из создателей грамматики арабского языка 293

Сийавуш (Сийавахш, Сийаваршан) — легендарный герой, сын Кай Кавуса 20

Симеон (Шемон) аль-Курайза — богатый и влиятельный член иудейского арабского племени бану курайза, отец Райханы, жены Пророка 97

Синан ибн Анас — воин Шамира Зу'-л-Джаушана, один из убийц третьего шиитского имама аль-Хусейна (680) 203

Синшаришкун (Син-шар-ишкун) (? - 612 г. до н. э.) — ассирийский царь (619–612 гг. до н. э.) 14

Сирин (Кайсара, Ханна) — коптянка, сестра Марйам (Марии), наложницы Пророка 97

Сиф — библейский персонаж, сын Адама и Евы 65

Смердис, см. Бардийа

Соловьев B.C. (1853–1900) — известный русский философ, поэт, публицист 66

Соломон (араб. — Сулайман, ивр. — Шломо) сын Давида и Вирсавии (? - 928 г. до н. э.) — библейско-коранический пророк, третий царь Израильско-Иудейского государства (965–928 гг. до н. э.) 57, 58, 160

Софроний — патриарх Иерусалима (VII в.) 139

Спартак (? - 71 г. до н. э.) — родом из Фракии, вождь восстания рабов в Италии (73 или 74–71 гг. до н. э.) 8, 23

Спентадата, см. Дарий I

Сулайман (Сулейман) ибн Абд аль-Малик, Абу Айуб — омейядский халиф (715–717 гг., 96–99 г. х.) 225, 227, 228

Сулайман (Сулейман) ибн Сурад аль-Хуза'и (595–685) — сподвижник «праведного» халифа Али, видный деятель шиитского движения 199, 212, 213

Сулайман I (Сулейман I) Кануни («Законодатель»), в европейской литературе — «Великолепный» (1495–1566) — султан Османской империи (1520–1566 гг., 926–974 г. х.) 296

Ас-Сулами, Абу Абд ар-Рахман Мухаммед ибн аль-Хусейн ибн Муса (937 или 942-1021 гг.) один из крупнейших представителей суфизма 294

Сумбаз (Сумбад, Сунбад) Мага — перс-зороастриец, абумуслимит, глава антиаббасидского восстания (сер. VIII в.) 250

Сусан — жена имама ат-Таки, мать десятого шиитского имама ан-Наки 270

Суфйан ибн Абдаллах ас-Сакафи — наместник «праведного» халифа Омара в Таифе 163

Сухайб ибн Синан (Сухайб ар-Руми), Абу Йахйа (592–659) — сын сатрапа шахиншаха Хосрова II, мальчиком был уведен в рабство в Византию. Появившись в Мекке, разбогател как торговец; мухаджир, три дня возглавлял умму после убийства «праведного» халифа Омара (644) 161

Сухайл ибн Амр аль-Джумахи, Абу Джандал (? - 639 г.) — глава рода амир, участник битвы при Бадре на стороне противников Пророка (624), от лица мекканцев подписал договор при Худайбийи (628) 91, 94

Ас-Сухраварди, Шихаб ад-дин Йахйа аль-Мактул Шайх аль-Ишрак (1155–1191) — один из крупнейших представителей суфизма 295

Ат-Табари, Абу Джафар Мухаммед ибн Джафар ибн Йазид ибн Касир ибн Галиб (838/39-923) крупнейший мусульманский историограф, один из выдающихся улемов 70, 118, 125, 126, 131, 132, 137, 231, 235, 247, 249, 255, 258, 292

Таз — мифический родоначальник арабов 113

Ат-Та'и', Абу Бакр Абд аль-Карим ибн аль-Фадл аль-Мути' — аббасидский халиф (974–991 гг., 363–381 г. х.) 280, 282, 283

Тай-цзун, Ли Шиминь — император (627–649) китайской провинции Тан 138

Ат-Таки, см. аль-Джавад

Талха, Абу Мухаммед Талха ибн Убайдаллах (ибн Абдаллах) аль-Хуза'и (? - 656 г.) — один из первых сподвижников Пророка, претендент на халифат после убийств «праведных» халифов Омара и Османа, соперник Али. Убит в «верблюжьей битве» 77, 100, 162, 164, 166, 169, 170, 172, 174, 186, 188

Талха ибн ат-Тахир — тахирид, правитель Хорасана (822–828 гг., 207–213 г. х.) 264

Талха ибн Убайдаллах, см. Талха

Ат-Тарик ибн Зийад (ибн Амр), Абу Зура (? — ок. 720 г.) — бербер, маула Мусы ибн Нусайра, полководец, один из покорителей Магриба и Испании (к 714 г.) 226

Ат-Тахир II — тахирид, правитель Хорасана (845–862) 264

Ат-Тахир ибн аль-Хусейн, Зу-л-йаминайн (? - 822 г.) — полководец аббасидского халифа аль-Ма'муна, его наместник в аль-Джазире, потом — в Хорасане. Родоначальник династии Тахиридов (821–873 гг., 205–259 г. х.) 259, 261, 264

Теисп (Чишпиш) — Ахеменид, царь Аншана (675–640 гг. до н. э.) 14

Теодорих (Феодор) — брат византийского императора Ираклия I, полководец 115 Тиберий II (? - 582 г.) — византийский император (578–582) 46

Тиберий, Клавдий Нерон (42 г. до н. э. — 37 г. н. э.) — римский император (14–37) 23

Тигран II Великий (142-56 гг. до н. э.) — царь Армении (95–56 гг. до н. э.) 23

Тимур (Тамерлан, Тимурленг) (1336–1405) — полководец, государственный деятель, родоначальник династии и правитель (1370–1405 гг., 771–807 г. х.) государства Тимуридов (1370–1507) 296

Тиридат, см. Аршак II

Ат-Тирмизи, Абу Абдаллах Мухаммед ибн Али аль-Хаким (ум. в конце IX в.) — один из крупнейших представителей суфизма 294

Ат-Тирмизи, Абу Иса Мухаммед ибн Саура (ибн Иса) ибн Шаддад (824–883, 888 или 892 гг.) один из видных улемов, автор канонического сборника хадисов «Аль-Джами ас-Сахих» 293

Томирис (VI в. до н. э.) — «царица» кочевников-массагетов 17

Траян, Марк Ульпий из династии Антонинов (53-117) — римский император (98-117) 24, 62

Тулайха (Талха) ибн Хувайлид аль-Асади (? — не поздн. 645 г.) — шурин Пророка (брат Хадиджи), ханиф (проповедник-монотеист) и «лжепророк» 112

Тур-и-Братарвахш (VI в.? до н. э.) — убийца Заратуштры, основоположника и пророка зороастризма 36

Убайд ибн аз-Зубайр ибн аль-Аввам — внук по материнской линии «праведного» халифа Абу Бакра 207

Убайда ибн аль-Харис ибн аль-Мутталиб (? - 624 г.) — двоюродный дядя и один из первых ближайших сподвижников Пророка; умер от ран, полученных в битве при Бадре 83

Убайдаллах (VI — начало VII в.) — ханиф (проповедник-монотеист) 69

Убайдаллах ибн аль-Аббас ибн Абд аль-Мугталиб — двоюродный брат Пророка, сторонник халифата второго шиитского имама аль-Хасана 185

Убайдаллах ибн Зийад ибн Абихи (? - 686 г., 67 г. х.) — наместник омейядских халифов в Басре (с 674/75 г.) и Куфе (с 679/80 г.), позднее — в Ираке 195, 200–202, 204, 210, 212, 214, 217

Убайдаллах ибн Омар ибн аль-Хаттаб (? - 657 г.) — сын «праведного» халифа Омара, погиб в битве при Сиффине 179

Убайй ибн Ка'б (ибн Ка'ба), Абу-л-Мунзир (? - 642, 649/50 или 655 г.) — из племени хазрадж, один из первых сподвижников Пророка, его секретарь (катиб) в Медине, виднейший авторитет в знании и толковании Корана 166 Аль-Узза — богиня доисламского пантеона бедуинов Аравии 65

Узайна, см. Оденат

Укба ибн Раби'а (? - 624 г.) — из рода омейя, казнен по приказу Пророка после битвы при Бадре 163

Умайма бинт Абд аль-Мутталиб — тетя Пророка 73

Умайр — сахиб, участвовал в покорении мусульманами Мекки (630) 93

Умайр ибн Са'ад (ибнСа'д) — сахиб, наместник «праведного» халифа Омара в Химсе 163

Умм аль-Аббас (VIII в.) — сестра Абд ар-Рахмана I, родоначальника омейядской династии в Испании 238

Умм Абдаллах бинт аль-Хасан ибн Али — дочь второго шиитского имама, жена четвертого шиитского имама Али Асгара ибн аль-Хусейна 230

Умм аль-Асбаг (VIII в.) — сестра Абд ар-Рахмана I, родоначальника омейядской династии в Испании 238

Умм аль-Банин — жена «праведного» халифа Али, мать шиитского мученика аль-Аббаса ибн Али 206

Умм Джамил Арва бинт Харб — жена Абд аль-Уззы (Абу Лахаба), одна из злейших противниц Пророка и ислама 79

Умм Джафар, см. Зубайда бинт Джафар

Умм Кулсум аль-Кубра бинт Али ибн Аби Талиб — дочь «праведного» халифа Али и Фатимы бинт Мухаммед, внучка Пророка 187

Умм Кулсум бинт Мухаммед (? - 631 г.) — дочь Пророка, жена «праведного халифа Османа 75, 77, 87, 93

Умм Кулсум бинт Укба ибн Аби Му'аит — двоюродная племянница Пророка, жена аз-Зубайра ибн аль-Аввама, затем Абд ар-Рахмана ибн Ауфа, потом Амра ибн аль-Аса 100

Умм Салама Хинд бинт Аби Умаййа (бинт Сухайл) Хузайфа аль-Махзумийа (595/96-678 или 681 гг.) — жена Пророка (с 625 г.) 94, 95, 98, 146, 173, 174

Умм аль-Фадл, см. Лубаба аль-Кубра

Умм аль-Фадл, см. Зайнаб бинт Абдаллах аль-Ма'мун

Умм Хабиба Рамла бинт Аби Суфйан (? - 664 г.) — дочь Абу Суфйана, одна из первых мусульманок, жена Пророка (с 628 г.) 94, 997, 183, 192

Умм аль-Хакам Зайнаб бинт Джахш (ок. 589–640 гг.) — двоюродная сестра Пророка, жена Зайда ибн аль-Хариса, позднее (с 627 г.) — жена самого Мухаммеда 94, 96, 104

Умм Хаким (VII в. н. э.) — активистка движения азракитов 217

Умм Хаким — одна из первых мусульманок, жена Икримы ибн Амра ибн Хишама, сына Абу Джахла — злейшего врага Пророка и ислама 93

Умм Хаким аль-Байда бинт Абд аль-Мутталиб — тетя Пророка 73

Умм Хани, см. Фахита бинт Аби Талиб

Умм Хашим — жена омейядского халифа Йазида I, а после его смерти — халифа Марвана I, мать халифа Му'авийи II 209-211

Умм Шарик бинт Джабир ибн аль-Хаким ад-Дусиййи — наложница Пророка 97

Урва ибн аз-Зубайр ибн аль-Аввам (между 643 и 649–711 или 713 гг.) — внук по материнской линии «праведного» халифа Абу Бакра. Наместник омейядского халифа Абд аль-Малика в Йемене, один из самых авторитетных мухаддисов и улемов, один из первых биографов Пророка 207

Усама ибн Зайд аль-Калби, Абу Зайд (612–674) — старший сын Зайда ибн аль-Хариса, любимец Пророка, полководец, участник завоевательных походов 110, 111, 146, 171, 173

Успенский В.И. - один из издателей Самаркандского куфического Корана (1905) 167

Устазсис (Устадсис, Устаз Сис) (? - 768 г.) — перс, глава антиаббасидского движения (767–768) 251, 252

Утба ибн Аби Суфйан — сын Абу Суфйана 172

Утба ибн Раби'а (? - 624 г.) — тесть Абу Суфйана, погиб в битве при Бадре 83, 192

Учок Б. - современная турецкая исследовательница истории мусульманских государств 254

Фадала ибн Убайд — сахиб, участник битвы при Бадре (624) 171

Фадл (Фазл) ибн Йахйа (765/66-805) — бармекид, везирь аббасидского халифа Харуна ар-Рашида, в разные годы наместник Джибала, Табаристана, Азербайджана, Армении и Хорасана 245, 253, 255

Фадл (Фазл) ибн ар-Раби' (ибн ар-Раби'а) — хаджиб («хранитель дверей») аббасидского халифа Харуна ар-Рашида, позднее — везирь его сына, халифа аль-Амина 254, 255, 258

Фадл (Фазл) ибн Сахл ибн Абдаллах ас-Сарахси (? - 818 г.) — воспитатель и везирь аббасидского халифа аль-Ма'муна 258, 260, 262, 263

Фана Хосров, см. Адуд ад-даула

Фаррух Хормизд (Феррух Хормузд) Зали Зару (Хормизд V?) (? - 632 г.) — отец Рустама, спахбад (командующий войсками) Хорасана 55, 56

Фаррухзад Хосров (араб. — Хурразадхусра), Хосров IV или V (? — ок. 633 г.) — шахиншах Сасанидской империи (июнь-декабрь 632 г.) 56

Фатима бинт Аби Муслим — дочь вождя антиомейядского восстания Абу Муслима 241

Фатима бинт Али ибн Аби Талиб — дочь «праведного» халифа Али 204

Фатима бинт Амр (V в. н. э.) — прабабушка Пророка, мать Абд аль-Мутталиба 81

Фатима бинт Асад ибн Хашим — жена Абу Талиба, дяди Пророка 74

Фатима бинт Мухаммед, аз-Захра Аллах (аль-Батул, Марйам аль-Кубра, Умм Абиха) (606–632/33) — дочь Пророка, жена «праведного» халифа Али и мать аль-Хасана и аль-Хусейна, второго и третьего шиитских имамов 75, 76, 93, 174, 187–189, 204, 206, 213, 231, 239, 248, 256

Фатима бинт Са'д (IV — начало V в.) — жена Килаба, предка Пророка по мужской линии 66

Фатима аль-Калбийа — несостоявшаяся жена Пророка 97

Аль-Фатх ибн Хакан — везирь аббасидского халифа аль-Мутаваккила 272

Фахита (Умм Хани) бинт Аби Талиб (? — не ранее 661 г.) — двоюродная сестра Пророка, сестра «праведного» халифа Али 75, 97

Феодосии I Великий, Флавий (ок. 346–395 гг.) — римский император (379–395) 138

Филипп Араб («Аравитянин»), Марк Юлий Павел (? - 249 г.) — римский император (244–249) 29

Фильштинский И.М. (р. 1918 г.) — известный российский арабист, д. филол. н. 242

Фирдоуси, Абу-л-Касим (Абулькасим) Мансур (ок. 940-1020 или 1030 гг.) — великий персидский и таджикский поэт 26, 42, 54, 126, 129, 130, 295

Фируз — внук вождя антиомейядского восстания Абу Муслима 241

Фируз (Файруз), Абу Лу'лу'а (? - 644 г.) — перс-христианин, убийца «праведного» халифа Омара (ноябрь 644 г.) 160, 161

Фирузан (Марданшах) (? - 642 г.) — сасанидский полководец, погиб в битве при Нехавенде 136

Фока (? - 610 г.) — византийский император (602–610) 51, 52

Фраат II (? - 129 г. до н. э.) — царь Парфии (ок. 139–129 гг. до н. э.) 23

Фрай Р.Н. - видный современный иранист, профессор Гарвардского университета 223, 290

Фраорт (Фравартиш, Хшатрита, Каштарити) (? - 653 г. до н. э.) — царь Мидии (675–653 гг. до н. э.) 14

Фрилинг Р. - современный христианский богослов и священник 148

Хабиба бинт Абдаллах — дочь Умм Хабибы (Рамлы), жены Пророка, от первого брака 97

Хабиба бинт Абдаллах аль-Ма'мун — дочь аббасидского халифа аль-Ма'муна, жена восьмого шиитского имама ар-Риды 261, 263

Аль-Хаджжадж ибн Йусуф ибн аль-Хакам ибн Аби Укайл (660/01-714) — грамматик и оратор, наместник омейядских халифов в Хиджазе и Йемене (692–693), а затем в Ираке (694–714), Хорасане и Сакастане (с 697 г.) 218–221, 226, 227

Хаджл ибн Абд аль-Мутталиб — дядя Пророка 73

Аль-Хади, Абу Мухаммед Муса ибн Мухаммед аль-Махди (? - 786 г.) — аббасидский халиф (785–786 гг., 169–170 г. х.) 253, 261

Аль-Хади, Али ибн Мухаммед, см. ан-Наки

Хадиджа бинт Хувайлид аль-Асади (555 или 567–620 гг.) — первая жена Пророка, первая мусульманка, мать шестерых детей Мухаммеда. До брака с Пророком была замужем за Атаком ибн Аизом аль-Махзуми и Абу Халем ат-Тайми 75, 76, 80, 84, 94, 95, 98, 112, 166, 207

Хайдар ибн Ка'ус (Хейдер ибн Кавус), аль-Афшин (? - 840/41 г.) — полководец аббасидских халифов аль-Ма'муна и аль-Му'тасима, подавивший восстание Бабека (815–837) 267, 268

Хайле Селассие I, Тафари Маконнен (1892–1975) — император Эфиопии (1930–1974) 58

Аль-Хакам ибн Аби-л-Ас — дядя и советник «праведного» халифа Османа 163

Аль-Хаким ибн Хизам ибн Хувайлид (род. ок. 565 г.) — племянник Хадиджи, жены Пророка; единственный человек, родившийся в стенах Ка'абы 166

Халид ибн Абдаллах аль-Касри — наместник омейядских халифов в Ираке (VIII в.) 220

Халид ибн аль-Ас — наместник «праведного» халифа Османа в Мекке 163

Халид ибн Бармек (ок. 706–781/82 гг.) — бармекид, везирь аббасидских халифов ас-Саффаха и аль-Мансура 245

Халид ибн аль-Валид, Абу Сулайман (? - 642 г.) — знаменитый арабский полководец, покоритель Сирии, предводитель многих усмирительных и завоевательных походов 88, 92, 97, 104,111–118,139

Халид ибн Йазид ибн Му'авийа — сын омейядского халифа Йазида I, наместник халифа Марвана I в Химсе (с 684 г.) 209-211

Халид ибн Урфута аль-Узри — арабский полководец, заместитель Са'ада ибн Аби Ваккаса в битве при Кадисии (636) 127

Халима бинт Аби Зу'айб — кормилица Пророка 74

Аль-Халладж, Абу-л-Мугис аль-Хусейн ибн Мансур (858–922) — один из крупнейших представителей суфизма 294

Хам — сын библейского Ноя, согласно еврейским преданиям — родоначальник египтян, кушитов, туранцев и некоторых других народов Востока 58

Хамдан ибн Хамдун Кармат (IX — начало X в.) — из племени бану таглиб, основатель и вождь религиозно-политического движения карматов 278

Хамза ибн Абд аль-Мутталиб, Асадаллах (556–625) — дядя Пророка, участник битвы при Бадре (624), погибший в сражении при Ухуде 73, 77, 83, 88, 93, 100, 112, 186

Хамида — наложница седьмого шиитского имама аль-Казима, мать имама ар-Риды 249, 260

Хамт, см. Наргис Ханзала ибн Аби Суфйан (? - 624 г.) — сын Абу Суфйана, погиб в битве при Бадре 83, 192

Аль-Харис III (греч. — Арета III Филэллин) — правитель Набатейского царства (Петра) (конец II начало I вв. до н. э.) 62

Аль-Харис ибн Абд аль-Мутталиб — дядя Пророка 73

Аль-Харис ибн Абд аль-Узза ибн Рифа'а — муж Халимы, кормилицы Пророка 74

Аль-Харис ибн Аби Дирар — глава племени бану мусталик, отец Барры, ставшей женой Пророка под именем Джувайрийа 95

Харсама — глава телохранителей аббасидского халифа Харуна ар-Рашида, позднее — полководец аль-Ма'муна; подавил восстание в Куфе (815), когда ее жители поддержали в борьбе за престол алида Мухаммеда ибн Ибрахима ибн Табатаба 255

Харун ар-Рашид, Абу Джафар Харун ибн Мухаммед аль-Махди (между 763 и 766–809 гг.) — аббасидский халиф (786–809 гг., 170–193 г. х.) 184, 243, 245, 249, 253–255, 257, 259–261, 263, 274, 291, 295

Аль-Хасам ибн Айан — полководец аббасидского халифа аль-Ма'муна 259

Аль-Хасан, Абу Мухаммед аль-Хасан ибн Али ибн Аби Талиб аль-Муджтаба (624/25-669 гг., 2-49 г. х.) — старший сын «праведного» халифа Али, внук Пророка (сын Фатимы), второй шиитский имам 146, 165, 174, 185, 187–192, 195, 203–205, 210, 213, 215, 223, 230, 234, 247, 254, 258, 275

Аль-Хасан аль-Басри, см. Абу Сайд аль-Хасан ибн Аби-л-Хасан

Аль-Хасан ибн Али ан-Наки, см. аль-Аскари

Аль-Хасан ибн Муса ан-Наубахти (?-911 г.) — один из основоположников шиитской религиозно-исторической литературы 207, 276, 291

Аль-Хасан ибн Мухаммед ибн аль-Ханафийа (? - 719 г.) — внук «праведного» халифа Али 181

Аль-Хасан ибн Сахл (? - 850/51 г.) — везирь аббасидского халифа аль-Ма'муна 263

Аль-Хасан ибн аль-Хасан ибн Али (? - 708 г.) — внук «праведного» халифа Али, сын второго шиитского имама 204, 213

Хассан ибн Сабит аль-Хазраджи аль-Ансари (ок. 550–660/61 или 670/71 или 674 гг.) — один из первых сподвижников Пророка, поэт 97, 170, 171

Хатиб ибн Аби Балта'а (ок. 585–650/51 гг.) — один из первых сподвижников Пророка 103

Аль-Хаттаб ибн Нуфайл ибн Абд аль-Узза — отец «праведного» халифа Омара 116

Хаула бинт Джафар ибн Кайс ибн Саслама — рабыня-пленница «праведного» халифа Али, мать Мухаммеда ибн аль-Ханафийи 210

Хаулий ибн Йазид — воин Шамира Зу'-л-Джаушана, один из убийц шиитского имама аль-Хусейна (680) 203

Хафиз, Шамс ад-дин Хафиз аш-Ширази (ок. 1325–1389/90 гг.) — выдающийся персидский поэт, мастер газели 11, 295

Хафса бинт Омар ибн аль-Хаттаб (ок. 606–665 гг.) — дочь «праведного» халифа Омара, жена Пророка (с 624 г.) 94, 95, 98, 167, 173

Хахаманиш, см. Ахемен

Хашим, Амр ибн Абд Манаф (V в.) — прадед Пророка по мужской линии, родоначальник хашимитов 73, 215

Хашим ибн Утба ибн Аби-л-Ваккас — племянник Са'ада ибн Аби Ваккаса, арабский полководец, участник завоевательных походов 134

Хашим ибн Хаким, см. аль-Муканна

Хейзурана (Хайзуран, т. е. «Бамбук», «Тростник») (? - 789/90 г.) — жена аббасидского халифа аль-Махди, мать халифов аль-Хади и Харуна ар-Рашида 253, 254

Хилал ибн Алкама — ополченец войска Са'ада ибн Аби Ваккаса, сразивший Рустама в битве при Кадисии (636) 130

Хилал ас-Саби, Абу-л-Хусейн Хилал ибн аль-Мухассин ибн Аби Исхак Ибрахим ибн Хилал ибн Захрун ас-Саби аль-Харрани (970-1056) — известный мусульманский историограф, литературовед и языковед 161, 282

Хинд бинт Аби Умаййа, см. Умм Салама

Хинд бинт Утба ибн Раби'а — жена Абу Суфйана, одна из активных противниц Пророка и ислама 79, 88, 93, 192

Хишам ибн Абд аль-Малик ибн Марван, Абу-л-Валид — омейядский халиф (724–743 гг., 105–125 г. х.) 225, 229, 230, 238

Хишам ибн Мухаммед ибн ас-Са'иб аль-Калби, Абу Мунзир (ок. 738–819 или 822 гг.) — крупнейший знаток истории ислама, генеалогий и преданий арабских племен 60, 207

Хишам ибн аль-Хакам, Абу Мухаммед Хишам ибн аль-Хакам аль-Куфи (? - 814 г.) — известный историк, теоретик шиизма, ученик шестого шиитского имама ас-Садика 248

Хомейни, Рухолла аль-Мусави (между 1898 и 1903–1989 гг.) — айатолла, духовный лидер и глава Исламской Республики Иран (с 1979 г.) 6

Аль-Хорезми (аль-Хваризми), Абу Джафар Мухаммед ибн Муса (787–850) — великий математик, астроном и географ, основоположник математического анализа и алгебры 11, 294

Хормизд (Хормузд, Хурмузд) (? - 633 г.) — сасанидский марзбан («хранитель границ») Южной Вавилонии, погиб в битве при аль-Кавазиме («цепном бою») 114, 115

Хормизд (Хормузд, Хурмузд) — сасанидский полководец, предводитель персов в битве при Вавилоне (634) 118, 127

Хормизд (Хормузд, Хурмузд) (? — не поздн. 274 г.) — сын шахиншаха Сасанидской империи Хормизда-Ардашира 32

Хормизд (Хормузд, Хурмузд) сын Шапура (? - 283 г.) — внук шахиншаха Сасанидской империи Шапура I, сатрап (наместник) в Сакастане, Турестане и Индии 32

Хормизд I (Хормузд I, Хурмузд I) Ардашир (не поздн. 228–273 гг.) — шахиншах Сасанидской империи (272–273) 31, 32

Хормизд II (Хормузд И, Хурмузд II) — шахиншах Сасанидской империи (302–309) 33

Хормизд III (Хормузд III, Хурмузд III) — шахиншах Сасанидской империи (457–459) 42

Хормизд IV (Хормузд IV, Хурмузд IV) — шахиншах Сасанидской империи (579–590) 46, 47, 110

Хормизд V, см. Фаррух Хормизд

Хоршид (X–XI вв.) — наместник Буидов в Казеруне 284

Хосров I (Хусрай, Хосрой, Кисра) Ануширван — шахиншах Сасанидской империи (531–579) 38, 43–46, 54, 56, 61, 69, 123, 133, 222, 295

Хосров II (Хусрай, Хосрой, Кисра) Парвиз — шахиншах Сасанидской империи (591–628) 47, 48, 51–56, 65, 103, 104, 109, 132, 133, 137, 220

Хосров (Хосров III?) сын Кавада (Кубада) (? - 630 или 631 г.) — шахиншах Сасанидской империи (июнь-август 630 г. или декабрь 630 — февраль 631 г.) 56

Хосров (Хосров IV?) сын Михргушнаспа — в течение нескольких дней шахиншах Сасанидской империи (июнь 632 г.) 56

Хосров V, см. Фаррухзад Хосров

Хувайлид (Халид) аль-Асади — знатный курейшит из рода асад, отец Хадиджи, первой жены Пророка 75

Аль-Хувайрис ибн Нукайз (? - 630 г.) — курейшит, казненный по приказу Пророка после взятия Мекки 93

Хувайтиб ибн Абд аль-Узза (ибн Аби Лахаб) — сын Абу Лахаба, участвовал при подписании договора при Худайбийи (628) 91, 166

Аль-Худжвири, Абу-л-Хасан Али ибн Осман ибн Аби Али аль-Газнави аль-Джуллаби (? — между 1072 и 1076 гг.) — один из крупнейших представителей суфизма, автор первого персоязычного сочинения по суфизму «Кашф аль- махджуб» («Открытие сокрытого») 294

Худжр ибн Ади аль-Кинди (? - 671 г.) — сподвижник «праведного» халифа Али и его сына аль-Хасана, вождь шиитского восстания в Куфе (671), первый шиитский мученик 195

Хулагу-хан (Хюлепо-хан) — внук Чингисхана, покоритель Ближнего и Среднего Востока, основатель и первый ильхан (1256–1265 гг., 654–663 г. х.) государства Хулагуидов (1256–1353) 243, 280, 281

Хунайс ибн Хузафа ас-Сахми (Хобаш) (? - 624 г.) — первый муж Хафсы бинт Омар, ставшей после его смерти женой Пророка. Умер от ран после битвы при Бадре 95

Хурмузан (Хурмуздан) (? - 644 г.) — из рода Сасанидов, сатрап (наместник) Хузистана и Фарса 134, 135, 149

Хурразад (Хурразадмихр) (? - 637 г.) — брат Рустама, сасанидский полководец, погиб в битве при Ханакине 134

Хуррамэ (Хурамэ) — полулегендарная жена Маздака, основателя и идеолога маздакизма 262

Аль-Хусейн (аль-Хусайн), Абу Абдаллах аль-Хусейн ибн Али ибн Аби Талиб аш-Шахид (625/26-680 гг., 3-61 г. х.) — сын «праведного» халифа Али, внук Пророка (сын Фатимы), третий шиитский имам 146, 174, 187, 188, 190, 191, 195, 196, 199–207, 210, 212–215, 222, 223, 230, 234, 270, 275

Аль-Хусейн (аль-Хусайн) ибн Аби Мансур аль-Иджли (? — между 775 и 785 гг.) — сын основателя секты «крайних» шиитов-мансуритов. Казнен аббасидским халифом аль-Махди 231

Аль-Хусейн (аль-Хусайн) ибн Али ибн аль-Хасан (? - 786 г.) — внук второго шиитского имама, руководитель антиаббасидского восстания в Хиджазе 248

Аль-Хусейн (аль-Хусайн) ибн Нумайр аль-Кинди (? - 686 г.) — омейядский полководец 209, 212, 214

Аль-Хусейн (аль-Хусайн) ибн Тамим — начальник шурты («полиции») г. Куфы, один из убийц третьего шиитского имама аль-Хусейна (680) 203

Чингисхан, Тамуджин (Темучин) (ок. 1155–1227 гг.) — основатель и великий хан Монгольской империи (1206–1227) 243, 281

Чишпиш, см. Теисп

Ша'бан ибн аль-Хусейн (? - 1376 г.) — мамлюкский султан Египта 261

Шабас ибн Риб'и ат-Тамими (VII в. н. э.) — первый вождь хариджитов, один из организаторов хариджитского течения в исламе 180

Шабиб ибн Баджра — хариджит, один из заговорщиков при убийстве «праведного» халифа Али (661) 183, 184

Шабэ (Сабэ, Савэ) (VI в.) — тюркский каган 47

Шайба ибн Раби'а (ок. 551–624 гг.) — мекканец-курейшит, погиб в битве при Бадре 83

Шайба ибн Хашим, см. Абд аль-Мутталиб Шамир ибн Сумаййа Зу'-л-Джаушан (? - 685 г.) — военачальник, один из убийц третьего шиитского имама аль-Хусейна (680) 201–203, 214

Шапур I (ок. 215–272 гг.) — шахиншах Сасанидской империи (241–272) 26, 28–33, 39–41, 62, 63, 132

Шапур II (309–379) — шахиншах Сасанидской империи (309–379) 33, 34, 38, 40, 284

Шапур III — шахиншах Сасанидской империи (383–388) 34, 42

Шапур Папакан (ок. 175 — ок. 220 гг.) — старший сын Папака, правитель Парса (209–220) 25

Шапур сын Шапура I (? — не поздн. 260 г.) — наместник в Сакастане, Месене, Турестане и Западной Индии 31

Шапурдухтак — внучка шахиншаха Сасанидской империи Шапура I, жена шахиншаха ВарахранаИ 32

Шараф ад-даула, Ширзил (Ширдил) (р. 961 г.) — эмир (амир аль-умра) династии Буидов, правитель Ирака (987–989), Фарса и Хузистана (983–990) 283

Аш-Шафи'и, Абу Абдаллах Мухаммед ибн Идрис ибн аль-Аббас ибн Осман ибн Шафи' аль-Мутталиби аль-Хашими (767–820) — основатель и идеолог шафи'итского мазхаба в исламе 274

Шах Ни'маталлах Вали, Амир (Саййид) Hyp ад-дин ибн Абдаллах (1330–1431) — один из крупнейших представителей суфизма 295

Шахд, см. Наджийа

Шахрак — сасанидский наместник Фарса (VII в.) 136

Аш-Шахрастани, Абу-л-Фатх Мухаммед ибн Абд аль-Карим (1075 или 1086–1153 гг.) — известный шафи'итский теолог и историограф 186, 249, 293

Шахрвараз (Росмиозан, Расмизодан, Ромиузан) (? - 630 г.) — сасанидский полководец, покоритель Дамаска, Иерусалима и Египта, позже (в течение 40 дней) — шахиншах Сасанидской империи (630) 54, 56

Шахрийар (? - 628 г.) — сын шахиншаха Сасанидской империи Хосрова II Парвиза, отец Иездигерда III 52, 53, 56, 137

Ширин — жена шахиншаха Сасанидской империи Хосрова II Парвиза 52, 53, 137, 138

Шуджа ибн Вахб аль-Асади (? - 633/34 г.) — один из первых сподвижников Пророка, участник битвы при Бадре (624) 103

Шумовский Т.А. - российский востоковед, переводчик Корана 151

Шурахбил ибн Амр — гассанидский правитель, победил мусульман в битве в долине Му'та (629) 104

Энгельс Ф. (1820–1895) — один из основоположников и теоретиков научного коммунизма 8, 160

Юлиан «Отступник», Флавий Клавдий, (331–363) — римский император (361–363) 34

Юстин (II–III вв.) — римский историк и писатель 20

Юстин II (? - 578 г.) — византийский император (565 — факт, до 574 г.) 154

Юстиниан I Великий, Флавий Петр Савватий (ок. 482/83-565 гг.) — византийский император (527–565) 46

Указатель географических и топографических названий

Аббасидский халифат 239–241, 246, 247, 250, 251, 256, 258, 259, 262, 264, 268–270, 272, 273, 277, 278, 280, 281, 283, 286, 290, 292

Абу Дулафидов государство 282

Абу Кубайс, гора 209

Аджнадейна, местечко 115

Адида 62

Азербайджан

— историческая область 267

— Южный (Адербейджан, Азербайган) 47, 62, 81, 82, 112, 136, 232

Азия 109, 139

— Передняя 19, 58

Акка 211

Акраба 111

Аксумское царство (Аксум) 59, 60

Александрия (Искандерийа) 38, 52, 138, 139, 242

Алжир, историческая область 281

Алидов государство (Табаристан) 281

Амударья (Джейхун) 48, 138

Анбар 212, 237

Андалусия 238

Антиохия 32, 45, 63

Аншан (Ансан)

— город 13

— область 13, 14

Арабский Восток 160

Аравийский полуостров (Аравия) 45, 57–59, 61, 62, 64–67, 69, 81, 82, 84, 87, 91, 94, 97, 101, 104, 107–109, 112–114, 122, 124, 131, 143, 144, 147, 148, 160, 161, 163, 170, 171, 189, 192, 198,215,218, 242, 247

Аравия

— Северная 61, 151

— Южная 59, 154

— провинция Римской империи 62

Армения

— Великая 23

— провинция Аббасидского халифата 242

— провинция Омейядского халифата 232

— сатрапия Ахеменидской империи 18

— феодальное государство III–IV вв. 28, 31, 63

— феодальное государство IX в. н. э. 281

Аршакидов государство, см. Парфянское царство

Аскалон 211

Ассирия 13, 14, 17

Атик, река 127, 130, 131

Атурпатакан (Атропатена) 28, 35

Афганистан, историческая область 283

Афины 43

Африка 109, 139, 226, 243

— Восточная 219

— Северная 52, 139, 226, 231

Ахваз, город 216, 219

Ахеменидская империя 14, 18, 19, 31, 36, 38, 59

Багдад 84, 167, 242, 243, 249, 255, 259, 261, 262, 264, 265, 267, 268, 270, 271, 273, 276–278, 280–284, 291

Бадд (Бадз), крепость 267

Бадр, водопой 83–85, 88, 89, 91, 95, 145, 146, 162, 163, 168, 177, 186, 192, 204, 205, 282

Аль-Базандун, селение 266 Бактрия 17, 19, 20, 42

Балх 28, 136, 137, 231,245, 283

Барбалиса, крепость 30

Басра 109, 114, 135, 136, 143, 163–167, 174–176, 193, 198, 200, 211, 214, 217–219, 276, 279

Бахрейн

— историческая область 103, 136, 278

— провинция Халифата 163

Белуджистан 136

Бехистун, скала 27

Билалабад, город 262

Бишапур, город 35

Ближний Восток 7, 13, 78, 239, 281

Большой Заб, река 120

Бувайб 120

Буидов (Бувайхидов) государство 282, 284

Бусир, местечко 237

Буер, область 103

Бухара 251

Бушенг (Бушендж), город 259

Вавилон

— город 17, 24, 36, 40, 118, 119, 127

— царство (Вавилония) 14, 17, 19, 35

Вавилония Южная 23, 40, 114, 119

Валаджа, река 115 Васит, город 109, 219

Вех-Ардашир (Селевкия), город 45

Византийская империя 38, 45, 47, 48, 51–53, 59, 63, 84, 110, 112, 113, 115, 117, 123, 139, 141, 192, 211, 212, 226, 236, 243, 254, 262, 266, 280

Византия, см. Византийская империя

Вифиния, государство 19

Гавгамелы 19

Газа, город 73, 274

Газневидов государство 295

Гассанидов государство (Джилика) 64

Гекатомпил, город 20

Герат, город 251

Гибралтар, пролив 226

Гилян, область 31, 32, 136

Гиндукуш, горы 23

Гиркания, область 14

Горган (Гурган, Джурджан), область 35, 231, 2236, 262, 281

Греко-Бактрийское царство 19

Грузия

— историческая область 28

— феодальные княжества 281

Гур (Ардашир-хварра, Хурра, Джур)

— город 27

— область 136, 137

Дальний Восток 138

Дамаск 62, 63, 84, 95, 103, 116, 117, 122, 128, 162, 165–167, 171, 172, 174, 175, 183, 189, 193, 195, 199–201, 204, 208212, 218, 225, 226, 231, 242

Данак, долина 48

Дара, город 20

Дарабгерд

— крепость 25

— область 190

Дейлем, область 39, 136, 137

Аль-Джазира (Сев. Месопотамия) 232, 257, 259

Джалула (Гаула, Галула), город 134, 146

Джанада 163

Джибал 282

Джилика, город 64

Джундишапур 265

Джурджан, см. Горган

Дулаб 216

Европа 36, 38, 54, 109, 226, 229, 243, 294

Евфрат, река 23, 30, 31, 110, 114, 119, 120, 122, 126, 134, 1335, 177, 212

Египет (Миср)

— Верхний 237

— историческая область 17, 18, 54, 59, 63, 84, 242, 281

— Арабская республика 160

— провинция Аббасидского халифата 262, 266, 269–271, 274

— провинция Византийской империи 97, 139

— провинция Омейядского халифата 193, 211, 212, 226, 227, 237

— провинция Халифата 144, 163, 164, 167, 177, 128

— сатрапия Ахеменидской империи 18, 27

— шахр Сасанидской империи 41, 52

Забулистан, область 136

Аз-Завийа, пригород Басры 175

Загрос, горы 134

Закавказье, историческая область 30, 52

Зандаверд 119

Занзибар (Зиндж), остров 10, 219

Зенджан, город 136

Зеравшан, река 156

Зийаридов государство 281

Зу-Кар, урочище 109, 112

Идрисидов государство 231, 254

Иерусалим 51, 52, 54, 92, 101, 106, 115, 118, 139, 148, 158, 218

Израильское царство 284

Иллайс 119

Инд, река 23, 31, 226

Индийский океан 284

Индия

— историческая область 18, 23, 40, 59, 138, 222, 243

— государство Магадха 103

— Республика 138, 149

— шахр Сасанидской империи 31, 32, 136

Иордан, река 104, 110, 117

Иордания 160, 215

Ирак

— Центральный 282

— историческая область 28, 142, 236, 260, 282, 284

— Иракская Республика 5–7, 12

— провинция Аббасидского халифата 238, 244, 257, 260, 282

— провинция Омейядского халифата 194, 195, 200, 214, 215, 217–221, 230, 236, 263

— провинция Халифата 145, 161, 176, 182, 189

— шахр Сасанидской империи 114

Иран

— Восточный 19, 36, 194

— Западный 13, 262, 282

— Северный 13

— историческая область 14, 23, 25, 28, 35, 38, 133, 194, 222, 236, 263

— в составе Аббасидского халифата 238, 242, 244, 282, 284, 285, 289

— в составе Халифата 135, 144, 154, 160, 195, 215

— Исламская Республика 5-18, 12

Иран, см. Ахеменидская империя, Сасанидская империя

Иранское нагорье (Ариана) 13, 23, 31, 135

Испания

— историческая область 238

— арабский эмират 238

— государство вестготов 226

— провинция Халифата 226

Испахан, см. Исфахан

Исса 19

Истахр (Стахр), город 25, 26, 37, 39, 53, 56, 136, 137, 180

Исфахан

— город 136, 137

— область 25

Ифрикийа (Тунис)

Йемама (Йамама), область 103, 111

Йармук, река 117, 118, 122, 146, 192

Йасриб (Йатриппа), город 60,73,74,81,82, 90

Йемен

— историческая область 45, 57, 59, 66, 69, 231

— провинция Аббасидского халифата 262, 272

— провинция Аксумского царства 60, 61

— провинция Халифата 163, 164

— шахр Сасанидской империи 61

Кабул

— город 136, 271

— область 137

Аль-Кавазим (аль-Казим), местечко 114

Кавказ, область 13

Кадисия (Кадеш, Кадесках), местечко 6, 7, 122, 125–128, 131, 134, 146, 147, 201

Казвин, город 136, 271

Казерун, город 284

Каир 148, 281

Кайсарийа (Цезария) 118, 211

Каппадокия, государство 19, 28, 30

Карадаг 267

Карар аль-Хумайма, селение 236

Карматов государство (Хуфуф) 278

Карры, см. Харран

Карун, река 216

Карфаген, город 141

Каскар, местность 119

Каспийское море 30, 31

Кашан, город 136

Кашкадарья, река 156

Кербела (Машхад-Хусейн) 201, 203–206, 212–214, 230, 270, 275, 289

Керман

— город 137

— область 25, 28, 31, 32, 136, 225, 284

Керманшах (совр. Бахтаран), город 13

Кешмар, селение 271

Кешш, город 251

Киликия, область 30

Кипр, остров 211

Киренаика, область 139

Киркисийа, город 212

Китай 59, 243

Константинополь 45, 47, 63, 103, 133, 228

Кордова 167

Красное море 45, 98

Крит, остров 211

Ктесифон (Тайсафун), город 20, 24, 27, 30, 33, 45, 470 480 52–54, 56, 64, 69, 115, 119, 120, 126, 132–134, 146, 171, 242, 262, 283

Кубá, селение 82, 101

Кувейт

— историческая область 114

— Государство Кувейт 7

Кудайс, крепость 127

Кулин, селение 293

Кум, город 136, 198, 199, 205, 249, 262

Кумис, город 136

Курдистан

— историческая область 282

— Иранский 282

Кус ан-Натиф, местечко 119

Куфа, город 97, 109, 135, 143, 163, 164, 166, 167, 176, 177, 180–185, 190, 193–195, 198–204, 212–214, 217–219, 230, 236, 237, 240, 273, 279

Кушанское царство 31, 33

Лахмидов государство (Хира) 63–65, 247

Ливанская Республика 160

Лидия, историческая область 17

Мавераннахр, историческая область 232, 251, 257, 281

Магадхская империя 103

Магриб 226, 227, 244, 254, 274

Аль-Мадаин (Ктесифон), город 45, 90, 122, 131, 134, 182, 189, 190, 255

Мазар 115

Мазендаран, историческая область 281

Мазйадидов государство 282

Македония 18

Малая Азия 17, 17, 19, 27, 30

Мали, историческая область 289

Маннейское царство 14

Мансур, город 226

Мариб, город 58

Марокко, историческая область 254, 281

Маскин, город 189

Медина (Мадина, Йасриб), город 82, 87, 89, 90, 93, 98, 101, 105–107, 109, ПО, 113, 115, 116, 118–120, 122, 133–135, 150, 160, 161, 164–167, 171, 172, 174, 176, 183, 191, 193, 199, 204, 205, 207, 208, 211, 222, 227, 230, 231, 247, 249, 254, 259, 261, 270, 289

Мекка (Макка, Макораба), город 60, 66, 67, 69, 80–82, 84, 87, 90–94, 97, 101, 102, 105–107, 116, 146, 163, 172, 174, 176, 183, 193, 199–201, 207–209, 215, 217, 218, 230, 233, 247, 257–259, 273, 278, 279, 289

Мерв

— город 137, 259, 261,264

— историческая область 28, 30, 137, 251

Мертвое море 233

Месена, историческая область 31

Месиха (Пероз-Шапур), город 28, 39

Месопотамия

— историческая область 23, 27, 28, 32, 35, 51, 63, 109, 114, 126, 132, 247, 262, 271, 282

— Северная 14, 38, 177

— Южная 31, 38, 114, 198

Мешхед (Машхад), город 263, 289

Мидийские горы 114, 132, 134

Мидийское царство 14, 17, 19

Мидия, историческая область 14, 19, 20, 32, 35, 136, 2557, 262

Минейское царство 58

Мория (ас-Сахра), скала 139, 140

Мосул, город 214

Мултан, город 226

Мургаб, река 137

My'та, долина 104, 110

Мухаммадийа (Рей), город 253

Мухтара, город 276

Набатейское царство (Петра) 62

Ан-Наджаф (Эн-Неджеф, Машхад-Али), город 184

Наджран, город 154

Ан-Намарика, крепость 119

Ан-Нахраван

— река 47

— селение 182, 183, 189, 236

Немар, селение 63

Нехавенд (Нахавенд), город 34, 135–137, 146, 160, 236

Низибис 241 Нил, река 59, 138, 182

Нинава (Найнава), селение 201

Ниневия 14

Ниса, город 20

Нишапур, город 31, 250, 264

Нухайл 120

Оманский полуостров 31

Оман

— доисламские эмираты 103

— провинция Халифата 163, 217

Омейядский халифат (Дамаск) 189, 192–196, 198, 207, 211, 215, 218, 219, 224, 225, 229, 235, 236, 239

Омейядский халифат (Испания) 238, 274, 281

Палестина

— историческая область 62, 154

— провинция Византийской империи 115, 192

— провинция Омейядского халифата 211

— провинция Римской империи 63

— провинция Халифата 171

Пальмира, город 62, 63

Париж 38

Парса (Парс, Парсуа, Парсуаш), историческая область 13, 14, 17, 19, 24-28

Парфия, историческая область 14, 20

Парфянское царство 17, 19, 20, 23, 24, 26, 27

Пасаргады, город 24

Патракаташ, местность 24

Пергам, государство 19

Персеполь, город 24, 25, 284

Персидский залив 14, 33, 59

Персия, см. Парса

Персия Восточная 141

Петра (Села, аль-Батра), город 62

Поволжье 279

Понт, государство 19

Пуатье 229

Пулвар, река 25

Рага 35

Рака, источник 266

Ракка, город 177, 255

Рей, город 35, 136, 201, 223, 253, 262, 293, 294

Рейшехр, город 136

Рим, город 63

Римская империя (Рим) 20, 23, 24, 28, 30, 32–34, 41, 62, 63

Родос, остров 211

Российская Федерация 232

Россия 6

Сабат, местечко 189, 190

Сабейское царство (Саба') 10, 58

Ас-Савад (Ирак) 114, 142, 145, 154, 162, 192, 259

Саджидов государство 282

Сакастан (совр. Сеистан), область 28, 31, 32, 35, 218

Ас-Сакатийа, местечко 119

Саманидов государство 281

Самария, город 154

Самарканд 257

Самарра

— город 267–271, 275, 276

— местность 267

Сана, город 60

Санабад 263

Санкт-Петербург 167

Сасанидская империя (Ираншахр, Сасанидский Иран) 7, 14, 25–35, 39–45, 48, 51–53, 55, 56, 59, 64, 109, ПО, 112–114, 118, 120, 122, 123, 130, 133, 136, 137, 139, 141–143, 150, 159, 242, 243, 246, 252

Сасанидский Иран, см. Сасанидская империя

Саффаридов государство 281

Ас-Сахра, скала, см. Мория

Северный Кавказ 9

Селевкидов государство 19, 20

Селевкия, город 23–25, 45

Сельджуков государство 267

Сефизендж 236

Сиджистан 251

Синайская пустыня 30, 63, 114

Синд 255, 262

Сирийская пустыня 30, 63, 114

Сирия

— Северная 281

— историческая область 23, 30, 38, 54, 59, 60, 62, 69, 236, 242, 275

— провинция Аббасидского халифата 238, 247, 257, 270

— провинция Византийской империи 73–75, 83, 115–118, 128, 142, 143, 192

— провинция Омейядского халифата 192, 193, 209–212, 219, 236

— провинция Римской империи 23, 28

— провинция Халифата 144, 145, 148, 162, 163, 166, 171, 174

— сатрапия Ахеменидской империи 27

— шахр Сасанидской империи 31, 32

Систан, область 136, 137, 281, 284

Сиффин, селение 177, 180, 186, 233

Согдиана (Согд), историческая область 17, 18, 31, 156

Средиземное море 242

Средний Восток 7, 239, 281

Средняя Азия 13, 17, 20, 36, 53, ИЗ, 136, 156, 244, 251, 267

Сузиана 19

Сузы 24

Сук Багдад, местечко 242

Сур 211

Табаристан 136, 216, 231, 281

Таввадж 136

Тадмор (Пальмира), государство 30, 62, 63

Таиф, город-оазис 81, 91, 118, 163, 165, 218, 233

Тарсус, город 266

Тахиридов государство 264, 281

Тибур (Тиволи), пригород Рима 63

Тигр, река 20, 23, 30, 32, 34, 45, 63, 114, 135, 189, 242

Три полис 139

Тунис 281

Турестан 31, 32

Туркестан Западный 19

Туркмения Южная 19

Турция, историческая область 30, 275

Туе 236, 257, 263, 293

Тюркский каганат 45

Убад, селение 111

Уйгурское царство 41

Уллайс 115

Урарту 14

Урмия, озеро 14

Усрушана (Ошрусана) 267

Ухуд (Оход), гора 87, 89, 93, 95, 146, 186, 192

Фадак, селение 227

Файюмский оазис 138

Фарс, историческая область 13, 24, 26, 134, 136, 163, 225, 290, 293

Фахх, долина 248

Аль-Фирад 115

Фирузабад (Гур), город 27

Франкское государство 229

Франция 6

Фустат 182

Хабур, река 212

Хайбар, оазис 96

Халеб, город 228

Хамадан (Экбатаны), город 136, 267

Хамадан, область 137

Хамдан, область 282

Ханакин, селение 134

Харран (Карры, Хелленополис), город 23, 236

Аль-Харура, селение 180

Хатра, город-государство 28

Аль-Хашимийа, город-крепость 237, 240

Хиджаз, область 60, 69, 110, 145, 149, 154, 160, 164, 176, 196, 215, 217, 236, 247, 271, 274

Химйарское царство (Химйара) 59

Химс, город 163, 211, 228

Хинном, долина 158

Хира (Джабаль ан-Нур), гора 76

Хира (Хитра), город 63–65, 114, 116, 118–120, 122, 132, 135, 143, 154, 200

Хорасан, историческая область 19, 28, 30, 119, 136, 137, 218, 231, 232, 2335, 236, 240, 241, 247, 250–252, 258, 259, 261–264, 271, 281, 293, 295

Хорезм 17, 18, 28, 269

Хормиздаган, долина 26

Худайбийа, долина 90, 107, 140, 146

Хузистан (Хузестан)

— область 28, 135, 136

— равнина 134

Хулван

— город 132, 134, 135, 137, 182

— область 51

Хунайн, долина 104

Аль-Хурайба, местечко 175

Хуфуф, город 278

Чач (Шаш), область 31

Чечня 9

Шираз

— город 229

— область 11, 225, 284

Эдесса (Урфа, Урха, У рук), город 30, 47

Экбатаны (Хамадан), город 17, 20, 24

Элам 14

Эмесса (Хомс), город 63

Эфиопия (Абиссиния)

— императорская 58

— негусов 59, 61, 80, 94, 97, 103, 146

Литература

1. 'Абд ар-Рахман ибн 'Абд ал-Хакам. Завоевание Египта, ал-Магриба и ал-Андалуса / Пер. с араб., предисл. и примеч. С.Б. Певзнера. М.: Наука, 1985.

2. Абул Ала Мавдуди. К пониманию ислама / Пер. на рус. К. Филиной [Новосибирск], 1995.

3. Абу-ль-Аля аль-Маарри. Послание о царстве прощения. Избранное / Пер. с араб., сост., предисл., примеч. Б. Шидфар. М: Худож. литература, 1990.

4. Абу-ль-Фарадж аль-Исфахани. Книга песен / Пер. с араб. А.Б. Халидова, Б.Я. Шидфар. М.: Наука, 1980.

5. Авеста в русских переводах (1861–1996) / Сост., общая ред., примеч. и справочн. раздел И.В. Рака. СПб.: Нева, Летний сад, 1998.

6. Али-заде Э.Э. Восстание зинджей в Аббасидском халифате (869–883 гг.). Баку: Элм, 1986.

7. Аляутдинов Ш. Путь к вере и совершенству / Под. ред. М. Заргишиева, изд. 2-е. М: Muslim Media Press, Фонд «Мир образования», 2001. (Bibliotheca Islamica).

8. Аммиан Марцеллин. История / Пер. Ю. Кулаковского. Киев, 1906.

9. Арабский аноним XI века / Изд. текста, пер., введ. в изуч. памятника и коммент. П.А. Грязневича // Памятники литературы народов Востока. Тексты. Большая серия VI. М.: Изд-во вост. лит-ры, 1960.

10. Аравийская старина. Из древней арабской поэзии и прозы. М.: Наука, 1983.

11. Ахмед ибн Фарис ар-Рази. Ауджаз ас-сийар ли-хайр аль-башар («Кратчайшее жизнеописание наилучшего из людей») // Хрестоматия по исламу / Пер. с араб., сост. и отв. ред. С.М. Прозоров. М.: Наука, 1994. С. 26–32.

12. Бартольд В.В. Бармакиды // Сочинения. Т. VI. М.: Наука, 1966. С. 669–674.

13. Бартольд В.В. Ислам // Сочинения. Т. VI. М.: Наука, 1966. С. 79–139.

14. Бартольд В.В. Культура мусульманства // Сочинения. Т. VI. М.: Наука, 1966. С. 141–204.

15. Бартольд В.В. Мусейлима // Сочинения. Т. VI. М.: Наука, 1966. С. 549–574.

16. Бартольд В.В. Мусульманская секта мерванитов // Сочинения. Т. VI. М.: Наука, 1966. С. 462–466.

17. Бартольд В.В. Мусульманский мир // Сочинения. Т. VI. М.: Наука, 1966. С. 206–297.

18. Бартольд В.В. Панисламизм // Сочинения. Т. VI. М.: Наука, 1966. С. 400–402.

19. Бартольд В.В. Рецензия на: А.А. Васильев. Лекции по истории Византии. Т. I // Сочинения. Т. VI. М.: Наука, 1966. С. 575–594.

20. Бартольд В.В. Турция, ислам и христианство // Сочинения. Т. VI. М.: Наука, 1966. С. 413–431.

21. Бартольд В.В. Халиф и султан // Сочинения. Т. VI. М.: Наука, 1966. С. 15–78.

22. Бартольд В.В. Халиф Омар II и противоречивые известия о его личности // Сочинения. Т. VI. М.: Наука, 1966. С. 504–531.

23. Беляев Е.А. Арабы, ислам и Арабский халифат в раннее средневековье. М.: Наука, 1965.

24. Бируни Абурейхан. Избранные произведения. Т. I. Памятники минувших поколений / Пер. и примеч. М.А. Салье. Ташкент: Изд. АН Уз. ССР, 1957.

25. Боголюбов А.С. Этико-правовые воззрения Абу Ханифы ан-Ну'мана // Палестинский сборник. В. 19 (82). Вопросы истории и культуры на Ближнем Востоке. Л.: Наука, 1969. С. 139–148.

26. Богомолов А.С. Пресечение и наказание в мусульманском праве (VIII–IX вв.) // Ислам. Религия, общество, государство. М.: Наука, 1984. С. 217–222.

27. Бойко К.А. Арабская историческая литература в Египте (VII–IX вв.). М.: Наука, 1983.

28. Бойс М. Зороастрийцы. Верования и обычаи. М: Наука, 1987.

29. Большаков О.Г. История халифата. Т. I. Ислам в Аравии, 570–633 гт. М: Наука, 1989.

30. Большаков О.Г. История халифата. Т. II. Эпоха великих завоеваний, 633–656 гг. М.: Наука, 1993.

31. Большаков О.Г. История халифата. Т. III. Между двух гражданских войн, 656–696 гг. М.: Изд. фирма «Восточная литература», 1998.

32. Большаков О.Г. О применении свинцовых печатей при сборе джизьи в Халифате // Палестинский сборник. В. 19 (82). Вопросы истории и культуры на Ближнем Востоке. Л.: Наука, 1969. С. 87–93.

33. Большаков О.Г. Хронология восстания Муканны // История и культура народов Средней Азии (Древность и средние века) / Под ред. Б.Г. Гафурова и Б.А. Литвинского. М.: Наука, 1976. С. 90–98.

34. Борисов В.М. Арабское средневековье и ислам. Учебное пособие. М., 1968.

35. Босворт К.Э. Мусульманские династии. Справочник по хронологии и генеалогии / Пер. с англ. и примеч. П.А. Грязневича. М.: Наука, 1971.

36. Босворт К.Э. Нашествие варваров: появление тюрок в мусульманском мире // Мусульманский мир 950-1150. М.: Наука, 1981. С. 20–35.

37. Буссе Г. Возрождение персидской монархии при Буидах // Мусульманский мир 950-1150. М.: Наука, 1981. С. 66–88.

38. Бьювэл Р., Джилберт Э. Секреты пирамид. Созвездие Ориона и фараоны Египта. М.: Вече, 1997.

39. Гафуров A.T. Имя и история: Об именах арабов, персов, таджиков и тюрков. Словарь. М.: Наука, 1987.

40. Геродиан. История императорской власти после Марка. М.: Российская политическая энциклопедия, 1996.

41. Гладкий В.Д. Древний мир. Энциклопедический словарь. Т. I–II. М.: Центрполиграф, 1998.

42. Гольдциер И. Лекции об исламе. М., 1912.

43. Гольдциэр И. Культ святых в исламе (Мухаммеданские эскизы). М.: ОГИЗ, 1938.

44. Грантовский Э.А. Послесловие // Бойс М. Зороастрийцы. Верования и обычаи. М.: Наука, 1987. С. 278–299.

45. Грюнебаум Г.Э. фон. Классический ислам. Очерк истории (600-1258) / Пер. с англ. И.М. Дижура, предисл. В.В. Наумкина. М.: Наука, 1988.

46. Грязневич П.А. Аравия и арабы (К истории термина ал-'араб) // Письменные памятники и проблемы истории культуры народов Востока. XII Годичная научная сессия ЛО ИВАН СССР. М.: Наука, 1977. Ч. III. С. 42–52.

47. Грязневич П.А. Предисловие // История халифов анонимного автора XI века. Факсимиле рукописи / Предисл. и краткое излож. содерж. П.А. Грязневича. Указ. М.Б. Пиотровского и П.А. Грязневича // Памятники письменности Востока. XI. М.: Наука, 1967. С. 10–34.

48. Грязневич П.А. Проблемы изучения истории возникновения ислама // Ислам. Религия, общество, государство. М.: Наука, 1984. С. 5–18.

49. Грязневич П.А. Формирование арабской народности раннего средневековья (К постановке проблемы) // Ислам. Религия, общество, государство. М.: Наука, 1984. С. 132–143.

50. Дандамаев М.А. Мидия и ахеменидская Персия // История древнего мира. [Кн. 2] Расцвет древних обществ / Под ред. И.М. Дьяконова и др. М.: Наука, 1982. С. 142–159.

51. Дашков С.Б. Императоры Византии. М.: ИД «Красная площадь», «АПС — книги», 1997.

52. Денни Ф.М. Ислам и мусульманская община / Пер. с англ. В.В. Федорина // Религиозные традиции мира. Т. II. М.: КРОНПРЕСС, 1996.

53. Джапаридзе Г.И. Золотые монеты в Ираке в VIII–XI вв. // Восточное историческое источниковедение и специальные исторические дисциплины. Сб. статей. Вып. 2. М.: Наука, 1994. С. 200–228.

54. Дози Р. Насколько подлинно мусульманское предание? // Крымский А. История мусульманства. Самостоятельные очерки, обработки и дополнительные переводы из Дози и Гольдциэра. Ч. I. М, 1903. С. 159–161.

55. Дорошенко Е.А. Зороастрийцы в Иране (историко-этнографический очерк). М.: Наука, 1982.

56. Дубнов С.М. Учебник еврейской истории для школы и самообразования. Ч. I. Изд. 13-е. СПб., 1912.

57. Евангелие от Иоанна // Библия. Книги Священного писания Ветхого и Нового завета. М.: Издание Московской патриархии, 1979.

58. Ермаков Д.В. Хадисы и хадисная литература // Ислам: Историографические очерки / Под общей ред. С.М. Прозорова. М.: Наука, 1991. С. 85–108.

59. Жигалина О.И. Этносоциальная эволюция иранского общества. М.: Наука, 1996.

60. Зеймаль Е.В. Парфия и Греко-Бактрийское царство // История древнего мира. [Кн. 2] Расцвет древних обществ / Под ред. И.М.Дьяконова и др. М.: Наука, 1982. С. 473–483.

61. Зиауддин Сардар, Зафар Аббас Малик. Мухаммед // Серия «Экспресс-эрудит». Ростов-на-Дону: Изд. «Феникс», 1997.

62. Зороастр. Зара-Тустра. Жизненный путь правозвестника в Иране. Штутгарт: «Послание Грааля», 1994.

63. Ибн Хордадбех. Книга путей и стран / Пер. с араб., коммент., исследование, указ. и карты Наили Велихановой. Баку: Элм, 1986.

64. Ибрагим Т., Ефремова Н. Мусульманская священная история от Адама до Иисуса. Рассказы Корана о посланниках Божиих. М.: НИЦ «Ладомир», 1996.

65. Ильин Г.Ф., Дьяконов И.М. Индия, Северная Азия и Иран в первой половине I тысячелетия до н. э. // История древнего мира. [Кн. 1] Ранняя древность / Под ред. И.М. Дьяконова. М.: Наука, 1982. С. 331–352.

66. Иностранцев К.А. Сасанидские этюды. СПб., 1909.

67. Ирвинг В. Жизнь Магомета / Репринтное изд. М.: Лит. фонд РСФСР, 1991.

68. Ислам на территории бывшей Российской империи. Энциклопедический словарь. В. I. М.: Изд. «Восточная литература» РАН, 1998.

69. Ислам. Энциклопедический словарь. М.: Наука, 1991.

70. История ат-Табари. Ташкент: Изд. «Фан» АН Узб. ССР, 1987.

71. История халифов анонимного автора XI века. Факсимиле рукописи / Предисл. и краткое излож. содерж. П.А. Грязневича. Указ. М.Б.Пиотровского и П.А. Грязневича // Памятники письменности Востока. XI. М.: Наука, 1967.

72. Керимов Г.М. Шариат и его социальная сущность. М.: Наука, 1978.

73. Кинросс Л. Расцвет и упадок Османской империи / Пер. с англ. М. Пальникова. М.: КРОН-ПРЕСС, 1999.

74. Климович Л.И. Книга о Коране, его происхождении и мифологии. Изд. 2-е. М.: Политиздат, 1988.

75. Книга Орудж-бека Байата — Дон-Жуана Персидского (Историко-географический трактат). Баку: «Язычи», 1988.

76. Колесников А.И. Две редакции письма Мухаммеда сасанидскому шаху Хосрову II Парвизу // Палестинский сборник. В. 17 (80). История и филология стран Ближнего Востока в древности и средневековье. Л.: Наука, 1967. С. 74–83.

77. Колесников А.И. Денежное хозяйство в Иране в VII веке. М.: Изд. «Восточная литература» РАН, 1998.

78. Колесников А.И. Завоевание Ирана арабами (Иран при «праведных» халифах). М.: Наука, 1982.

79. Колесников А.И. Иран в начале VII века (Источники, внутренняя и внешняя политика, вопросы административного деления) // Палестинский сборник. В. 22 (85). Л.: Наука, 1970.

80. Колесников A.M. Сражение при Зу-Каре // Палестинский сборник. В. 19 (82). Вопросы истории и культуры на Ближнем Востоке (древность и средневековье). Л.: Наука, 1969. С. 76–86.

81. Коран / Пер. и коммент. И.Ю. Крачковского. Изд. 2-е. М., 1990.

82. Коран / Пер. с араб. и коммент. М.Н.-О. Османова. 2-е изд., перераб. и доп. М.: НИЦ «Ладомир», 1999.

83. Коран / Пер. с араб. яз. Г.С. Саблукова. 3-е изд. Казань, 1907.

84. Коран / Пер. смыслов и коммент. Валерии Пороховой. Изд. 2-е, перераб. и доп. / Гл. ред. д-р Мухаммад Сайд Аль Рошд. Дамаск-Москва, 1996.

85. Коран. Священная книга мусульман / Пер. с араб, и вступ. статья Т.Шумовского. М.: ТЕРРА, 1995.

86. Крымский А. История арабов и арабской литературы, светской и духовной (Корана, фыкха, сунны и пр.). Ч. I. I–IV. М., 1911.

87. Крымский А. История мусульманства. Самостоятельные очерки, обработки и дополнительные переводы из Дози и Гольдциэра. Ч. I и II. М., 1903–1911.

88. Кузнецов Б.И. Древний Иран и Тибет (История религии бон). СПб.: Изд. «Евразия», 1998.

89. Кузнецов B.C. Последний правитель Ираншахра. Новосибирск: Наука, Сиб. отд., 1991.

90. Ланда Р.Г. Ислам в истории России. М.: Изд. «Восточная литература» РАН, 1995.

91. Ле Турно Р. Новые ориентации берберов Северной Африки (950-1150) // Мусульманский мир 950-1150. М.: Наука, 1981. С. 145–173.

92. Логашова Б.-Р. Персы // Календарные обычаи и обряды народов Передней Азии. Годовой цикл. М.: Наука, 1998. С. 39–111.

93. Луконин В.Т., Бану-Лахути Ц.Б. Комментарий // Фирдоуси. Шахнаме. Т. IV. М.: НИЦ «Ладомир» — «Наука», 1994. С. 403–440.

94. Луконин В.Т. Культура Сасанидского Ирана. Иран в III–V вв. Очерки по истории культуры // Культура народов Востока. Материалы и исследования. М.: Наука, 1969.

95. Луконин В.Т. Сасанидская держава в III–V вв. // История древнего мира. [Кн. 3] Упадок древних обществ / Под ред. И.М. Дьяконова и др. М.: Наука, 1982. С. 182–204.

96. Лундин A.T. Южная Аравия в VI в. // Палестинский сборник. В. 8 (71). М.; Л., 1961. С. 61–86.

97. Лямменс. Мекка накануне хиджры // Происхождение ислама. Хрестоматия / Сост. Евг. Беляев. Ч. I. М.; Л., 1931. С. 36–51.

98. Аль-Мансури И. Мусульманские праздники и обряды. М.: Изд. «Гэотар», 1997.

99. Матар Н.И. Знакомьтесь: ислам / Пер. с англ. Киев: Изд. «София», 1997.

100. Матвеев К.П., Сазонов А.А. Пять жизней древней Сури. М.: Мол. Гвардия, 1989.

101. Мец А. Мусульманский Ренессанс. М.: Изд. «В и М», 1996.

102. Микульский Д.В. Арабский Геродот. М.: Алетейа, 1998.

103. Микульский Д. Две версии биографии ал-Хаджжаджа б. Йусуфа (в Мурудж аз-забах […] ал-Мас'уди и Китаб ал-икд ал-фарид Ибн Абд Раббихи) // Восточное историческое источниковедение и специальные исторические дисциплины. В. 5. М., 1997. С. 84–138.

104. Муркос Г.А. О речах, приписываемых халифу Али // Юбилейный сборник в честь В.Ф. Миллера. М., 1900.

105. Мухаммад ибн Харис ал-Хушани. Книга о судьях (Китаб ал-кудат) / Пер. с араб., предисл., примеч. и указ. К.А. Бойко. М.: Наука, 1992.

106. Мюллер А. История ислама от основания до новейших времен / Пер. с нем. под ред. Н.А. Медникова. Т. I–IV. СПб., 1895.

107. Насир-и Хусрау. Сафар-намэ. Книга путешествия / Пер. и вступ. статья Е.Э.Бертельса. М.; Л.: Academia, 1933.

108. Неру Дж. Взгляд на всемирную историю. Т. I. М., 1981.

109. От великого до смешного. Антология мирового анекдота. Киев: Довира, 1994.

110. Панова В.Ф., Бахтин Ю.Б. Жизнь Мухаммеда. М.: Политиздат, 1990.

111. Периханян A.T. Общество и право Ирана в Парфянский и Сасанидский периоды. М., 1983.

112. Петрушевский И.П. Ислам в Иране в VII–XV веках (Курс лекций). Л.: Изд. ЛГУ, 1966.

113. Пигулевская Н.В. Арабы у границ Византии и Ирана в IV–VI вв. М.; Л.: Наука, 1964.

114. Пигулевская Н. Месопотамия на рубеже V–VI вв. н. э. Сирийская хроника Иешу Стилита как исторический источник // Труды Института Востоковедения АН СССР. Т. XXXI. М.; Л., 1940.

115. Пигулевская Н.В. Сирийская средневековая историография. Исследования и переводы. СПб.: Изд. «Дмитрий Буланин», 2000.

116. Пигулевская Н.В., Якубовский А.Ю., Петрушевский И.П., Строева Л.В., Беленицкий Л.М. История Ирана с древнейших времен до конца XVIII века / Отв. ред. В.В. Струве. Л.: Изд. ЛГУ, 1958.

117. Пиотровский М.Б. «Поход слона» на Мекку (Коран и историческая действительность) // Ислам. Религия, общество, государство. М.: Наука, 1984. С. 28–35.

118. Пиотровский М.Б. Химйаритский каиль Сумайфа' Зу-л-Кала' и халиф Абу Бакр // Письменные памятники и проблемы истории культуры народов Востока. XII Годичная научная сессия ЛО ИВАН СССР. Ч. III. М.: Наука, 1977. С. 32–39.

119. Прозоров С.М. Введение // Аль-Хасан ибн Муса ан-Наубахти. Шиитские секты / Пер. с араб., исследование и коммент. С.М. Прозорова // Письменные памятники Востока. XLIII. М.: Наука, 1973. С. 16–108.

120. Прозоров С.М. К истории мусульманской догматики: мурджииты // Ислам в истории народов Востока (Сборник статей). М.: Наука, 1981. С. 19–24.

121. Прозоров С.М. Классификация мусульманских сект по «Ат-Табсир фи-д-дин» Абу-л-Музаффара Аль-Исфараини (ум. в 471/1078 г.) // Письменные памятники и проблемы истории культуры народов Востока. XII Годичная научная сессия ЛО ИВАН СССР. Ч. III. М.: Наука, 1977. С. 74–81.

122. Прозоров С.М. Персидский род Наубахти в Багдаде (вторая половина VIII — первая половина X в.) // Восточное историческое источниковедение и специальные исторические дисциплины: Сборник статей. В. 2. М.: Наука, 1994. С. 99–108.

123. Путинцева Т.А. Следы ведут в пески Аравии. М.: Наука, 1984.

124. Рак К.В. Мифы Древнего и раннесредневекового Ирана. СПб.; М.: Журнал «Нева» — «Летний сад», 1998.

125. Сиасет-намэ. Книга о правлении вазира XI столетия Низам ал-Мулька / Пер., введ. в изуч. памятника и примеч. проф. Б.Н. Заходера. М.; Л.: Изд. АН СССР, 1949.

126. Соловьев B.C. Магомет. Основатель ислама. М.: Соратник, 1994.

127. Тураев Б.А. История древнего Востока. Петроград, 1914.

128. Учок Б. Женщины-правительницы в мусульманских государствах. М.: Наука, 1982.

129. Фильштинский И.М. История арабов и Халифата (750-1517 гг.). М.: ИД «Муравей-Гайд», 1999.

130. Фильштинский И.М. История арабской литературы V — начало X века. М.: Наука, 1985.

131. Фильштинский И.М., Шидфар Б.Я. Очерк арабо-мусульманской культуры (VII–XII вв.). М.: Наука, 1971.

132. Фирдоуси. Шахнаме. Т. I–IX. М., 1972.

133. Фирдоуси. Шахнаме. Изд. 2-е. Т. I–IV. М.: НИЦ «Ладомир» — «Наука», 1994.

134. Фрай Р.Н. Наследие Ирана // Культура народов Востока. Материалы и исследования. М.: Наука, 1971.

135. Фрилинг Р. Христианство и ислам: Духовные борения человечества на пути к самопознанию / Пер. с нем. А. Прокопьева. М.: Энигма, 1997.

136. Аль-Хасан ибн Муса ан-Наубахти. Шиитские секты / Пер. с араб., иссл. и коммент. С.М. Прозорова// Письменные памятники Востока. XLIII. М.: Наука, 1973.

137. Хилал ас-Саби. Установления и обычаи двора халифов (Русум дар ал-хилафа) / Пер. с араб., предисл. и примеч. И.Б. Михайловой // Письменные памятники Востока. LXVII. М.: Наука, 1983.

138. Хишам ибн Мухаммед аль-Калби. Книга об идолах (Китаб аль-аснам) / Пер. с араб., предисл. и примеч. В.В. Полосина // Памятники письменности Востока. LXVIII. М.: Наука, 1984.

139. Хрестоматия по исламу / Пер. с араб., сост. и отв. ред. С.М. Прозоров. М.: Наука, 1994.

140. Хрестоматия по истории Халифата / Сост. и перев. Л.И. Надирадзе. М.: Изд. МГУ, 1968.

141. Чистякова Т.А. Арабский халифат. Пособие для учителя. М.: Учпедгиз РСФСР, 1962.

142. Шаймухамбетова Г.Б. Арабоязычная философия средневековья и классическая традиция (начальный период). М.: Наука, 1979.

143. Аш-Шахрастани, Абу-л-Фатх Мухаммед ибн Абд аль-Карим. Книга о религиях и сектах. Ч. I. Ислам / Пер. с араб., введ. и коммент. С.М. Прозорова // Письменные памятники Востока. LXXV. М.: Наука, 1984.

144. Шефер Э. Золотые прииски Самарканда. Книга о чужеземных диковинах в империи Тан / Пер. с англ. Е.В. Зеймаля и Е.И. Лубо-Лесниченко // Культура народов Востока. Материалы и исследования. М.: Наука, 1981.

145. Шифман И.Ш. Набатейское государство и его культура. Из истории культуры доисламской Аравии. М.: Наука, 1976.

146. Шмидт А.Э. Материалы по истории Средней Азии и Ирана // Ученые записки Института востоковедения АН СССР. XVI. М., 1958.

147. Шукуров Ш.М. Искусство и тайна. М.: Алетейа, 1999.

148. Эллерт Г. Мухаммед Пророк Аллаха // Властители душ. Серия «Исторические силуэты». Ростов-на-Дону: Изд. «Феникс», 1998. С. 117–410.

149. Энгельс Ф. Марксу в Лондон. Манчестер, около 26 мая 1853 г. // Маркс К., Энгельс Ф. Собр. соч. Изд. 2-е. Т. 28. М.: ГИПЛ. С. 208–210.

150. Annales quos scripsit Abu Djafar Mohammed ibn Djarir at-Tabari cum aliis ed. M.J. de Goeje, series 1–3. Lugduni Batavorum, 1879–1901.

151. Benjamin S.G.W. Persia. L.; N.Y., 1914.

152. Das Leben Muhammed's nach Muhammed Ibn Ishak bearbeitet von Abd el-Malik Ibn Hischam. Hrsg. von F.Wustenfeld. Bd. 1–2. Gottingen, 1858–1860.

153. Dennet B.C. Conversion and the Poll-tax in Early Islam // Harvard Historical Monographs. XXII. Harvard, 1950.

154. Gillaume A. The Life of Mohammad: A Translation of Ibn Ishak's «Sirat rasul Allah». L., 1955.

155. Karaka D.F. History of Parsis. Vol. I. L., 1884.

156. Muir W. The Califate, its decline and fall. Edinburgh, 1924.

157. Noldeke Th. Geschichte der Perser und Araber zur Zeit der Sasaniden aus der arabischen Chronic des Tabari. Leiden, 1879.

158. Tritton A.S. The Caliphs and their Non-Muslim Subjects: A Critical Study of the Covenant of 'Umar. L.: Oxford, 1970.

Часть 2 Иран и Ирак: противостояние и сотрудничество

Предисловие

История развитии взаимоотношений Ирана и Ирака, начиная со Средних веков и вплоть до 30-х годов XX в., не может рассматриваться на межгосударственном уровне. На территории современного Ирака, как известно, весь этот период не существовало самостоятельного государства: эти земли входили в состав различных эмиратов или империй, созданных преимущественно династиями неарабского происхождения. В Средние века слово «Ирак» вошло в состав наименований двух смежных территорий Ирак Арабский и Ирак Персидский (араб. аль-Ирак аль-Араби и аль-Ирак Аджми (или Аджам)). Первое использовалось для обозначения земель южной Месопотамии и прилегающих территорий, а второе — для западной части современного Ирана со столичными городами Исфахан и Казвин.

Территория современного Ирана до конца XV в. полностью или по частям завоевывалась другими народами и включалась в состав разных восточных империй. Лишь с приходом к власти династии Сефевидов (1501) Иран возродил свою государственность и стал играть активную самостоятельную роль в межгосударственных отношениях на Ближнем и Среднем Востоке.

До XX в. арабы и персы не враждовали между собой, а если и воевали друг с другом, то только лишь в качестве «пушечного мяса» армий многочисленных правителей, боровшихся за власть и стремившихся к захвату чужих земель. Наш интерес к этому периоду обусловлен несколькими причинами: во-первых, земли Ирака долгое время были ареной противоборства между Ираном и Османской империей, во-вторых, именно тогда определялось местоположение современной ирано-иракской границы, в-третьих, Ирак, правда недолго (1509–1533), входил в состав иранского государства, созданного династией Сефевидов.

На последующих страницах мы не без сожаления будем вынуждены расстаться с арабами Аравийского полуострова. После распада Халифата и до момента образования королевства Саудовской Аравии (1932) и других прибрежных арабских государств население Хиджаза сохранило к себе лишь пиететное отношение среди мусульман как к жителям священных городов и хранителям первых исламских святынь. В течение нескольких веков Хиджаз входил в состав Османской империи, и арабы Аравии практически уже не оказывали никакого влияния на развитие ирано-иракских отношений.

***
В Средние века написание арабо-мусульманских имен постепенно изменялось в соответствии с фонетическими особенностями языков неарабских народов, принимавших ислам. В таком несколько измененном виде оно закрепилось и стало традиционным. В арабском алфавите, как известно, нет таких продуктивных для других языков букв, как «о» и «п». С «оглушением» арабской «б» в ираноязычное «п» мы уже сталкивались: Бабак — Папак. Вот почему далее, подчиняясь законам орфографии, мы будем использовать написание мусульманских имен и слов в том виде, как оно принято в других странах. Поэтому читателя не должны удивлять такие изменения, как переход арабского артикля аль- в оль- или вообще его выпадание (шах (аль-) Аббас), а также появление «иранских» имен Мохаммед, Хосейн. Иначе звучат арабские имена и в тюркской передаче — Мехмет, Сулейман, Ахмет (вместо Мухаммад, Сулайман, Ахмад) и т. д.

Более сложная ситуация складывается при транслитерации имен и слов из монгольских языков. Здесь варианты, встречающиеся в научной литературе, бесконечны: Мунке — Монкэ — Менпо — Монке, Субутай — Субэдей — Субэдэ — Субетэй и т. п. Автор произвольно выбирал то или иное написание, а основные варианты поместил в Аннотированный указатель имен.

В ряде случаев мы оставили без изменения привычную русскоязычную передачу мусульманских имен, например Гамаль Абдель Насер (вместо Гамал Абд ан-Наср). Следует также отметить своеобразие написания арабских имен в современном Ираке: они утратили «указатель отчества» ибн (или бен), практически исчезла кунйа (почетное именование по сыну-первенцу). Поэтому в имени президента Иракской Республики Саддама Хусейна первое слово является именем собственным, а второе — это не фамилия и не родовое имя, а «отчество»: (ибн) Хусейн.

Глава 1 Иран и Ирак в Средние века

Мусульмане и кочевые народы

Завоеванные Буидами территории в течение короткого времени раздробились на удельные земли и в результате так и не составили единого централизованного государства. После смерти Адуд ад-даулы три его сына начали вести междоусобные войны. Воспользовавшись этим, их дядя Фахр ад-даула сумел восстановить свою власть в Исфахане, Рее, Хамадане и закрепить эти территории за своими потомками. Борьба трех сыновей Адуд ад-даулы закончилась победой одного из них, Баха' ад-даулы Фируза (989-1012 гг., 379–403 г. х.), но после его смерти постоянно воевавшие между собой четыре его сына уже не смогли удержать в руках Ирак Арабский. Слабость политических и экономических связей, рост феодальной раздробленности и постоянные междоусобные войны привели к полному распаду государства Буидов, а его земли стали добычей завоевателей, сначала армий династии Газневидов, а потом тюрков-сельджуков.

Бывший гулям Алп-тегин, один из полководцев Саманидов, возвысился по службе и разбогател (владел 500 селениями, 100 тыс. лошадей и почти миллионом овец)[584]. В 961 г., попав в опалу, он бежал в Газну, где основал свой эмират. После смерти Алп-тегина (963) один из его преемников и также выходец из гулямов Сёбук-тегин (977–997 гг., 366–387 г. х.) постепенно расширил свои владения и стал основателем династии Газневидов (977-1186 гг., 366–582 г. х.). В ходе завоевательных походов сын Сёбук-тегина, Махмуд Газневи (998-1030 гг., 388–421 г.х.), захватил сначала часть бывших владений Саманидов — Хорасан, Хорезм, Систан и Афганистан[585]. К концу своей жизни он завоевал и земли Буидов (Исфахан, Рей, Джибал). В ходе 17 (!) военных походов на Индию султан Махмуд Газневи присоединил к своим владениям северо-западные территории Индии и создал могущественную империю, простиравшуюся от Курдистана на западе до р. Ганг на востоке. Однако вскоре Газневидам пришлось столкнуться с новым противником — тюрками-сельджуками.

Тюркские кочевые племена, носившие наименование огузов (или гузов), с древнейших времен занимали обширные степные районы в низовьях Сырдарьи и между Каспийским и Аральским морями. Во второй половине X в. н. э. из их среды выделилось сельджукское объединение племен. Оно получило свое название по имени вождя огузского рода кынык Сельджука, носившего титул йабгу или байгу[586], чье племя кочевало в районе города Отрара в низовьях Сырдарьи. Он стал родоначальником династии Сельджукидов (1038–1194 гг., 429–590 г. х.), а все огузы, признавшие ее власть, стали называться сельджуками.

В конце X в. (около 1000 г.) Сельджук и его племя приняли ислам, сменивший примитивное шаманство, и стали мигрировать на юг, к границам государства Газневидов. Наиболее широкий размах эта перекочевка приняла после смерти султана Махмуда Газневи, в первые годы правления его сына Мас'уда (1030–1041). Племена сельджуков в то время разделились на две самостоятельные группировки. Во главе одной из них стоял старший сын Сельджука — Исра'ил, а во главе другой третий по счету сын, Муса, и внуки Сельджука, братья Мухаммед Тугрил-бек и Да'уд Чагры-бек.

В тюркских племенах действовал следующий принцип наследования власти: главу рода или племени сменял не сын, а следующий по возрасту брат, старший племянник наследовал дяде. После смерти Сельджука (а умер он, по преданию, в возрасте 100 или 107 лет) главенство получил Исра'ил, но в 1029 г. он был вероломно схвачен Махмудом Газневи и погиб в застенках. К тому времени второй сын Сельджука, Мика'ил, уже умер, и титул «байгу» перешел к Мусе. Позже этот принцип сменился прямым наследованием, и титул «байгу» носили потомки Мусы — аль-Хасан, Фахр аль-Мулк и Кара-Арслан Бури[587].

В июне 1035 г. в битве около Нисы (в 18 км к северо-западу от современного Ашхабада) сельджуки разбили 20-тысячное войско султана Мас'уда Газневида и получили от него земли в северном Хорасане на условиях несения пограничной военной службы. В июне 1038 г. авангард сельджуков во главе с Ибрахимом Йиналом, единоутробным братом Тугрил-бека, вступил в Нишапур. Тугрил-бек сел на престоле в Нишапуре, и его имя было впервые упомянуто в хутбе под лакабом Рукн ад-даула ва-д-дин («Опора государства и веры»)[588]. Чагры-бек с 1037 г. обосновался в Мерве. С этого времени Сельджукиды получают титулы шахиншахов и султанов. Официальный титул султана звучал как ас-султан аль-му'аззам, «величайший султан». С 1045 г. правителей-Сельджукидов называли также султанами Востока и Запада (араб. — ас-султан аль-Машрик ва-л-Магриб). По замечанию В.В. Бартольда, только при Сельджукидах титул «султан» получил значение «верховного правителя всего мусульманского мира»[589].

В мае 1040 г. в решающей битве у Данданакана, к востоку от Мерва, сельджуки вновь наголову разбили войска султана Мас'уда и подчинили себе весь северо-восточный Иран, поставив на колени державу Газневидов. Это событие ознаменовало собой рождение нового государства. На месте сражения был собран шатер, в котором установили трон. Тугрил-бек сел на него, и приближенные приветствовали нового властителя Хорасана.

Мас'уд Газневи бежал в Индию, и знать возвела на трон его брата Мухаммеда, который еще в 1030 г. был ослеплен и с тех пор находился в заточении. Весной 1041 г. в результате междоусобной борьбы во главе государства Газневидов стал сын Мас'уда, султан Маудуд (1041–1049), а через 10 лет после этого другой сын — Ибрахим (1059–1099). И все эти годы между Газневидами и Сельджукидами шла ожесточенная борьба за верховенство на Среднем Востоке. В 1060 г. это противоборство завершилось подписанием мирного соглашения, к которому пришли султаны Ибрахим Газневи и Чагры-бек Сельджукид. Стороны согласились прекратить территориальные споры и довольствовались теми землями, которыми обладали к тому времени. Граница между государствами пролегла в Северном и Западном Афганистане[590].

После Данданакана верховным правителем сельджуков был провозглашен Тугрил-бек, а его старший брат Чагры-бек стал вторым лицом в государстве. Ибрахиму Йиналу были обещаны Хамадан, Горган (Джурджан) и Дамган, сыну Чагры-бека, Кавурду, — Керман, а Мусе-байту Буст, Герат и Систан. Но все это еще предстояло завоевать.

Этот раздел территорий в различных источниках отображен по-разному.

Приведем вариант средневекового иранского историографа 'Имад ад-дина аль-Исфахани. «Они [Сельджукиды. — А.А.] разделили страну, поделили имущество. Султан Тугрил-бек ибн Мика'ил и его брат Чагры-бек Абу Сулайман [получили земли] от реки Джейхун [Амударья. — А.А.] до Нишапура, брату [Тугрила] по матери и сыну его дяди по отцу Ибрахиму Йиналу [выпали] Кухистан и Джурджан, а сыну его дяди Абу Али аль-Хасану ибн Мусе ибн Сельджуку — Герат, Бушендж, Сиджистан и область Гур»[591].

Двигая отряды своих войск в разных направлениях, сельджуки организовали новые успешные завоевательные походы. На востоке Чагры-бек в 1040/41 г. покорил Балх и Тохаристан, в 1043 г. — Хорезм, а к 1060 г. — Герат и Буст. Насколько далеко на северо-восток простерлись завоевания первых Сельджукидов, можно судить по тому, что сын Чагры-бека, Алп-Арслан, получил во владение Балх, Тохаристан, Термез, Кубадийан, Вахш и Валвалидж. На юге к 1045 г. Кавурд-бек и Ибрахим Йинал полностью покоряют Керман, а в 1056 г. — Систан. На западе войска Тугрил-бека завоевывают Хамадан (1044), Керманшах (1046), Курдистан (1050) и Исфахан (1051), где правила дейлемитская династия Какуидов[592]. С весны 1054 г. вассальными владениями Сельджукидов становятся Фарс и Хузистан[593].

К концу 40-х годов XI в. сельджукские войска достигли границ владений Византийской империи. В 1048/49 г. (440 г.х.) у крепости Капутру в местности Арджовит (Армения) Ибрахим Йинал и внук Сельджука Куталмыш встретились с восточной армией императора Константина IX Мономаха и его союзниками — грузинскими и армянскими ополченцами. Союзным войском численностью 41,7 тыс. человек (в том числе 15 тыс. византийских легионеров) командовал грузинский эристав (правитель) Липарит Багваши. Сельджуки нанесли первое серьезное поражение объединенным силам христиан, их главнокомандующий был захвачен и провел в плену два года, а Ибрахим Йинал оправдал свой лакаб Сайф ад-даула («Меч государства»)[594].

В 1050 г. Тугрил-бек перенес свою столицу из Рея в Исфахан и все свои силы направил на подчинение Багдада. «Пропагандистское обеспечение» планировавшегося похода началось с распоряжения включить в хутбу проклинание шиизма. В ходе последовавшего продвижения сельджукских войск на запад широко использовался лозунг, призывавший к освобождению правоверного аббасидского халифа от шиитских еретиков династии Буидов. К середине 50-х годов кольцо сельджукских владений сжалось вокруг Багдада. Аббасидскому халифу аль-Ка'иму (1031–1075) для сохранения баланса сил пришлось лавировать между Сельджукидами и последними Буидами — фактическими правителями города. Когда Тугрил-бек подошел к Багдаду и окружил его (начало декабря 1055 г.), была прочитана хутба, упоминавшая имена и Тугрил-бека, и буидского правителя Ирака Арабского аль-Малика ар-Рахима (1048–1055). Однако даже роль сюзерена над бывшей столицей Халифата теперь уже не устраивала всесильных Сельджукидов, прекрасно осознававших значение Багдада в мусульманском мире. 20 декабря 1055 г. (рамадан 447 г. х.) сельджуки без боя вошли в Багдад, неся с собой бесчинства и грабежи. Это вызвало жалобы населения, обращенные к халифу. Воспользовавшись этим, Тугрил-бек вызвал в свой лагерь аль-Малика ар-Рахима, арестовал его за подстрекательство населения против сельджуков, отменил упоминание его имени в хутбе, лишил власти и отправил на пожизненное заключение в цитадель г. Рея, где он и умер в 1058 г. Таким образом, захват Багдада положил конец правлению династии Буидов в Иране[595].

Сельджукиды унаследовали титулы «шахиншах», возрожденный Буидами, и «амир аль-му'минин» («повелитель правоверных»), эпизодически использовавшийся Газневидами, чем хотели подчеркнуть преемственность своего государства от держав Буидов и Газневидов. Сельджукский покоритель Багдада был облачен аль-Ка'имом в семь почетных черных одеяний, опоясан двумя мечами, а в качестве символа власти над покоренными странами «Востока и Запада» получил два золотых венца[596]. Свое положение Тугрил-бек укрепил еще и тем, что заключил династический брак, взяв в жены Са'иду, дочь халифа.

В 1060 г. умер Чагры-бек. Тугрил-бек, согласно обычаю, женился на вдове брата и до конца жизни (1063) оставался единственным главой государства Сельджукидов, границы которого к этому времени простирались от Амударьи до Евфрата. После смерти Тугрил-бека трон перешел к его племяннику, сыну Чагры-бека Алп-Арслану (1063–1072 гг., 455–465 г. х.). Он был провозглашен султаном (у Тугрил-бека не было мужского потомства) и удостоился атрибутов власти — шапки султана (кулах) и пояса (камар).

В 1064 г. свои претензии на престол выдвинул покоритель Закавказья Куталмыш. «Султанат, — заявил он своему двоюродному племяннику, — должен по праву перейти ко мне, поскольку мой отец [Исра'ил. — А.А.] был старшим и главным предводителем [сельджукских] племен»[597]. Среди огузов произошел раскол: часть из них поддерживала притязания Куталмыша, другие выступили на стороне Алп-Арслана. Этот спор, так уж повелось, разрешился на поле брани. В 1063 г. в окрестностях Рея произошло сражение, в котором войско правившего султана одержало победу. Куталмыш был убит, выступившие на его стороне племена были истреблены, а их имущество и скот разграблены. В плену оказались родственники Куталмыша и среди них малолетний сын Сулейман-шах. Алп-Арслан отдал было распоряжение казнить плененных, однако, вняв доводам своего везиря Низам аль-Мулка, отменил свое решение. Сулейман-шах был отправлен на границу с Сирией и Византией[598]. При Алп-Арслане сельджуки окончательно закреплялись в Армении, а с 80-х годов — в Грузии. Азербайджан[599] вошел в состав владений Сельджукидов еще ранее — в 1054 г.[600].

Об Алп-Арслане еще в Средние века сложилось мнение как о великом завоевателе, которому подчинялось более «тысячи двухсот падишахов». Султан имел своеобразную внешность: «грациозный стан, длинные, но редкие усы и борода, которую он во время стрельбы из лука завязывал узлом»[601].

В этот период Византийская империя уже не могла оказать достаточного сопротивления сельджукскому нашествию. Лишь в 1071 г. императору Роману IV Диогену удалось собрать большое войско для организации отпора. Однако эти усилия оказались тщетными: в знаменитой битве у Маназкерта в Армении византийцы были разгромлены (1071 г., 463 г. х.), и путь в Малую Азию оказался открытым. Сам император попал в плен, и Алп-Арслан взял с него обязательство выплатить за освобождение выкуп в размере 1,5 млн динаров и ежегодно вносить в казну Сельджукидов в виде дани еще 360 тыс. динаров. Роман IV согласился оказывать султану необходимую военную помощь и освободить всех пленных мусульман, томившихся в Византии[602]. В течение последующих десяти лет после битвы у Маназкерта сельджуки покорили всю Армению, Восточную Грузию, Ширван, Малую Азию, Сирию и Палестину.

В 1072 г. большая сельджукская армия, форсировав Амударью, приступила к захвату Мавераннахра. Однако удачно начавшийся поход был прерван в связи с убийством Алп-Арслана. По различным данным, он был смертельно ранен либо комендантом одной их захваченных крепостей, либо подосланным убийцей или фанатиком. Тело султана перевезли в Хорасан и предали земле в Мерве рядом с могилой его отца Чагры-бека.

После убийства Алп-Арслана наследником престола должен был стать его 18-летний сын Малик-шах, однако свои претензии на трон предъявил брат покойного султана Кавурд Кара-Арслан, правивший в Кермане. В своем послании к племяннику он апеллировал к старой родоплеменной традиции, когда верховенство в клане переходило к старшему по возрасту: «Я — старший брат, а ты — младший сын. Я — главный наследник моего брата султана Алп-Арслана, а не ты»[603]. Однако Малик-шах посчитал, что брат не должен унаследовать власть, когда есть такой сын, как он. Кавурд предпринял попытку силой завладеть троном, но потерпел поражение в тяжелом трехдневном сражении близ Хамадана (апрель-май 1073 г.). Сам он попал в плен и вскоре был задушен тетивой от лука. В назидание своим родственникам султан приказал выколоть глаза всем попавшим в его руки сыновьям мятежного дяди[604].

Годы правления Малик-шаха I (1072–1092 гг., 465–485 г.х.), получившего при воцарении лакабы Джалал ад-даула и Джалал ад-дин («Величие государства», «Величие веры»), были временем наивысшего могущества Сельджукидов[605].

В мусульманских хрониках султан именовался «самой крупной жемчужиной в ожерелье сельджукских владык». По описаниям современников, он обладал более уравновешенным и мягким характером, чем был у его отца. Малик-шах имел «приятную внешность, полную талию, высокую шею, но был склонен к полноте; он носил округлую бороду и усы, лицо его было румяного белого цвета, но один глаз был немного испорчен»[606].

Границы государства Малик-шаха к концу его владычества простирались от Средиземного и Мраморного морей на западе до Кашгара на востоке, от хребтов Большого Кавказа и Черного моря на севере до Сирийской пустыни и вод Персидского залива на юге.

Смерть Малик-шаха и его везиря Низам аль-Мулка (1092) вызвала острую междоусобную борьбу за власть и положила начало «смутному времени», 'ахд аль-фитрат. Империя стала распадаться на отдельные султанаты, хотя, объективно говоря, этот процесс начался раньше. Уже существовали самостоятельные султанаты в Кермане (1041–1187), Сирии (1078–1117) и Руме (1077–1307). Значительно ослабело влияние Сельджукидов в Ираке Арабском и соответственно на аббасидских халифов. Сыновья Малик-шаха — Махмуд I (1092–1094), Баркйарук (1094–1105), Мухаммед I (1105–1118) и Санджар (1097–1118) — все были султанами на той или иной территории и в течение более чем двух десятилетий боролись за верховенство.

Вся полнота власти после смерти Малик-шаха перешла в руки его жены Теркен-хатун. Она обеспечила восхождение на престол в Исфахане своему четырехлетнему сыну Махмуду I, став при нем регентшей. Другим претендентом на трон был другой сын покойного султана 12-летний Баркйарук, бежавший от преследований в Рей. В итоге впервые в истории Сельджукской империи появилось два верховных правителя: оба упоминались в хутбе, и каждый из них чеканил свою монету. Двоевластие длилось два года.

В начале 1094 г. армия Баркйарука разбила войско Теркен-хатун и осадила Исфахан. Трудно предположить, как сложилась бы судьба мальчика-султана и его матери-регентши, если бы они оба не скончались в результате эпидемии оспы. Баркйарук в феврале 1094 г. получил от багдадского халифа инвеституру на верховную султанскую власть.

В конце 90-х годов XI в. сильно возвысился сводный брат султана Баркйарука Мухаммед Тапар, правивший в Азербайджане и Арране. После ряда сражений оба противника в 1104 г. заключили соглашение о разделе государства. Мухаммед получил помимо Азербайджана и Аррана северо-западные районы Ирана, а также Мосул, Сирию и земли бассейна Евфрата. Под властью Баркйарука остались бóльшая часть Западного и Центрального Ирана, Хузистан, Дийарбакыр, Хиджаз и аль-Джазира. Оба брата именовались султанами, но верховным правителем оставался Баркйарук. Его наследником, по договору 1104 г., должен был стать Мухаммед Тапар.

После смерти Баркйарука (1105) оставшиеся два сводных брата Мухаммед Тапар и Санджар договорились о разделе государства. (Матерью Санджара была невольница Малик-шаха по имени Тадж ад-дин-хатун.) Санджар остался в восточных областях (Хорасане, Систане и Хорезме), где уже был султаном более 20 лет, и правил там еще почти 40. лет до 1157 г. Своей столицей он избрал Мерв. А Мухаммеду I Тапару и его потомкам достались земли Западного Ирана, Ирака Арабского и Азербайджана, составившие так называемый султанат Иракских Сельджукидов со столицей в Хамадане (1118–1194 гг., 511–590 г. х.). Вскоре этот султанат распался на ряд полунезависимых эмиратов, тюркскими властителями которых были выдвинувшиеся по службе атабеки: Ильдегизиды в Азербайджане (1136–1225), Салгуриды в Фарсе (1148–1287), Хазараспиды в Луристане (1148–1339) и др.

В период правления первых трех «великих султанов» (1038–1092) был заложен фундамент для объединения ирано- и тюркоязычных народов. Задачу создания нового государства сельджуки решали в основном с помощью иранских чиновников. Образовавшееся Сельджукское государство, хотя и изменило демографический баланс в пользу тюркоязычных народов, не было этнически однородным. Тюрки-завоеватели привнесли институт аймака (единство территории и племени) в качестве основы политической жизни завоеванных государств, но они не могли объединить различные покоренные народы на базе какой-либо «национальной» или патриотической идеи. Для создания империи вполне достаточной оказалась идея мусульманского единства. Сила и влияние адата — традиционного уклада и неписаных правил и обычаев иранцев — оказались столь сильны, что сельджуки не смогли заменить его чем-либо новым и достойным.

Характерно, что армянские и грузинские летописцы, повествуя о событиях в Иране и нашествии сельджуков на Армению и Грузию, пользовались термином «персы», а государство Сельджукидов называли не иначе как «Персия». Другими словами, в них видели преемников и продолжателей традиций некогда могущественного Ирана. К тому же вторжение сельджуков в страны Закавказья осуществлялось с территории Ирана и происходило под черными аббасидскими знаменами[607].

Не имея большого опыта управления огромными многонаселенными территориями, сельджукские султаны вынуждены были использовать на службе в государственном и административном аппарате, фискальном и других ведомствах тех чиновников, по преимуществу иранского происхождения, которые остались не у дел после распада держав Буидов и Газневидов. Эти сановники, впрочем, как и именитые мусульманские улемы, быстро примирились с владычеством сельджуков. Принятые на службу завоевателями иранские сановники воспринимали сельджукское вторжение в качестве своего рода катализатора возрождения древнеиранской государственности. Вся деловая переписка в государственных учреждениях велась, как правило, на фарси и лишь иногда на арабском языке. Султаны со временем стали больше опираться на персидскую знать, связанную с центральным госаппаратом и заинтересованную в существовании сильной султанской власти.

Первыми великими везирями Сельджукидов при Тугрил-беке были исключительно персы — Абу-л-Касим (1038–1043), Абу-л-Фатх Рази (1043–1048), Амид аль-Мулк (1048–1063). Но наиболее замечательной фигурой среди иранской чиновной знати и подлинным создателем Сельджукского государства был знаменитый везирь султанов Алп-Арслана и Малик-шаха — Низам аль-Мулк (1063–1092). Он на практике реализовал многие формы государственного правления и налогообложения Сасанидской империи, творчески перенеся их на тюркскую почву. Его сын Фахр аль-Мулк был везирем у султана Санджара. Теоретическое и богословское обоснование проводимых Низам аль-Мулком и его сыном реформ обеспечивал крупнейший улем и философ того времени факих-шафи'ит аль-Газали (1058–1111).

В XII в. ислам, бесспорно, стал религией большинства населения Ирана, и упоминания о зороастрийцах практически исчезли со страниц первоисточников. Выступая в качестве продолжателей дела династии Буидов, Сельджукиды тем не менее не распространяли это преемство на религиозную сферу. Будучи суннитами, они выступали в роли защитников «чистоты ислама», взявших верх над «извратителями» — шиитской Буидской династией[608]. При Тугрил-беке Сельджукиды поддерживали мазхаб ханафитов, однако позднее, благодаря стараниям Низам аль-Мулка, стали опираться на шафи'итов. Это привело к их столкновению с сильной оппозицией шиитов Атабата[609] и, что оказалось более серьезным, вовлекло в число непримиримых врагов исмаилитов.

Духовный лидер исмаилитов, да'и (дословно «проповедник»), аль-Хасан ибн ас-Саббах выдвинулся в 70-х годах XI в. как посланец и представитель исмаилитского имама и фатимидского халифа Египта аль-Мустансира (1036–1094 гг., 427–487 г. х.), а также его старшего сына Низара (поэтому восточные исмаилиты именовались низаритами[610]). В 1090 г. исмаилиты захватили крепость Аламут («Неприступное гнездо») в горах Эльбурса близ Казвина. Затем они овладели целым рядом городов в Дейлеме, Кухистане и Фарсе и основали мощное теократическое исмаилитское государство со столицей в Аламуте (1090–1256 гг., 483–653 г.х.). Аль-Хасан ибн ас-Саббах, по прозванию «горный старец», стал не только духовным главой исмаилитов Ирана и Сирии, но и властителем всех исмаилитских владений. Свои взгляды Ибн ас-Саббах изложил в учении, получившем название ад-да 'ва аль-джадида («Новый призыв»). Исмаилиты начали вести кровавую войну против исповедовавших суннизм и притеснявших шиитов властелинов Востока. Не обладая достаточными военными силами, исмаилиты до совершенства развили практику индивидуального террора. От их рук, в частности, пали: везирь Низам аль-Мулк (1092), сельджукский султан Ирака Гийас ад-дин Да'уд (1132), аббасидские халифы аль-Мустаршид (1135) и ар-Рашид (1136) и многие другие. После смерти Ибн ас-Саббаха (1124) главой исмаилитов стал его соратник Кийа Бозорг Омид, и государство при нем и его преемниках просуществовало еще более 130 лет до того времени, когда пало, не устояв перед нашествием монголов (1256).

Жителям Аламута людская молва приписывала чрезмерное употребление наркотиков, особенно гашиша, с помощью которых исмаилиты вызывали у себя галлюцинации с видениями садов Эдема, райских красавиц-гурий и т. п. Поэтому их часто называли хашиша или хашишийун, т. е. курильщиками гашиша. Это слово в несколько искаженной форме через крестоносцев попало в Европу и вошло в некоторые языки в значении «убийца» — assassin. Сами исмаилиты называли исполнителей убийств словом «федай» («фидай»), которое можно интерпретировать как «жертвующий собой ради достижения высокой цели». Сунниты называли всех исмаилитов «заблудшими» (араб. — аль-малахида, ед. ч. аль-мулхид).

Годы правления султана Санджара совпали по времени с возвышением государства Хорезмшахов[611]. Родоначальник династии хорезмшахов, Ануш-тегин, происходил из огузского рода бекдили, населявшего верховья реки Мургаб, и в юности был рабом. Он быстро продвигался по службе и вскоре занял один из самых важных постов при дворе султана Малик-шаха I, должность таштдара — хранителя умывальных и банных принадлежностей. Потом как доверенное лицо султана он был отправлен в Хорезм, где верно служил престолу на вторых-третьих ролях. После смерти Ануш-тегина (1097) султан Баркйарук Сельджукид назначил его сына Кутб ад-дина Мухаммеда наместником Хорезма с пожалованием лакаба «хорезмшах». Хорезмшах Кутб ад-дин правил Хорезмом 30 лет (1097–1127/28 гг., 490–521 г. х.) и все эти годы до самой смерти был верным подданным султанов Баркйарука и Санджара. Когда Кутб ад-дин умер (1127/28 г., 522 г. х.), султан, не колеблясь, утвердил на престоле хорезмшахов его 29-летнего сына, Мухаммеда Атсыза (тюрк. — «Безымянный»).

Среди жителей Хорезма Атсыз считался справедливым и заботливым правителем. Его подданные, как отмечали современники, «были в полной безопасности и жили в царстве всеобщей справедливости»[612]. Атсыз оказывал покровительство ученым и литераторам, был известен как ценитель искусств и наук, сам писал касыды и рубай на фарси. Хорезмшах постоянно сопровождал Санджара во время его военных походов, отличался храбростью и одержал много побед, чем заслужил особое благоволение султана.

Доверие Санджара к Атсызу еще более возросло после того, как тот спас ему жизнь. Во время одного из походов (1130) неподалеку от Бухары Санджар решил развлечь себя охотой. Его гулямы и слуги устроили заговор с целью убийства султана. Атсыз не участвовал в охоте и, проснувшись ночью, вскочил на коня и бросился в лагерь Санджара. Он прибыл вовремя: заговорщики уже окружили султана, и участь его была решена. Атсыз ринулся в схватку и вызволил Санджара из беды. Когда султан спросил, каким образом тот узнал о заговоре, Атсыз ответил: «Я увидел во сне, что с султаном случилось несчастье на охоте, и я тут же поспешил сюда!»[613].

10 лет (1128–1138) хорезмшах Атсыз верой и правдой служил султану Санджару, не помышляя ни о войне с ним, ни о предательстве. Он постепенно накапливал силы, и пришло время, когда он счел их достаточными, чтобы освободиться от зависимости от Сельджукидов. Прознав о намерениях Атсыза, султан Санджар решил наказать своего наместника и в октябре 1138 г. двинул свои войска в Хорезм. В сражении у крепости Хазарасп Атсыз был разбит и бежал. Среди 10 тыс. его погибших воинов оказался и любимый сын Атлык. После захвата Хорезма Санджар оставил его на попечение своего племянника Сулейман-шаха и возвратился в Мерв (февраль 1139 г.). Не успела, как говорится, осесть пыль, как в Хорезме появился Атсыз и при поддержке жителей города изгнал Сулейман-шаха. Изъявив покорность Санджару, хорезмшах добился прощения, но уже через несколько месяцев самовольно захватил часть Горгана и Бухару. На этот раз султан не принял никаких карательных мер: он был сильно обеспокоен появлением новой грозной силы — кочевников-каракитаев[614], которые начали в это время планомерные набеги из Синьцзяна. Конфронтация с Санджаром заметно ослабляла положение Атсыза, и он, тревожась за свои владения, вновь решил пойти с повинной. Санджар и на этот раз простил мятежного хорезмшаха.

Сохранился текст верноподданнической грамоты, сагванд-наме, которую Атсыз направил султану Санджару в мае 1141 г. Приведем из нее несколько выдержек. «Что касается меня. Атсыза, сына Мухаммеда, то я взываю к могущественному и великому Аллаху за помощью и прибегаю к его милости. Как я верен этому своему обету Господу, таким же образом я считаю себя обязанным повиноваться владыке мира султану ислама. Господь одобряет действия каждого, кто идет по праведному пути. И я, Атсыз, сын хорезмшаха Мухаммеда, дал обещание могущественному и великому Аллаху и его посланнику Мухаммеду… в том, что, пока я существую, я буду покорен владыке вселенной Санджару ибн Малик-шаху, да продлит Аллах его жизнь, и буду повиноваться его приказам. Никогда я не окажу ему неповиновения… Я буду другом его друзей и врагом его врагов… Я не буду поддаваться никаким хитростям и уловкам и не буду ни в чем сомневаться…

Я клянусь именем Господа, создателя семи небес и земли, и беру в свидетели Господа, что я никогда не буду выступать против султана. Если я совершу что-либо, противное тому, о чем говорится в этой грамоте, то пусть меня постигнет гнев Аллаха и я лишусь его покровительства. Если я окажу какое-либо противодействие султану, то в наказание я десять раз совершу хаджж в Мекку пешком и десять лет буду поститься, все свое имущество и достояние раздам бедным в Мекке и Медине…»[615].

Заручившись поддержкой султана Санджара, Атсыз тайно вступает в контакт с влиятельнымпротивником Сельджукидов — багдадским халифом аль-Муктафи. Он просит утвердить его полновластным владыкой Хорезма и всех тех земель, которые он к нему присоединит в дальнейшем на принудительной или добровольной основе. Вскоре решением халифа Атсыз получает титул султана и с 1141 г. начинает чеканить монеты со своим именем.

В середине 30-х годов XII в. в Среднюю Азию хлынула волна кочевников-каракитаев. Они продвинулись до пределов Восточного Туркестана и Семиречья и вскоре овладели ими. В 1137 г. пали Кашгар, Хотан и Ходжент. Под угрозой вторжения оказались земли Сельджукидов. В течение шести месяцев султан Санджар вел подготовку к войне с каракитаями. Ему удалось собрать армию численностью до 100 тыс. человек. Примерно столько же воинов имелось в распоряжении каракитайского владыки, гюр-хана, Йелюй Та-ши (1124–1143). Решающее сражение между противниками состоялось к северо-востоку от Самарканда в пустынной местности Катаван 9 сентября 1141 г. (5 сафара 536 г. х.). Армия Санджара была смята и обращена в бегство. Санджар, имевший при себе около 300 всадников и личную охрану, оказался в окружении. Прорваться сквозь ряды неприятеля и бежать с поля боя ему удалось лишь в окружении шести всадников. Жена султана, Теркен-хатун, попала в плен. Чтобы вызволить ее из неволи, Санджару пришлось уплатить 500 тыс. динаров[616].

Выгоды из сложившейся обстановки извлек вездесущий Атсыз. Уже через месяц после поражения Санджара он вторгся в Хорасан, а 21 октября 1141 г. захватил и разорил Мерв, где воссел на троне своего бывшего сюзерена и завладел драгоценностями султанской казны. Вскоре пал Нишапур и ряд других городов Хорасана. 29 мая 1142 г. в поверженном Нишапуре Атсыз повелел прекратить упоминание имени Санджара в хутбе, заменив его своим. Через два месяца султан восстановил статус-кво, но противоборство двух амбициозных правителей продолжалось. 2 июня 1148 г. Атсыз в очередной раз оказался вынужденным изъявить покорность и должен был, согласно этикету, облобызать прах у ног Санджара. Однако он при встрече не сошел с коня и ограничился приветствием, к тому же, в нарушение всех правил, первым покинул место встречи. Султану вновь пришлось усмирить свой гнев, ибо перед этим он публично помиловал непокорного вассала[617].

Последние годы правления султана Санджара вряд ли можно назвать спокойными. Чувствительные удары по его престижу, помимо Атсыза, наносили: правитель государства Гуридов Ала ад-дин аль-Хусейн (1149–1161 гг., 544–556 г. х.), каракитаи и умудренный опытом правитель Сиджистана Тадж ад-дин Абу-л-Фадл Наср. Он правил долгие 76 лет (1087–1163), был авторитетен и необычайно храбр, многие годы верно служил Санджару, сопровождая султана во всех его походах, а во время битвы при Катаване даже спас ему жизнь. Но главный сокрушительный удар по владениям Санджара нанесли не они, а кочевники-огузы, появившиеся на землях государства Сельджукидов еще при Малик-шахе I. В апреле 1153 г. недовольные возросшими поборами властей (за право пользоваться пастбищами огузы принуждались ежегодно поставлять к «султанскому столу» 30 тыс. овец вместо 24 тыс.) огузы восстали и в битве под Мервом нанесли поражение султанской армии. Когда воины Санджара обратились в бегство, огузы бросились в погоню и пленили султана. К плененному владыке огузы относились с уважением, однако, опасаясь того, что он сможет убежать, на ночь запирали его в железной клетке. От этого унижения Санджар испытывал невыносимые муки: он громко причитал и жаловался небесам на свою горькую участь. Через три с половиной года (октябрь 1156 г.) султан бежал из плена и вернул себе власть в Мерве. Он намеревался собрать силы и осуществить наступление на огузов, но на призыв султана никто не откликнулся. Брошенный всеми Санджар поселился в своем замке под Мервом, казна его была пуста. От пережитых потрясений султан заболел и умер 29 апреля (по другим данным, 9 мая) 1157 г., не оставив наследников. Печальная участь султана некогда могучего государства произвела глубокое впечатление на современников. Его имя на Востоке стало нарицательным, символизирующим превратности судьбы. Ко времени смерти Санджара хорезмшаха Атсыза уже не было в живых: разбитый параличом, он скончался 30 июля 1156 г. Смерть двух этих наиболее ярких властителей Востока положила начало почти 30-летней борьбе за власть и привела к окончательному распаду Сельджукской империи.

Воспользовавшись ослаблением Сельджукского государства, багдадские халифы на короткое время вновь обрели политическую власть и при халифе аль-Мустаршиде (1118–1135 гг., 512–529 г. х.) возродили Халифат как государство на небольшой территории в Южной Месопотамии (1132). А халиф ан-Насир в годы своего правления (1180–1225 гг., 575–622 г. х.) даже подчинил себе Хузистан.

После смерти Атсыза на престол хорезмшахов вступил его сын Ил-Арслан (1156–1172 гг., 551–567 г. х.). Первым делом он поспешил избавиться от соперников и приказал казнить своего дядю Йусуфа, а также ослепить младшего брата Сулейман-шаха, который через три дня после экзекуции умер (по другой версии, покончил с собой)[618]. Укрепившись во власти, Ил-Арслан, следуя политике отца, стал вмешиваться в дела Сельджукидов, среди которых разгорелась борьба за верховенство между племянниками султана Санджара — Махмуд-ханом и Сулейман-шахом, а также правителем Иракского султаната Сельджукидов Гийас ад-дином Мухаммедом II (1153–1160). В мае 1167 г. войска хорезмшаха захватили города Бейхак, Сабзавар и Нишапур, затем, вторгшись в Азербайджан, покорили Казвин, Зенджан и Абхар. Этот успех Ил-Арслана оказался первым и последним: в 1171 г. Хорезм подвергся нападению каракитаев, а на следующий год хорезмшах умер (18 марта 1172 г.).

Смерть Ил-Арслана привела к началу долгой и кровопролитной борьбы за обладание престолом между двумя его сыновьями — Джалал ад-дин Султан-шахом Махмудом и Ала ад-дин Текишем (Текешем). Перед своей кончиной Ил-Арслан под давлением жены Теркен-хатун назначил наследником престола не Текиша, своего старшего сына от другого брака, а ее сына — Султан-шаха. Текиш, призвав на помощь «царицу» каракитаев Чэн Тянь (1164–1177), дочь гюр-хана Йелюй Та-ши, овладел Хорезмом и взошел на трон отца (11 декабря 1172 г.). Теркен-хатун и Султан-шах бежали сначала в Нишапур, а потом в г. Дихистан (у восточного побережья Каспия). Текиш подверг город осаде и взял его. Султан-шаху удалось скрыться, а Теркен-хатун попала в плен, и хорезмшах приказал казнить непокорную мачеху[619]. Вскоре между Текишем и каракитаями возник разлад, чем не преминул воспользоваться Султан-шах. Он прибыл в столицу каракитаев Баласагун и обратился к Чэн Тянь за помощью для борьбы с братом. В 1180 г. Хорезм вновь подвергся нападению войск каракитаев, но на этот раз они шли с Султан-шахом против Текиша. Столицу Хорезма Гургандж (Ургенч) им взять не удалось, и Султан-шах довольствовался тем, что овладел Мервом и сделал его своей резиденцией. В начале осени 1182 г. хорезмшах Текиш совершил поход в Мавераннахр и 14 октября захватил Бухару.

Взятие Бухары далось Текишу нелегко. Горожане отказывались сдаться и всячески издевались над хорезмшахом. Они взяли одноглазую собаку (а Текиш был слеп на один глаз), надели на нее кафтан и калансуву и, выставив ее на крепостной стене, стали выкрикивать: «Вот ваш хорезмшах!» Затем они зарядили несчастное животное в катапульту и выстрелили в сторону осаждавших с криком: «Вот ваш султан!» В ответ хорезмийцы кричали: «О, воинство безбожия! Вы уже отреклись от ислама и продолжаете упорствовать в этом!» После взятия города Текиш проявил милосердие и не покарал бухарцев за их дерзость и непочтительность[620].

В это время обострилась обстановка в Ираке Арабском и Ираке Персидском. Сельджукский султан Ирака Рукн ад-дин Тугрил III (1174–1194 гг., 571–590 г. х.) делал отчаянные попытки возродить былое могущество государства Сельджукидов. Это вызвало конфликт между ним и управлявшим от его имени Иракским султанатом атабеком Азербайджана Кьвыл-Арсланом Ильдегизидом (1186/87-1191 гг., 582–587 г. х.). Атабек пользовался поддержкой багдадского халифа ан-Насира и находился в дружеских отношениях с Текишем. В итоге Кызыл-Арслан низложил Тугрила III, заточил его в крепость ив 1191 г. провозгласил себя султаном. Однако в том же году Кызыл-Арслан был убит, как полагают, исмаилитами, а Тугрил весной 1192 г. бежал из плена и на короткое время вновь сумел подчинить себе значительную часть Западного Ирана. Текиш решил, что настало время вмешаться в конфликт и в начале 1193 г. направил свои войска на захват Ирака Персидского. Армия хорезмшаха овладела сначала Реем, а потом крепостью Табрак, где захватила огромную добычу, и стала хозяйничать в стране. Обеспокоенный Тугрил III стал домогаться покровительства хорезмшаха. Он обещал чеканить монеты и читать в Иракском султанате хутбу с именем Текиша, т. е. соглашался на вассальную зависимость. Хорезмшах был благосклонен: стороны заключили мирное соглашение, Тугрил выдал за сына Текиша Йунис-хана свою дочь.

В это время, воспользовавшись отсутствием Текиша, его брат Султан-шах вторгся в Хорезм и осадил Гургандж. Хорезмшах вынужден был спешно возвратиться домой. Получив известие о скором возвращении брата, Султан-шах снял осаду города и ушел в Мерв. Текиш решил навсегда покончить с притязаниями на свой престол. Весной 1193 г. он отправился в Мерв и по пути завладел всеми сокровищами и казной Султан-шаха, хранившимися в крепости Сарахс. Султан-шаху стало ясно, что все его надежды на захват престола окончательно рухнули. Через два дня после падения Сарахса Султан-шах умер (19 сентября 1193 г.). Текиш передал Мерв в правление своему старшему сыну Насир ад-дину Мелик-шаху, а Нишапур — другому сыну, Кутб ад-дину Мухаммеду[621].

После ухода армии Текиша Тугрил III Сельджукид воспрял духом и, нарушив достигнутые договоренности, атаковал гарнизоны хорезмийцев и вторгся в области, подвластные халифу ан-Насиру. Халиф обратился за помощью к хорезмшаху, и тот, предвидя выгоду от участия в междоусобной борьбе, вновь двинул свою армию на запад. По пути к ней присоединился со своим отрядом племянник (по другой версии, приемный сын) Кызыл-Арслана атабек Махмуд Кутлуг-Инанч. Тугрил III решил не дожидаться подхода главных сил хорезмшаха и недалеко от Рея напал на авангард противника, которым командовал Кутлуг-Инанч (4 марта 1194 г.). Во время короткого, но яростного сражения Тугрил был убит, став тем самым последним из правителей-Сельджукидов. «От раскаленных угольев рода Сельджука, — писал современник, — осталась одна зола, которую развеял ветер!»[622].

Во время стычки стрела, выпущенная чьей-то меткой рукой, попала Тугрилу III прямо в глаз, и он упал с коня. К нему подъехал Кутлуг-Инанч, и раненый Сельджукид обратился к нему со словами: «О Махмуд! Подними и увези меня. Это будет лучше и для тебя, и для меня!» В ответ Кутлуг-Инанч резким взмахом меча отрубил голову поверженного врага. Наблюдавшие за этой сценой гулямы атабека одобрительно зашумели — это был удар большого мастера. Хорезмшах Текиш не одобрил действий своего военачальника: «Для меня было бы желаннее и лучше, если бы ты привез его живым. Увы! Его судьба повелела иначе!»

Голова султана Тугрила была отослана в Багдад, где в течение нескольких дней была выставлена на всеобщее обозрение у Нубийских ворот города. Тело султана вздернули на виселице на базаре Рея[623]. Кутлуг-Инанч ненадолго пережил последнего Сельджукида: при участии дочери Тугрила, решившей отомстить за смерть отца, он попал в умело подстроенную западню и был убит в 1196 г.

Последние годы своего правления хорезмшах Текиш провел в борьбе с исмаилитами. После четырехмесячной осады его войска захватили крепость Кахира (Арслан-гушай), вторую столицу исмаилитов. Затем последовала осада Аламута, но население города отчаянно сопротивлялось, и Текиш вынужден был уйти ни с чем (март 1200 г.). В начале лета сын хорезмшаха Кутб ад-дин Мухаммед осадил исмаилитскую крепость Туршиз. После многомесячного противостояния осажденные запросили мира, и, получив 100 тыс. динаров откупного, хорезмийцы отвели свои войска. После этих удачных походов Текиш вознамерился осуществить захват Ирака Арабского и его столицы Багдада. Но по пути на запад он заболел и 3 июля 1200 г. скончался в Шахристане (между Хорезмом и Нишапуром). Тело Текиша доставили в Гургандж и предали земле в гробнице рядом с медресе, которую он сам выстроил. 3 августа 1200 г. престол государства хорезмшахов занял сын Текиша Кутб ад-дин Мухаммед, принявший лакаб своего отца — Ала ад-дин, а позднее и имя Санджар II. Его матерью была Теркен-хатун — дочь кипчакского хана из рода байат, женщина властная, мстительная и ревнивая.

За 20 лет правления (1200–1220 гг., 596–617 г. х.) хорезмшах Ала-ад-дин Мухаммед к владениям своего отца добавил новые земли, и территория его государства к началу монгольского нашествия простиралась от Хузистана на западе до реки Инд на востоке и от Аральского моря на севере до Аравийского моря на юге. Одним из самых больших внешнеполитических и военных успехов хорезмшаха было уничтожение государства каракитаев (1212). После этого воодушевленный Ала ад-дин принял лакаб Искандар-и Сани («Второй Александр Македонский») и заимствовал прозвище Александра Великого — Зу-л-Карнайн («Двурогий»).

Рост могущества «Второго Александра» привел его к столкновению с багдадским халифом ан-Насиром. Хорезмшах потребовал от халифа признания его «султаном ислама и мусульман»: «Будь во взаимоотношениях со мной таким же, какими были твои предшественники во взаимоотношениях с такими сельджукскими султанами, как Алп-Арслан, Мелик-шах и более близкий к нам по времени султан Санджар. Дела в Багдаде и Ираке должны быть в моем ведении, и для тебя, кроме хутбы, ничего не остается!»[624]. Халиф, естественно, отверг это дерзкое предложение. В итоге хорезмшах потребовал объявления джихада против ан-Насира и всех Аббасидов вообще, так как они узурпировали права на халифат у потомков Али ибн Аби Талиба[625]. В ответ халиф заявил, что никогда не даст согласия на упоминание имени хорезмшаха в хутбе и что тому в Багдаде делать нечего. Дважды в качестве доверенного лица халифа встречался с хорезмшахом уважаемый в мусульманском мире суфий Шихаб ад-дин ас-Сухраварди (1145–1234/35)[626], но оба раза попытки примирить двух властителей завершались неудачей.

Сохранился рассказ ас-Сухраварди о его второй встрече с Ала ад-дином, которая состоялась под Хамаданом в то время, когда огромная (по разным подсчетам, от 300 до 600 тыс. воинов) армия хорезмшаха двигалась с целью завоевания Багдада.

«Меня пригласили, и я прибыл к огромному навесу (хаима) с дихлизом (галереей), подобного которому нет во всем мире и который был украшен атласом и парчой. В дихлизе этом согласно рангам стояли владыки (мулук) Аджама: владетели Хамадана, Исфахана, Рея и другие. Отсюда я прошел под другой шелковый навес, в дихлизе которого стояли владыки Хорасана: Мерва, Нишапура, Балха и другие. Затем я прошел под третий навес, в дихлизе которого стояли владыки Мавераннахра. Затем мы прошли к хорезмшаху, который находился в огромном золоченом шатре. Над ним была завеса (сиджаф), отделанная драгоценными камнями. Он молод, с бородой и сидит на простом троне. На нем бухарский кафтан (каба' бухари), стоивший пять дирхемов, на голове — меховая шапка стоимостью в дирхем. Я приветствовал его, но он не ответил мне и не приказал мне сесть. Я дал о себе знать и произнес известную проповедь, в которой упомянул о достоинстве рода аль-Аббаса и охарактеризовал халифа как [человека] воздержанного, благочестивого, праведного и набожного, а переводчик переводил мои слова [хорезмшах по этнической принадлежности был тюрком и, по его собственным словам, был мало сведущ в арабском языке. — А.А.]. Когда я закончил, он сказал переводчику: "Скажи ему, что тот, которого он описывал, находится не в Багдаде. Вот я прибуду туда, и тогда такой там будет!"»[627].

Поход хорезмшаха на Багдад потерпел фиаско: во время перехода через Асадабадский перевал близ Хулвана его армия попала под сильный буран, и большинство воинов погибло. Ала ад-дин вынужден был прервать кампанию и вернуться на родину (февраль 1218 г.). Своим местопребыванием и столицей он сделал Самарканд, оставив мать Теркен-хатун царствовать в Гургандже. В стране сложилось двоевластие номинальным владыкой считался хорезмшах, однако Теркен-хатун, взявшая лакаб Худаванд-и джахан («Властительница мира»), была вольна решать любые вопросы по своему усмотрению и издавала указы от своего имени.

В начале XIII века у государств и народов практически всей Евразии появился новый грозный и многочисленный противник: великая армия монголов двинулась на завоевание мира[628]. После завершения успешных походов на Китай и подчинения себе Центральной Азии воины Чингисхана вплотную приблизились к границам государства Хорезмшахов. Следует отметить, что непосредственные контакты жителей Хорезма и монголов установились намного раньше, а к 1215 г. эти связи вышли на межгосударственный уровень. В этот год в захваченный монголами Пекин прибыло посольство хорезмшаха Ала ад-дина Мухаммеда, которое с почестями было принято Чингисханом. Когда посольство собралось возвращаться в Хорезм, вождь монголов попросил передать хорезмшаху следующее: «Я — владыка Востока, а ты — владыка Запада! Пусть между нами будет твердый договор о дружбе и мире, и пусть купцы и караваны обеих сторон отправляются и возвращаются, и пусть дорогие изделия и обычные товары, которые есть в моей земле, перевозятся ими к тебе, а твои, в таком же порядке, пусть перевозятся ко мне»[629]. Другими словами, Чингисхан в тот период, скорее всего, не замышлял о вторжении в земли Ала ад-дина. Он даже приказал установить сторожевые посты (каракчи) на главных караванных путях, ведущих на запад. Стороны еще дважды успели обменяться богатыми караванами, как развернулись трагические события. В конце 1218 г., преследуя непокорное племя меркитов, монгольское войско под командованием сына Чингисхана Джучи вторглось в земли кыпчаков, которые граничили с Хорезмом. Решив поживиться за чужой счет, Ала ад-дин во главе 60-тысячного войска двинулся из Самарканда на север. Он проследовал через г. Дженд на восточном берегу Аральского моря и вскоре достиг Тургайской степи, где настиг монголов, обремененных тяжелыми обозами с захваченным имуществом меркитов. Когда Джучи увидел, что армия хорезмшаха перестроилась в боевые порядки, он известил Ала ад-дина, что Чингисхан запретил ему вступать в сражение с хорезмийцами, что его целью является разгром меркитов и что он готов отдать все свои трофеи. Ответ хорезмшаха был резок и краток: «Если Чингисхан и не велел тебе биться со мной, то Аллах всевышний велит мне сражаться с тобой. Итак — война!» Развернулось сражение, которое продолжалось четыре дня. Хорезмийцы потеряли более 20 тыс. воинов, и если бы не полководческий талант сына хорезмшаха, Джалал ад-дина Манкбурны, то были бы полностью разгромлены[630].

После этих событий в Отраре разыгралась роковая для Хорезмшахов кровавая драма. В этот город из Монголии прибыл очередной караван, в составе которого находилось 450 мусульманских купцов. Во главе каравана стоял личный представитель Чингисхана караванбаши Ухун, который вез очередное мирное послание хорезмшаху. Наместник Отрара эмир Гайир-хан Инал, двоюродный брат Ала ад-дина по матери, не без ведома своего владыки приказал умертвить всех купцов и послов, а товары конфисковать. Эта расправа вызвала большой резонанс в мусульманском мире, ибо противоречила всем признанным в то время нормам взаимоотношений между странами, к тому же среди убитых оказалось несколько сот мусульман. Единственный спасшийся от смерти купец сумел бежать из Отрара и добраться до резиденции Чингисхана. Потрясенный полученным известием вождь монголов созвал совет. Его сыновья и влиятельные приближенные настаивали на немедленном походе во владения хорезмшаха. Однако умудренный опытом владыка решил воспользоваться еще одним шансом для мирного решения конфликта. В Хорезм было отправлено посольство во главе с Ибн Кафраджем Бугрой, который вез личное послание Чингисхана с требованием выдать Гайир-хана[631].

До нас дошло несколько вариантов текста послания Чингисхана. Приведем выдержку из одного из них.

«Сообщи мне: то, что произошло, случилось ли по твоему желанию? Если это случилось не по твоей воле, тогда мы требуем кровь убитых с твоего наместника в Отраре, которого надобно доставить к нам в самом жалком виде, униженным и обесчещенным. Но если это сделано по твоей воле, тогда ответственность несешь ты, ибо я не исповедую твою религию и не одобряю этих действий. Ты принадлежишь к религии ислама, а ведь купцы эти тоже были твоей религии! Тогда как же расценивать этот приказ, который ты отдал?»[632].

Джалал ад-дин Манкбурны после беседы с послом Ибн Кафраджем посоветовал отцу выдать Гайир-хана Инала монголам. Но на стороне того стояли эмиры высоких рангов, ему покровительствовала родная тетя, всесильная Теркен-хатун. И хорезмшах приказал убить Ибн Кафраджа и его спутников. Весть о казни послов привела Чингисхана в ярость. Он уединился и в течение трех дней взывал к Всевышнему: «О Господь и создатель вселенной! О творец тазиков [т. е. таджиков. — А.А.] и тюрок! Не я был зачинщиком этой смуты! Даруй же мне силу для отмщения!»[633]. Следует отметить, что к нападению на Хорезм в своих посланиях к Чингисхану призывал опасавшийся Ала ад-дина багдадский халиф ан-Иасир.

В сентябре 1219 г. Чингисхан направил свое войско во владения хорезмшаха. Когда началось монгольское нашествие, покоренные хорезмшахами народы ни разу не поддержали хорезмийцев. Находившиеся на службе у Ала ад-дина каракитаи, хорасанцы, дейлемиты целыми отрядами добровольно переходили на сторону монголов. В армии Чингисхана имелись крупные воинские подразделения, состоявшие из мусульман, христиан и идолопоклонников. Один из первых своих ударов монголы обрушили, естественно, на Отрар, в котором во главе 50-тысячного гарнизона засел Гайир-хан. Посчитав, что немедленный штурм хорошо укрепленного города будет неэффективным, а осада его долгой, Чингисхан разделил свою армию на четыре части: одно войско под командованием своих сыновей Чагатая и Угедея он сосредоточил под Отраром, а остальные три веером направил на север, запад и юг. Главной своей целью монголы считали захват Самарканда и Бухары. Зная заранее, что монголы ни при каких условиях не оставят его в живых, осажденный в Отраре Гайир-хан продержался полгода. В конце концов после гибели всех своих воинов он был схвачен и предан мучительной казни (февраль 1220 г.).

Разбив поодиночке разрозненные гарнизоны хорезмшаха, воины Чингисхана в начале 1220 г. покорили Бухару (11 февраля), Самарканд (17 марта) и всю Среднюю Азию (кроме Хорезма, завоеванного позже, в 1221 г.). В течение последующих двух лет был полностью опустошен Хорасан, а все его большие и малые города, включая Мерв, Балх, Нишапур и Герат, были взяты штурмом и разграблены. По сообщениям мусульманских историографов, только в Мерве, захваченном 5 февраля 1221 г., за один день казнили 700 тыс. одних только мужчин, а всех «убитых считали несколько дней, и записано было 1 300 тысяч с чем-то помимо тех, которые в счет не попали»[634]. Вероятно, эти цифры являются завышенными, но даже если они были на порядок ниже, то все равно масштабы бедствия выглядели катастрофическими.

Преследуемый монголами Ала ад-дин метался от одного города к другому, пытаясь заручиться поддержкой, но везде встречал холодный прием. По иронии судьбы, без малого через 600 лет он повторил судьбу последнего сасанидского шахиншаха Иездигерда III, спасавшегося от первых воинов ислама. В конце концов беглец оказался на южном побережье Каспийского моря в окрестностях г. Амоля. Монгольский отряд уже подходил к морю, когда судно с хорезмшахом на борту отчалило от берега. Беглый властитель высадился на маленьком островке Ашур-Ада, неподалеку от устья реки Горган. Здесь от отчаяния и лишений он заболел. Перед смертью, подозвав к себе трех сопровождавших его сыновей Джалал ад-дина Манкбурны, Узлаг-шаха и Ак-шаха, — хорезмшах назначил наследником престола Джалал ад-дина. В декабре 1220 г. Ала ад-дин умер и был похоронен на острове. Чуть позже Джалал ад-дин распорядился перезахоронить тело в крепости Ардахн. Захватившие потом крепость монголы извлекли останки хорезмшаха и отправили их Угедею, который приказал их сжечь[635]. Посланный вдогонку за Ала ад-дином 30-тысячный отряд под командованием полководцев Джебе и Субутая опустошил города северного Ирана — Рей, Хамадан, Казвин, Ардебиль и другие, разграбил Восточное Закавказье и, миновав Дербентский проход, разбил союзные войска половцев и южнорусских князей в битве при Калке (1223). Затем монголы обогнули с запада на восток Каспийское море и вернулись в Центральную Азию, завершив тем самым свой беспримерный поход.

Несколько иначе, чем у Ала ад-дина, сложилась судьба его матери, «Властительницы мира» Теркен-хатун. Когда осенью 1220 г. монголы подошли к Гурганджу, она организовала его оборону, а сама, захватив казну и драгоценности, в окружении жен и детей Ала ад-дина покинула город и укрылась в крепости Илал в Мазендаране. В начале 1221 г. изнуренные монгольской осадой защитники Илала сдались, и практически все семейство покойного хорезмшаха попало в плен. Дети были убиты, женщины гарема отданы в жены знатным монголам, а Теркен-хатун была отправлена в ставку Чингисхана. Ее положение в плену оказалось очень унизительным, и она кормилась объедками, которые монгольский владыка бросал ей во время трапезы. Умерла Теркен-хатун в нищете в 1233 г., пережив всех своих сыновей и внуков.

Получилось так, что единственным человеком, который мог оказать хоть какое-то сопротивление монголам, был последний хорезмшах Джалал ад-дин Манкбурны (1221–1231 гг., 617–628 г. х.). Казавшиеся многим непобедимыми воины Чингисхана неоднократно терпели неудачу в сражениях с его войском. Пораженный его упорством и личной храбростью, Чингисхан, знавший толк в ратном деле, в ходе ожесточенной трехдневной битвы с войском хорезмшаха у берегов реки Инд (ноябрь 1221 г.) приказал своим воинам не убивать окруженного со всех сторон Джалал ад-дина и попытаться взять его живым. Однако тот дрался до последнего и, когда понял, что спасения от плена нет, приказал утопить весь свой гарем, а сам во всем снаряжении бросился с конем в реку и переплыл на другой берег. Изумленный Чингисхан запретил преследовать хорезмшаха и сказал находившимся рядом сыновьям: «Только такой сын должен быть у отца!»[636].

В течение долгих 10 лет усмиряя мечом непокорных, обретая и теряя союзников, храбро сражался Джалал ад-дин. За этот период он со своими воинами прошел походным маршем от Синда до Грузии и Ирака Арабского. В разные годы ему покорялись Керман, Фарс, Исфахан, Хамадан, Хузистан. Весной 1225 г. он попытался захватить Басру и Багдад, но, потерпев неудачу, двинулся в Закавказье. 25 июля 1225 г. хорезмшах захватил Тебриз, положив конец существованию государства атабеков Азербайджана. В этом городе он по добровольному желанию Малики-хатун, дочери сельджукского султана Тугрила III и жены последнего атабека Узбека, женился на ней. Тем самым Джалал ад-дин нарушил нормы шариата, так как Узбек, бежавший в Гянджу, развода жене не давал. Узнав о проступке Малики, Узбек слег в постель и через несколько дней умер[637]. Покорив Азербайджан, Джалал ад-дин выступил с походом в Грузию и 9 марта 1226 г. взял Тифлис. После опустошительного рейда по Восточной Грузии и Ширвану хорезмшах утвердился в Закавказье, где безраздельно правил вплоть до середины 1231 г.

В начале 1231 г. в Азербайджан вторглись монгольские войска. Джалал ад-дин ничего не смог противопоставить их натиску и вознамерился кружным путем добраться до Исфахана, где надеялся собраться с силами. В середине августа 1231 г. в горах недалеко от Дийарбакыра Джалал ад-дин был схвачен курдами, промышлявшими грабежами, и между 17 и 20 августа был ими убит. Так бесславно завершилась жизнь последнего из хорезмшахов.

Обстоятельства последних дней жизни Джалал ад-дина обросли легендами. Приведем одну, наиболее правдоподобную.

Остановившись около Дийарбакыра, хорезмшах предался разгулу и пьянству. После одной из пирушек он заснул мертвецким сном, не подозревая, что его лагерь окружили монголы. Они уже подбирались к его шатру, когда верные слуги вывели своего владыку и усадили в пьяном виде на коня. Маленький отряд поскакал в сторону города, а монголы бросились вдогонку. Оторвавшись от погони, хорезмшах и его спутники попросили убежища у жителей Дийарбакыра, но те, опасаясь мести монголов, не пустили беглецов внутрь городских стен. Брошенный своими спутниками и преследуемый по пятам вражескими всадниками, Джалал ад-дин поскакал в окрестные горы. За ним последовали 15 монголов. Двое из них догнали хорезмшаха, но он убил их и ушел от преследования. Около курдского селения Айн-Дар Джалал ад-дин попал в руки местных жителей, которые ограбили его и хотели убить. Тогда он обратился за содействием к главарю грабителей, признавшись: «Я в самом деле султан, так что не спеши решать мою судьбу». Главарь согласился помочь и, оставив пленника в шатре под присмотром жены, отправился за лошадьми. Во время его отсутствия в шатер вошел какой-то курд и поинтересовался, что это за человек. Женщина ответила, что этот человек — хорезмшах, и сейчас он находится под покровительством ее мужа. Тогда курд поднял копье и пронзил им Джалал ад-дина: он был зол на хорезмийцев, так как они недавно убили его брата[638]. При этом не знавший курдский язык хорезмшах вряд ли успел что-либо сообразить.

Лишившись столь грозного противника, как Джалал ад-дин, монголы в 30-е годы XIII в. практически беспрепятственно завоевали Азербайджан, Арран, Ширван, Грузию, Армению и аль-Джазиру. Разгрому подверглись города Исфахан, Мосул, Нисибин, Мардин, Бидлис и др. Непокоренными до поры до времени оставались лишь Багдадский халифат и владения исмаилитов Аламута.

Монгольское нашествие сопровождалось невиданными убийствами, бесчинствами и разрушениями. Безжалостно разорялось все, что можно было разорить, а оказывавшие хоть малейшее сопротивление, будь то мусульмане, иудеи, христиане, зороастрийцы или идолопоклонники, уничтожались поголовно, независимо от религиозной принадлежности. Было целиком истреблено население Нишапура, а город сровняли с землей. В Балхе убито 200 тыс. человек, в Нисе — 70 тыс., в округе Бейхаке — 70 тыс. В Мервском оазисе в живых осталось менее 100 человек. Всех мусульман потрясла повальная резня в Герате (1221), после которой в некогда многолюдном городе в живых осталось только 40 человек[639]. Некоторые области Ирана — Фарс, Луристан и Керман — не были разорены монголами, так как их правители сразу покорились завоевателям.

В середине 50-х годов внук Чингисхана великий Мунке-каан (1251–1259 гг., 649–658 г. х.)[640] подготовил новый большой военный поход на запад. Во главе войска он поставил своего брата Хулагу-хана. Вступив в пределы Ирана, Хулагу-хан взял управление страной в свои руки, а серьезность притязаний на господство проявил сразу же: неприступный прежде для всех Аламут был взят штурмом, а государство исмаилитов уничтожено (1256). После этого Хулагу разграбил Дийарбакыр и уничтожил 10 тыс. жителей города. Ему удалось захватить караван с грузом из 600 тыс. динаров, и эти деньги он использовал при подготовке похода на Багдад. Остановившись в Хамадане, Хулагу послал халифу аль-Муста'симу письмо с требованием покорности. В ответ халиф направил вызывающее послание, прочитав которое предводитель монголов заметил: «Халиф извилист в политике, словно лук, но я высеку его так, что он станет прямым, как стрела»[641]. Хулагу разделил свою армию на две части, чтобы взять Багдад в кольцо. Одна из них, перейдя по мосту из лодок через Тигр в районе местечка Тикрит, двинулась на столицу халифа с севера, другая, взяв Куфу и Хиллу, где была дружелюбно встречена местными шиитами, атаковала с юга. Хулагу оставил свой обоз в Ханакине и, двинувшись налегке, вскоре оказался у стен города. Огромная масса беженцев-горожан скопилась в западной части Багдада (на правом берегу Тигра), сделав невозможной его оборону. Поэтому аль-Муста'сим приказал уничтожить городские мосты через реку и решил оборонять только так называемый «новый город» на левом берегу. В течение суток монголы руками захваченных ими пленных возвели огромный земляной вал и ров параллельно крепостным стенам Багдада и 30 января 1258 г. начали массированный обстрел города позаимствованными у китайцев «нефтяными» катапультами. Так продолжалось шесть дней, и уже 10 февраля, после короткого, но яростного штурма, Багдад сдался. Погром города продолжался 20 дней, были разграблены и уничтожены дворцы, мечети, библиотеки и жилые дома. Население было вырезано без различия пола и возраста. Всего во время штурма и после него погибло более 800 тыс. жителей и нашедших приют в городе беженцев. Были пощажены лишь христиане и иудеи, за которых вступилась одна из жен Хулагу, христианка.

Хулагу-хан вошел в город и обосновался в гареме халифа, отдав предварительно приказ предать смерти всех его обитателей (700 женщин и евнухов). Сам халиф аль-Муста'сим был захвачен в плен вместе с тремя сыновьями и проведен сквозь строй ликующих победителей. Хулагу приказал поверженному врагу указать расположение тайных хранилищ с сокровищами Аббасидов, и все, что в течение более чем пяти столетий было собрано потомками Пророка, горами нагромоздили вокруг ставки внука Чингисхана. Затем Хулагу созвал прорицателей и задал им вопрос, произойдет ли конец света, если халиф будет казнен. «Ничего же не произошло после смерти Иоанна Крестителя, Иисуса Христа и мученика аль-Хусейна» — последовал ответ. И последний багдадский халиф вместе со всеми членами своей семьи мужского пола был предан смерти. Монголы, по верованиям которых пролившаяся кровь верховного правителя непременно будет отомщена, избрали для последнего правившего аббасидского халифа одну из казней «для избранных»: они зашили его в кожаный мешок и бросили под ноги мчащихся коней[642]. В живых был оставлен лишь младший сын аль-Муста'сима, который позже женился на монголке, а жены и дочери халифа были обращены в рабство. Аббасидский халифат пал, а Багдад был низведен до положения столицы провинции Ирака Арабского[643].

В 1260 г. монголы захватили Дамаск и Халеб (Алеппо), но затем продвижение их войск замедлилось. 3 сентября 1260 г. монгольские войска были разбиты мамлюками султана Египта в битве в Галилее и ушли из Сирии[644]. В 1261 г. в Каире в качестве чисто духовного учреждения был восстановлен халифат Аббасидов. Первым его халифом стал некий беженец из Багдада, выдававший себя за одного из спасшихся от резни членов династии и взявший лакаб аль-Мустансир (1261 г., 659–660 г. х.).

Обосновавшись в Иране, Хулагу создал для себя и своих потомков пятый монгольский улус (владение, надел). В 1261 г. брат Хулагу, новый великий хан Хубилай (1260–1294/95 гг., 658–693 г. х.), прислал ему инвеституру на все завоеванные территории от Евфрата до Амударьи и титул ильхана («хан племени»).

Как известно, перед своей смертью (1227) Чингисхан разделил Монгольскую империю на улусы между своими четырьмя сыновьями от первой жены Борте: старший сын Джучи[645] получил земли к северу от Аральского моря, которые перешли по наследству к его второму сыну Бату-хану (Батыю), позднее основавшему Золотую Орду; второй сын Чагатай получил территорию бывшего государства Кара-Кидан (бассейн реки Или, к югу от озера Балхаш); третий сын Угедей стал владельцем Джунгарии, включая верховье Иртыша; младший сын Толуй стал хозяином центральной и западной частей Монголии. Каждый Чингисид стремился расширить границы своего улуса, иногда и за счет родственников, что неоднократно приводило к войнам между потомками Чингисхана.

Государство Хулагуидов охватило все Иранское нагорье и Афганистан, Мерв, Ирак Арабский, аль-Джазиру, Азербайджан, Ширван, Арран, Курдистан, Армению, а также восточную часть Малой Азии. Грузия, Трапезунд, Рум Сельджукский, Кипр и Киликийская Армения стали его вассалами. Новая держава была организована по тому же образцу, что и Монгольская империя Чингисхана. Высшая власть принадлежала ильхану, а его наследники, родственники и приближенные получали в качестве уделов-улусов провинции и отдельные города. Ильхан и вся монгольская знать продолжали вести полукочевую жизнь, проводя часть года в Багдаде или Тебризе, а остальное время на кочевках — летом в горах, зимой в степи. Для управления огромной территорией с оседлым населением, которое по своему экономическому укладу, религии, языку и культуре было совершенно чуждым кочевникам-завоевателям, монголам необходимо было восстановить административный и налоговый аппарат. В этих целях они, как и многие их предшественники, привлекли к управлению государством местные, чаще всего иранские, «кадры». Служилая иранская знать, трудившаяся ранее на благо Сельджукидов и хорезмшахов, безропотно пошла на службу к монгольским ильханам. Власть изменчива, бюрократия — вечна…

Первые ильханы проявляли известную терпимость по отношению к другим вероисповеданиям. Еще до объединения страны Чингисханом монгольские племена знали о существовании буддизма и христианства несторианского толка, а некоторые из них даже приняли их. Противоборство между разными религиозными конфессиями проявлялось чаще лишь на бытовом уровне. Оно, несомненно с выгодой для себя, использовалось Хулагуидами, но разжигание религиозных страстей не являлось доминантой в их государственной политике. О том, что в этом противостоянии победа в итоге оказалась на стороне ислама, мы уже знаем: монголы-шаманисты довольно скоро подчинились высокому авторитету сейидов, шейхов, суфиев и улемов, хотя борьба за приоритет поначалу велась с переменным успехом.

После смерти Хулагу-хана ильханом стал его сын Абака-хан (1265–1282 гг., 663–680 г. х.). Его сменил брат Токудар-хан (Текюдер-хан, 1282–1284 гг., 680–683 г.х.). Он первым из ильханов принял ислам и под мусульманским именем Ахмад взял курс на исламизацию государства. В одном из первых своих указов Токудар обратился к жителям Багдада с извещением о принятии им ислама и обещанием покровительствовать мусульманам. Это вызвало недовольство той части монгольской знати, которая не была склонна изменять религии предков по указу сверху. Во главе оппозиции встал Аргун-хан — сын покойного Абака-хана. Потерпев поражение в междоусобной борьбе, «ильхан-маула» бежал, но был пойман и казнен без пролития крови: ему переломили позвоночник[646].



Иран в XIII–XV вв.

Борьба за место государственной религии между различными конфессиями набирала полные обороты, что хорошо прослеживается по смене везирей, служивших Хулагуидам. Вступление на престол Аргун-хана (1284–1291 гг., 683–690 г. х.) — врага мусульман и покровителя буддистов, христиан и иудеев — тут же повлекло за собой назначение везирем купца-иудея Са'д ад-даулы (1289). В 1291 г. Аргуна разбил паралич, и во время болезни ильхана против Са'д ад-даулы был составлен заговор, завершившийся его низложением и казнью (1291). Новый ильхан, сын Абака-хана Кайхату-хан (1291–1295 гг., 690–694 г. х.), назначил везирем мусульманина Садр ад-дина Ахмада Халиди. Однако вскоре против Кайхату-хана поднял восстание его двоюродный брат Байду-хан, бывший наместником в Малой Азии и благоволивший христианам. Кайхату был свергнут, и вновь началась чистка высших государственных постов. Конец этим пертурбациям положил наместник Хорасана Газан-хан, сын Аргун-хана: он выступил против Байду, низложил его и взошел на престол. (Байду-хан погиб в этой междоусобице в 1295 г.)

Седьмой по счету ильхан (1295–1304 гг., 694–703 г. х.) при восшествии на престол принял ислам и взял себе мусульманское имя Махмуд. Молодой Хулагуид (Газан-хан пришел к власти в возрасте 24 лет) был выдающейся личностью. Оставаясь монгольским патриотом, он хорошо знал и ценил культурное наследие древнего Ирана. Был образован и начитан, кроме родного языка в той или иной степени владел фарси, тюркским, арабским, хинди, кашмирским, китайским и даже франкским (французским)[647].

Сделав ислам государственной религией, Махмуд Газан-хан приблизил к себе многих известных мусульманских ученых и литераторов, ставил на высокие государственные посты чиновников-мусульман. Важную роль при дворе Газан-хана играл назначенный везирем крупнейший иранский историограф, врач и улем Рашид ад-дин Фазлуллах Хамадани (1294–1317). Опираясь на иранскую чиновную знать и мусульманских имамов, Газан-хан начал проводить социально-экономические преобразования, направленные на укрепление центральной власти и улучшение экономического положения страны.

Реформы Газан-хана затронули практически все сферы деятельности государства и жизни общества. Монгольские воины были наделены землей и обрели оседлость. Прочие земледельцы получили на льготных условиях запущенные земли. Были установлены точные размеры хараджа. Запрещался постой военных и гражданских чинов в домах крестьян. Мастеровые рабы, ранее получавшие скудный паек, переводились на оброк. Преследовалась продажа рабынь в публичные дома. Запрещалась казнь беглых крестьян, а на их поимку устанавливался 30-летний срок. Была установлена единая система мер и весов для всего государства. Восстанавливалась чеканка серебряной монеты — дирхема. Он вновь стал основной денежной единицей и содержал 2,15 грамм серебра. Шесть дирхемов составляли один серебряный динар, а 10 тыс. динаров одинтуман. Эти и другие меры позволили частично восстановить разрушенное самими же монголами при завоевании хозяйство покоренных народов, увеличить сельскохозяйственное производство, наладить торговлю и возродить городскую жизнь. Однако при Газан-хане и его преемниках так и не удалось достичь того уровня экономического развития, который был здесь до монгольских завоеваний. Общий ежегодный доход государства в годы правления Газан-хана составлял около 21 млн динаров, а до прихода монголов с той же территории собиралось 100,5 млн динаров (если перевести их в установленное Газан-ханом новое денежное исчисление)[648].

Махмуд Газан-хан умер в 1304 г., назначив преемником своего брата Улджайту (Олджейтю), носившего также мусульманское имя Мухаммед Худабенде («Раб божий») (1304–1316/17 гг., 703–717 г. х.). Улджайту-хан в детстве был крещен своей матерью-христианкой, затем принял ислам в суннитской форме, а потом склонился к шиизму, последовав совету везиря Рашид ад-дина. Однако попытки сделать шиизм государственным вероисповеданием натолкнулись на решительное противодействие иранских улемов и чиновной знати, твердо придерживавшихся суннизма. И уже при сыне и преемнике Улджайту, Абу Са'иде Бахадур-хане (1317–1335 гг., 717–736 г. х.), руководящая роль на некоторое время снова перешла в руки монгольской военно-кочевой знати. Став ильханом в 12-летнем возрасте, Абу Са'ид, естественно, не мог в полной мере управлять огромной империей, и фактическим правителем государства был его зять (муж сестры) — эмир Чобан из монгольского племени сулдуз. Новый везирь Тадж ад-дин Али-шах, пользуясь поддержкой эмира Чобана, обвинил Рашид ад-дина в отравлении Улджайту-хана. Огромное имущество прежнего везиря было конфисковано, а сам он осужден и казнен (1318). В результате был восстановлен порядок дел, существовавший до реформ Газан-хана[649].

Вскоре обстановка в стране изменилась. В 1324 г. не стало везиря Али-шаха — единственного из всех везирей ильханов, умершего своей смертью. А через два года оказался в опале и был смещен эмир Чобан. В 1327 г. Абу Са'ид назначил везирем Гийас ад-дина Мухаммеда, сына Рашид ад-дина, который вернулся к политике отца. Но ничто уже не могло остановить процесса распада державы Хулагуидов, приведшего к образованию на ее территории ряда самостоятельных эмиратов. Умер Абу Са'ид в 1335 г. во время похода против Золотой Орды. После него короткое время правили ильханы Арпа (1335–1336 гг., 736 г. х.) и Муса (1336 г., 736 г. х.). Последним же по счету ильханом уготовано было стать Туга-Тимур-хану (1336–1353 гг., 736–754 г. х.).

На юге Ирана сложилось новое государственное объединение во главе с династией Музаффаридов (1313/14-1393 гг., 713–795 г. х.) — иранизированных потомков арабских завоевателей Сасанидской империи. Наиболее видным представителем этой династии был эмир Мубариз ад-дин Мухаммед (1313/14-1358/59 гг., 713–759 г.х.). В Ираке Арабском утвердился эмир Хасан Большой, вождь монгольского племени джалаир[650]. В 1340 г. он объявил себя султаном и положил начало династии Джалаиридов (1340–1432 гг., 740–835 г. х.). Хасан Большой и его преемник Увейс I (1356–1374/75 гг., 757–776 г. х.) пытались продолжить политику Газан-хана и расширили границы своих земель, овладев Ираком, Курдистаном, Азербайджаном, Арменией и Карабахом. Своими столицами они избрали Тебриз и Багдад.

Одним из небольших государственных образований, сложившихся после распада державы Хулагуидов, стал Хормузский (Ормузский) маликат на северном берегу Персидского залива. Его властители, малики, вели обширную посредническую торговлю, имели наемное войско и флот в составе 300 кораблей. Город Хормуз из-за частых набегов монголов, не подчинявшихся ильханам, в начале XIV в. был перенесен на одноименный остров в Персидском заливе и вскоре стал мировой перевалочной базой на пути из Европы в Индию.

В конце XIV в. раздробленность и бесконечные междоусобные войны ослабили Ирак и Иран, облегчив их завоевание войсками нового «покорителя вселенной» Тимура (1336–1405). Тимур родился в г. Кешш (современный Шахрисабз в Узбекистане). Он не был Чингисидом, хотя его отец Тарагай принадлежал К древнему монгольскому роду барлас. Это означало, что он не имел формальных прав на официальное правление и мог властвовать только от имени прямых потомков Чингисхана. В 1370 г. Тимура избрали на курултайе великим эмиром среднеазиатского улуса и регентом при потомке Угедея Сойургатмыш-хане. После смерти Сойургатмыш-хана (1388) Тимур правил от имени его сына Султан-Махмуд-хана. Позднее льстивые придворные знатоки генеалогий возводили его родословную к другому Тарагаю — сыну первого ильхана Хулагу. Род барласов к моменту рождения Тимура уже был тюркизирован, а сам властитель являлся мусульманином. С одной стороны, это помогало ему осуществлять покорение мусульманских стран Ближнего и Среднего Востока, а с другой — делало его отношение к немусульманским народам более ограниченным, чем у веротерпимого Чингисхана[651].



Тимур.

Реконструкция М.М. Герасимова

В течение короткого времени Тимуру удалось разрушить и покорить себе государства Джалаиридов и частично Музаффаридов, а также страны Закавказья, Кыпчакскую степь и Крым (1381–1393). Причем он дважды брал Багдад (в 1393 и 1401 гг.). В 1398–1399 гг. Тимур предпринял опустошительный поход на Индию, а летом 1402 г. у крепости Ангора (Анкара) нанес чувствительное поражение османскому султану Байазиду I и захватил его в плен.

Сохранилось много рассказов о пребывании в плену султана Байазида I. Во время переходов войск Тимура его несли в паланкине-клетке, подвергая осмеянию. По ночам держали закованным в цепи. Говорили, что султан служил Тимуру подставкой под ноги, когда он садился на коня, что была унижена его жена, сербка Деспина: ее заставляли обнаженной прислуживать своему мужу и его покорителю во время трапез.

Эти мучения надломили дух Байазида, и через восемь месяцев он скончался либо от апоплексического удара, либо покончил с собой[652].

В результате завоевательных походов Тимур создал империю, географически ограниченную пятью двуречьями — Волги и Яика (Урала), Оби и Иртыша, Хуанхэ и Янцзы, Инда и Ганга и, наконец, Тигра и Евфрата. Еще при своей жизни он отдал в удел (улус) своим сыновьям завоеванные земли: Омар-шейху — «царство Хулагу» (1393) и Фарс; Миран-шаху — Западный Иран, Армению, Азербайджан и Ирак Арабский со столицей в Тебризе (1404); Шахруху — Хорасан, Гурган, Мазендаран и Систан с центром в Герате[653]. Уделы получили также внуки Тимура. Искандер стал править в Хамадане, Пир-Мухаммед ибн Омар-шейх — в Ширазе, Рустам — в Исфахане, Абу Бакр — в Багдаде, Халил-султан — в Закавказье и Восточной Анатолии, а Пир-Мухаммед ибн Джахангир воссел на «престоле Газневидов».

Свой последний поход Тимур предпринял из Самарканда 27 ноября 1404 г. Он дошел до Отрара, где неожиданно умер 15 или 18 февраля 1405 г. (807 г. х.). После смерти Тимура его огромная империя, не имевшая единой экономической базы, стала быстро распадаться. Раздел земли между сыновьями великого завоевателя не остановил междоусобиц, разгоревшихся между его потомками. В Хорасане борьба за власть между Шахрухом и Халил-султаном, сыном Миран-шаха, завершилась победой Шахруха (правил с 1405 по 1447 г., 807–850 г. х.). В западных областях столкнулись интересы Миран-шаха и его сына Омар-шейха. Эта борьба осложнялась возвращением бежавшего ранее Ахмад-султана Джалаирида, поддержанного Кара Йусуфом, вождем одного из объединений кочевых племен западных огузов — кара-коюнлу («чернобаранные»)[654]. В этом противоборстве Миран-шах погиб (1408). Государство Джалаиридов было восстановлено, однако уже в 1410 г. Ахмад-султан выступил против своих бывших союзников, но потерпел поражение и погиб. Так в Азербайджане, Армении и Ираке Арабском утвердилось государство Кара-Коюнлу (1410–1468), вступившее в борьбу против Тимуридов.

Укрепившийся в Восточном Иране и части Средней Азии султан Шахрух отказался от новых завоеваний. В отличие от своего отца, Шахрух опирался не на монголо-тюркских кочевников, а на оседлую ирано-таджикскую знать, не склонную покидать родных мест. Он провел три оборонительные войны с войсками Кара-Коюнлу, в 1435 г. наконец одолел противника, заключил с ним мир и поставил в вассальное положение сына Кара Йусуфа, Джахан-шаха — самого сильного из властителей государства Кара-Коюнлу.

Джахан-шах (1436–1467 гг., 839–872 г. х.) слыл как правитель-поэт и был известен под тахалусом Хакики. При жизни султана Шахруха он довольствовался своими владениями в Азербайджане, Армении и Ираке Арабском, но после смерти сюзерена (1447), воспользовавшись династическими неурядицами среди Тимуридов, сам принял титул султана и с 1453 по 1457 г. покорил себе Ирак Персидский, Хузистан, Фарс и Керман. Он занял было и Хорасан с Гератом (1458), но вскоре покинул их, опасаясь наступления из Средней Азии тимуридского султана, внучатого племянника Шахруха, Абу Са'ида, с которым заключил мирное соглашение[655]. Границей между владениями этих двух султанов стала Великая Иранская пустыня (Дешт-и Кевир). Но владычество некогда могущественной династии Тимуридов близилось к концу, и уже в годы правления султана Хусейна Байкары (1469–1506 гг., 874–912 г. х.) их государство распалось на две части — хорасанскую и среднеазиатскую.

В середине XV в. разгорелась борьба между давно враждовавшими между собой ветвями объединений огузских кочевых племен — кара-коюнлу и ак-коюнлу («белобаранные»). Они кочевали в верховьях Тигра между городами Дийарбакыром и Сивасом. Наиболее могучим в их составе было племя байандур. Правители династии Ак-Коюнлу были союзниками Тимура и Шахруха в борьбе против «чернобаранных» огузов. Султан Хасан-бек Ак-Коюнлу (1453–1478 гг., 857–882 г. х.), прозванный за свое худощавое телосложение и высокий рост Узун Хасаном («Долговязый Хасан»), отвоевал у Кара-Коюнлу все Армяно-Курдистанское нагорье. В ноябре 1467 г. армия Узун Хасана разгромила войско Джахан-шаха, а сам он был убит. Узун Хасан рапорядился отослать голову поверженного врага его союзнику Абу Са'иду Тимуриду, а голову сына Джахан-шаха — османскому султану Мехмету II.

Так пало государство Кара-Коюнлу, и на его месте утвердилось государство Ак-Коюнлу со столицей в Тебризе (1468). В его состав вошли Армения, Ширван (до реки Куры), Азербайджан, Курдистан, Ирак Арабский и Персидский, Хузистан, Фарс и Керман. На этой территории государство Ак-Коюнлу просуществовало до 1502 г. Абу Са'ид, напуганный ростом могущества своего западного соседа, предпринял против него поход, однако потерпел поражение, был схвачен и казнен (1469).

При преемниках Узун Хасана обнаружилась внутренняя слабость государства, так и не ставшего единым целым. Попытки отдельных властителей, в частности сына Узун Хасана — султана Йа'куба (отравлен в 1490 г.), а также Ахмад-падишаха (1497), укрепить государство закончились провалом. После новых междоусобий владения Ак-Коюнлу были поделены между двумя претендентами на верховную власть: султан Алвенд получил Азербайджан и Армению, а султану Мураду достался Ирак Арабский и Персидский, а также Фарс, но укрепиться он сумел лишь в Ираке Персидском.

В начале XVI в. весь Средний Восток представлял собой многоцветное лоскутное одеяло владений мелких независимых правителей. В Фарсе, Ираке Арабском, Йезде, Кермане и Дийарбакыре правили другие представители династии Ак-Коюнлу; в Аберкухе, Кашане, Семнане и Систане сидели независимые правители; Мазендаран был разделен по крайней мере между 10 местными династиями; в Гиляне было два эмирата; Талыш был обособленным ханством; в Балхе и в Кандагаре властвовали правители, номинально зависимые от тимуридского султана Хусейна Байкары, укрепившегося в Хорасане.

Народные движения конца XIV — первой половины XV в. возникали под влиянием пропаганды лидеров «крайних» шиитских сект. Среди них выделялось движение хуруфитов (араб. — хуруфийа). Их идеологом был суфий, азербайджанец по происхождению, Фазлаллах Астарабади по прозвищу Хуруфи, создавший своеобразное учение о развитии человечества, с проповедью которого он впервые выступил в 1386/87 г. Хуруфи считал, что в каждом человеке проявлено божественное начало, поскольку слово «Аллах» начертано у всех на лице: нос — арабская буква «алиф», две ноздри — два «ляма», глаза — два «ха». Отсюда название секты — хуруфиты, т. е. «буквенники» (от араб. — хуруф, «буквы»). Вселенная, по его мнению, вечна, но ее движение, как и история человечества, проходит через повторяющиеся временные циклы, когда начало каждого из них знаменуется появлением первочеловека (Адама), а окончание — Судным днем. Фазлаллах безуспешно пытался вовлечь в свое учение Тимура, его сына Миран-шаха, а также золотоордынского хана Тохтамыша. По решению самаркандских факихов он был обвинен в тяжких грехах перед исламом и государством и бежал в Ширван. Там был пойман и заключен в крепость Аланджак около Нахичевана, где Миран-шах собственноручно умертвил его (1394 или 1401 г.)[656].

В 1441/42 г. в Хузистане вспыхнуло шиитское восстание, во главе которого стоял сейид Мухаммед по прозвищу Муша'ша' («Блестящий»). Он проповедовал скорое пришествие аль-Махди, за которым последует установление царства всеобщего равенства и справедливости. Между городами Хувейзой и Шуштером сейиду Мухаммеду удалось собрать под свои знамена около 10 тыс. человек, которые свергли местного эмира, истребили знать, а все награбленное движимое и недвижимое имущество разделили. После ряда побед ополчение Муша'ша' осадило Хувейзу, но вскоре было разгромлено и рассеяно в кровопролитной битве с Исфандом Кара-Коюнлу. Муша'ша' бежал, но через несколько лет вернулся и создал в Курдистане небольшое независимое государство, просуществовавшее до начала XVI в.

Возрождение Ирана: Государство Сефевидов

При последних властителях династии Ак-Коюнлу значительно усилилось влияние одного из суфийско-дервишских орденов под названием сефевийе. Во главе его стояли наследственные шейхи (перс. — пир), или муршиды («ведущие по пути»), из династии Сефевидов. Название ордена и династии восходило к почитаемому святому шейху Сефи ад-дину Исхаку (1252–1334), ученику и зятю суфийскогю дервиша Захида (? — ок. 1300 г.), и получило известность еще при монгольском нашествии. Шейх Сефи ад-дин, его преемники и последователи — муриды (тюрк. — мюриды) — жили в основном в г. Ардебиле и его окрестностях. Шейх Сефи ад-дин исповедовал суннизм и не приписывал себе происхождение от халифа Али. Но уже его сын и преемник Садр ад-дин Муса (1334–1392) примкнул к умеренному шиитскому толку имамитов и не препятствовал распространению легенды о происхождении своего отца в двадцать первом поколении от седьмого шиитского имама Мусы аль-Казима.

Вопрос об этнической принадлежности рода Сефевидов до сих пор остается предметом жарких споров.

Многие иранские историки придерживаются мнения, что Сефевиды имели курдское происхождение, другие — считают их персами, которые в силу каких-то обстоятельств «были вынуждены» говорить и писать «по-тюркски». Большинство современных турецких и азербайджанских авторов низводят родословную династии к тюркским корням. В российском востоковедении, начиная с трудов В.В. Бартольда и А.Е. Крымского, возобладала точка зрения, что Сефевиды — это азербайджанская или тюркская династия[657].

В XV в. главной опорой и ударной силой Сефевидов стали тюркские кочевые племена, говорившие на азербайджанском языке. Они получили прозвание кызылбаши («красноголовые»), ибо эти воины-кочевники носили в виде отличительного знака чалму, тадж, с двенадцатью пурпурными полосками в честь 12 шиитских имамов. Внешне кызылбаши мало чем отличались от хорошо знакомых нам запорожцев — они не носили бород, отпускали длинные усы, а на бритых головах отращивали чубы[658]. Опираясь на кызылбашей, сефевидский шейх Джунейд (1447–1460) предпринял ряд опустошительных завоевательных походов на Грузию, Дагестан и Черкесию. Во время одного из них он погиб, но его сын Хейдар (1460–1488) продолжил дело своего отца. Каждый раз во время этих набегов кызылбаши проходили через Ширван. Ширваншахи — сунниты и союзники Грузии — не без основания считали эти походы опасными для своего государства и всячески препятствовали их осуществлению. Нейтральной позиции в этом противостоянии придерживался влиятельный Узун Хасан Ак-Коюнлу, которому шейх Хейдар приходился зятем. Однако после смерти Узун Хасана (1478) его сын Йа'куб (1479–1490 гг., 883–896 г. х.), опасаясь роста могущества Сефевидов, выступил против Хейдара. Во время одного из сражений шейх был убит (1488), но его младший сын Исмаил спасся и нашел прибежище в Лахиджане (Гилян). В 1495 г. в битве с войском Ак-Коюнлу, захватившим Ардебиль, погиб старший сын Хейдара, шейх Али, что вовсе исключило возможность достижения какой-либо мирной договоренности между представителями этих двух династий.

Но не прошло и пяти лет, как кызылбаши оправились, и юный Исмаил Сефевид восстал против Ак-Коюнлу, хотя приходился по материнской линии внуком Узун Хасану[659]. В конце 1500 г. он при поддержке тюркских племен шамлу, устаджлу, афшаров, каджаров, текели и некоторых других направил свой главный удар против ширваншаха Фаррух-Йасара. Решающая битва состоялась в местности Джабани у крепости Гюлистан. Исмаил, которому еще не исполнилось 14 лет, сражался в центре своего войска в передних рядах и личным примером вдохновлял соратников. Противник был разбит, а Фаррух-Йасар пытался бежать, но был схвачен и обезглавлен. В начале 1501 г. армия Исмаила после недолгой осады захватила столицу ширваншахов Баку. Вскоре было получено известие, что из Тебриза на север движется 30-тысячная армия двоюродного брата Исмаила, Алвенда Ак-Коюнлу, решившего оспорить его притязания на престол. Исмаил двинулся навстречу противнику и в середине 1501 г. в битве на Шарурской равнине под Нахичеваном наголову разбил войска соперника. Покинув Ширван, армия кызылбашей завладела Азербайджаном и осенью того же года торжественно вступила в Тебриз. Здесь Исмаил объявил себя шахиншахом, а этот город сделал столицей государства Сефевидов.

Весной 1503 г. шах Исмаил I (1501–1524 гг., 907–930 г. х.) направил в Хамадан султану Мураду Ак-Коюнлу (внуку Узун Хасана и своему двоюродному брату) послание с требованием признать его власть над частью Ирака Персидского. Мурад ответил отказом. Тогда шах Исмаил I во главе 12-тысячного войска выступил из Тебриза, переправился через реку Кызылузен и форсированным маршем проследовал до Хамадана. Сражение между противниками произошло 21 июня 1503 г. в местности Алма Гулаги неподалеку от города. 70-тысячная армия Ак-Коюнлу была разбита, но султану Мураду удалось бежать. В результате шах Исмаил I завладел всем Ираком Персидским, положив конец существованию государства Ак-Коюнлу. В том же году армия кызылбашей заняла города Шираз, Исфахан, Кашан и Кум, а в 1504 г. — Йезд. К 1509 г. шаху Исмаилу I покорились Хузистан, Курдистан, Гилян, Мазендаран и остальные части Западного Ирана. В 1510 г. он подчинил себе Хорасан до реки Амударьи. Завоевания кызылбашей развивались и в западном направлении: в 1507 г. они заняли Армению и Дийарбакыр, а в 1508 г. — взяли Багдад и покорили Ирак Арабский.



Шах Исмаил I Сефевид

Созданное Исмаилом I государство Сефевидов (1501–1732 гг., 907-1145 г. х.) вновь стали называть Ираном, как называли иногда и державу Хулагуидов. Однако на первых порах персы не занимали господствующего положения в государстве. Само принятие Исмаилом I титула «шахиншах Ирана» отнюдь не указывало на его стремление каким-либо образом усилить их политическое влияние[660]. Практически до конца XVI в. руководящая роль в государстве принадлежала представителям азербайджано-кызылбашской кочевой знати. При дворе долгое время господствовал азербайджанский язык, а сам шах Исмаил I писал на нем стихи и был известен под тахалусом аль-Хатаи. Лишь в официальных документах и канцелярской переписке по старой традиции использовался фарси, как это было ранее при Сельджукидах или ильханах-Хулагуидах.

Может ли созданное шахом Исмаилом I государство считаться иранским? Этот вопрос остается открытым. Многие исследователи не склонны видеть в Сефевидской державе «иранское национальное государство», обосновывая это тем, что шах Исмаил I, будучи внуком Узун Хасана по материнской линии, по праву считал себя законным наследником династии Ак-Коюнлу. «Даже после взошествия на престол он презирал иранское происхождение и язык — две главные основы нации. Коренное население Ирана он подчинил и сделал подвластным туркманским по происхождению кызылбашским племенам… Он сделал тюркский язык официальным языком иранского двора… Шах Исмаил не ставил себе целью восстановление национального и политического единства Ирана… Поэтому, в период Сефевидов, несмотря на то, что шаха называли шахиншахом Ирана, страну Иран называли Кызылбашским государством (мемлекет-и кызылбаш)». Мы привели цитату из многотомного труда по истории Сефевидского государства современного иранского историка Насруллы Фалсафи[661].

Действительно, при первых Сефевидах, вплоть до конца XVI в., созданное на территории современного Ирана государство можно было назвать «персидским» с известной натяжкой. И лишь примерно через столетие, когда правящая династия достаточно «иранизировалась», Персия, как тогда называли Иран, обрела черты централизованного национального государства.

Шах Исмаил I объявил себя не только светским главой государства, но и духовным главой шиитов, прямым потомком «праведного» халифа Али через седьмого шиитского имама Мусу аль-Казима. При нем учение о 12 имамах, исна'ашарийа, стало официальным государственным вероисповеданием. Еще в период борьбы за власть Исмаил предпринимал самые жесткие меры против суннитов. В 1501 г., войдя в Тебриз, он приказал читать хутбу в соборной мечети одному из знатных шиитов, а сам стоял у минбара с мечом, занесенным над головами тебризцев[662]. Все «праведные» халифы, кроме Али, были тогда обвинены в святотатстве, и первый шахиншах-Сефевид издал фирман (указ) «дабы на площадях [люди] распустили языки для поругания и проклинания Абу Бакра, Омара и Османа, а всякому, кто стал бы противиться, отсекали бы голову»[663]. Причем это произошло в городе, из 300 тыс. жителей которого 200 тыс. исповедовали тогда суннизм[664]. В те годы в употребление вошел термин табаррайийан, означавший людей, которые восхваляли на улицах и площадях городов халифа Али и его потомков и поносили всех остальных халифов. Вскоре в денежном обращении появились новые монеты с шиитским вариантом окончания шахады «…ва Али вали Аллах», именами двенадцати шиитских имамов и упоминанием о самом шахе Исмаиле в формуле «Раб святого шаха» (т. е. Али)[665]. Вдобавок ко всему кызылбаши сделали все, чтобы опозорить, объявив падшей женщиной, Аишу — жену Пророка, с именем которой связаны многие достоверные суннитские хадисы.

Приведем в качестве примера одно из стихотворений шаха Исмаила I, прославлявшее шиитских имамов и проклинавшее омейядского халифа Йазида I.

«Я знаю — это слова Бога,
И посему я объявляю проклятье Йазиду,
Проклинать Йазида достойно поощрения,
И посему я объявляю проклятье Йазиду.
Гордость мира — Мухаммед Мустафа,
Царь мужей — Али, тайна Божья,
Мой имам, как и Хасан, создание благодати,
И посему я объявляю проклятье Йазиду.
Я — младший из меньших Джафара Садика,
Я отступаю от тех, кто не любит Казима,
Я — возничий Али Мусы ар-Риза
И посему я объявляю проклятье Йазиду.
С тех пор как Таки стал гостем в моем сердце,
С тех пор как Наки стал имамом в моем сердце,
С тех пор как Али стал душой моего сердца,
И я возглашаю проклятье Йазиду.
Мухаммед Махди — средоточие моего поклонения,
Его воля стала местом моего поклонения,
Я шах Хатаи, Бог мое прибежище,
И посему я объявляю проклятье Йазиду»[666].
В 1508 г. шах Исмаил I покорил Ирак Арабский и овладел Багдадом. Завоевание Ирака сопровождалось массовыми репрессиями против суннитов и христиан, разрушением суннитских святынь. В покоренном Багдаде по приказу шаха были снесены усыпальницы и подвергнуты осквернению могилы известных людей, и среди них — одного из самых почитаемых в Ираке суфиев Абд аль-Кадира аль-Гайлани. Была разрушена мечеть основателя ханафитского мазхаба Абу Ханифы, а прах имама эксгумировали, сожгли и развеяли по ветру. Были казнены многие суннитские улемы, видные суфии и поэты. После этого Исмаил совершил паломничество в Кербелу и Эн-Неджеф, оставив там богатые пожертвования. По личному распоряжению шаха началось сооружение нового большого мавзолея над могилой шиитского имама Мусы аль-Казима, считавшегося предком Сефевидов. Основатель государства Сефевидов не ограничился гонениями только суннитов, преследованиям подверглись также «крайние» шииты и последователи объявленного «еретическим» суфизма. Покинув Ирак, шах Исмаил I назначил первым персидским наместником Багдада Ибрахим-хана.

Создание мощного государства Сефевидов, где шиизм стал господствующим вероисповеданием, было крайне негативно воспринято в суннитской Османской империи. Противоборство этих держав растянулось на несколько веков и порой окрашивалось ожесточенными войнами, в ходе которых борьба велась чаще всего за обладание странами Закавказья, Курдистаном[667] и Ираком Арабским со столицей в Багдаде. «Если бы не воля случая, по которому в одном и том же веке началась экспансия Оттоманской империи и поднялась могущественная Персия, нет сомнения, что Ирак оставался бы персидской землей с тех пор и до наших дней» — отмечал известный английский историк и археолог С. Ллойд[668].

После взятия Константинополя в 1453 г. престиж Османской Турции неимоверно возрос. Как на Востоке, так и в Европе было много поклонников турок. Здесь, писал А.Е. Крымский, «отыскивались большие группы людей, которые… не только без ужаса помышляли о грозящей возможности турецкого нашествия и завоевания, но даже прямо желали этого»[669].

«В грядущем приходе османов, — отмечал профессор Н.А. Иванов, народ видел отрицание всех зол и пороков, присущих арабскому восточнофеодальному обществу. В противовес собственным правителям османы представали как поборники правды и справедливости, как защитники шариата, которым Аллах дарует победу»[670]. Многочисленные сведения о веротерпимости и народолюбии (истималет) турок были распространены повсеместно и обретали сторонников даже в России. Крестьянство в арабских странах было на стороне турок. В Османской империи, вопреки сложившемуся в «цивилизованной Европе» мнению, не было ни крепостного права, ни каких-либо форм личной зависимости или сословной неполноправности крестьян. «Здесь не было никаких частновладельческих прав на невозделанную землю, на степные или лесные угодья; никто не мог запретить крестьянину ловить рыбу, охотиться, пасти скот или собирать топливо под предлогом нарушения своих прав и привилегий. Обязанности крестьян были невелики и сводились в основном к уплате налогов»[671].

Испытав потрясение, вызванное падением Константинополя, христианский мир проникся ненавистью к исламу, покусившемуся на духовные и социальные ценности западного мира. Призывы Папы Римского к новому крестовому походу не заставили себя долго ждать. Одними из первых на них откликнулись Португалия, Испанские королевства и Итальянские княжества. В результате угроза исламскому миру возникла с той стороны, откуда не ждали: 22 ноября 1497 г. португальская флотилия под командованием Васко да Гамы после двух неудачных попыток сумела обогнуть мыс Доброй Надежды и бросила якорь в бухте св. Браза (теперь Моссел) в Индийском океане[672].

Следует напомнить, что абсолютно все великие географические открытия, осуществленные европейскими мореплавателями в Средние века, преследовали не научно-исследовательские, а захватнические цели. Так, на бортах небольшой флотилии Васко да Гамы («Св. Гавриил», «Св. Рафаил», оба водоизмещением по 90 т, «Берриу» водоизмещением 50 т и вспомогательное судно с запасами продовольствия и воды) находилось, по разным подсчетам, от 148 до 240 моряков и солдат. Суда были оснащены мощной артиллерией и имели большой арсенал боеприпасов[673].

Индийский океан в те годы фактически находился во власти арабов, которые вели широкую торговлю и товарообмен с Индией. На восточном побережье Африки вплоть до Мозамбика существовали города-государства, где правили арабские эмиры, и население которых, как писал один из участников экспедиции Васко да Гамы, принадлежало «… к секте Мафамеде [Мухаммеда. — А.А.] и говорит как мавры»[674]. Первая экспедиция Васко да Гамы достигла Индии и после ряда стычек с арабами благополучно вернулась на родину. Главные события были еще впереди, но уже тогда воспитанные в эпоху Ренессанса европейцы-первопроходцы на фоне полуграмотных воинов-мусульман проявили себя с худшей стороны.

В 1502 г., захватив побережье современной Танзании, португальцы развязали жестокую необъявленную войну против мусульман на берегах Восточной Африки, Аравийского полуострова и Индии. Во время своего второго и третьего индийского походов (1502–1503) Васко да Гама, а вслед за ним и другие прославленные португальские мореплаватели опустошали побережье Индийского океана, захватывали и жгли торговые суда, в том числе с мусульманскими паломниками. У всех плененных при этом женщин без жалости отрезались носы, а у мужчин — носы и правая рука[675]. В 1507 г. португальцы захватили остров Сокотру и вошли в Красное море, а через два года, взяв штурмом и разорив прибрежные города Дофара, Омана и Ирана, стали хозяевами Аравийского моря и Персидского залива. В 1515 г. они подчинили себе Хормуз, Бахрейн и Эль-Катиф, а в 1527 г. построили крепость в Маскате, утвердив тем самым свою власть в регионе.

В 1512 г. на султанский престол в Стамбуле взошел Селим I Йавуз (1512–1520 гг., 918–926 г. х.). Свое правление он начал с того, что устроил жуткий погром, отдав приказ в одночасье уничтожить около 40 тыс. шиитов, населявших Анатолию[676]. Летом 1514 г. он предпринял поход против Ирана под лозунгом «защиты правоверного ислама от еретиков-шиитов». Первое крупное столкновение между Османами и Сефевидами произошло 23 августа 1514 г. в Чалдыранской битве (к северо-западу от озера Ван). Здесь войска Селима I наголову разбили армию кызылбашей, потерявших в сражении около 50 тыс. человек[677]. Боевые порядки османской армии были построены по европейскому образцу: пехотинцы и всадники располагались по флангам, а в центре была размещена артиллерия — около 300 пушек. Они-то и сыграли решающую роль в сражении. Закаленный в боях шах Исмаил I не дрогнул под губительным огнем орудий и поскакал верхом вперед с мечом в руке, увлекая за собой своих воинов прямо на позиции, где располагались огневые точки. В какой-то момент его конь потерял равновесие и упал вместе со всадником. Турки бросились к шаху, но в этот опасный момент на выручку пришел находившийся рядом Султанали-мирза Афшар, который был очень похож на Исмаила по внешности и одежде. С криком: «Я — шах!» он бросился в сторону и увлек за собой вражеских солдат[678].

Год Чалдыранской битвы принят за точку отсчета раздела Курдистана как сложившейся территории, на которой располагались небольшие полунезависимые эмираты. С этого периода курдские земли стали сферой жизненно важных интересов Османской и Сефевидской империй.

Чалдыранская битва оказалась одной из первых, где восточная по вооружению армия столкнулась с огнестрельным оружием. Сефевиды, конечно, знали о его существовании, но считали применение пушек в бою проявлением трусости и малодушия. Поэтому примечательным оказывается диалог, имевший, как говорят, место между Селимом I и Султанали-мирзой, который выступал в обличье шаха Исмаила. Султан спросил: «Разве ты не знал, что я пришел с двумястами тысяч воинственных мужей, артиллерией и янычарами[679]; как ты мог вступить со мной в сражение с [такими] ничтожными силами, обрекая своих людей на смерть, а себя отдав в плен?» В ответ он услышал следующее: «Я знал, что у тебя огромное войско, но я не знал, что ты бросишься в укрепление из пушек и [тем самым] опозоришь себя на этом и том свете…»[680].

После поражения на Чалдыранском поле шах Исмаил I вынужден был не только отказаться от честолюбивых планов покорения Османской империи, но и сдать Тебриз (5 сентября 1514 г.). Однако фортуна тогда оказалась благосклонной к иранцам: вспыхнувшие в Анатолии волнения янычар вынудили Селима прервать поход и вернуться на родину. Так было положено начало первой ирано-турецкой войне, продолжавшейся без перерыва в течение более чем 40 лет (1514–1555).

Уход турецких войск из Ирана не повлиял на расстановку сил: Селим I оставался главным действующим лицом в региональных отношениях, с той лишь разницей, что основной свой удар он решил направить теперь против мамлюкских правителей Египта. Стамбульские улемы вынесли три фетвы, обосновывавшие религиозный и освободительный характер войны против мамлюкских султанов. Они изобличались как предатели ислама и сторонники «неверных» Сефевидов. В июле 1515 г. османские войска захватили Каппадокию (Альбистан), а через год двинулись на сирийский город Халеб (Алеппо). В одном дне пути до цели, на Дабикском поле (Мердж-Дабик), турков поджидала 60-тысячная армия престарелого мамлюкского султана Кансуха аль-Гури. 24 августа 1516 г. в кровопролитном однодневном сражении мамлюки были разбиты и беспорядочно бежали до самого Дамаска. Увидев полный разгром своих войск, Кансух аль-Гури покончил с собой. Египетский историк XVI в. Ибн Ийас писал, что Кансух «принял яд из перстня, который всегда был при нем, и, когда яд проник внутрь, он потерял сознание, упал с лошади и умер в одночасье»[681]. 28 августа под приветственные крики горожан Селим I вступил в Халеб, где уже на следующий день была зачитана хутба, провозглашавшая турецкого султана «Служителем обоих священных городов» (араб. — «Хадим аль-хурамейн»)[682]. Другими словами, он утвердил себя в качестве духовного (халиф) и властвующего (султан) главы всех мусульман.

Население Сирии не оказывало никакого сопротивления продвижению турецких войск, более того, в своей борьбе против мамлюкских гарнизонов местные жители часто проявляли больше рвения и жестокости, чем сами «захватчики». В сентябре 1516 г. Селим I триумфально вошел в Хаму и Хомс, а 9 октября по устланным шелком улицам торжественно вступил в Дамаск. После подчинения Сирии и Палестины основные силы османской армии в течение 10 дней пересекли Синайскую пустыню и в середине января 1517 г. появились в дельте Нила. 38-летний племянник Кансуха аль-Гури, Туман-бей (Туманбай), ставший мамлюкским султаном 11 октября 1516 г., для организации отпора врагу собрал 40-тысячную армию. Решающее сражение развернулось 22 января 1517 г. около Риданийи, северного предместья Каира. Оставив на поле боя около 25 тыс. павших воинов, египетская армия беспорядочно бежала. Исход кампании был практически предрешен. Туман-бей еще некоторое время пытался организовать отпор, но был предательски выдан врагу одним из бедуинских шейхов. Могущественная некогда империя мамлюков прекратила свое существование. 9 апреля 1517 г. в Каире появились в обращении монеты с именем Селима I. В последний раз жители города могли лицезреть последнего мамлюкского султана 13 апреля: Туман-бей был повешен как уголовный преступник под аркой каирских ворот Баб Зуэйла[683].

Селим I оставался в Египте еще четыре месяца. 5 июля 1517 г. он принял посольство шерифов (шарифов), правителей священных городов Хиджаза, поспешивших выразить свою лояльность новому властителю. Султану были вручены ключи от Ка'абы, что означало признание его прерогатив в качестве «повелителя правоверных». Внутреннее устройство и характер правления в Хиджазе не претерпели существенных изменений. Турки не вмешивались в дела шерифов, продолжавших руководствоваться давними исламскими традициями и обычаями. Оставив в Египте своего наместника, Селим I в августе 1517 г. вернулся в Стамбул.

«Говорят, что покидая Египет, — писал Ибн Ийас, — сын Османа [Селим I. — А.А.] увез с собой тысячу верблюдов, груженных золотом и серебром, и это не считая добычи, состоявшей из оружия, фарфора, бронзы, коней, мулов, верблюдов и прочего, не говоря уже о великолепном мраморе. Из всего этого он взял самое лучшее, то, чем никогда не имели удовольствия пользоваться его отцы и прадеды»[684].

Полная смена «верховной власти» в мусульманском мире происходит не так часто, хотя претендентов на нее хватало всегда, но в данном случае она была признана «легитимной» всеми, за исключением иранских Сефевидов. Однако это было уже неважно — главное, что ее признали в священных городах Хиджаза. Уже в сентябре 1516 г. Селим I отдавал указания о начале хаджа, а на следующий год впервые паланкин (махмал) с покрывалом-кисвой для Ка'абы прибыл в Мекку от имени османского султана. Довольно быстро решилась и судьба последнего аббасидского халифа аль-Мутаваккила III. В 1517 г. прямой потомок дяди Пророка беспрекословно передал Селиму I свои права на халифат.

Существует по крайней мере две основных версии того, где и когда точно произошло это важное для исламского мира событие. По одной из них, аль-Мутаваккил III воодушевлял армию Кансуха аль-Гури и был взят в плен после битвы на Дабикском поле. Он сопровождал Селима I в его походе на Каир и после возвращения султана в Стамбул передал ему права на халифат[685].

По другой версии, аббасидский халиф находился в Халебе, где горячо приветствовал вступление в город Селима I. Здесь произошла единственная «протокольная» встреча халифа с султаном, в ходе которой аль-Мутаваккил III передал победителю священные реликвии аббасидского дома, обладание которыми служило атрибутом халифской власти. Это был плащ Пророка (бурда) и несколько волос из его бороды, а также меч, принадлежавший «праведному» халифу Омару[686]. До Первой мировой войны эти святыни хранились в мечети Эйуба в Стамбуле[687].

Военная кампания в Сирии и Египте не отвлекла внимания Селима I от положения на османо-сефевидском фронте, однако основные события здесь развернулись уже при новых действующих лицах. В 1520 г. султан скончался в муках от рака, и на престол вступил его сын Сулейман I Кануни (1520–1566 гг., 926–974 г.х.). Через четыре года в Иране в возрасте 10 лет воцарился шах Тахмасп I (Тахмасиб I) (1524–1576 гг., 930–984 г. х.), один из сыновей скоропостижно умершего на 37 году жизни шаха Исмаила I.

Юный властитель в первые годы своего правления оказался игрушкой в руках вождей кызылбашских племен румлу, устаджлу, текели, зу-л-кадар и др. Все свое свободное время он тратил на изучение шариата и каллиграфии. Лишь к 20 годам Тахмасп окончательно взял в руки государственные и военные дела, проявив себя на этом поприще как умный и осмотрительный политический деятель. «На войне, — считал он, нельзя давать врагу благоприятную возможность, и если враг стремится к битве, надо в пределах возможности [избегать] боя с ним лицом к лицу»[688].

Все годы своего долгого 52-летнего правления Тахмаспу I пришлось противостоять попыткам завоевания страны извне и заниматься подавлением восстаний представителей местной знати в провинциях своего обширного государства. Борьба против центральной власти велась, как правило, суннитской частью населения страны, причем в западных областях она опиралась на материальную и моральную помощь со стороны Османской империи. Впервые шаху пришлось проявить свои способности в возрасте 15 лет, когда против Сефевидов поднял мятеж правитель Кальхура в Луристане Зу-л-фикар-бек Мосуллу. Весной 1528 г. он захватил Багдад и вслед за ним весь Ирак Арабский. Особое раздражение у кызылбашского двора вызвало то, что Зу-л-фикар-бек добровольно подчинился турецкому султану, выслав ему ключи от города. Через год шах во главе большой армии предпринял поход для отвоевания Багдада. Осада сильно укрепленного города грозила затянуться на долгое время, но, к счастью для осаждавших, 10 июня 1529 г. глава мятежников был убит сторонниками шаха, которые открыли ворота и впустили армию в город.

В 1533 г. султан Сулейман I, раздраженный новыми притеснениями суннитов в Иране, выступил в поход на восток. Вместе со своим знаменитым везирем Ибрахим-пашой он вторгся в Азербайджан, и 13 июня 1534 г. авангард османской армии вошел в Тебриз. Получив известие о нападении врага, Тахмасп I во главе семитысячного войска совершил быстрый марш из Хорасана и достиг Рея. Здесь он получил от султана письмо, в котором тот обвинил шаха в трусости и призвал принять сражение. В ответ Тахмасп написал, что он не безумец и не может выйти на битву с врагом в условиях, когда одному кызылбашу противостоят десять турок. «Я не поступлю по правилу моего отца. Этот враг очень силен» — заявил он своему окружению[689]. Осенью 1534 г., не встречая никакого сопротивления, Сулейман I двинулся на юг в направлении Багдада. В районе Султании османская армия была застигнута обильнымснегопадом и необычайно жестокими для этих мест морозами. Войско понесло значительный урон в живой силе и вынуждено было расстаться с сотней пушек, везти которые дальше воины были уже не в состоянии. Тем не менее напуганные приближением османов жители Багдада решили сдать город безо всякого сопротивления. По приказу Сулеймана была восстановлена и украшена мечеть над могилой Абу Ханифы, которая была разрушена и осквернена при шахе Исмаиле I. Центр ислама чуть позже переместился из Багдада в Стамбул (1538), а Ирак с 1534 г. превратился в рядовую провинцию, пашалык, Османской империи и фактически беспрерывно оставался таковым в течение почти четырех веков. Здесь вся власть принадлежала туркам, опиравшимся на войско янычар. Главой Багдада становился пашá, назначаемый в Стамбуле, высшая судебная власть сосредоточивалась в руках кади, а финансы — дефтардáра.

Проведя зиму 1534–1535 гг. в Багдаде, султан Сулейман I вновь оказался вынужденным вернуться в Тебриз, так как было получено известие о том, что Тахмасп I вытеснил из города турецкий гарнизон. Ему пришлось вторично брать столицу Азербайджана и лишь после этого возвращаться в Турцию (султан достигает Стамбула 8 июня 1536 г.).

Шах в полной мере воспользовался предоставленной передышкой. Он отвоевал Тебриз и принялся за реализацию давно вынашиваемого плана полного подчинения Ширвана. Содействие в этом ему оказывала родная сестра Перихан-ханум — влиятельная вдова покойного ширваншаха Халилуллы II (1524–1535). Со смертью Халилуллы, не имевшего сыновей, ширванский трон остался без прямого наследника, поэтому местная знать возвела на престол юного Шахруха ибн Музаффара, племянника Халилуллы. Власть в стране ослабла из-за развернувшейся борьбы различных кланов за влияние на нового владыку. Периханханум посетила Тебриз и известила брата о «разброде и растерянности», которые царят в Ширване. Летом 1538 г. 20-тысячное войско Алкас-мирзы, брата Тахмаспа I, выступило с походом на север. Взяв несколько городов, армия кызылбашей осадила крепость Бугурд, где заперлась вся ширванская знать во главе с ширваншахом Шахрухом. Попытки овладения крепостью растянулись на несколько месяцев, и лишь после того, как к ее стенам подошла большая армия самого шаха и в ход были пущены пушки, уже имевшиеся в распоряжении кызылбашей, защитники взмолили о пощаде. Шахрух был взят в плен и чуть позже казнен в Тебризе. Государство ширваншахов прекратило свое существование и вошло в состав Сефевидской державы на правах одного из ее беглербекств. Первым ее наместником (беглербеком) Тахмасп I назначил Алкас-мирзу. В начале 1546 г. Алкас-мирза решил объявить себя независимым правителем и поднял мятеж. Чтобы унять аппетиты брата, Тахмаспу пришлось фактически во второй раз завоевывать Ширван. Вместо поверженного Алкас-мирзы, бежавшего в Стамбул под покровительство Сулеймана I, беглербеком Ширвана шах назначил своего сына Исмаил-мирзу (будущего шаха Исмаила II)[690].

Заполучив в свои руки претендента на сефевидский престол, Сулейман I весной 1548 г. во главе большой армии вторгся в Азербайджан. Говорят, что это Алкас-мирза уговорил султана пойти походом на Сефевидов. Через несколько переходов османская армия вошла в Тебриз (май 1548 г.). Вопреки ожиданиям, претензии Алкас-мирзы на трон не были никем поддержаны. В результате, совершив опустошительный рейд, Сулейман вернулся в Стамбул, а поссорившийся с султаном Алкас-мирза был схвачен и доставлен к Тахмаспу I. Тот отдал распоряжение заключить брата в крепость Кахкаха (между Ардебилем и Тебризом)[691], а потом убить (1549).

Летом 1552 г. Тахмасп I решил перейти к активным действиям и с целью опустошения приграничных областей Османской империи направил туда четыре армии. Пройдя огнем и мечом по вражеской территории, кызылбаши вернулись из похода с большими трофеями. Собраться с силами для ответного выпада турки смогли лишь весной 1554 г. Сулейман I двинулся в Азербайджан и по пути занял Нахичеван. Тахмасп и на этот раз не изменил своей тактике: его армия избегала крупных сражений, а подвижные отряды кызылбашей осуществляли внезапные налеты на османов, нанося им большой урон. Султан вынужден был вернуться в свой главный форпост — Эрзерум. В ближайшем окружении обоих властителей стало превалировать мнение о бесплодности попыток поставить на колени противника с помощью военной силы. Стороны все больше склонялись к необходимости проведения мирных переговоров.

29 мая 1555 г. (8 раджаба 962 г. х.) в г. Амасья (в Малой Азии) между Османской империей и государством Сефевидов был заключен мирный договор, завершивший первую волну ирано-турецких войн. Согласно договору, Иран сохранил за собой Азербайджан, Восточную Армению и Восточную Грузию (Месхетия, Картлия, Кахетия). Западная Армения, Западная Грузия (Имеретия, Менгрелия, Гурия) и Ирак Арабский перешли под юрисдикцию Турции. И Сулейман I, и Тахмасп I все последующие годы своих правлений придерживались положений «Амасийского мира», хотя отношения между двумя государствами вряд ли можно было назвать дружественными.

Шах Тахмасп I на 10 лет пережил Сулеймана I, а затем и его преемника, «горького пьяницу» Селима II (1566–1574 гг., 974–982 г. х.). Он умер на втором году правления внука Сулеймана, султана Мурада III (1574–1595 гг., 982-1003 г. х.).

По свидетельству современника, Тахмасп «был мнительно чистоплотен, подозрителен, не любил есть в обществе кого-либо. Последние 20 лет жизни шах не садился на коня. На внешность он был высоким с вытянутым лицом и длинными руками, желтым цветом лица и совершенно седой бородой»[692].

После смерти шаха Тахмаспа I на престоле Ирана короткое время находился его сын Исмаил II (1576–1577/78). Это был человек с трагической судьбой. В возрасте 15 лет он стал, как мы помним, правителем Ширвана, сменив на этом посту своего дядю Алкас-мирзу (1547). Несколько выигранных сражений с османскими войсками принесли ему славу непобедимого полководца. Турки, которых он повергал в ужас своими дерзкими рейдами, прозвали его «дели Исмаил», т. е. «безумный Исмаил». Злоключения сына Тахмаспа начались после подписания «Амасийского мира». Недруги Исмаила внушили шаху мысль о том, что набирающий силу шах-заде[693] стремится отстранить его от власти, чтобы самому занять трон.

Не будем строго судить Исмаила — желание свергнуть собственного властвующего отца не выглядело чем-то необычным во все времена. И у Тахмаспа I могли быть обоснованные подозрения на этот счет: среди сторонников воцарения Исмаила находились влиятельные лица — Хусейн-кули-халифе (вождь племени румлу), Хейдар-султан Чабук (вождь племени туркман), Шамхал-султан (глава черкесской гвардии, охранявшей шахский дворец), Амираслан-бек (вождь племени афшар) и, наконец, собственная дочь Тахмаспа — Перихан-ханум[694].

Шах отдал приказ снять Исмаила со всех постов и заключить его в крепость Кахкаха. «Двадцатичетырехлетним, полным сил и энергии переступил он порог крепости и смог выйти из нее только сорокатрехлетним человеком, надломленным морально и физически». Подсчитано, что Исмаил томился в заключении 19 лет, 6 месяцев и 21 день[695]. Это сказалось на его личных и деловых качествах: он превратился в человека жестокого и абсолютно неспособного к управлению страной. Став шахом (22 августа 1576 г.), он предпринял все, чтобы отомстить родственникам за свою неволю. По приказу Исмаила II были умерщвлены шесть его младших братьев (Мустафа, Сулейман, Махмуд, Имам-кули, Ахмад, Ибрахим), дяди и тети, двоюродные братья и племянники. Особенно пострадали семьи Султан-Хусейна, Ибрахима, Бади аз-замана и Бахрама — потомков Бахрам-мирзы, брата Тахмаспа I. В живых шах оставил только своего брата Мухаммеда и его сыновей Хамзу, Абу Талиба и Тахмаспа.

Через несколько месяцев после коронации Исмаила II в народ просочились слухи о просуннитских настроениях при дворе. И действительно, несмотря на сопротивление шиитских улемов, шах запретил публичные проклятия первых трех «праведных» халифов. На сохранившихся (очень редких) монетах Исмаила II вместо традиционной шахады с шиитским добавлением можно видеть только имя и титулы шаха. Скорее всего, этим шагом Исмаил II попытался смягчить суннито-шиитский антагонизм и установить добрососедские отношения с агрессивно настроенным турецким султаном Мурадом III. Сам же он объяснял изменение легенды на монетах тем, что динары и дирхемы с именем Аллаха проходят через руки не только мусульман, но и иудеев, христиан, зороастрийцев и других «неверных», что противоречит предписаниям ислама[696].

Движимый страхом за сохранение власти, Исмаил II однажды, находясь в состоянии наркотического бреда, решился на расправу со всеми оставшимися потенциальными претендентами на сефевидский трон. Он, однако, не учел одного — никто из них не хотел умирать по безумной прихоти больного человека. Поэтому нет ничего удивительного в том, что вскоре вслед за этим разнеслась весть о смерти шаха.

Существует, по крайней мере, три версии смерти шаха Исмаила И. По одной из них, он, переодевшись по примеру Харуна ар-Рашида, в нетрезвом состоянии вышел из дворца в поисках развлечений на улицах Казвина. Его сопровождала небольшая свита придворных во главе с Хасан-беком, дворцовым халвачи (кондитером). Ночью шах зашел передохнуть в дом Хасан-бека, где наутро был найден мертвым. По другой версии, шах был заколот в гареме придворными, переодетыми в женское платье. По третьей, наиболее правдоподобной, Исмаил II был отравлен невольницами гарема по наущению родной сестры Перихан-ханум, недовольной пренебрежительным отношением к себе со стороны брата. Яд, как говорят, был подмешан в наркотическую смесь, ежедневно принимаемую шахом[697].

После смерти Исмаила II в стране сложилось двоевластие. В Казвине, столице государства, вся власть сосредоточилась в руках его сестры Перихан-ханум, а в Ширване совет кызылбашских старейшин выдвинул кандидатуру старшего сына Тахмаспа I, Мухаммеда, имевшего почетное прозвище Худабенде[698]. Были и другие претенденты на престол: два сына Мухаммеда Худабенде (11-летний Хамза-мирза и 6-летний Аббас-мирза), а также бывший еще грудным ребенком Шахшоджа, сын Исмаила II. Перевес сил оказался на стороне Худабенде и его сторонников. Прибыв в Казвин, Худабенде отстранил от власти Перихан-ханум и 13 февраля 1578 г. взошел на трон. Через несколько дней после коронации (17 февраля) он приказал казнить Перихан-ханум. Ей отрубили голову и вывесили ее на всеобщее обозрение на воротах города[699]. Не забыли умертвить и годовалого Шахшоджу.

Новому шаху в первый же год своего правления (1578–1587 гг., 985–995 г. х.) пришлось столкнуться с вторжением османских войск. Султан Мурад III, нарушив Амасийский договор, возобновил войну с Ираном. 9 мая 1578 г. противники встретились на берегу озера Чылдыр, к северо-востоку от крепости Карс. Кызылбаши были разбиты, что открыло дорогу османским войскам в Закавказье. 24 августа турки заняли покинутый жителями Тифлис, а затем без особых усилий покорили Шемаху, Баку, Дербент и другие города Ширвана и Дагестана. К 1588 г. они овладели всем Азербайджаном и заняли Тебриз.

В этот тяжелый для Ирана период во главе страны находился слабый и безвольный человек. Мухаммед Худабенде страдал болезнью глаз, временами почти ничего не видел, а потом и вовсе ослеп. Возможно, что по этой причине он не был способен заниматься делами, да и особенно не стремился к этому. Этот недостаток в полной мере восполняла жена шаха, Хейранниса-бегим, более известная по прозванию Махди Улийа («Высокая колыбель»), — женщина властная и склонная к интригам. Она, как писал современник, «с полным величием и независимостью взяла в свои руки государственные и царские дела» и была «возведена в должность векалат-и диван-и а'ла (управляющего высочайшего дивана)». «Ни одно важное дело не решалось без ее веления и указания»[700]. Махди Улийа была матерью двух сыновей Мухаммеда Худабенде — Хамза-мирзы и Аббас-мирзы. Желая сделать шахом старшего и любимого ею Хамзу, она умертвила всех, кто препятствовал достижению этой цели. Маленький Аббас был отправлен номинальным наместником в Хорасан, где его воспитателем, лале, был Али-кули-хан — глава местного кызылбашского племени шамлу. Когда ее младший сын несколько подрос, Махди Улийа потребовала вернуть Аббаса в семью. Однако дальновидный и осторожный Али-кули-хан, опасаясь за жизнь своего воспитанника, отказался сделать это, чем спас его от возможной расправы «заботливых» родителей[701].



Государство Сефевидов в XVI — середине XVII вв.

Вседозволенность в действиях шахини вызывала недовольство среди вождей кызылбашских племен. При личной встрече они обвинили ее в том, что она всячески покровительствует таджикам и мазендаранцам, выдвигая их на руководящие посты. Взбешенная властительница осыпала явившихся ходоков такими угрозами вперемешку с бранью, что они в бессильной ярости удалились из дворца. Но на этот раз Махди Улийа поступила явно неосмотрительно и переоценила свои силы. Летом 1579 г. кызылбаши-шамлу тайно проникли во дворец и хладнокровно убили шахиню.

Через два года Али-кули-хан вошел в союз с вождем кызылбашского племени устаджлу Муршид-кули-ханом. Они объявили 10-летнего Аббас-мирзу шахом Ирана и стали при нем регентами. Противоборство Мухаммеда Худабенде с собственным сыном, которого поддерживали влиятельные опекуны, продолжалось еще несколько лет, пока наконец «хорасанские заговорщики» не предприняли более решительных действий. Для начала они расправились с Хамза-мирзой, старшим братом Аббаса.

Хамза-мирза был убит во время стоянки у речки Кырчай под Гянджой (около гробницы Низами Гянджеви). 4 декабря (или, по другим данным, 10 декабря) 1586 г. придворный цирюльник армянин Худаверди Даллак (даллак — цирюльник) зарезал его во время сна. Инициатором и организатором убийства был Исми-хан, лале старшего сына Хамзы, Исмаил-мирзы. Чтобы скрыть следы преступления, Исми-хан убил Худаверди[702].

В 1587 г. сторонники Аббаса совершили поход на Казвин, где находилась резиденция шаха, и силой заставили его отречься от престола в пользу 16-летнего сына. Сам Мухаммед Худабенде вскоре умер, а Аббас в Мешхеде был повторно объявлен шахом. Регентом при нем стал Муршид-кули-хан[703].

Шах Аббас I (1587–1629 гг., 995-1037 г. х.) проявил себя как необычайно одаренный человек, талантливый полководец и решительный политический деятель. Ни до, ни после него государство Сефевидов не достигало такой мощи, какой достигло при нем.

Шах Аббас I был «хорош собой: статный, с тонкими чертами удлиненного лица, выразительными, миндалевидными глазами. Однако брови вразлет, жесткая линия губ и знаменитые пышные усы придавали ему грозный вид»[704].

В те времена не существовало расхожего теперь понятия «секс-символ», да и критерии той поры вряд ли соответствовали современным, но, глядя на портрет шаха Аббаса, нельзя не отметить, что он и сейчас не затерялся бы в толпе.

В первые же годы своего правления новый шах Ирана предпринял шаги, чтобы избавиться от регента. В 1589 г. Муршид-кули-хан был убит гвардейцами Аббаса после того, как насладился обильным ужином в покоях своего воспитанника. Одним из первых самостоятельных и важных действий шаха было решение упорядочить взаимоотношения с Османской Турцией. Подписание мирного договора давало бы ему возможность в спокойных условиях вплотную заняться укреплением внутриполитического положения страны и подавлением оппозиции, проведением необходимых реформ.

В 1590 г. Аббас I направил в Стамбул к султану Мураду III посольство, которое в результате переговоров вынуждено было принять тяжелые условия мира. По Стамбульскому договору к Турции отходили Восточная Грузия, Восточная Армения, Курдистан, Азербайджан (кроме Ардебиля и Талыша), а также часть Луристана. Мурад III потребовал также, чтобы в Иране во время хутбы не подвергались проклятиям почитаемые турками первые три «праведных» халифа.

Развязав себе руки, Аббас принялся за осуществление административной, экономической и военной реформ. Важным шагом на этом пути был перенос столицы из Казвина в Исфахан (1598), где теперь стала располагаться резиденция шаха, доулетханé. Это способствовало усилению хозяйственного и политического влияния в государстве ираноязычных областей. Все больший вес приобретала теперь гражданская и военная бюрократия, основная масса которой формировалась из числа образованных и преданных трону персов, и сильно ограничивались права кызылбышской знати и вождей кочевых племен. Были приняты меры по развитию сельскохозяйственного и ремесленного производства, укреплению и расширению внутренней и внешней торговли.

Очевидец событий, много лет проживший в Иране иезуит Тадеуш Крушинский писал: «[Шах Аббас I], знавший, что торговля обогащает страну и что нет лучшего средства привлечь иноземных купцов, как огородить их от всяких нападений и неожиданностей в дороге, установил в своих владениях столь добрый порядок, что по ним ездили с такой же безопасностью, как ездят белым днем в наиболее хорошо охраняемых городах Европы»[705].

Известный советский востоковед Н.Д. Миклухо-Маклай отмечал, что «нет достаточных оснований сомневаться в том, что в отношении грамотности населения, по крайней мере городского, Сефевидский Иран XVII в. едва ли стоял много позади тогдашних развитых европейских стран»[706].

Укреплялась шахская «вертикаль власти», при которой обрели новый политический вес вали — как правило, наследственные правители пограничных областей. Их было пять, и иерархически они располагались следующим образом: вали Хузистана (потомки Муша'ша'), вали Луристана, вали (царь) Картлии, вали (царь) Кахетии, вали Курдистана. Каждый вали имел собственные органы управления, своих вассалов, собственный бюджет, податную систему, ополчение и т. п. Их зависимость от шахского двора выражалась главным образом в том, что они посылали вместо дани «шахские караваны» с обязательными подарками и в случае войны поставляли в центр определенную часть воинов[707]. Говоря научным языком, «сефевидская институциональная модель характеризовалась высоколегитимным, но слабоцентрализованным государством, сильным и зависимым духовенством и наличием сильных, независимых племен»[708].

В 1599 г. шах Аббас I принял английскую миссию во главе с Антонием и Робертом Ширли. Результатом этой встречи стала военная реформа, приведшая к образованию в Иране профессиональной армии. Ее элитную часть составляла шахская гвардия, а основную массу — военное сословие шахсевéнов («любящие шаха») со своими ополчениями. Это были знатные люди, которым шах пожаловал земли на условии служения ему. С помощью англичан были созданы регулярные артиллерийские части, и получило широкое распространение огнестрельное оружие: мушкеты (тофáнг) и пушки (топ)[709]. Появились новые, пока еще достаточно экзотичные для мусульманских стран, за исключением Турции, военные командные должности — тофангчи-баши (командир мушкетеров) и топчи-баши (командир пушкарей)[710].



Аббас I Сефевид

Лично равнодушный к религии, шах Аббас I из политических соображений продолжал старую традицию Сефевидов, поддерживая шиизм и преследуя суннитов, в которых видел сторонников Турции или узбекских ханств. Он проявлял большой интерес к шиитским церемониям и праздникам и даже совершил пешее паломничество из Исфахана в Мешхед к могиле восьмого шиитского имама ар-Риды, заслужив уважение у персов. Согласно его фирману, шииты не выплачивали налоги в течение священного месяца рамадан. Большинством населения страны шах рассматривался в качестве потомственного шейха суфийского ордена сефевийе и считался «совершенным предводителем» (муршиди камил). Однако, как отмечала известный отечественный иранист Е.А. Дорошенко, «…это не мешало ему ненавидеть суфиев, которые ранее хотели возвратить престол его отцу»[711]. В результате Иран в религиозном отношении достиг такой высокой степени гомогенности, которая не была свойственна ни Халифату, ни одной из восточных империй Средневековья. Как последовательный сторонник исна'ашарийа, шах Аббас I жестко преследовал все мусульманские еретические секты. Все воззрения, не согласуемые с шиитским исламом, объявлялись фактически вне закона.

Это хорошо прослеживается на примере его отношения к движению нуктавиев, получившему широкое распространение еще при Исмаиле I. Его основателем и идеологом являлся Махмуд Пасихийани аль-Гилани (вторая половина XIV в.). Нуктавии, или точечники, придавали мистическое значение точке (араб. — нукта). По преданиям, «праведный» халиф Али называл себя точкой под буквой «б» — первой буквой, с которой начинается Коран («Бисмиллахи-р-рахмани-р-рахим…»). Нуктавии в своем учении многое позаимствовали у хуруфитов, которые приписывали, как мы помним, мистическое значение арабским буквам. Последователи нуктавизма отрицали существование ада и рая, верили в переселение душ, отрицали возможность божественного вмешательства в жизнь человека, считали, что, пока человек не познал самого себя, он раб, а когда познает — он становится богом. Шах Аббас сразу увидел всю пагубность идеологии нуктавиев для государства. По его фирману в Казвине, центре движения нуктавиев, был арестован их духовный глава дервиш Хосров. Он и его приверженцы были преданы суду шиитских улемов, которые обвинили их в «плохой вере» и несоблюдении норм шариата. Был вынесен вердикт о необходимости всеобщего истребления нуктавиев во всем государстве. Сам дервиш Хосров был привязан за шею к седлу верблюда, и его волокли по улицам Казвина до тех пор, пока он не умер[712].

В те времена на Востоке, как мы уже отмечали, различия между людьми пролегали не в национальной, а в религиозной плоскости. Поэтому, следуя предначертаниям Пророка, призывавшего терпимо относиться к «людям Писания», первые Сефевиды, в основном, благожелательно относились к исповедующим христианство грузинам и армянам, населявшим страну. Многие из них занимали важные посты в административном аппарате, военной и торговой сферах. Населенной переселенцами-армянами Нор Джуге (Новой Джульфе), что находилась под Исфаханом, были предоставлены некоторые права самоуправляющегося города. Во главе его стоял калантáр (старейшина, сборщик налогов), подчинявшийся непосредственно шаху и назначавшийся из числа наиболее богатых и авторитетных купцов. В городе функционировало 10 церквей[713]. Хотя, как признают исследователи, переселение армян с их исторической родины в самый центр Ирана, осуществленное Аббасом I в 1604 г. после разорения закавказской Джульфы, проводилось насильственными методами[714]. Ряд привилегий, который был дан христианам и их иерархам, в частности армянским и грузинским патриархам, был вызван политическими мотивами: в них Аббас I видел полезных для себя посредников в деле укрепления экономических и дипломатических связей с европейскими странами. И действительно, в годы правления шаха Аббаса I получил развитие регулярный обмен посольствами с европейскими государствами и осуществлялась политика сближения с теми из них, которые в той или иной степени противостояли Османской империи, — Англией, Германскими княжествами, Россией, Австрией и др. Любопытно в связи с этим характерное высказывание шаха, обращенное к одним из первых официальных представителей России в Иране — В.Г. Коробьину и А. Кувшинову, совершившим поездку в Иран с дипломатической миссией в 1621–1624 гг. На последней аудиенции Аббас I, подняв руки и «очи к небу», сделал такое заявление: «Вера наша не одна, [а] бог у нас один»[715].

Относительной свободой вероисповедания пользовались индийцы, ассирийцы-несториане и евреи. Последние из них играли значительную роль в торговле и в запретных для мусульман ремеслах и производствах (виноделии, например). Они порой наживали значительные состояния, привлекавшие алчные взоры государственных чиновников и обывателей. А поживиться за чужой счет, присудив богатого еврея к конфискации имущества в судебном порядке или просто спровоцировав погромы, хорошо умели во все времена.

Виноделие, которым занимались главным образом иудеи, было достаточно широко распространена. Особенно славились вина из Шираза, где ежегодно производилось более 4 тыс. бочек вина. Несмотря на неоднократные запреты властей, изготовление и употребление вина и других алкогольных напитков было довольно широко распространено[716].

Было известно о пристрастии к вину самого шаха Аббаса I. До Посольского приказа в Москве доходили сведения, что во время аудиенций он заставлял пить вместе с собой русских послов, а когда они отказывались, то гневался и жаловался царю на невежливость и неучтивость дипломатов. Поэтому в наказе послам Василию Григорьевичу Коробьину и дьяку Астафию Кувшинову, в частности, говорилось, что если шах «их учнет жаловать поить», то они должны «что подаст сам шах, [то] пити…, чтоб шаху было приятно и его б тем не кручинить»[717].

В гораздо более тяжелом положении находились зороастрийцы-гебры. Небольшими замкнутыми островками они проживали в Кермане, Йезде, Ширазе, Бендер-Бушире и ряде других мест, были прекрасными ремесленниками и купцами. Шах Аббас I насильственно переселил их всех на окраины Исфахана, где возникло довольно обширное предместье Гебрабад. Позднее, в 1699 г., сефевидский шах Хусейн I издал фирман о всеобщем обращении огнепоклонников в ислам. С особой жестокостью исламизация гебров была проведена в Исфахане, где в результате репрессий и других принудительных мер многие зороастрийцы были вынуждены обратиться в чуждую им веру. Храм огнепоклонников был разрушен, а на его месте была возведена мечеть и медресе. Но все же магам удалось спасти от осквернения и уберечь священный огонь: они тайно отвезли его в Керман, где гонения на древнюю иранскую религию были слабее[718].

Укрепив свое государство, шах Аббас I в 1603 г. начал войну с Османской империей. Впервые за целое столетие Иран наступал, а Турция оборонялась. В течение пяти лет (1603–1607) армии Аббаса, которыми командовал Аллахверди-хан, отвоевали все территории, захваченные турками между 1578 и 1590 гг., - Тебриз, Джульфу, Нахичеван, Эривань, Азербайджан, Луристан, часть Дагестана, Восточную Грузию и Восточную Армению. В 1612 г. в Стамбуле было заключено ирано-турецкое мирное соглашение, по которому Иран сохранил за собой все завоеванные территории. Со стороны Ирана оно было подписано шиитским улемом Кази-ханом Казвини.

В 1616 г. военные действия между двумя странами возобновились, когда турки напали на Азербайджан. Через два года под Серабом (Азербайджан) произошло сражение, в котором шах Аббас I разбил османские войска. В 1618 г. было подписано Серабское соглашение, подтвердившее положения Стамбульского договора 1612 г.

Не прошло и пяти лет, как война вспыхнула вновь. Шах Аббас, воспользовавшись мятежом в Багдаде, поднятым против османского султана Мустафы I (1617–1618, 1622–1623), выступил в поход и осадил бывшую столицу Халифата. Город уже несколько лет страдал от сильных засух и неурожаев. Осада привела к тому, что среди населения началось людоедство. Когда солдаты шаха вошли в крепостные стены, они казнили каждого десятого человека из суннитской общины города. К тому времени как шах Аббас покинул город, в нем не осталось почти ни одной постройки аббасидского периода, а мечети над гробницами Абу Ханифы и Абд аль-Кадира аль-Гилани в очередной раз были превращены в руины[719]. Падение Багдада (1623) привело к тому, что к 1624 г. весь Ирак Арабский перешел под контроль Сефевидов, включая священные шиитские города Кербелу и Эн-Неджеф, а также Мосул и Басру. Обладание Багдадом, как и прежде, оставалось центральным пунктом в соперничестве между турками и иранскими народами, между суннитами и шиитами, поэтому трудно было ожидать, что расправа Аббаса над «правоверными» мусульманами и их святынями долго останется неотомщенной. Так оно и случится, но немного позже.

В 1620 г. английская Ост-Индийская компания, заинтересованная в закупках иранского шелка, предоставила Аббасу I свой флот для завоевания Хормуза, захваченного португальцами после экспедиций Васко да Гамы. 22 апреля 1622 г. совместными усилиями англичан и иранских войск, которыми командовал Имам-кули-хан, сын Аллахверди-хана, португальцы были изгнаны. Не имея возможности надежно защитить остров, шах решил перенести порт на материк, где была сооружена гавань Бендер-Аббас. Еще раньше, в 1614 г., Иран захватил остров Кешм, обеспечив себе свободный выход из Персидского залива в Индийский океан.

19 января 1629 г. (24 зу-л-хиджжа 1037 г. х.) в своем любимом дворце в Мазендаране 60-летний шах Аббас I умер от дизентерии, процарствовав без малого 42 года. Чувствуя приближение смерти, он созвал ближайших сановников и назвал им имя своего наследника на троне. Им должен был стать его внук Сам-мирза — отпрыск старшего сына Сефи-мирзы, которого шах приказал убить, испугавшись его популярности. (Двух других своих сыновей, Тахмасп-мирзу и Абу Талиб-мирзу, шах Аббас ослепил и сослал в крепость Аламут, а четвертый сын вовремя умер.) Из-за опасения, что весть о смерти всесильного повелителя вызовет смуту в стране, она некоторое время сохранялась в тайне. И лишь почти через месяц, 16 февраля, 19-летний наследник принял шахские регалии (корону, пояс и саблю, принадлежавшие Исмаилу I) и был возведен на трон под именем погибшего отца — как Сефи I.

Изнеженный и болезненно жестокий шах Сефи I правил Ираном 13 лег (1629–1642 гг., 1038–1052 г. х.). В силу объективных причин (а шах Аббас был не из тех правителей, кто, не дорожа престолом, допускает к управлению страной своих сыновей или внуков) Сефи I оказался малоподготовленным к ведению государственных дел. Даже его собственный придворный историограф Мухаммед-Масум Исфахани отмечал, что шах «не был осведомлен о состоянии своих владений»[720].

Уже на первом году правления шаха Сефи I ко двору стали поступать донесения о попытках турок осадить Багдад. Однако иранскому гарнизону под командованием Зейнал-хана удалось отбить атаки неприятеля. Спустя некоторое время турецкие войска под командованием Зур-паши, пользуясь беспечностью Сефи I и практически не встретив никакого сопротивления, овладели Эриванью (30 апреля 1630 г.) и двинулись на Хамадан. Лишь после этого шах отдал приказ выступить навстречу врагу. Исход событий в пользу иранцев решил внезапный отход турецкой армии в июне 1631 г., вызванный началом военных действий Османской империи против Польши. Однако уже в сентябре того же года султан Мурад IV (1623–1640 гг., 1032–1049 г. х.) вновь отправил Зур-пашу и его войско с целью захвата Багдада. Турки окружили город, стали лагерем и в течение 20 дней готовились к решающему штурму. В кровопролитном сражении 2 октября 1631 г. погиб Зур-паша, что осложнило положение осаждавших. И хотя передовому турецкому отряду из 400–500 смельчаков удалось прорваться в город и даже водрузить там свое знамя, перевес сил и на этот раз остался на стороне гарнизона и местного ополчения, которыми командовал Сефи-кули-хан. Турки были выбиты из крепости, сняли осаду и отвели свои войска. После одержанной победы Сефи-кули-хан внезапно умер (по другой версии, принял яд, войдя в конфликт с придворной знатью)[721].

После ухода османских войск на ирано-турецком фронте установилось временное напряженное затишье. Военные действия возобновились в 1635 г., когда Мурад IV предпринял новую попытку завладеть Закавказьем. Турки повели наступление сразу в двух направлениях: на Эривань и на Тебриз. 27 июля 1635 г. (11 сафара 1045 г.) они без боя вновь овладели столицей Армении, а вскоре, воодушевленные этим успехом, заняли Тебриз. Но стоило Мураду IV возвратиться в Стамбул, как Сефи I перехватил инициативу и начал контрнаступление. Шахская армия, имея на вооружении чудо тогдашней военной техники — крупнокалиберные пушки бал-йемез[722], - освободила от турок и Тебриз (ноябрь 1635 г.), и Эривань (2 апреля 1636 г.)[723].

В начале 1637 г. Мурад IV начал подготовку к новому наступлению на Багдад. Осенью того же года, подавляя по пути сопротивление иранских войск, армия султана подошла к городу. 20 ноября 1637 г. Багдад был осажден, а через месяц турки предприняли первый штурм, закончившийся для них неудачей и гибелью великого везиря Мухаммед-паши. Тем не менее уже через неполных два месяца (12 января 1638 г.) Багдад пал[724].

Один из участников осады писал, что в день штурма «шел такой сильный дождь, что мы не могли зажечь фитили и вошли в город полные такого бешенства и ярости, что осажденные молили о пощаде… Наши люди были так разгорячены резней и грабежом, что убивали всех на своем пути, и так в течение всей ночи, пока продолжался этот погром… Всего в Багдаде были преданы мечу тридцать одна тысяча отборных солдат и двадцать тысяч добровольцев; ни один не спасся, чтобы передать новость другим городам Персии»[725].

Мурад IV отдал приказ о восстановлении суннитских гробниц, тщательном ремонте оборонительных сооружений и приведении в порядок городского хозяйства. Передав правление в Багдаде в руки албанского командира янычар Кучук Хасан-паши и оставив сильный гарнизон, Мурад вернулся в Стамбул. В Багдаде был восстановлен пашалык, и всего, начиная с 1638 г. и до захвата Багдада Англией в 1917 г., сменилось около 90 пашей (некоторые из них правили по два-три раза).

Шаху Сефи I пришлось смириться с потерей Багдада и заняться поиском возможностей для заключения мирного соглашения с Османской империей. В мирных переговорах оказался заинтересованным и султан Мурад IV, чья власть оказалась под угрозой в результате заговоров и восстаний его собственных братьев, Ибрахима и Увар-хана. И в 1639 г. после переговоров в местечке Касре-Ширине (в Зохабе) был заключен ирано-турецкий мирный договор, подписанный полномочными представителями обоих властителей: от лица султана Мурада IV — первым везирем Мустафа-пашой, а по поручению шаха Сефи I — Сару-ханом Талышем. Договор содержал и разграничение сопредельных территорий. Точкой отсчета стала крепость Занджир: земли, расположенные к западу от нее, отходили к Османской империи, а те, что лежали к востоку, — к Сефевидскому Ирану. Покоренный годом ранее турками Багдад, естественно, остался за ними. Для того чтобы ни одна из сторон не получила большей по площади территории, договор предусматривал образование нейтральных «ничейных» зон. После подписания договора 1639 г. мир между Османской империей и Ираном сохранялся на протяжении более 80 лет.

Отметим, что текст этого важного документа ранее редко попадал на страницы специальных изданий. Недавно в труде Мухаммед-Масума Исфахани «Хуласат ас-сийар» («Суть жизнеописаний») был обнаружен оригинал текста договора, привезенного Сару-ханом в Стамбул Мураду IV. Приведем его витиеватое начало: «Пограничный договор по поводу заключения мира, написанный по поручению высокоуважаемого падишаха султана Мурада Мустафа-пашой и отправленный государю Рума с Сару-ханом. Хвала Аллаху, могущественному подателю благ, который открыл двери мира ключом добра и развеял мрак над полями битвы и борьбы, благодаря свету утра потери и успеха, и благословение и мир Пророку, который открыл и объяснил веру самым совершенным разъяснением, и благополучие исламу — миру счастливому, ах, какому счастливому! — и благословение и мир роду Пророка, потомству его и сподвижникам его…»[726].

Сефи I наследовал его сын Аббас II (1642–1666 гг., 1052–1077 г. х.), затем Сулейман I (Сефи II) (1666–1694 гг., 1077–1105 г. х.), а с 1694 по 1722 г. (1105–1135 г. х.) шахом Ирана был Хусейн I (Султан Хусейн I). Ничем выдающимся они себя не проявили и в своих действиях полностью были подчинены придворной знати.

Для примера сошлемся на мнения иностранцев, свидетелей событий, хорошо знакомых с обстановкой, царившей во дворце шаха Хусейна I.

Русский дипломат А. Волынский доносил в С.-Петербург: «… Он [т. е. шах — А.А.] не над подданными, но своих подданных подданный. И чаю, редко такова дурачка мочно сыскать и между простых, не токмо ис коронованных. Того ради сам ни в какие дела вступать не изволит, но во всем положился на своего помощника ехтема-девлета [т. е. везиря. — А.А.], который всякого скота глупее… Истино не знают дела и как их делать. И к тому же и ленивы, что о деле часа одного не хотят говорить, и не токмо посторонние, но и свои у них так же идут безвестно, как попалось на ум, так и делают безо всякого рассуждения; от этого так свое государство разорили, что, я чаю, и Александр Великий в бытность свою не смог войною так разорить»[727].

Вот, что писал Т. Крушинский: «В то время как все и в провинциях, и в столице шло к упадку, шах Хосейн пребывал словно погребенный в своем гареме и, отдав на милость главных евнухов все государство, оставил за собою лишь одно это место утех, заботы о коем занимали его целиком и расходы на которое поглощали большую часть его казны. Он считал гарем своим личным царством, единственным, заслуживающим внимания»[728].

Французский путешественник Пер Сансон отмечал: «Воспитатель принцев — евнух, их наставники — евнухи, дела царства — в руках какого-нибудь евнуха; евнух выбирает из принцев того, кто должен наследовать шаху, он возводит его на трон… словом, именно евнухи заправляют всем в шахском доме»[729].

Ослабление центральной власти привело к экономическому упадку и постепенному распаду государства Сефевидов. В начале XVIII в. оно оказалось во власти мощных сепаратистских движений и стало объектом агрессивных действий со стороны сопредельных стран. Наиболее сильно волна сепаратизма охватила среду афганских племен, а также белуджей и туркмен, которые, в отличие от большинства населения Ирана, исповедовали суннизм.

Глава 2 Вхождение в мировую политику

Афганцы, Афшары, Зенды, Каджары

В 1709 г. один из вождей афганского племени гильзаев по имени Мир Вейс поднял антисефевидское восстание, поддержанное почти всеми народами восточных окраин государства. В 1711 г. Мир Вейс объявил себя независимым правителем. Через 10 лет его сын Мир Махмуд (Махмуд-хан) предпринял поход на столицу Сефевидов — Исфахан. Он осадил город и продержал его в блокаде в течение восьми месяцев.

Свидетелем осады был Т. Крушинский. Он писал: «…Уже не осталось коров, лошадей и верблюдов, которых можно употреблять в пищу. Пришлось питаться ослиным мясом… Жители без различия стали употреблять в пищу собак, кошек, кожу, навоз, старые туфли и все, что попадалось под руки. Голод усилился до того, что… многие стали есть детей своих, предварительно изжарив или сварив их»[730].

Сефевидский шах Хусейн I после неудачной попытки бегства из столицы вынужден был пойти на переговоры о капитуляции и своем отречении от престола, «с которого он больше спешил сойти, чем Мир Махмуд занять его»[731]. 22 ноября 1722 г. шах послал в лагерь афганцев уполномоченных для подписания капитуляции, что было исполнено и скреплено печатью в тот же день. 23 ноября стал днем, отмеченным небывалым случаем: «…Афганцы послали лошадей шаху и главным его сановникам, так как во всем Исфахане не осталось ни одной лошади — все до единой были съедены во время голода; и шах Хосейн со свитой выехал верхом из своего дворца, чтобы явиться в лагерь афганцев… Он снял с себя диадему, возложил ему [Махмуд-хану. — А.А.] на голову и объявил его в присутствии всех знатных людей племени своим преемником на троне, исключив из наследников собственных детей и их потомство…»[732]. После этого афганцы вступили в Исфахан, а Махмуд-хан занял шахский престол. Часть сефевидских эмиров, военных чинов и сановников присягнула Махмуду. Он на первое время оставил многих сановников-персов на их постах, но ряд должностей, в частности место кади Исфахана, был предоставлен исключительно афганцам-суннитам. Вскоре Махмуд-хан установил свою власть над большей частью Центрального Ирана.



Иран в первой половине XVIII в.

Сопротивление завоевателям в этот период еще не имело единого центра. Последней надеждой иранцев мог стать лишь бежавший в Казвин Тахмасп II, сын низложенного шаха Хусейна I. Он номинально признавался шахом в не покоренных афганцами областях — Гиляне, Мазендаране и Азербайджане. Махмуд-хан послал вдогонку восьмитысячный отряд во главе с полководцем Амануллой, который с ходу взял неготовый к обороне город. Однако вскоре недовольные жестокостями и непосильными поборами казвинцы восстали и, воспользовавшись беспечностью захватчиков, перебили около 4 тыс. афганцев. Остальные, включая Амануллу, бежали, бросив награбленное. Взбешенный Махмуд-хан развязал в Исфахане настоящий террор. 25 января 1723 г. вся персидская знать города была приглашена на шахский пир. По прибытии «все были истреблены, а их обнаженные трупы брошены на площади перед шахским дворцом. Так же поступили со всеми их детьми. Чтобы оправдать чудовищную жестокость, этих людей обвинили в посягательстве на жизнь Махмуда». Вскоре так же коварно афганцы расправились с теми персидскими воинами, которые присягнули Мухмуду ибыли включены в состав его войска (всего погибло свыше 3 тыс. человек)[733].

Покорив Иран, афганцы разделили все население страны на категории (по нисходящей):

— афганцы, как покорители Ирана;

— армяне — за их многочисленность и большие богатства;

— даргинцы (один из народов Дагестана), так как они были суннитами;

— мултанцы (выходцы из индийского Мултана), так как они были идолопоклонниками, а также богатыми купцами и ростовщиками;

— гебры, так как они были заклятыми врагами мусульман;

— евреи;

— «природные персы, с которыми ныне остальные… обращаются как с рабами»[734].

В начале 1725 г. Махмуд-хан принял решение избавиться от всех представителей династии Сефевидов, находившихся у него в плену. Формальным поводом для этого послужило бегство из-под надзора Сефи-мирзы, старшего сына Хусейна I. «7 февраля 1725 г. пополудни приведенные в одну из зал дворца все эти принцы, среди которых было трое дряхлых стариков, приходившихся шаху Хосейну дядьями по отцовской линии, были связаны по рукам их же поясами. Махмуд с помощью двух своих доверенных порубил их саблями. Уцелело лишь двое или трое совсем малолетних, которые бросились на руки к шаху Хосейну, когда тот прибежал на крик умирающих в залу, где происходила эта дикая сцена… Точное число убитых неизвестно. Одни говорят, что их было 500, другие называют число 180 и даже менее того…»[735]. Бывший шах Хусейн I был оставлен в живых.

Воспользовавшись обстановкой, сложившейся в Иране, Россия и Османская империя вступили в конкурентную борьбу за обладание Закавказьем, Азербайджаном и прикаспийскими областями. После удачно закончившейся войны со Швецией (1721) Петр I двинул российскую армию на юг. В течение 1722–1723 гг. русские войска захватили Дербент, Баку и часть Гиляна. Шах Тахмасп II, сидевший в Ардебиле, направил в Санкт-Петербург опытного дипломата Исмаил-бека с целью заручиться поддержкой России в борьбе против Махмуд-хана. По Санкт-Петербургскому договору от 23 сентября 1723 г. Россия обязывалась помочь Тахмаспу II в войне с афганцами в обмен на получение прибрежной полосы Дагестана и всего Азербайджана, а также Гиляна, Мазендарана и Астрабада. Однако Тахмасп не признал этого договора, заявив, что Исмаил-бек превысил данные ему полномочия.

После долгих лет мирных отношений с Ираном поспешила воспользоваться развалом державы Сефевидов и Османская Турция. В 1723 г. султан Ахмед III (1703–1730 гг., 1115–1143 г. х.) вступил в Армению и Восточную Грузию. Эта новая угроза заставила Тахмаспа II признать Санкт-Петербургский договор от 23 сентября. Его ратификация иранской стороной резко обострила русско-турецкие отношения, однако Петр I не счел возможным втягиваться в войну с Турцией, тем более что ее поддерживали Англия и Франция. При активном содействии Франции 24 июня 1724 г. в Стамбуле был подписан Константинопольский русско-турецкий трактат, по которому к России отходили все прикаспийские области, перечисленные в Санкт-Петербургском договоре от 23 сентября 1723 г., а к Турции — все оставшееся Закавказье и Западный Иран. В случае признания этого договора Россия и Турция обещали поддержку Тахмаспу II в его противостоянии с афганцами.

В 1725 г. турки тремя армиями вошли в Иран. Одна из них двинулась на Грузию и Гянджу и покорила их. Другая с первой попытки взяла г. Эривань (30 тыс. жителей было убито, а большинство оставшихся обращено в рабство и угнано). Третья — захватила Тебриз. По времени это совпало с резким изменением внутриполитической обстановки в Восточном Иране.

22 апреля 1725 г. в результате борьбы различных группировок афганской знати Махмуд-хан был убит в своем дворце, и на престол взошел его двоюродный брат Ашраф. Он являлся сыном Мир Абдаллаха, брата Мир Вейса, и был резко настроен против Махмуда, который лишил жизни его отца, лично отрезав тому голову. «Этот тонкий политик… отказывался [от трона]…, клал корону к ногам шаха Хосейна [Хусейна I Сефевида. — А.А.] и заставлял его вновь взять ее себе как свое законное достояние… Но чем больше он настаивал, тем больше шах Хосейн, видевший в этом ловушку, отказывался, заявляя, что предпочитает сладостный досуг, которым пользуется, блеску царствования»[736].

К концу 1725 г. Иран оказался разделенным на четыре части. Ашраф занимал центральную, самую большую часть страны. Турки удерживали территорию от Хамадана на юге и до севера Грузии. Россия была хозяином всего западного побережья Каспия и провинции Гилян. Тахмасп II владел лишь Мазендараном, где его власть едва признавалась.

В течение 1726 и 1727 гг. Ашраф нанес туркам несколько поражений, и стороны пошли на подписание мирных соглашений. В ноябре 1727 г. был заключен договор на следующих условиях: 1) Ашраф признавал турецкого султана Ахмеда III халифом всех мусульман-суннитов; 2) султан признавал Ашрафа властителем Ирана, но в вассальной зависимости от Турции; 3) Ашраф уступал Турции не только области, отошедшие к ней по Константинопольскому русско-турецкому трактату 1724 г., но и Хузистан, Зенджан, Казвин, Султанию и Тегеран с их округами, т. е. около двух третей территории всего Ирана[737].

В это время в Хорасане выдвинулся одаренный и энергичный военачальник Надир-кули, который встал во главе всех антиафганских сил. Он родился в 1688 г. под Мешхедом в семье пастуха из рода герхлу азербайджанского племени афшар, которое было частично переселено при Сефевидах из района оз. Урмия в Хорасан. В детстве он вместе с матерью был угнан в рабство узбеками Хорезма, но бежал и вновь вернулся в Хорасан. Повзрослев, он украл 700 баранов из отары, охраняемой отцом, продал их и на вырученные средства нанял несколько человек, с которыми стал грабить караваны. Позже вместе со своим ополчением овладел крепостью Келат в Северном Хорасане и сделал ее своим опорным пунктом. Когда во время осады Исфахана афганцами (1722) шах Хусейн I послал своего сына Тахмаспа в Астрабад для набора войска, Надир-кули, под началом которого было уже около 6 тыс. воинов, явился к шах-заде и предложил свои услуги. Он поклялся головой, что восстановит Тахмаспа на троне предков и отомстит афганцам. Взамен он просил сделать его первым везирем. Став шахом, Тахмасп II взял Надир-кули на военную службу (1726), удостоил его имени Тахмасп-кули-хан[738] и назначил своим наместником в Хорасане.

За четыре года (1726–1729) Тахмасп-кули-хан подчинил себе все области, подвластные Тахмаспу II, превратившемуся в орудие в руках своего «раба». Осенью 1729 г. он вместе с шахом двинулся на Исфахан. Персы, которых раньше удерживал страх, толпами вливались в армию освободителей. На их сторону переходил даже противник. 6 тыс. афганцев из гарнизона Казвина открыли ворота города и полностью вошли в состав объединенного иранского войска[739]. 2 октября 1729 г. было наголову разбито 30-тысячное войско афганцев-гильзаев в битве у Дамгана, а 29 ноября — у Мурчехурта (в районе Герата). Иранские войска подошли к Исфахану, но не застали там противника. Ашраф бежал в сторону Кандагара вместе со своим гаремом и 10 тыс. оставшихся верными воинов. Он разграбил город как только мог, увез богатства и убил бывшего шаха Хусейна I. Тахмасп-кули-хан последовал за остатками афганского войска в Фарс, еще раз разбил его в битве близ Истахра и занял Шираз (1730). Сам Ашраф был убит во время бегства главой одного из белуджских племен. В результате, спустя восемь лет после занятия Махмуд-ханом иранского трона, страна освободилась от афганского господства.

В 1730 г. Тахмасп-кули-хан выступил в поход против турок и освободил Хамадан, Керманшах, Ардебиль и Тебриз. Опасаясь, что военные успехи «раба» еще более усилят его могущество, Тахмасп II решил взять инициативу в войне с Турцией в свои руки. Он возглавил собственную армию в сражении против турок, но был разбит и едва избежал плена. В итоге шаху пришлось пойти на заключение невыгодного для Ирана договора с Османской империей (1731). По этому документу Турция сохранила за собой оккупированные территории к северу от р. Араке, а османский наместник Багдада Ахмад-паша получил в кормление (тюрк. — арпалык) девять округов Керманшаха.

Вернувшись в Исфахан, шах Тахмасп II повел «распутный образ жизни, а управление государством доверил своим министрам и фаворитам. Надир-кули обвинил шаха Тахмаспа в распутстве, лености, слабодушии, трусости; подробно перечислил все ошибки, совершенные им во время последней войны с турками, упомянув о позорном мире. Наконец, объявил его врагом отечества, недостойным занимать трон Сефевидов, и заявил, что для блага государства следует сместить Тахмаспа и возвести на трон его сына Аббаса [Аббаса III. — А.А.], 5-6-месячного принца. А пока он не достигнет совершеннолетия, государство должно управляться мудрыми и осторожными министрами, которые заботились бы о выгоде и чести Персии… Вся знать признала Надира регентом государства и главнокомандующим персидской армии»[740].

После смерти Петра I (1725) Россия склонилась к решению вернуть прикаспийские области Ирану при условии, что он не допустит их перехода в руки турок. В начале 1732 г. в Реште был подписан русско-иранский договор, по которому Россия отказывалась от Мазендарана и Горгана, возвращала Ирану Гилян немедленно, а прикаспийские земли севернее р. Куры, включая Баку и Дербент, обязывалась вернуть в случае изгнания турок из Закавказья. В качестве компенсации за утраченные земли русским купцам предоставлялось право беспошлинной торговли в Иране (что на практике почти не исполнялось). В 1733 г. Тахмасп-кули-хан разбил турок в битве при Киркуке и в течение 1734–1735 гг. очистил от них все Восточное Закавказье. Свои новые успехи на полях сражений всесильный регент решил использовать для захвата власти. В январе 1736 г. на большом курултае в Муганской степи в присутствии почти всех крупных ханов и духовных лиц Ирана, Азербайджана, Грузии и Армении (всего около 20 тыс. человек, а с челядью — до 100 тыс.) Тахмасп-кули-хан был провозглашен шахом Ирана. Желая показать, что он не забыл о своем происхождении, новый шах взял себе прежнее имя и в марте 1736 г. взошел на престол как Надир-шах (1736–1747 гг., 1148–1160 г. х.), став родоначальником династии Афшаров (1736–1795 гг., 1148–1210 г. х.).

В качестве одного из условий своего избрания он выдвинул требование, чтобы шиитское исповедание имамитского толка (исна'ашарийа) было официально заменено компромиссным суннитско-шиитским. Согласно этому, было отменено проклинание первых трех «праведных» халифов, введенное при шахе Исмаиле I Сефевиде. Шииты должны были составить, наряду с четырьмя суннитскими мазхабами — ханафитским, маликитским, шафи'итским и ханбалитским, — пятый «правоверный» толк джафаритов, последователей имама Джафара ас-Садика. Лично равнодушный к религиозным спорам, Надир-шах тем самым преследовал исключительно политические цели. Он видел, что гонения на суннитов при Сефевидах часто приводили к восстаниям на окраинах Ирана и служили поводом для вторжения в пределы страны. К тому же в его интересах было привлечь на свою сторону исповедовавших суннизм курдов, узбеков, афганцев, дагестанские народы и др. Тем самым Надир намеревался нанести удар и по шиитским имамам, служившим опорой низложенной династии. Очевидец событий католик-кармелит и миссионер Леандер писал: «Призвав к себе богословов главных верований, он приказал им переложить на современный персидский язык их священные писания, дав понять, что потом он выберет то, которое сочтет лучшим заветом веры, либо составит из них по своему разумению и вкусу собственное писание.

Персидским муллам предписано было перевести с арабского на персидский Коран, хотя, по закону Мухаммеда, всякий такой перевод запрещен… Еврейские раввины должны были перевести Ветхий завет, армяне — Деяния апостолов, Послания апостолов и Апокалипсис. Католическим миссионерам велено было перевести четыре Евангелия. Указ об этом был обнародован в Исфахане, где во дворце хана богословы должны были заниматься этим, на что им потребовался почти целый год»[741]. Однако провозглашенная шахом новая уния шиитов и суннитов оказалась мертворожденной и так и не была осуществлена на практике.

Свое официальное правление Надир-шах начал с того, что дал всем понять, что не намерен уступать власть никому из рода Сефевидов. Маленький Аббас III был отослан к своему отцу Тахмаспу II в Хорасан и чуть позже вместе с ним и ближайшими родственниками был умерщвлен. Всего было убито 50 человек[742].

Миссионер Леандер писал: «Надир-шах повелел своему сыну Реза-кули, наместнику Хорасана, содержавшего сефевидского шаха Тахмаспа II под стражей, убить узника и оповестить об этом население страны… Принц приказал быстро истребить всех женщин андеруна [гарема — А.А.] шаха Тахмаспа и всех находившихся там детей, а также задушить самого шаха Тахмаспа II»[743].

Одним из первых внешнеполитических актов Надир-шаха было нарушение договоренностей с Россией и заключение мирного договора с Турцией (1736).

Развязав себе руки на западе, он сосредоточил все свое внимание на восточном направлении. Уже в 1736–1738 гг. Надир покорил Кандагар и Белуджистан и объявил войну династии Великих Моголов Индии[744]. В феврале (по другим сведениям, в марте) 1739 г. в битве при Карнале (к северу от Дели) войско шаха разбило армию могольского правителя Мухаммед-шаха и захватило его столицу. На поле боя полегло до 400 одних только ханов, султанов и знатных эмиров[745]. Победитель провозгласил себя шахом на троне Моголов и подчинил себе всю территорию к западу от Инда. Позже он вернул Мухаммед-шаху его корону при условии, что тот будет его вассалом и данником. После этого индийского похода Надир-шах на три года освободил все население иранских областей от уплаты налогов. Еще бы! «… Богатых людей в Индии много, — писал очевидец, — и… [Надир-шах] погрузил на казенных вьючных животных столько драгоценных камней и драгоценностей из казначейства, что знающий счетчик был бессилен сосчитать их…»[746]. Добыча, захваченная в Индии, разными источниками оценивалась от 700 млн до 3 млрд индийских серебряных рупий[747].

В 1737 и 1741 гг. Надир-шах дважды посылал войска на завоевание Омана и юго-восточных областей Аравии, но явных успехов не достиг. Потерпела фиаско и его попытка покорить себе мятежный Дагестан. Весной 1741 г. кавказские горцы оказали войскам шаха отчаянный отпор. Дамиан Лионский, капуцинский монах, служивший до 1746 г. лекарем Надир-шаха, писал: «Он потерял в горах 200 тыс. человек, но победил и через десять дней с победой должен возвратиться. Теперь шах приводит в порядок остатки своей армии, и те войска, которые он выведет с гор, вероятно, составят 50 тыс. человек»[748].



Надир-шах Афшар

После такого афронта Надир-шах отказался от планов покорения Дагестана и двинулся в Азербайджан для организации похода против Османской Турции (1743). Боевые действия между старыми противниками велись с переменным успехом в течение четырех лет (1743–1746^ и завершились в сентябре 1746 г. подписанием мирного соглашения в Кардане (к северо-западу от Тегерана). По этому документу граница между Ираном и Турцией осталась на прежнем месте. В дополнениях к этому договору говорилось, что народы Ирана отказываются от «недостойного» учения шиизма, принятого Сефевидами, и принимают за «истинную веру» суннизм. Устанавливалось уважительное отношение к первым трем «праведным» халифам, и на этом основании турецкий султан Махмуд I (1730–1754 гг., 1143–1168 г. х.) дозволил иранцам посещать Мекку и Медину для совершения хаджа, а также совершать паломничество в священные шиитские города Кербелу и Эн-Неджеф.

Неудача в войне против Дагестана и Турции, подъем сепаратистских движений, недовольство улемов религиозной политикой центра и частые бунты разоренного поборами населения сильно ослабили положение Надир-шаха. Русский консул в Иране В. Братищев отмечал, что шах «… непрестанно бесчеловечно персиян мучает, заключая в колодки и цепи, иных под побоями выспрашивает, кто сколько пожитков имеет, и по объявлению все иждивение на себя описывает… И в таком грубиянстве себя ведет, что едва не каждый день людей казнит и под палками жестоко пытает. Одним словом, ужасное тиранство от него происходит»[749].

В январе 1747 г. поднял восстание наместник шаха в Систане Фатх-Али-хан из тюркского кочевого племени каджаров. Надир-шах направил на подавление бунта своего племянника Али-кули-хана, но тот перешел на сторону противника. Тогда шах решил самолично расправиться с мятежниками и выступил из Исфахана. Дважды потерпев поражение, Надир-шах вернулся в свою столицу и тут же затеял карательный поход в Керман и Хорасан. В Мешхеде, столице Хорасана, он «возвел семь очень высоких башен из человеческих голов, сжег заживо двух сыновей своего племянника Али Кули-хана и ослепил его мать и жену. Затем по пути из Мешхеда ему пришло в голову предать мечу всю свою личную гвардию, состоявшую из 4 тыс. человек. Но они узнали о намерениях монарха, и десяток самых храбрых явились ночью в шахский шатер и разрубили тирана на куски и послали их во все концы страны. Голова же была отделена от тела и торжественно водружена на острие копья…» (из письма викария Себастьяна из Джульфы от 16 августа 1747 г.)[750]. Нам остается добавить, что произошло это событие под Хабушаном в июне или июле 1747 г. и что командиром гвардейцев был некий Салех-бек.

Созданная Надир-шахом империя после его смерти быстро распалась. От нее отделились среднеазиатские владения, Афганистан и Закавказье, где возникли самостоятельные эмиратства и ханства. В стране развернулась острая борьба за власть, ведущую роль в которой играли вожди азербайджано-тюркских, лурских, бахтиарских и туркменских племен. Открыто враждебными стали взаимоотношения между ополчениями кызылбашских племен, исповедовавших шиизм, и афганцами, курдами и узбеками — суннитами. Афганские и узбекские ополчения покинули Хорасан и двинулись в Афганистан. По пути ими был избран предводитель — бывший дворцовый страж Ахмед-хан Абд Али. Войдя в Кандагар, он объявил себя независимым правителем под именем Ахмед-шаха Дуррани (1747–1773 гг., 1160–1187 г. х.)[751]. В состав его государства вошли восточные провинции Ирана, Южный Туркестан и северо-западная часть Индии. Своей резиденцией он сделал Кандагар, ставший первой столицей Афганского государства.

В результате недолгой междоусобной борьбы в июле 1747 г. на престоле Ирана воцарился Али-кули-хан, взявший себе имя Адил-шах («Справедливый»). Он обнародовал фирман, в котором осуждал жестокость своего дяди Надир-шаха и провозглашал, что будет править по справедливости. Другим указом он дал отсрочку на выплату всех налогов и запретил незаконные поборы с населения.

«Помня об ужасном положении страны…, об опустошенных селениях, о покинутых городах, о роде человеческом, доведенном до положения жалкого стада…, мы посвятили себя тому, чтобы покончить с этим отчаянием; мы сочли своим долгом прийти на помощь страждущим и невинным… Поэтому начиная с сего дня мы милостиво отменяем налоги, подлежащие выплате, и недоимки…, отменяем все и любые налоги во всех наших владениях, считая с сего дня в предстоящие два года и вплоть до истечения их срока… Дано в Мешхеде в луну джумади ас-сани 1160 г. х. [июль 1747 г.]». Так, без восточных витиеватостей, излагает текст этого фирмана Адил-шаха французский историк XVIII–XIX вв. Ш. Пико[752].

Адил-шах повелел умертвить двух старших сыновей Надир-шаха, а других заковать в кандалы и привести к нему. «Он приказал также вспороть животы всем женам покойного шаха и тем женам его сыновей, которых заподозрят в беременности, опасаясь, как бы они не принесли шахскому семейству наследников… Этот приказ был исполнен.

К нему доставили принцев. Сначала он их заточил, а затем отравил. Шахрох-мирза, самый юный из них, 14-15-летний мальчик, единственный не поддался действию яда, то ли благодаря более крепкому сложению, то ли из-за того, что его доза яда оказалась меньшей»[753].[754] Он был внуком по отцовской линии Надир-шаха, а по материнской шаха Тахмаспа II Сефевида.

«Натерпевшись от жестокостей Надир-шаха, — писал Ш. Пико, Персия надеялась на умеренность племянника, и все обещало этому молодому государю счастливое и спокойное царствование… Однако, упоенный своим имуществом и богатством, он предался распутству, доведенному им до крайности»[755]. Русский консул В. Братищев характеризовал Адил-шаха как человека, который «немало пьет, а затем свою должность слабо правит», он писал, что его армия и довольствие воинов находятся «весьма в худом состоянии», что «в конском корму великую нужду военные люди претерпевают»[756].

Противниками Адил-шаха выступили три сильных соперника: собственный брат Ибрахим-мирза — наместник в Ираке Персидском, Фатх-Али-хан Каджар — наместник в Мазендаране, а также Шахрухмирза, сидевший в Мешхеде. Пять месяцев потратил Адил-шах, чтобы подавить мятеж Фатх-Али-хана, это позволило Ибрахим-мирзе собрать значительные силы и в открытом бою у местечка Саман-архы в Азербайджане разгромить войско царствующего брата. Шах бежал в Тегеран, но был там схвачен и доставлен к победителю. Ибрахим приказал заковать его в цепи и выколоть глаза. Забрав ослепленного брата в качестве заложника и подтверждения своего триумфа, Ибрахим-мирза отправился в Исфахан. Отсюда он стал настоятельно приглашать Шахруха к себе, но знать Мешхеда, чувствуя в этом приглашении подвох, приняла решение возвести Шахруха на трон в Хорасане (1 октября 1748 г.). Его притязания на престол в их глазах были весомее еще и потому, что в крепости Калат, в 135 км к северо-востоку от Мешхеда, находились сокровища государственной казны. Узнав о воцарении Шахруха, Ибрахим-мирза 8 декабря 1748 г. объявил себя шахом и начал вести борьбу с племянником.

В мае-июне 1749 г. оба противника двинулись навстречу друг другу: Шахрух-мирза выступил из Мешхеда и подошел к границе Хорасана, а Ибрахим-шах покинул Азербайджан. По мере продвижения войско шаха стало редеть на глазах и целыми подразделениями переходить на сторону соперника. Ибрахим-шах тем самым был обречен на поражение. Так оно и случилось, а голова бывшего шаха стала наградой его победителю (конец декабря 1749 г.). В руки Шахрух-мирзы в качестве живого трофея попал и ослепленный Адил-шах. Уж кому-кому, но только не ему следовало ждать снисхождений от Шахруха, потерявшего по его милости почти всех своих родичей. Хорасанский властитель не был ни очень злопамятным, ни садистом — он просто приказал отрубить пленнику голову. Во время этой междоусобицы возвысился Мир Сеид Мухаммед, внук по материнской линии сефевидского шаха Сулаймана I (Сефи II). В 1743 г. он был назначен Надир-шахом попечителем святыни имама ар-Риды в Мешхеде, а позднее содействовал Али-кули-хану (будущему Адил-шаху) в его борьбе за престол. Мир Сеид состоял на службе у Ибрахим-мирзы и был послан в Кум. Во время похода на Хорасан Ибрахим-мирза оставил в Куме под присмотром Мир Сеида свои сокровища и казну. Когда же Ибрахим стал шахом, Мир Сеид отказался признать его власть и не пожелал расстаться с чужими деньгами и драгоценностями.

В декабре 1749 г. влиятельные вожди племен и сторонники Сефевидов совершили переворот и свергли Шахруха, недальновидно оставив его в живых. 14 января 1750 г. Мир Сеид был коронован под именем Сулаймана II. Казалось, власть в стране вновь надолго перешла в руки Сефевидов, но сильна еще была группировка сторонников Афшаров. Через три месяца, воспользовавшись тем, что Сулайман II ушел походом на Афганистан против Ахмед-шаха Дуррани, его противники совершили контрпереворот. Сулайман был схвачен и ослеплен, а на троне вновь воцарился Шахрух (20 марта 1750 г.).

Шахрух имел все права на то, чтобы стать во главе всего Иранского государства, он был знатен (внук двух шахов разных династий), влиятелен и богат, но этому воцарению мешало одно немаловажное обстоятельство: он имел несчастье быть ослепленным мятежниками. Поразмыслив, хорасанский властитель пришел к выводу, что лучше остаться в Мешхеде и довольствоваться здесь безмятежным правлением, чем сложить голову на плахе в борьбе за престол владыки всего Ирана. Правление Шахруха в Хорасане продолжалось с перерывами до 1795 г. В 1754 и 1770 гг. он был вынужден признавать себя вассалом Ахмед-шаха Дуррани, а с конца 60-х годов делил власть с сыновьями, Насеролла-мирзой и Надир-мирзой, постоянно враждовавшими между собой.

Если в Хорасане обстановка более или менее нормализовалась, то в других частях Ирана развернулась борьба за трон, и победителями в ней вышли два человека — предводитель небольшого племени зендов Мухаммед Карим-хан и вождь бахтиаров Али Мардан-хан.

Племя зендов входило в состав группы лурских племен фейли и обитало в районе Малайира (к юго-востоку от Хамадана). В период войны с Османской империей (30-е годы XVIII в.) предводитель зендов Махди-хан вел партизанскую войну против турок. После ухода турецких войск зенды отказались подчиняться Афшарам. Надир-шах подавил сопротивление зендов, а позже Махди-хан был убит в одном из боев (ок. 1748 г.). От этого удара зенды оправились к 1750 г., когда выдвинулся молодой и энергичный Мухаммед Карим-бек. Когда он стал фактическим правителем района Гольпайеган, то обрел имя Карим-хан[757].

После гибели своего союзника Али Мардан-хана (1753) Карим-хан Зенд фактически стал главой государства (1753–1779 гг., 1166–1193 г. х.). Он не объявил себя шахом, а назывался по лакабу Вакил ад-даула («Уполномоченный государства») и властвовал от имени Исмаила III Сефевида, захваченного в плен[758].

Исмаил III был помещен в одну из крепостей в нескольких днях пути от Шираза, «где его содержат со всеми удобствами и развлечениями, какие он пожелает, но не позволяют общаться с кем-либо, помимо прислуги, так что это — шах только по названию, а власть и все полномочия принадлежат регенту Карим-хану» отмечал в докладе Папе Римскому прибывший из Ирана бывший исфаханский епископ Корнелиус (1722).

В качестве ежедневного содержания Исмаил III получал 1 туман деньгами [т. е. 10 тыс. динаров. — А.А.], 3 тебризских мана пшеницы, 10 — овса и ежегодно две смены одежды. Все свое свободное время пленник уделял любимым занятиям каллиграфии и изготовлению ножей[759].

Карим-хан Зенд подчинил себе весь Иран, за исключением Хорасана, где правил слепой Шахрух. Он был первым после 700-летнего перерыва, считая с года падения династии Буидов (1055), правителем Ирана из числа персов, а не монголов, афганцев или тюрков. Неудивительно поэтому, что иранские авторы, вероятно по праву, характеризуют его как благоразумного, справедливого и заботливого властителя. Шираз, который он сделал своей столицей, расцвел: в нем появились новые дворцы, мечети, базары, караван-сараи, бани и сады. Были возведены гробницы над могилами Хафиза и Са'ади. Вокруг города были укреплены стены и бастионы с пушками, вырыт ров. Карим-хан был сторонником политики веротерпимости, хотя и покровительствовал шиитам. Будучи сам неграмотным, Карим-хан поощрял литераторов и художников, просто незаурядных людей.

Для подтверждения этих слов приведем мнение неперса и нешиита. Вот что писал епископ Корнелиус: «…Территория, подвластная Керим-хану, может считаться самой умиротворенной из всех, принадлежащих современной Персии. Выступая против кровопролития, он ищет поддержки только в милосердии, которым хочет приобрести доверие персов, в поощрении… торговли, в возвращении к изобилию путем возделывания огромных площадей земли, брошенных владельцами, в восстановлении прежних мануфактур…, в возвращении в Персию… множества ее бывших подданных, вынужденных бежать от войны и зверств Кули-хана [Надир-шаха — А.А.]… Только в одном Багдаде насчитывалось более 100 тыс. персов, нашедших там убежище. Персидские беженцы в Басре, другом городе Оттоманской империи, составляли 2/3 его населения. Большое число персов ушло со своими семьями во владения Великого Могола, в Арабию Феликс[760], в Бенгалию и другие части Индии. Достаточно сказать, что город Исфахан, который при сефевидских шахах по числу жителей не уступал Константинополю и даже после бедствий, пережитых им во время нашествия афганцев и их семилетнего владычества, все еще имел [в начале 40-х годов XVIII в. — А.А.] около 500 тыс. жителей, теперь [в 1772 г. — А.А.]… имеет не более 40–50 тыс.»[761]. Во второй половине XVIII в. в Кашане проживало до 30 тыс. человек (веком ранее 150 тыс.), в Бендер-Аббасе — 5 тыс., в Бушире — 8 тыс., Боруджерде — 12 тыс., Мараге, Казвине и Шуштере — по 15 тыс., Кермане и Керманшахе — по 30 тыс., Йезде — 50 тыс. Некогда 100-тысячный Кум почти обезлюдел. Исключение составлял лишь Шираз — процветающая столица Зендов[762].



Карим-хан Зенд

Став владыкой значительной части Ирана, Карим-хан понимал, что без завоевания Азербайджана он не сможет создать мощного государства. В 1760 г. он предпринял поход против афшарского предводителя Фатх-Али-хана[763], но эта первая попытка оказалась неудачной. В мае 1762 г. он во главе 20-тысячного войска вновь выступил на север. Враг был разбит, но Фатх-Али-хану удалось бежать и занять оборону в крепости Урмия. После девятимесячной осады Урмия пала, а Фатх-Али-хан был захвачен в плен.

В течение 1763 г. Карим-хан подчинил себе весь Азербайджан и подавил тайные заговоры и вооруженные выступления своих родственников, среди которых выделялись братья, шейх Али-хан и Заки-хан. Али-хан вошел в тайный сговор с тремя другими ханами с целью убить Карим-хана. Узнав об этом, тот приказал схватить заговорщиков и выжечь глаза шейху Али, а остальных троих убить. Существует и другая версия: однажды между двоюродными братьями вышла ссора во время скачек, и в ту же ночь Карим-хан, будучи пьяным, вызвал к себе шейха Али-хана и ослепил его. Утром, протрезвев, он горько раскаивался в содеянном, так как своим умом, проницательностью и благоразумием шейх Али-хан превосходил всех своих соплеменников.

Заки-хан, единоутробный (а по отцу и двоюродный) брат Каримхана, возглавил против него вооруженную борьбу. Весь 1762 г. он оказывал активное сопротивление, однако вынужден был сдаться и отдать себя на милость победителю. Поразительно, но Карим-хан простил мятежника — пожалуй, чуть ли не единственный случай подобной милости к поверженному в борьбе за власть сопернику в то далекое от сентиментальностей время[764].

В июле 1773 г. по приказу Карим-хана было совершено нападение на Басру, находившуюся под юрисдикцией Омар-паши, багдадского наместника турецкого султана. Турецкий флот был сожжен, а город откупился данью.

В середине марта 1775 г. 30-тысячное войско Карим-хана вновь осадило Басру. После 13-месячной осады истощенный болезнями и голодом город пал, а победитель, по некоторым данным, взыскал с горожан невероятную сумму — 128 тыс. туманов[765]. Сразу же после смерти Карим-хана иранский гарнизон покинул город, и Басра вновь перешла под власть турок (1779).

Лишь одно пристрастие Карим-хана вызывало недовольство со стороны шиитского населения страны. «… Благодаря своим сношениям с армянами и грузинами Карим-хан предался безудержному пьянству вещи, которую персы перенести не могут» — писал епископ Корнелиус. И добавлял: «Как и прежде, здесь царит смута: не понять, где голова, где хвост. Карим-хан, которого газеты [в Европе. — А.А.] представляют таким всесильным, не в состоянии обеспечить повиновение себе ввиду малочисленности своих сил и множества соперников. До сих пор [ноябрь 1764 г. — А А.] он не имел возможности принять титул шаха»[766].

Карим-хан Зенд умер 13 марта 1779 г. в возрасте около 80 лет. Еще при жизни он объявил преемником своего сына Абу-л-Фатх-хана и просил Заки-хана быть ему вместо отца. Тот поклялся, что будет верен сыну, как был верен в последние годы его отцу. Но против власти Абу-л-Фатх-хана выступили два его дяди, Насер Али-хан и Садык-хан, а также двоюродные братья — сыновья умершего к тому времени ослепленного шейха Али-хана. Заки-хан, как и обещал, подавил этот бунт, но разделил власть между Абу-л-Фатх-ханом и его братом (и своим зятем) Мухаммедом Али-ханом. Вскоре, посчитав, что Абу-л-Фатх-хан вступил в сговор с Садык-ханом, Заки-хан заключил племянника в тюрьму и объявил правителем Ирана Мухаммеда Али-хана[767]. Однако свергнутый Абу-л-Фатх-хан неожиданно обрел поддержку у своего двоюродного брата, влиятельного Али Мурад-хана, захватившего Исфахан. Взбешенный Заки-хан лично возглавил поход против строптивого племянника, но по пути был убит.

Заки-хан погиб во многом из-за своей жестокости и алчности. Захватив по пути в Исфахан горную деревушку Йаздихаст, он потребовал у ее жителей утаенные якобы деньги. Они найдены не были, и тогда, разозлившись, Заки-хан приказал сбросить в пропасть 18 сельчан и местного сейида. Жена и дочь потомка Пророка были отданы для утех воинам. В ту же ночь Заки-хан был убит своими собственными военачальниками[768].

Действуя в интересах Абу-л-Фатх-хана, Али Мурад-хан помог ему единолично воссесть на престол в Ширазе (1779) и всячески стремился укрепить положение властителя. Но тот не оправдывал надежд, так как полностью отдалился от дел в гареме и увлекся «светской жизнью». К тому же, как отмечали современники, он был «страстным поклонником вина и серебряного кубка…, не было времени, чтобы он от вина не терял разума»[769]. В этих условиях Садык-хану удалось беспрепятственно объявиться в Ширазе, ослепить Абу-л-Фатх-хана и объявить себя правителем. Такой поворот дел не устраивал Али Мурад-хана, находившегося в Исфахане. Он двинул против своего отчима войска (мать Али Мурад-хана вторым браком была замужем за Садык-ханом) и после восьмимесячной осады взял Шираз. Садык-хан был казнен, а на престоле воцарился Али Мурад-хан, сделавший своей столицей Исфахан. Все годы правления Али Мурад-хана (1779–1785 гг., 1193–1199 г. х.) и его преемников: брата Джафар-хана (1785–1789 гг., 1199–1203 г. х.) и племянника Лутф-Али-хана (1789–1796 гг., 1203–1209 г. х.) были заполнены борьбой против их главных соперников — предводителей каджаров.

Легенда связывает происхождение каджаров, представителей одного из наиболее могущественных тюркско-азербайджанских племен, с именем Каджар-нойёна, сына Сертак-нойёна, который появился в Иране вместе с войском Хулагу-хана в XIII в. При Махмуде Газан-хане каджары расселились по всей стране, а после падения Государства ильханов перебрались в Сирию. Во времена завоевательных походов Тимура их переселили в район Эривани и Гянджи. В годы правления династии Ак-Коюнлу каджары вновь расселились на иранских землях и составили в числе семи кызылбашских племен основную силу первых Сефевидов. Шах Исмаил I узаконил их пребывание на обретенных земельных участках, но уже шах Аббас I, опасаясь роста их политического влияния, разделил племя каджар на три части и расселил их на северных окраинах Сефевидской державы — в Мерве, в Карабахе и в Мазендаране (вдоль реки Горган). Каджарские роды, жившие вдоль левого высокого берега реки Горган, назывались юхары-баш, или дувалý («верхние», «возвышенные»). Правобережные каджары именовались ашагы-баш, или кованлý («низинные»). Они постоянно враждовали между собой из-за главенства над племенем, пастбищ, водопоев и т. п.

В начале XVIII в. возвысились каджары-дувалу, а их предводитель Фатх-Али-хан подчинил себе Астрабад и еще при Тахмаспе II Сефевиде получил должность сепахсалáра (главнокомандующего). После смерти Надир-шаха Афшара он был, как мы помним, одним из претендентов на престол. Всю свою жизнь Фатх-Али-хан посвятил борьбе против афганцев, хозяйничавших на большей части Ирана. В 1744/45 г. его сын Мухаммед Хасан-хан выступил против власти Надир-шаха, но потерпел неудачу и бежал в Туркменскую степь. После убийства Надир-шаха (1747) Мухаммед Хасан-хан вернулся в Астрабад, а новый властитель Ирана Адил-шах даже назначил его ишик-агаси-баши (оберцеремонимейстером) при своем дворе в Мешхеде. Но вскоре шах и глава каджаров рассорились, и Мухаммед Хасан-хан вновь вынужден был бежать, а два его малолетних сына, Ага-Мухаммед-хан и Хусейн-кули-хан, попали в руки Адил-шаха. «Справедливый государь» решил (на всякий случай) оскопить старшего из них, шестилетнего Ага-Мухаммеда.

При Сулаймане II Сефевиде Мухаммед Хасан-хан получил пост сардáра (командующего пограничными войсками) в Астрабаде и в 1750 г. распространил свою власть на весь Мазендаран, а с 1752 г. и на Гилян. В 1752 г. он нанес поражение Карим-хану Зенду и захватил в плен Исмаила III Сефевида, заявившего, что он только «кабинетный ученый» и не претендует ни на сефевидский трон, ни на сокровища казны.

В 1748–1762 гг. Ага-Мухаммед-хан жил в Туркменской степи, где принимал участие в военных походах отца против Зендов. В этой борьбе Карим-хан Зенд победил, и Мухаммед Хасан-хан был обезглавлен (1760). В 1762 г. Ага-Мухаммед-хан вместе с двумя братьями, Хусейнкули-ханом и Реза-кули-ханом, был отправлен в качестве заложника к Карим-хану в Шираз, где прожил до 1779 г.

Ага-Мухаммед очень болезненно воспринимал свою физическую неполноценность (за глаза его звали Ахта-хан, «хан-скопец»). К противникам и к своему окружению он относился жестко, без каких-либо проявлений снисхождения или великодушия. Будучи заложником у Карим-хана, он много читал, изучал людей, вникал в государственные дела и постигал военное искусство. В достижении поставленной цели был скрытен и недоверчив, терпелив и упорен[770].

«Карим-хан обходился с ним не как с пленником, а скорее как с членом семьи, выдавал ему содержание и женился на одной из его родственниц…»[771].[772]

После смерти Карим-хана (1779) Ага-Мухаммед-хан тайно покинул Шираз и объявился в Мазендаране, где сразу же развернул борьбу за главенство в племени каджаров. В начале 80-х годов, став во главе племени, он подчинил себе Мазендаран, Астрабад, Гилян (где правителем посадил своего брата Муртаза-кули-хана) и, обретя силу, вступил в войну с раздираемой противоборством династией Зендов.

Ага-Мухаммед-хан не признал власть Али Мурад-хана Зенда, и тот в июле 1784 г. во главе 60-тысячного войска выступил из Исфахана. Основные силы противников встретились неподалеку от Тегерана, но успели только лишь провести несколько разведок боем, так как было получено известие о мятеже брата Али Мурад-хана, Джафар-хана, двинувшегося с целью захвата на Исфахан. Али Мурад с частью войска поспешил на выручку своей столицы, но буквально за несколько километров до ворот города скоропостижно скончался (И февраля 1785 г.). Джафар-хан вошел в Исфахан, но править ему пришлось недолго. Собрав в Мазендаране большое войско и громя всех на своем пути, на Исфахан двинулся Ага-Мухаммед-хан. Когда он был на расстоянии двух дневных переходов от города, Джафар-хан бежал в Шираз, захватив с собой казну своего брата. 2 мая 1785 г. Ага-Мухаммед вошел в Исфахан. «Вся его армия расположилась в городе и безжалостно его разорила. Никогда прежде, даже при нашествии афганцев, город не испытывал таких ужасов. Войска, среди которых было много татар [т. е. тюрков. — А.А.], в варварстве и жестокостях доходили до крайности»[773]. К концу 1785 г. Ага-Мухаммед без особого труда занял Тегеран, Кум и Кашан. Своим постоянным местом пребывания он избрал небольшой в те годы городок Тегеран, бывшую резиденцию афшарских ханов, сделав его потом столицей всей страны.

Междоусобица среди Зендов продолжалась еще несколько лет. В 1786 г. поднял мятеж правивший в Хамадане Исмаил-хан, брат Джафар-хана. Затем кратковременный успех сопутствовал сыну Джафар-хана Лутф-Али-хану, подчинившему Лар и Керман и даже на время захватившему Исфахан. В 1788/89 г. против Джафар-хана сложился дворцовый заговор, в результате которого он был убит. Голову правителя отсекли от тела и выбросили из окна дворца на площадь. Получив известие о гибели отца, 19-летний Лутф-Али-хан покинул Керман, прибыл в Шираз, и весь Фарс признал его своим властителем[774].

Однако силы двух династий, Зендов и Каджаров, боровшихся за власть в Иране, оказались неравны. Главной целью Ага-Мухаммед-хана стал Шираз, столица Зендов. На пути к городу каджары осквернили усыпальницу Карим-хана: его останки были выкопаны из могилы и помещены под порогом входа в Гулистанский дворец в Тегеране, чтобы новый шах Ирана, ступая на это место, вспоминал бы поверженного противника. Эксгумации подверглось и тело Надир-шаха Афшара[775].

Известный иранский поэт мирза Хосейн Вафа с горечью вопрошал: «Что будет с жителями Шираза? Кому достанутся его прекрасные сады и женщины?… Варвары Каджары идут из Мазендарана… Основатель империи Великий вакиль вырыт из могилы! Что видят мои глаза?»[776].

Шираз покорился Каджарам весной 1791 г. (его предательски сдал врагу дядя Лутф-Али-хана, калантар Мухаммед Ибрахим-хан). Из Шираза Ага-Мухаммед-хан вывез казну и драгоценности Зендов, а город разрушил. Родственников Карим-хана и несколько тысяч зендов переселили под надзор в окрестностях Тегерана.

Лутф-Али-хан овладел Керманом и собрал небольшое войско для отражения нападений каджаров. Против последнего из властвующих Зендов двинулся сам Ага-Мухаммед-хан. Решающая битва между давними врагами произошла под Керманом в 1794 г. Город выдержал пятимесячную осаду, после чего был взят штурмом. Лутф-Али-хан бежал, чем обрек жителей на жестокую расправу: город на три месяца (!) был отдан войскам на разграбление. Большая частьгорожан оказалась уничтоженной, 20 тыс. мужчин было ослеплено, 8 тыс. женщин отдано солдатам на утеху, а оставшиеся жители обращены в рабство. Из 600 отрубленных голов плененных зендов была сложена пирамида[777]. Династия Зендов пала. Современный иранский историк Сайд Нафиси писал о Зендах: «Из всех иранских династий не было другой такой человечной, справедливой, милосердной и доброжелательной династии. Керим-хан — один из наиболее человеколюбивых правителей в истории. Лютф-Али — один из дорогих и близких сердцу шахидов в истории Ирана»[778].

О кончине Лутф-Али-хана (1794) существует, по крайней мере, две версии. По одной из них, он был схвачен в г. Баме и убит по приказу Ага-Мухаммед-хана. По другой — Лутф-Али-хана ослепили и четвертовали, а еще живой обрубок переправили в Тегеран. Говорят, что даже в таком состоянии пленник доставлял беспокойство главе каджаров. «Страх Ага Мохаммед-хана стоил последнему из зендов дарованной милости быть тихо задушенным в Тегеране»[779].

Под властью Ага-Мухаммед-хана оказался весь Иран, за исключением Хорасана, где правил слепой Шахрух и его сыновья, и страна после многолетней междоусобицы, анархии и разрухи оказалась объединенной под властью сильной династии Каджаров (1796–1925 гг., 1211–1343 г. х.). «Приход к власти Каджаров, — отмечала Н.А. Кузнецова, не вызвал восторга у шиитского духовенства. Их первые мероприятия, начиная с переноса столицы в Тегеран, не могли получить одобрения духовенства четырех наиболее крупных центров шиизма — Мешхеда, Кума, Исфахана и Шираза… Каджары-тюрки, мало связанные с городским населением, к которому были ближе улемы, не сразу смогли наладить контакты с духовенством. Ага-Мухаммед-шах предпринял некоторые шаги в этом направлении, заявив, что прежде всего видит себя в одежде улема, а потом уже правителем, что каджарские шахи — шиитские халифы… Он выступил против употребления вина и наркотиков, призвал мулл вести борьбу с этими пороками, послал с матерью подарки и деньги высшему шиитскому духовенству в Атабат, чтобы заручиться его поддержкой. И Атабат признал новую династию»[780]. Одновременно с этим шиитские улемы заняли такую позицию, которая позволяла им держаться независимо и выступать в качестве посредников между уммой и пришлой династией. Защищая народ, улемы возвысили и укрепили свой авторитет[781].

Весной 1795 г. Ага-Мухаммед-хан вторгся в Грузию, формальным поводом для чего было подписание 4 августа 1783 г. царем Картли-Кахетинского царства Ираклием II Георгиевского трактата о переходе Грузии под покровительство Российской империи. Иранская армия разбила войска Ираклия и приступом взяла Тифлис. Вся эта карательная экспедиция сопровождалась небывалыми жестокостями, грабежами и насилием. В том же году Ага-Мухаммед-шах предпринял поход в Хорасан. Фактический правитель провинции Надир-мирза, сын Шахруха, узнав о приближении войск шаха, бежал из Мешхеда в Афганистан. Его брат и соправитель Насеролла-мирза к этому времени уже умер (в 1785/86 г.). Оставшийся в городе беспомощный Шахрух вынужден был сдаться на милость победителя. Чтобы выведать место, где были спрятаны несметные богатства, захваченные в Индии Надир-шахом Афшаром, Ага-Мухаммед приказал пытать почтенного слепого правителя. За укрывательство места притаенных сокровищ Шахруху пришлось заплатить дорогой ценой: ему лили на голову расплавленный свинец. Не выдержав пыток, Шахрух выдал роковую тайну и вскоре умер в городке Дамгане по дороге в Мазендаран[782]. Предавший отца Надир-мирза после смерти Ага-Мухаммед-шаха с помощью афганских войск вновь подчинил себе Мешхед и даже объявил себя шахом в 1799 г., но в декабре 1800 г. он был окончательно свергнут и увезен в Тегеран, где в 1804 г. подвергся мучительной казни за осквернение мешхедской гробницы имама ар-Риды.

Весной 1796 г. в Муганской степи была организована торжественная церемония возведения на трон первого правителя династии Каджаров. Когда ханы и улемы «уговаривали» Ага-Мухаммед-хана занять шахский престол, он заявил: «Я никогда не соглашусь носить венца, не соединив с ним всей той власти, какою еще никогда не пользовался кто-либо из правителей Персии». Первый шах-Каджар отказался возложить на себя корону с четырьмя перьями, олицетворявшими господство над Ираном, Афганистаном, Индией и Средней Азией, которая украшала голову Надир-шаха Афшара. Его короновали небольшой диадемой и опоясали шахским мечом, освященным над могилой Сефи ад-дина в Ардебиле, что должно было символизировать преемство власти первого Каджара от династии Сефевидов и его преданность шиизму[783].

У Ага-Мухаммед-шаха[784] было восемь братьев, и в каждом из них он видел соперника и претендента на шахский трон. Лишенный возможности завести потомство и обрести поддержку в собственных детях-наследниках, он, дабы не создавать себе лишних осложнений, предпринял все, чтобы избавиться от родственников: лишь двое из братьев шаха умерли своей смертью (один из них, Муртазакули-хан, бежал от преследований в Россию и умер в С.-Петербурге в 1798 г.). Своим же преемником он объявил Фатх-Али-хана, сына Хусейн-кули-хана, которого называл Баба-ханом (бабá — «дедушка»), чтобы не создавать путаницу из-за полного совпадения имени племянника с именем своего деда.



Ага-Мухаммед-шаха Каджар

Воодушевленный первым удачным походом на Хорасан, Ага-Мухаммед-шах весной 1797 г. решил изгнать русские войска, расквартированные в Закавказье, и установить здесь свою власть. После нескольких стычек авангард его армии, состоящий из 16 тыс. конников, врезался в батальонное каре русской пехоты под командованием генерала Валериана Зубова и опрокинул противника.

Остатки русских войск укрылись за стенами Дербента. По пути в Грузию Ага-Мухаммед-шах захватил Карабахское ханство и остановился в Шуше в ожидании полного вывода русских войск из Закавказья, которое должно было осуществиться по приказу взошедшего на престол нового императора России Павла I.

Все говорило о скором триумфе иранцев, и Ага-Мухаммед-шах горделиво писал ханам Дагестана: «Не безынтересно вам, какой успех имею я в Хорасане, и вы довольно усмотреть можете, что и российское войско, убоясь могущего им последовать от меня одоления, принуждено было возвратиться вспять в немалой робости и расстройстве»[785]. Но судьба распорядилась иначе. В мае (по другим сведениям, в июне) 1797 г. Ага-Мухаммед-шах Каджар был убит в своем шатре под Шушой. Смерть первого шаха-Каджара прервала закавказский поход: его войско покинуло Карабах, и Грузия счастливо избежала очередного неизбежного разорения и закабаления.

Ага-Мухаммед-шах был убит, по разным версиям, либо в результате тайной операции, разработанной во дворце Ираклия II, либо стал жертвой заговора, организованного одним из местных правителей — Садык-ханом Шеккаки. Так или иначе, но непосредственными исполнителями оказались трое из слуг шаха, которых за какую-то провинность должны были казнить на следующий день. Убийцы, Садык Гурджи (Андрей, выходец из Мцхеты), некий Аббас из Мазендарана и исфаханец по имени Худададе (Худа-заде), были схвачены и заколоты матерью Баба-хана, а тело убитого шаха перевезли в Мешхед и там похоронили[786].

Несмотря на то что Ага-Мухаммед-шах определил своим преемником Баба-хана, после его кончины в Иране развернулась многомесячная борьба за власть. В качестве претендентов на престол выступили: брат убитого шаха Али-кули-хан, брат Баба-хана Хусейн-кули-хан, дядя Лутф-Али-хана Мухаммед Ибрахим-хан Зенд, а также Садык-хан Шеккаки. В этом противоборстве победу одержал официальный преемник, и в марте 1798 г. Баба-хан короновался под именем Фатх-Али-шаха (1798–1834 гг., 1212–1250 г. х.). Он сразу же приказал ослепить своего дядю Али-кули-хана, а позже и брата Хусейн-кули-хана. Мухаммед Ибрахим-хан бежал к арабам, а Садык-хан Шеккаки укрылся в Азербайджане и позже был прощен.

Современники отмечали три достоинства Фатх-Али-шаха — исключительно длинную бороду, осиную талию и удивительную плодовитость. От бесчисленных жен и наложниц у него родилось 57 сыновей и 46 дочерей и было 588 внуков и внучек. Некоторые женщины шахского гарема занимали видные посты: одна из жен, Гульбадан-баджи, «дослужилась» до должности хазин ад-дауле (казначей государства), а одна из дочерей, Шахбегум-ханум, была фактически личным секретарем шаха[787].

У благодарных потомков Фатх-Али-шах остался в памяти в связи с тем, что именно в годы его правления обрел величавый блеск г. Кум, где находилась гробница «святой» Фатимы, сестры восьмого шиитского имама ар-Риды. Над ее могилой был выстроен мавзолей, до сих пор считающийся шедевром мусульманского зодчества.

При первых Каджарах заметно усилилось влияние суфийских орденов, а некоторые сыновья Фатх-Али-шаха даже причисляли себя к суфиям. Но все же новая династия относилась к суфиям с недоверием, особое подозрение у них вызывало популярное суфийское братство ни'маталлахов (араб. — ни'маталлахийа), основанное Шах Ни'маталлахом Вали (1330–1431). Фатх-Али-шах даже изгнал членов этого братства из Тегерана.

К началу XIX в. наметилась градация улемов. Из их среды выделился высший слой, муджтáхиды (от араб. — аль-иджтихáд, т. е. «усердствование») — лица, имеющие право толковать законы ислама. В этот период в Иране было всего четыре муджтахида, но к середине века они появились уже во всех крупных городах страны. Наиболее видные муджтахиды стали называться мардж ат-таклид («источник подражания»), ходжат-оль-ислам («аргумент ислама») и айатоллами («знамение Аллаха»).

В годы правления первых Каджаров Иран стал одним из главных действующих лиц на Ближнем и Среднем Востоке. Начало активным внешнеполитическим действиям было положено Ага-Мухаммед-ханом. В 1782 г. он направил своего посланника к Екатерине II с предложением восстановить дружеские отношения, но доверенное лицо предводителя каджаров не было принято при русском дворе. В 1787 г. Ага-Мухаммед-хан обменялся дружескими письмами с канцлером Г.А. Потемкиным. После воцарения первый шах-Каджар направил послов в Стамбул с тайным намерением выяснить, готов ли султан Селим III (1789–1807 гг., 1203–1222 г. х.) заключить соглашение о совместном выступлении против России. Но Турция, после тяжелой войны с Россией 1787–1791 гг. заключившая Ясский мир (1791), не была готова к новому конфликту. Иранским послам был задан вопрос: «Почему персы не помогли туркам, когда они воевали с русскими и австрийцами?» И иранское посольство было вынуждено отправиться восвояси[788].

29 декабря 1800 г. Фатх-Али-шах пошел на подписание англо-иранского договора о мире и сотрудничестве. В этом документе Иран обязывался осуществить отправку своих войск в Афганистан в случае его агрессии против английских владений в Индии. Оба государства договаривались действовать совместно и против французов, если их армия высадится на каком-либо из островов или на побережье Персидского залива. В случае нападения на Иран французов или афганцев английское правительство обязывалось обеспечить шаха необходимым количеством пушек, военного снаряжения и достаточным числом советников.

12 сентября 1801 г. царь Александр I подписал манифест о присоединении Грузии к России, что резко обострило ирано-российские отношения и вылилось в первую русско-персидскую войну 1804–1813 гг. В этой войне Фатх-Али-шах решил опереться на поддержку Франции. В письме Наполеону Бонапарту он писал: «Поскольку Россия является в одинаковой мере врагом как шаха Персии, так и короля Франции, разрушить эту страну является долгом этих двух государей, если вы будете действовать со своей стороны, а мы с нашей, то русские силы будут уничтожены, власть и господство будут принадлежать обоим государствам, и другие повелители вынуждены будут им повиноваться»[789]. Этим планам не суждено было сбыться, и в середине июля 1804 г. в битве при Эчмиадзине русская армия под командованием генерала от инфантерии П.Д. Цицианова разбила войска наместника Азербайджана Аббас-мирзы, третьего сына и наследника Фатх-Али-шаха. В 1805 г. Россия покорила Шекинское, Гянджинское, Карабахское и Ширванское ханства, а на следующий год русские войска заняли Дербент, Баку, Мугань и другие города Закавказья.

4 мая 1807 г. в ставке Наполеона под Финкенштейном (Восточная Пруссия) был подписан Договор о союзе между Францией и Ираном. Наполеон гарантировал Ирану неприкосновенность его территории и признал Грузию «законно принадлежащей» шаху. Он обязывался принудить Россию эвакуироваться из Грузии и всего Закавказья. Иран должен был порвать отношения с Англией и объявить ей войну, а также пропустить через свою территорию в Индию французские войска и открыть для французов порты в Персидском заливе. Однако после заключения мирного договора между Россией и Францией в Тильзите (7 июля 1807 г.) Наполеон отказался помогать Ирану в войне против России. После этого русские войска взяли Нахичеван и осадили Эривань (1808).

Фатх-Али-шах оказался вынужденным вновь обратиться за помощью к Англии. 12 марта 1809 г. в Тегеране был подписан Предварительный англо-иранский договор, предусматривавший многостороннее сотрудничество и военное взаимодействие сторон, которые были направлены в основном против России и Франции. Но неудача Наполеона при Бородино (26 августа 1812 г.) и очередное поражение Аббас-мирзы от русских войск в битве при Асландузе (октябрь 1812 г.) заставили шаха искать мира с Россией. 12 октября 1813 г. в Гюлистане подписывается русско-иранский мирный договор (Трактат), по которому в состав Российской империи вошли: Грузия, Дагестан, Абхазия, а также Карабахское, Гянджинское, Шекинское, Ширванское, Дербентское, Кубинское, Бакинское и Талышское ханства.

К началу 20-х годов XIX в. вновь обострились ирано-турецкие отношения. Каждая из сторон по-прежнему претендовала на духовное главенство в мусульманском мире. Султан постоянно оказывал поддержку суннитскому населению Афганистана, Бухары и Хивы, враждебно настроенному по отношению к Ирану. Турция часто и охотно принимала всех политических оппонентов династии Каджаров. Некоторые из них покидали страну под предлогом совершения паломничества и получали политическое убежище по ту сторону границы.

Одним из основных спорных вопросов, как и ранее, оставался вопрос о местоположении границы между двумя странами, особенно в Курдистане. Здесь постоянно возникали споры о принадлежности земель и населенных пунктов, так как свободолюбивые курдские племена считали эти земли исконно своими и перемещались, когда находили это нужным и куда хотели, не обращая внимания на подписанные договоренности между Ираном и Турцией. При Каджарах, как и ранее при Сефевидах, вали Курдистана признавался одним из наиболее важных сановников и принимал участие в коронации шаха Ирана, надевая на него алмазные украшения[790]. Со своей стороны, турецкие власти и багдадский паша имели возможность оказывать давление на шиитов Ирака Арабского (преимущественно иранцев), препятствовать передвижению паломников в Кербелу и Эн-Неджеф, а также в Мекку и Медину, взимать с них повышенные пошлины и т. п.

Отношения между суннитами и шиитами обострились до крайности, когда в Кербеле произошли события, потрясшие весь шиитский мир. В свое время молодой араб, выходец из Неджда, Мухаммед ибн Абд аль-Ваххаб (1703/04-1787 или 1792 гг.), окончив обучение в Багдаде и Дамаске, вернулся на родину, стал проповедовать суровый аскетизм и повел борьбу со всеми формами идолопоклонства и распущенности.

Мухаммед ибн Абд аль-Ваххаб родился в оазисе Айайна в семье Абд аль-Ваххаба ибн Сулеймана, исполнявшего обязанности кади (судьи). Его предки принадлежали к мазхабу ханбалитов. В детские годы он проявил большие способности и знал Коран наизусть, не достигнув еще 10 лет. К 12 годам он усвоил общепризнанные толкования Корана (тафсир) и хадисы. В 12 лет, достигнув половой зрелости, Мухаммед женился и сразу после этого совершил хадж в Мекку. Он много путешествовал, долгое время жил в Медине, Басре и Эль-Хасе. После смерти отца (1740/41), видимо, занял его место кади[791].

Мухаммед ибн Абд аль-Ваххаб проповедовал идею о джихаде против многобожников и мусульман, «отступивших» от принципов раннего ислама. Его учение оказало сильное влияние в первую очередь на арабов-суннитов, и вскоре сторонники Ибн Абд аль-Ваххаба сформировались в многочисленный и влиятельный в Аравии мазхаб ваххабитов.

Во время пашалыка Бёйук Сулайман-паши, а именно в апреле 1801 г. (по другим данным, в апреле 1802 г.), последователи уже умершего к тому времени Ибн Абд аль-Ваххаба во главе с правителем Эд-Дир'ийи (в Аравии) Са'удом ибн Абд аль-Азизом предприняли суннитский «крестовый поход» против городов Атабата. Пройдя вверх по Евфрату, 12 тыс. ваххабитов подошли к Кербеле. Они дождались момента, когда большинство ее жителей отправилось в паломничество в Эн-Неджеф, затем вошли в город и приступили к резне и погрому святилища имама аль-Хусейна. Было убито, по разным оценкам, от 2 до 4 тыс. жителей города. Нападение на Кербелу преследовало не столько религиозно-политические цели, сколько желание обогатиться за счет несметных богатств, которые в виде подношений и даров веками скапливались в городе (включая большую часть добычи, привезенной Надир-шахом из индийского похода).

Рассказывают, что один из служителей мечети имама аль-Хусейна, надеясь сохранить себе жизнь, обещал показать ваххабитам все потаенные клады. Однако в общей суматохе его ненароком убили, и спрятанные сокровища не были найдены. Но и без этого добыча, попавшая в руки ваххабитов, оказалась бесценной. Захватчики разрушили и разграбили купол мечети над могилой имама, где хранились богатства, собранные более чем за тысячу лет в виде пожертвований состоятельных шиитов. Исчезло украшенное изумрудами, рубинами и жемчугом покрывало с могилы. Были похищены вазы и лампады из драгоценных металлов, золотые украшения, сабли, усыпанные драгоценными камнями, персидские ковры, кашемировые шали и индийские ткани, ценные книги, огромные суммы денег в звонкой монете, золото, серебро, драгоценности, среди которых выделялась жемчужина дивной красоты размером с голубиное яйцо, и т. д.[792].

Погром продолжался восемь часов, и когда прибыла помощь, ваххабиты успели скрыться. Фатх-Али-шах постоянно обвинял Бёйук Сулейман-пашу в неспособности обеспечить охрану городов Атабата и, готовясь к вторжению в Ирак, намеревался отомстить арабам за осквернение шиитской святыни.

В 1821 г. шах принял решение о начале войны с Турцией. Формальным поводом для этого послужил обыск каравана, в котором одна из жен Фатх-Али-шаха совершала паломничество в Мекку. В августе того же года Аббас-мирза поставил в известность о намерении начать боевые действия поверенного в делах России в Иране С.И. Мазаровича и просил о поддержке. Царское правительство заняло нейтральную позицию: «Персияне могут действовать как им лучше, но мы не должны скрывать от них наших намерений, что сейчас в войну с турками вступать не будем… Мы, вероятно, достигнем цели, пребывая с Двором Тегеранским в отношениях дружелюбия и доброго соседства, даже укрепляя более и более существующие между Россиею и Персиею связи, не удаляясь от всего, что могло бы дать сим связям свойство или вид союза против Порты»[793].

Осенью 1821 г. Аббас-мирза с 50-тысячным войском, обученным английскими советниками, вторгся в Курдистан и Армению. Он занял Ван, Байазид, Каре, подошел к Эрзеруму и потребовал с него большую контрибуцию. Одновременно с этим другое иранское войско со стороны Керманшаха вошло в Багдадский пашалык, взяло Сулейманию и осадило Киркук. Вскоре Багдад пал. Эти первые успехи через некоторое время сменились поражениями, и летом 1822 г. турки стали теснить иранские армии. Они возвратили себе Сулейманию и приготовились к осаде Багдада. Чрезвычайный и полномочный посол России в Иране, герой Отечественной войны генерал А.П. Ермолов писал: «Персияне не рады, что впутались в эту войну, сколь она ни ничтожна. Хотели бы удержать Багдад, но боятся, что не удержат»[794]. Положение иранских войск усугубила эпидемия холеры, начавшаяся в 1823 г., и они вынуждены были оставить завоеванные территории.

28 июля 1823 г. между Ираном и Турцией был заключен первый Эрзерумский трактат о мире. Его подписали: от имени Фатх-Али-шаха и Аббас-мирзы — мирза Мухаммед-Али, а от имени турецкого султана Махмуда II — губернатор Эрзерума и вали восточных областей Османской империи Рауф-паша. Этот документ предусматривал сохранение старых границ, установленных еще Касре-Ширинским договором 1639 г. Другими словами, все захваченные Ираном земли в ходе боевых действий 1821–1823 гг. должны были быть возвращены Турции. Под властью Ирана осталась лишь большая часть Зохаба (за исключением Ханакина, Бинкурде и Шемирана). Неясной оставалась граница в районе Шуштера и Басры. Стороны обязались не нарушать границ и не вмешиваться во внутренние дела друг друга, не принимать пограничные племена и не оказывать им покровительства. В Статье II договора говорилось: «Подданные Ирана — паломники в Мекку, Медину, Кербелу и Неджеф — не могут облагаться какими-либо налогами и сборами сверх обычно взимаемых». Турция обязалась не облагать товары иранских купцов пошлиной выше 4 % от их стоимости[795].



Аббас-мирза Каджар

В 1826 г. началась вторая война между Ираном и Россией. Османская Турция не вмешивалась в события, заявив о своем нейтралитете. Весной 1827 г. на стороне Ирана против России выступили курдские племена. Боевые действия между русскими и иранскими войсками в Закавказье продолжались два года, шли с переменным успехом и завершились, в общем, в пользу России. 10 февраля 1828 г. в Туркманчае стороны заключили мирное соглашение. Этот трактат, подготовленный А.С. Грибоедовым от лица России, подписали командующий Отдельным кавказским корпусом генерал-адъютант И.Ф. Паскевич и действительный статский советник Александр Обрезков, а с иранской стороны — Аббас-мирза. В тот же день был подписан также Особый Акт, содержавший статьи, регулирующие торговые и юридические взаимоотношения между двумя государствами. По Туркманчайскому трактату (Статья III) Иран уступал России «в совершенную собственность Ханство Эриванское по сю и по ту сторону Аракса, Ханство Нахичеванское»[796]. В тексте этого документа давалось подробное описание новой русско-иранской границы[797]. В Статье VI Трактата Иран облагался «денежным возмездием» в размере 5 млн туманов, что составляло 20 млн рублей серебром[798]. Все заботы, связанные с восстановлением мирных отношений между странами и контролем за выплатой контрибуции, пали на плечи нового российского посла в Иране А.С. Грибоедова.

О положении с выплатой компенсации можно судить по донесению А.С. Грибоедова из Тебриза на имя графа К.В. Нессельроде от 20 октября 1828 г.:

«Аббас мирза отдал нам в заклад все свои драгоценности; его двор, его жены отдали даже бриллиантовые пуговицы со своих платьев. Словом, крайность выше всякого описания… Аббас мирза велел расплавить в слитки превосходные золотые канделябры и разные вещи из гарема, одна работа которых стоит столько же, сколько самый металл…»[799].

В октябре 1833 г. во время подготовки похода против Гератского ханства, так и не дождавшись шахских почестей, умер наследник престола Аббас-мирза. Фатх-Али-шах столкнулся с известными трудностями. Дело в том, что основатель правящей династии Каджаров Ага-Мухаммед-шах лично определил порядок наследования власти в своем государстве. А именно: шахский престол могли занимать лишь шах-заде из каджарского рода кованлу, родившиеся от матерей рода дувалу. Вот почему еще при своей жизни он определил своим преемником во втором поколении не старшего сына своего наследника Фатх-Али-хана, Мухаммеда-Али, так как он был рожден от грузинки, а другого внука — Аббас-мирзу. Поэтому, невзирая на противодействие своих многочисленных сыновей, Фатх-Али-шах объявил наследником внука Мухаммед-мирзу, сына Аббас-мирзы, который отвечал необходимым требованиям.

Однако после смерти Фатх-Али-шаха (октябрь 1834 г.) все сложилось не так, как им было задумано: власть в Тегеране захватил один из его старших сыновей, Зелл-и Султан. Он объявил о своем восшествии на престол и написал Мухаммед-мирзе письмо, в котором потребовал, чтобы тот оставался в Тебризе и числился наследником все то время, пока властвовать будет он. Но вскоре при поддержке Англии и России Мухаммед-мирзе удалось отстранить всех претендентов на трон и взойти на престол (31 января 1835 г.).

Мухаммед-шах был откровенно слабым правителем. Недалекий и безынициативный, он к тому же был болезненным человеком. Предоставив всю полноту власти своим министрам, Мухаммед-шах являл собой, скорее, наблюдателя на троне, плохо разбирающегося во внутри- и внешнеполитических делах государства. Он находился под сильным влиянием своего духовного наставника и суфия хаджи мирзы Агаси, который поддерживал претензии улемов на участие в государственном управлении[800]. Все это, несомненно, сказалось на положении Ирана.

В 1837/38 г. багдадский наместник Османов Али Реза-паша захватил Хорремшехр (Мухаммару), разорил город и увел в плен женщин и девушек. В ответ на протесты иранской стороны турки заявили: «Мухаммара является предместьем Басры и Багдада и принадлежит Османской империи. Мы наказали своих подданных. Если докажете, что Мухаммара принадлежит Ирану, тогда можете требовать удовлетворения ваших притязаний»[801]. Вступивший на трон в Стамбуле новый османский султан Абд аль-Маджид I (Абдул-Маджид I) (1839–1861 гг., 1255–1277 г. х.) уведомил Мухаммед-шаха о своей готовности урегулировать спорные вопросы. Он соглашался возместить убытки в размере 300 тыс. туманов, но Иран выставил счет в размере 2 млн 500 тыс. туманов. Переговоры по этому вопросу завершились безрезультатно, и в 1842 г. разгорелась очередная ирано-турецкая война.

Английский и русский послы выступили в качестве посредников в урегулировании конфликта. В результате этого была достигнута договоренность об открытии в январе 1843 г. мирной конференции в Эрзеруме. Но тут игнорировавший хитросплетения региональной политики Али Реза-паша совершенно некстати захватил Кербелу и уничтожил почти все шиитское население города (по разным данным, от 15 до 22 тыс. человек). Иран захлестнула волна антитурецких и антисуннитских выступлений. И было из-за чего — в Кербеле погибло много известных шиитских улемов, к тому же многие богатые иранцы хранили свои накопления под охраной улемов священных городов и теперь лишились их. Улемы Ирана потребовали от властей незамедлительного выступления против Турции, и страна стала готовиться к походу на Ирак.

Предотвратить неизбежную войну все же удалось. В мае 1843 г. представители четырех стран собрались в Эрзеруме для выработки мирного соглашения. Иранскую сторону представлял мирза Мухаммед Таги-хан, Турцию — Энвер-эфенди, Англию — полковник Вильяме и Р. Керзон, Россию — полковник О. Дайнезе. Работа продолжалась вплоть до 1847 г. и была сопряжена с большими трудностями. В июне 1846 г. на резиденцию Таги-хана напала многотысячная толпа горожан, возбужденная слухами о том, что один из его слуг надругался над турецким мальчиком. Таги-хан и почти все его окружение (всего 36 человек) получили ранения. По совету начальника турецкого гарнизона, пришедшего на выручку, провинившийся слуга был выброшен из окна здания иностранной миссии на растерзание толпы.

20 мая 1847 г. в Эрзеруме Таги-хан и Энвер-эфенди подписали ирано-турецкий Договор о разграничении. Это мирное соглашение состояло из девяти статей. Приведем вкратце содержание некоторых из них. Согласно Статье II, западная часть Зохаба отходила к Турции, а восточная — к Ирану. Иран отказывался от притязаний на область и город Сулеймания, а Турция признавала принадлежащими Ирану город Хорремшехр и прилегающие к нему земли по левому берегу реки Шатт-эль-Араб. Иранские суда получали право свободного плавания по Шатт-эль-Араб от устья до стыка границ обоих государств. В Статье III стороны отказывались от территориальных притязаний и соглашались выделить своих представителей и специалистов для демаркации границы. По Статье VII турецкая сторона сохраняла привилегии, которыми пользовались иранские паломники и другие подданные Ирана на территории Турции, обеспечивала их безопасность и ограждала от притеснений. Аналогично должно было поступать и правительство Ирана в отношении турецких подданных на иранской территории. В Статье VIII обе стороны брали на себя взаимные обязательства не допускать набегов пограничных племен и возвращать их в страну, подданными которой эти племена являются. Статья IX констатировала, что все положения Эрзерумского договора 1823 г. и других ирано-турецких соглашений, не измененные настоящим договором, должны оставаться в силе[802].

На этапе ратификации текста Эрзерумского договора 1847 г. возник дипломатический скандал. В ходе вручения ратифицированного шахом текста договора турецкой стороне в Стамбуле заместитель министра иностранных дел Ирана мирза Мухаммед Али-хан аш-Ширази, получив от турок взятку в размере 4 тыс. туманов, внес в договор некоторые изменения. В результате порт Хорремшехр и часть пограничных территорий от Батаих до реки Хин оказались по турецкую сторону границы. Мухаммед-шах отказался признать эту правку, так как ратифицировал договор в другом виде и не уполномочивал своего посланника вносить в него какие-либо изменения. Вскоре положение было исправлено, а Мухаммед Али-хан был отстранен от должности[803].

Мухаммед-шах умер в ночь на 24 августа 1848 г. В те годы связь между городами была несовершенной, и находившийся в Тебризе наследник престола Насер ад-дин узнал о кончине отца лишь через два дня, причем от русского генконсула Аничкова. Чтобы подтвердить свои права на престол, ему надо было срочно ехать в Тегеран, но сделать этого он не мог: казна была пуста. Наследник сказался больным и попросил у Аничкова денег. В российском консульстве достаточной суммы не было, и Аничков уговорил трех купцов-греков дать Насер ад-дину взаймы 10 тыс. туманов, такую же сумму ссудили ему иранские купцы. В результате Насер ад-дин 6 сентября выехал в Тегеран и 19 октября 1848 г. короновался как четвертый по счету каджарский шах[804].

Из Средневековья в XX век

Иран находился под властью Насер ад-дин-шаха 48 лет (1848–1896 гг., 1264–1313 г. х.) — почти всю вторую половину XIX века. Это был период вызревания национальной буржуазии и интеллигенции, проведения реформ «сверху», первых столкновений с достижениями научно-технической революции в Европе, просветительства и своеобразной мусульманской реформации, восстаний бабидов и «табачного бунта».

В 1843 г. в Иране особым законом был официально признан принцип частной собственности на землю. Главным и наиболее крупным землевладельцем в стране становился сам шах. Значительная часть земель закреплялась за феодалами, были узаконены вакфные наделы и земли, находившиеся в собственности крестьян. Иранская деревня не знала крепостного права: мусульманин, будь то суннит или шиит, не мог являться собственностью другого мусульманина. Прибывший в ноябре 1800 г. в Иран представитель английского правительства капитан Джон Малькольм писал: «Обладание деревнею не соединено с правом на жителей»[805].

Это, однако, отнюдь не свидетельствовало о безмятежном и счастливом существовании крестьян. Официальный придворный историк Каджаров Реза-кули-хан (XVIII в.) приводит следующую историю. Как-то Ага-Мухаммед-шах попросил своего наследника Баба-хана высказать приемлемое желание, на что тот ответил:

«Благодаря Вашему могуществу я ни в чем не нуждаюсь… Если же будет облегчено накопление дохода крестьян, они еще больше будут молиться за Вас». Первый каджарский шах рассердился: «Твоя мысль незрела и ошибочна… Когда крестьянин будет свободен от забот, ему придет в голову мысль о необходимости устранить начальников и правителей. Поэтому, если у населения появится досуг, оно не будет подчиняться правителям и предастся бесконечным размышлениям. Людей этого низкого сословия надо занять трудом, чтобы у них не было отдыха от работы, иначе сельское хозяйство расстроится, урожай уменьшится, наступит голод, солдат будет не способен служить, возникнут большие смуты, и государство погибнет»[806].

Насер ад-дин-шах был сторонником европейских манер и этикета, поддерживал идеи светского образования, реорганизации государственного управления на уровне министерств, развития печати и т. п. Он трижды совершал поездки в Европу и Россию (1873, 1878, 1889 гг.). Наиболее серьезную поддержку в осуществлении преобразований в стране на основе реформаторства и просветительства ему оказал мирза Мухаммед Таги-хан Фарахани, долгое время служивший военным министром (везир незáм) и главнокомандующим (амир незáм) войск наследников престола в Азербайджане.

Мухаммед Таги-хан родился между 1795 и 1800 гг. или в 1807/08 г. в семье Махмуд-Курбана Кербелаи, служившего поваром в доме правителя Ирака Персидского. Позднее, в годы правления Мухаммед-шаха (1834–1848), его отец стал управляющим кáим-макáма (первого министра). В 1829 г. Мухаммед Таги-хан был включен в состав делегации, ездившей в Петербург с извинениями по поводу разгрома российской миссии и убийства А.С. Грибоедова. Он возглавлял иранскую делегацию в Эрзеруме, подписал Эрзерумский договор и Соглашение об ирано-турецком разграничении (1847). Таги-хан много общался с европейцами, длительное время находился в Турции, где тогда осуществлялись реформы (танзимáт)[807]. Тем самым он не только расширил свой кругозор, но и мог реально оценить нужды и возможности Ирана на пути реформ.

Вступив на престол, Насер ад-дин-шах назначил Таги-хана главой исполнительной власти с присвоением ему титулов Амир-е кабир (Великий эмир) и Атабек-е азам (Великий атабек). Шахским указом (дестхат) Таги-хан получил неограниченные полномочия и с 1848 по 1851 г. фактически был главой государства. Его авторитет подкреплялся еще и тем, что он был женат на сестре шаха.

Таги-хан был сторонником укрепления дружественных отношений с Россией, выступал против любого политического или экономического давления европейских держав на Иран. За четыре года он провел реформы, призванные модернизировать и упрочить государственное управление, укрепить положение шаха, ограничить произвол гражданских властей и вмешательство шиитских улемов в государственные дела, повысить боеспособность армии, укрепить экономику и международный авторитет Ирана.

Перечислим некоторые из преобразований, осуществленных Таги-ханом. Это тем более интересно, что в XX в. попытки модернизации будут предприниматься, по крайней мере, еще дважды: — строительство военной, почтовой и налоговой реформ; — постройка первых фабрик и заводов современного типа (оружейных, пушечных, сахарных и т. п.);

— объявление войны коррупции;

— ограничение влияния улемов, секуляризация государственного управления;

— обновление судебной системы: ограничение компетенции шариатских судов, расширение полномочий светских судов (урф);

— запрещение пыток обвиняемых в судебном порядке; осуществление мер, направленных на то, чтобы наказание соответствовало составу преступления;

— ликвидация сурсата — обязанности бесплатно кормить проходящее войско и проезжающих чиновников;

— осуществление посевов сахарного тростника и американского хлопка;

— расширение типографского дела (в 1850/51 г. по инициативе Таги-хана стала выходить первая официальная газета «Вагаийе Эттефагийе» («Хроника событий»));

— открытие Дар оль-Фонун («Дома наук») — учебного заведения, где вели занятия иранские и европейские преподаватели;

— открытие первой государственной больницы;

— введение обязательной прививки против оспы[808].

Таги-хан попытался отменить бест — предоставление убежища от преследований в святых местах и мечетях. В результате с 1850 г. число мест беста было ограничено мечетями имама ар-Риды в Мешхеде, его сестры Фатимы — в Куме, Шах Абд аль-Азима — в Тегеране[809], а также конюшнями при дворцах шаха и первого министра. Позднее правом беста стали обладать здания иностранных посольств и миссий[810].

В ходе административно-территориальной реформы Иран был поделен на 12 вилайéтов (провинций): Азербайджан, Гилян, Мазендаран, Астрабад, Курдистан, Ирак Аджми (Персидский), Хорасан, Хузистан, Систан, Фарс, Керман и Луристан. Каждый из них делился на уезды (болýк), округа (махаллé), а самой мелкой административной единицей была деревня (дех). Во главе пограничных областей стояли губернаторы (амир оль-умара) или военные наместники (беглербеки), которым жаловался титул хана. Была осуществлена «европеизация» государственного аппарата, в результате чего появились должности премьер-министра (садр-азáм), министра иностранных дел (монши оль-мамалéк) и т. п. Всем губернаторам вилайетов была направлена инструкция, по которой религиозные меньшинства получали полную свободу вероисповеданий, а их права должны были охраняться на основе абсолютной справедливости[811].

В XIX в. иноверцы составляли лишь около 1 % от всего населения Ирана. Это были парсы, армяне, ассирийцы и евреи. Парсов к началу XIX в. было в Иране около 10 тыс. человек, к середине века их число сократилось до 7 200 (6 660 — в Йезде, 450 — в Кермане, 50 — в Тегеране). Они занимались продажей пшеницы, ювелирным промыслом и торговлей серебром. Иранские власти и простые мусульмане относились к ним терпимо, но не разрешали в некоторых городах поселяться внутри крепостных стен[812].

Отношение к ассирийцам (несторианам и халдеям) определялось в большей мере состоянием и благополучием самой несторианской церкви. Положение евреев было хуже положения христиан. В свое время Надир-шах Афшар склонился к тому, чтобы уравнять их в правах с мусульманами и даже разрешил им поселиться в Мешхеде. Столетие спустя эти евреи приняли ислам и были известны как аль-джадид аль-ислам («новые мусульмане»). Евреев в Иране было около 16 тыс. Они занимались в основном торговлей. Им запрещалось открывать свои лавки на базарах. Они могли покупать свои товары у мусульман, но мусульмане никогда не покупали товары у евреев. Обычно с евреями общались парсы. Евреи занимались запрещенным для мусульман производством вина и опиума, а также не одобряемыми исламом профессиями: танцоров, музыкантов, разносчиков и т. п.

Реформы Таги-хана вызвали полное неприятие среди улемов и влиятельных представителей «иранофильства». Среди них выделялись: мать Насер ад-дин-шаха Махдийе Улийа и имам-джума (пятничный имам) Тегерана Абд аль-Касим. Они обвинили Великого эмира в том, что он является русским ставленником и преклоняется перед Западом. Эти круги крайне враждебно воспринимали все, что исходит от ненавистных турок-суннитов и гяуров-ференги (т. е. «французов» — так именовали европейцев в Иране). Объединив усилия, противники реформ добились отставки Таги-хана и его ссылки под надзор в Кашан. Этим, однако, дело не ограничилось. В январе 1852 г. по шахскому фирману специальный посланец и доверенное лицо двора Фарраш-баши вскрыл вены Великому эмиру. В результате реформы Таги-хана были практически свернуты, и вплоть до конца XIX в. Иран продолжал оставаться феодальным государством, уровень развития производительных сил которого во многом был таким же, как и во времена завоеваний Александра Македонского.

В 40-х годах XIX в. в Иране началось бабидское движение. Оно было связано с деятельностью сейида Али-Мухаммеда, 12 мая 1844 г. объявившего себя Бабом (араб. — баб, т. е. «врата», «дверь»). Известен хадис, восходящий к самому Пророку: «Я — город знаний, Али — врата этого города».

Али-Мухаммед родился в 1819/20 г. в Ширазе в семье торговца бумажными тканями. С детских лет Али-Мухаммед отличался мечтательностью, склонностью к уединению и размышлениям. Он получил хорошее образование, был начитан и эрудирован.

Али-Мухаммед производил очень приятное впечатление. Был красив, строен, обходителен и обаятелен. Суфий по внешности. Одет был просто, элегантно и опрятно. Обращали на себя внимание его красивые белые руки. Современники отмечали, что он был прекрасным проповедником, хотя его речь изобиловала множеством туманных формулировок, иносказаний и мистических положений[813].

Баб и его последователи, бабиды (бабиты, араб. — бабийа, или бабийун), объявили «устаревшими» четыре из пяти «столпов ислама» (кроме шахады), не признавали традиционных норм шариата. Они провозглашали равенство всех людей в будущем царстве бабидов, требовали защиты личности, отмены налогов с бедняков и ликвидации частной собственности крупных землевладельцев, равного распределения всего имущества и т. п.

Лозунги этого своего рода «исламского коммунизма» нашли широкий отклик в первую очередь среди крестьян, ремесленников и мелких торговцев, и вооруженные восстания бабидов в скором времени охватили все северные районы страны (1848–1850). Правящие круги Ирана и шиитские улемы решительно выступили против проповедей Баба, очаги восстаний бабидов были жестоко подавлены, после чего многие последователи нового пророка,подобно исмаилитам, перешли к тактике индивидуального террора[814]. В 1852 г. бабиды совершили покушение на Насер ад-дин-шаха, но смогли только ранить его.

За свою проповедническую деятельность Баб был арестован и помещен в крепость Маку (1847), затем содержался в Чехрике. Находясь в заключении, он написал на арабском языке и фарси свой главный труд «Байан» («Беян», т. е. «Откровение»), в котором провозгласил себя новым пророком вместо Мухаммеда и объявил свое сочинение новым священным писанием, призванным сменить Коран. Баб был расстрелян солдатами-христианами полка Самсон-хана (19 июля 1850 г.). Через несколько дней бабиды забрали его тело и похоронили. Позже останки Баба были перевезены в Багдад, а затем в Акку[815].

8 марта 1890 г. Насер ад-дин-шах предоставил английскому майору Г.Ф. Тальботу 50-летнюю монополию на производство, продажу и экспорт табака. Статьи II, VI и VIII договора о концессии предписывали всем земледельцам, производящим табак, зарегистрироваться у агентов компании под угрозой штрафа или тюремного заключения. Им запрещалось утаивание или самовольная продажа произведенного табака.

Концессионеры могли единолично и произвольно устанавливать цены на табачные изделия. Концессия задевала материальное положение широких слоев иранского общества, и реакция населения на эту монополию последовала быстро. Уже осенью 1891 г. недовольство деятельностью английских концессионеров и политикой правительства охватило всю страну. В сентябре 1891 г. высший шиитский авторитет, накиб аль-ашфар, хаджи Мирза Мухаммед-Хасан аш-Ширази выступил с фетвой о запрете на курение табака, в Иране. Одновременно с этим в письме на имя шаха он высказал «неодобрение в связи со сближением с иностранцами, вмешательством их во внутренние дела государства, допущением нововведений вроде учреждения банка и табачной монополии, постройки дорог и т. п., одинаково вредных стране и противных Корану»[816]. С поддержкой этого призыва выступил второй по значению в шиитской иерархии айатолла Сейид Мирза Мухаммед Табатабаи[817]. По призыву улемов табакокурение, кальяны и трубки повсеместно исчезли, а производители и торговцы табака стали уничтожать табачные изделия и даже семена табака. В результате в конце 1891 г. табачная концессия была аннулирована, и шахское правительство обязалось выплатить англичанам неустойку в размере 500 тыс. ф. ст.

1 мая 1896 г. Насер ад-дин-шах был убит панисламистом Мирза Резой Кермани, который был выходцем из среднего городского сословия и состоял членом организации «Эттехад-е ислам» («Единство ислама»). На престол взошел сын покойного шаха, Музаффар ад-дин (1896–1907 гг., 1313–1324 г. х.).

В первые годы XX в. Ближний и Средний Восток стал объектом острой борьбы между Англией, Россией и Германией за сырьевые источники и рынки сбыта. Англия получила в Иране ряд важных концессий — на телеграфное сообщение, добычу и переработку нефти, строительство дорог, судоходство по реке Карун, учреждение Шахиншахского банка и т. п. Российские промышленники владели концессиями на строительство дорог, прокладку телеграфных линий, осуществление рыбных промыслов на Каспии, учреждение Учетно-ссудного банка. Начало официальных отношений между Германией и Ираном было положено еще в 1873 г. подписанием договора о дружбе, торговле и мореплавании. 5 марта 1902 г. в Стамбуле было подписано германо-турецкое соглашение о прокладке железной дороги Берлин-Багдад протяженностью 3,5 тыс. км. Концессию на ее строительство стоимостью 500 млн фр. получил «Дёйче банк». Другими словами, страна оказалась в экономической зависимости от европейских государств, а ее задолженность только Англии и России к 1914 г. достигла 7 млн ф. ст.[818].

Засилье иностранного капитала вызвало резкое обострение внутриполитической обстановки в Иране и явилось одной из причин, приведших к началу иранской революции 1905–1911 гг. В издаваемых за рубежом периодических изданиях иранские либералы и демократы открыто призывали к реорганизации государственного аппарата страны, демократизации общественно-политической жизни, проведению экономических и культурных реформ. Звучали призывы к созданию конституционной монархии и ограничению прерогатив шахской власти. В стране появилась первая социал-демократическая организация «Эджтимайун-е аммийун», были созданы местные советы — энджумéны.

Остановимся на роли шиитских духовных лиц в событиях 1905–1911 гг., тем более, что через 70 лет после них история частично повторится в «исламской революции» 1978–1979 гг.

Поводом для активного вовлечения в политическую жизнь имамов всех уровней стали тогда беспорядки, охватившие тегеранские духовные учебные заведения, медресé. В 1903 г. вспыхнула драка между учащимися, толлáбами медресе Мухаммедийа, где попечителем был айатолла Сейид Абдаллах Бехбехани, и медресе Садр, администрация которого претендовала на богатые вакфы (земельную собственность) своих коллег. В эти события не совсем умело вмешались шах Музаффар ад-дин и садр-азам Айн ад-даула, что привело к открытому конфликту между властями и шиитскими лидерами. Появились сообщения, что 12 самых авторитетных муджтахидов Эн-Неджефа выступили с фетвой, в которой шах объявлялся «неспособным к управлению государством», а первый министр обвинялся в том, что, «присвоив себе всю полноту власти над шахом, ведет шаха и страну к погибели». Далее говорилось, что «уплата податей шаху — вероотступнику и слабоумному, как и его первому министру — насильнику — строго воспрещается и рассматривается как неповиновение Высшей коллегии муджтахидов Неджефа»[819].

Первые революционные выступления произошли в Кермане, являвшемся центром шейхизма[820]. Власти постоянно провоцировали столкновения между шейхитами и шиитами-имамитами. В 1905 г. религиозные споры между ними переросли в беспорядки: воинственно настроенные имамиты разграбили мечеть шейхитов и заняли их вакфные владения. Местные власти приняли решение наказать виновных в волнениях. В результате несколько муджтахидов было избито, а другие зачинщики беспорядков подверглись репрессиям. В ответ на действия властей живший в Тегеране айатолла Табатабаи выступил с фетвой, фактически содержавшей призыв к джихаду против правящей династии: он сравнил Каджаров с омейядским халифом Йазидом I, виновным в гибели имама аль-Хусейна[821].

В августе 1905 г. начались первые массовые беспорядки в Тегеране. 200 именитых торговцев столичного базара потребовали от шаха изгнания бельгийского чиновника Науса[822], с 1904 г. занимавшего посты министра почты и телеграфа, главного казначея, главы таможни, руководителя паспортного стола и др. Музаффар ад-дин-шах согласился снять Науса с должностей, но вскоре «забыл» о своем обещании. В декабре 1905 г. волнения среди торговцев усилились, и Айн ад-даула приказал арестовать недовольных и наказать их двумястами палочными ударами по пяткам. Среди подвергшихся экзекуции оказался 79-летний старец, финансировавший деятельность тегеранского базара и построивший на свои средства три мечети. Известие об этой расправе облетело всю страну, и в защиту торговцев выступили видные шиитские улемы. Они сели в бест в мечети Шах Абд аль-Азим (декабрь 1905 — январь 1906 г.) и потребовали отставки «жестокого и властолюбивого» садр-азама и созыва Адалятхане («Дома справедливости»)[823]. В знак солидарности к бесту муджтахидов присоединились муллы и толлабы, купцы и ремесленники, другие горожане. В одном из воззваний протестующих говорилось: «Знайте, мусульмане, что весь мир следит за вашей борьбой и ждет спасения нации от несправедливого гнета, всеобщего невежества и бесправия! И если наш святой имам Али под покровительством величайшего Пророка дал ему [народу] силу и уничтожил идолопоклонников, вы также способны противостоять идолу, имя которому деспотизм и бесправие…»[824]. Характерно, что столь резкие слова не вылились в призывы к погромам иноверцев. Даже довольно резко критикующая действия «иранского духовенства» Н.А. Кузнецова признает, что «обычно в острые моменты массового накала антииноверческих страстей моджтехиды издавали фетву, напоминая мусульманам, что притеснение и уничтожение приверженцев других религий является делом запрещенным. Так было, например, в годы иранской революции [1905–1911 гг. — А.А.], когда в Кермане начались преследования парсов и евреев»[825].

Кульминацией стали события в Тегеране летом 1906 г., когда была учинена расправа над участниками антиправительственной демонстрации, в результате которой 22 человека было убито и около 100 ранено. В ответ на действия властей все участники беста в Шах Абд аль-Азим двинулись в Кум, традиционно обладавший правом неприкосновенности. Тегеран обезлюдел и остался без имамов, базар и лавки позакрывались. «Бестующие» категорически отказались возвратиться в Тегеран до тех пор, пока не будут выполнены их требования. Дело дошло до того, что в качестве беста для тегеранцев английское посольство предоставило свой сад, где, несмотря на протесты шаха, укрылось около 1 400 человек. Есть сведения, что в поддержку конституционного движения в Иране выступали зороастрийцы, суфийские шейхи, представители других неортодоксальных шиитских течений[826]. 5 августа 1906 г. Музаффар ад-дин-шах был вынужден подписать фирман о созыве меджлиса (парламента). Меджлис первого созыва принял Конституцию страны (30 декабря 1906 г.), юридически оформившую переход Ирана к новой форме правления — конституционной монархии.

В составе меджлиса оказалось 40 % депутатов, имевших «звание» хаджи и сейид. Айатоллы Табатабаи и Бехбехани решили не участвовать в выборах в парламент, но через своих единомышленников-депутатов влияли на принимаемые там решения. Шиитские духовные лица активно включились в подготовку текста первой иранской конституции. Именно при обсуждении Основного закона, Канýна, проявились противоречия между двумя основными движущими силами революции — либеральной буржуазией и муджтахидами. Большинство духовных лиц считало, что Канун должен базироваться на законах, вытекающих из шариата, другие — вообще были против принятия Конституции, считая, что «нашим Кануном является Коран». Айатолла Бехбехани советовал депутатам при обсуждении Основного закона не упоминать европейские конституции, что было бы «оскорбительно для иранцев, которые хотели, чтобы законы государства базировались на Коране»[827].

После принятия Конституции некоторые улемы выступили против ее Статьи VIII, в которой говорилось, что все население страны, включая национальные и религиозные меньшинства, равноправно перед законом. Однако текст документа в этой части не был изменен и остался в прежней редакции. Недовольство духовных лидеров вызывали положения Статьи XIX, предусматривавшие светское обучение и контроль государства над всеми учебными заведениями, кроме медресе. Под нажимом улемов появилось Дополнение к Основному закону, утвержденное меджлисом 7 октября 1907 г. В новой редакции Конституции объявлялось, что официальной государственной религией Ирана является ислам шиитского толка «в правоверном учении Джафара ас-Садика», что законы, разрабатываемые в меджлисе, «никогда и ни в коем случае не должны находиться в противоречии с законами ислама и предписаниями Пророка». Положения Основного закона, предоставлявшие широкие полномочия шиитским духовным авторитетам, фактически оставались на бумаге вплоть до «исламской революции» 1978–1979 гг.

Принося меджлису присягу, каждый из восходящих на трон иранских монархов должен был произнести следующие слова:

«Призывая в свидетели Всемогущего и великого Аллаха, клянусь священным словом Аллаха [т. е. Кораном. — А.А.] и всем, что есть священного перед Аллахом, что я буду… прилагать все усилия и старания к распространению учения… о двенадцати имамах, буду во всех своих действиях и поступках представлять преславного Аллаха как присутствующего и наблюдающего за мной».

8 января 1907 г. умер Музаффар ад-дин-шах, и на престол взошел его сын Мухаммед-Али (1907–1909 гг., 1324–1327 г. х.). Через год при активном участии иранской казачьей дивизии[828] ему удалось подавить антиправительственные выступления в центральных районах страны и разогнать меджлис. Революционное движение перекинулось на Азербайджан, где в Тебризе вспыхнуло восстание (1908–1909), руководимое Саттар-ханом ибн аль-Хасаном. Восставшие в течение многих месяцев вели упорную вооруженную борьбу против шахских войск[829].

В июле 1909 г. оппозиционно настроенные отряды выходцев из Гиляна и некоторые из бахтиарских племен совершили поход на Тегеран и вынудили Мухаммед-Али-шаха бежать за границу. Новым шахом Ирана был объявлен сын свергнутого монарха, Ахмед (1909–1925 гг., 1327–1343 г. х.). Ввиду малолетства властителя, был избран регент Азад аль-Мулк Каджар. Новые власти восстановили действие Конституции и созвали второй меджлис (ноябрь 1909 г.), просуществовавший два года. В декабре 1911 г. меджлис вновь был распущен, энджумены разогнаны, а революция подавлена.

Иранская революции 1905–1911 гг. по-разному оценивается отечественными востоковедами. Ее характеризовали как антифеодальную, антиимпериалистическую и буржуазно-демократическую[830]; имевшую «буржуазный характер»[831]; антиимпериалистическую, буржуазную и национально-освободительную[832]; «раннюю» буржуазную и национально-освободительную революцию эпохи империализма[833]; антифеодальную и антиимпериалистическую буржуазную[834]; просто «буржуазную»[835] и т. д. В западных исследованиях события 1905–1911 гг. в Иране чаще называют «конституционным движением». Мы останемся в стороне от этой дискуссии, отметим лишь, что первая иранская революция привела в итоге к установлению конституционной монархии и способствовала появлению некоторых, пока еще ограниченных, свобод. Характерен в связи с этим состав меджлиса первого созыва. В частности, 50 его депутатов от Тегерана составили: 4 представителя династии Каджаров, 7 крупных феодалов, 18 купцов, 13 квалифицированных ремесленников, 3 землевладельца, 4 улема и 1 зороастриец, как представитель религиозных меньшинств[836].

Соперничество европейских держав за сферы влияния на Ближнем и Среднем Востоке привело к заключению конвенции между Великобританией и Российской империей о разделе сфер влияния в Иране, Афганистане и Тибете. После длительных и трудных переговоров она была подписана в С.-Петербурге 18 августа 1907 г. министром иностранных дел России А.П. Извольским и послом Великобритании в России Никольсоном. Согласно этому документу, правительства России и Англии, «взаимно обязавшись уважать целостность и независимость» Ирана, поделили его на три зоны: северная часть признавалась сферой влияния России, юго-восточная — Англии, а центральная зона объявлялась нейтральной и открытой для конкуренции европейских держав. Первая линия раздела проходила через Касре-Ширин, Исфахан, Йезд, Хакк и оканчивалась на русско-афганской границе, вторая — через Газик, Бирдженд, Керман и далее вплоть до Бендер-Аббаса[837]. Англо-российское соглашение фактически лишало Иран суверенитета, но ослабленные и напуганные революцией власти страны 18 февраля 1912 г. признали действенной Конвенцию 1907 г.

22 октября 1910 г. в Потсдаме состоялась встреча двух императоров, Николая II и Вильгельма II, которая должна была урегулировать порядок взаимных действий России и Германии в Иране. Ее итогом стало подписание Потсдамского соглашения, подтверждавшего «специальные интересы» России в Иране. В нем, идя навстречу Германии, царское правительство официально отказывалось противодействовать строительству железной дороги Берлин-Багдад.

Таким был общий фон, на котором на Ближнем и Среднем Востоке развернулись баталии Первой мировой войны.

7 ноября 1914 г., через два дня после того, как Великобритания объявила войну Османской империи, английские и индийские военные корабли появились в устье Шатт-эль-Араб и 22 ноября оккупировали Басру. Турецкий султан Мухаммед V Рашад (1909–1918 гг., 1327–1336 г. х.) обратился к мусульманскому миру с призывом объявить джихад против стран Антанты. Правитель и духовный глава Мекки шериф аль-Хусейн поддержал эту инициативу, но заявил, что лично отказывается выступать с публичными призывами к джихаду, так как этот шаг неизбежно приведет к столкновению с англичанами в Хиджазе. Одновременно с этим втайне от турок он предпринял усилия, чтобы заручиться поддержкой у других арабских лидеров.

Здесь следует напомнить, что находившиеся под властью Османской империи арабы не видели в турках противников, от которых надо избавляться любой ценой. И лишь только тогда, когда османские султаны в рамках реформ танзимата стали перестраивать государственную и общественную жизнь страны на западный манер, они стали терять пиетет в глазах более консервативной части остального мусульманского мира. В реформах младотурков улемы увидели угрозу самобытности своих стран, а для нового поколения арабских националистов «турецкое правление, которое так мало беспокоило их отцов, теперь превратилось в "турецкое иго"»[838].

Вскоре второй сын шерифа аль-Хусейна, Фейсал, отбыл с тайной миссией из Мекки в Стамбул. По пути он встретился в Дамаске с лидерами арабских националистических организаций «аль-Ахд» и «аль-Фатат» и согласовал с ними условия, которые были бы приемлемы для сотрудничества с Антантой против Турции. Главным требованием была выдвинута необходимость признания Великобританией независимости арабских государств в пределах заранее оговоренных границ. Арабская сторона предлагала очертить следующую линию раздела Османской империи: Мерсин — Адана — Биреджик — Урфа — Мардин (города на юго-востоке современной Турции) и далее до границы с Ираном — западное побережье Персидского залива — побережье Индийского океана — восточные побережья Красного (за исключением Адена) и Средиземного морей — Мерсин. В 1915 г. в арабские условия был добавлен пункт, требовавший обязательств Великобритании признать любого арабского халифа, которого сами арабы сочтут достойным избрания[839]. В ответ на эти предложения о разграничении территорий верховный английский комиссар Египта Генри Макмагон ответил (24 октября 1915 г.), что он уполномочен английским правительством заверить шерифа в поддержке арабской независимости в ответ на участие арабов в войне с Турцией. Однако линия границы, предложенная арабской стороной, по мнению англичан, должна быть уточнена: «Районы Мерсина, Александретты [современный Искендерун. — А.А.] и области Сирии, лежащие к западу от районов Дамаска, Хомса, Хамы и Алеппо [т. е. западная часть современной Сирии и современный Ливан. — А.А.], нельзя назвать чисто арабскими; ввиду этого их следует исключить из предлагаемого разграничения»[840]. В письме также указывалось, что округа Багдада и Басры должны подвергнуться «специальной административной реорганизации» для «охраны наших взаимных экономических интересов»[841].

Переписка шерифа аль-Хусейна и Г. Макмагона продолжалась всю вторую половину 1915 г. Параллельно с этим в Европе разрабатывался другой договор. Его положения тайно рассматривались представителями Великобритании, Франции и России. Позже он получил известность как Соглашение Сайкс-Пико. Его текст был обнародован после Октябрьской революции в России. Английский дипломат П. Сайкс и его французский коллега Ф. Пико ничего не знали о тайных переговорах аль-Хусейна и Макмагона и поэтому при подготовке текста соглашения о разделе Османской империи включили в него такое экстравагантное положение, как захват Аравии и Леванта (государств восточного побережья Средиземного моря) без участия самих арабов[842].

После появления в печати Советской России текста соглашения Сайкс-Пико турки сделали все, чтобы положения этого документа стали известны шерифу аль-Хусейну. Получив договор, аль-Хусейн связался с англичанами и запросил их мнение о подлинности текста. В ответ он получил «чистосердечные заверения» в том, что этот документ является фальшивкой. Шериф поверил (или сделал вид, что поверил) англичанам и не прекратил военные действия против Османской империи[843].

В этой обстановке английские войска под руководством генерала Э. Алленби при поддержке арабских армий во главе с тремя сыновьями шерифа аль-Хусейна — Али, Фейсалом и Абдаллахом — начали военную кампанию против турок в Сирии. 10 марта 1917 г. в Багдаде состоялся исторический военный совет, по окончании которого османский наместник Халил-паша телеграфировал в Стамбул: «Ввиду непрекращающихся в течение трех месяцев атак противника, имеющего превосходящие силы и большой запас боеприпасов, считаю, что восемнадцатый корпус фактически пребывает в бездействии, а его боевой дух, от командиров до рядовых, настолько надломлен, что, если мы завтра примем бой против сил противника, Багдад будет потерян, а вся армия вместе с артиллерией взята в плен. Сознавая необходимость временного прекращения боевых действий, поднятия боевого духа и подкрепления материальной базы армии, я стою перед печальной необходимостью, не вступая в контакт с противником, оставить Багдад»[844].

К лету 1917 г. турки были оттеснены с Синайского полуострова, потеряли Акабу и Аравийский полуостров (за исключением Медины). В декабре пал Иерусалим, а в середине марта 1918 г. турки оставили и Медину. 3 октября 1918 г. войска Алленби и Фейсала соединились в Дамаске. Вскоре, после сражения под Халебом, османы подписали Мудросское перемирие. В итоге турки и арабы были разделены условной географической линией, более или менее точно отделяющей народы, говорящие на турецком и арабском языках, а Ирак вышел из состава побежденной Османской империи. Любопытно отметить, что турецкими войсками в сражении под Халебом командовал 37-летний генерал Мустафа Кемаль-паша — именно тот, кого через несколько лет будут восторженно величать Ататюрком («Отцом турок»).

В январе 1919 г., после завершения Первой мировой войны, Фейсал во главе делегации Хиджаза прибыл на мирную конференцию в Париж. Перед этим была опубликована англо-французская декларация, подтверждавшая намерение союзников организовать выборы национальных правительств в арабских странах на основе «свободного изъявления воли и выбора коренным населением»[845]. В западных арабских провинциях была создана так называемая Оккупационная администрация территории противника (ОАТП). На юге этой территории находилась Палестина, на востоке — Сирия и Трансиордания, на западе Ливан, Александретта и Киликия. Ирак подпал под управление единой администрации во главе с английским комиссаром по гражданским делам. Аравия подразделялась на несколько суверенных государств: Хиджаз во главе с королем аль-Хусейном, Неджд под властью султана Ибн Сауда и Йемен с губернатором (королем) Йахйей. Было принято решение выдать временный мандат на управление каждым из этих государств одной из держав-союзниц.

Вернувшись в Дамаск, Фейсал попал на сессию Всеобщего сирийского конгресса, выступившего с резкой критикой решений Парижской конференции, и оказался меж двух огней. В сентябре 1919 г. он предложил компромиссное решение: признать права французов на временную оккупацию Ливана, но одновременно создать в восточной части ОАТП арабское государство с центром в Дамаске. В итоге Сирия была стихийно провозглашена независимым арабским государством, а Фейсал стал ее королем.

Англия и Франция отказались признать законность этого решения и в апреле 1920 г. на конференции в Сан-Ремо окончательно распределили временный мандат на «опеку» арабских государств. Сирия и Ливан оказались под юрисдикцией Франции, а Палестина и Ирак — Великобритании. В конце июля 1920 г. французы силой изгнали правительство Фейсала из Дамаска.

Известия о решениях конференции в Сан-Ремо были с негодованием встречены в Ираке. Вспыхнули волнения с требованиями независимого самоуправления и аннулирования принципа подмандатности вообще. Комиссар по гражданским делам в Багдаде Арнольд Т. Вильсон внес предложение провести выборы Всеобщего собрания, но эта полумера уже не могла остановить антианглийские выступления. Летом 1920 г. массовые беспорядки переросли в вооруженное восстание, охватившее весь юг Ирака. В течение четырех месяцев (июль-октябрь) длилась кровопролитная борьба иракцев за суверенитет своей страны. В боях англичане потеряли более 400 человек, а число погибших арабов составляло около 4 тыс.[846].

После подавления антианглийских выступлений новый комиссар по гражданским делам Перси Кокс подготовил предложение о создании Государственного совета Ирака, подконтрольного верховному комиссару. Возглавить Госсовет в качестве президента согласился престарелый накиб аль-ашраф Са'ид Абд ар-Рахман аль-Гайлани аль-Багдади. Первым министром обороны Ирака стал Джафар-паша аль-Аскари, а министром внутренних дел — Сейид Талиб-паша. Изъявил свое желание войти в состав правительства и Нури Са'ид (Нури-паша ас-Са'ид).

Нури Са'ид родился в 1888 г., образование получил в Стамбульском военном училище. Служил в шестом турецком корпусе, закончил штабной колледж, участвовал в Балканской войне в качестве офицера штаба. Примкнув к арабским националистам, бежал в Египет. У Фейсала был начальником штаба Хиджазской, а потом Северной армии (1916–1918). В 1921 г. вернулся в Ирак и был назначен начальником Генерального штаба. В начале 20-х годов Нури Са'ид вместе с Джафаром аль-Аскари и Абд аль-Мухсином ас-Са'адуном возглавлял «Партию прогресса» («Хизб ат-такаддум»), находившуюся у власти до 1930 г., когда она самораспустилась после самоубийства ас-Са'адуна. Нури Са'ид шесть раз занимал пост военного министра в разных правительствах Ирака, а в 1930 г. в первый раз стал премьер-министром[847].

Встал вопрос о выборе кандидата на пост главы государства. Чаша весов склонилась в пользу одного из сыновей шерифа аль-Хусейна, и 23 августа 1921 г. королем Ирака стал Фейсал I (1921–1933).

В 1922 г. эмир Неджда Ибн Сауд отказался от сюзеренных прав по отношению к находившимся в Ираке арабским племенам, которые ранее были ему подвластны. В связи с этим в Хорремшехре (Мухаммаре) было заключено соглашение, а в 1925 г. последовала демаркация границ и нормализация отношений между двумя странами. Договор о дружбе был подписан 7 апреля 1931 г., а через пять лет (2 апреля 1936 г.) стороны заключили договор Арабского братства. В 1934 г. Ирак установил дипломатические отношения с Египтом, в 1936 г. подписал договоры с Трансиорданией и Йеменом, а с Палестиной установил таможенный союз. В 1937 г. было заключено торговое соглашение с Сирией.

20 апреля 1929 г. иракская делегация во главе с начальником канцелярии короля Фейсала I Рустамом Хайдаром направилась в Тегеран с целью заключения соглашения о признании Ирака Ираном и разрешения спорных вопросов, препятствовавших нормализации отношений между двумя странами. Делегация везла дружеское личное послание Реза-шаху от короля Фейсала I. 25 апреля было объявлено о признании Ирака Ираном, и Рустам Хайдар вернулся в Багдад с ответным посланием шаха королю, содержавшим общие фразы по поводу дружбы и пожелания Ираку прогресса и процветания. Одним из результатов визита явилось соглашение об установлении дипломатических отношений между двумя странами, и в июле 1929 г. в Багдад прибыл первый полномочный посол Ирана Инайатолла-хан Самиро[848].

В 1930 г. Великобритания и Ирак подписали договор о союзе между двумя государствами, который фактически легализовал подчиненное положение иракской стороны. При этом, как отмечал известный российский востоковед Г.И. Мирский, англичане «не стремились превратить Ирак в колонию классического типа: времена были уже не те…»[849]. Статья IV англо-иракского договора обязывала Ирак в случае войны или ее угрозы предоставлять Англии посильные льготы, «включая пользование железными дорогами, реками, портами, аэродромами и средствами связи». А Статья V содержала положение, что «король Ирака обязуется предоставить… участки для воздушных баз, по выбору Его британского величества — в Басре или поблизости от нее, и для воздушной базы… к западу от Евфрата». Великобритания получала также право «содержать на иракской территории воинские силы в указанных выше областях» при условии, что «присутствие этих сил ни в каком случае не составит оккупации и никаким образом не будет наносить ущерба суверенным правам Ирака»[850].

В 1930 г. Нури Са'ид создал «Партию договора» («Хизб аль-ахд»), призванную содействовать реализации положений данного англо-иракского договора. Однако, как и ранее, в Ираке было много влиятельных сил, выступавших за полный суверенитет страны. Они представляли практически весь политический спектр, начиная от молодых эфенди[851] и кончая муджтахидами.

В 1931 г. после слияния «Народной партии» («Хизб аш-шааб») и «Национальной партии» («Хизб аль-ватани») на свет появилась «Партия национального братства» («Хизб аль-иха аль-ватани»), выступившая за суверенитет Ирака и резко критиковавшая проанглийский курс Нури Са'ида. Наиболее значительным из ее лидеров был Рашид Али аль-Гайлани.

В 1932 г. действие английского мандата в Ираке завершилось, и страна обрела полный суверенитет. 3 октября 1932 г. состоялась церемония принятия Ирака в Лигу Наций. Тем самым была открыта новая страница в истории древнего государства — история независимого Ирака, а его взаимоотношения с остальным арабским миром и старым восточным соседом — Ираном — стали теперь строиться на межгосударственном уровне.

В отличие от Османской Турции, вступившей в Первую мировую войну на стороне Германии и Австро-Венгрии, и арабов, поддерживавших страны Антанты, Иран заявил о своем нейтралитете. В шахском фирмане от 12 зу-л-хиджжи 1332 г. (2 ноября 1914 г.) говорилось: «Наше государство объявило нейтралитет и по-прежнему сохраняет свои дружественные отношения с воюющими державами»[852]. Державы «оси» стремились втянуть Иран в войну против Антанты на своей стороне и призывали население страны к джихаду против «неверных». Среди мусульман распространялись слухи о принятии ислама Вильгельмом II и о его родстве с Пророком, об арийском (древнеиранском) происхождении немцев и т. п. Эти усилия германской пропаганды оказались небесплодными: многие улемы выступили на стороне Германии и ее союзников. В одной из фетв муджтахидов Эн-Неджефа говорилось буквально следующее: «… Никогда не было слышно, чтобы Германия со дня своего образования когда-либо покушалась на мусульманскую страну… Мусульмане должны, согласно Корану, дружить с германцами… Мы должны или отказаться от нашей религии, или же заблаговременно — от нейтралитета, вполне бесполезного для ислама… Если же в самом деле мы поможем Турции и нападем на врагов веры, мы добьемся того, что удовлетворим желание бога, укрепим нашу самостоятельность, избавимся от власти иноверцев, распространим пределы нашего государства…»[853]. Несмотря на нейтралитет Ирана, воюющие страны превратили его территорию в один из участков восточного фронта. Боевые действия враждующих сторон в Иране во время Первой мировой войны завершились, как известно, поражением для Германии и Османской империи.

Февральская революция и отречение Николая II круто изменили политику России в отношении Ирана. В ответ на телеграмму министра иностранных дел Временного правительства П.Н. Милюкова в Тегеран, извещавшую о свержении монархии, иранское правительство заявило о признании новых российских властей и выразило уверенность в том, что «с падением царского режима трения между Россией и Персией будут устранены»[854]. После победы Октябрьской революции советское правительство призвало к прекращению мировой войны и выводу иностранных армий с чужих территорий. В ноте от 27 января 1918 г. на имя поверенного в делах Ирана советское правительство сообщало, что приняло решение аннулировать в одностороннем порядке действие англо-российского соглашения 1907 г. и выразило решимость строить отношения с Ираном на равноправной основе. В результате в период с января по март 1918 г. все русские войска покинули Иран[855].

После завершения Первой мировой войны борьба между странами Запада за влияние на Иран усилилась. Правительства США и Франции всячески стремились ослабить здесь английские позиции. Страна вступила в период частых смен правительств, поддерживавших ту или иную сторону, и полосу патриотических выступлений, направленных против иностранного засилья, за обретение Ираном полного суверенитета.

9 августа 1919 г. в Тегеране было подписано англо-иранское соглашение, практически приведшее к установлению британского протектората в Иране. Этот документ, хотя и содержал стандартные положения о дружбе и взаимопомощи, на деле предусматривал контроль с английской стороны над всеми учреждениями Ирана и, что самое главное, над финансами и вооруженными силами. Заключение договора 1919 г. вызвало резкий отпор со стороны демократических и религиозных кругов страны, привело к вспышке массовых антианглийских и антиправительственных выступлений в Тегеране, Азербайджане и Гиляне. На этой волне произошло объединение разрозненных марксистских и социал- демократических кружков, и была образована Коммунистическая партия Ирана (1920). Размах оппозиционных выступлений привел к тому, что в начале 1921 г. меджлис отказался ратифицировать соглашение 1919 г.

20 мая 1920 г. были установлены дипломатические отношения между Ираном и РСФСР, а 26 февраля 1921 г. советское и иранское правительства заключили договор о дружбе и добрососедских отношениях. Ленинское правительство официально аннулировало все договоры и соглашения царских властей с Ираном и с третьими странами, положения которых ущемляли суверенитет Ирана. Оно передало иранской стороне все денежные средства и имущество русских учреждений в Иране, включая капиталы Учетно-ссудного банка, а также закрыло все концессии, полученные царским правительством и частными лицами. Была изменена Статья VIII Туркманчайского договора 1828 г., лишавшая Иран права иметь свой собственный флот на Каспийском море, и стороны договорились использовать воды Каспия на паритетной основе.

В преддверии подписания советско-иранского договора в Иране произошел правительственный переворот (21 февраля 1921 г.). Его организаторами выступили Сейид Зийа ад-дин, придерживавшийся проанглийской ориентации, и командир Казвинского отряда иранской казачьей бригады Реза-хан. 22 февраля Ахмед-шах поручил Зийа ад-дину формирование нового правительства, и Реза-хан занял в нем пост военного министра. Вскоре вся реальная власть в столице сосредоточилась в руках Реза-хана, и он добился смещения Зийа ад-дина (25 мая 1921 г.). Военный министр в глазах правящей верхушки страны и муджтахидов предстал как раз тем новым лидером, который был способен вывести Иран из затянувшегося политического и экономического кризиса. Выходец из семьи мелкого землевладельца в провинции Мазендаран, он получил военное образование и был близок к националистически настроенным кругам иранской интеллигенции. После Первой мировой войны Реза-хан даже выступал за установление в Иране республиканской формы правления.

В октябре 1923 г. Ахмед-шах назначил Реза-хана премьер-министром. В состав нового правительства вошел Мохаммед Мосаддык ос-Салтане, ставший потом более известным как доктор Мосаддык. Он был юристом, выходцем из богатой и знатной семьи, владевшей сотнями деревень, и получил европейское образование.

Возглавив кабинет министров, Реза-хан в борьбе за единоличную власть отстранил всех возможных конкурентов и вынудил Ахмед-шаха покинуть страну. 31 марта 1924 г. он опубликовал обращение, в котором обещал обеспечить процветание ислама, а также призвал народ «оставить мысль о республике и вместо того приложить все свои старания и заботы к устранению препятствий на пути реформ и прогресса государства и оказать поддержку в деле осуществления священной цели укрепления веры, независимости государства и национальной власти»[856]. В феврале 1925 г. постановлением меджлиса Реза-хан был назначен верховным главнокомандующим вооруженными силами Ирана, а 31 октября того же года парламент страны вынес решение о низложении династии Каджаров и о передаче правления страной Реза-хану. В ноябре 1925 г. были проведены выборы в Учредительное собрание Ирана, которое на заседании 12 декабря объявило Реза-хана наследственным монархом под именем Реза-шах Пехлеви. Против этого решения выступило всего несколько человек, и в их числе доктор Мосаддык. Во время дискуссии в парламенте он заявил, что рост могущества Реза-хана неизбежно приведет к диктатуре. «Разве во время Конституционной революции [революции 1905–1911 гг. — А.А.] народ проливал кровь ради диктатуры?.. Я согласен с тем, что Реза-хан послужил нашей стране. Однако изменения конституции ей совсем не на пользу»[857].

Столь быстрое вхождение во власть родоначальника новой династии правителей Ирана, прошедшего путь «от простого солдата до монарха», дал повод некоторым аналитикам сравнивать этот взлет с «возвышением Наполеона»[858].

Дабы показать всем, что он независим от муджтахидов, Реза-хан короновался, следуя сасанидской традиции. Он принял из рук главы шиитских улемов шахскую корону, выполненную в сасанидском стиле, и сам возложил ее себе на голову. Однако при этом, в духе времени, была зачитана фетва, освящающая коронование, а вся церемония сопровождалась чтением Корана[859].

В приветственной речи, обращенной к Реза-шаху, новый премьер-министр страны Мохаммед Али Форуги сравнил монарха с теми шахами Ирана, которые привели государство к славе после периодов упадка: «Ваше Величество, иранский народ понимает, что сегодня на престол взошел шах, принадлежащий к чисто иранской расе…. и под его руководством Иран вновь станет прочным и сильным государством»[860].

Шиитские духовные авторитеты не оказали открытого сопротивления при вступлении Реза-хана на престол. Муджтахиды, прибывшие из Атабата в Иран, превозносили его как «защитника исламской веры», и по их инициативе ему были преподнесены почетные подарки: халат и сабля. И вряд ли кто-либо тогда мог предположить, что династия Пехлеви будет состоять всего из двух монархов и окажется свергнутой через 53 года.

Глава 3 Последние монархии и первые республики

От реформ к "застою"

Обретение политического суверенитета и вхождение во власть новых династий поставили вопрос о путях дальнейшего внутриполитического и социально-экономического развития Ирана и Ирака. Было ясно, что, какими бы ни были первые политические шаги династий Пехлеви и Хашимитов, они не могли быть предприняты в условиях изоляции от внешнего мира. Открытие богатых нефтяных месторождений предопределило ускоренное интегрирование Ирана и Ирака в мировую экономику и политику, а приход к власти в Германии национал-социалистов во главе с Гитлером и последовавший раскол западного мира на два лагеря поставил перед новыми властями проблему выбора направленности внешнеполитического вектора.

В целях превращения Ирана в развитое государство Реза-шах и его единомышленники из числа лиц ближайшего окружения задумали осуществить ряд значительных экономических и социальных реформ. Шах был сторонником усиления роли государства в промышленности и сельскохозяйственном производстве. В стране развернулось широкое строительство заводов и фабрик, были созданы государственные и частные монополии по производству сахара и чая (1925), опиума (1928), табака (1929) и других товаров потребительского спроса. Был осуществлен проект строительства Трансиранской железной дороги, связавшей Каспийское море с побережьем Персидского залива. Начиная с 1925 г. от 2 до 3 млн дол. вкладывалось в сооружение шоссейных и грунтовых дорог. В Тегеране появились широкие мощеные улицы и множество общественных зданий, город был электрифицирован. В 1928 г. было резко ограничено господство иностранных фирм, а в 1930 г. правительственным постановлением был введен контроль над иностранной валютой. Наряду с Английским шахиншахским банком начал свою деятельность Национальный банк Ирана (Банк-е Мелли).

Большая часть экономических проектов Реза-шаха оказалась амбициозной, и преобразования в промышленной сфере так и не смогли вывести Иран на путь современного индустриального развития. Противники экономической политики, проводимой шахом, характеризовали ее как «стремление к индустриализации, выходящей далеко за рамки экономической целесообразности», которая проводилась «не ради роста производительности и благосостояния, но как символ престижа и высокого статуса»[861].

Между 1927 и 1934 гг. были приняты законы и постановления о всеобщем, обязательном и бесплатном начальном, а также платном среднем и высшем образовании. Были открыты институты, педагогические и ремесленно-технические училища. В 1934 г. начал работу Тегеранский государственный университет, имевший шесть факультетов: права, филологии, технический, физико-математический, медицинский и богословский.

В 1926 г. был подготовлен проект светскогоуголовного кодекса, а в 1928 г. — проект гражданского кодекса. До этого все судопроизводство было построено исключительно на шариате и Коране. Оно не обеспечивало неприкосновенности личности и имущества, считало тяжким грехом получение процента (риба), не признавало векселя, что являлось тормозом в развитии иранской экономики. В 1932 г. был принят закон о регистрации документов и собственности только в светских судах, в ущерб шариатским. Начиная с 1936 г. судьи должны были иметь дипломы юристов, полученные в Тегеранском университете или в иностранных учебных заведениях. В юрисдикции шариатских судов остались лишь вопросы семейного права (брак, развод, опекунство) и вопросы морали (адюльтер, проституция, изнасилование).

В 1927 г. начала создаваться государственная медицинская служба. Было принято решение об обязательности прививок против оспы. Практикующие врачи должны были иметь медицинские дипломы.

С 1928 г. осуществлялась реформа одежды государственных служащих: вместо традиционных кулахов появились осовремененные «кулах-е пехлеви», а также шляпы и фуражки (последние — для военных). Право ношения традиционной одежды сохранялось лишь для имамов всех уровней. По турецкому образцу были изъяты из употребления феодальные титулы.

Закон о воинской повинности 1929 г. открыл дорогу в армию представителям всех слоев населения. В Иране появилась регулярная армия, в состав которой вошли разрозненные военные формирования, включая казаков, жандармерию и полицию. Солдаты и командный состав были экипированы в единую форму и получили единый устав, отменялось присвоение офицерских званий по наследственному принципу. Специально для Мохаммеда, своего сына и наследника, Реза-шах открыл начальную военную школу, где тот обучался вместе с детьми высших офицеров и приближенных ко двору. Закон о воинской повинности не освобождал от несения службы даже служителей культа. Однако, идя навстречу просьбе айатолл, Реза-шах вскоре отменил это решение.

В 1935 г. Реза-шах издал фирман об обязательном снятии женщинами чадры. Женщины стали допускаться в вузы и на работу в государственные учреждения в качестве секретарей, машинисток и т. п.[862].

Мы сможем осознать весь радикализм задуманных Реза-шахом преобразований, если соотнесем их с кредо его современника, первого короля Саудовской Аравии Абд аль-Азиза ибн Сауда. Государство, считал он, «способно существовать лишь в той мере, в какой оно будет оставаться труднодоступной страной, народ которой ведет простую жизнь, не пользуясь современными удобствами, где иностранец, будь то даже мусульманин, не будет испытывать другого желания, как, сделав свое дело, немедленно покинуть эту страну»[863].

В основе многих преобразований Реза-шаха лежала идеология иранского национализма. Был взят курс на прославление величия Ирана, его самобытности, которые не смогли уничтожить ни арабские завоевания, приведшие к появлению здесь ислама, ни последовавшие за этим набеги соседних народов. В 1935 г. было принято решение о замене в официальной переписке названия «Персия» на «Иран». В моду вошло изучение истории страны, ее литературных, архитектурных и археологических памятников, древнеиранских языков и диалектов, по которым были изданы энциклопедии и словари. Правительство приняло законы об охране и реставрации памятников культуры доисламского периода и мусульманского Средневековья. В 1933 г. был открыт Археологический музей (Иран-е бастан), а в 1936 г. — этнографический. В 1934 г. был сооружен мавзолей над гробницей великого Фирдоуси, открылась Академия языка и литературы Ирана, секция лингвистов которой поставила своей задачей избавление персидского языка от иностранных слов. В 1935 г. эта реформа была начата. Из словарей изымались и заменялись на староперсидские слова арабского, турецкого и европейского происхождения. Был осуществлен перевод календаря на солнечное летоисчисление, были введены традиционные иранские названия месяцев года, переименованы многие города и мелкие населенные пункты[864].

Впервые после арабских завоеваний стало поощряться исповедание религии Заратуштры, были прекращены гонения и преследования парсов-зороастрийцев, живших в Иране обособленной общиной численностью около 10 тыс. человек. Им было разрешено открывать свои школы, отмечать зороастрийские праздники, а в Тегеранском университете был введен курс преподавания «Авесты» и изучения пехлевийских текстов (1934)[865]. Повсеместно поощрялась ассимиляция национальных меньшинств и сдерживалось развитие языков малых народов. Губернатор Азербайджана Абдолла Мустофи недоумевал: «Я всегда напоминаю азербайджанцам: "Вы — истинные дети Дария и Камбиза; почему же вы говорите на языке… Чингиза [Чингисхана. — А.А.]?"»[866].

Реформы Реза-шаха вызвали резкое неприятие со стороны многих шиитских духовных лидеров, которые требовали возврата к «золотому веку ислама времени пророка Мухаммеда»[867]. Их возмущало даже введение такого, казалось бы, не столь революционного новшества, как переход от ношения тюрбанов к головным уборам с козырьком: они не позволяли полноценно совершать суджýт — касание лбом земли во время молитвы. С гневной отповедью преобразованиям шаха выступил самый авторитетный в те годы айатолла Хасан Модаррес. А молодой кумский улем Рухолла Хомейни вопрошал в одном из своих стихотворений: «Где найти убежище от тирании шаха Резы, / Кому поплакаться на дьявольские козни, / Пока дыхание еще не прервалось, / А плакать сил уж не осталось?»[868].

Будущий вождь исламской революции в Иране Рухолла аль-Мусави аль-Хомейни, по официальным данным, родился 20 джумада II 1320 г. х. (24 сентября 1902 г.) в городке Хомейн в центре Ирана. Его отцом был сейид Мустафа аль-Мусави, религиозный наставник жителей Хомейна, а матерью — Бану Хаджар, внучка айатоллы Хонсари. Когда мальчику исполнилось пять лет, его отец, протестовавший против засилия правительственных чиновников, был убит. Первые уроки грамоты Рухолла получил от своего старшего брата Муртизы, известного как айатолла Пассандиде («Одобряемый»).

В 1920 г. Рухолла поступает в начальную медресе, а в 1922 г. переезжает для завершения учебы в г. Кум. Получив богословское образование, Хомейни начинает преподавательскую деятельность. Многие годы он обучал толлабов исламской догматике, фикху, этике и мистике в Куме и Эн-Неджефе.

В 1929 г. Хомейни женился на дочери айатоллы Сакафи Техрани. От этого брака в семье родилось два сына и три дочери. Старший сын, Мустафа, в 1977 г. был убит шахской охранкой. Младший — Ахмед — впоследствии исполнял обязанности личного секретаря своего отца.

Однако Реза-шаху удалось расколоть единый фронт улемов: их умеренное крыло довольствовалось некоторыми уступками (прекращение призыва в армию священнослужителей, разрешение носить тюрбаны и т. п.), а наиболее последовательных противников арестовывали, ссылали и даже лишали жизни. Айатолла Модаррес был взят под надзор полиции, потом сослан в Хорасан, а в 1937 г. попросту задушен во время молитвы. Даже публичный скандал в Куме, когда Реза-шах прилюдно ударил хлыстом одного из муджтахидов за сделанное им замечание шахине, явившейся в святилище Фатимы без чадры, не привел к открытому взрыву недовольства[869].

В годы правления Реза-шаха Иран несколько напоминал Турецкую Республику, созданную Ататюрком на развалинах Османской империи. Отличия в проводимых там и здесь преобразованиях состояли в том, что иранский монарх не предпринял никаких попыток изменить устаревшие аграрные отношения и смог лишь заложить основы для последующего капиталистического развития страны[870]. К тому же он не «секуляризировал Иран либо потому, что стремился сохранить значение шиитской мусульманской веры, которая придавала Ирану специфический мусульманский характер, либо потому, что сознавал, что рискует вызвать противодействие могущественных мулл»[871].

Так же, как и турецкие власти, взявшие после смерти Ататюрка (1938) курс на сближение с фашистской Германией, Реза-шах симпатизировал нацистам. Он установил с ними тесные экономические и политические связи. Дружественными, хотя и менее важными государствами признавались Италия и Япония. Фашистские пропагандисты из ведомства Геббельса делали все от них зависящее, чтобы усилить чувство восхищения, которое Реза-шах испытывал по отношению к идеологии и практике нацистов. Вновь, как и в годы Первой мировой войны, были взяты на щит лозунги об арийском родстве персов и немцев, а использование фашистами зороастрийского символа — свастики — объявлялось свидетельством общих интересов Ирана и Германии. Газета «Иран-е бастан» («Древний Иран») вскоре после прихода Гитлера к власти писала: «Главная цель германской нации состоит в том, чтобы вернуть ее былую славу, возрождая национальную гордость, возбуждая ненависть к иностранцам и предотвращая хищения и измену со стороны евреев и иностранцев. В точности таковы и наши цели»[872].

Конечно, Реза-шах вряд ли не осознавал, насколько его прогерманская политика противоречит интересам государств, сложившихся чуть позже в антигитлеровскую коалицию, но, видимо, не мог предвидеть, что эта недальновидность будет стоить ему трона, а в начале 40-х годов страна подвергнется двойной оккупации со стороны английских и советских войск. 16 сентября 1941 г., когда Вторая мировая война была в разгаре, а мир раскололся на два враждебных лагеря, Реза-шах подписал текст отречения от престола в пользу своего старшего сына Мохаммеда, который взошел на трон под именем Мохаммед Реза-шах Пехлеви (1941–1979). Сам свергнутый монарх покинул страну и в 1944 г. умер в Йоханнесбурге (ЮАР).

Как только появились сообщения об отречении Реза-шаха, влиятельные шиитские улемы Мешхеда направились к резиденции беглербека провинции Хорасан. Они потребовали снять запреты, наложенные бывшим шахом на религиозные обряды, и отменить закон об обязательном снятии чадры. Одновременно они обратились с ходатайством к молодому монарху о снятии с должности этого генерал-губернатора, так как он бесконтрольно распоряжался значительной частью вакфов святого города и его окрестностей. Шаху пришлось пойти на уступки, и в мае 1942 г. чиновник был уволен. В том же году с согласия Мохаммеда Реза Пехлеви было издано постановление правительства об обязательном соблюдении рамазана (поста) в учреждениях и публичных местах, запрещении посещать в дневное время рестораны, отмене развлекательных зрелищ и т. п. Шиитские авторитеты поставили перед шахом вопрос о снятии преград, мешавших совершению хаджа. Ограничения были сняты, но в декабре 1943 г. произошел инцидент с одним из иранских паломников, которому стало дурно рядом с Ка'абой. «За осквернение святых мест» ему по приказу шерифа Мекки отрубили голову, что вызвало межгосударственный скандал и привело к разрыву дипломатических отношений между Ираном и Саудовской Аравией[873]. Они были восстановлены уже после окончания Второй мировой войны, в 1947 г.

На фоне оживления социально-экономической жизни в Иране соседний Ирак пребывал в состоянии спячки. Отстранившийся от дел и мирской суеты король Фейсал I тихо скончался в столице Швейцарии Берне 8 сентября 1933 г. На престоле его сменил сын и наследник Гази (1933–1939). Новый король Ирака никак не проявил себя на государственном поприще. Следуя английской политической традиции, он правил, но не управлял, перепоручив все дела в ведение правительства. Главными объектами его интересов стали светская жизнь и автомобили. Вот почему неожиданностью стало сообщение о насильственном низвержении исполнительной власти. В ночь с 28 на 29 октября 1936 г. группа националистически настроенных иракских военных во главе с Бакром Сидки совершила переворот и сформировала Силы Национальной Обороны. Король Гази, видимо сочувствовавший заговорщикам, назначил премьер-министром Хикмата Сулеймана. Новые иракские власти симпатизировали нацистам и объявили о разрыве с проанглийской ориентацией во внешней политике. Правительство пошло на сближение с фашистской Германией и Италией, а также предприняло шаги к улучшению отношений «с неарабскими соседями», что немедленно нашло положительный отклик в Турции и Иране. В апреле 1937 г. между Ираком и Турцией был возобновлен договор «о добром соседстве», заключенный в 1926 г. Кемаль Ататюрк заявил, что Турция не имеет к Ираку никаких территориальных претензий[874].

В эти дни в городке Тикрит в бедной мазанке армейского офицера Хейраллаха Тульфаха родился племянник, нареченный Саддамом (т. е. «Противостоящий», «Поражающий»). Согласно более поздним официальным данным, это событие произошло 28 апреля 1937 г. Отец мальчика, Хусейн аль-Маджид, умер до рождения сына. Мать Саддама, Саба, не могла содержать сироту и оставила его на воспитание в семье своего брата Хейраллаха. Через несколько лет она вторично вышла замуж за Хасана Ибрахима — брата покойного мужа.

В 1947 г. в возрасте 10 лет Саддам пошел в начальную школу, после окончания которой (1955) покинул родной Тикрит вместе с семьей Хейраллаха и перебрался в Багдад. Здесь он продолжил обучение в средней школе. В разгар Суэцкого кризиса (1956) Саддам Хусейн, забросив учебу, окунулся в политическую жизнь. Через год он вступил в партию арабских националистов — Баас. Следуя наставлениям дяди, Саддам подал заявление в престижную Багдадскую Военную академию, но не сдал вступительных экзаменов.

В конце 1958 г. Саддам Хусейн оказался замешанным в убийстве правительственного чиновника в Тикрите, за что был арестован и брошен в тюрьму. Отсутствие прямых улик в этом преступлении позволило ему через полгода выйти на свободу[875].

28 июня 1937 г. иракское правительство направило в Тегеран официальную делегацию во главе с министром иностранных дел. Она была уполномочена заключить новый пограничный договор между двумя странами. 4 июля 1937 г. состоялась торжественная церемония подписания этого документа. Реза-шах и король Гази обменялись личными посланиями, в которых охарактеризовали достигнутые договоренности как начало нового этапа в развитии дружеских связей между двумя странами. Договор был ратифицирован иракским парламентом уже при новом премьер-министре Джамале аль-Мадфа'и. (Бакр Сидки был убит в аэропорту Мосула 8 августа 1937 г., когда собирался лететь на военные маневры в Турцию, а Хикмат Сулейман 17 августа подал в отставку.) Соглашение вступило в силу после обмена ратификационными грамотами и было зарегистрировано в Совете Лиги Наций 29 августа 1938 г.

8 июля 1937 г. Иран, Ирак, Турция и Афганистан заключили между собой Саадабадский пакт, прозванный «ближневосточной Антантой». Стороны обязались «воздерживаться от вмешательства во внутренние дела друг друга, уважать неприкосновенность границ, не прибегать к силе во взаимоотношениях, не допускать создания на своих территориях организаций и отрядов, стремящихся свергнуть существующие режимы в других государствах, подписавших данный договор»[876]. За этим последовала череда ирано-иракских соглашений: 18 июля был подписан договор о дружбе, 24 июля — конвенция о мирном разрешении взаимных споров, в 1938 г. — решение о создании комиссии по установке пограничных знаков, в декабре 1939 г. — договор о пограничных комиссарах. Саадабадский пакт вскоре распался: слишком разными оказались внешнеполитические интересы и пристрастия его участников. Столь же недолговременными оказались усилия Ирана и Ирака в деле нормализации пограничных отношений между двумя странами.

Прогерманские симпатии молодого и неуравновешенного иракского короля сильно беспокоили англичан, о чем писал в своих мемуарах бывший в то время послом в Ираке Морис Петерсон: «Стало очевидным, что короля Гази необходимо было взять под контроль, либо низложить, и я прямо намекнул на это при своем прощальном визите Абдул Иллаху [двоюродный брат короля. — А.А.[877]. Трагический случай развязал этот тугой узел проблем. Утром 4 апреля 1939 г. в Багдаде было опубликовано официальное сообщение, где говорилось, что накануне ночью спортивный автомобиль, которым управлял король Гази, на большой скорости врезался в столб. От полученных ранений монарх скончался, не приходя в сознание. Поскольку наследнику — сыну Гази, Фейсалу, — было всего четыре года, было объявлено о регентстве Абдул Иллаха. 6 апреля 1939 г. он принес присягу и стал во главе государства.

Когда началась Вторая мировая война, Ирак объявил о своей верности союзному договору с Великобританией и 5 сентября 1939 г. разорвал дипломатические отношения с фашистской Германией[878].

После Второй мировой войны Иран и Ирак представляли собой слаборазвитые в экономическом отношении государства. Наличие богатых природных ресурсов и значительные доходы, получаемые от продажи нефти (более половины национальных доходов), не стали факторами, способствующими экономическому процветанию обеих стран. Определяющим звеном, как и прежде, оставался уровень развития сельскохозяйственного производства, в котором было занято подавляющее большинство трудоспособного населения. Господствовавшая в послевоенные годы в этих странах полуфеодальная и феодальная система землепользования была не только главным препятствием на пути укрепления сельскохозяйственного производства, но и становилась серьезной преградой на пути к интенсификации экономического развития в целом.

Преобладающей формой землепользования в Иране и Ираке оставалась издольная аренда. Бремя арендной платы (до 72 % от полученного урожая в Ираке и до 80 % — в Иране) было слишком тяжелым для крестьянских семей и не позволяло им делать накопления. В Ираке в 1956 г. годовой доход, приходившийся в среднем на сельского жителя, не превышал 10 динаров (28 дол. по тогдашнему курсу), хотя в целом по стране национальный доход на душу населения составлял в текущих ценах около 55 динаров. В Иране к 1960 г. национальный доход на душу населения составлял 120 дол., что было почти в 20 раз меньше, чем в США. Однако среди крестьян он к этому периоду не превышал 25 дол. в год[879].

Отсталость и экономический застой иракской и иранской деревни вынуждали правящие режимы содействовать постепенному переводу сельского хозяйства на рельсы более прогрессивного «помещичьего капитализма». Буржуазные отношения стали проникать в деревню, вытесняя издольную систему хозяйствования и обостряя социальные противоречия. В 1951 г. в Ираке был принят закон, стимулировавший капиталистические формы землепользования и дававший значительные привилегии сельской буржуазии. Декретом от 1954 г. доля от выращенного урожая, получаемая крестьянами, увеличивалась до 50 %. В Иране в течение 11 лет (1951–1961) осуществлялась кампания по продаже шахских и государственных земель. По официальным данным, к весне 1961 г. было продано 155,3 тыс. га шахской земли 30 794 крестьянам и около 20 тыс. га государственных земель[880]. Наряду с этим меджлис весной 1960 г. принял законопроект, ограничивавший размер собственности на землю. Максимум земельных владений составлял 800 га богарной и 400 га орошаемой земли. Однако все эти государственные акты монархических режимов Ирана и Ирака предусматривали такие исключения, допускали такие трактовки некоторых своих положений, которые позволяли традиционной деревенской знати не только сохранять за собой принадлежавшие им земли, но и укреплять свое привилегированное социальное положение.

Ускорить разложение прежней аграрной системы могло совершенствование материально-технической базы, сопутствующее проникновению капиталистического уклада в сельское хозяйство. Но в условиях сохранения господства полуфеодальных методов землепользования применение технических средств лишь усиливало эксплуатацию крестьян. Это приводило к обнищанию, пауперизации значительной части сельских тружеников. Низкий жизненный уровень, безработица, насильственный сгон с земель вынуждали крестьян уходить в города и пополнять собой люмпен-пролетариат.

Состояние острейшего кризиса в сельском хозяйстве Ирана и Ирака привело к небывалому накалу экономических и социальных противоречий. Они были столь непримиримы, что стало ясно: только достаточно радикальная аграрная реформа будет способна вывести деревню из кризиса и смягчить возникшие антагонизмы.

Слабость Ирана и Ирака после Второй мировой войны особенно ярко проявляла себя в промышленной сфере. Главное внимание правящее руководство обеих стран обращало на добычу и переработку нефти, почти полностью игнорируя развитие других отраслей. Все началось, как известно, в первые годы XX в., когда суда морских держав стали переводиться на жидкое топливо. Именно тогда обладание ближневосточными нефтяными месторождениями стало одной из главных внешнеполитических целей западных стран (в первую очередь, Англии). В 1901 г. английский финансист У.Н. д'Арси (William Knox D'Arcy) добился у Музаффар ад-дин-шаха концессии на поиск и добычу нефти по всему Ирану, за исключением пяти северных провинций. Он обязался выплатить Ирану 20 тыс. ф. ст., а затем отчислять 16 % от годовой прибыли. Первых результатов пришлось ждать долго. Лишь через семь лет безрезультатных поисков, в мае 1908 г., в местечке Месджеде-Сулейман забил первый фонтан нефти. В 1909 г. при участии д'Арси, теперь уже главы созданной «Бритиш петролеум», была образована Англо-персидская нефтяная компания (АПНК). Через два года АПНК проложила первый нефтепровод от Месджеде-Сулеймана до Абадана протяженностью 214 км и в 1912 г. построила в конечном пункте нефтеочистительный завод. Этот год считается первым, когда в Иране началась промышленная добыча, переработка и экспорт нефти. Накануне Первой мировой войны по настоянию лорда Адмиралтейства У. Черчилля английское правительство выкупило 51 % акций АПНК. Так было положено начало Англо-иранской нефтяной компании (АИНК).

После Первой мировой войны она вышла на мировые нефтяные рынки, где безраздельно тогда господствовали так называемые «Семь сестер» — «Стандарт ойл оф Нью-Джерси» (в 1973 г. переименована в «Экссон»), «Стандарт ойл оф Калифорния» («Сокал»), «Галф ойл», «Тексако», «Мобил ойл», «Ройял Датч-Шелл труп» и «Бритиш петролеум».

К 1928 г., когда забила нефть на месторождении Баба-Гургур в Северной Месопотамии, в число нефтедобывающих стран вошел и Ирак. На свет появилась «Ирак Петролеум Компани» (ИПК), акции которой были поделены между АИНК (23,75 %), «Ройял Датч-Шелл» (23,75 %), «Компани франсез де петроль» (23,75 %), «Стандарт ойл оф Нью-Джерси» и «Мобил ойл» (на обеих — 23,75 %), а оставшиеся 5 % получил нефтяной магнат Галуст Гюльбенкян[881].

Иностранные нефтяные монополии стали в итоге полными хозяевами в Иране и Ираке. Так, в Иране в 1940-е годы концессионная территория АИНК составляла 159 тыс. кв. км, на ней эксплуатировалось свыше 300 скважин. Компании принадлежали нефтеперегонные заводы, 2 700 километров трубопроводов, свыше 300 крупных танкеров. У АИНК были свои аэродромы, радиостанции, собственная полиция, порты, железнодорожный и воздушный транспорт и т. д.[882]. Аналогичная картина наблюдалась и в Ираке.

Добыча и продажа нефти и нефтепродуктов обеспечивали основные валютные поступления Ирана и Ирака. Долевые отчисления от реализации нефти составляли в 1950-е годы в среднем около 2/3 государственных доходов этих стран. При этом размеры отчислений от экспорта нефти не превышали ¼ прибылей, получаемых иностранными компаниями: ИПК в Ираке и Международным нефтяным консорциумом (МНК) и АИНК в Иране.

В Ираке в 1950-е годы быстрыми темпами набирал силу госкапитализм. В роли главного предпринимателя выступало государство, обладавшее значительными материальными и финансовыми средствами, накопленными за счет продажи нефти. Однако госкапиталистический уклад в экономике страны смог стать главенствующим только в инфраструктуре и на ряде нефтеперерабатывающих и строительных предприятий. В других важнейших сферах и отраслях господствовал иностранный капитал. Особенно заметным (помимо нефтедобычи) было его преобладание в банковском деле, страховании и внешней торговле. Западным монополиям принадлежало 203 компании, 30 страховых обществ и 8 банков, а доля государственного сектора в национальном доходе так и не поднялась выше 20 %[883].

В Иране весной 1951 г. меджлис принял закон о национализации всей нефтяной промышленности, находившейся в руках АИНК. Для управления этой сферой была образована Иранская национальная нефтяная компания (ИННК). Статья IV ее Устава предоставляла ИННК право осуществлять все операции, связанные с нефтью: разведку, добычу, переработку и реализацию как на внутреннем, так и на внешнем рынках. Однако до середины 50-х годов закон о национализации нефти оставался, по сути дела, формальным юридическим актом, а в 1956 г. он был еще более ослаблен принятым законом о привлечении иностранного капитала, освободившим иностранцев, вкладывавших свои средства в экономику страны, от уплаты налогов в течение первых пяти лет. Под давлением национальной буржуазии шахское правительство пошло на заключение соглашения с МНК и АИНК и 31 июля 1957 г. приняло новый закон о нефти, предусматривавший значительное увеличение доли ИННК при дележе доходов от реализации нефти и нефтепродуктов. Тем не менее, к концу 50-х годов эти отчисления в иранскую компанию не превышали 50 % чистой прибыли от продажи нефти. В 1960 г. капитал АИНК, вложенный в транспортировку и реализацию иранской нефти, равнялся 250 млн дол., в то время как чистая ежегодная прибыль этого консорциума составила 300 млн дол.[884].

Для Ирана и Ирака было характерно преобладание мелких предприятий и мастерских с незначительным количеством рабочих, слабая механизация технологических процессов, застой в большинстве отраслей промышленного производства. Достаточно сказать, что в Ираке из 22 460 промышленных предприятий 21 733 представляли собой мелкие кустарные производства с числом занятых до 10 человек, а доля производств с числом занятых более 100 человек составляла лишь 0,3 %[885]. Такая же ситуация сложилась и в Иране.

Уровень жизни населения Ирана и Ирака характеризовался довольно низкими показателями. В Ираке, по оценке ООН, до 1958 г. постоянно недоедало почти 80 % жителей страны, а зарплата рабочего средней квалификации составляла около 20 динаров в месяц. В Иране, по данным местной печати, доход 82 % семей был ниже величины официального прожиточного уровня, составлявшего в 1960 г. 2 500 риалов[886]. Около 10 % самодеятельного населения обеих стран вообще было безработным. Рабочий день продолжался 10–12 часов в сутки. Широко применялся детский труд: согласно переписи населения в Иране 1956/57 г., более 10 % трудоспособного населения страны составляли дети и подростки до 14-летнего возраста, получавшие за свой труд, как правило, около 1/3 от заработка взрослых рабочих[887].

В 1959 г. иранское правительство приняло новый закон о труде. Он устанавливал 8-часовой рабочий день, ежегодный оплачиваемый 12-дневный отпуск, 10-недельный отпуск по беременности, равную оплату труда мужчин и женщин. Наряду с этим закон не предоставлял права на забастовку, а профсоюзы не получали прав «вмешиваться в политические дела». Предпринимателям предоставлялась возможность увеличивать рабочую неделю до 60 часов и уклоняться от выполнения многих положений этого закона[888].

Положение, сложившееся в Иране и Ираке в промышленной сфере, противоречило интересам сравнительно слабой национальной буржуазии, а засилье иностранных корпораций вызывало растущий протест всех прогрессивных и демократических сил этих стран. Борьба против господства иностранных нефтяных монополий за подлинную экономическую и политическую независимость в конце 50-х годов послужила одной из главных причин победы июльской революции 1958 г. в Ираке и известного успеха социально-экономических реформ в Иране в начале 60-х годов.

После Второй мировой войны на политической арене Ирана и Ирака стали появляться организации, представлявшие интересы различных слоев населения.

На левом фланге политического спектра в обеих странах находились партии, декларировавшие защиту интересов трудящихся с классовых позиций, а также леворадикальные по методам действий мусульманские организации. В Ираке наиболее сплоченной была созданная еще в 1934 г. Иракская коммунистическая партия (ИКП). Ее влияние стало заметным после I съезда партии, принявшего программу ИКП (апрель 1945 г.), основным лозунгом которой стал девиз «Свободная Родина — счастливый народ!» Многие из требований коммунистов поддерживали члены Демократической партии Курдистана (ДПК), боровшейся за создание суверенного Курдского государства. В Иране эту нишу политического спектра занимала партия Туде («Народная»), созданная в 1941 г. бывшими членами Иранской компартии и демократами-антифашистами. Ее главой был избран Солейман Мирза Искандари. Светские левые партии действовали в подполье и от лица рабочего класса выступали за объединение всех демократических сил своих стран в борьбе против монархий и капиталистического пути развития, за проведение социалистических преобразований и полную внешнеполитическую независимость.

Леворадикальные мусульманские организации в 40-50-е годы активно проявляли себя только в Иране. Наиболее влиятельными были две «Федайан-е ислам» («Смертники ислама») во главе с Сейидом Наввабом Сефеви и «Моджахедин-е ислам» («Борцы за ислам»), которую создал и возглавлял айатолла Абу-л-Касем Кашани. Основу их политических платформ в те годы составляло возрождение исламской государственности с вытекающим из этого негативным отношением как к капиталистической, так и к социалистической (в большей степени — советской) моделям общественно-политического развития.

Партии центристского толка были представлены различными буржуазно-демократическими организациями. Их члены были выходцами из той части мелкой и средней национальной буржуазии, которая была заинтересована в проведении антифеодальных преобразований и выступала с антизападной риторикой за самостоятельное экономическое и политическое развитие. В Иране на такой платформе стояла партия «Иран», объединявшая также некоторую часть прогрессивно настроенных депутатов меджлиса, а в Ираке — Национально-демократическая партия (НДП) и Партия независимости («Истикляль»). Их политические устремления концентрировались в основном на требовании ликвидации иностранного экономического и политического господства внутри своих стран, проведении некоторых реформ и демократизации общественной жизни по западным образцам. Другую часть партий центра представляли немногочисленные мелкобуржуазные и социал-реформистские партии, также призывавшие к демократизации и либерализации общественной жизни, ликвидации иностранного господства и ограничению монархической власти. Это — Партия народа и Партия национального союза (ПНС) в Ираке, а в Иране — Партия трудящихся иранского народа и Партия трудящихся.

На правом фланге находились партии крупной иранской и иракской буржуазии, объективно заинтересованной в расширении экономических связей с иностранным капиталом и укреплении позиций правящих режимов. В Ираке таких позиций придерживались члены Партии либералов, а в Иране — созданная во время Второй мировой войны партия «Ватан» («Родина»), преобразованная позже в партию «Национальная воля».

Особое место среди политических организаций Ирака заняла левоцентристская Партия арабского социалистического возрождения (ПАСВ). Первоначально эта партия называлась Хизб аль-Баас (Партия Возрождения), или просто Баас. Она была создана в 1947 г. в Сирии группой арабских интеллигентов во главе с Мишелем Афляком, Салах ад-дин Битаром и Заки Арсузи. В том же году в Дамаске прошел ее первый учредительный съезд. 5 марта 1954 г. Баас объединилась с сирийской Арабской социалистической партией, которую возглавлял Акрам Хаурани. И с этого времени партия стала называться Хизб аль-Баас аль-араби аль-иштираки (ПАСВ). В том же году региональная организация Баас появилась в Ираке.

Начало активной политической деятельности баасистов выявило серьезные расхождения между членами партии по идеологическим и организационным вопросам, переросшие в середине 1950-х годов в острую фракционную борьбу между представителями различных группировок. Эта конфронтация охватила все региональные организации партии Баас (наиболее влиятельными они были в Сирии, Ираке, Ливане и Иордании) и проходила с переменным успехом.

В Ираке характер требований, выдвигавшихся в руководящих документах регионального центра партии Баас, соответствовал устремлениям прогрессивно настроенных кругов интеллигенции, служащих, студентов, представителей свободных профессий и т. д. А призывы к борьбе против империализма, за демократические свободы, требования национализации природных богатств, крупной промышленности и транспорта, участия трудящихся в управлении государством и т. п. позволили баасистам привлечь на свою сторону значительную часть населения. Характеризуя положение в стране в конце 1950-х годов, английские востоковеды Эдит и Эрнст Пенроузы отмечали: «Среди политически сознательных классов, от крайне правых до крайне левых, трудно было найти лиц, которые в той или иной степени не находились бы в оппозиции к режиму, за исключением тех, кто был с ним связан»[889].

В 1955 г. Ирак и Иран стали членами Багдадского пакта. Наряду с этим Великобритания и Ирак подписали соглашение, которое предусматривало оказание помощи со стороны бывшей метрополии в случае внешней агрессии против Ирака. Для Ирана создание Багдадского пакта положило начало втягиванию страны в сферу внешнеполитических интересов США на Ближнем и Среднем Востоке.

В обстановке усиливавшейся борьбы за национальный суверенитет, против политики правящих кругов появилась необходимость в укреплении единства всех оппозиционно настроенных политических сил в рамках организации типа национального фронта, которая пропагандировала бы и отстаивала национальные интересы. В Ираке идея создания так называемой «Единой демократической партии» выдвигалась еще в 1940-е годы демократическим флангом буржуазной оппозиции (ПНС и Партией народа). Однако принципы, которые должны были лечь в основу такого объединения, в частности идея «классового мира во имя высших национальных интересов», показались иракским коммунистам теоретически несостоятельными и практически вредными. Руководители ИКП Йусеф Салман Йусеф (Фахед) и Хусейн Мухаммед аш-Шабиби сформулировали свою концепцию национально-патриотического фронта, которая предусматривала организационную и идейно-политическую самостоятельность его участников. Наконец, в марте 1954 г. на компромиссных условиях был основан Единый национальный фронт Ирака, трансформировавшийся в феврале 1957 г. во Фронт национального единства (ФНЕ). В его состав вошли: партия Баас, ИКП, НДП, «Истикляль», группа оппозиционно настроенных военных «Свободные офицеры» и некоторые другие демократические организации. Программа ФНЕ, обнародованная 9 мая 1957 г. его руководящим органом Высшим национальным комитетом, — предусматривала уничтожение монархии и выход страны из Багдадского пакта, обеспечение демократических преобразований, свободные парламентские выборы, аннулирование кабальных договоров и соглашений с Великобританией, вывод с территории страны всех иностранных войск, избавление Ирака от господства монопольных концессий империалистических государств, поощрение развития национальной промышленности, борьбу с безработицей, некоторые аграрные преобразования и т. д. Активная деятельность ФНЕ способствовала успеху июльской революции 1958 г. Летом того же года Фронт распался: некоторые его участники пришли к власти, другие вновь оказались в оппозиции к правящему руководству страны.

В октябре 1949 г. около 20 оппозиционно настроенных иранских общественных деятелей (адвокатов, журналистов, шиитских лидеров) сели в бест в шахском дворце и объявили голодовку. Причиной беста стал протест против фальсификации выборов в меджлис. Возглавлял «бестующих» доктор Мосаддык, отошедший от активной политической деятельности после прихода к власти Реза-шаха. Оппозиционеры добились аннулирования результатов выборов и составили ядро Национального фронта Ирана (НФ). Он не был задуман как коалиция каких-либо партий, хотя в зависимости от ситуации пользовался поддержкой тех или иных оппозиционных сил. На повторных выборах в феврале 1950 г. НФ провел в меджлис восемь своих представителей, которые стали использовать трибуну нижней палаты парламента для пропаганды идей либерально-демократических преобразований и требований ограничения монархической власти. Призывы лидеров НФ к борьбе за экономический суверенитет страны привели к взрыву народных выступлений с требованием прекратить деятельность бесцеремонно хозяйничавшей в Иране АИНК. 7 марта 1951 г. активный сторонник такого решения премьер-министр страны генерал Али Размара — был убит у входа в мечеть активистом «Федайан-е ислам». Через четыре дня главой правительства был назначен бывший посол Ирана в США Хосейн Ала. Под давлением антизападных выступлений меджлис 15 марта 1951 г. принял закон о национализации АИНК. Опираясь на массовое демократическое движение, 70-летний доктор Мосаддык 29 апреля 1951 г. стал премьер-министром. Однако буржуазно- демократические преобразования, начатые правительством Мосаддыка, вызвали резкое недовольство консервативных кругов страны, принявших решение о низложении премьера. Возглавить переворот должен был 56-летний генерал Фазлолла Захеди, снятый с поста министра внутренних дел Ирана в июле 1951 г. Предстоящая операция получила название «Аякс».

13 августа 1953 г. шах подписал секретный указ о смещении Мосаддыка и назначении главой правительства генерала Захеди. В ночь с 15 на 16 августа несколько офицеров шахской гвардии во главе с полковником Не'матоллой Насири предприняли попытку арестовать премьера, но сами были схвачены и обезоружены охраной Мосаддыка. Узнав о провале заговора, шах в тот же день бежал из своего дворца на побережье Каспийского моря, а оттуда покинул страну на небольшом самолете, приземлившись в Багдаде.

Известия о попытке свержения законного правительства всколыхнули всю страну, в Тегеране бушевали антимонархические демонстрации. Однако, опасаясь размаха демократических выступлений, доктор Мосаддык не поддержал оппозиционное движение. Был отдан приказ освободить заговорщиков и произвести аресты среди демонстрантов. Этим воспользовались прошахски настроенные силы: к столице были подтянуты верные трону войска, и 19 августа 1953 г. антимонархические выступления были подавлены, а сам Мосаддык был арестован. В декабре 1953 г. военный трибунал приговорил бывшего премьера к трем годам тюремного заключения. После освобождения и вплоть до своей смерти в 1967 г. он жил под надзором полиции в деревне близ Тегерана[890].

После переворота в стране была создана тайная полиция, так называемая Организация безопасности и информации — САВАК. В 1953–1957 гг. были разгромлены штаб-квартиры и запрещена деятельность всех оппозиционных сил, включая партию Туде и буржуазно-демократические организации. Временно прекратил свое существование и Национальный фронт.

В середине 1950-х годов образовавшийся политический вакуум заполнили созданные промонархические организации национальной буржуазии — Националистическая партия («Меллийун») во главе с тогдашним премьер-министром Манучехром Эгбалем и Народная партия («Мардом»), которую возглавил близкий к шаху А. Алам. Другими словами, была предпринята попытка установить в стране двухпартийную систему, наподобие существующей в некоторых странах Запада.

В период политической кампании по выборам в меджлис 20-го созыва (конец 50 — начало 60-х годов) власти сняли запрет на деятельность почти всех политических организаций, кроме партии Туде и некоторых левоэкстремистских организаций. Возобновивший свою деятельность Национальный фронт Ирана выступил в качестве антиправительственной коалиции. В опубликованных в мае 1961 г. программных документах НФ призвал к выходу страны из блока СЕНТО и проведению политики неприсоединения, к установлению «законной власти» путем всеобщих свободных выборов и обеспечению общих свобод.

Находившаяся на полулегальном положении партия Туде в открытом письме от 9 февраля 1961 г. призвала к сотрудничеству и единству все прогрессивные силы страны: «Победы и поражения, через которые мы прошли в прошлом, должны стать для нас уроком, и мы должны руководствоваться прошлым опытом в грядущей борьбе. Если бы в свое время существовал единый фронт, если бы партия Туде и Национальный фронт совместно выступали против наших общих врагов, иранская реакция во главе с шахом и поддерживающими ее империалистами не смогла бы одержать победу и потопить в крови наше национальное движение. И теперь, если мы создадим единый фронт всех патриотических и свободолюбивых сил с участием представителей различных слоев народа, то тем самым будет гарантирован успех в деле спасения нашей родины от предательской политики нынешнего режима»[891].

Опасаясь роста влияния НФ, шах Мохаммед Реза Пехлеви и его окружение начали тайные переговоры с умеренной частью оппозиции и возобновили репрессии против левых сил. В результате к середине 1960-х годов Фронт фактически прекратил свою активную деятельность.

Таким образом, экономическое положение и социально-политическая ситуация в Ираке и Иране к концу 1950-х годов были таковы, что свержение монархических режимов и переход власти в руки патриотически настроенных национально-демократических сил казались лишь вопросом времени. Стремление правящих кругов этих стран исправитьположение частичными реформами и полумерами, наряду с прямыми репрессиями против оппозиции, уже не приводили к желаемым результатам. В этих условиях менее опытный политик 24-летний иракский король Фейсал II выпустил ситуацию из-под контроля и не смог предотвратить государственного переворота, положившего конец недолгому правлению династии Хашимитов, в то время как шах Мохаммед Реза Пехлеви оказался более дальновидным и в начале 1960-х годов выступил инициатором осуществления «вестернизации» страны.

Ирак: рождение республики

В ночь с 13 на 14 июля 1958 г. в королевском дворце Рихаб проводился банкет по поводу отъезда в Стамбул на совещание стран-участниц Багдадского пакта всей правящей верхушки Ирака — короля Фейсала II, премьер-министра Нури Са'ида и Абдул Иллаха. В те же самые часы офицерский состав 19 и 20 бригад 3-й дивизии иракской армии во главе с членами организации «Свободные офицеры», полковниками Абд аль-Керимом Касемом и Абд ас-Салямом Мухаммедом Арефом принял решение воспользоваться обстановкой, чтобы силой оружия свергнуть монархический режим. Об этом решении было проинформировано руководство ФНЕ, которое пообещало оказать поддержку антимонархически настроенным армейским частям[892]. В три часа ночи войска заняли центральный телеграф и радиоцентр Багдада. Еще через два часа после недолгой перестрелки с королевской охраной восставшие захватили дворец. Фейсал II и Абдул Иллах были убиты, а Нури Са'иду удалось скрыться. Последнего монарха иракской династии Хашимитов похоронили, а тело Абдул Иллаха разгневанная толпа повесила на фасаде здания министерства обороны.

Утром 14 июля иракские радиослушатели неожиданно для себя услышали голос диктора из Багдада: «Говорит Иракская Республика! Сегодня день победы и славы. Враги Аллаха и народа убиты и выброшены на улицу… Будем едины в борьбе за свержение империалистов и их агентов!» Высыпавшие на улицы Багдада возбужденные толпы людей сожгли здание английского посольства и организовали расправу над пособниками монархического режима. Через несколько дней в одном из домов Багдада был схвачен пытавшийся бежать в Иран Нури Са'ид. Он был расстрелян своим собственным адъютантом Вафси Тахером, долгое время тайно входившим в состав организации «Свободные офицеры»[893].

Созданное правительство и вооруженные силы страны возглавил Абд аль-Керим Касем, а Абд ас-Салям Ареф стал его заместителем на этих постах и министром внутренних дел. В состав первого республиканского правительства вошли представители только трех политических партий, входивших в ФНЕ: НДП, Баас и «Истикляль». Одним из первых декретов республиканского правительства был образован Высший государственный совет, в состав которого вошли: генерал Наджиб Рубай, лидер партии «Истикляль» Мухаммед Махди Кубба и губернатор Эрбиля курд Халед Нахшабанди.

Июльская революция 1958 г. имела буржуазно-демократический характер, хотя и была осуществлена в форме бланкистского военного переворота, руководители которого в своей деятельности не опирались на поддержку населения. Тем не менее свержение монархического режима было с одобрением встречено большей частью иракского общества, включая представителей национальных меньшинств. 26 июля революционное правительство приняло Временную конституцию страны, которая гарантировала равноправие всех иракских граждан и демократические свободы слова, печати, собраний. Из отдельных звеньев госаппарата были удалены наиболее одиозные промонархически настроенные чиновники. Были освобождены все политические заключенные, восстановлены в правах политические эмигранты, в том числе коммунисты. Свободу деятельности получили политические партии и массовые общественные организации.

В области внешней политики правительство Касема провозгласило верность принципам мирного сосуществования, восстановило дипломатические отношения с СССР и другими социалистическими странами, официально признало Объединенную Арабскую Республику в составе Египта и Сирии, а также отказалось от участия в работе комиссий Багдадского пакта и закрыло его штаб-квартиру в Багдаде.

Важные преобразования были осуществлены в экономической сфере. 30 сентября 1958 г. был обнародован закон № 30 об аграрной реформе. Он был призван существенно ограничить феодальные отношения, увеличить сельскохозяйственное производство и повысить жизненный уровень мелких крестьян, феллахов. По закону землевладелец мог сохранить за собой не более 1 тыс. донумов (250 га) орошаемой земли или 2 тыс. донумов (500 га) богарной. Аграрная реформа предусматривала перераспределение конфискованных земельных излишков среди феллахов и предоставление каждой семье от 7,5 до 15 га орошаемой земли или от 15 до 30 га богарной[894]. Закон об аграрной реформе предусматривал создание сельскохозяйственных кооперативов, в которые могли вступить не только лица, получившие землю по распределению, но и имевшие ее до реформы.

Аграрная реформа 1958 г. оказалась несовершенной. По большей части она оказалась копией преобразований, проведенных до этого в Египте президентом Гамалем Абдель Насером. Не учитывалась специфика иракского сельского хозяйства, максимальные размеры землевладения (слишком большие) были механически перенесены в отличные от египетских условия, не учитывалось отсутствие в Ираке соответствующей технической базы и т. п.[895]. Всей суммарной площади отчуждаемых земельных участков, даже в случае полного осуществления реформы, хватило бы лишь 30 % безземельных крестьян. А в первые четыре года осуществления реформ было изъято менее половины земель, на которые распространялось действие аграрного закона. Но самое главное состояло в том, что получившие землю феллахи должны были в течение 20 лет расплатиться за нее в размере той суммы компенсации, которую получал от государства бывший владелец за изъятие у него излишков, плюс 3 % годовых, плюс 20 % от общей цены участка на «погашение расходов по осуществлению закона»[896]. Таким образом, вся тяжесть проведения аграрных преобразований легла на плечи крестьян, тем более что «в вопросе выплаты компенсации закон максимально соблюдал интересы земельных собственников и торгово-ростовщического капитала»[897]. Кооперацией было охвачено немногим более 3 тыс. крестьянских хозяйств (создано всего 17 кооперативов)[898].

Строительство независимой национальной экономики было невозможно без разрешения нефтяной проблемы. Однако в первые послереволюционные годы страна не располагала средствами и кадровыми возможностями, необходимыми для самостоятельной разработки нефтяных месторождений, что откладывало вопрос о национализации нефтяной индустрии на неопределенный срок. В период правления Касема и Арефа ни одна из политических партий не выдвигала требований немедленной национализации нефтяной промышленности, признавая их несвоевременными. И все же 11 декабря 1961 г. был опубликован закон № 80, лишавший иностранные нефтяные монополии прав на территории, на которых они не вели добычу нефти, и их деятельность ограничивалась пределами эксплуатируемых ими площадей (0,5 % прежней концессионной территории).

Республиканское правительство снизило цены на основные продовольственные товары, установило 8-часовой рабочий день, повысило официальный минимум заработной платы на промышленных предприятиях на 40 %, а для сельскохозяйственных рабочих на 10 %. Была изменена налоговая система: косвенный налог сменялся прямым, был введен подоходный налог, который стал рассматриваться как одно из важнейших средств, способных сгладить социальное неравенство.

Встал вопрос о путях дальнейшего развития Иракской Республики. Левые силы, исходя из принципа: «есть у революции начало, нет у революции конца», требовали последовательного углубления революционно-демократических преобразований. Умеренное крыло полагало, что «революция 14 июля» является финалом долгой кровопролитной борьбы иракского народа. Ряд его представителей выступал за скорейшее вхождение страны в состав Объединенной Арабской Республики. В республиканском руководстве произошел раскол, и образовалось две группировки. Сторонникам продолжения революционных преобразований покровительствовал президент Касем, а их оппонентам — его заместитель Ареф. Касема поддерживали ИКП, ДПК, НДП, часть национальной буржуазии и офицеров. На стороне Арефа выступали баасисты, члены партии «Истикляль» во главе с Рашидом Али аль-Гайлани и «юнионисты» (сторонники присоединения Ирака к ОАР). Противоборство было недолгим: 30 сентября 1958 г. решением правительства Ареф был смещен со всех занимаемых им постов и назначен послом в ФРГ. Однако уже 3 ноября он самовольно вернулся в Багдад, что было воспринято Касемом как преддверие готовящегося против него заговора. Правительство приняло предупредительные меры, и оппозиционеры были арестованы. 27 декабря 1958 г. начался судебный процесс, в ходе которого Ареф и лидер «Истикляль» аль-Гайлани были обвинены «в измене целям июльской революции» и приговорены к смертной казни. Одновременно было объявлено о решении Касема помиловать обвиненных с заменой смертной казни тюремным заключением[899]. Воодушевление лидеров левых организаций, усиливших на первых порах свой политический вес, вскоре сменилось разочарованием: стремившийся к режиму личной власти Касем начал негласную кампанию преследования коммунистов и демократов. Весной 1959 г. лидеры НДП и ДПК выдвинули требование создать правительство народного фронта с участием коммунистов, но глава правительства отклонил это предложение.

Особенно резкий крен вправо правительство Касема взяло после событий в г. Киркуке летом 1959 г., когда во время празднования первой годовщины революции были спровоцированы вооруженные столкновения между арабами и населявшими Ирак курдами и туркменами, что привело к человеческим жертвам. В стране было введено черезвычайное положение, после чего власти взяли курс на зыбкую центристскую политику лавирования между левыми и правыми: когда усиливалась угроза захвата власти правыми, Касем делал ставку на левые силы, и наоборот. Анализируя эту сторону деятельности главы иракского государства, профессор Г.И. Мирский отмечал: «Касем, вероятно, инстинктивно чувствовал свою ограниченность и несоответствие своей личности роли руководителя государства (хотя это вполне уживалось с желанием быть таковым). Ощущая комплекс неполноценности, он стремился держаться подальше от таких людей и организаций, которые могли обнаружить свое превосходство над ним. Он решил препятствовать возвышению таких людей и политических сил, лавировать между различными группами. Тем самым он добровольно отстранился от устойчивой массовой базы, от определенной программы действий, от генерального стратегического курса. Касем сам создал предпосылки для будущего краха своей диктатуры»[900].

7 октября 1959 г. была предпринята первая попытка ликвидации Касема. Группа молодых активистов партии Баас, в число которых входил и боевик Саддам Хусейн, устроила засаду и обстреляла машину президента страны. Диктатор был ранен и буквально с больничной койки отдал приказ запретить деятельность Баас. В суматохе завязавшейся перестрелки с личной охраной Касема Саддам был ранен своим же товарищем по оружию и вскоре бежал в Сирию, где был представлен Мишелю Афляку. После трехмесячного пребывания в Дамаске Саддам отбыл в Египет, где находился до февраля 1963 г.

Позднее, когда Саддам Хусейн стал президентом, его роль в неудавшемся покушении на Касема была романтизирована приближенными имиджмейкерами и обрела легендарное обличив. Был создан образ юного идеалиста-героя, который ждал ненавистного диктатора с пистолетом в руке и был готов принести себя в жертву ради общенародного дела. Когда скрывавшемуся раненому революционеру отказали в медицинской помощи, он бесстрашно извлек ножом пулю из тела и умчался на своем скакуне через пустыню, хитроумно минуя бесчисленные военные патрули и засады, расставленные на его пути. Отважный воин оторвался от погони, бросившись в холодные воды Тигра и держа нож в стиснутых зубах.

В действительности поведение Саддама во время покушения не было столь эффектным. Он должен был играть второстепенную роль, обеспечивая прикрытие боевиков. Но забыв об инструкциях, будущий верховный главнокомандующий непредусмотрительно первым открыл огонь, поставив на грань провала всю операцию. Воспользовавшись замешательством нападавших, телохранители Касема сумели предотвратить убийство президента страны[901].

Во второй половине 1950-х годов Касем сделал ставку на верные себе военные круги и полицейские силы. Он провоцировал столкновения оппозиционных режиму политических лидеров, разжигал противоречия между политическими партиями и организациями, между арабами и национальными меньшинствами страны, между суннитами и шиитами. Другими словами, он противопоставил себя практически всем. «Совершенно очевидно, — писал в связи с этим известный отечественный востоковед Н.А. Симония, — что такая, лишенная значительного и достаточно широкого социального содержания диктатура не может быть стабильной и продолжительной»[902].

В 1961 г. произошло организационное объединение оппозиционных правительству Касема сил: был образован так называемый «Социалистический блок», в который вошли партия Баас, «Истикляль» и «Движение арабских националистов» (ДАН). Блок возглавил Али Салех ас-Са'ади, тогдашний лидер иракского регионального руководства партии Баас. Целью заговора было свержение главы государства, а главным орудием в совершении государственного переворота должны были стать армейские подразделения, находившиеся под командованием недовольной части офицеров. Главным союзником заговорщиков стал Абд ас-Салям Ареф, выпущенный на свободу по указанию Касема в 1962 г.

Ранним утром 8 февраля 1963 г. жители Багдада были разбужены орудийной канонадой: настали последние часы диктаторского правления Абд аль-Керима Касема. Восставшие войска штурмом захватили правительственные учреждения Багдада и здание министерства обороны, где постоянно жил опасавшийся заговоров Касем. После короткой, но ожесточенной схватки между нападавшими и силами безопасности «единственный вождь» был арестован и по приговору нового органа государственной власти — Национального совета революционного командования (НСРК) — расстрелян. На следующий день, 9 февраля, были произведены назначения на высшие государственные посты. Президентом страны стал Абд ас-Салям Ареф, присвоивший себе звание маршала, а премьер-министром — член регионального руководства партии Баас и руководитель ее умеренного крыла Ахмад Хасан аль-Бакр. Пост министра обороны получил полковник Салих Махди Аммаш. Однако фактически всю полноту власти сосредоточили в своих руках правые баасисты во главе с Али Салехом ас-Са'ади, занявшим посты заместителя премьер-министра и министра внутренних дел.

Саддам Хусейн не имел отношения к событиям, сопровождавшим приход к власти правых баасистов. Вернувшись в Багдад после трехлетней эмиграции (февраль 1963 г.), он оказался на задворках новой баасистской администрации. Честолюбивому молодому человеку был предложен неприметный пост члена руководства Баас от лица крестьян. Вскоре Саддам начал укреплять свое положение в партии, начав с того, что вступил во фракцию, руководимую Ахмадом Хасаном аль-Бакром.

Три года, проведенных Саддамом Хусейном в Египте, нельзя назвать безмятежными. После распада Объединенной Арабской Республики (сентябрь 1961 г.) Гамаль Абдель Насер с подозрением относился ко всему, что отдавало баасизмом. Саддам попал под негласный надзор египетских служб безопасности и однажды даже на короткий срок был брошен в тюрьму.

Находясь в Египте, Саддам Хусейн в возрасте 24 лет завершил свое среднее образование (1961) и обручился со своей двоюродной сестрой (дочерью Хейраллаха Тульфаха) Саджидой, с которой с детства вместе воспитывался в доме дяди. Свадьба состоялась весной 1963 г. вскоре после возвращения жениха в Ирак. Через год у молодой четы появился первенец — сын Удей. В 1966 г. в семье родился второй сын, Кусай, а затем еще три дочери — Рахд (1968), Рана (1970) и Хала (1975).

Прикрываясь лозунгами о «единстве, свободе и социализме», новое руководство заявило, что «революция 14 рамадана» (8 февраля) была предпринята с целью «возвращения к принципам иракской революции 1958 г., нарушенным прежним режимом»[903]. Монополизировав власть, правые баасисты развязали в стране кровавый террор, возведя физическое уничтожение неугодных режиму политических деятелей в ранг государственной политики. Уже в первые дни было убито 5 тыс. человек, а более 10 тыс. попало в тюрьмы[904]. 7 марта 1963 г. в результате жестоких пыток погиб первый секретарь ЦК ИКП Хусейн ар-Ради (Салям Адиль). Власти задним числом сфабриковали приговор военного трибунала о смертной казни лидера коммунистов и двух его видных соратников — Мухаммеда Хусейна (Абу-л-Ис) и Хасана Увейни. 11 марта было казнено еще 25 коммунистов, а в июле были казнены член политбюро и секретарь ЦК ИКП Джамал Хайдари и член политбюро Мухаммед Салех аль-Абаджи. Юридическим оправданием всех этих расправ послужила действовавшая еще в годы хашимитской монархии статья Уголовного кодекса, предусматривавшая суровое наказание за членство в коммунистической партии.

Деятельность нового руководства была направлена на свертывание демократических преобразований внутри страны, а на международной арене — на значительное расширение военно-политических контактов с западными странами и блоком СЕНТО. Этот курс привел к возобновлению деятельности 272 иностранных фирм, закрытых после революции 1958 г. Правительство гарантировало неприкосновенность собственности иностранных нефтяных компаний, потребовав в уплату за это увеличения отчислений от продажи иракской нефти.

В борьбе за укрепление своих позиций правые баасисты стремились отстранить от власти бывших союзников, в первую очередь военных. Предпочтение отдавалось командирам отрядов Национальной гвардии, а не армейским офицерам, что вызывало сильное недовольство в вооруженных силах. Осенью 1963 г. ситуация в стране сильно обострилась из-за вырвавшихся наружу противоречий внутри самой партии Баас. В сентябре в ней образовалось две группировки: одну возглавил министр иностранных дел Талиб Шабиб, другую — ас-Са'ади. В октябре разногласия в партийном руководстве переросли в открытые вооруженные столкновения, и 12 ноября на чрезвычайном заседании регионального руководства было принято решение исключить обоих из исполнительного комитета и выслать за пределы страны. Региональное руководство партии Баас возглавил Ахмад Хасан аль-Бакр. В его свите оказался и Саддам Хусейн, ставший близким доверенным лицом и правой рукой аль-Бакра.

Пока баасисты улаживали свои разногласия, военные перехватили инициативу и 18 ноября 1963 г. совершили государственный переворот. Новый состав НСРК был сформирован исключительно из высших офицеров: полноправным президентом и главнокомандующим вооруженными силами Ирака стал Абд ас-Салям Ареф, а премьер-министром — генерал Тахер Йахйа, занимавший до этого пост начальника генерального штаба. Анализируя причины успеха переворота, Г.И. Мирский отмечал, что «баасисты совершили распространенную ошибку — не позаботились об очищении верхушки армии от людей, вросших в традиционную структуру и противящихся всяким радикальным переменам, всякому экстремизму, левому и правому. Генералы видели в баасистах прежде всего политических авантюристов, оттирающих их от власти, на которую они претендовали»[905].

Переворот 18 ноября носил «верхушечный» характер. Первыми своими распоряжениями военные отстранили от власти лидеров и членов соперничавших группировок баасистов, распустили отряды национальной гвардии, бесчинства которой вызывали всеобщее возмущение, а также запретили деятельность всех политических партий. 26 ноября новое правительство обнародовало свою внутри- и внешнеполитическую программу. Она предусматривала построение в Ираке «арабского социализма», содержала положения о свободе, равенстве и безопасности всех граждан, о принятии новой конституции и избрании Государственного совета, об осуществлении аграрных преобразований и создании национальной нефтяной компании, об укреплении контактов с другими арабскими странами, о нормализации отношений с Советским Союзом и другими социалистическими странами и т. д.[906].

4 мая 1964 г. была обнародована новая Временная конституция государства. Она провозгласила Иракскую Республику «демократическим социалистическим государством, основы демократии и социализма которого почерпнуты из арабского наследия и духа ислама»[907]. Конституция предоставила Арефу неограниченные возможности в качестве главы НСРК. В состав этого органа вошли: премьер-министр, начальник генерального штаба и его заместители, командиры дивизий, главнокомандующий ВВС, военный генерал-губернатор и другие военные чины в звании не ниже полковника. Армия превратилась в привилегированную прослойку, целиком контролирующую жизнь страны и не подверженную влиянию идей каких-либо политических организаций. Статья 82 Временной конституции гласила: «Ни один военнослужащий не может состоять в партии или политической фракции. Распространение каким бы то ни было образом политических и партийных идей среди военнослужащих строго запрещено»[908].

Подобное положение не могло, конечно, устроить Баас. В 1964 г. Саддам Хусейн, возглавивший военную организацию партии, разработал план государственного переворота, который имел два основных варианта. По первому, военно-политическое руководство страны во главе с Абд ас-Салямом Арефом должно было быть уничтожено боевиками Баас во время заседания правительства. По другому — предполагалось сбить самолет, на котором Ареф должен был вылететь в Каир для участия во встрече глав Лиги арабских государств (ЛАГ). Попасть в президентский дворец заговорщикам не удалось, так как гвардейский офицер, который должен был обеспечить им проникновение в апартаменты главы государства, был неожиданно сменен. Провалился и замысел сбить самолет: один из летчиков оказался тайным осведомителем спецслужб Ирака. Президент Ареф в ответ объявил о немедленном запрещении деятельности Баас и аресте ее руководства. Ахмад Хасан аль-Бакр и Саддам Хусейн были схвачены и заключены в тюрьму (октябрь 1964 г.). Через два года Саддаму Хусейну и еще двум баасистам удалось бежать из-под стражи во время препровождения их в здание суда[909].

В первой половине 1965 г. в правительственных кругах Ирака усилилось влияние «юнионистов», и 6 сентября кабинет генерала Тахера Йахйи вынужден был уйти в отставку. Абд ас-Салям Ареф поручил формирование нового правительства командующему ВВС генералу Арефу Абд ар-Раззаку, известному своими пронасеровскими симпатиями. Буквально через 10 дней после того, как новое правительство было сформировано, Абд ар-Раззак предпринял попытку совершить государственный переворот, воспользовавшись тем, что Ареф вылетел в Касабланку для участия в работе очередной конференции глав ЛАГ. Заговор провалился, и 21 сентября 1965 г. впервые после победы революции 1958 г. пост премьер-министра занял гражданский человек. Это был опытный политик и сторонник прозападной ориентации Абд ар-Рахман аль-Баззаз[910].

13 апреля 1966 г. президент страны и председатель НСРК Абд ас-Салям Ареф при загадочных обстоятельствах погиб в авиационной катастрофе. На высших государственных постах его сменил младший брат Абд ар-Рахман Ареф. Новый глава страны не пользовался достаточным авторитетом в верхних эшелонах власти, и его неожиданное возвышение обострило и без того напряженные отношения между двумя элитами, военной и гражданской. К концу правления Касема и при братьях Арефах военные занимали в правительстве треть министерских постов, а их удельный вес среди всей политической элиты по сравнению с 1948–1958 гг. увеличился с 13 до 53 %[911].

Когда у развивающегося государства еще нет сложившегося мощного бюрократического аппарата и влиятельной прослойки интеллигенции, военные могут стать единственной, достаточно организованной, стабильной и активной политической силой. Но при этом добившиеся власти военные подвержены резким политическим колебаниям. «Если "национальная революционность" патриотически мыслящих офицеров в развивающихся странах может считаться безусловной, то их "социальная революционность" условна и выборочна»[912]. В таких условиях направленность социально-экономических и политических преобразований в государстве больше зависит от масштаба и личных черт военного диктатора, его способности вести хитроумные политические интриги, чем от его происхождения и стремления защищать интересы тех или иных групп населения. Отсутствие четких программных установок, недостаточно широкая социальная база так и не позволили Арефу-младшему и его военному окружению стать центром сплочения патриотических национальных сил в деле достижения экономического процветания, подлинной национальной независимости и благосостояния населения.

Для внутриполитической жизни в Ираке к началу 1968 г. характерной стала обстановка напряженности и недовольства политикой военного режима со стороны практически всех слоев населения. Крупные землевладельцы противились проведению аграрной реформы, лишавшей их значительной части земельных владений. Мелкие крестьяне-собственники страдали от грабительской платы за арендованную землю. Около 400 тыс. крестьянских семей вообще не имело права на получение земли и существовало за счет временных заработков. Массовая бедность и безработица вынуждали крестьян покидать деревню и пополнять собой люмпен-пролетариат (в период с 1957 по 1965 г. в город ежегодно мигрировало свыше 42 тыс. человек)[913]. Национальная буржуазия критиковала правительство за недостаточное стимулирование частного предпринимательства и непропорционально большие, с ее точки зрения, капиталовложения в государственный сектор. Принятие в 1964 г. так называемых «социалистических декретов», направленных на национализацию многих промышленных предприятий, были восприняты не как экономическая необходимость, а как стремление правящих кругов ухудшить материальное благополучие и ослабить политические позиции частных собственников. Половинчатым оказался и утвержденный в феврале 1964 г. закон № 11 о создании Иракской национальной нефтяной компании (ИННК). С одной стороны, он предоставлял ИННК исключительное право на поиск, добычу и экспорт нефти, а с другой — оставлял возможность иностранным нефтяным компаниям пользоваться богатыми участками с разведанными запасами нефти и действующими нефтедобывающими вышками.

Отстраненная от власти гражданская часть элиты окончательно перешла в оппозицию по отношению к военному режиму после того, как под предлогом войны с Израилем Ареф-младший продлил на год срок действия «переходного периода», который должен был завершиться 2 мая 1967 г. образованием гражданского правительства. Одновременно с этим президент отсрочил еще на два года выборы в парламент и введение в действие новой постоянно действующей конституции, окончательно лишив оппозицию иллюзий относительно намерений руководства демократизировать внутриполитические процессы.

Весной 1968 г. активизировала свою деятельность нелегальная организация молодых офицеров «Арабское революционное движение» (АРД), ставившая своей целью насильственное свержение военного режима Арефа-младшего. Руководители этой организации — полковник Абд ар-Раззак ан-Найеф и командующий президентской гвардией генерал Ибрахим Абд ар-Рахман Да'уд — вошли в контакт с руководством партии Баас и оппозиционно настроеными офицерами во главе с генералом Абд аль-Азизом Окайли. На рассвете 17 июля 1968 г. члены АРД совместно с группой сторонников партии Баас из числа военнослужащих, а также при помощи сил военной разведки и республиканской гвардии совершили государственный переворот. Президент Ареф был схвачен и выслан в Лондон. Созданный после переворота Совет революционного командования (СРК) назначил Ахмада Хасана аль-Бакра президентом Иракской Республики, полковник ан-Найеф стал премьер-министром, а Да'уд получил портфель министра обороны. Двоевластие армейских офицеров и баасистов продолжалось лишь две недели: 30 июля ан-Найеф, Да'уд и некоторые другие руководители АРД в результате «верхушечного» переворота были отстранены от власти, и аль-Бакр стал одновременно президентом, премьер-министром и главнокомандующим вооруженными силами страны. Новое правительство было целиком составлено из членов партии Баас.

В этот период в официальных сообщениях впервые стало появляться имя Саддама Хусейна. Он старался оставаться в тени аль-Бакра и долгие 10 последующих лет незаметно готовил плацдарм для захвата власти. Даже в подробном труде армянского востоковеда Ш.Х. Мгояна (Мгои), изданном в 1977 г., Саддам Хусейн упоминается единожды, да и то в связи с одним весьма незначительным официальным заявлением, сделанным им в 1970 г.[914].

Имеются сведения, что Саддаму Хусейну так и не удалось получить высшее образование. В Египте он бросил учебу еще на первом курсе правового отделения Каирского университета. Позже, в 1972 г., будучи уже вторым лицом в государстве, он в сопровождении телохранителей и с пистолетом за поясом явился в ректорат, чтобы получить диплом. В 1976 г. таким же образом он обрел ученую степень магистра права[915].

Успех партии Баас в осуществлении «бескровной революции» 1968 г. объяснялся тем, что, несмотря на вынужденную работу в подполье, она сумела сохранить свою организацию, не лишилась влияния (в первую очередь в армии, ставшей главным орудием переворота), не растеряла опыта работы в массовых организациях, а главное — имела достаточно четко сформулированную политическую платформу. Руководство Баас критически пересмотрело свой опыт управления страной в 1963 г. и на чрезвычайном съезде партии в сентябре 1966 г. перестроило всю свою работу, отмежевавшись от крайне правых элементов в своем составе.

В обнародованной программе действий руководство партии Баас обязалось «не подчиняться мировым нефтяным монополиям и укреплять Иракскую национальную нефтяную компанию, сделать более радикальной и более эффективной аграрную реформу, усилить борьбу против империализма, сионизма и реакции». Новое правительство изъявило готовность создать в стране «атмосферу, необходимую для возвращения к демократической системе и парламентской жизни», а аль-Бакр заявил, что новый режим будет одновременно «демократическим, революционным, унитарным и прогрессивным»[916]. Признание иракским руководством неприемлемости капиталистического пути развития диктовало необходимость смены политики в экономической сфере. 21 мая 1970 г. был принят закон № 117 об аграрной реформе, который должен был обеспечить ликвидацию отсталых производственных отношений в сельском хозяйстве страны. Предпринимались меры, направленные на ограничение иностранного влияния в ключевых отраслях экономики, особенно нефтяной промышленности, внешней и внутренней торговле. Была поставлена задача укрепления национальной экономики на основе сбалансированного развития промышленности и сельского хозяйства, расширения доли госсектора, усиления госконтроля в сфере торговли и активизации экспорта товаров национального производства. Был взят курс на «достижение полного освобождения нефтяных богатств от империалистического господства, подчинение их национальному суверенитету, постановку их на службу интересам повышения благосостояния народа и превращение в важное орудие борьбы против империализма и сионизма»[917]. В 1968–1971 гг. Ирак заключил с Советским Союзом и рядом социалистических стран несколько договоров об оказании экономической помощи, а также технического содействия ИННК в разработке и подготовке к эксплуатации нескольких нефтяных месторождений. В ответ «Ирак Петролеум Компани» и другие нефтяные монополии оказали экономическое давление на Ирак, резко сократив добычу нефти и отчисления в иракскую казну. Совет революционного командования в середине 1972 г. принял решение о национализации всего имущества и оборудования консорциума, в результате чего под контролем правительства оказалось около 65 % нефтедобывающей промышленности и 99,75 % нефтеносных территорий[918]. Проводя последовательную национализацию собственности иностранных монополий, Ирак к концу 1976 г. стал полновластным хозяином всех своих нефтяных богатств.



Саддам Хусейн

В целях вывода страны из трудного экономического положения и облегчения положения трудящихся были сняты некоторые ограничения на импорт продуктов и товаров массового спроса, снижена цена на бензин, часть населения освобождалась от так называемого «оборонного налога», введенного после начала арабо-израильской «шестидневной войны» 1967 г., была освобождена большая группа политических заключенных (около тысячи человек) и т. п.

В новой временной конституции, принятой 21 сентября 1968 г., Иракская Республика провозглашалась «народно-демократическим государством», приступившим к «построению социализма». Этот документ гарантировал равенство всех граждан перед законом, соблюдение их политических прав и свобод (кроме свободы создания партий), неприкосновенность частной собственности и т. п. Все это позволило баасистскому руководству позднее называть «революцию 17 июля 1968 г.» «освободительной, демократической и социалистической, направленной на достижение арабского единства»[919].

Новая государственная власть в Ираке не являлась диктатурой какого-то одного класса. Оказавшиеся во главе страны баасисты выражали интересы широких социальных слоев, прежде всего рабочих и крестьян, интеллигенции и студенчества, мелкой городской и патриотически настроенной средней буржуазии[920]. Их политика не носила «характера окончательного классового политического выбора», а являлась промежуточной, переходной[921]. Вот почему еще целый год после событий 17 июля руководство Баас стояло перед дилеммой: стоит ли продолжать монополизировать власть в руках своей партии, либо следует пойти на сближение с коммунистами и курдскими демократами. Окончательное решение было принято летом 1969 г., когда усилились выступления правой оппозиции (главным образом, военных), вылившиеся в итоге в неудавшуюся попытку государственного переворота в январе 1970 г. Президент аль-Бакр решил опереться на демократическую часть политического спектра и пошел на реализацию целого комплекса мер, позволивших правящему руководству говорить о переходе страны на «арабский путь» к социализму. А одним из оселков, позволяющих судить о степени готовности власти к решительным действиям на пути «социалистического строительства», является характер принимаемых решений по национальному вопросу и отношение к деятельности коммунистической партии в собственной стране.

После свержения монархии в Ираке приход к власти всех без исключения политических сил сопровождался официальным признанием равноправного положения всех этнических групп, населяющих страну. Исторически наиболее сложной национальной проблемой оставался курдский вопрос. Еще первая временная республиканская конституция от 26 июля 1958 г. гласила: «Арабы и курды рассматриваются как партнеры, и их национальные права в рамках единого Ирака гарантируются конституцией»[922]. Учитывая тот факт, что курдский вопрос являлся одним из основных дестабилизирующих факторов, каждый новый режим шел на переговоры с Демократической партией Курдистана (ДПК), которые заканчивались подписанием совместного документа, в той или иной степени обеспечивавшего лояльность со стороны курдских демократов за счет каких-то временных уступок их требованиям. В дальнейшем центральное правительство на словах и на деле отказывалось от принятых обязательств и вновь начинало военные действия на севере страны, вынуждая руководителей курдского движения возобновлять вооруженную борьбу за свои суверенные права. История Ирака последних десятилетий в итоге оказалась окрашенной в кровавые цвета перманентной гражданской войны, затихающей во время очередной смены власти и в периоды мирных арабо-курдских переговоров.

Эта «сюжетная линия» впервые прослеживается в период правления Абд аль-Керима Касема. Первое республиканское руководство не только не выполнило своего обещания предоставить курдам внутреннее самоуправление, «но и встало на путь насильственного подавления их борьбы за национальную автономию»[923]. Баасисты выдвинули тогда идею «национального единства Ирака», исключавшую выдвижение каких-либо сепаратистских требований со стороны ДПК. Для оправдания действий по нейтрализации деятельности ДПК и ИКП Касем объявил свою власть внепартийной и внеклассовой и высказался за «временное прекращение в стране партийной деятельности», мотивируя это заботой о стабилизации внутриполитической обстановки[924]. Результатом стал отход от принципов равноправного партнерства арабов и курдов и переход к политике непризнания курдов в качестве самостоятельного этнического образования. Ирак все чаще стал называться «республикой арабов», а курды — «северными арабами». За этим последовало официальное заявление о том, что «курды являются одним из национальных меньшинств, входящих в арабскую нацию»[925]. Аналогичной политики иракское руководство придерживалось и в годы правления братьев Арефов.

Придя к власти, правительство аль-Бакра сразу же выразило готовность разрешить курдский вопрос мирным путем. В тексте временной конституции 1968 г. говорилось о намерении признать национальные права курдов (но не содержалось конкретных предложений по реализации этих планов)[926]. Переговоры между правительственной делегацией и лидерами ДПК начались только в середине 1969 г., а 11 марта 1970 г. президент аль-Бакр объявил о достижении соглашения о мирном демократическом решении курдской проблемы.

Важным шагом на пути упрочения национального единства явилась Хартия национальных действий, проект которой был подготовлен и вынесен на всенародное обсуждение партией Баас 15 ноября 1971 г. Этот документ подтвердил намерение правительства осуществить широкий комплекс мероприятий во всех областях внутриполитической жизни, включая и курдскую проблему, с тем чтобы подготовить условия для завершения в Ираке переходного периода, установления демократического парламентского строя и принятия постоянной конституции. Реализация этих задач, указывалось в проекте, возможна лишь при мобилизации всех прогрессивных сил страны, поэтому партия Баас заявила о своей готовности создать самую широкую коалицию национальных и патриотических сил. Подписанная в пятилетнюю годовщину революции (17 июля 1973 г.) президентом аль-Бакром и первым секретарем ЦК ИКП Азизом Мухаммедом Хартия содержала основные принципы, легшие в основу Патриотического национально-прогрессивного фронта Ирака (ПНПФ), с деятельностью которого Баас связывала надежды на создание «свободного, независимого и социалистического Ирака, верного панарабским идеалам»[927].

Руководство ИКП тогда положительно оценивало деятельность партии Баас в качестве революционной демократической силы, ведущей борьбу за достижение всестороннего национального возрождения. Оно рассматривало союз с баасистами в качестве ключевого звена своей внутренней политики, рассчитывая на эволюцию национально-демократических преобразований в социалистическое строительство. Руководители Баас и ИКП призывали курдских демократов войти в состав ПНПФ, однако ДПК отклонила предложение о сотрудничестве под тем предлогом, что правительство не выполнило всех пунктов мартовского (1970) соглашения по курдскому вопросу. Переговоры с представителями ДПК о союзе в рамках ПНПФ окончательно зашли в тупик в марте 1974 г., когда был принят закон об осуществлении автономии курдского народа, не предусматривавший включение в состав Иракского Курдистана нефтеносных районов Киркука, Ханекина и Шангала (Синджара). Недовольство ДПК вызвало также неравноправное положение участников ПНПФ, закрепленное в структуре руководящих и исполнительных органов Фронта: из 16 членов его Высшего комитета 8 мест отводилось баасистам, 3 — представителям ИКП, 2 — независимым националистам и 3 — для членов ДПК. В состав Секретариата входило 4 члена партии Баас, 2 коммуниста и 2 места предназначалось для ДПК[928].

Со временем призывы партии Баас к союзу левых сил начали сочетаться с навязыванием им своего видения проблемы единства, стремлением возродить концепцию «руководящей партии». «Иракский метод» построения социализма, по мнению баасистов, должен был базироваться на общеарабских ценностях и специфических особенностях страны, причем его главной отличительной чертой объявлялась руководящая роль партии Баас. Как показало дальнейшее развитие событий, Баас не была заинтересована в равноправном союзе левых сил: укрепление ПНПФ было необходимо ей для того, чтобы преодолеть некоторые внутри- и внешнеполитические трудности, возникшие перед властями в 1970-е годы.

Свои отношения с великими державами партия Баас пыталась строить на основеконцепции так называемых «центров поляризации», главные из которых — Соединенные Штаты и Советский Союз — пытаются втянуть остальной мир в орбиту своих геополитических интересов. Баасистское руководство стремилось, во-первых, избежать безоговорочного блокирования с той или иной стороной, а во-вторых, противодействовать расширению сфер влияния великих держав в странах «третьего мира». Отсюда — обострение отношений с Соединенными Штатами, вызванное поддержкой последними экспансионистских устремлений Израиля (дипломатические отношения между Багдадом и Тель-Авивом были прерваны сразу после начала «шестидневной войны» 1967 г.), антисоветская позиция Ирака в отношении эфиопо-сомалийского конфликта, а затем и ввода советских войск в Афганистан (1979). Лидеры Баас считали необходимым создание нового «центра поляризации» в дополнение к двум существующим и рассматривали собственную борьбу за арабское единство в качестве необходимой гарантии превращения региона в мощный противовес великим державам[929].

Четвертая арабо-израильская война (октябрь 1973 г.) и последовавшие за этим сепаратные египетско-израильские переговоры привели к расколу арабского мира, что значительно отдалило достижение главной внешнеполитической цели баасистского руководства на региональном уровне — создание панарабского государства. Несмотря на наличие в те годы известных возможностей политического урегулирования ближневосточного конфликта, правительство страны больше склонялось к военной альтернативе. «Подготовка к войне одновременно с использованием некоторых политических акций» была объявлена Багдадом «узловым моментом… политики конфронтации с сионистским врагом», тогда как мирное разрешение проблемы, по мнению баасистского руководства, могло быть использовано империализмом с целью ослабления арабского единства и подрыва основы для совместных действий[930]. В качестве «политического оружия» арабских стран в войне против Израиля иракское руководство призывало использовать нефть, которая в 1970-е годы стала «решающим элементом глобальной политики». Хотя основные предложения Ирака — национализация нефтяных и прочих компаний государств, не отказавшихся, несмотря на призывы арабских стран, от экономической и военной помощи Израилю; образование единого военного руководства стран антиизраильской коалиции; и т. п. — не получили одобрения среди правительств нефтедобывающих стран региона, борьба против Израиля — как главного препятствия на пути создания общеарабского государства — по-прежнему оставалась стержнем региональной внешнеполитической стратегии иракского руководства.

Достижение этой цели, однако, пришлось отложить до лучших времен, так как баасистам вновь пришлось столкнуться с курдской проблемой. В 1974 г., по прошествии четырехлетнего «переходного периода», иракские курды возобновили вооруженную борьбу, не удовлетворившись предоставленной им урезанной автономией. США и Израиль пошли на все, чтобы «как следует проучить Ирак» и сделать курдское движение орудием дестабилизации баасистского режима[931].

В этих условиях с целью ослабления сил курдских повстанцев иракское правительство предложило шаху Ирана Мохаммеду Реза Пехлеви восстановить дипломатические отношения и начать мирные переговоры. Более подробно об этом мы будем говорить ниже, а здесь пока отметим, что результатом двусторонних контактов стало подписание 6 марта 1975 г. в г. Алжире соглашения, по которому Ирак согласился провести границу на всем протяжении Шатт-эль-Араб по тальвегу (линии, соединяющей точки наибольших глубин) и прекратить поддержку оппозиционных «исламо-марксистских» групп в Иране в обмен на отказ шаха от оказания помощи иракским курдам. Заручившись поддержкой Тегерана, руководство партии Баас стало осуществлять политику «арабизации» Курдистана путем насильственного выселения иракских курдов в южные районы страны и размещения на их месте арабов. Эти меры в итоге привели к временному затуханию курдского освободительного движения и распаду ДПК из-за противоречий среди ее руководства.

Использовав политическое сотрудничество с коммунистами для достижения военной победы над курдскими повстанцами, баасисты в середине 1970-х годов развернули наступление на позиции ИКП, стали открыто отстранять ее членов от государственного управления. Была развернута широкая пропагандистская кампания, призванная убедить население в «народности» партии Баас, а официальная печать стала причислять «всех честных трудолюбивых граждан» к «беспартийным баасистам». Иными словами, налицо было стремление превратить Баас в партию, объединяющую все население страны и построенную на национальной и патриотической основе.

Во второй половине 1970-х годов нападки на ИКП и другие левые организации приобрели в правительственной печати систематический характер, а светлое будущее Иракской Республики стало связываться исключительно с ростом авторитета партии Баас. Специфическая расстановка сил в ПНПФ и его организационные принципы не позволяли компартии отстаивать свое мнение по многим принципиальным вопросам, более того, вынуждали ИКП поддерживать те решения Фронта, с которыми она была не согласна. В частности, коммунисты в составе так называемых «красных бригад» участвовали в боевых действиях в Иракском Курдистане на стороне правительственных войск. Все более явные преследования коммунистов в Ираке и неприкрытые антисоветские заявления со стороны иракских руководителей поставили в двусмысленное положение ИКП как партнера Баас по ПНПФ. Иракская компартия с самого начала рассматривала сотрудничество с Баас как «стратегический союз революционных сил народа»[932], однако это сотрудничество могло быть успешным, только если имело бы двусторонний характер. Поэтому, когда интересы растущей национальной и мелкой буржуазии стали оказывать все большее влияние на идеологию Баас и начались преследования коммунистов, перед ИКП встала сложная проблема выхода из состава Фронта. Дальнейшее развитие ситуации в стране показало, что иракские коммунисты совершили две тактические ошибки. С одной стороны, в первые годы после создания ПНПФ, когда деятельность баасистов носила в целом революционно-демократический характер, они подчеркнуто ставили классовые интересы своей партии выше общенациональных интересов, а с другой — неоправданно долго продолжали сотрудничать с Баас, когда уже стало очевидным преобладание консервативных тенденций в политике ее руководства. Так или иначе, но в апреле 1979 г. ИКП официально заявила о своем выходе из состава Фронта, что фактически означало его распад. Впрочем, Баас в нем уже нисколько не нуждалась: вся власть в стране находилась в ее руках.

Выход ИКП из состава ПНПФ предопределил начало неприкрытых репрессий против ее членов и политических союзников. К середине 1980 г. число арестованных, пропавших без вести, замученных и казненных достигло 15 тыс. человек. По обвинению в нарушении закона о печати было запрещено издание центрального органа ИКП газеты «Тарик аш-ша'аб» («Путь народа»), коммунисты были обвинены в стремлении изолировать Ирак от «арабской борьбы», попытках разорвать исторические корни и связи с «арабской нацией», желании испортить отношения между арабами и курдами, а также в осуществлении подпольной деятельности.

В качестве обоснования перемены внутриполитического курса была выдвинута концепция, превозносившая роль национальной буржуазии и ограничивавшая сферы деятельности государственного сектора, который якобы вел к появлению «нового эксплуататорского класса» — коррумпированной административной бюрократии. Единственной движущей силой «национальной социалистической революции» была объявлена партия Баас, способная защитить власть народа и интересы трудящихся масс.

Изменение в идеологии и политике Баас во многом было вызвано и сменой главных действующих лиц в ее руководстве. В июле 1979 г. Ахмад Хасан аль-Бакр был тихо отстранен от власти, и главенствующее положение в руководстве страной занял Саддам Хусейн. Он стал одновременно президентом страны, Генеральным секретарем регионального руководства ПАСВ, председателем СРК и премьер-министром. На пути к установлению личной диктатуры Саддам Хусейн отстранил или уничтожил многих видных деятелей Баас, в том числе Хардана ат-Тикрити и Иззата Мустафу. Кульминацией фракционной борьбы, приведшей к окончательной победе нового главы государства, стала казнь 21 руководящего деятеля партии, включая бывшего члена СРК и заместителя премьер-министра Аднана Хусейна. Все они были обвинены в «бакризме».

От "белой революции" шаха к исламской революции народа

Взяв в свои руки инициативу в осуществлении преобразований, Мохаммед Реза Пехлеви в начале 1960-х годов предстал в роли просвещенного монарха-реформатора. Изменить положение в стране, считал он, может только один человек — всесильный глава государства, общенациональный надклассовый арбитр, хорошо осведомленный о чаяниях народа. В своей книге «Белая революция» монарх писал, что шах в Иране «связан и объединен со своим народом неразрывными узами, подобных которым не найти во всем мире», что он «руководит духом, мыслями и сердцем народа», и это позволяет ему «осуществлять широкие и коренные реформы, возможные в других странах лишь в условиях ликвидации свободы путем революционного принуждения»[933]. Именно вера в миссию шаха как «отца иранской нации», заботящегося о нуждах своих соотечественников, дала возможность официальным пропагандистским кругам представить весь комплекс реформ, за осуществление которых взялся иранский монарх, как «революцию шаха и народа».

В июне 1962 г. правительство близкого к шаху А. Алама (лидера партии «Мардом»), сменившего на посту премьер-министра Али Амини, разработало шесть первых законопроектов о реформах. Они предусматривали: 1) проведение аграрной реформы; 2) национализацию лесов; 3) распродажу государственных предприятий частным компаниям и частным лицам; 4) изменение закона о выборах в меджлис; 5) участие рабочих в прибыли предприятия; 6) борьбу с неграмотностью в деревне. 26 января 1963 г. эти законопроекты были одобрены на референдуме, и в феврале того же года, выступая на экономической конференции в Тегеране, шах объявил о начале «бескровной белой революции». Позже было разработано еще около полутора десятков законопроектов, призванных реформировать почти все социально-экономические, политические и культурные сферы жизни иранского государства. В частности, планировались такие мероприятия, как национализация водных источников, административная реформа, «расширение собственности в промышленности», борьба со спекуляцией и коррупцией, всеобщее социальное страхование, расширение системы бесплатного обучения, регистрация размеров имущества граждан и т. д.

Центральное место в «белой революции» заняла аграрная реформа. Был принят соответствующий закон и дополнения к нему, которые устанавливали максимум земельной собственности в размере 500 га пахотной земли, при условии что она будет обрабатываться «на капиталистической основе», т. е. с применением машин и наемного труда. Мелкие и средние землевладельцы были обязаны по своему выбору либо сдать землю в аренду крестьянам, либо продать ее в рассрочку на 10 лет, либо разделить землю с крестьянами пропорционально размерам доли, получаемой в среднем при разделе урожая. Вакфные земли должны были быть сданы в аренду крестьянам сроком на 99 лет. В январе 1969 г. был утвержден законопроект о продаже земель крестьянам-арендаторам, работавшим на ней, и к началу 1975 г. около 2,2 млн сельских семей приобрели землю в рассрочку.

У иранского правительства появилась возможность провести ряд мероприятий, направленных на интенсификацию сельскохозяйственного производства. Этому во многом способствовало создание кооперативов: с 1963 по 1973 г. в 30 тыс. деревнях было образовано 8 400 кооперативных хозяйств. Процесс модернизации иранской деревни осуществлялся с помощью так называемого «корпуса таваридж» («корпуса внедрения»), впервые сформированного в январе 1966 г. Этот аналог советских «25-тысячников» периода коллективизации 1920-1930-х годов набирался из числа военнообязанных иранцев, имевших необходимое специальное образование. Правительством поощрялось также создание сельскохозяйственных акционерных обществ и агропромышленных комплексов с привлечением иностранных капиталовложений.

Аграрная реформа «белой революции» преследовала цель ликвидировать, по сути, феодальные и полуфеодальные отношения в иранской деревне, перевести сельское хозяйство на путь капиталистического развития, ослабить экономическое господство и политическое влияние крупных земельных собственников. Государство не только ускоряло превращение помещиков в капиталистических предпринимателей, но и обеспечивало относительно менее болезненный характер этого процесса[934]. В то же время реформа не сильно изменила в лучшую сторону положение мелких крестьян-арендаторов, вынужденных в течение 12–15 лет выплачивать крупные суммы арендной платы, и ничего не дала батракам и сельскохозяйственным рабочим: они не получили права покупать землю. Положение посредника между трудовым крестьянством и государством по-прежнему занимали «мелкие земельные собственники, не обрабатывающие землю», лавочники, торговцы, ростовщики и т. п.[935].

Реформы «белой революции» в значительной мере затронули промышленную сферу общественного производства. К ним непосредственно примыкала национализация всех нефтепромыслов и нефтеперегонных заводов, находившихся в руках МНК. Индустриализация осуществлялась на основе пятилетних планов экономического развития Ирана. В них предусматривалось создание новых крупных, использующих передовую технологию предприятий путем концентрации капитала в первую очередь в государственном секторе. В результате принятых мер Иран сумел многократно увеличить потенциал обрабатывающей промышленности и традиционных отраслей экономики. С 1962/63 по 1972/73 г. выпуск промышленной продукции в стоимостном выражении увеличился более чем в четыре раза — с 58,1 до 241 млрд риалов[936]. Иран стал обладателем относительно развитых отраслей: черной металлургии, машиностроения, нефтехимии, электроэнергетики, горнодобывающей и обрабатывающей промышленности; значительно возросли внутренний и внешний товарооборот, была расширена и усилена инфраструктура городов и т. д. Удельный вес промышленности в валовом внутреннем продукте увеличился с 27,7 % в 1959/60 г. до 48,4 % в 1975/76 г.[937].

Основные принципы экономической политики Ирана в рамках «белой революции» базировались на том, что Центральный банк страны и важнейшие промышленные отрасли — нефтедобыча, нефтехимическое и военное производство, металлургия — должны были находиться в руках государства. Претворить эти планы в жизнь была призвана провозглашенная в марте 1970 г. «новая экономическая политика». Она запрещала создание новых государственных предприятий во второстепенных отраслях промышленного производства и предусматривала постепенную передачу акций смешанных предприятий частному сектору, к тому же и до принятия иранского нэпа 4 272 крупных предприятия из 4 416 уже находилось в руках частных собственников[938].

Реформы шаха в сфере экономики должны были соответствовать модернизации развивающегося общества с целью перевода его на рельсы современного индустриального развития по западным образцам. Модернизация подобного рода, по мнению профессора Иерусалимского университета С.Н. Эйзенштадта, характеризуется «созданием и дальнейшим совершенствованием индустриальной системы, основанной на высоком уровне технологии, растущей специализации экономических статусов и сфер экономической активности (производство, потребление, распределение), ростом масштабов и усложнением деятельности основных рынков (товарного, труда, денежного)»[939]. Осуществление столь широких преобразований невозможно без наличия достаточно мощного экономического потенциала, и в Иране он определялся, как и в прежние годы, количеством добываемой нефти. Ее общий объем с 1963 по 1977 г. увеличился без малого в четыре раза, с 72,6 до 276 млн т, что вывело Иран на четвертое место в мире по добыче этого сырья (после СССР, США и Саудовской Аравии)[940]. Энергетический кризис начала 70-х годов привел к повышению цен на жидкое топливо и значительно увеличил поток «нефтедолларов» в иранскую казну. Так, если в 1973 г. доходы от продажи нефти составляли 5,1 млрд дол., то к 1977 г. они возросли до 23 млрд дол.[941].

В 1973 г. МНК и ИННК подписали соглашение о передаче Ирану всех нефтепромыслов и нефтеперегонных заводов, находившихся в руках иностранных компаний — членов консорциума. В 1974 г. вступил в силу новый закон о нефти, в целом расширивший и закрепивший завоевания Ирана в этой области, а ИННК превратилась в одну из крупнейших нефтяных компаний мира (в середине 70-х годов в ней было занято 56 тыс. рабочих и служащих)[942]. По данным Центрального банка Ирана, валовой внутренний продукт (ВВП) страны вырос в текущих ценах с 3,8 млрд дол. в 1959/60 г. до 57,5 млрд дол. в 1976/77 г. В расчете на душу населения валовой национальный продукт (ВНП) вырос со 159 дол. в 1962/63 г. до 2,2 тыс. дол. в 1977/78 г.[943]. Премьер-министр Ирана Амир Аббас Ховейда, на плечи которого легла главная тяжесть по осуществлению реформ, с гордостью говорил в начале 70-х годов: «У нашей нации есть свой собственный гений. Когда Иран станет полностью индустриальным, то мы сможем сказать, что мы первая древняя нация в мире, готовая вступить в XXI век»[944].

Процесс индустриализации не мыслился без привлечения иностранного капитала. Он не только участвовал в создании новых современных отраслей промышленного производства, которые сами иранцы не были в состоянии освоить, но и привносил новую технологию, «ноу-хау», упростил связи с внешним рынком, облегчил поставки необходимого оборудования и товаров промежуточного пользования[945]. В 1974 г. в стране имелось (помимо торговых) около 1 000 иностранных компаний и их филиалов, в том числе: 300 американских, 170 английских, 110 западногерманских, 89 швейцарских, 80 австрийских, 66 французских, 60 японских, 58 шведских, 24 индийских, 20 итальянских, 13 югославских. В 1973 г. в Иране было 10 банков, в которых присутствовал иностранный капитал[946].

Реформы «белой революции» вызвали появление новых черт в общественной жизни Ирана. Одной из наиболее заметных и важных из них было изменение правового положения женщин, ранее имевших ограниченные возможности участвовать в экономической и политической жизни иранского общества. Шахский указ о предоставлении женщинам избирательных прав наравне с мужчинами, утвержденный меджлисом в 1963 г., дал им возможность голосовать и баллотироваться в период электоральных кампаний. Принятием летом 1967 г. «Закона о защите семьи» и последующими добавлениями к нему было частично улучшено правовое положение женщин в семье. Реализовать намеченные в рамках «белой революции» преобразования в полной мере так и не удалось. Особенно заметно это было в социально-политической и духовной сферах. Являясь в сущности современной модификацией антифеодальной «революции сверху»[947], шахские реформы имели своим результатом «развитие отношений и ориентации, ведущих к стабильности, но не к стабильным изменениям, к порядку, но не к упорядоченному развитию, к мобильности, но не к демократии, к спокойствию, но не к законности»[948]. Они положили начало периоду «репрессивной стабильности»[949].

Сама возможность проведения реформ «белой революции» была предопределена целым рядом политических факторов. И первый из них состоял в исторической преемственности монархической формы правления. Поскольку Иран за всю свою историю никогда не подвергался закабалению европейскими державами де-юре, то здесь не вставал вопрос о переходе власти от колониальной администрации к национальному руководству. Складывавшаяся веками тенденция к обожествлению шахской власти способствовала выработке у правивших династий, говоря по-научному, «экстремального авторитаризма и элитизма», который уживался с «классово-недифференцированным авторитарным сознанием у большей части народных масс»[950]. В период правления Мохаммеда Реза Пехлеви, отмечал американский исследователь Марвин Зонис, «гражданская и военная бюрократия неуклонно расширяла свой повсеместный контроль над деятельностью населения, а шах в еще большей степени укреплял свою власть над бюрократией. Таким образом, и относительно, и абсолютно этот монарх являлся более могущественным, нежели его отец или любой другой иранский правитель»[951]. Шах шел на усиление центральной власти, так как только сильное правительство, обладающее значительной военной силой, могло успешно отстаивать государственные интересы, оберегать их от посягательств улемов и крупных землевладельцев, не опираясь при этом на поддержку простого населения[952]. «Он стравливал бюрократов и военных, не допуская возникновения устойчивых коалиций или же естественных властных структур. Шах самостоятельно принимал все важнейшие решения — о должностных назначениях, военных поставках, плавных вливаниях государственных средств в экономику»[953].

26 октября 1967 г. династический характер правления в Иране был оформлен законодательно: наследным шах-заде был провозглашен старший сын правящей четы, семилетний Реза. Во время состоявшейся коронации Мохаммеда Реза Пехлеви и шахини Фарах Диба супруга монарха получила право на регентство и управление страной в случае смерти мужа до достижения наследником 20-летнего возраста (в 1980 г.). Таким образом, система государственной власти отошла от конституционно-монархической формы правления и стала являть собой авторитарное господство династии Пехлеви. «"Белая революция", — писал известный английский иранист и политолог Роберт Грехем, — означала конец парламентской демократии и начало абсолютной монархии»[954]. Шах все больше стал опираться на узкую группу последователей, заинтересованных в осуществлении модернизации. Привилегированное положение в обществе, основная масса которого оставалась приверженной традиционному образу жизни, заняла элита новейшего образца, ориентирующаяся на западные материальные и духовные ценности: приближенные двора, высокопоставленные правительственные чиновники, крупные промышленники и коммерсанты, армейские чины и офицеры службы безопасности, высший обеспеченный слой интеллигенции. Если раньше от 60 до 90 % всего меджлиса составляли крупные землевладельцы, то среди избранных в сентябре 1963 г. депутатов примерно 70 % были представителями национальной буржуазии[955].

Процесс централизации государственной власти повлек за собой структурные перемены, охватившие функционирование государственных и социально-политических институтов. Правящие круги стремились объединить усилия всех слоев общества в рамках общенациональной политической организации, деятельность которой регламентировалась бы сверху. Они хотели контролировать «низы» посредством единственной инстанции. Шах считал, что «распространение различных групп и партий, некоторые из которых неизбежно связаны с иностранными интересами, наносит ущерб стране»[956]. Первый шаг к созданию однопартийной системы был предпринят в конце 1963 г., когда на свет появилась партия «Иран-е новин» («Новый Иран»), призванная сменить партии «Мардом» и «Меллийун». В нее вошли депутаты меджлиса, некоторые министры, государственные чиновники и т. д. В области внутренней политики программа новой партии провозглашала борьбу за экономическое развитие страны, свободу слова и печати, социальный прогресс и демократическое правление, повышение жизненного уровня населения и т. п. Генеральным секретарем партии был избран Хасан Али Мансур, назначенный в марте 1964 г. премьер-министром. После убийства Мансура членом организации «Федайан-е ислам» (январь 1965 г.)[957] лидером «Иран-е новин» стал Манучехр Халали, а с января 1975 г. — глава правительства Амир Аббас Ховейда. О политическом весе «Иран-е новин» говорил тот факт, что в меджлисе 23-го созыва (1971) она имела 229 мест из 268, а в сенате — 27 из 30[958].

Роль главной легальной оппозиционной силы вплоть до середины 1970-х годов играла партия «Мардом». Но не прекращали своей деятельности Национальный фронт, примыкавшее к нему объединение «Иран», а также «Движение за свободу Ирана», созданное в 1963 г. айатоллой Махмудом Талегани и бывшим профессором Тегеранского университета Мехди Базарганом. Продолжало существовать движение паниранистов, часть из которых в середине 70-х годов образовала группу «Иранийан» («Иранцы»). В середине 60-х годов произошло организационное оформление студенческого движения, результатом которого стало появление таких оппозиционных группировок, как «марксистско-ленинская» организация «Чарикхай-е федаий-е халг-е Иран» («Жертвующие собой партизаны иранского народа») и «исламо-марксистская» организация «Моджахедин-е халг-е Иран» («Борцы за святое дело иранского народа»). В известном смысле эти организации стали наследницами религиозно-политической группировки «Федайан-е ислам», разгромленной властями после неудавшейся попытки покушения на шаха в 1966 г. Находясь в глубоком подполье, по-прежнему действовала партия Туде.

В марте 1975 г. шах объявил о роспуске всех политических партий и о создании единой Партии возрождения иранской нации («Хизб-е растахиз-е меллат-е Иран», или просто «Растахиз»), призванной обеспечить «гармоничное развитие народа» и его мобилизацию в деле модернизации и строительства нации[959]. Генеральным секретарем партии «Растахиз» был избран премьер-министр Амир Аббас Ховейда.

Основными программными принципами новой партии были провозглашены «верность конституции, верность монархии и революции 6 бахмана 1341 года [26 января 1963 г. — А.А.]». «Те, кто не разделяет эти принципы, — заявил шах, — не являются иранцами, лишены свойств иранской нации, эти люди — изменники, они стоят вне закона, и их деятельность будет преследоваться по закону. Их место в тюрьме или за пределами Ирана»[960].

1 мая 1975 г. на 100-тысячном митинге, посвященном официальному появлению партии «Растахиз», Амир Аббас Ховейда выступил с верноподданническим докладом. Представители провинций «от имени всей нации» преподнесли шаху в знак благодарности специально сделанную золотую пластину, на которой были высечены следующие слова: «Ваше Величество, Ваши идеи открыли дорогу к победе; Ваше руководство является надежной охраной этой вечной нации; идеалом партии «Растахиз» является величие Отечества»[961].

В середине 1975 г. в рамках «Растахиз» было создано два политических крыла: «прогрессивных либералов» во главе с Джамшидом Амузгаром и «конструктивных либералов», которых возглавил Хушанг Ансари. С этого периода в меджлис мог быть избран только член партии «Растахиз», и ее количественный состав начал увеличиваться с неимоверной быстротой. По официальным данным, число членов партии составило: в феврале 1976 г. — 222,7 тыс., в конце октября того же года 5,19 млн, а в июле 1977 г. — 6 млн человек. С ноября 1976 г. партию возглавил Джамшид Амузгар, который с небольшим перерывом (с августа 1977 по январь 1978 г. во главе «Растахиз» стоял Мохаммед Бахери) пробыл на этом посту вплоть до разгара исламской революции.

Силой, призванной служить орудием подавления выступлений оппозиции и обеспечить притязания Ирана на роль ведущего государства в регионе, должна была стать армия. «Военные превратились в наиболее эффективную бюрократическую организацию Ирана», полностью освобожденную от политических влияний и находящуюся в непосредственном ведении шаха, отмечал М. Зонис. «Их лояльность шаху и беспрецедентное положение как институционной власти по отношению к другим организациям в рамках политической системы представляет собой характерную особенность власти династии Пехлеви»[962].

С первых дней своего пребывания на троне Мохаммед Реза Пехлеви первостепенное значение придавал вопросам обороны и материального обеспечения нужд иранских вооруженных сил. Все эти годы правительство не оплачивало счета подрядчиков, если они не были связаны с военными проектами. Стремясь превратить Иран в сверхдержаву регионального масштаба, шах в обмен на нефть покупал огромное количество разнообразных видов вооружений из арсеналов США, причем некоторые его образцы были более совершенны, чем те, что находились на вооружении самой американской армии. Закупки американского оружия наиболее резко возросли с 1972 г., когда тогдашний президент США Ричард Никсон негласно санкционировал продажу Ирану практически любого оружия, исключая ядерное. Общая стоимость закупок Ираном оружия и боевой техники в США только за период 1971–1977 гг. составила 11,8 млрд дол.[963]. В эти годы Иран закупил или разместил заказы на такое количество самолетов, ракет, танков, вертолетов и другого вооружения, которого было достаточно для создания армии, вдвое превосходящей английскую. В 70-е годы военный бюджет страны вырос более чем в 10 раз: с 880 млн дол. в 1970 до 9,4 млрд дол. в 1977 г. В 1975 г. расходы на военные нужды составили более 230 дол. на каждого жителя страны, что превышало среднегодовой доход сельских жителей почти в 2,5 раза. Расходы на военные нужды в середине 70-х годов «съедали» почти 1/3 часть всего ВНП[964]. В 1977 г. численность вооруженных сил Ирана и сил безопасности превысила 400 тыс. человек (220 тыс. — сухопутные войска, 100 тыс. — ВВС, 30 тыс. ВМС, 75 тыс. — жандармерия, 40 тыс. — полиция, 10 тыс. — шахская охранка САВАК)[965].

У Ирана, более половины населения которого оставалось неграмотным, не было, конечно, достаточного числа профессиональных кадров для обслуживания возросшего количества вооружений и боевой техники. Для ликвидации этого дефицита широко использовалось привлечение американских военных советников и специалистов. К середине 70-х годов численность американского технического персонала достигла, с учетом членов семей, 25 тыс. человек. Оказываемая помощь оплачивалась весьма щедро: ежемесячный заработок высококвалифицированного иностранного специалиста достигал 25 тыс. дол.[966].

Решимость добиться расширения стратегической роли Ирана и обеспечить себе военную гегемонию в регионе толкала шаха на проведение особой внешнеполитической программы, способной обеспечить «независимую национальную политику». После многолетней напряженности, отчасти объяснявшейся связями Ирана и Пакистана в рамках СЕНТО, были сделаны попытки добиться улучшения отношений с Индией. Во время личных визитов в страны Юго-Восточной Азии шах призывал к ликвидации военного влияния великих держав и к созданию системы безопасности, ответственность за поддержание которой легла бы на страны бассейна Индийского океана. Этим планам отвечало строительство Ираном крупной базы ВМС в Бендер-Аббасе на побережье Ормузского пролива и приобретение им права на пользование (начиная с 1972 г.) военно-морской базой на острове Маврикий. Другими словами, Иран стал проводить более активную региональную политику, которая подкреплялась честолюбивыми устремлениями самого шаха и базировалась на весомом военном превосходстве над соседями.

В свете успехов в индустриальном развитии и в некоторых других преобразованиях, достигнутых в ходе «белой революции», в Иране, так же, как и при Реза-шахе, реанимировалось представление об исключительности истории, культуры и путях развития страны. В марте 1976 г. правительством было принято решение о переходе к новой системе летоисчисления. За исходную дату был взят 558 год до н. э. — год коронации Кира II Великого. В соответствии с этим с 21 марта 1976 г. в стране начался не 1355 год хиджры, а 2535 год новой эры. Был выдвинут тезис о «непрерывности иранской традиции» (эстемрáр), ставший составной частью официальной культурной политики. В правительственных документах появилось понятие «единая иранская нация», которое подразумевало под собой не только самих этнических персов, но и представителей нацменьшинств, которые изображались как «истинные иранцы», «дети иранской земли», а потом уже как азербайджанцы, арабы, курды, армяне и т. д.[967]. В 1977 г. из 268 мест в меджлисе лишь 5 предназначалось для национально-религиозных меньшинств: два для армян и по одному для зороастрийцев, евреев и ассирийцев[968]. В стране стали отмечаться «недели», посвященные той или иной провинции. Так, в июле 1974 г. была проведена «Курдская неделя», а в начале 1975 г. — «неделя Белуджистана». О курдах во время «недели» писали не иначе, как о неотъемлемой части «иранской нации», «ирано-курдах» или «горных иранцах», культура которых «составляет конструктивный элемент истории Ирана»[969].

В ходе осуществления реформ «белой революции» традиционная социально-политическая структура иранского общества сильно трансформировалась. На вершине пирамиды в вертикальном срезе находился шах и его двор, ниже следовали военные и представители крупной национальной городской и сельской буржуазии, далее шли «новые средние слои» (средняя и мелкая буржуазия, земельные собственники, чиновники, интеллигенция и т. п.), их подпирали «базари» — «люди базара» (традиционные средние слои) и, наконец, основу пирамиды составляла широкая масса малоимущих трудящихся города и деревни, пауперов и разоренных крестьян. Вся эта структура была сверху донизу пронизана представителями шиитской «духовной иерархии», от влиятельнейших айятолл до скромных мулл и имамов сельских мечетей. И так же, как 100 и 50 лет назад, во времена реформ Таги-хана и Реза-шаха, все население Ирана разделилось на последовательных сторонников и ярых противников модернизации. Везде и всегда апологетами реформ были те, кому преобразования позволяли обрести власть и/или материальное благополучие, а оппонентами — люди, не получавшие ничего или потерявшие все, что имели до этого. Особенность ситуации в Иране состояла в том, что в итоге на авансцену политической борьбы выдвинулись религиозные лидеры, которые не рвались во властные структуры, думали не об обогащении, а ратовали за духовное оздоровление сограждан-мусульман в соответствии с канонами ислама.

В своем стремлении перевести экономику и социально-политическую жизнь страны на рельсы капиталистического развития, Мохаммед Реза Пехлеви и его сторонники усиленно насаждали «западный образ жизни». В Иране широко были распахнуты двери для проникновения всех атрибутов «западной цивилизации»: не только научных и технических открытий и культурных достижений, но и «грязных» политических технологий, подпольного и бандитского бизнеса, культа чистогана, свободы нравов и «сексуальной революции» и т. п. Подобные явления, чуждые не только основным принципам ислама, но и вековым традициям иранского народа, вызывали недовольство и протест у большинства населения страны. Угрожающе быстрое и неподконтрольное изменение условий жизни, наступление «чужого», «импортированного», навязываемого извне и разлагающего «свое», вызывало отторжение не только среди персов, но и населения национальных окраин, видевших в «вестернизации» посягательство на свою этнонациональную самобытность, попытки внедрить инородные элементы в устоявшиеся традиционные условия жизни и быта. Одним из наиболее видных разработчиков исламской концепции «антизападничества» был Джелал Але Ахмад. Его критическое эссе так и называлось — «Гарбзадеги» («Западничество»)[970].

Как это бывало уже не раз, служители мусульманского культа выдвинули беспроигрышный во все времена призыв к «социальной справедливости», и он нашел отклик в сердцах обездоленных слоев иранского общества. Ислам всегда располагал возможностями для ответа на господствующие настроения мусульман, а постулат «аль-адл асас аль-хукм» («справедливость — это источник правления») не был стерт из народного сознания и не нуждался в том, чтобы внедрять его заново. Мечети, обладавшие правом беста, были чуть ли не единственным местом, где открыто звучали призывы к свержению монархии, созданию исламского государства, ликвидации иностранного засилия и т. д. По сравнению со светской политической оппозицией[971], шиитские лидеры обладали большей свободой действий, так как власти не могли открыто подвергать их репрессиям, как своих политических противников, а шах Ирана официально считался духовным главой всех шиитов страны, хотя на практике мало кем таковым признавался. Шиитские лидеры считали династию Пехлеви незаконной, и еще в 1941 г. имам Хомейни писал: «Первой обязанностью мусульманина является восстание против тирании»[972]. Муджтахидов всегда раздражало стремление правящего дома изображать себя преемником ахеменидских царей, что принижало роль ислама в истории страны. Но особенно резко шиитские лидеры выступили против реформ «белой революции». «Я еще раз советую Вам подчиниться Аллаху, следовать Конституции, остерегаться нарушать Коран, суждений улемов всей страны и выдающихся мусульманских деятелей, — говорил Хомейни, обращаясь к шаху. — Не старайтесь беспричинно подвергать страну опасности. В противном случае Вы пожнете бурю, улемы не будут воздерживаться от высказываний своего мнения в адрес Вашей персоны»[973]. 2 апреля 1963 г. в своем заявлении, адресованном шаху, с характерным названием «Любовь к шаху — это потворство грабежу народа» имам писал: «Я готов к тому, что мое сердце будет пронзено штыками Ваших агентов, но я никогда не подчинюсь Вашим несправедливым требованиям и не склонюсь перед Вашей жестокостью»[974].

С 3 по 5 июня 1963 г. из Кума передавались проповеди Хомейни, направленные против правительственных реформ и лично против Мохаммеда Реза Пехлеви. Он, пусть и в завуалированной форме, сравнил шахский режим с правлением ненавистного всем шиитам халифа Йазида I. Имам Хомейни называл шаха «эксплуататором» и «шайтаном», а его окружение — кораническим словом «тагути», «слуги дьявола». В его проповедях звучал призыв выступить в защиту веры. Обращаясь к шаху, Хомейни предупреждал: «Господин, я предостерегаю Вас!.. О Ваше Величество, господин шах! Я советую остановиться, господин, Вас дурачат! Мне не хотелось бы видеть радость людей при Вашем бегстве, когда в один прекрасный день они выгонят Вас»[975]. В Тегеране, Куме, Исфахане, Тебризе и других городах вспыхнули волнения. За свои бескомпромиссные оппозиционные выступления мятежный имам был арестован. Одновременно с ним были арестованы айатолла Талегани, айатолла Мохаммед Казем Шариатмадари, член руководства Национального фронта Мехди Базарган и многие другие представители оппозиции.



Айатолла Хомейни

Говорят, что Мохаммед Реза Пехлеви обещал Хомейни свободу при условии, что тот покинет Кум и переберется в Мешхед. В ответ на предложение о сделке айатолла заявил: «Учение ислама старше шахской власти, и мне не по пути с шахом». Во время личной встречи шах стал угрожать Хомейни: «Не доводи меня до того, чтобы я надел сапог своего отца». И в ответ тотчас услышал: «Сапог твоего отца тебе велик на несколько размеров»[976].

После двухмесячного заключения айатолла Хомейни был освобожден и вновь включился в антиправительственную деятельность. В день рождения шаха (1964) на собрании улемов в Куме он выступил против незаконного вмешательства США во внутренние дела Ирана и произнес ставшие широко известными слова: «Америка хуже Англии, Англия хуже Советского Союза, а Советы хуже обоих!»[977]. При этом, как отмечает биограф Хомейни иранский политолог Хамид Ансари, айатолла «никогда не испытывал личной вражды к шаху, Саддаму, Картеру и Рейгану, с кем лично находился в конфронтации. Для Хомейни они были заблудшими душами, которые выворачивали наизнанку законы Всевышнего»[978].

Вскоре решением властей Хомейни был насильственно выдворен из страны. Вначале он перебрался в Турцию, а через некоторое время поселился в иракском Эн-Неджефе, где продолжил активную антишахскую кампанию. С целью хоть как-то нейтрализовать деятельность шиитской оппозиции Мохаммед Реза Пехлеви в октябре 1971 г. подписал фирман о создании в стране «Корпуса веры» («Сепах-е ад-дин»), призванного защищать принципы «белой революции» с позиций ислама. В книге «Белая революция» шах писал: «Как древнее учение Зороастра, так и великие каноны ислама, идеи и наставления философов, мыслителей, ученых, поэтов Ирана… учили нас тому, что для жизни каждого истинного общества необходима любовь, дружба и истинное понимание друг друга». «Коран не ограничивает иранцев на пути их социально-экономического развития и арийского возрождения»[979].

В любом ином государстве правитель, подобный Мохаммеду Реза Пехлеви, вошел бы в историю как великий реформатор, который смог вывести страну на путь современного развития и превратить ее в могучую державу. В любом ином государстве, но не в Иране второй половины XX века. Даже если бы шах отошел в иной мир до начала исламской революции, ему не удалось бы стяжать лавры Хосрова Ануширвана илишаха Аббаса I — так глубока была пропасть между «верхами» и «низами» иранского общества, выразителями чаяний которых выступили шиитские духовные лидеры. Они не могли смириться с тем, что, выступая в качестве «духовного руководителя и учителя своего народа», шах в вопросах «политической и духовной мобилизации масс… уже не терпел конкуренции Господа»[980].

К концу 1970-х годов социально-политический кризис в Иране обострился до такой степени, что его уже не могли остановить ни слабые попытки либерализации, предпринятые шахом в русле кампании Дж. Картера за «права человека» и допускавшие ограниченную свободу слова и приемлемую оппозицию правительству, ни правительственные перестановки. За период 1977–1978 гг. правительство формировалось четыре раза: после смещения Амира Аббаса Ховейды кабинет последовательно возглавляли Джамшид Амузгар, Джафар Шариф-Имами, Голям Реза Азхари и Шапур Бахтияр. В стране сложилась революционная ситуация.

Искрой, за которой последовал взрыв, послужила опубликованная 7 января 1978 г. официальным органом — газетой «Эттелаат» («Информация») — статья о Хомейни, которую шиитские религиозные лидеры сочли клеветнической. В ответ 9 января в Куме была организована демонстрация 4 тыс. студентов-толлабов с требованием упразднения монархии и замены ее на исламскую республику. Демонстрация завершилась кровопролитием: правительственные войска рассеяли манифестантов, убив при этом десятки и ранив сотни человек. После расстрела демонстрации через каждые 40 дней (в соответствии с мусульманским обычаем отмечать конец траура по умершим) антишахские выступления охватывали одни города за другими.

Опасаясь размаха оппозиционного движения, правящие круги пошли на некоторые уступки в надежде сохранить контроль над положением в стране. В ответ на повсеместную критику семейства Пехлеви по поводу его огромного богатства и коррумпированности шах в январе 1978 г. издал указ о передаче значительной части своих средств в специально созданный «Фонд Пехлеви». Его активы, в виде капиталовложений в более чем 200 фирмах, банках, гостиницах, казино, промышленных и сельскохозяйственных предприятиях, торговых и строительных компаниях, оценивались в размере 22 млрд дол.[981]. Летом того же года прекратились обвинения в адрес шиитских лидеров по поводу их обскурантизма и сговора с «подрывными марксистскими элементами». Обстановка в стране еще более накалилась 19 августа в связи с трагедией в Абадане. Здесь во время киносеанса кем-то был подожжен кинотеатр «Рекс», и в огне заживо сгорело около 400 человек. Власти обвинили в организации поджога оппозицию, а религиозные деятели, со своей стороны, утверждали, что это специально подстроенная провокация, дающая повод для массовых репрессий.

В октябре 1978 г. по просьбе шахского правительства Саддам Хусейн выдворил айатоллу Хомейни из Ирака. Тегеран надеялся, что высылка имама из Эн-Неджефа прервет налаженные связи Хомейни с Ираном, но просчитался. Покинув Ирак, Хомейни обосновался в парижском пригороде Нофль-ле-Шато, где собрал вокруг себя группу мало кому тогда известных религиозных и светских политических деятелей. Именно они — Абольхасан Банисадр, Ибрахим Йазди, Садек Готбзаде, Ахмед Хомейни и др. — образовали своего рода «мозговой трест», который продуктивно использовал западные СМИ в деле пропаганды идей их лидера. Когда Хомейни находился в Эн-Неджефе, он был широко известен лишь в Иране, а теперь о нем заговорил весь мир. Инициатива перешла к возглавлявшимся Хомейни шиитским радикалам, которые выдвинули простой и ясный лозунг: «Смерть шаху!»[982].

Шаху в очередной раз пришлось объяснять свое отношение к исламу. В интервью американскому журналу «Тайм» он заявил: «Я лично считаю, что ислам не противоречит прогрессу. В нормальной атмосфере общество нуждается в религии, так как она способствует его стабильности и силе»[983]. В своей книге «К великой цивилизации» Мохаммед Реза Пехлеви писал: «Нашему народу выпало великое счастье находиться под знаменем самых прогрессивных, самых высоких принципов веры, то есть священных принципов ислама». Наряду с этим он признал незаконным религиозный характер политических лозунгов, выдвигаемых оппозиционными шиитскими лидерами: «Очевидно, что подлинный смысл ислама не имеет ничего общего со злоупотреблением его принципами в корыстных, демагогических или реакционных целях, и все такого рода домогательства… в корне противоположны подлинному духу и смыслу ислама»[984].

27 августа 1978 г. шах отправил в отставку правительство Джамшида Амузгара и назначил новым премьер-министром Джафара Шариф-Имами. Новый кабинет выступил с программой, предусматривавшей возобновление партийной деятельности, отмену цензуры печати, введение свободы слова, митингов и собраний, закрытие казино и других увеселительных заведений, возврат к мусульманскому летоисчислению. Уже на следующий день после этого открыто заявил о возобновлении своей легальной деятельности Народный фронт, а вслед за ним и другие политические организации. 2 октября под давлением антишахских выступлений была распущена проправительственная партия «Растахиз», и власти задним числом узаконили деятельность политических организаций, действующих «в рамках конституции». Вновь стали выходить закрытые ранее газеты и журналы. В них впервые появились портреты и фотографии айатоллы Хомейни, а также тексты его обращений и заявлений. Из тюрем были выпущены большие группы политических заключенных, а освобожденный ранее (в июне) от должности начальник САВАК генерал Не'матолла Насири был отдан под суд. Правительство объявило о сокращении планов закупки оружия, повысило на 25–50 % зарплату и удвоило выплаты натурой рабочим и служащим государственного сектора, предоставило льготы низкооплачиваемым категориям населения и т. д.

Начатая политика «либерализации», призванная погасить вспышки недовольства шахским режимом, сочеталась с подавлением народных выступлений силой оружия. В течение 1978 г. военное положение вводилось в 15 городах страны, а осенью того года правительство заявило о своей готовности «предотвратить со всей строгостью все не разрешенные властями сборища на улицах», что привело к новым сотням жертв.

Осенью 1978 г. в стране сложился широкий фронт антишахских сил. Он включал в себя шиитскую оппозицию, рабочих-нефтяников, «базари», часть либеральной буржуазии, интеллигенцию, студентов и учащихся. Начатая в октябре забастовка на предприятиях Иранской национальной нефтяной компании привела в декабре к практически полному прекращению добычи нефти и парализовала всю экономику страны. Принимавшиеся властями «пожарные» меры, направленные на стабилизацию обстановки и подавление массовых выступлений, уже не могли предотвратить падение обреченного монархического режима.

В качестве первоочередных задач на этом этапе айатолла Хомейни и его последователи выдвинули борьбу против монархии, освобождение всех политзаключенных, упразднение САВАК, сокращение военного бюджета, направление доходов от нефти на нужды экономического развития. Большое внимание было уделено вопросам укрепления сельского хозяйства и развития промышленности на национальной основе. В своих трудах и выступлениях мятежный шиитский лидер и его окружение разработали концепцию превращения монархического Ирана в исламскую республику. При этом главной целью было объявлено создание «государства справедливости, государства в интересах обездоленных…. к которому стремились Сулейман ибн Да'уд [царь Соломон. — А.А.], Пророк Ислама и им подобные»[985].

В будущей исламской республике должны были обеспечиваться равные права для всех религий, кроме бехаитской, групп населения и политических партий, кроме Туде и марксистских группировок, чье участие в правительстве исключалось.

Создание нового государства, теоретическое обоснование форм его функционирования и практическая реализация подобного «проекта» проблема чрезвычайно сложная. Однако не надо думать, что идея возрождения «исламской цивилизации» представляла для имама Хомейни какую-то неразрешимую задачу. Основу его мировоззрения и политических взглядов составляла непоколебимая вера в совершенство Корана и догм ислама, в святость и незыблемость освященных ими правопрядка и социальных и нравственных принципов. «Ислам, — писал Хомейни, — содержит предписания по всем вопросам, касающимся человека и общества. Эти предписания исходят от Всемогущего и переданы людям его Пророком и Вестником. Можно только дивиться величию его заповедей, которые охватывают все стороны человеческого бытия, начиная с момента зачатия и вплоть до погребения человека!.. Не существует вопросов, по которым ислам не вынес бы своего суждения»[986]. Планировавшийся «исламский образ правления» не мог иметь ничего общего ни с капитализмом, «чьи бесчисленные несправедливости делают обездоленными народные массы, находящиеся под его гнетом», ни с социализмом и марксизмом-ленинизмом, которые выступают «против частной собственности, за обобществление». «Ислам не приемлет… обобществление женщин, гомосексуализм, диктатуру и подавляющую деспотию. Ислам проявляет умеренность в подходе к собственности, уважает ее только в том случае, если она появляется по праву. Тогда и экономика будет здоровой, и будет осуществляться социальная справедливость, без чего невозможно ни одно здоровое общество»[987].

По мнению Хомейни и его единомышленников, экономический строй исламской республики должен был базироваться на основе государственного, кооперативного и частного секторов. При этом частная собственность должна была быть ограничена в соответствии с «исламскими принципами», не позволяющими сосредоточивать капиталы и средства производства в руках отдельных лиц или семей. В исламском государстве, обеспечивающем равенство людей перед Аллахом, состоятельные граждане, воспитанные в духе исламских норм поведения, не будут злоупотреблять своим капиталом, знанием и политической властью, поскольку должны будут руководствоваться «добрыми чувствами». Исламская «теология труда», объявлявшая труд священной обязанностью мусульман, не рассматривала его в качестве основного регулятора справедливого распределения общественного продукта. Концепцией «исламской тоухидной экономики»[988] равно признавались, не вступая в противоречие друг с другом, как распределение «по труду», так и «по предпочтению». Суть этого механизма была заложена в известной формуле: «производство по способностям — потребление по благочестию». Материальное неравенство граждан сохранялось, но должно было сглаживаться путем расширения «исламской налоговой системы», а именно заката (закята)[989].

Коль скоро в исламском государстве господствуют положения Корана, фикха и шариата, то управлять страной и следить за их соблюдением должны лишь те, кто «профессионально» занимается их трактованием, а именно — духовные лица. Все они, от мулл до айатолл, обязаны, следуя примеру Пророка, активно участвовать в политической жизни исламского государства. Руководящая роль служителей ислама может осуществляться и напрямую, и через такие государственные институты, как парламент и правительство. Эти органы власти должны формироваться из числа «правоверных» мусульман. Что же касается иноверцев, то они, как говорил Хомейни, «будут иметь своих представителей в парламенте в качестве группы религиозных меньшинств… Любой человек, избранный в парламент, будет представлять народ, независимо от того, религиозный ли это деятель, духовное или светское лицо». Права религиозных меньшинств «будут уважаться и защищаться. Ислам предусматривает гуманное отношение к ним… При исламском правительстве они будут пользоваться всей свободой, всей религиозной свободой, какую только пожелают»[990].

Большинство шиитских лидеров расценило программные установки айатоллы Хомейни и его сподвижников как чересчур радикальные. Для многих из них, в частности айатоллы Шариатмадари, была неприемлема сама идея республиканской формы правления. В своих заявлениях он ограничивался требованием реформирования всей системы государственной власти и общественно-политической жизни в духе Конституции 1906 г. «Пророк учит нас, — говорил в одном из интервью Шариатмадари, — что главный долг — это борьба за социальную справедливость и за справедливое распределение богатства… Мы готовы открыть двери нашего общества перед всем новым», ибо исламское руководство не является синонимом теократического государства[991].

Светское крыло политической оппозиции также находило тогда возможным сохранение монархии при условии, что ее власть будет сильно ограничена влиятельным парламентом. Некоторые его представители даже призывали осудить «экстремистские действия», якобы провоцировавшие власть на репрессии и замедляющие темпы «либерализации». С высказываниями подобного рода выступали: глава Национального фронта и руководитель «Общества социалистов национального движения» Карим Санджаби, член Исполкома НФ и лидер партии «Иран» Шапур Бахтияр, глава «Движения за свободу Ирана» Мехди Базарган и др. Находившиеся на левом фланге оппозиционных сил радикальные организации федайев и моджахедов, а также активисты партии Туде тоже выступали с антишахскими лозунгами, но их политические акции того периода оказались сильно растворенными в массовом потоке народного движения.

Айатолла Хомейни резко осудил умеренную оппозицию, а его воззвания, распространявшиеся по стране в виде листовок и магнитофонных записей, сорвали начавшиеся закулисные контакты правительства с ее представителями. Призывы Хомейни нашли широкую поддержку у участников антимонархических выступлений, что вынудило либералов занять более жесткую позицию в отношении монархии, близкую к взглядам «парижского изгнанника». Координировать действия шиитской оппозиции в стране был призван Исламский Революционный Совет (ИРС), сформированный из числа истинных «хомейнистов». В его состав вошли айатолла Мохаммед Бехешти, айатолла Махмуд Талегани, айатолла Садек Хальхали, айатолла Али Хосейни Хаменеи, ходжат-оль-ислам Али Акбар Хашеми-Рафсанджани и др. Позднее все они составили руководящее ядро Партии Исламской Республики (ПИР, или Исламской республиканской партии). В начале ноября 1978 г. лидеры двух основных антиправительственных сил, Национального фронта и шиитской оппозиции, впервые предприняли шаги для выработки общей платформы. 5 ноября в Париже было опубликовано совместное заявление Карима Санджаби и айатоллы Хомейни, в котором, среди прочего, констатировалось главное — пока династия Пехлеви находится у власти, нет никакой возможности для вывода страны из внутриполитического кризиса.

Прозвучавший из Парижа «последний звонок» вызвал сильное беспокойство во властных структурах Ирана. Единственной силой, способной хоть как-то противостоять оппозиции, могла стать лишь армия. 6 ноября шах отправил в отставку правительство Шариф-Имами и сформировал «правительство генералов» во главе с Голямом Реза Азхари, который, не откладывая дела в долгий ящик, приступил к подавлению оппозиционных выступлений. 24 декабря в Тегеране армейскими частями была расстреляна многотысячная манифестация. Эта кровавая расправа еще больше накалила обстановку в стране, и на рубеже 1978 и 1979 гг. стало ясно, что военное правительство генерала Азхари не в состоянии стабилизировать положение. В этих условиях 29 декабря шах принял решение сформировать гражданское правительство «национального примирения» во главе с Шапуром Бахтияром. Этот тактический маневр был воспринят оппозицией как отчаянная попытка удержать престол даже ценой отказа от значительной доли власти. И действительно, новый глава кабинета сразу же пообещал превратить Иран в «подлинно социал-демократическое государство», отменить законы военного времени, легализовать все политические партиии, упразднить САВАК, освободить политзаключенных, прекратить продажу нефти Израилю и ЮАР, отказаться от выполнения Ираном роли «жандарма» Персидского залива[992]. Однако и в Иране, и за рубежом уже мало кто был уверен, что миссия Бахтияра увенчается успехом, тем более, что Национальный фронт исключил его из своих рядов за коллаборационизм. Премьер-министр, стремясь «выпустить пар из котла», упорно добивался отъезда шаха за границу, однако не настаивал ни на его отречении от престола, ни на проведении референдума по вопросу о монархии. «Монарх в наших глазах, — заявлял Бахтияр за несколько дней до своего назначения на пост главы правительства, — может быть только символом единства Ирана, но не больше… Наша задача не в том, чтобы изменить государственную форму по существу, а в том, чтобы создать демократические условия… Мы сотрудничаем с религиозными лидерами, но не относимся к числу тех, кто следует за ними»[993], 16 января 1979 г., после того как меджлис утвердил состав нового правительства, Мохаммед Реза Пехлеви «на время» покинул страну.

«Я еду в отпуск, потому что чувствую себя усталым» — заявил шах в тегеранском аэропорту Мехрабад перед тем, как покинуть страну. Вместе с закутанной в меха шахиней Фарах Диба он прошел под богато изданным Кораном и направился к личному серебристо-голубому «Боингу-707», придерживая в кармане пиджака коробочку с иранской землей. В самолете Мохаммед Реза Пехлеви сел за штурвал, поднял лайнер в воздух и, сделав прощальный круг над Тегераном, лег на курс по направлению на Египет.

Первые две недели своего изгнания шахская чета провела в Асуане, где Анвар Садат оказал своему другу блестящий прием. Однако вскоре новые иранские власти потребовали выдачи последнего монарха династии Пехлеви, и перед шахом встал вопрос: где можно обрести надежное пристанище? К тому же в печать просочились сообщения о том, что шах неизлечимо болен раком. Одновременно с этим стало известно, что Чрезвычайный исламский революционный трибунал заочно вынес ему и его семье смертный приговор. Покинув Египет, шах и его свита перебрались в Марокко, затем на Багамские острова, потом в Мексику и, наконец, в США, где шах был помещен в клинику. В те дни в интервью английской «Дейли мейл» айатолла Хомейни заявил: «Я хочу, чтобы шах был доставлен в Иран и держал ответ за пятьдесят лет преступлений против народа, включая государственную измену и ограбление государственной казны… Я не хочу, чтобы его убили за границей. Я хочу, чтобы он был доставлен сюда, и во имя этого молюсь о его здоровье».

Иранским властям не удалось добиться выдачи беглого шаха. В декабре 1979 г. он отбыл из США в Панаму, а оттуда снова в Египет, где тихо скончался в больнице в июле 1980 г.[994]. Уже 30 октября того же года в Каире 20-летний сын покойного монарха объявил себя новым шахом Ирана под именем Реза II.

Отъезд шаха открыл новый этап иранской революции, когда власть формально оказалась в руках одного из представителей умеренного течения светской оппозиции. Но поскольку в сложившихся условиях само это течение по-прежнему продолжало бороться с правительством, Шапур Бахтияр в глазах своих бывших соратников предстал в обличий шахского ставленника. Налицо было противоборство двух политических линий: «программы Хомейни», предусматривавшей продолжение революции «снизу» вплоть до создания исламской республики с ее религиозно-эгалитарным идеалом, и «программы Бахтияра», направленной, по сути, на осуществление буржуазно-демократической революции «сверху», в рамках которой деятельность шиитских лидеров ограничивалась бы лишь религиозно-духовной сферой. Сложилось примечательное двоевластие, знакомое всем нам по событиям 1917 г. в России. Неудивительно, что бессильный глава правительства был прозван «иранским Керенским», неспособным сдержать переход реальной власти в руки «революционных исламских комитетов» со штаб-квартирами в мечетях и медресе. В этих условиях для полного и окончательного низвержения правительства Бахтияра необходим был лишь небольшой, но решительный толчок. Им стало прибытие в Тегеран утром 1 февраля 1979 г. (12 бахмана 1357 г. х.) айатоллы Хомейни.

Айатолла Хомейни прилетел на родину на борту специально зафрахтованного самолета «Боинг-747» авиакомпании «Эр-Франс» в сопровождении пятидесяти приближенных и полутора сотен журналистов. В аэропорту тегеранской столицы и на улицах города его встречала толпа приверженцев, пожалуй, самая массовая за всю историю человечества — 4 млн человек. В течение 15 лет иранские шииты не имели возможности воочию видеть одного из самых главных своих религиозных лидеров.

А вот и он — непримиримый противник монархии, айатолла бедняков, влачащих жалкое существование в городских бидонвилях и деревенских лачугах. Величественный, с красивым вытянутым лицом, обрамленным окладистой бородой и высоким тюрбаном, умным пронизывающим взглядом из-под нависших бровей, с обликом, полным глубокой веры в божественное предначертание возложенной на него миссии, он явно отличался от тех религиозных деятелей, которые вечно были готовы заискивать перед власть имущими. Именно такой человек способен вернуть свой народ в лоно ислама и излечить его от разлагающего влияния атеизма и секуляризации[995].

Неудивительно, что именно в день возвращения на родину айатолла Хомейни был впервые назван в иранской прессе «имамом». Тем самым он был выдвинут на первое место среди всех айатолл, так как в сознании иранцев, в большинстве своем исповедующих шиизм джафаритского толка, слово «имам» ассоциировалось с именами и догматикой прямых потомков халифа Али.

По прибытии на родину Хомейни произнес программную речь на массовом митинге на кладбище Бехеште Захра[996], и уже 5 февраля по его указанию было сформировано Временное революционное правительство во главе с Мехди Базарганом. Решающие события развернулись в ночь с 9 на 10 февраля на учебной базе ВВС Душан-Тепе в Тегеране. В тот вечер персонал смотрел видеозапись фильма о возвращении в Иран имама Хомейни. В ходе просмотра вспыхнула драка между сторонниками и противниками айатоллы. Командование базы запросило помощь, и вскоре на базу прибыло 10 грузовиков с подразделениями шахской гвардии, а также несколько танков. Гвардейцы попытались прекратить сражение и применили слезоточивый газ. И тут случилось непредвиденное: чувство корпоративной солидарности у летчиков взяло верх, и они объединились для отпора гвардейцам. Стрельба и взрывы на базе привлекли внимание жителей близлежащих кварталов, и тегеранцы вышли на улицы[997]. В городе вспыхнуло восстание, и вся реальная власть сосредоточилась в руках Исламского Революционного Совета, возглавившего деятельность исламских комитетов, ополченцев и исламских боевиков, полиции и трибуналов. Свержение правительства Шапура Бахтияра произошло на удивление мирно. Весь механизм перехода власти свелся к тому, что Мехди Базарган прибыл в пустую канцелярию бывшего премьер-министра (во время восстания Бахтияр бежал и где-то скрылся) и приступил к формированию новых органов власти. Позднее он признался: «Нас захлестнула волна событий, и мы внезапно оказались у власти, не успев даже опомниться. Мы были к этому совершенно не подготовлены»[998].

Окончательное свержение шахского режима требовало законодательного оформления, которое юридически закрепило бы победу революционных сил. 22 февраля было официально объявлено о проведении общенационального референдума о будущем политическом устройстве страны. Хомейни считал, что вопрос, выносимый на референдум, должен был звучать так: «Хотите ли Вы вместо монархии исламскую республику?» Мехди Базарган полагал, что речь должна идти о создании «демократической исламской» (или «исламской демократической») республики. Левые считали, что постановка вопроса в формулировке Хомейни лишает народ какой-либо альтернативы. Айатолла Шариатмадари предлагал сделать вопрос референдума открытым: «Какой государственный строй Вы хотели бы для Ирана?» Свой расчет «хомейнисты» строили на безоговорочном доверии населения к лидеру исламской революции, и они не прогадали: победила формулировка, предложенная Хомейни. Референдум был объявлен добровольным. В нем могли принять участие лица не моложе 16 лет, включая военнослужащих, представителей национальных меньшинств и других религиозных конфессий. Однако «свобода волеизъявления народа» строго контролировалась: каждый голосующий должен был указать на опускаемом бюллетене свое имя и фамилию, номер паспорта и место жительства[999].

Подавляющим большинством голосов — 97 % от принявших участие в референдуме — победа исламской революции была признана легитимной, и 1 апреля 1979 г. (12 фарвардина 1358 г. х.) на политической карте мира официально появилось новое государство — Исламская Республика Иран. «Сегодняшний день я объявляю первым днем правления Аллаха» сказал удовлетворенный Хомейни[1000].

Победившая в конечном счете концепция исламского государства, разработанная Хомейни и его единомышленниками, не была по-настоящему традиционной, хотя опиралась на идеи фундаментализма и на морально-этические догматы Корана. Новым словом в ней была идея прямого участия шиитских лидеров в управлении государством. Сам Хомейни не занял никаких официальных постов, но был признан всеми в качестве рахбáра («руководителя») Исламской Республики. Победа выдвинутой Хомейни концепции развития страны была достигнута не потому, что большинство людей отдало ей больше предпочтения, чем либеральным воззрениям других религиозных или светских авторитетов, а потому, что сам Хомейни как харизматический лидер был самым бескомпромиссным оппонентом Мохаммеда Реза Пехлеви, наиболее последовательным противником иностранного вмешательства и западного культурного влияния[1001].

Полемика, развернувшаяся вокруг референдума и по поводу будущего социально-политического устройства Ирана, в очередной раз обозначила разлад между союзниками по антишахской коалиции. Интересы шиитского и светского крыла победителей не были идентичны, и они неизбежно должны были привести к противоборству. Не было единства и внутри самих этих течений, «Фронт ислама» включал в себя консерваторов во главе с айатоллой Мохаммедом Бехешти, реформистский центр, возглавлявшийся вторым по значимости шиитским авторитетом айатоллой Шариатмадари, а также радикальное крыло последователей айатоллы Махмуда Талегани. Шариатмадари занимал сдержанную позицию в отношении преобразований, намеченных к осуществлению под религиозным флагом, а председатель ИРС Махмуд Талегани выступал за расширение фронта демократических сил, публично заявив о необходимости предоставления коммунистам права свободно заниматься политической деятельностью[1002]. Светское политическое течение, в свою очередь, было представлено «западниками» на крайнем правом фланге, либерально-демократической буржуазией — в центре, а также левыми демократическими организациями. Коммунисты считали конфронтацию всех этих сил «противоестественной», а столкновение между ними чреватым роковыми последствиями[1003].

В конце февраля на политической арене возник Национально-демократический фронт (НДФ), во главе которого встал внук доктора Мосаддыка адвокат Матин-Дафтари. В состав НДФ вошли довольно разнородные силы — вооруженные организации моджахедов и федайев, некоторые партии либеральной буржуазии, часть интеллигенции. Все это предопределило аморфность его политических целей. Представители НДФ были едины в стремлении оказывать всемерную поддержку буржуазно-демократическим инициативам правительства Мехди Базарагана[1004]. Однако по мере развития революционного процесса все большее число иранцев высказывалось в поддержку политической платформы исламских радикалов, так как считало, что именно идеи Хомейни способны расчистить дорогу на пути к восстановлению национального самоуважения и противодействию вестернизации.

После смерти айатоллы Талегани (сентябрь 1979 г.) председателем ИРС стал более жесткий айатолла Мохаммед Бехешти. Он быстро сосредоточил в своих руках все рычаги государственного управления и не только контролировал действия Временного революционного правительства Мехди Базаргана, но и при молчаливой поддержке айатоллы Хомейни часто отменял распоряжения кабинета. Налицо было стремление исламизировать всю структуру власти и социально-политическую и общественную жизнь в стране, отодвинув на вторые роли светских лидеров. Это вызывало недовольство буржуазных демократов и представителей левых организаций, в частности моджахедов. В апреле с поста министра иностранных дел ушел в отставку глава Народного фронта Карим Санджаби. Продолжало сохраняться зыбкое двоевластие: с одной стороны — ИРС и «комитеты Хомейни», с другой — правительство Мехди Базарагана. И те, и другие опирались на собственные вооруженные силы. В стране возникли десятки политических партий, только в одном Тегеране выходило 160 газет, отражавших политические устремления различных социальных сил.

Неясной оставалась политика властей в национальном вопросе. Представители национальных меньшинств страны, выступавшие, как и прежде, за автономию в рамках единого иранского государства, были обеспокоены нерешительностью центра в определении их дальнейшей судьбы и затяжкой с опубликованием проекта новой конституции. Взаимное недоверие между правительством и национальными окраинами усугублялось тем, что власти подозревали нацменьшинства в симпатиях к «местной контрреволюции», агентам ЦРУ и израильской разведке «Моссад»[1005]. Представители народов, исповедующих суннизм (западные азербайджанцы, курды, туркмены и др.), в свою очередь, страшились за свою судьбу и жизнь в шиитском государстве.

Внутриполитическая обстановка в стране накалилась в начале августа 1979 г., когда состоялись выборы в Национальный консультативный совет, призванный разработать и утвердить проект конституции Исламской Республики. В его состав вошли преимущественно шиитские лидеры, так как руководство НФ и НДФ отказалось, а левые силы были отстранены от участия в формировании этого органа. Когда выяснилось, что конституции будет придан исключительно теократический характер, оппозиция провела ряд массовых выступлений протеста. В качестве ответной меры айатолла Хомейни санкционировал запрет на проведение не разрешенных властями собраний, митингов и демонстраций. Одновременно были закрыты те газеты и журналы, публикации которых «противоречили интересам исламского государства». Арестованным оказался и тираж центрального органа ЦК партии Туде газеты «Мардом», хотя коммунисты, в основной своей массе, сохраняли верность «курсу Хомейни».

В начале ноября 1979 г. Хомейни удалось сплотить подавляющее большинство иранского народа на основе нового взрыва антиамериканских выступлений, сопровождавших захват сотрудников посольства США в Тегеране, обвиненных в шпионаже (4 ноября). Эта акция, по заявлению МИД Ирана, явилась «реакцией на игнорирование американской администрацией требований иранского народа»[1006], в частности выдачи Мохаммеда Реза Пехлеви и возвращения Ирану награбленных им богатств и средств, находившихся в авуарах американских банков[1007]. Ирано-американское противостояние, грозившее вылиться в неприкрытую военную интервенцию США в Исламскую Республику, продолжалось до середины 1980 г. Уже через несколько дней после захвата американского посольства Дж. Картер привел в состояние боевой готовности состав «корпуса быстрого развертывания» и объявил о прекращении закупок иранской нефти. 14 ноября 1979 г. Конгресс США вынес решение о прекращении помощи Ирану в экономической и военной сферах. В течение нескольких последующих месяцев Соединенные Штаты направили в Персидский залив к берегам Ирана целую морскую армаду, включая авианосцы «Мидуэй», «Китти Хок», «Нимиц», «Констеллейшн», «Форрестол» и еще около 30 военных кораблей, на борту которых находилось свыше 25 тыс. военнослужащих[1008]. 8 апреля 1980 г. президент США объявил о разрыве дипломатических отношений с Тегераном и призвал к военно-морской блокаде иранских портов и всего Персидского залива. 24 апреля он отдал распоряжение о начале секретной операции «Блю лайт» («Голубой свет»), в ходе которой планировалось силами спецподразделения «Дельта» высвободить американских заложников. Эта затея, как известно, окончилась полным провалом, дав возможность Тегерану представить дело так, будто военная провокация Соединенных Штатов была предпринята не столько в целях освобождения дипломатов, сколько для того, чтобы дать сигнал к государственному перевороту и уничтожению Исламской Республики.

Захват американских заложников вызвал отставку правительства Мехди Базаргана. Новым премьер-министром был назначен Абольхасан Банисадр, один из главных идеологов концепции «исламского государства». Внутриполитический кризис завершился утверждением на референдуме в начале декабря новой конституции Ирана, которая законодательно подтвердила исламский характер государства и проводимых в нем преобразований. Она сосредоточила в руках айатоллы Хомейни и его безоговорочных последователей всю полноту политической власти в стране. 5 января 1980 г. имам назначил Банисадра президентом Исламской Республики.

Приведем несколько выдержек из Конституции, имеющих непосредственное отношение к «правам народа». В Статье 19 продекларировано равное право «населения Ирана, к какой бы народности и племени оно ни принадлежало. Цвет кожи, расовая принадлежность, язык и другие подобные отличия не могут служить поводом дня получения привилегий». Статья 20 признает права мусульман только «на основе соблюдения положений ислама». Согласно Статьи 13, в стране гарантируется свободное исполнение религиозных обрядов, осуществляемых «в рамках закона», и соблюдение обычаев зороастрийцами, иудеями и христианами. Статья 14 обязывает мусульман относиться к представителям других конфессий доброжелательно, уважать их человеческие права. Эта статья «действительна в отношении прав тех людей, которые не выступают против ислама и не плетут заговоры против Исламской Республики». Единственным религиозным направлением, последователи которого не были упомянуты в Конституции (и права которых, следовательно, не были защищены), оставался бехаизм[1009].

Внутриполитическое развитие Ирана начиная с лета 1980 г. проходило на фоне обострения кризиса в отношениях с соседним Ираком, вызвавшего вспышку локальных инцидентов на ирано-иракской границе. Волна антиамериканских и антииракских выступлений, охватившая Иран, привела к подъему националистических настроений и значительно укрепила позиции приверженцев курса айатоллы Хомейни. Этим фактором в значительной степени объясняется постепенное смещение или уход с важных государственных постов таких деятелей светского политического течения, как Карим Санджаби, Садек Готбзаде, Мехди Базарган, и выдвижение на занимаемые ими посты шиитских лидеров — Мохаммеда Бехешти, Мохаммеда Джавада Бахонара, Али Хосейна Хаменеи.

«Исламизация» руководства республики и первые неудачи в войне с Ираком привели к внутриполитическому кризису лета 1981 г. 22 июня с поста президента страны был смещен Абольхасан Банисадр. На эту должность был назначен Мохаммед Али Раджаи. 29 июля Банисадру удалось тайно бежать во Францию и вместе с лидером моджахедов Мас'удом Раджави организовать в Париже штаб-квартиру «Национального совета сопротивления», координировавшего деятельность всех радикальных организаций, оппозиционных шиитским властям.

Бегство бывшего президента было организовано Мас'удом Раджави. Банисадра загримировали, одели в женское платье и привезли в машине «скорой помощи» в тегеранский аэропорт Мехрабад, где беглецов ждал самолет. Командиром лайнера был известный летчик, бывший личный пилот свергнутого шаха. В воздухе самолет окружили истребители ВВС Ирана. Но когда военные узнали по рации, что за штурвалом находится национальный герой, они не стали препятствовать тому, чтобы беглецы смогли покинуть воздушное пространство страны[1010].

Через шесть дней после смещения Банисадра была взорвана штаб-квартира Партии Исламской Республики. Бомба была заложена в корзину для мусора, которая стояла около трибуны. Адская машина сработала в тот момент, когда глава партии и председатель Верховного суда айатолла Бехешти выступал с докладом перед членами парламентской фракции ПИР и ее видными сторонниками. Из-под обломков были извлечены изувеченные тела 70 человек. Погиб сам Бехешти, а также 4 министра, 9 заместителей министров, 28 депутатов меджлиса, руководители ряда учреждений, религиозные деятели. 30 августа в результате очередного взрыва, устроенного противниками исламских властей в здании канцелярии премьер-министра, где, по иронии судьбы, проходило заседание Совета национальной безопасности, погибли президент страны Мохаммед Али Раджаи и назначенный 8 августа на должность премьер-министра Мохаммед Джавад Бахонар. Оба взрыва были объявлены делом рук «американского империализма и его внутренних агентов»[1011]. По стране прокатилась волна репрессий против светской оппозиции и левых радикалов. Всего только в течение трех месяцев, прошедших после смещения Банисадра, было казнено около 1,5 тыс. человек, большую часть которых составляли моджахеды, а также их сторонники и покровители в государственном аппарате[1012]. В сентябре-октябре 1981 г. на посты президента и премьер-министра были назначены новые религиозные деятели — ходжат оль-ислам Али Хосейни Хаменеи и айатолла Мохаммед Реза Махдави-Кяни.

Все эти драматические события происходили на фоне уже начавшейся войны с Ираком, которая постепенно отодвинула на второй план разногласия среди лидеров ведущих политических движений. Все народы Ирана сплотились вокруг айатоллы Хомейни, чтобы дать достойный отпор вторгшимся в страну иракским армиям.

Глава 4 Иран и Ирак: новое противостояние

Исламская Республика унаследовала у монархического Ирана претензии на региональное лидерство. В своих отношениях с соседним Ираком новое шиитское руководство не отошло от той политики, которую проводил Мохаммед Реза Пехлеви. Более того, оно привнесло в нее новый, первостепенный по важности аспект — концепцию «экспорта» исламской революции во все мусульманские страны, в особенности те, которые населяют большие шиитские общины. Со своей стороны, Ирак продолжал выступать в региональных делах с позиции силы, и его надежды на ослабление Ирана после падения монархии оказались тщетными.

Рассмотрим подробнее основные причины, ввергнувшие оба государства в кровопролитную войну 1980–1988 гг. Они, как мы уже отмечали, носили комплексный характер и были вызваны экономическим противоборством, социально-политическим противостоянием, национально-религиозными разногласиями и пограничными спорами. Некоторые из межгосударственных проблем зародились в исторически отдаленный период, другие — являлись продуктом нашего времени.

Региональное соперничество

От сотрудничества к вражде. После заключения Ираном и Ираком пограничного договора 1937 г. взаимоотношения между двумя государствами пережили и взлеты, и падения. Очередное их ухудшение было вызвано победой антимонархической революции 14 июля 1958 г. в Ираке. Однако уже начиная с марта 1960 г. резкие взаимные нападки пошли на убыль, что было связано с «поправением» политики правительства Абд аль-Керима Касема. В июне в Тегеране состоялись переговоры между послом Ирака и министром иностранных дел Ирана, на которых рассматривались вопросы нормализации отношений двух стран. В сентябре с коротким «полуофициальным» визитом Иран посетил министр информации Ирака, а в конце ноября состоялся визит в Тегеран министра иностранных дел Ирака Хашима Джавада. В качестве дружественного акта иракское правительство приняло решение отменить запрет на предоставление въездных виз иранским гражданам, что было доброжелательно воспринято в Иране, так как облегчало посещение городов Атабата шиитским паломникам. Однако летом 1961 г. отношения между двумя странами вновь резко обострились из-за разницы в подходах к кувейтской проблеме. Правительство Касема отказалось признать независимость Кувейта, ставшего 19 июня суверенным государством, и объявило его частью своей территории. Со своей стороны, Иран признал самостоятельность нового государства и 13 января 1962 г. торжественно встретил прибытие его чрезвычайного и полномочного посла. В тот же день посол Ирака в знак протеста покинул Тегеран. После этого демарша возобновились инциденты в пограничных районах и развернулась новая «война» в эфире.

Переворот 8 февраля 1963 г., приведший к свержению Абд аль-Керима Касема, был встречен в Иране с воодушевлением. Уже на следующий день газета «Эттелаат» с надеждой писала, что «народ и правительство Ирака будут проводить в будущем национальную политику. Религиозные и дружественные отношения и глубокие исторические корни между Ираном и Ираком существовали всегда»[1013]. 11 февраля правительство Ирана признало новые иракские власти. Правые баасисты прекратили антииранскую риторику, а администрация порта Басры получила указание не препятствовать прохождению иранских нефтеналивных танкеров по Шатт-эль-Араб. Одновременно с этим стороны решили урегулировать проблемы, связанныес разведкой и добычей нефти на спорных пограничных территориях и в зоне шельфа Персидского залива. В конце июля 1963 г. в Тегеране состоялись двусторонние переговоры, в которых участвовали министр нефтяной промышленности Ирака и иранский министр финансов. Были рассмотрены вопросы совместной эксплуатации иракского нефтяного района Ханакин и примыкающих к нему с иранской стороны нефтеносных участков Нафт-Шах и Нафт-Хане, а также проблемы континентального шельфа. 5 августа было подписано временное соглашение, в котором стороны договорились создать две технические комиссии по рассмотрению спорных вопросов[1014].

Смягчение напряженности в ирано-иракских отношениях побудило арабские страны использовать правобаасистское правительство для оказания давления на Иран с целью добиться смены произраильской политики Тегерана. 2 августа 1964 г. Постоянный комитет арабских экспертов по нефти ЛАГ обсудил вопрос о поставках нефти из Ирана в Израиль и принял решение добиваться от иранских властей прекращения этих поставок. Иракская сторона при встречах с иранскими представителями неоднократно поднимала палестинскую проблему и стремилась склонить Тегеран к вхождению в состав «антисионистского фронта». Однако шахское правительство не было склонно улучшать отношения с Багдадом в ущерб своим связям с Израилем.

После гибели Абд ас-Саляма Арефа (13 апреля 1966 г.) новый президент Ирака Абд ар-Рахман Ареф провозгласил курс на сближение с Ираном и Турцией. В середине декабря Багдад посетил министр иностранных дел Ирана Аббас Арам. Его переговоры с иракской стороной прошли в обстановке взаимопонимания. По итогам этих встреч была создана совместная комиссия, призванная рассмотреть ряд проблем: 1) использования Шатт-эль-Араб и мелких приграничных рек; 2) прав граждан, проживающих в пограничных районах; 3) перспектив сотрудничества в области торговли, транзита, культуры и туризма; 4) предоставления льгот лицам, совершающим паломничество в святые места обеих стран. Все эти вопросы легли на стол переговоров во время официального визита в Тегеран президента Арефа-младшего (март 1967 г.). Несмотря на то что визит не завершился подписанием постоянных соглашений по спорным вопросам, он был признан успешным. В опубликованном коммюнике отмечалось, что «оба руководителя выразили твердую решимость укреплять сотрудничество между обеими странами и подчеркнули важность мира и стабильности в этом районе. Оба лидера выразили свое глубокое убеждение в том, что тесные ирано-иракские отношения укрепят региональный мир и безопасность, а также обеспечат интересы своих стран»[1015].

Ослабление напряженности в межгосударственных отношениях способствовало развитию экономического сотрудничества между двумя странами. В конце апреля 1967 г. было заключено торговое соглашение, в соответствии с которым Иран должен был поставлять в Ирак продукцию сельского хозяйства, автобусы, холодильники, обувь и другие товары массового спроса. Был разрешен вопрос по транзитным перевозкам: Иран получил возможность использовать иракскую территорию для перевозки своих грузов в Кувейт, а Ирак — переправлять свои товары в СССР. В июне того же года во время визита в Тегеран премьер-министра Ирака Тахера Йахйи ат-Тикрити было подписано культурное соглашение. Оно предусматривало обмен учителями и студентами, туристами, развитие научно-технических связей. В обеих столицах предполагалось открыть культурные центры другой стороны. В октябре 1967 г. Иран принял участие в промышленной выставке в Багдаде, и иранский павильон был признан лучшим и награжден дипломом первой степени[1016].

После победы «революции 17 июля», приведшей к власти левое крыло партии Баас, иракское правительство устами своего посла в Тегеране заявило, что события в Ираке являются чисто внутренним делом этой страны и они не окажут никакого влияния на ирано-иракские отношения. И действительно, в октябре 1968 г. в Тегеран прибыла иракская делегация, и стороны рассмотрели широких круг торгово-экономических вопросов. Иран посетили группы иракских студентов и женская делегация. Теплый прием был оказан иранским артистам, выступившим с концертами в городах Ирака. Успешно прошел фестиваль иранских фильмов в Ираке, состоялся обмен спортивными делегациями. 14 декабря 1968 г. начался официальный визит в Иран заместителя премьер-министра и министра обороны Ирака Хардана ат-Тикрити. Стороны достигли договоренности о создании двусторонней комиссии, призванной рассмотреть спорные вопросы. После завершения переговоров, на которых были затронуты практически все проблемы межгосударственных отношений, Хардан ат-Тикрити заявил, что «главная цель визита — создать здоровую атмосферу для будущего сотрудничества — достигнута, и заложена прочная основа для решения проблем, существующих между двумя странами»[1017]. Однако ближайшие события показали, что он либо ошибся в своих оценках, либо выдавал желаемое за действительное.

27 января 1969 г. иранская делегация в составе 20 человек вылетела в Ирак для ведения переговоров. Разногласия проявились в первый же день заседания. Иранская сторона утверждала, что договор 1937 г. был заключен на неравноправных условиях, не соответствует международным правовым нормам и понятиям справедливости, является «документом колониальной эпохи». Другими словами, иранская делегация настаивала на аннулировании договора 1937 г. и заключении нового соглашения. В ответ Ирану было заявлено, что по договору 1937 г. часть иракской территории «без всякого основания» была передана Ирану, и Ирак, стремясь к упрочению добрососедских отношений, не требует возвращения этих земель. Переговоры зашли в тупик[1018].

19 апреля 1969 г. Иран решился на действия, кардинально изменившие положение на ирано-иракской границе: было объявлено об односторонней денонсации договора 1937 г. Выступая на чрезвычайном заседании меджлиса, заместитель министра иностранных дел страны Амир Хосров Афшар обвинил иракскую сторону в экспансионизме и нарушении ранее принятых соглашений. «Ввиду вышеизложенного, — заявил он, — правительство считает договор 1937 г. недействительным, аннулированным и ничего не стоящим»[1019].

В средствах массовой информации обеих стран была развернута широкая пропагандистская кампания. Шахское правительство обвинялось в оказании помощи Израилю и стремлении заставить Ирак отозвать войска, размещенные в Сирии и Иордании. С подобным заявлением выступит, в частности, президент аль-Бакр[1020]. Со своей стороны, 29 апреля Тегеран сделал достоянием гласности план по предотвращению «иракской угрозы», согласно которому левый берег Шатт-эль-Араб был заминирован на протяжении 60 км[1021].

Обострение ирано-иракских отношений ослабляло позиции участников антиизраильского фронта, и некоторые из них (Саудовская Аравия, Иордания, Кувейт) выступили с предложением разрешить конфликт мирным путем и предложили свои посреднические услуги. Угроза прямого вооруженного столкновения между Ираном и Ираком была снята, но конфронтация продолжалась. В августе иракское правительство в одностороннем порядке аннулировало соглашения по торговле и транзиту, лишив Иран возможности продвигать товары на свой перспективный рынок[1022].

Попытка неизвестных лиц 20 января 1970 г. организовать государственный переворот в Ираке вызвала новую волну антииранских выступлений. Тегеран был прямо обвинен в пособничестве заговорщикам. В своем официальном заявлении правительство Ирака утверждало, что Соединенные Штаты и Великобритания через «иранское правительство предоставили в распоряжение заговорщиков 3 тыс. автоматов и 650 тыс. патронов»[1023]. В итоге дипломатические отношения между двумя странами были прерваны, и одновременно с этим иракская сторона приняла решение о закрытии консульств Ирана в Кербеле, Эн-Неджефе и Басре.

21 января 1970 г. правительство Ирака направило посольству Ирана в Багдаде ноту протеста следующего содержания: «С сожалением сообщаем, что, по сведениям соответствующих иракских организаций, иранский посол Эззатоллах Амоли, военный атташе полковник Алам, пресс-атташе Голь Шарифи, помощник военного атташе майор Али Садекян и третий секретарь иранского посольства Да'уд Тахер занимались деятельностью, не соответствующей их дипломатическим функциям, и вмешивались во внутренние дела Иракской Республики. Таким образом, это поставило под угрозу безопасность государства. МИД Иракской Республики, выражая резкий протест против указанной деятельности, которая несовместима с принципами дипломатии и международными договорами и соглашениями, рассматривает данных лиц как персон нон грата и требует, чтобы они покинули страну в течение 24 часов».

В ответной ноте Иран выражал свое сожаление в связи с этими «неожиданными мерами правительства Иракской Республики» и полностью отрицал все обвинения, предъявленные сотрудникам посольства. Послу Ирака в Тегеране Мохаммеду Хосейну аль-Йасину и его подчиненным было дано 24 часа на то, чтобы они покинули страну[1024].

В начале 1970-х годов напряженность в ирано-иракских отношениях продолжала нагнетаться. Полностью прекратились экономические, торговые и культурные связи. В конце марта 1970 г., выступая на пресс-конференции в Багдаде, президент Ирака аль-Бакр обвинил Иран во вмешательстве во внутренние дела своей страны, а в интервью ливийской газете «Ас-Саура» заявил, что Иран стремится произвольно использовать Шатт-эль-Араб[1025]. Ситуация стала взрывоопасной, когда Ирак предоставил политическое убежище генералу Тимуру Бахтияру, бывшему главе САВАК, заочно приговоренному в Иране к смертной казни за участие в заговоре против Мохаммеда Реза Пехлеви.

Генерал Тимур Бахтияр был уволен с поста главы САВАК из-за разногласий с шахом в конце 1960-х годов. Он эмигрировал сначала в Италию, потом перебрался в Ливан. Официальный Бейрут отказал в требовании иранского правительства о выдаче опального генерала, что привело к разрыву ирано-ливанских отношений. После этого ему было разрешено выехать в Ирак.

В июле 1970 г. три иранца захватили самолет иранской авиакомпании и заставили пилотов совершить посадку в аэропорту Багдада. Позже выяснилось, что они были агентами секретной службы и совершили угон самолета специально, чтобы втереться в доверие к Тимуру Бахтияру. Им это удалось. 9 августа 1970 г. эти агенты отправились с Бахтияром на охоту близ ирано-иракской границы, и во время этой охоты он был убит[1026].

С начала 1971 г. Багдад прилагал все возможные усилия, чтобы не допустить расширения влияния Ирана в зоне Персидского залива. Политика шаха в этом регионе характеризовалась в Ираке как захватническая и колониальная. В июле иракская миссия в составе восьми министров посетила 13 арабских стран с целью добиться создания единого антииранского фронта. Тегеран игнорировал иракский вызов и 30 ноября оккупировал острова Абу-Муса, Большой и Малый Томб в Ормузском проливе. Последовал очередной разрыв дипломатических отношений, а обстановка на ирано-иракской границе накалилась до такой степени, что в столкновениях дело порой доходило до применения танков и артиллерии. В этих условиях иракское руководство приняло решение о высылке из страны в трехдневный срок 40 тыс. иранцев, доведя общее число депортированных до 60 тыс. человек. 15 января 1972 г. в интервью иностранным журналистам Мохаммед Реза Пехлеви следующим образом прокомментировал создавшееся положение: «Иран — это страна, которая думает, прежде чем предпринять какие-либо шаги, и мы дорожим своим престижем. Но мы имеем дело с руководителями, которые не похожи на нас или же не думают так же, как мы. Мы никогда не предприняли бы таких действий, как спешное выселение 60 тыс. человек… Наша страна не намерена из-за этих провокаций менять свои взгляды и методы. И все же им следует быть поосторожней, так как нельзя переходить определенные границы, прибегая к провокационным действиям. Те, против кого направлены такие действия, могут в конце концов потерять терпение»[1027].

Начавшаяся 6 октября 1973 г. четвертая арабо-израильская война вызвала необходимость нормализации отношений между всеми мусульманскими странами Ближнего и Среднего Востока. В обстановке противоборства с Израилем иранские власти не могли занимать открытые антиарабские позиции и дали понять, что в этой войне арабские страны могут рассчитывать на нейтралитет Ирана. В Ираке это было воспринято как добрый знак, дающий возможность передислоцировать воинские подразделения, сосредоточенные на ирано-иракской границе, на арабо-израильский фронт. Тегеран и Багдад стали изыскивать пути к сближению. Уже 7 октября СРК Ирака принял решение о восстановлении дипломатических отношений с восточным соседом, а через неделю дипломатические миссии обоих государств возобновили свою деятельность. В целом, отношения между Ираном и Ираком в середине 1970-х годов можно охарактеризовать как стабильно напряженные. Периодически вспыхивали стычки на границе, и этот вопрос дважды рассматривался в Совете Безопасности ООН (февраль, май 1974 г.), появились новые разногласия по курдской проблеме, и Ирак стал обвинять Иран в поддержке сепаратистских движений на своей территории. Однако национальные и геополитические интересы каждой из сторон подталкивали руководство обеих стран к ведению мирных переговоров.

Обострение внутриполитической ситуации в Ираке, вызванное широкомасштабной войной в Курдистане, вынудило Багдад предпринять дипломатические усилия с целью нормализации отношений с Ираном и сесть за стол переговоров. Соответствующая просьба о посредничестве была направлена в Алжир, Египет, Иорданию и Саудовскую Аравию страны, заинтересованные в активном участии Ирака в арабо-израильской войне. В первых числах марта 1975 г. Мохаммед Реза Пехлеви и Саддам Хусейн (тогда еще заместитель председателя СРК) прибыли в столицу Алжира для участия в работе очередной сессии стран-членов ОПЕК на высшем уровне. При посредничестве президента Алжира Хуари Бумедьена 4 и 5 марта состоялись встречи глав двух делегаций. В ходе состоявшихся переговоров стороны изъявили желание разрешить спорные проблемы, существовавшие между двумя странами. 6 марта Мохаммед Реза Пехлеви и Саддам Хусейн подписали соглашение, получившее известность как Алжирская декларация. Было принято компромиссное решение: Иран обязался прекратить поддержку курдов, боровшихся за свою автономию и выступавших против центрального правительства в Багдаде, а Ирак, со своей стороны, согласился признать равными права Ирана на использование Шатт-эль-Араб и на проведение речной границы по тальвегу. Это подтвердил в своем выступлении на пресс-конференции в Тунисе Саддам Хусейн, заявивший тогда: «Ирак будет делиться с Ираном водами Шатт-эль-Араб, а Иран, в свою очередь, согласился прекратить оказывать помощь иракским курдам»[1028]. Стороны решили провести окончательную демаркацию сухопутной границы на основе Константинопольского протокола 1913 г. и протоколов Комиссии по делимитации границ 1914 г. Наряду с этим была достигнута негласная договоренность о том, что иракские власти примут эффективные меры против жившего тогда в Ираке айатоллы Хомейни, который вел активную антишахскую деятельность. В итоге имам был демонстративно выслан из страны.

26 марта Багдад с официальным визитом посетил премьер-министр Ирана Амир Аббас Ховейда. В ходе состоявшихся переговоров стороны заявили о своем стремлении к урегулированию всех спорных вопросов двусторонних отношений. В развитие этой договоренности в конце апреля того же года состоялся официальный визит в Тегеран заместителя председателя СРК Ирака Саддама Хусейна. По прибытии в аэропорт «Мехрабад» иранской столицы он, в частности, заявил: «В настоящее время взаимоотношения двух стран во всех областях развиваются успешно». Саддам вручил шаху личное послание президента Ирака аль-Бакра. После окончания переговоров в совместном коммюнике стороны «выразили удовлетворение по поводу двусторонних серьезных мер, предпринятых в направлении осуществления решений алжирского соглашения и урегулирования значительных противоречий, существовавших между двумя странами, а также относительно расширения региональных, традиционных и добрососедских отношений между Ираном и Ираком»[1029].

13 июня 1975 г. в Багдаде был подписан Договор о границах и добрососедских отношениях между Ираном и Ираком, к которому прилагалось три протокола, призванных обеспечить безопасность сухопутных и водных границ. В мае-июне следующего года эти документы были ратифицированы парламентом Ирана и СРК Ирака, что было воспринято как «начало новой эры сотрудничества» между двумя странами[1030]. Была создана совместная комиссия, которая занялась вопросами делимитации сухопутных и речных границ, восстановлением пограничных столбов и установкой новых пограничных знаков по всей длине границы между двумя государствами. Как показало развитие событий, обе стороны не торопились с реализацией некоторых пунктов договоренностей 1975 г. Ирак затягивал разработку концепции о совместном использовании Шатт-эль-Араб, а Иран не спешил с передачей иракской стороне оговоренных участков вдоль общей границы. И все же до конца 1975 г. было подписано несколько двусторонних документов, призванных обеспечить безопасность на сопредельных территориях. В них регламентировались проблемы судоходства по Шатт-эль-Араб, использования пограничных рек и пастбищ, прав и полномочий пограничных комиссаров и т. п. Ирано-иракская граница, закрепленная Алжирским соглашением, объявлялась неприкосновенной, постоянной и окончательной. Стороны заявили, что положения договора и прилагаемых к нему протоколов и карт не должны ни под каким предлогом подлежать изменению или нарушению. Было констатировано, что соглашение о линии границы рассматривается как один из шагов на пути ко всеобщему урегулированию ирано-иракских отношений. Посетив в начале 1977 г. Иран, министр иностранных дел Ирака Саадун Хаммади заявил: «Теперь речь идет не о прошлом, все проблемы наших отношений уже разрешены и ликвидированы, мы теперь думаем о путях дальнейшего развития наших отношений»[1031]. Была возобновлена работа иранских генеральных консульств в Кербеле и Басре, а иранские паломники вновь получили возможность посещать святые шиитские места в Ираке. В 1977 г. стороны подписали ряд совместных документов. Торговое соглашение предусматривало расширение товарооборота на 40 млн риалов. Иран начал поставлять Ираку автобусы и микроавтобусы, пожарные машины и подъемные краны, холодильники и вентиляторы, ткани и хлопок, газовые трубы, стекло, медикаменты и т. д. Ирак экспортировал в Иран зерно, химические удобрения, изделия из пластмасс, полиграфическую продукцию. Был подписан договор об экономическом сотрудничестве сроком на 10 лет. Он предусматривал проведение совместных работ по выведению продуктивных пород скота, выращиванию зерновых культур, хлопка, фруктов, разведению рыб и т. п. Соглашение о транзитном сообщении способствовало развитию транспортных связей, воздушных и наземных перевозок. Было решено осуществить в дальнейшем стыковку железнодорожных линий на границе двух стран в районе Ханакина. Соглашение о культурном сотрудничестве предоставляло возможность обеим странам осуществлять обмен делегациями деятелей литературы и искусства, образования и просвещения[1032].

Укрепление двусторонних связей проходило на фоне столкновения внешнеполитических курсов обеих стран. Особенно остро Иран и Ирак соперничали за лидирующие роли в зоне Персидского залива. Входивший в блок СЕНТО шахский Иран был связан договорными обязательствами с Соединенными Штатами и опирался на их военную и политическую поддержку. Тегеран выступал активным поборником создания военно-политического пакта государств Персидского залива, призванного обеспечить коллективную безопасность в регионе с целью отражения «красной опасности». При этом он отводил себе ведущую роль в решении всех региональных проблем. В этом ему твердо и последовательно противостоял Ирак, также заинтересованный в сохранении мира и стабильности на Ближнем и Среднем Востоке, но выступавший за то, чтобы этот регион не был ареной соперничества «великих держав». Внешняя политика Ирака строилась тогда на принципах Движения неприсоединения, и лучшим путем для достижения этой цели Багдад считал развитие двустороннего сотрудничества. Противоречия сохранялись и в подходах к ближневосточному урегулированию. Обе страны выступали за освобождение Израилем захваченных им в 1967 г. арабских земель и за предоставление арабскому палестинскому народу права на самоопределение. Однако Ирак входил в состав непримиримого антиизраильского фронта, в то время как Иран продолжал сохранять с Израилем широкие военно-политические и экономические связи.

После прихода к власти (июль 1979 г.) Саддам Хусейн поставил перед собой задачу превратить Ирак в ведущее государство на Ближнем и Среднем Востоке, поднять его престиж в арабском мире, а сам стремился стать лидером мусульманских стран региона. Достижение этих целей облегчалось, с точки зрения нового главы государства, отходом Египта от общеарабской борьбы против империализма и сионизма, вызванным сепаратными договоренностями президента Египта Анвара Садата и премьер-министра Израиля Менахема Бегина в Кэмп-Девиде (март 1979 г.). Используя благоприятную ситуацию, сложившуюся в связи с охватившим западный мир энергетическим кризисом, иракское руководство взяло курс на создание мощной производственной базы на основе новейших научно-технических и технологических достижений. Официальные лица и средства массовой информации прикладывали огромные усилия, чтобы убедить общественное мнение внутри страны и за ее пределами в способности Ирака к 1985 г. стать наиболее развитым и мощным государством региона. В этих целях на реализацию программ развития престижных передовых отраслей в 1981 г. планировалось истратить около 23 млрд дол. Правительство Саддама Хусейна стало широко рекламировать своевременное и быстрое выполнение международных экономических обязательств, хотя до этого сохраняло втайне контракты, заключенные с компаниями западных стран. Только с фирмами Франции, ФРГ, Великобритании и Италии в начале 1980-х годов были подписаны контракты на сумму свыше 2,7 млрд дол.[1033].

Победа исламской революции резко изменила характер взаимоотношений между Ираном и Ираком. Весь комплекс давних противоречий, окрашивавших ирано-иракские отношения, был поглощен новой глобальной внешнеполитической доктриной, разработанной шиитским руководством. Став во главе Исламской Республики, айатолла Хомейни в основу внешней политики по отношению, в первую очередь, к мусульманским странам положил концепцию «экспорта исламской революции». И, естественно, главным объектом этой политики стал Ирак. Хомейни не забыл, что иракское руководство фактически выдворило его из страны в октябре 1978 г. Когда 5 апреля 1979 г. он получил поздравительную телеграмму по случаю образования ИРИ от президента аль-Бакра, то дал на нее ответ, явно выходивший за рамки дипломатического этикета. Отношения между Ираном и Ираком покатились по наклонной плоскости.

Приведем комментарий сложившейся ситуации, который был изложен Саддамом Хусейном в выступлении в Национальном Совете 11 апреля 1982 г.:

«В то время товарищ Ахмед Хасан аль-Бакр был в Саудовской Аравии, совершая малый хадж. Я послал телеграмму от его имени отсюда из Ирака, в которой мы поздравили их с созданием республики и в которой мы выразили надежду, что отношения между нами будут развиваться на службу обоим народам. Он ответил телеграммой, которую нельзя направить даже людям самого маленького положения по любому поводу, и закончил ее так: "И приветствия тому, кто последует по правильному пути". И как будто этой телеграммой (даже если бы он не ответил, было бы лучше) имел в виду оскорбить режим. И все-таки мы сделали вид, что как будто не читали телеграммы и не слышали о ней…»[1034].

7 октября 1979 г. Иран потребовал закрытия в трехмесячный срок иракского консульства в Хорремшехре. Когда ультимативные сроки прошли, а работа миссии еще продолжалась, начался погром. 11 января 1980 г. на консульство было совершено нападение: дипломатическая почта и документы были изъяты, иракский флаг сорван, портреты Саддама Хусейна растоптаны, дипломаты избиты и изгнаны.

В Багдаде ожидали, что новые иранские власти полностью отвергнут региональную политику шахского режима. Этим надеждам не суждено было сбыться. В Тегеране не собирались осуждать внешнюю политику свергнутого шаха. Было заявлено, что все аннексированные при монархическом режиме земли впредь останутся под иранской юрисдикцией. Все громче раздавались заявления, что большая часть территории Ирака, а также некоторые страны Залива, в частности Бахрейн и Кувейт, исконно являются иранскими. Одновременно Иран официально переименовал Персидский залив в Исламский залив.

Реакция Ирака на призывы к экспорту исламской революции последовала незамедлительно и была резко негативной. Мало того, что эта идея в корне противоречила главной внешнеполитической цели баасистского руководства — созданию единого арабского государства на национальной, а не религиозной основе, — она вообще угрожала независимому существованию Ирака с его преобладающим шиитским населением. Саддам Хусейн крайне раздраженно воспринял экстравагантную идею Хомейни перенести шиитские святыни из Эн-Неджефа и Кербелы в иранский Кум. Ирак возобновил поддержку иранских курдов и арабов Хузистана. В своих заявлениях руководящие деятели обеих стран, отбросив восточную иносказательность, стали без обиняков обвинять друг друга во всех смертных грехах.

Начиная с весны 1979 г. обстановка на ирано-иракской границе обострилась до такой степени, что взаимные провокации и вооруженные стычки стали обычным явлением. Мелкие пограничные отряды и посты сменялись на регулярные воинские подразделения. Дело доходило до применения тактических ракет класса «земля-земля».

Арабский национализм и исламское единство. Одним из центральных пунктов в конфронтации Ирака и Исламской Республики Иран являлся различный подход к ответам на два извечных и непростых вопроса: какой характер должна иметь государственная власть, светский или теократический? что должно быть первоосновой для единения людей вне зависимости от их гражданства, социального или материального положения, пола или возраста — кровное родство и национальная принадлежность или же духовные узы?

В Ираке в 1930-е годы сложилось полусветское государство, в котором мусульманские служители культа играли второстепенные роли. Светский характер государства еще более усилился с приходом к власти партии Баас, чья программа содержала пункты, не совместимые с концепцией теократической власти, созданной на основе ислама. В программе партии отсутствует упоминание об исламе и провозглашается отделение религии от государства, что входит в прямое противоречие с исламской доктриной, выступающей за приоритетное положение религии во всех сферах жизни общества.

В отличие от Ирака, в Иране шииты традиционно выступали в качестве самостоятельной политической силы. Они пользовались экономической независимостью, были более организованны, чем мусульманские общины в других странах. После победы революции стало очевидно, что Исламская Республика Иран не сможет найти общий язык с арабскими националистическими режимами. Любое правительство, явно или скрыто отделявшее ислам от власти, автоматически становилось врагом исламской революции. В первую очередь это относилось к Ираку, о положении в котором айатолла Хомейни знал не понаслышке, так как провел там в эмиграции почти 15 лет. Постоянная дискриминация и репрессии со стороны баасистов по отношению к шиитам убедили имама в том, что Ирак является одним из главных врагов не только Ирана, но и ислама.

Столкновение иракской и иранской моделей государственного и общественно-политического устройства проявлялось в том, что Ирак считал себя передовым отрядом движения панарабизма, выступавшим за единство и независимость арабской нации на основе отделения ислама от государства. Со своей стороны, Иран апеллировал ко всему мусульманскому миру и претендовал на роль главного покровителя сил, выступавших за политическое объединение всех мусульманских народов.

Основные цели партии Баас были слиты в триедином лозунге: «Единство, свобода, социализм». «Единство» подразумевало общность интересов и целей всей «арабской нации», задачу единения всех арабов независимо от того, в каких странах они проживают. «Свобода» — освобождение от всех форм зависимости, прежде всего империалистического угнетения. «Социализм» — уничтожение эксплуатации человека человеком. Исходя из концепции «единства», баасисты считали, что борьба арабского народа в каждом регионе одна и та же. Эта борьба должна быть едина по форме, иметь единые цели и единый практический план. Другими словами, борьба за единство предполагала «единство борьбы».

Главным элементом баасистской идеологии был и остается арабский национализм. «Арабы, — говорится в Конституции ПАСВ, — единая нация, имеющая собственное право существовать в едином государстве и быть свободной, чтобы реализовать все свои возможности»[1035]. Программные документы Баас ставили национальные чувства выше религиозных, в них не было ни единого упоминания об исламе как определяющем факторе жизни народов арабских стран. «Национальные узы это единственные узы, которые могут существовать в арабском государстве. Они… нейтрализуют все религиозные, общинные, племенные, расовые или региональные отличия»[1036]. (Заметим попутно, что отцы-основатели Баас — Мишель Афляк и Заки Арсузи — были христианами.) В Манифесте Национального комитета сирийских панарабистов от 2 апреля 1936 г. говорилось: «Арабская нация — это население, проживающее на арабской территории, объединенное общностью языка, склада ума, исторических воспоминаний, нравов и обычаев, интересов и надежд. Злейшие враги нашей страны суть колониализм, нищета, невежество, социальный консерватизм и религиозный фанатизм»[1037]. После падения Османской империи конечной целью арабских националистов было объявлено «создание независимого Арабского государства в составе… стран Аравийского полуострова, Ирака, Палестины и Сирии». При этом отмечалось, что столицей его должна быть не Мекка, а Дамаск, «чтобы Арабское государство не имело религиозного мусульманского характера»[1038]. Проводником этих идей в Ираке стала созданная в 1930-е годы панарабская организация «Нади аль-Мусанна» («Клуб Мусанны»), названная так в честь Мусанны ибн аль-Хариса.

Айатолла Хомейни и до победы исламской революции в Иране говорил о необходимости создания теократического государства не только в Иране, но и вообще в мусульманском мире, об объединении мусульманских стран под «единым исламским руководством», с тем чтобы покончить с засилием сионизма и империализма. После победы исламской революции его заявления стали более конкретными: «Мы должны усердно стараться экспортировать нашу революцию во весь мир. Никто не должен в этом сомневаться, так как ислам не рассматривает исламские страны обособленно, а является сторонником и защитником всех угнетенных народов мира. С другой стороны, сверхдержавы и другие силы пытаются уничтожить нас. Если мы окажемся замкнутыми в себе, то определенно столкнемся с поражением»[1039].

Руководители исламской революции заявляли, что ее «экспорт» в соответствии с принципами ислама будет осуществляться «мирными средствами», а не «мечом», что все действия Ирана являются «самозащитой» от внешнего врага. Однако понятие «самозащита» трактовалось весьма широко: не только как защита отечества, но и как защита ислама. Профессор международных отношений университета Вирджиния (США) Р.К.Рамазани перечислил «мирные средства», использовавшиеся при «экспорте исламской революции» иранским руководством: а) «исламская этика»; б) шиитская проповедь по пятницам; в) привлечение на свою сторону и воздействие на иностранных улемов; г) паломничество иранцев в Мекку; д) принятие в Иране руководителей революционных организаций стран Персидского залива и координация действий в «борьбе против империализма во всем мире». В этих целях предпринимались конкретные практические шаги. В мае 1983 г. Иран организовал и провел в Тегеране международный конгресс, в работе которого участвовало более 500 религиозных деятелей из различных стран. Воззрения айатоллы Хомейни пропагандировали до 150 тыс. иранцев, ежегодно совершавших паломничество в священные города Хиджаза. По приглашению иранского руководства страну посещали руководители таких дружественных организаций, как «Исламское революционное движение Ирака», «Верховная ассамблея исламской революции в Ираке», «Исламское революционное движение Аравийского полуострова», «Исламское освободительное движение Бахрейна» и др.[1040].

На практике «мирный экспорт исламской революции» сочетался с экспансионистскими призывами. Тегеран неоднократно прибегал к угрозе применения силы в отношении соседних арабских государств. В 1979 г. видный религиозный деятель айатолла Рухани призывал к «аннексии» Бахрейна в случае, если правители династии аль-Халифа не перейдут к исламской форме правления, подобной той, что существовала в Иране. Абольхасан Банисадр, будучи еще министром финансов и экономики Ирана, в одном из интервью заявил, что «арабские страны, такие как Абу-Даби, Катар, Оман, Дубай, Кувейт и Саудовская Аравия, в глазах Ирана представляют собой государства, не являющиеся независимыми». Министр добавил, что Иран «не собирается покидать ни островов Томб, ни острова Абу-Муса»[1041]. В ходе поездки в страны Залива в мае 1980 г. министр иностранных дел Ирана Садек Готбзаде пытался склонить руководство этих стран к поддержке целей исламской революции в ущерб принципам арабского национального единства. В этих условиях арабские страны Персидского залива пришли к необходимости объединить усилия для обеспечения своей безопасности перед лицом новой угрозы. «Исламская революция в Иране привела к тому, что идеологические противоречия между «реакционными» и «прогрессивными» арабскими государствами отошли на задний план, возникли предпосылки для тесного регионального сотрудничества»[1042].

В отличие от Ирана, который делал упор на основополагающие принципы ислама, Ирак акцентировал внимание на «арабском характере» ислама и на роли в возвышении шиизма, которую сыграл «праведный» халиф Али. Во многом эта концепция базировалась на идеях создателей партии Баас. Мишель Афляк заявлял: «Сила ислама в современную эпоху возродилась и нашла проявление в новой форме арабском национализме»[1043]. Еще в 1948 г. он выступил за «нейтралитет, обусловленный философией национализма, которая отвергает как капиталистическую систему и западную демократию, так и коммунистическую систему»[1044]. Позже, после суэцкого кризиса 1956 г., его взгляды эволюционировали влево, и он стал заявлять, что интересы арабской нации и Советского Союза «совпадают» и что СССР «стремится защитить арабские государства от западного империализма и не допустить, чтобы они использовались как театр военных действий или как экономический резерв с целью усилить влияние и гегемонию империализма»[1045].

Партия Баас видела в исламе лишь «предшественницу социалистических идей» и боролась за возрождение арабского мира. «Основная сила, объединяющая людей в единую общность, — говорил Саддам Хусейн, — это нация. Только в нации люди чувствуют свою силу. Нация также создает основы для духовного развития людей, так как способствует выработке идеологии, наиболее полно соответствующей их потребностям»[1046]. Другими словами, по мнению иракского президента, нация — первична, а религиозная принадлежность — вторична. Ошибочность подобных заявлений для айатоллы Хомейни была очевидна: еще Пророк более близкими себе людьми считал всех мусульман, а не родственников-язычников. Поэтому ответ имама в заочном споре с Саддамом Хусейном был краток: «…Нет арабов и неарабов, турок и персов, есть только ислам и единство на основе ислама»[1047]. Существует ли сила, способная привести народ к свободе, а государство к процветанию? Существует, отвечают оба лидера. «Партия [читай: Баас. — А.А.], утверждал Саддам Хусейн, — это сильное оружие, с помощью которого народ может добиться правления тех людей…. которые в максимальной степени обеспечивают его интересы, заботятся о национальных интересах». «Только ислам, а не какая-то партия, — возражал в заочном споре Хомейни, — является подлинной основой, на которой можно создать справедливое общественное устройство»[1048].

Революционный процесс в Иране вынудил арабский мир предпринять меры для защиты от экспансии революционного ислама, угрожавшей стабильности соседних стран. Ирак как единственная из арабских стран, граничащих с Ираном, должен был стать первым объектом «экспорта» исламской революции. Призывы к распространению иранского опыта были восприняты в Багдаде как стремление дестабилизировать Ирак и добиться низложения баасистского руководства. Борьба с Ираном рассматривалась здесь как акт национальной обороны в целях охраны территории от иностранного вмешательства. Иракские пропагандисты характеризовали «иранский режим» как смесь «анархизма, коммунизма, нацизма и фашизма», не имеющую какого бы то ни было отношения к исламу[1049].

Ирак видел в своем конфликте с Ираном олицетворение борьбы с персидским национализмом, а не проявление религиозной войны, в которой сунниты воюют против шиитов. Как светская партия, Баас рассматривала ислам в качестве духовного и культурного источника арабского национализма. Этот подход, по мнению шиитского руководства, есть не что иное, как ересь. Хомейни считал, что религия не может быть отделена от государства, он призывал к исламскому единству, достижение которого возможно при сокрушении империализма. Хомейни утверждал, что национализм противен исламу. Он верил в «исламский интернационализм». Поэтому большинство арабских стран согласилось с лидерством Багдада, возложив на Саддама Хусейна миссию «защитника арабского мира» от наступления персов-шиитов.

В этих условиях идеология Баас, ранее расценивавшаяся многими консервативными режимами, например в Саудовской Аравии, как дестабилизирующий фактор, стала чуть ли не единственным оплотом борьбы против «гегемонистских претензий Тегерана». Обеспокоенные негативной реакцией правительств арабских стран на призывы к «экспорту исламской революции» иранские власти вынуждены были еще раз подтвердить, что имеют в виду лишь «экспорт идей», который будет осуществляться не с помощью насильственного навязывания, а силой убеждения.

Недовольство иракских властей вызывал не только сам тезис о том, что исламская революция неизбежно должна выйти за пределы национальных границ Ирана и победить в других мусульманских странах, где есть крупные шиитские общины, но и взятый иранским руководством курс на активизацию пропаганды среди иракских шиитов, прямо призывавшихся к свержению баасистского правительства. А эти призывы не повисали в воздухе: в Ираке, где большинство населения (по разным подсчетам, от 55 до 60 %) исповедует ислам шиитского толка, государственная власть со времен Аббасидов и по сей день находится в руках суннитов. Перед революцией 1958 г. из 80 штабных офицеров вооруженных сил страны лишь трое были шиитами, в то время как среди рядовых солдат доля шиитов достигала 90 %. Удельный вес суннитов в руководстве партии Баас всегда колебался в районе 85 %[1050]. Так же как и в Средние века, шииты при монархическом режиме и в годы республиканского правления оставались наиболее бесправной и обездоленной частью иракского общества. Характерно, что Иракская коммунистическая партия все годы своего существования опиралась главным образом на шиитов, а сами коммунисты в подавляющем большинстве были выходцами из шиитской среды.

С 1979 г. в Ираке начали создаваться подпольные шиитские организации, ставившие своей целью подготовку государственного переворота. К наиболее значительным из них следует отнести Партию исламского призыва («Хизб ад-да'ава аль-исламийа»), лидером которой был Мухаммед Бакр Садр, и «Движение за освобождение мусульман». Обе организации призывали к джихаду против правящей партии Баас и установлению в стране теократической системы правления, основанной на принципах Корана.

Позднее Саддам Хусейн так комментировал эту ситуацию: «Хомейни послал ему [Мухаммеду Бакру Садру. — А.А.] телеграмму через наши официальные линии связи, через аппараты иракского министерства связи, открытую телеграмму и откровенную, в которой писал ему: «Мы слышали, что ты хочешь покинуть Ирак. Ты не должен покидать Ирака, а руководить революцией против режима». Смотрите, до какой степени дошло презрение к этой стране! Как будто мы маленькое презренное приложение к стране персов, и он [Хомейни. — А.А.] распределяет, кто должен быть в ней и кто не должен быть. Мы сделали вид, что не читали эту телеграмму и не слышали этого разговора»[1051].

Однако влияниешиитской оппозиции в Ираке было незначительным. В стране была развернута широкая кампания по улучшению материального положения иракских шиитов, что позволило Саддаму Хусейну добиться их лояльности в обстановке, когда грядущая война с Ираном становилась все очевидней. Не последнюю роль сыграли и заявления Хомейни о необходимости переноса центров шиизма из Атабата в Кум, что значительно облегчало контрпропаганду баасистов против иранских властей. В результате, когда в Иране была создана организация «Исламская революция Ирака» и даже выдвинут кандидат на смену Саддаму Хусейну — шиитский айатолла из Ирака Са'ид Мухаммед аль-Хаким, это не вызвало поддержки со стороны иракских шиитов.

Усилившаяся после исламской революции в Иране тяга многих мусульман к самоидентификации исключительно в рамках ислама расценивалась иракским руководством как угроза, которая могла бы поставить под вопрос успех баасистов в деле национальной консолидации общества. Настороженное отношение к исламской революции разделяла и подавляющая часть иракского населения, в особенности суннитское и христианское меньшинство, опасавшееся быть захлестнутым «шиитской волной». Иракские крестьяне, в большинстве своем шииты, далеко не так религиозны, как иранцы, и к тому же в силу своего происхождения (из коренных арабов пустыни) предпочитали использовать в качестве основы для самовыражения арабизм, а не шиитский ислам. Тем не менее Саддам Хусейн решил подстраховаться. Весной 1979 г. шииты, к своему великому удивлению, услышали из уст президента Ирака слова, прославляющие первого шиитского имама — халифа Али. Одетый в традиционное шиитское облачение, аббайа, Саддам, позируя перед телекамерами, посетил шиитские поселения, где раздавал жителям деньги и телевизоры. Более того — в ходе широко разрекламированной поездки главы государства в Эн-Неджеф (октябрь 1979 г.) изумленной публике был предъявлен рисунок генеалогического древа, возводящего родословную президента к самому Пророку. «Мы имеем право заявить, при этом не фальсифицируя историю, что мы внуки имама аль-Хусейна», вдохновенно произнес он[1052].

2 апреля 1980 г. Ирак направил два письма протеста против «провокационных действий» Тегерана Генеральному секретарю ООН Курту Вальдхайму и главе очередной VI Конференции неприсоединившихся стран Фиделю Кастро. В ответ МИД Ирана сделал заявление, что Ирак захватил территории, принадлежащие Ирану, а айатолла Хомейни 8 апреля высказался в том духе, что если Ирак будет продолжать требовать освобождения островов Томб и Абу-Муса, то Иран будет продолжать предъявлять территориальные претензии Ираку. 18 апреля на одной из своих встреч Хомейни заявил: «Иракское правительство недействительно, оно даже не имеет парламента; оно является военной кликой, захватившей власть и действующей как ей заблагорассудится… Саддам Хусейн хвастается своим арабизмом… Необходимо, чтобы все мусульманские народы знали действительное значение этого понятия. Сказать «мы являемся арабами» эквивалентно заявлению «мы не являемся мусульманами». В настоящий момент своей истории арабы противостоят исламу. Они хотят возродить эпоху Омейядов и джахилийи, когда сила и власть были на стороне арабов…» На следующий день в печати было опубликовано воззвание духовного лидера Ирана, где, в частности, говорилось: «Иракский народ не должен попасть в руки своих агрессивных правителей. Его долг, как и долг его армии, — свергнуть Баас, являющуюся неисламской партией»[1053]. В интервью немецкому журналу «Шпигель» от 1 июня 1981 г. (уже после начала боевых действий) Саддам Хусейн отверг обвинения айатоллы Хомейни в нерелигиозности иракской политической системы, назвав это «не его делом», тем более что в стране большинство населения исповедует ислам. «Мы правим не от имени религии, — заявил президент Ирака, — поскольку полагаем, что это отвечает интересам народа и арабской нации. Мы погрязнем в хаосе и анархии, если народы этого мира позволят восторжествовать над собой муллам и религиям. Мы думаем, что правление на основе религии создает больше проблем, чем разрешает»[1054].

О характере пропагандистских публикаций в Ираке в годы ирано-иракской войны можно судить по книге с характерным названием «Кадисия Саддама. Против хомейнистского гнета, фашизма, империализма и сионизма». Ее авторы поставили перед собой задачу раскрыть «характер и сущность битвы, которую ведет Ирак под руководством борца за арабское дело Саддама Хусейна» против «нового татаро-монгольского нашествия, несущего арабам средневековую отсталость, иностранное порабощение, гнет и ограбление и прикрывающегося лозунгом "распространения исламской революции"»[1055]. В изданной в 1982 г. руководством партии Баас брошюре «Арабская революция» указывалось на невозможность осуществления арабского единства, пока существуют «империалисты из Персии, проводящие агрессивную, дискриминационную политику по отношению к арабам»[1056].

Отповедь айатоллы Хомейни подобным сентенциям была проста: «Чем больше неистовствуют средства массовой информации сатанинских держав Запада и Востока, тем больше наша божественная сила, и Великий Аллах воздаст всем должное в этом и других мирах»[1057].

Национальный вопрос и курдская проблема. Исторически сложилось так, что в рамках государственных границ Ирана и Ирака проживают народы, относящиеся к различным этническим группам. Иран, кроме персов, населяют народы иранской языковой группы — курды, гилянцы, луры, мазендаранцы, белуджи, бахтиары и др.; тюркской группы — азербайджанцы, туркмены, кашкайцы, афшары и др.; семитской группы — арабы, ассирийцы и др. В Ираке, помимо арабов, составляющих большинство населения, живут курды, туркмены, персы, ассирийцы и некоторые другие народы. Многие этносы: курды, азербайджанцы, туркмены, белуджи, армяне, арабы и некоторые другие — разделены границами двух или нескольких государств.

Народы, населяющие Иран и Ирак, находятся на различных уровнях социально-экономического и этнического развития. Помимо арабов и персов, которые еще до Первой мировой войны сложились как нации, наиболее сильно процесс национального формирования затронул иранских азербайджанцев и курдов обеих стран, поскольку они живут относительно компактной группой, сохраняют родной язык, обладают развитым национальным самосознанием, имеют свои культурные традиции, обычаи и литературу.

В Ираке ситуацию, сложившуюся в экономике «национальных окраин», можно проиллюстрировать на примере курдских районов, занимающих территории провинций (лив) Киркук, Сулеймания, Эрбиль, Мосул и Дияла. Иракский Курдистан — один из богатейших нефтеносных районов страны, а киркукское месторождение принадлежит к числу наиболее продуктивных в мире. Его разведанные запасы (свыше 2 млрд т) составляют более половины всех залежей Ирака. Однако в экономической сфере этого региона преобладали сельскохозяйственные отрасли и мелкокустарные производства, поскольку отчисления, получаемые от продажи нефти, все без исключения правительства и монархического, и республиканского Ирака направляли на промышленное развитие центральных и южных районов страны. По урожаю основных сельскохозяйственных культур Иракский Курдистан в 1960-е годы занимал исключительно важное положение: производство ячменя колебалось от 40 до 60 %, пшеницы — до 70 %, а табака — до 85 % от выращенных по стране[1058]. Для этого региона был характерен низкий уровень агротехнического производства, слабая машинная база, здесь господствовали полуфеодальные формы землепользования, а курды придерживались полукочевого образа жизни. Проникновение элементов капиталистического уклада в экономику постепенно приводило к разложению родоплеменных отношений, тем не менее жизнь местного населения сохраняла многие архаичные черты.

В Иране национальная ситуация была впервые юридически отражена в Конституции 1906 г. В ней за персами было закреплено положение господствующей нации, а политические права национальных меньшинств были ограничены. Провинции страны, населенные другими народами, не получали никаких особых автономных прав. Национальная специфика не учитывалась при формировании административного аппарата, а делопроизводство в национальных районах велось на фарси. Правом избирать своих депутатов в меджлис, помимо персов, могли пользоваться только немусульманские меньшинства — зороастрийцы, армяне-христиане, иудеи (начиная с 1960 г. еще и ассирийцы), но в высшей палате парламента — сенате — места для неперсов вообще не были предусмотрены[1059]. В период правления Реза-шаха идеологической платформой внутренней и внешней политики стал национализм. Во внешнеполитическом плане концепция «единой иранской нации» играла относительно прогрессивную роль, так как имела преимущественно антиколониальную направленность, была связана с мировым национально-освободительным, общедемократическим движением. По мере укрепления государственного суверенитета эта ипостась национализма постепенно отходила на второй план, уступая место нарождавшемуся «национализму без либерализма» с ярко выраженной ассимиляторской направленностью[1060]. Его составной частью, помимо культа монархии, стало усиленное пропагандирование «этнонациональной однородности» иранцев, их национальной и культурной исключительности. «Со времен Реза-шаха, — отмечал отечественный иранист В.В. Трубецкой, — лозунг «бог, шах, родина» прочно вошел в арсенал официального национализма»[1061].

Во время первой всеобщей переписи населения в Иране был произведен учет населения, говорящего на так называемых «местных языках». Статистические данные показали, что численность этнических групп в стране приближается к восьмидесяти[1062]. Районы, населенные национальными меньшинствами, резко отставали в социально-экономическом отношении. Непропорциональное распределение при планировании и строительстве промышленных объектов привело к их сосредоточению в центральных районах. Так, по официальным данным, только на долю остана Тегеран приходилось около трети всех предприятий обрабатывающей промышленности и почти половина всех капиталовложений в индустрию[1063].

Сложность внутринациональной ситуации в Иране и Ираке усугублялась тем, что не все патриотически настроенные круги признавали необходимость разрешения национальной проблемы в пользу малых народов. Многие представители национальной буржуазии и демократических течений, активно и последовательно выступавшие против монархий, господства внешних сил, феодальных и родоплеменных отношений, не признавали за ними права на национальную автономию в рамках единого государства, с пониманием относились к ассимиляторской политике центральных властей. В одном из своих выступлений председатель иранского сената Сейид Хасан Таги-заде охарактеризовал сложившуюся ситуацию следующим образом: «Иногда крайние националисты категорически отрицают существование в Иране различных народов, этнических элементов и языков, полагая, что путем резкой и упрямой политики можно поглотить эти элементы. Они не понимают, что только справедливость, терпимость, братское и более внимательное отношение к их нуждам и свобода, а не насилие, насмешки и жестокость могут усилить ассимиляторскую деятельность центрального правительства»[1064].

Одной из болевых точек в ирано-иракских отношениях был курдский вопрос. Правящие власти обеих стран придерживались следующей тактики: в период улучшения ирано-иракских отношений они выступали единым фронтом против курдского национально-освободительного движения. Но, когда отношения между двумя государствами обострялись, каждое из них стремилось использовать курдскую проблему в целях ослабления позиций соперника[1065].

В течение долгих лет правящие режимы в Иране и Ираке не признавали прав курдского народа на самоопределение, и курдское освободительное движение на долгие годы стало причиной непрекращающейся головной боли политического руководства обеих стран. В 1922 г. восставшие курды Ирака во главе с шейхом Махмудом Барзанджи объявили о создании курдского государства с центром в г. Сулеймания. Англичанам удалось уничтожить это государство. В 1931–1932 гг. иракские курды под руководством Ахмеда аль-Барзани вновь подняли восстание и потребовали предоставления им суверенитета и законного признания их прав. И на этот раз выступление курдов было потоплено в крови. В 1943 и летом 1945 г. иракские курды, во главе которых встал шейх Мустафа аль-Барзани, вновь взялись за оружие, но потерпели поражение. В 1945 г. в Иранском Курдистане курдам в первый раз удалось добиться победы и создать небольшое самостоятельное государство Мехабадскую республику. Однако уже в конце 1946 г. под натиском правительственных войск республика пала.

Созданная в Ираке в 1946 г. Демократическая партия Курдистана (ДПК) поставила перед собой в качестве главной стратегической задачи достижение национальной автономии с перспективой образования независимого Курдского государства. Во главе партии встал Мустафа аль-Барзани. Руководство ДПК в ходе борьбы за признание прав своего народа пришло к выводу о невозможности достижения этой цели без свержения монархического режима Фейсала II и придавало большое значение совместной арабо-курдской борьбе. В те годы Мустафа аль-Барзани в своем обращении к иракскому народу заявлял: «Я не воюю с иракским народом, к которому сам принадлежу. Я воюю и буду воевать с империализмом и его агентами. Я требую от народа — арабов, курдов — объединить борьбу против общего врага нашего народа — империализма»[1066].

Впервые равноправие курдского народа было признано в Ираке после победы июльской революции 1958 г. Статья III Временной конституции страны от 1958 г. провозгласила «партнерство арабов и курдов в рамках единого Ирака», что явилось важным шагом на пути к признанию этнической самостоятельности курдского народа. Правительству Касема, как уже отмечалось, так и не удалось разрешить курдскую проблему, однако его заявления о возможности «партнерства» с курдским освободительным движением вызвали резко негативную реакцию в Тегеране. САВАК установила тогда контакты с Мустафой аль-Барзани, приведшие к договоренности о поставках из Ирана иракским курдам оружия, противовоздушных зенитных установок, а также средств связи. В борьбе против режима Касема курдские повстанцы получали помощь от иранских военных инструкторов. Оправдывая содействие курдскому национально-освободительному движению, иранская печать писала буквально следующее: «Курды являются иранцами, которые многие годы изъявляли желание вернуться в свою собственную страну — Иран… Более одной трети населения Ирака составляют либо представители иранской нации, либо те, кто по происхождению являются ими. Имеется значительное число курдов, которые живут на территориях, принадлежащих Ирану и насильственно занятых иракским правительством… Никто не будет отрицать, что курды являются иранцами и арийцами в расовом отношении»[1067]. Итог известен: Касем отказался от политики «партнерства» и развернул широкомасштабные боевые операции против курдов, продолжавшиеся вплоть до переворота 8 февраля 1963 г.

В целях укрепления своих позиций правые баасисты уже 9 февраля объявили о прекращении военных действий в Иракском Курдистане, более того, два курда были включены в состав правительства. Однако уже летом боевые операции на севере страны возобновились, и только за первый месяц войны было уничтожено около 200 курдских деревень, погибло более 2 тыс. человек[1068]. Политика иракских властей нашла тогда положительный отклик со стороны государств — членов СЕНТО. Заручившись поддержкой Ирана и Турции, Багдад объявил Курдистан зоной боевых действий. После переворота 18 ноября 1963 г. новое правительство Ирака подписало с курдами соглашение о прекращении огня, но курдская проблема так и не была разрешена. Свертывание боевых действий в Иракском Курдистане противоречило интересам иранского руководства, и оно возобновило поставки вооружения и оборудования в мятежные районы. 3 января 1965 г. Багдад обвинил Иран в помощи курдским повстанцам, стремящимся, по мнению властей, создать «второй Израиль на севере Ирака»[1069].

Военные действия в Иракском Курдистане, вновь развернувшиеся зимой 1965–1966 гг., привели к резкому обострению ирано-иракских отношений. Иранское правительство выступило с протестом в связи с тем, что в ходе курдской операции иракские самолеты и сухопутные части нарушали границу Ирана и даже подвергали бомбардировке некоторые пограничные иранские деревни. Беспокойство в Тегеране вызвало применение властями Ирака отравляющих газов, от которых пострадали иранские населенные пункты. Багдад не только не опроверг эти сообщения, но и развернул широкую антииранскую кампанию, в ходе которой в адрес шахского правительства посыпались обвинения в поддержке курдских повстанцев.

В связи с обострением ирано-иракских отношений состоялся обмен письмами между премьер-министрами Амиром Аббасом Ховейдой и Абд ар-Рахманом аль-Баззазом. Иракская сторона добивалась «закрытия ирано-иракской границы», что лишило бы курдов контактов с внешним миром. Она предлагала осуществить взаимный отвод войск, прекратить обоюдную враждебную пропаганду в средствах массовой информации и создать смешанную комиссию по расследованию пограничных инцидентов. Одновременно с этим в январе 1966 г. министерство иностранных дел Ирака распространило книгу «Факты, касающиеся ирако-иранской границы», в которой Иран обвинялся в нарушении границ с Ираком[1070].

Пришедшие к власти в результате «революции 17 июля» левые баасисты заявили о готовности урегулировать курдскую проблему мирным путем. 10 марта 1970 г. между правительством и руководителями курдского освободительного движения было подписано соглашение, включавшее пункт о признании права курдов на национальную автономию в рамках Ирака. Однако реализация положений этого документа была отложена в связи с новым обострением обстановки на Ближнем Востоке и началом арабо-израильской войны 1973 г.

В целях раскола арабских стран, ведущих войну против Израиля, и ослабления военного потенциала Ирака — наиболее непримиримого участника антиизраильской коалиции, — Тель-Авив и Вашингтон пошли на сближение с той частью руководства ДПК, которая выступала против правительства аль-Бакра и была готова к новой вооруженной борьбе против центральной власти. Это крыло лидеров курдского освободительного движения выступало за включение в состав автономии «исконно курдских территорий» — Киркука, Ханакина и Шангала (Синджара). Левые баасисты не были готовы к столь радикальному решению вопроса и не могли согласиться на включение богатых нефтью районов в состав Курдистана. Поэтому в принятом 11 марта 1974 г. законе об автономии Иракского Курдистана территория последнего была ограничена лишь районами, прилегающими к г. Эрбилю. Такое решение, естественно, вызвало недовольство со стороны большинства представителей курдского демократического движения, закон об автономии был ими отвергнут, и вооруженные столкновения возобновились. Стремясь воплотить в жизнь идею создания независимого курдского государства, лидер иракских курдов Мустафа аль-Барзани решил тогда опереться на США и Израиль. В интервью газете «Вашингтон пост» он заявил: «Мы готовы сделать что-либо, способствующее интересам североамериканской политики в этом районе мира, если Соединенные Штаты защитят нас от волков. Если бы эта поддержка оказалась значительной, мы могли бы установить контроль над нефтяными месторождениями в Киркуке и предоставить их в концессию определенным компаниям»[1071].

Дестабилизация внутриполитической обстановки в Ираке сыграла на руку Тегерану, всегда стремившемуся ослабить потенциал своего давнего соперника. Шахское правительство возобновило поставки иракским курдам оружия и снаряжения, продовольствия и медикаментов, предоставило в их распоряжение военные базы на своей территории. В качестве ответного шага лидер ДПК Мустафа аль-Барзани обязался не поддерживать иранских курдов в их борьбе против режима Мохаммеда Реза Пехлеви. Когда иракские регулярные части стали теснить курдских повстанцев, Иран открыл свои границы для свободного перехода беженцев на свою территорию. В марте 1974 г. сюда перешло примерно 73 тыс. иракских курдов, а к концу года их число достигло 135 тыс. В районах, прилегающих к границам Ирака, были созданы специальные лагеря для беженцев, где фомировались военные ополчения, которые после соответствующей подготовки направлялись в Ирак для участия в боях против правительственных войск[1072].

Угроза развязывания новой широкомасштабной войны в Иракском Курдистане явилась одной из причин, склонившей Багдад к поиску путей к нормализации отношений с шахским режимом. После подписания Алжирского соглашения 1975 г. иракские курды лишились внешней поддержки и оказались не в состоянии успешно противостоять правительственным войскам. Военные успехи позволили иракскому правительству приступить к реализации политики «арабизации» курдских провинций. Местное население подверглось депортации в центральные и южные районы страны. К началу 1979 г. число насильственно изгнанных из родных мест достигло 700 тыс. человек. Было опустошено 1 222 курдских населенных пункта в провинциях Дияла, Сулеймания, Эрбиль, Киркук, Дахок и Мосул. Вдоль границы с Ираном был создан так называемый «арабский пояс» шириной 25 км, куда переселялись арабы. Вслед за этим последовало решение иранского правительства закрыть свою границу для перехода курдов и репатриировать в Ирак тех, кто находился в лагерях для беженцев. Всего было насильственно переселено свыше 40 тыс. человек[1073].

Придя к власти, Саддам Хусейн приостановил начатое в мае-июне 1979 г. очередное наступление правительственных войск на севере страны. В июле он посетил курдские провинции, где заверил руководителей ДПК в своей поддержке идеи автономии, обещал вернуть курдских переселенцев на родные земли и провести выборы в местный законодательный совет. Другими словами, были предприняты шаги, дабы обеспечить нейтралитет курдов в условиях растущей конфронтации с Ираном. В конце лета обещанные выборы были проведены, а в состав СРК вошли некоторые представители курдского движения, сотрудничавшие с баасистами.

Начавшаяся ирано-иракская война отодвинула решение курдской проблемы на неопределенный срок. Охваченные волной патриотизма, иракские и иранские курды прекратили вооруженное сопротивление и выступления с требованием автономии.

Пограничные споры

Проблема Шатт-эль-Араб. Шатт-эль-Араб — широкая судоходная река, образованная от слияния двух главных рек Месопотамии, Тигра и Евфрата. Общая ее длина составляет приблизительно 204 км, а ширина около 550 м. На ряде участков ширина реки превышает 1 км. Все эти параметры приблизительны и часто меняются, так как оценочная масса ила, выносимого рекой ежегодно, превышает 35 млн т. Шатт-эль-Араб несет свои воды от города эль-Курна до острова Фао в Персидском заливе, и примерно половина этого пути в нижнем течении реки является границей между Ираном и Ираком[1074].

Вся водная гладь Шатт-эль-Араб к началу 1980-х годов находилась под юрисдикцией Ирака, за исключением 14 км, где граница проходила по тальвегу. Это — семикилометровая полоса, которая была уступлена Османской империей Ирану по Константинопольскому протоколу 1913 г. в районе порта Хорремшехр (Мухаммара), и семикилометровый участок в районе г. Абадан, перешедший под иранский суверенитет, согласно пограничному договору 1937 г. Шатт-эль-Араб является единственным водным путем, позволяющим Ираку иметь выход в воды Персидского залива и дающим возможность его судам достичь порта Басра. Вот почему любые посягательства на бассейн реки со стороны Ирана в Багдаде всегда рассматривались как попытки подорвать экономическую мощь страны и ослабить ее внешнеторговые связи.

Ирак, ссылаясь на исторические данные и документы, пытался представить дело так, что левый (восточный) берег реки со всеми его населенными пунктами издревле принадлежал арабам, а потом османской Турции. В своем споре с Ираном о местоположении границы Ирак подчеркнуто выступал в качестве правопреемника Османской империи.

Разногласия между Ираном и Ираком по пограничным вопросам впервые проявили себя перед Второй мировой войной. 22 апреля 1932 г. король Фейсал I и премьер-министр Ирака Нури Са'ид прибыли с официальным визитом в Тегеран. 2 мая было опубликовано совместное коммюнике, в котором говорилось о желании сторон вступить в официальные переговоры по урегулированию спорных вопросов. Предусматривалось рассмотреть и подписать несколько соглашений: об экстрадиции лиц, нарушивших законы, об урегулировании положения приграничного населения, о признании правомочности приговоров судов, вынесенных другой стороной, и т. п. Но не был решен главный тогда вопрос — о таком местоположении границы между двумя странами, которое устраивало бы обе стороны[1075]. Когда Нури Са'ид получил аудиенцию у Реза-шаха и разговор зашел о спорных пограничных вопросах, шах признал правомочность Эрзерумского договора 1847 г., на положения которого ссылалась иракская сторона, выражая свою точку зрения. Однако при этом иранский монарх выразил надежду, что Ирак уступит около трех километров прибрежной полосы в районе Шатт-эль-Араб, чтобы дать возможность иранским судам вставать там на якорь. Одновременно Тегеран выступил с предложением провести новую границу не по левому берегу реки, а по тальвегу. В целом, иранское руководство резко выступало против положений договоров и протоколов, подписанных ранее Ираном и Османской империей, считая, что эти документы не отражали воли обеих сторон и были составлены под диктовку Великобритании и России. Иракский премьер-министр ответил, что он готов довести точку зрения иранской стороны до сведения иракского правительства, так как не уполномочен решать подобные вопросы. После того как кабинет министров Ирака изучил доклад Нури Са'ида о визите в Тегеран, было принято решение отклонить пожелания шаха на том основании, что конституция страны не содержит положений, предполагающих возможность каких-либо уступок иракской территории кому бы то ни было. В то же время Ирак предложил иранской стороне взять требуемую им трехкилометровую береговую полосу в аренду. Но это предложение осталось без ответа[1076].

Сложившаяся ситуация обострила ирано-иракские отношения. Она достигла кульминации в 1934 г., когда Иран перекрыл реки, питавшие водой приграничные населенные пункты Ирака. Тегеран заявил, что не признаёт иракского суверенитета над Шатт-эль-Араб, вслед за этим два шлюпа и четыре канонерки иранских вооруженных сил вошли в реку из Персидского залива и демонстративно поднялись вверх по течению до Хорремшехра. В ответ на это 29 ноября 1934 г. Ирак обратился в Совет Лиги Наций с просьбой рассмотреть вопрос об ирано-иракской границе из-за ее многочисленных нарушений Ираном. Спор о местоположении границы оказался вынесенным на обсуждение этой самой влиятельной тогда международной организации. 2 января 1935 г. министерство иностранных дел Ирака направило генеральному секретарю Лиги Наций ряд документов, отражавших иракское видение пограничной проблемы. В ответном меморандуме от 8 января иранская сторона заявила, что все международные соглашения, подписанные до того времени, не имеют обязательной силы.

14 января 1935 г. Совет Лиги Наций на третьем заседании своей 84-й сессии заслушал министра иностранных дел Ирака Нури Са'ида и представителя Ирана Мирзу Са'ида Бахер-хана Казими. В своем выступлении Нури Са'ид заявил, что прокладка границы по левому берегу Шатт-эль-Араб являлась долговременной договоренностью. «Это обычно, — сказал он, — когда судоходная река становится границей между государствами, и эта граница проходит по тальвегу, но это никоим образом не является универсальным правилом. Граница может быть проложена и иногда прокладывается по береговой линии, и в этих случаях соглашение является неопровержимо обоснованным». При этом он добавил, что иракская сторона никогда не чинила препятствий при использовании русла реки судами других стран. В ответ на это иранский представитель подтвердил, что Эрзерумский договор 1847 г. действительно был подписан и ратифицирован Ираном и османской Турцией, однако он, по мнению иранской стороны, потерял законную силу, так как Мухаммед Али-хан аш-Ширази нарушил полученные инструкции, согласившись с положениями Объяснительной записки, приложенной к договору, в то время как был уполномочен лишь ратифицировать текст этого документа. К тому же, констатировала иранская сторона, притязания Ирака на все русло Шатт-эль-Араб лишены какой-либо договорной основы, так как они находятся в абсолютном противоречии с общепризнанным международным правом, согласно которому наилучшими линиями разграничения пограничных рек считаются либо тальвег, либо срединная линия[1077]. Прения в Совете Лиги Наций завершились безрезультатно. На заседании 15 января народный комиссар иностранных дел СССР М.М. Литвинов и министры иностранных дел Великобритании и Турции заявили о нейтралитете своих государств в ирано-иракском споре, и основной докладчик по этому вопросу (представитель Италии) предложил отложить обсуждение до следующей сессии.

Переговоры между Ираном и Ираком были перенесены из Женевы в Тегеран. В августе 1935 г. туда прибыла иракская правительственная делегация во главе с министром иностранных дел, которая была принята Реза-шахом. В ходе переговоров шах вновь выразил готовность признать положения Эрзерумского договора 1847 г. при условии, что Ирак уступит трехкилометровую береговую линию Шатт-эль-Араб, и вновь услышал предложение о передаче этого участка в аренду на определенный срок. Обсуждение спорных вопросов продолжалось два года и было ускорено после военного переворота в Ираке 1936 г. Реза-шах заявил, что он «ничего не хочет от Ирака, кроме линии тальвега по реке Шатт-эль-Араб, и то лишь перед Абаданом»[1078]. 28 ноября 1936 г. на переговорах с иранской делегацией, посетившей Багдад, новое иракское правительство согласилось провести границу по тальвегу в четырех милях от города Абадан, а в качестве ответного жеста Тегеран признал легитимными протокол 1913 г. и протоколы комиссии по демаркации границ 1914 г.

Местоположение ирано-иракской границы в русле Шатт-эль-Араб было закреплено межгосударственным договором 1937 г. В Статье 1 стороны взяли на себя обязательство соблюдения Константинопольского протокола 1913 г. и протоколы заседаний смешанной комиссии по демаркации ирано-турецкой границы 1914 г. В Статье 2 линия границы по Шатт-эль-Араб была определена по левому берегу реки, за исключением семикилометрового участка у города Абадан, где она пролегла по тальвегу. В соответствии со Статьей 3 договора, стороны обязались создать совместную комиссию, которая приступила бы к установке пограничных знаков вдоль всей линии межгосударственной границы. В своей работе комиссия должна была опираться на материалы протоколов демаркационной комиссии 1914 г. Согласно Статье 4, воды Шатт-эль-Араб объявлялись свободными для плавания торговых судов всех стран и военных кораблей Ирана и Ирака. В Статье 5 стороны обязались «заключить конвенцию относительно содержания и улучшения водного пути, драгировки, лоцманской службы, подлежащих взиманию сборов, санитарных мер, мер по предупреждению контрабанды…»[1079]. Под нажимом английских дипломатов в Протокол, приложенный к Договору, было внесено положение, дававшее возможность Великобритании (с разрешения Ирана и Ирака) использовать воды реки для захода своих военных кораблей, направляющихся в военную базу в Басре.

Созданная в 1938 г. совместная комиссия успела установить только 68 пограничных столбов. Ее работа была приостановлена в связи с возникшими разногласиями по поводу порядка навигации по Шатт-эль-Араб. Иранская сторона заявила, что поскольку эта река является пограничной, то на нее должен распространяться суверенитет обеих стран и навигация должна регулироваться смешанной ирано-иракской комиссией. На это предложение Ирак ответил отказом и отозвал своих представителей из комиссии, осуществлявшей установку пограничных знаков[1080]. Начавшаяся Вторая мировая война отложила рассмотрение каких-либо межгосударственных проблем на неопределенный срок.

В 1947 г. Иран и Ирак согласились на создание консультативной комиссии, которая должна была продолжить работу по демаркации границы при посредничестве нейтральной стороны. В качестве таковой была избрана Швеция. Однако ход этих работ постоянно срывался в связи с вновь появляющимися обстоятельствами. В июне 1948 г. Иран потребовал от иракского правительства, чтобы оно два раза в год предоставляло ему данные о своих доходах и расходах на Шатт-эль-Араб. Тегеран объяснял свою позицию тем, что Ирак получал значительные денежные средства при сборе пошлин с танкеров, идущих из Абадана. 5 апреля 1949 г. Иран предложил создать новую смешанную комиссию по контролю над Шатт-эль-Араб. Помимо прочего, она должна была взимать пошлину с проходивших по реке судов и направлять полученные средства на покрытие расходов различных навигационных служб и заработную плату речникам. Но переговоры по этому вопросу результатов не принесли[1081].

В июне 1949 г. по приглашению иранского правительства состоялся визит в Тегеран официальной иракской делегации во главе с Абдул Иллахом. Иран надеялся, что ему удастся убедить иракскую сторону в необходимости принятия взаимоприемлемого соглашения по пограничной проблеме. Еще до прибытия иракской делегации министр иностранных дел Ирана Али Асгер Хекмет заявил: «Относительно реки Шатт-эль-Араб мы связаны основным соглашением с Ираком, которое определяет права и обязанности каждой стороны. Что касается вопроса 06 административном управлении этой рекой, то подготовлен новый проект договора, который вручен иракскому правительству, и мы надеемся, что представленный проект договора в ближайшем будущем будет подписан»[1082]. В ходе состоявшихся переговоров были рассмотрены все вопросы двусторонних отношений, некоторые из которых удалось с успехом разрешить (расширение торговых и культурных связей, повышение статуса посланников до ранга послов и т. п.), но главная проблема — взаимные территориальные претензии — так и не была снята с повестки дня.

В начале 1950 г. Иран в очередной раз потребовал, чтобы в соответствии со Статьей 5 договора 1937 г. была создана совместная комиссия для учреждения ирано-иракской администрации по управлению Шатт-эль-Араб. Иракская сторона согласилась с этим предложением, однако выдвинутые ею предварительные условия (что эта комиссия должна быть исключительно консультативным, а не административным органом и что каждая сторона должна сохранить суверенитет над частями Шатт-эль-Араб, относящимися к ее территории) завели переговоры в тупик[1083]. Требование Ирана разделить поровну сборы, взимаемые за прохождение судов по Шатт-эль-Араб, вновь было оставлено Ираком без внимания.

После падения правительства доктора Мосаддыка (1953) Ирак занял жесткую позицию в пограничном споре и потребовал от Ирана выплаты почти 2 млн иракских динаров в виде пошлины за проход иранских судов по Шатт-эль-Араб, обвинив попутно иранских капитанов в нарушении правил навигации по реке[1084]. Острота противоречий между двумя странами не была снята даже после того, как оба государства вошли в состав Багдадского пакта. Между племенами пограничных районов то и дело возникали конфликты по поводу распределения водных ресурсов пограничных рек и из-за дележа пастбищ для скота. В 1957 г. вопрос об урегулировании ирано-иракских противоречий рассматривался на специальном заседании Совета министров стран-членов Багдадского пакта. Премьер-министры обеих стран, Нури Са'ид и Манучехр Эгбаль, согласились сформировать объединенную техническую комиссию по делимитации с включением в ее состав представителя нейтральной стороны — Швеции.

В октябре 1957 г. король Фейсал II прибыл с официальным визитом в Тегеран. В ходе состоявшихся переговоров, помимо прочих вопросов, было рассмотрено и положение на ирано-иракской границе, включая проблемы демаркации и осуществления судоходства по Шатт-эль-Араб. Была создана очередная техническая комиссия, в состав которой по обоюдному согласию был включен представитель Швеции в качестве третейского судьи. Правительство Швеции через свое посольство в Иране уведомило стороны о готовности приступить к своим обязанностям не ранее 1 ноября 1958 г. Но началу переговоров помешали события в Ираке, вызванные революцией 1958 г.

Весть о свержении монархии в Ираке вызвала серьезную озабоченность в Иране. В Тегеране состоялось чрезвычайное заседание правительства, на котором были приняты меры по укреплению границы с Ираком. Были приведены в состояние боевой готовности вооруженные силы страны. Иран возобновил свои претензии в отношении судоходства по Шатт-эль-Араб.

10 сентября шахское правительство заявило, что суда Ирана будут впредь бесконтрольно пользоваться водами реки. Месяцем позже в ноте иракскому правительству МИД Ирана выдвинул требование создать специальную комиссию по урегулированию ирано-иракских пограничных споров. В своем ответе иракская сторона высказала пожелание перенести сроки создания этого органа на следующий год, мотивируя отсрочку сложным внутриполитическим положением в стране и «неподготовленностью общественного мнения»[1085]. Обстановка вновь обострилась. Правительство Ирака приняло решение о закрытии всех иранских консульских учреждений в стране, за исключением консульства в Кербеле.

Весной 1959 г. возник спор о статусе порта Хосровабад на острове Хизр. Он был построен в 1957 г. Англо-иранской нефтяной компанией (АИНК) в иракских территориальных водах, и в начале 1959 г. «Иран-Панамерикен Ойл Компани» (ИПОК) получила разрешение шахского правительства использовать якорную стоянку этого порта для причаливания своих судов. 7 мая Иран уведомил Ирак о том, что Хосровабад административно будет подчиняться Хорремшехру. В ответ Ирак не признал Хосровабад иранским портом и не разрешил танкерам ИПОК подходить к нему по Шатт-эль-Араб. В ноте МИД Ирака от 9 июня говорилось, что воды Шатт-эль-Араб в районе Хосровабада являются территориальными водами Ирака и требование Ирана юридически не обосновано[1086]. Вскоре суда АИНК стали подходить к Хосровабаду под охраной иранских военных катеров, отказываясь подчиняться иракским портовым властям и оформлять у них необходимые документы. На своей пресс-конференции 28 ноября 1959 г. Мохаммед Реза Пехлеви заявил: «Ирак в отношении Ирана проводит империалистическую политику…. он должен пересмотреть свою политику по поводу навигации на Шатт-эль-Араб… Естественно, река, которая протекает между двумя странами, не может быть использована только одной стороной»[1087]. Шах обвинил Ирак в том, что тот не соблюдает положений договора 1937 г. 10 декабря, выступая в меджлисе, министр иностранных дел Ирана Аббас Арам творчески развил заявление шаха. «Линия тальвега, — сказал он, — принята как разделяющая реку напротив Абадана. Согласно международному праву, ее следует рассматривать как таковую по всей длине Шатт-эль-Араб»[1088]. Правительство Ирана, заявил министр, «оставляет за собой все права на Шатт-эль-Араб и преисполнено решимости отстаивать их. Иранское правительство полагает, что при определении пограничной линии по Шатт-эль-Араб любой другой принцип, кроме линии тальвега, противоречит его интересам и международным правовым нормам»[1089].



Устье реки Шатт-эль-Араб (источник Selections from Iraq-Iran dispute. Baghdad: External information Department Ministry of Culture and Information, 1983)

Позиция Ирака в этом споре базировалась на том, что по договору 1937 г. принадлежащими Ирану признавались лишь порты Абадан и Хорремшехр, следовательно, порт Хосровабад был построен в нарушение этого положения. Абд аль-Керим Касем отверг притязания Ирана. «Договор 1937 г., - отметил он, — был навязан Ираку под давлением, и правительство Ирака подарило своему соседу пять километров по течению Шатт-эль-Араб. Это был дар, а не полученное право. Пять километров перед Абаданом были переданы в дар исключительно с целью использования их нефтяными компаниями без уплаты налогов Ираку… Иран не имел юридического права на эти земли, но Ирак надеялся таким образом решить пограничную проблему, которая, так же как и другие проблемы, до сих пор не решена, и если эти проблемы не будут решены в будущем, то мы больше не будем считать себя связанными обязательством безвозмездного дара этих пяти километров и вновь присоединим их к своей территории»[1090].

Шахское правительство предприняло шаги для укрепления своей границы с Ираком в военном отношении. Газета «Нью-Йорк тайме» тогда писала: «Иран превратил сектор границы неподалеку от ключевого нефтяного центра [Абадана. — А.А.] в военную крепость… Источники добавляют, что на стратегических участках вдоль реки было вырыто несколько рядов траншей. Двенадцать иранских канонерок патрулируют реку. Военные приведены в состояние 24-часовой боеготовности»[1091]. «Иранвыдвинул в этот район один артиллерийский батальон, один противовоздушный батальон, две роты пехоты и одну танковую роту»[1092]. В одном из пограничных пунктов вспыхнула перестрелка, приведшая к человеческим жертвам. В качестве ответной меры Ирак выслал из страны около 100 иранцев.

В начале 1960 г. иранские власти стали использовать своих лоцманов на подходах к порту Абадан, что до этого выполняла иракская сторона. В ответ Ирак запретил своим лоцманам проводить суда в этом районе. Капитаны судов и портовые агенты, втянутые в конфликт, отказались от услуг иранских лоцманов и заявили о прекращении навигации до тех пор, пока обе стороны не достигнут приемлемого соглашения. В результате этого вывоз иранской нефти был на некоторое время сорван, и страна понесла убытки, оценивавшиеся в 30 млн дол.[1093]. Здесь в события вмешались нефтяные монополии и правительства западных стран, опасавшиеся, что дальнейшее углубление конфликта вообще может привести к прекращению поставок нефти через Абадан, и до открытого столкновения между Ираном и Ираком в начале 60-х годов дело не дошло.

После переворота 8 февраля 1963 г. в Ираке ирано-иракское противостояние ослабло, и со страниц СМИ по обе стороны границы исчезли резкие критические выпады против соседей. Багдад дал указание администрации своего порта в Басре не чинить препятствий иранским нефтеналивным танкерам, проходящим по Шатт-эль-Араб. После смены власти в Ираке в результате событий 18 ноября 1963 г. ирано-иракский пограничный спор вновь выдвинулся на передний план. На переговорах министров иностранных дел обеих стран в Тегеране 24 февраля 1964 г. проблема Шатт-эль-Араб так и не была разрешена. К середине лета напряженность возросла настолько, что оба правительства отозвали своих послов.

Вслед за срывом январских переговоров 1969 г. по поводу правомочности положений договора 1937 г. произошло резкое обострение обстановки в районе Шатт-эль-Араб. Уже 6 марта иракский военный патруль расстрелял группу из нескольких иранских рыбаков, ловивших рыбу в иракских водах, и один человек был убит. 23 марта иракские пограничники задержали иранских рыбаков в районе Хосровабада. Тегеран выступил с жестким заявлением в адрес Ирака, содержавшим требование запретить пограничным властям чинить препятствия мирным рыбакам при пользовании водами Шатт-эль-Араб. Ирак был обвинен в постоянном стремлении к нарушению обязательств, которые были возложены на него договором 1937 г. Шатт-эль-Араб как пограничная река, по мнению иранских представителей, должна находиться под совместным ирано-иракским суверенитетом, а линия границы должна пролечь по тальвегу. В ответ на это 15 апреля послу Ирана в Багдаде было заявлено, что Ирак рассматривает Шатт-эль-Араб как часть своей территории и требует, чтобы иранские суда, идущие по реке, спускали свои флаги и не имели на борту моряков ВМС. «В противном случае, — говорилось в ноте, — правительство Ирака будет выдворять с этих судов военнослужащих ВМС Ирана и в будущем не будет разрешать входить в Шатт-эль-Араб судам, направляющимся в иранские порты»[1094].

19 апреля 1969 г., выступая в меджлисе по поводу денонсации договора 1937 г., заместитель министра иностранных дел Ирана Амир Хосров Афшар подчеркнул, что Иран впредь будет признавать границу на Шатт-эль-Араб «по срединной линии или линии самых глубоких вод». После этого он сделал следующее заявление: «Ирак незаконно и односторонне осуществлял управление на Шатт-эль-Араб в течение 30 лет и все это время сам получал доходы от этой общей реки». Дипломат подчеркнул, что «любые агрессивные действия, направленные против суверенитета и прав Ирана в районе Шатт-эль-Араб, любые препятствия проходу кораблей к иранским портам назначения, любые меры, направленные против кораблей под иранским флагом, и применение силы в отношении вооруженных сил Ирана встретят решительное сопротивление и противодействие со стороны Ирана»[1095]. В ответной иракской ноте протеста говорилось, что Ирак «считает меры, принятые Ираном, односторонними и не имеющими ничего общего с принципами международного права. Ирак считает договор 1937 г. действующим и обязательным для обеих сторон»[1096]. Иран проигнорировал это заявление, более того — принял решение официально переименовать Шатт-эль-Араб в Арванд Руд, древнеиранское название реки.

13 мая 1969 г. вопрос об ирано-иракском конфликте из-за Шатт-эль-Араб был вынесен на рассмотрение Совета Безопасности, а в сентябре того же года — Генеральной Ассамблеи ООН. Однако конфликтующие стороны не изменили своих прежних позиций, и проблема не была решена. В мае 1972 г. правительство Ирака начало вести переговоры с Турцией и Сирией о разделе вод Евфрата и строительстве на этой реке плотины, что привело бы к уменьшению стока воды и обмелению Шатт-эль-Араб. Со своей стороны, Иран объявил о планах строительства большой плотины на притоке Шатт-эль-Араб — реке Карун, что вызвало бы аналогичные последствия. К счастью, эти проекты, ведущие к экологической катастрофе, не были реализованы.

Приход к власти Саддама Хусейна и победа исламской революции в Иране ухудшили ирано-иракские отношения до такой степени, что президент Ирака 17 сентября 1980 г. в своем выступлении на внеочередной сессии парламента заявил, что Шатт-эль-Араб была и остается «иракской и арабской рекой» и объявил об односторонней денонсации Алжирского соглашения[1097]. Под этим решением подразумевалось следующее: 1) река Шатт-эль-Араб вновь обретала статус иракской национальной водной артерии; 2) все суда, следующие по реке, обязывались вывешивать иракский флаг и подчиняться приказам иракских властей; 3) порядок навигации по Шатт-эль-Араб определялся исключительно иракской стороной, и все суда должны руководствоваться ее правилами, действовавшими до Алжирского соглашения, и т. д.[1098].

Государства Персидского залива и проблема континентального шельфа. Персидский залив — одна из самых оживленных международных транспортных магистралей. Ежегодно его воды бороздят десятки тысяч судов различных стран. В конце 1960 — начале 1970-х годов порты Залива принимали до 10 тыс. нефтяных танкеров в год. Бассейн Залива чрезвычайно богат нефтью, почти 4/5 его скважин фонтанирует, и, по подсчетам, суточный дебет на одну скважину составляет в среднем свыше 1 тыс. т. Государственные сухопутные и водные границы прибрежных стран Залива, определявшиеся в разные годы при непосредственном участии английских советников, резидентов или агентов, на некоторых своих участках до сих пор являются предметом разногласий[1099].

Одним из главных аргументов иракской стороны в его споре с Ираном относительно использования вод Залива являются ссылки на ущемленное положение Ирака. Действительно, протяженность его береговой линии составляет всего несколько десятков километров, и страна имеет только два порта, Фао и Умм-Каср, которые позволяют осуществлять вывоз нефти и вести морскую торговлю. Общая же береговая линия Ирана в Заливе превышает 2 тыс. км. Здесь много глубоководных современных портов — Бендер-Махшехр, Бендер-Хомейни, Харк, Бушир, Бендер-Аббас и др.

Перед Ираном и Ираком проблема континентального шельфа впервые остро встала в 1949 г., когда Саудовская Аравия, а также арабские княжества Залива объявили о своих правах на эксплуатацию природных ресурсов морского дна и прибрежных недр. 19 июня 1955 г. иранским парламентом был единодушно одобрен закон о континентальном шельфе. Статья II этого документа распространила юрисдикцию Ирана на подводные районы, природные ресурсы их морского дна и его недр, вплоть до окончания границ континентального шельфа иранского побережья, включая принадлежащие Ирану острова в Персидском и Оманском заливах. Аналогичный документ 23 ноября 1957 г. был принят правительством королевского Ирака. В его преамбуле указывалось, что «все природные ресурсы, существующие на морском дне и в его недрах, представляют собой собственность Ирака и что исключительно только Ирак осуществляет юрисдикцию в отношении сохранения этих ресурсов и их эксплуатации». После победы антимонархической революции был принят новый закон «Об определении границ территориальных вод Иракской Республики» за№ 71, утвержденный 25 ноября 1958 г. Государственным советом[1100]. Исходя из общепризнанных положений английского морского права, ширина территориальных вод обоих государств поначалу определялась равной трем морским милям. Позднее эта зона была расширена до 6 миль.

24 августа 1957 г. Иран предоставил итальянской государственной компании «Аджип минерария» концессии на разработку и добычу нефти в континентальном шельфе Персидского и Оманского заливов, находящемся за пределами его 6-мильных территориальных вод. Для разработки нефтяных участков было создано совместное общество «Сосьете ирано-итальен де петроль» (СИРИП) с объявленным капиталом 2 млрд риалов[1101]. В апреле 1958 г. аналогичное соглашение было подписано с «Пан-Америкен Интернэшнл Ойл Компани», получившей право на работы в шельфе северной части Персидского залива. Передача Ираном в концессию нефтеносных районов вызвала негативную реакцию стран Залива, в первую очередь Ирака. Королевское правительство выступило с резким осуждением односторонних действий Ирана, считая, что часть этой концессионной зоны принадлежит Ираку и должна находиться под его юрисдикцией и суверенитетом. Речь шла об акватории общей площадью 40 тыс. кв. км. После расширения сначала Ираком (ноябрь 1958 г.), а затем Ираном (апрель 1959 г.) границ своих территориальных вод до 12 морских миль их линии в некоторых местах стали соприкасаться и перекрещиваться, что вело к возникновению новых разногласий в вопросах использования вод Залива. На спорной акватории Ирак начал проводить сейсмическую разведку, что, по мнению Ирана, являлось прямым вторжением в иранские территориальные воды и на прилегающий к ним шельф.

Проблема шельфа вновь вышла на передний план в 1963 г., когда Иран объявил этот спорный участок нейтральной «свободной нефтяной зоной», а ИННК высказала намерение сдать его в концессию иностранным компаниям. 1 мая правительство Ирака заявило протест и известило о своих притязаниях на часть шельфа, объявленную нейтральной. Тегеран был предупрежден о том, что Ирак не допустит деятельности концессионеров в своих территориальных водах. В итоге было решено провести двусторонние переговоры на уровне министров иностранных дел. Эти встречи начались в июле и завершились 5 августа 1963 г. подписанием временного ирано-иракского соглашения по вопросам нефти и континентального шельфа. Стороны договорились о совместной эксплуатации нефтяных месторождений в этом морском районе, если таковые будут там обнаружены. Эти договоренности были подтверждены на состоявшихся в ноябре того же года в Багдаде переговорах между делегациями обеих стран. Несмотря на последовавшее обострение ирано-иракских разногласий, приведшее к разрыву дипломатических отношений (1 декабря 1971 г.), обе стороны в своей практической деятельности вплоть до 1978 г. продолжали в основном руководствоваться договоренностями, достигнутыми 5 августа 1963 г.[1102]. После прихода к власти Саддама Хусейна и победы исламской революции в Иране разногласия по вопросу о разграничении прибрежных вод Залива вновь обострились, а с началом войны зона шельфа была объявлена театром военных действий.

Борьба между Ираном и Ираком за влияние в регионе неизбежно сталкивалась с интересами арабских государств Персидского залива. Исторически наиболее сложными были вопросы принадлежности Бахрейна и Кувейта, а также островов Ормузского пролива. 15 ноября 1957 г. правительство Ирана объявило Бахрейн четырнадцатой провинцией страны и даже зарезервировало для него одно депутатское место в меджлисе. Это решение, естественно, вызвало негативную реакцию в Лондоне. 10 марта 1958 г. министр иностранных дел Ирана, выступая на пресс-конференции, официально заявил, что «Бахрейнский архипелаг является неотделимой частью территории Ирана»[1103].

Этот спор имеет долгую историю. В 1766 г. часть арабского племени атбан, спасаясь бегством от своих более сильных соплеменников, заняла полуостров Катар и обосновалась там. Вскоре ее глава, шейх Мухаммед бен Халифа аль-Халифа, обратил свои взоры на Бахрейнский архипелаг, контролировавшийся в те годы Ираном. В 1780 г. он предпринял попытку захватить Бахрейн, направив туда с этой целью своего сына Ахмада бен Мухаммеда аль-Халифу. Интервенция удалась: сначала арабы овладели островом Ситра и восточной частью острова Бахрейн, а в 1783 г. полностью подчинили себе весь архипелаг, изгнав оттуда иранские гарнизоны. Ахмад стал главой шейхства Бахрейн и родоначальником правящей до сих пор династии аль-Халифа. 31 января 1861 г. Бахрейн попал под протекторат Великобритании, получившей право «оборонять» архипелаг от внешней агрессии, и вопрос о принадлежности островов отпал почти на 70 лет[1104].

Вновь конфликт из-за Бахрейна возник после подписания 20 мая 1927 г. договора о дружбе между правительством Великобритании и королем Хиджаза, Неджда и присоединенных территорий Ибн Саудом. В нем говорилось (Статья VI), что король берет на себя обязательство защиты Бахрейна, Кувейта и других эмиратов Персидского залива и признаёт «особые интересы» Лондона в этом регионе. После Второй мировой войны в иранской печати появились требования возвратить Бахрейн. Официальный Тегеран утверждал, что архипелаг издревле принадлежал Ирану и является неотъемлемой частью его территории. Англия отвергала эти исторические ссылки, заявляя, что Бахрейн представляет собой суверенное государство, имеющее с Лондоном особые доверительные отношения. В начале 1952 г. дело дошло до того, что в Тегеране было создано «Общество освобождения Бахрейна», членами которого стали многие государственные деятели, сенаторы и депутаты меджлиса. После поездки в Багдад официальной правительственной делегации Бахрейна (начало 1956 г.) МИД Ирана заявил, что «иранское правительство протестует против любого мероприятия, направленного на ущемление национальных прав Ирана на Бахрейн, независимо от того, со стороны какого правительства оно будет предпринято»[1105]. В 1956–1957 гг. состоялись визиты в Бахрейн глав некоторых арабских стран, в том числе короля Ирака Фейсала II, подтвердивших суверенитет эмирата. В декабре 1957 г. Ирак и Саудовская Аравия выступили с совместным заявлением о признании права бахрейнского народа на независимость. В ответ на это тогдашний премьер-министр Ирана Манучехр Эгбаль заявил: «С теми странами, которые подпишут договор с Бахрейном, мы порвем отношения». Игнорируя эти угрозы, Саудовская Аравия 22 февраля 1958 г. заключила соглашение с Бахрейном о разграничении континентального шельфа и делимитации границ в водах Залива. В ответ Иран заявил, что это соглашение не имеет юридической силы и любое иностранное государство, которое начнет разработку нефти в этом районе, совершит грубый акт вмешательства во внутренние дела Ирана. Одновременно с этим Тегеран обвинил Ирак в том, что его территория стала базой для пропагандистской кампании против Ирана, проводимой подрывными элементами, нашедшими убежище в Ираке[1106].

В феврале 1968 г. шейх Бахрейна Иса бен Салман аль-Халифа посетил с официальным визитом Багдад, что вызвало немедленный протест иранского правительства. Во время последовавшего за этим визита в Кувейт Иса аль-Халифа решил поставить точку в давнем споре: «Бахрейн представляет собой чисто арабский эмират с исторических, географических и практических точек зрения. Мы не подчиняемся никому, полны решимости отстаивать свою целостность и арабские корни и отвергаем любые притязания на нашу страну»[1107].

В начале 1970 г. Иран выступил с инициативой начать прямые переговоры с шейхом Бахрейна Исой аль-Халифа по вопросу о демаркации границ смежных районов континентального шельфа в Персидском Заливе. Приемлемого для обеих сторон соглашения тогда достичь не удалось. После проведенного под эгидой ООН плебисцита, в ходе которого население Бахрейна высказалось за суверенитет шейхства, правительство Ирана официально отказалось от притязаний на Бахрейн (май 1970 г.). 17 июня 1971 г. стороны подписали соглашение о демаркации границ континентального шельфа, а 29 августа того же года, через две недели после провозглашения Бахрейна независимым государством (14 августа), Иран одним из первых признал суверенитет эмирата и установил с ним дипломатические отношения.

После победы исламской революции новые иранские власти вновь обратили свои взоры на арабские государства Залива. В интервью на «Радио Монте-Карло» 30 апреля 1980 г. Садек Готбзаде отметил, что «все страны в Заливе исторически являются частью иранской территории»[1108]. Подобные заявления вызвали резкую отповедь в Багдаде. «Мы хотим для нефтедобывающих государств Залива только того, чтобы они оставались свободными и независимыми, — заявил Саддам Хусейн. — Мы выступаем против любого государства, которое попытается играть роль жандарма в этом регионе»[1109].

Разногласия между Ираком, Недждом и Кувейтом по территориальным и пограничным вопросам возникли еще в начале 1920-х годов. Основными документами, делимитировавшими пограничную линию между Ираком и Кувейтом, были два протокола, подписанные в Эль-Укайре 2 декабря 1922 г., а также письма, которыми обменялись 4 и 19 апреля 1923 г. эмир Кувейта Ахмад ибн Джабир ас-Сабах и верховный комиссар Великобритании в Ираке сэр Перси Кокс.

Любопытны обстоятельства того, как было осуществлено разграничение территорий арабских государств на переговорах в Эль-Укайре, которые вели Перси Кокс и король Неджда Ибн Са'уд. Вот что писал переводчик на этих переговорах Х. Диксон: «Ибн Са'уду было жестко сказано, что он сам, П.Кокс, определит характер и общую линию границ». Затем Кокс достал красный карандаш и провел на карте Аравии линию от Персидского залива к Трансиордании. Узнав об этом, Ибн Са'уд попросил Кокса о встрече. «"Мой друг, — простонал он, вы лишили меня половины моего королевства. Лучше возьмите его полностью и позвольте мне уйти в отставку". Все еще стоя, этот крупный сильный мужчина, величественный в своей печали, неожиданно разразился слезами. Глубоко растроганный, сэр Перси схватил его за руку и также стал рыдать… Эмоциональная буря длилась недолго. Все еще удерживая руку Ибн Са'уда, сэр Перси сказал: "Мой друг, я точно знаю, что вы чувствуете, и по этой причине я отдал вам две трети кувейтской территории. Я не знаю, каким образом Ибн Сабах воспримет удар"»[1110].

Ирако-кувейтское соглашение 1923 г. установило границу между Ираком и Кувейтом, действующую до настоящего времени. 21 июля и 10 августа 1932 г. Нури Са'ид и эмир Кувейта Ахмад ас-Сабах подтвердили достигнутые ранее договоренности и высказались за «существующую границу между Ираком и Кувейтом»[1111]. Соглашения 1923 и 1932 гг. не были признаны последующими монархическими правительствами Ирака, и граница между двумя государствами так и не была демаркирована.

После победы «революции 14 июля» в Ираке и вплоть до обретения Кувейтом независимости (19 июня 1961 г.) правительство Абд альКерима Касема не проявляло какого-либо негативного отношения к ирако-кувейтскому пограничному соглашению 1932 г. и не ставило вопроса о его пересмотре. Но через несколько дней после провозглашения суверенитета Кувейта возник дипломатический скандал. Выступая на пресс-конференции 25 июня 1961 г., Касем заявил буквально следующее: «Кувейт является неотъемлемой частью Ирака», а шейх Кувейта должен являться «губернатором Кувейтского района провинции Басра». Вскоре в Багдаде были изданы новые географические карты, на которых Кувейт был включен в состав Ирака на том основании, что он был связан с Османской империей, а Ирак является законным наследником прав этой империи на Кувейт[1112]. Багдад начал концентрировать войска на ирако-кувейтской границе. Вопрос о положении в Кувейте стал предметом рассмотрения на заседаниях Совета Безопасности ООН (2 июля 1961 г.) и Лиги арабских государств (август 1961 г.). Лига официально признала независимость Кувейта и включила его в состав своих членов, а Ирак в качестве ответной меры объявил о бойкоте ЛАГ. Характерно, что в вопросе иракско-кувейтских отношений Иран солидаризировался с арабскими странами: он не мог допустить усиления Ирака за счет присоединения эмирата, обладавшего огромными запасами нефти.



Персидский залив

После февральского государственного переворота 1963 г. Ирак официально признал независимость Государства Кувейт (4 октября). Новое правительство подписало соответствующий протокол, подтвердивший статус ирако-кувейтской границы, установленной в 1932 г. Однако отказ Ирака от притязаний на Кувейт не устранил споры между двумя государствами в вопросах демаркации общей сухопутной границы и разграничения территориальных вод и зоны континентального шельфа. Граница никогда не демаркировалась и была зафиксирована лишь в общих чертах. К тому же Ирак и Кувейт имели в 1960-е годы различную ширину территориальных вод (соответственно 12 и 6 морских миль)[1113]. В мае 1972 и в феврале 1973 г. Багдад посещал с официальными визитами министр иностранных дел Кувейта ас-Сабах бен Ахмад ас-Сабах. На состоявшихся переговорах был рассмотрен широкий круг вопросов, включая пограничную проблему. Итогом обмена мнениями стала лишь констатация необходимости продолжения ирако-кувейтского диалога.

21 марта 1973 г. по багдадскому радио было передано заявление министерства внутренних дел Ирака, в котором сообщалось, что накануне иракское пограничное подразделение, проводившее учения на своей территории, подверглось обстрелу с кувейтской стороны и вынуждено было открыть ответный огонь. Иракское правительство проинформировало Кувейт, что оно не признаёт соглашения от 4 октября 1963 г., поскольку подписанный протокол лишь подтверждал навязанные британскими колонизаторами неравноправные соглашения 1923 и 1932 гг. Ирак предложил уступить ему зону у порта Умм-Каср и северо-восточную часть острова Бубиян в обмен на равновеликую часть своей территории вдоль южной границы. Кувейтская сторона отклонила это предложение и призвала возобновить переговоры по данному спорному вопросу. Это обсуждение состоялось, и 8 апреля 1973 г. Ирак и Кувейт подписали соглашение об отводе своих войск из зоны конфликта[1114].

Главным предметом спора оставалась принадлежность островов Бубиян и Варба, находившихся в пределах государственной границы Кувейта и считавшихся в Багдаде неотъемлемой частью Ирака. В конце 1976 г. дело опять дошло до вооруженного столкновения в районе порта Умм-Каср, и 10 февраля 1977 г. Ирак закрыл свою границу с Кувейтом. В дальнейшем переговоры по территориальным и пограничным вопросам шли с переменным успехом, но окончательно так и не разрешили всех существующих проблем. Начавшаяся ирано-иракская война, казалось, вообще отодвинет их рассмотрение в далекое будущее. Однако сразу же после ее окончания (август 1988 г.) отношения между Багдадом и Эль-Кувейтом обострились вновь. Ирак все свои усилия направил на то, чтобы заполучить контроль над островами Бубиян и Варба, а также собирался вложить 1 млн дол. на развитие портов Умм-Каср и Хор-Зубейр. Шейхи Кувейта, со своей стороны, планировали обрести права на бурение румалийской нефти и осуществить строительство нового города на полуострове Субийа. Немаловажным фактором оставалось и нежелание эмирата списывать иракский долг, составивший за время войны Ирака с Ираном сумму в размере 40 млн дол. 2 августа 1990 г. 120-тысячная иракская армия при поддержке 850 танков вторглась в Кувейт. Через семь месяцев в результате широкомасштабной операции «Буря в пустыне», осуществленной странами НАТО во главе с США, агрессор был выдворен с оккупированных им территорий. Война в Заливе завершилась, не разрешив при этом ни одной из спорных проблем во взаимоотношениях между двумя соседними арабскими государствами[1115].

Претензии Ирана и Ирака на доминирование в зоне Залива принимали порой оригинальные формы. После свержения монархии в Ираке первые республиканские власти объявили об официальном переименовании Персидского залива в Арабский залив (на пропагандистском и неофициальном уровне подобное название использовалось в Ираке и ранее). Этот шаг был поддержан рядом арабских государств, что вызвало резкую отповедь в Тегеране. Газета «Кейхан» в своем номере от 5 февраля 1968 г. писала: «Провокационные и недружелюбные шаги, предпринятые в странах Персидского залива, открыто направлены против Ирана и его суверенных прав в этом районе»[1116]. Мохаммед Реза Пехлеви называл себя «жандармом Персидского залива», и он не хотел делить с кем-либо власть над акваторией, по которой тогда проходило ¾ нефти, потребляемой странами Запада и Японией. В 1974 г. шах назвал Персидский залив «жизненно важной артерией» Ирана, подчеркнув, что он не потерпит в этом районе присутствия «любых сил, которые могут привести к беспорядкам, разрушениям и хаосу у входа в залив»[1117]. Этим он объяснял предпринятую в 1971 г. посылку иранских войск в Оман для подавления оппозиционных султану движений и оккупацию островов Абу-Муса, Большой Томб и Малый Томб, блокирующих Ормузский пролив при выходе из Персидского залива.

Благодаря своему стратегическому положению Ормузский пролив занимает важнейшее место не только в отношениях между государствами Залива, но и в мировой экономике. Через пролив, ширина которого не превышает 60 км, каждые 10 минут проходит один танкер, что составляет 62 % мировых транзитных перевозок нефти, обеспечивающих потребности Японии в топливе на 90 %, стран Общего рынка — на 70 %, США — на 50 %[1118]. Ормузский пролив является единственным выходом из Залива для всех его прибрежных государств: Ирана, Ирака, Кувейта, Саудовской Аравии, Катара, Бахрейна, Омана и Объединенных Арабских Эмиратов.

Район Ормузского пролива стал местом столкновения интересов мировых держав еще в Средние века, когда не были открыты богатейшие запасы нефти. С конца XV в. побережье пролива и его острова переходили из рук в руки. Здесь в разные годы хозяйничали османские турки, иранцы, португальцы, англичане. Особое внимание всегда уделялось трем островкам, владение которыми позволяло той или иной стороне практически полностью контролировать выход из Залива в океан. Это Большой Томб (фарс. — Томбе Бозорг, араб. — Тунб аль-Кубра), Малый Томб (фарс. — Томбе Кучек, араб. — Тунб ас-Сугра) и Абу-Муса. В стратегическом отношении эти три острова можно сравнить с Гибралтаром на входе в Средиземное море или Аденом на входе в Красное море. Вот почему их принадлежность до сих пор является предметом острого территориального спора между государствами Залива и одной из причин разногласий между Ираном и Ираком.

Большой Томб расположен в 12 км южнее иранского острова Кешм, его площадь составляет около 6 кв. км. Малый Томб находится в 3 км к юго-западу от Большого Томба, и его площадь равна приблизительно 1 кв. км. В 50 км к югу от Большого Томба лежит самый большой из спорных островов — Абу-Муса. Это низинный остров площадью около 7 кв. км, покрытый песчаными дюнами с редкой растительностью и пальмовыми рощицами, зеленеющими вокруг водных источников. Острова издревле посещались и периодически заселялись и арабами, и персами, которые занимались здесь рыболовством, добычей жемчуга, разведением домашнего скота и контрабандной торговлей. В середине XX в. Большой Томб и Абу-Муса были заселены арабами, выходцами из Омана, Шарджи и Рас-эль-Хаймы, и их численность на островах составляла соответственно 1 000 и 800 человек[1119].

Прибрежные шельфы островов богаты нефтью, а они сами — полезными ископаемыми. В начале XX в. правитель Шарджи, шейх Салем бен Султан, предоставил английской компании «Алван аль-вади аз-захаби» («Цвета золотой долины») монополию на разработку месторождений окиси железа. Годовой оборот компании был небольшим, около 250 тыс. дол., но, видимо, оправдывал затраченные средства. Абу-Муса славится также своими красными глинами, которые входят в состав некоторых косметических средств, в частности губной помады[1120].

История этих островов тесно связана с историей Омана. В первой половине XVIII в. власть на трех островах и на побережье Аравийского полуострова принадлежала арабскому племени аль-кавасим. В 1747 г. наместник Бендер-Аббаса, не пожелавший подчиняться Надир-шаху Афшару, призвал на помощь арабов, и они высадились в порте Ленге (ныне Бендер-Ленге) и некоторых других населенных пунктах иранского побережья. В период правления Карим-хана Зенда (1763–1779) аль-кавасим были изгнаны из Ленге, но после его смерти вновь вернулись и осуществляли контроль над этой территорией вплоть до 1887 г. В этот год они вынуждены были признать себя вассалами Насер ад-дин-шаха Каджара и стали платить подати его наместнику в Ширазе, получив в качестве компенсации право на наследственное правление в Ленге.

В начале XIX в. Великобритания, пользуясь своим доминирующим положением в регионе, постаралась сделать все, чтобы установить контроль над островами. Здесь ей пришлось столкнуться с упорным сопротивлением аль-кавасим. Силы оказались неравны, и Англия оккупировала острова и древнюю континентальную столицу аль-кавасим Рас-эль-Хайму. Арабский эмир Бен Сакр (1803–1856) перенес свою столицу из Рас-эль-Хаймы в Шарджу. Свое господство в регионе англичане подкрепили юридически, заключив несколько соглашений между 1820 и 1853 гг.

После возврата себе порта Ленге и прилегающего побережья правительство Насер ад-дин-шаха предъявило претензии на владение островами в Ормузском проливе. В 1887 г. арабы были изгнаны иранцами с островов Сирри (к западу от Абу-Мусы) и Хенкам. Тогда же Иран впервые заговорил о своих правах на острова Большой и Малый Томб и Абу-Муса, контроль над которыми осуществлялся арабским эмиром Шарджи. После прихода иранцев и ухода аль-кавасим торговля в порте Ленге пришла в упадок, а арабы, укрепившиеся на Абу-Мусе, превратили остров в региональный центр торговли и экспорта своих товаров. Они предложили английским судовладельцам выгодные условия швартовки их судов на острове и добивались создания там зоны свободной торговли. Вскоре Абу-Муса стал конкурировать с иранскими портами.

В 1904 г. иранский корабль «Музафири» бросил якорь у Абу-Мусы. На его борту находились высокопоставленные английские чиновники, осуществлявшие таможенные функции в регионе. Они сместили арабскую администрацию острова и заменили ее иранской. Эти действия заставили правителей Шарджи и Рас-эль-Хаймы обратиться с протестом к английскому эмиссару в Заливе, и после трех месяцев правления иранская администрация на острове вновь была заменена на арабскую. Впоследствии, в 1920-1930-е годы, Иран безуспешно пытался установить свой контроль над всеми тремя островами. Свои действия он мотивировал тем, что шейхи аль-кавасим, до 1887 г. осуществлявшие из Ленге контроль над островами, были какое-то время иранскими вассалами. В июле 1933 г. военный катер «Паланг» с иранскими чиновниками на борту посетил Большой Томб для переговоров с представителями местных властей. Иранцы предприняли энергичные усилия, с тем чтобы лишить шейха Рас-эль-Хаймы его прав на суверенитет над островами Большой и Малый Томб. Активизация действий иранских властей в Ормузском проливе вызвала беспокойство в Лондоне, и английское правительство направило Реза-шаху ноту протеста. Однако эти дипломатические усилия так и не смогли заставить Иран отказаться от притязаний на три спорных острова. В 1934 г. иранские чиновники и военные неоднократно посещали Большой Томб с предложением наместнику шейха на острове спустить флаг Рас-эль-Хаймы и поднять на флагштоке иранский стяг. В те годы официальный Тегеран, помимо ссылок на «исторические права», выдвинул еще один аргумент: в качестве одного из крупнейших экспортеров нефти он не мог допустить возможности блокирования Ормузского пролива другими странами. Наконец в декабре 1934 г. на острове был инициирован переворот. Флаг Рас-эль-Хаймы был спущен, местный гарнизон разогнан, а власть стала принадлежать новой администрации, чиновники которой выступали в поддержку иранского присутствия на острове[1121].

Обстановка вокруг островов Большой Томб, Малый Томб и Абу-Муса оставалась стабильно напряженной вплоть до начала 1970-х годов. После ухода англичан из регионов «к востоку от Суэца» (1971) Мохаммед Реза Пехлеви заявил, что вся ответственность за поддержание мира на Ближнем и Среднем Востоке теперь ложится на Иран[1122]. 29 ноября Иран и эмират Шарджа официально заключили соглашение о передаче острова Абу-Муса под иранский суверенитет.

Основные разделы этого документа предусматривали: а) прибытие на остров и расположение в согласованных пунктах иранских официальных представителей; б) поднятие иранского флага над этими пунктами и их переход под полную юрисдикцию Ирана; в) установление 12-мильной зоны территориальных вод острова, подконтрольной Ирану и Шардже; г) разделение поровну между Ираном и Шарджей доходов от добычи нефти на Абу-Мусе и в пределах его территориальных вод; д) равные права подданных Ирана и Шарджи на острове и при осуществлении рыболовства в его территориальных водах; е) выплату Ираном Шардже в качестве помощи 1,5 млн ф. ст. в год до тех пор, пока доходы от добычи нефти и газа не достигнут 3 млн ф. ст. в год[1123]. Воспользовавшись этим формальным поводом, Мохаммед Реза Пехлеви 30 ноября 1971 г. решился на кардинальный шаг: иранские войска молниеносно, в течение шести часов, высадились на Абу-Мусе, попутно подвергнув оккупации Большой и Малый Томб.

В день совершения акции иранский посол был вызван в МИД Ирака, где ему была вручена нота протеста с требованием немедленного вывода иранских вооруженных сил с оккупированных островов. Получив отказ, Ирак заявил о разрыве дипломатических отношений с Ираном, объявил персонами нон-грата всех сотрудников посольства Ирана в Багдаде и потребовал, чтобы они в двухнедельный срок покинули пределы страны. 4 декабря в качестве ответной меры правительство Ирана объявило о разрыве дипломатических отношений с Ираком[1124].

Захват Ираном островов вызвал бурную реакцию в арабском мире. Помимо Ирака, с резкой критикой его действий выступили Кувейт, Сирия, Ливия, Алжир, а также эмираты Абу-Даби, Дубай и Рас-эль-Хайма. Во время бурных демонстраций протеста в самой Шардже был убит эмир Халед бен Мухаммед, поставивший свою подпись под соглашением о передаче Ирану острова Абу-Муса. Кувейт отозвал своего посла в Тегеране, а получившие только что суверенитет Объединенные Арабские Эмираты почти в течение года отказывали Ирану в установлении дипломатических отношений. Более сдержанной, но в целом негативной была реакция на действия Ирана со стороны Саудовской Аравии, Бахрейна и Судана. Из всех государств-членов ЛАГ только Иордания и Ливан заняли позицию невмешательства в дела региона. Совет Безопасности ООН, рассмотревший в начале декабря 1971 г. вопрос о захвате Ираном островов в Ормузском проливе, ограничился рекомендацией урегулировать проблему мирным путем, что было воспринято как победа иранской дипломатии. Вскоре по инициативе президента Египта Анвара Садата вопрос об оккупации островов был снят с повестки дня заседаний ЛАГ. «Техран Джорнэл» писала в те дни: «Притязания Ирана на три острова основываются не только на его исторических правах, но и на стратегической необходимости, с тем чтобы государство не испытывало постоянную угрозу. Географическое расположение островов в случае захвата их противником может помочь ему в проведении экономической блокады Ирана, ибо именно через Ормузский пролив перевозится на мировые рынки большая часть иранской нефти и других экспортных товаров, равно как и большая часть импорта в страну. Следовательно, эта «артерия жизни» должна быть сохранена нами во что бы то ни стало»[1125]. Заметим, что на подобные доводы с тем же успехом могли бы сослаться все государства Залива.

Характерно, что проблема принадлежности островов Большой и Малый Томб и Абу-Муса не обсуждалась на встрече Мохаммеда Резы Пехлеви и Саддама Хусейна в Алжире и соответственно не нашла своего отражения в Алжирской декларации от 6 марта 1975 г. Вопрос оставался закрытым вплоть до победы исламской революции в Иране, когда иракская сторона вновь потребовала вернуть острова «под арабский суверенитет». Шиитское руководство категорически отказалось пойти на этот шаг, ссылаясь на то, что Иран к тому времени уже уплатил Шардже за право владения островами около 14 млн дол.[1126]. 24 марта 1980 г. в интервью журналу «Ан-Нахар аль-араби ва-д-даули» президент Ирана Абольхасан Банисадр заявил, что Иран никогда не вернет этих трех островов и не признает независимости ОАЭ, Катара, Кувейта, Омана и Саудовской Аравии, а член консервативного крыла ПИР Садек Роухани в своем выступлении в Куме 18 апреля 1980 г. сказал, что Иран «потребует назад» Бахрейн в случае, если Ирак не перестанет выступать за свободу островов в Ормузском проливе[1127].

Хузистан — Арабистан. Территория современной иранской провинции (остана) Хузистан является давним предметом спора между Ираном и Ираком, где она в печати и научных трудах именуется как «Арабистан» («Земля арабов»)[1128]. Эти земли расположены к востоку от нижнего течения Тигра и Шатт-эль-Араб, а значительную часть местного населения составляют потомки арабов, заселивших эти места задолго до появления ислама.

Главным предметом спора были и остаются город Хорремшехр (Мухаммара) и его окрестности, а также междуречье Шатт-эль-Араб и Бехемшира, образующее два больших острова — Абадан и Махалла. Мухаммара была заложена арабским эмиром Хадж Йусифом в 1812 г. на левом берегу Шатт-эль-Араб в месте впадения реки Карун. Он сделал ее своей столицей и дал городу название «аль-Мухаммара», что означает «Красный» (по цвету песка, что наносится течением реки Карун). В 1847 г. Мухаммара перешла к иранцам и была переименована в Хорремшехр. На острове Абадан расположен иранский город и порт Абадан. Этот населенный пункт в Ираке называют г. Хизр, по арабскому названию острова, на котором он расположен. Абадан лежит в 18 км к югу от Хорремшехра и является важнейшим пунктом, через который экспортируется иранская нефть. Все историки периода зарождения ислама относили его к провинции Басра, которой он выплачивал дань, и считали его иракским пограничным городом.

Начиная боевые действия с Ираном, Саддам Хусейн, вне всякого сомнения, рассчитывал на поддержку арабов Хузистана и верил в возможность присоединения этих земель к Ираку. На чем основывались такие убеждения? Какие доводы выдвигались с целью доказать, что Хузистан является исконной арабской территорией, оккупированной в свое время «агрессивными персами»?

Около 3 тысяч лет до н. э. земли Хузистана были заселены семитскими народами, чуть позже здесь появились протоарабские племена бану аль-'ам. Среди них выделялась ветвь бану тамим, потомки которой до сих пор населяют юг Хузистана. Позже эти племена попали в зависимость от Аккадского царства, затем были покорены пришедшими с востока эламитами и, наконец, завоеваны вавилонским царем Хаммурапи (1792–1750 гг. до н. э.). Пережив нашествие ассирийцев и халдеев, земли нынешнего Хузистана вошли в состав Ахеменидской державы. В период завоеваний Александра Македонского эта территория получила у арабов название «Ахваз» (мн. ч. отглагольного слова «хавз», т. е. «присвоение»), позднее персы стали именовать ее Хузистаном (Хузестаном), что означало «земля сражений и крепостей», из-за обилия возведенных арабами фортификационных сооружений. В III в. н. э. Хузистан вошел в состав Сасанидской державы и долгое время сохранял свой самобытный арабский характер, несмотря на многочисленные попытки ассимилировать местное население. Следовательно, делает вывод иракская сторона, присутствие арабов на этих землях отмечено задолго до начала н. э., арабских завоевательных походов (Хузистан был покорен в 640 г. при халифе Омаре) и не связано с распространением ислама.

При правлении Омейядов и халифате первых Аббасидов Хузистан по большей части являлся арабоязычной провинцией, пережившей господство хариджитов, карматов и зинджей. В середине X в. он более чем на 100 лет вошел в состав государства Буидов, пока не был покорен сельджуками (1055). В 1258 г. Хузистан был порабощен монголами и стал провинцией сначала империи Хулагуидов, потом державы Тимура и, наконец, государства Джалаиридов. В 1436 г. власть здесь была захвачена арабской династией Мухаммеда Муша'ша', сделавшего столицей своего небольшого государства г. Хувейза (Ховейза, к северо-западу от Ахваза). После его смерти в 1458 г. его сын Мухсен основал новую столицу — аль-Мухсенийа. Позже Хузистан входил в состав государств Кара-Коюнлу, Ак-Коюнлу, Сефевидского Ирана, империи Надир-шаха. Начиная с XVI в. он стал полем боя между могучими соседями Ираном и Османской Турцией. Населявшие в то время Хузистан арабские племена бану ка'аб попали под власть Османской империи и платили дань паше Багдада. Во время ирано-османских войн население Хузистана сохраняло преданность туркам.

В период между 1508 и 1514 гг. при шахе Исмаиле I Сефевиде персы оккупировали территории, прилегавшие к их западным границам, в том числе и Шатт-эль-Араб. Эти земли были вновь отвоеваны османским султаном Селимом I. В 1529 г., воспользовавшись ослаблением позиций султана Сулеймана I, персы вновь овладели Хузистаном, но вынуждены были уступить его туркампо Амасийскому договору 1555 г. В 1623 г. Иран вновь на 16 лет оккупировал Шатт-эль-Араб. После этого султан Мурад IV и шах Сефи I пошли на подписание Касре-Ширинского договора (1639), согласно которому Сефевидская империя признала Ирак и Шатт-эль-Араб частью Османской империи.

В начале XVIII в. оккупация Ираном г. Хувейзы спровоцировала новый конфликт с Османской империей. Его разрешение стало возможным с подписанием Амир-Ашрафского договора 1727 г. Его Статья VII гласила: «В связи с тем, что Ховейза соприкасается с территорией Басры, входящей в состав Ирака, оккупированного Османской империей, Иранская империя обязуется не вмешиваться во внутренние дела Арабистана»[1129]. Это положение было вновь подтверждено в договоре, заключенном при Надир-шахе Афшаре в 1747 г.

«Золотой век» для Хузистана наступил в период правления местного шейха Салмана ибн Султана (1737–1767). Племя бану ка'аб стало хозяином региона: ни одно судно не могло попасть в Шатт-эль-Араб, не заплатив ему пошлины. Шейх Салман настолько укрепил свой флот, что мог даже противостоять судам Османской империи. Укрепление власти шейха Салмана вызвало беспокойство Ирана, предпринявшего несколько безуспешных попыток свергнуть его силой оружия. Давление с целью ограничить власть шейха Салмана оказывалось и со стороны Османской империи, и со стороны Великобритании. Однако ему удалось предотвратить попытки третьих стран установить контроль над Шатт-эль-Араб. После смерти шейха Салмана (1767) Карим-хан Зенд предложил племени бану ка'аб заключить союз, что в реальности означало признание автономии Хузистана.

Первый Эрзерумский договор 1823 г. подтвердил принадлежность района Шатт-эль-Араб Османской империи. Проблема Хузистана на переговорах не рассматривалась, и его статус остался неопределенным, так же как и граница между иранским Шуштером (арабы называли его Сустер) и османской провинцией Басра.

Арабские шейхи, заинтересованные в сохранении суверенитета Хузистана, использовали конфронтацию между Ираном и Османской империей, вступая в разные годы в очередной союз то с одной, то с другой стороной. Эта политика до определенного времени была успешной, но пришел час, когда надо было сделать окончательный выбор. Когда в 1837 г. багдадский Али Реза-паша вторгся в пределы Хузистана и взял штурмом Мухаммару, племя бану ка'аб выступило против захватчиков и освободило город. Воспользовавшись этим случаем, Иран предпринял военные усилия с целью подчинения Хузистана: в 1840 г. его войска заняли Сулейманию, а на следующий год покорили Мухаммару. Возникла угроза иранского вторжения в Кувейт. В этих условиях местные арабские шейхи решили не признавать власти Каджаров. В итоге им удалось добиться относительной автономии для своих земель, которая просуществовала вплоть до 20 апреля 1925 г.[1130].

По Второму Эрзерумскому договору 1847 г. западный (правый) берег Шатт-эль-Араб отошел к Ирану. Статья 2 этого документа констатировала, что «Оттоманское правительство официально признаёт неограниченный суверенитет персидского правительства над городом и портом Мохаммера, над островом Хизр, над Абаданским портом и над землями на восточном, т. е. на левом, берегу Шатт-эль-Араб, которые являются владениями племен, составляющих, как признано, часть населения Персии». Обе стороны согласились провести границу по восточному берегу Шатт-эль-Араб, оставив ее воды под османским суверенитетом. При этом персидские суда получали право «на свободную навигацию, без всяких помех или препятствий, по реке Шатт-эль-Араб от устья реки до точки совпадения границ обеих сторон»[1131].

В последний раз комиссия собиралась в 1850 и 1851 гг. в Багдаде и Мухаммаре, но она не смогла прийти к соглашению из-за расхождений точек зрения участников встреч. Разразившаяся в 1854 г. война между Англией и Ираном положила конец ее работе. 26 марта 1857 г. английская армия напала на Мухаммару и при поддержке султана Абд аль-Маджида I оккупировала ее. Дискуссии о местоположении границ в районе Шатт-эль-Араб и Хузистана были возобновлены в 1865 г. После четырехлетних бесплодных переговоров было решено, что данные территории должны остаться под контролем государств, оккупирующих их де-факто. Однако уже на следующий год Шатт-эль-Араб и Хузистан стали местом новых инцидентов, хотя находились под контролем вождей местных арабских племен.

4 ноября 1913 г. был подписан Константинопольский протокол, несколько изменивший статус-кво на Шатт-эль-Араб и в Хузистане: 1) под контроль Ирана перешли небольшие острова, расположенные к западу от острова Абадан (Хизр); 2) речная граница была проложена по левому берегу реки от места Нахр Абу-л-Арабид до вод Залива; 3) Иранское правительство отказалось от своих притязаний на г. Сулеймания. Положения, касающиеся соседских отношений, навигации, торговли и обмена гражданами, были приведены в соответствие с прежними соглашениями.

Итак, суммируя, можно сказать, что иракская сторона в подтверждение своих нынешних прав на земли к востоку от Шатт-эль-Араб и речные острова выдвигает следующие доводы: 1) арабские племена, жившие на левобережье, подчинялись османскому вали Басры; 2) жители восточного берега реки между Мухаммарой и Персидским заливом выплачивали дань наместнику Басры, начиная со времен султана Мурада IV (с 1639 г.); 3) иранские корабли, плававшие по Шатт-эль-Араб, до 1847 г. платили пошлину османским властям; 4) 12 мая 1850 г. султан Абд аль-Маджид I дал понять, что Мухаммара и прилегающие к ней районы, оккупированные Ираном в 1841 г., являются территорией Османской империи; 5) Османские власти, соглашаясь с последним параграфом Статьи 2 Эрзерумского договора 1847 г., передавшим под юрисдикцию Ирана Мухаммару с окрестностями, а также остров Абадан и участки восточного берега Шатт-эль-Араб, дали понять, что на левом (иранском) берегу реки не должно возводиться никаких сооружений[1132] и т. д.

Иран отвергает эти экскурсы в историю и в качестве главного своего аргумента выкладывает на стол тексты межгосударственных соглашений и достигнутых договоренностей о местоположении границы. Так, согласно Константинопольскому протоколу 1913 г., Иран получил: суверенитет над островом Махалла и двумя островами, расположенными между ним и левым берегом Шатт-эль-Араб; четырьмя островами, в том числе Шутейтом и Му'авийа, расположенными к юго-западу от Абадана, а также двумя островами напротив Манкухи; всеми малыми существующими островами и теми, которые могут образоваться на мелководье у острова Абадан и у берегов Ирана. Порт Хорремшехр и его окрестности вверх и вниз по течению от места впадения реки Карун в Шатт-эль-Араб также оставались под юрисдикцией Ирана[1133].

В начале XX в. вопрос о статусе и принадлежности Хузистана и его городов вновь оказался на повестке дня. Ситуация осложнялась тем, что шейхи арабских племен, населявших Хузистан, поднялись на борьбу за отделение от Ирана и создание суверенного арабского государства. Наиболее влиятельным арабским лидером в регионе в 1900-е годы был шейх Хаза'ал. Используя политику альянсов и баланса сил, ему удалось добиться автономии и на короткий срок воссоздать эмират Мухаммара. Это согласовывалось со стратегическими интересами Англии, находившейся тогда в состоянии военной конфронтации с Ираном. В 1902 г. Лондон признал независимость Мухаммары, а в 1905 г. заключил с ней договор о военной помощи. Более того, англичане дали понять, что ни Османская империя, ни арабские лидеры других стран региона не должны вмешиваться во внутренние дела Хузистана. Однако после завершения Первой мировой войны развитие международной ситуации, и в первую очередь победа Октябрьской революции в России, привели Лондон к необходимости заключения соглашения о сотрудничестве с Ираном. Такой договор был подписан 9 августа 1919 г., и главной его целью стало предотвращение возможной агрессии против Ирана со стороны Советской России. В новых условиях Англия перестала оказывать покровительство шейху Хаза'алю, и тот вынужден был искать поддержку среди влиятельных лиц в самом Иране. Он вошел в контакт с Йусеф-ханом, главой племени бахтияр (племени, из которого вышел Шапур Бахтияр, последний премьер-министр последнего правительства монархического Ирана), эмиром Луристана Муджахед-ханом и рядом других влиятельных лиц и создал с ними альянс против Реза-хана, уже нацелившегося на шахский трон. Реза-хан быстро справился с этой оппозицией и двинул войска в Хузистан, объявив его «местом позора и угрозы всей Персидской империи»[1134]. Силы были неравны, и шейх Хаза'ал вынужден был послать письмо Реза-хану, в котором объяснял причины своего «диссидентства» и соглашался признать центральную власть. Но это не остановило Реза-хана: он оккупировал Хузистан и захватил резиденцию шейха. Покидая Хузистан, Реза-хан установил в нем военное правление во главе с Фазлолла-ханом аз-Захиди. Бывшего мятежного шейха, пользовавшегося большой популярностью у местного населения, до поры до времени оставили на свободе, выжидая удобного случая для расправы. Таковой вскоре представился, и шейх был арестован и доставлен в Тегеран.

Для того чтобы избавиться от шейха Хаза'аля, был использован уже знакомый нам классический прием — приглашение на пир. Когда он находился в Басре, генерал аз-Захиди покинул свою резиденцию в Ахвазе и направился в Мухаммару, где запланировал прием по случаю своего отъезда из Хузистана. Шейху было направлено приглашение. Доверчивый Хаза'ал прибыл в город и поднялся на борт собственного судна, стоявшего на причале Мухаммары, где должен был состояться прием. Он даже послал людей за своим сыном в Басру, чтобы и тот смог принять участие в этом мероприятии. Когда все были в сборе, а личная охрана шейха пребывала на берегу, на борт скрытно поднялись верные люди и арестовали Хаза'аля и его сына Абд аль-Керима.

День ареста Хаза'аля стал последним днем независимого существования арабского эмирата Мухаммара. В иранской столице шейху пришлось подписать декларацию о своем отречении, передаче центральному иранскому правительству прав на управление Хузистаном и аннулировании всех договоров, заключенных ранее со всеми странами, за исключением Ирана После этого шейх прожил еще 11 лет и умер в 1936 г.

Хузистан был объявлен десятой провинцией Ирана, во главе которой был поставлен военный губернатор, а все арабские политические институты были ликвидированы. На ее территории было развернуто несколько военных баз. Арабские племена, населявшие провинцию, были насильно переселены в другие районы страны, а арабские названия мест, городов, рек и гор были заменены на персидские. Иранские власти преследовали использование арабского языка в Хузистане и запретили его преподавание в учебных заведениях. Книги на арабском языке, обнаруженные в домах или книжных магазинах, подвергались конфискации. Этнические персы, представлявшие незначительную часть населения провинции, узурпировали весь управленческий и административный аппарат. Полицейские силы и армейские подразделения провинции получили официальные полномочия на арест любого араба по малейшему подозрению, что создало обстановку постоянного террора. Иранское правительство обнародовало закон, согласно которому арабские племена лишались права собственности, а их владения переходили под контроль администрации военного губернатора. Аграрная реформа, проведенная позже, легализовала экспроприацию собственности арабских землевладельцев, и их наделы были переданы иранским крестьянам. Речки и каналы, орошавшие поля арабских земледельцев, были перекрыты, и вся вода направлялась на участки, занятые пришлым иранским населением. Это вызывало массовую миграцию арабского населения в города[1135].

Одним из ответных шагов иракской стороны стало исключение иранцев, проживавших в Ираке, из числа иностранных граждан. Статус иностранцев был закреплен в договоре между Великобританией и Ираком от 25 марта 1924 г. В Статье I этого документа говорилось, что термин «иностранец» имеет отношение к подданным государств, принявших капитуляцию держав оси в Первой мировой войне, а также азиатских стран — членов Совета Лиги Наций. Следовательно, это положение исключало иранскую общину в Ираке из перечня иностранных подданных. В дальнейшем в своем отношении к иранской общине иракские власти руководствовались следующими мотивами: 1) на момент подписания англо-иракского договора Иран не признавал суверенитета Ирака; 2) иранские консулы в Ираке продолжали действовать через английских представителей в Багдаде; 3) иранской общине в Ираке гарантировались юридические привилегии, что ослабляло суверенитет Ирака; 4) иранское правительство отказалось распространить юридические привилегии на иракских подданных, живущих в Иране. Статус иностранцев жившие в Ираке иранцы получили лишь тогда, когда Иран стал членом Лиги Наций[1136].

Обстановка в Хузистане оставалась напряженной в течение всего периода после присоединения его к Ирану. Уже через три месяца, 22 июля 1925 г., подняли восстание воины ополчения шейха Хаза'аля, объявившие независимость Мухаммары. Правительственные войска подвергли город жестокой бомбардировке и потопили восстание в крови. Руководители восставших, Шалаш и Султан, были арестованы, а затем расстреляны. В том же году Мухаммару охватили новые беспорядки. Во главе недовольных стоял шейх Абд аль-Мохсен аль-Хакани, выступавший с требованием независимости Арабистана и возвращения шейха Хаза'аля в качестве главы эмирата. В 1928 г. в районе Хувейзы началось антиправительственное выступление арабского племени шурфа, во главе которого стоял шейх Мухйи ад-дин аз-Зебак. Ему удалось продержаться у власти шесть месяцев. В 1929 г. в Ираке шейх Хади Кашеф аль-Гата создал организацию «Движение в поддержку борьбы Арабистана», просуществовавшую около 10 лет. В 1940 г. восстало племя бану ка'аб, и иранские власти смогли погасить очаг сопротивления лишь после того, как вождь племени шейх Хайдар аль-Ка'аби был схвачен и расстрелян. В 1943 г. взбунтовалось несколько арабских племен во главе с шейхом Йассебом, сыном Хаза'аля, а через два года на борьбу поднялось племя бану тарф. Оба восстания были подавлены, а 16 главарей тарфитов подверглись мучительной казни: их живыми закопали в землю.

7 февраля 1946 г. шейхи арабских племен направили меморандум в Совет Лиги арабских государств с просьбой включить вопрос о положении в Хузистане в повестку дня. Однако это предложение было отвергнуто из-за позиции представителя Египта, не пожелавшего осложнять отношения между двумя правящими династиями: Мохаммед Реза Пехлеви был тогда женат на Фавзийе, сестре египетского короля Фарука. В 1956 г. в ходе подъема юнионистских и националистических настроений в арабском мире, особенно в Египте и Сирии, в Хузистане возникла первая политическая организация — Фронт освобождения Арабистана. Она организовала массовые выступления в поддержку Египта против англофранко-израильской агрессии 1956 г. В 1958 г. начал действовать Народный освободительный фронт аль-Ахваза, а через год оппозиционные политические организации провели Национальный конгресс Арабистана, целью которого провозглашалась борьба против иранского господства.

После победы в Ираке революции 14 июля 1958 г. все оппозиционные иранским властям политические организации Хузистана начали получать материальную помощь и пропагандистскую поддержку со стороны республиканских властей. В декабре 1964 г. положение дел в Хузистане было рассмотрено на заседании иранского меджлиса, и его депутаты обрушили резкую критику на некоторых юридических экспертов, заявлявших, что Хузистан является частью «арабской территории». В январе 1965 г. по Абадану и Хорремшехру прокатилась волна демонстраций арабского населения Ирана, выступившего против политики дискриминации по отношению к «лицам арабской национальности». Во время этих выступлений выдвигались лозунги о создании «независимого Арабистана». Со своей стороны, правительство Амира Аббаса Ховейды, дабы указать на истинную иранскую принадлежность земель Хузистана, переименовало порт Бендер-Мэшур в Бендер-Махшехр, а остров Шейх-Сальбух — в остров Мина[1137].

В первые годы «белой революции» правительство Ирана провело ряд жестких последовательных мер по наведению порядка в мятежной провинции. В 1964 г. власти подавили выступления Фронта освобождения Арабистана, а в 1969 г. распустили созданную годом ранее и так и не сумевшую развернуть свою деятельность организацию «Арабское революционное движение за освобождение Арабистана»[1138].

Подъем антимонархических выступлений и начало исламской революции в Иране были с энтузиазмом встречены арабским населением Хузистана. Оно активно включилось в борьбу против режима Мохаммеда Реза Пехлеви, рассчитывая в случае победы добиться, по меньшей мере, полнокровной автономии. «Холодный душ» не заставил себя долго ждать. Когда в апреле 1979 г. представитель Хузистана шейх Мохаммед аль-Хакани попросил об аудиенции у айатоллы Хомейни, чтобы лично передать на его рассмотрение предложения по урегулированию ситуации в провинции, духовный лидер Ирана отказался встретиться с ним. Чуть позже этот документ был вручен имаму во время его встречи с Ханзалой Хаза'алем, причем Хомейни отказался вести переговоры на арабском языке, которым владел в совершенстве, поручив выступить в качестве переводчика Абольхасану Банисадру.

В чем состояли требования арабского населения Хузистана?

1) Признание арабской самобытности (identity) в Иране и включение этого положения в конституцию страны[1139].

2) Создание в Арабистане регионального Совета.

3) Создание арабских судов, в чью юрисдикцию входило бы разрешение всех тяжб между гражданами-арабами.

4) Признание арабского языка вторым после фарси официальным языком Арабистана.

5) Введение преподавания арабского языка в начальных школах.

6) Открытие арабского университета, отвечающего нуждам арабского населения.

7) Создание для арабского населения достаточного числа рабочих мест.

8) Признание свободы информации и печати на арабском языке.

9) Направление части прибыли, получаемой от реализации нефти Арабистана, на развитие этого региона.

10) Предоставление возможности жителям-арабам без дискриминации поступать на службу в местные подразделения вооруженных сил и полиции.

11) Пересмотр законов относительно распределения земли[1140].

Объективно говоря, эти требования нельзя назвать непомерными, однако они были отклонены лидером исламской революции. Вскоре центральные власти провели операцию по разоружению хузистанских арабов, в Хорремшехре и других населенных пунктах были проведены аресты. Во время столкновений с правительственными войсками погибло около 500, и было ранено 320 человек[1141].

В начале июля 1979 г. население Хорремшехра обратилось к генеральному секретарю ООН Курту Вальдхайму с просьбой оказать влияние на правительство Ирана, чтобы оно прекратило практику незаконных арестов и освободило политических заключенных-арабов. Но центральные власти отказались вести переговоры с хузистанскими арабами до тех пор, пока они не сложат оружие. Шейх аль-Хакани занял сдержанную позицию и призвал правительство удовлетворить требования местного населения, в противном случае, предостерегал он, горячие головы из арабских оппозиционных организаций смогут организовать забастовку на Абаданском нефтеочистительном заводе и умножить террористические акты на нефтепромыслах Хузистана. Одновременно он выступил с требованием прекратить антиарабские действия «стражей» исламской революции и исламских комитетов. В Хорремшехре, Ахвазе и Абадане состоялись массовые демонстрации арабского населения под лозунгами: «Мы не сепаратисты и не диверсанты!», «Наш дом и родина Иран!», «Мы — арабы, курды поддерживают нас!», «Сплотимся вокруг шейха аль-Хакани!» и др. Участники митингов требовали освобождения всех политических заключенных и предания открытому суду виновников погромов. Они отказывались признать проект новой иранской конституции, не содержавший положения о признании прав национальных меньшинств на автономию. 13 июля мирная демонстрация арабов в Абадане была расстреляна «стражами» исламской революции. Через два дня они сами вышли на улицы со своими лозунгами: «Смерть арабам!», «Партия — только партия Аллаха!» Когда «стражи» собрались в соборной мечети города, арабские боевики забросали их гранатами. В качестве ответной меры «стражи» совершили налет на дом аль-Хакани, убили двух его учеников, а самого шейха и членов его семьи увезли в неизвестном направлении. Вспыхнувшие было акции протеста вскоре сошли на нет, так как было получено известие о том, что шейх жив и здоров и находится в Куме[1142].

В преддверии ирано-иракской войны арабское население Хузистана стало рассматриваться в Тегеране как «пятая колонна» противника. Иран оказал давление на соседние арабские государства, чтобы исключить возможную с их стороны помощь населению Хузистана. Айатолла Садек Хальхали, президент Исламского революционного совета, нанес визит в Бахрейн, где обвинил Ирак и некоторые страны Залива в том, что они направляют оружие в Хузистан.

В апреле 1980 г., через год после победы исламской революции в Иране, арабское население Хузистана возобновило открытую вооруженную борьбу против центральной власти. В авангарде сопротивления стояли боевики таких «революционных» организаций, как «Черная среда», «Движение моджахедов арабского мусульманского народа», «Народное движение Арабистана» и «Политическая организация арабского народа Арабистана». Были продолжены боевые операции в государственных организациях и на нефтяных комплексах, основную часть неквалифицированной рабочей силы которых составляли выходцы из Хузистана. 30 апреля хузистанские «революционеры» осуществили шумный захват иранского посольства в Лондоне и взяли в заложники дипломатический корпус. Они выступили с требованиями признания властями Ирана автономии Арабистана и освобождения нескольких сот политических заключенных. Находившийся в то время в поездке по странам бассейна Персидского залива тогдашний министр иностранных дел Ирана Садек Готбзаде в телефонном разговоре с террористами заявил, что правительство отказывается выполнить их требования, а виновные в преступлениях заключенные будут казнены несмотря ни на что. Новые иранские власти, сказал он, признают многонациональный характер страны, но никогда не согласятся с требованиями автономии, от какого нацменьшинства они бы ни исходили[1143]. Свою точку зрения на события изложил и Саддам Хусейн. В выступлении по случаю 12-ой годовщины «революции 14 июля» он заявил: «Мы приветствуем народ Арабистана, который дает горы жертв на пути к свободе и равноправию, борется против расистской клики, которая лишает его самых простых прав жизни и надежд»[1144].

Ирано-иракская война

1 апреля 1980 г. тысячи студентов из всех арабских стран и многих азиатских государств собрались в университете аль-Мустансирийа в Багдаде. Они ожидали появления Тарика Азиза, заместителя премьер-министра Ирака и члена СРК, который был приглашен для открытия международной экономической конференции, организованной Национальным союзом иракских студентов (НСИС) и Комитетом азиатских студентов. Когда под аплодисменты собравшихся появился Тарик Азиз, какой-то молодой человек бросил бомбу в его сторону. Заметив опасность, глава НСИС бросился к Тарику Азизу с криком: «Смотрите, это бомба!» В тот же миг, когда заместитель премьера упал на пол, раздался взрыв, и взрывная волна прошла мимо него. Было убито и ранено несколько десятков молодых людей. После того как машины «скорой помощи» увезли убитых и раненых, Тарик Азиз провел запланированную встречу с организаторами конференции, но из-за легкой контузии не смог произнести речь и был госпитализирован. Вскоре была обнаружена и обезврежена и другая бомба.

Сообщение о взрыве было передано по радио и застало Саддама Хусейна во время поездки по приграничным с Ираном районам. Уже на следующий день президент Ирака появился на месте взрыва. В своем выступлении перед студентами он заявил: «Иракский народ стал неприступной вершиной, которую они [иранцы. — А.А.] не способны покорить своими бомбами или любыми иными способами. Четырнадцать столетий назад арабы взяли на себя участь осуществить божественную миссию на этой священной земле… Наш народ готов к борьбе за защиту своей чести и суверенитета, а также за мир между арабскими нациями»[1145].

Расследование инцидента со взрывом в аль-Мустансирийе показало, что студент, бросивший бомбу, был иранцем и принадлежал к Партии исламского призыва. 5 апреля во время похорон жертв этой террористической акции в Багдаде была взорвана еще одна бомба. Она была брошена в толпу участников процессии из окна одной из иранских школ, которая была открыта в соответствии с ирано-иракским соглашением о культурном сотрудничестве. И вновь жертвами взрыва стали невинные люди.

Начиная с этих кровавых событий, война между Ираном и Ираком стала практически неизбежной. Саддам Хусейн отдал приказ подвергнуть бомбардировке иранский приграничный город Касре-Ширин, в котором нашли приют тысячи иракских шиитов, бежавших от преследований властей. Более того, 8 апреля он распорядился казнить главу иракских шиитов айатоллу Мухаммеда Бакра Садра вместе с его сестрой. Эта новость привела Хомейни в ярость, и Иран начал готовить и отправлять в Ирак для проведения диверсий отряды иракских шиитов и курдов. В свою очередь, Саддам дал указание организовать на территории Ирака лагерь для подготовки повстанческой армии из числа иранцев, выступивших против политического курса тегеранских властей. 23 апреля министр иностранных дел Ирана Садек Готбзаде в своем выступлении по радио сказал, что долгом иранского народа является оказание помощи народу Ирака, являющемуся объектом репрессивных мер «преступного режима». Он добавил, что удовлетворится лишь свержением режима Саддама Хусейна, что иранская армия способна оккупировать Ирак, а население этой страны будет встречать ее с распростертыми объятиями[1146]. В тот же день айатолла Мохаммед аш-Ширази выступил с призывом ко всем народам исполнить свой долг и «свергнуть "баасистскую банду":

— Боритесь вместе с исламскими отрядами…!

— Печатайте и распространяйте брошюры и книги! Внедряйтесь на радио, телевидение и в газеты! Покрывайте стены лозунгами!

— Вооружайте иракский народ, чтобы помочь ему противостоять тирании!

— Любым путем и везде бойкотируйте все, что связано с Баас!»[1147].

В апреле 1980 г. в ходе своего визита по странам Ближнего Востока Садек Готбзаде вдруг неожиданно заявил в Дамаске, что Саддам Хусейн убит во время якобы имевшего место военного переворота, и что иранское правительство готово оказать поддержку иракской оппозиции. Когда эти сведения не подтвердились, он на пресс-конференции под Бейрутом отметил: «Мы поддерживаем народ Ирака, чтобы он смог освободиться от своего незаконного режима». Отвечая на вопрос относительно возможности войны с Ираком, министр ответил: «Все может случиться»[1148].

Известия о покушениях и убийстве Саддама Хусейна имели под собой реальные основания. Многие иракцы в разное время и в различных местах оказывались свидетелями гибели своего президента. Однако каждый раз он чудесным образом воскресал из мертвых, появляясь на экранах телевизоров или на официальных мероприятиях.

Подноготная этих метаморфоз раскрылась в декабре 1997 г. после бегства в США Микаеля Рамадана. В течение 18 лет он был одним из «двойников» Саддама Хусейна. В своей книге «Тень Саддама», впервые вышедшей на Западе и переведенной на русский язык[1149], он подробно описал атмосферу, царившую в окружении главы иракского государства, а также перечислил все известные ему случаи убийств и покушений на «двойников» Саддама Хусейна. Приведем лишь несколько примеров. В 1983 г. в г. Амара в результате перестрелки с нападавшими был убит «двойник» Махди Махмуд. В 1986 г. на самого президента и его «двойников» покушались трижды, был убит один из «двойников» — Надар Рафи'. Микаелю Рамадану удалось избежать этой участи, однако в 1983 г. в обличье Саддама Хусейна он был пленен курдскими повстанцами, в 1984 г. его травили подсыпанным в еду ядом, а в 1990 г. в Эль-Кувейте взорвали бомбу, когда он проезжал мимо в автомобиле.

Согласно официальному меморандуму министерства иностранных дел Ирака, за период с 23 февраля 1979 по 26 июля 1980 г. иранские военно-морские, военно-воздушные и сухопутные силы совершили 244 «акта агрессии» против Ирака. В их числе — обстрелы иракских пограничных постов, пленения иракских пограничников, захваты самолетов и судов в районе Шатт-эль-Араб и т. п. Только за период с 23 февраля по 26 мая 1980 г. иранские ВВС 54 раза нарушали государственную границу Ирака. Баасистское руководство направило 240 официальных нот протеста в адрес иранского посольства в Багдаде[1150]. В июле 1980 г. на большой пресс-конференции для иностранных журналистов Саддам Хусейн следующим образом охарактеризовал отношения с Ираном: «Ирак публично заявлял новым иранским правителям, что он желает установления с Ираном отношений сотрудничества и добрососедства, основанных на взаимном уважении и невмешательстве во внутренние дела друг друга, но наши добрые намерения натолкнулись на ненависть надменных расистских лидеров в Тегеране… Мы не хотим войны, но если он [Хомейни. — А.А.] обозлит нас, мы знаем как реагировать и не будем сидеть сложа руки…»[1151].

Развернутые военные действия на ирано-иракской границе начались 4 сентября 1980 г. В этот день, по иракским данным, тяжелая 175-мм артиллерия, самолеты и военные корабли Ирана совершили обстрелы приграничных иракских населенных пунктов Ханакин, Зурбатийа, Мандали, Нафт-Хане и др., что привело к многочисленным жертвам. Жестокой бомбардировке и нападению подвергся район Зейн аль-Каус. Иракские пограничники и части регулярных войск открыли ответный огонь. Сообщалось о двух сбитых иранских бомбардировщиках «Фантом»[1152]. Военные действия продолжались 5 и 6 сентября. Иракские войска обстреляли иранские населенные пункты Касре-Ширин и Мехран, а иранская авиация атаковала пограничные пункты аль-Хусейн, Кутейба, Хоук и Газали, вновь подвергся нападению Ханакин. 8 сентября временному поверенному в делах Ирана в Багдаде был вручен меморандум, в котором утверждалось, что Ирак в интересах самозащиты вынужден предотвратить оккупацию района Зейн аль-Каус. В документе выражалась надежда, что иранская сторона изыщет возможность освободить территории Ирака, захваченные Ираном ранее. Эта нота осталась безответной.

9 сентября иракская армия двинулась к границе и вынудила иранцев отступить из района Зейн аль-Каус. В ответ Иран начал обстрел районов Дияла и Васит. 10 сентября иракские войска сбили иранский военный вертолет с командным составом на борту, вывели из строя два «Фантома» и несколько танков противника. Постепенно к 16 сентября Ирак, как сообщали местные источники, «освободил 125 кв. миль территорий, принадлежавших Ираку по Алжирскому соглашению»[1153]. Иран закрыл воздушное пространство своей страны и запретил навигацию по Шатт-эль-Араб и в Ормузском проливе. Вечером 17 сентября на экстренном заседании Национального Совета Ирака президент Саддам Хусейн объявил о решении иракского руководства аннулировать Алжирское соглашение. «Так как правители Ирана, — сказал он в своем выступлении, — уже нарушили это соглашение… своим открытым и умышленным вмешательством во внутренние дела Ирака и поддержкой, как это делал раньше и шах, и снабжением главарей бунта, которых также поддерживает и Америка, и сионисты, а также тем, что они отказались возвратить иракские земли, которые мы вынуждены были возвратить силой, то я объявляю перед вами, что мы считаем соглашение от 6 марта 1975 года аннулированным (и Совет Революционного Командования принял решение по этому вопросу). Итак, нужно вернуть Шатт-эль-Араб юридически к тому положению, каким оно было до 6 марта 1975 года, и эта река вернется к тому, какой она была на протяжении истории — иракской и арабской по названию…»[1154]. Через несколько дней министр иностранных дел Ирака Са'адун Хаммади мотивировал аннуляцию алжирских договоренностей тем, что иранской стороной были нарушены две статьи Алжирского соглашения: относительно безопасности и взаимного доверия, а также территориальной целостности. «Алжирское соглашение, — сказал он, — включает утверждение, обусловливающее, что если какая-то статья нарушена, то весь документ считается недействительным»[1155]. (Умышленно или нет, но Са'адун Хаммади был не совсем точен: в документе говорилось, что «любое нарушение одного из составных элементов [договоренностей] противоречит духу Алжирского соглашения»[1156]).

17 сентября усилились иранские бомбардировки иракской части Шатт-эль-Араб. Сильные бои развернулись в г. Хорремшехр (Мухаммара) и на территории аэропорта Абадана. Штаб иранских вооруженных сил опубликовал сообщение, в котором весь район Шатт-эль-Араб объявлялся зоной боевых действий. У Хосровабада было выведено из строя пять иранских военных кораблей. Багдад объявил, что эти суда были атакованы иракцами, так как они до этого перехватили и обстреляли английское судно «Ориент стар» на его пути в порт Басру. Навигация по Шатт-эль-Араб была практически прервана, а сама река превратилась в поле битвы. Иранские патрульные суда захватили кувейтское судно, шедшее в Басру под иракским флагом. Чуть позже из Хорремшехра был обстрелян корабль, приписанный к Сингапуру, на корме которого развевался иракский флаг. 21 сентября Иран дал распоряжение всем торговым судам, находящимся на Шатт-эль-Араб, покинуть этот район.

Все свои действия в пограничных районах обе конфликтующие стороны объявляли «ответными мерами», принятыми «в целях обороны» для защиты «национального суверенитета и территориальной целостности». Военные акции противной стороны характеризовались как «акты агрессии», предпринятые вразрез с достигнутыми договоренностями. Так или иначе, было ясно, что и Иран, и Ирак были не прочь «поиграть мускулами» в надежде на скорое поражение противника. Оставалось лишь ждать, кто из них первым, в прямом смысле слова, перейдет черту: пересечет границу солдатским сапогом и начнет масштабное вторжение на чужую территорию. «Нервы не выдержали» у Ирака, и 22 сентября 1980 г. он начал массированные «контратакующие» действия по ту сторону границы.

В чем состоял стратегический военный план Саддама Хусейна? Он намеревался развернуть наступление на юге ирано-иракской границы, овладеть Шатт-эль-Араб в ее нижнем течении, а также захватить оба крупнейших города Хузистана — Ахваз и Дизфуль. Одновременно с этим иракский президент планировал дать отпор предполагаемому вторжению противника в богатые нефтью северные районы Ирака и предотвратить наступление иранских войск в направлении Багдада. В соответствии с этими замыслами в ночь на 22 сентября иракские военно-воздушные силы совершили налеты на 10 сухопутных и авиационных баз на иранской территории. Эти налеты привели к сильным разрушениям аэродромов Бахтарана (до исламской революции — Керманшах), Сенендеджа и Ахваза, а также военных баз в Хамадане, Тегеране, Исфахане, Дизфуле, Ширазе и Тебризе. После ударов авиации иракская армия перешла границу и вторглась на землю Ирана. На северном участке центрального фронта она проникла примерно на 15 км в глубь иранской территории, захватила Касре-Ширин и создала угрозу Бахтарану. На южном участке центрального фронта был покорен город Мехран и перерезана дорога, соединяющая Дизфуль с северными районами Ирана. На южном фронте иракские войска вторглись в Хузистан и захватили более 10 тыс. кв. км иранской территории. Дальнейшей их целью был Ахваз. Самолеты Ирака вывели из строя часть очистных сооружений в Абадане, а войска подошли к Хорремшехру (Мухаммара). В ответ иранская авиация нанесла удар по Басре, Васиту, Багдаду и Ниневие, а также осуществила бомбардировку с воздуха шести иракских аэропортов. Было выведено из строя несколько нефтехимических заводов.

23 сентября в своем интервью журналистам в Иракском культурном центре в Париже Тарик Азиз выдвинул следующие условия прекращения боевых действий со стороны Ирака: 1) признание Ираном суверенитета и прав Ирака на его национальную территорию; 2) установление Ираном добрососедских отношений с Ираком и арабской нацией; 3) прекращение Ираном вмешательств во внутренние дела соседних стран; 4) прекращение Ираном всех актов агрессии. Если говорить более конкретно, то иракская сторона требовала признания прав Ирака на пограничную зону и акваторию Шатт-эль-Араб, а также ухода Ирана с островов Абу-Муса и Большого и Малого Томба. Тарик Азиз заявил, что Ирак не желает затягивания конфликта, но это «не означает, что мы слабы, наша позиция крепка»[1157]. 24 сентября министр иностранных дел Ирака Са'адун Хаммади направил письма в адрес председателя Совета Безопасности и Генерального секретаря ООН, в которых содержались объяснения позиции Ирака в его конфликте с Ираном. В них, в частности, отмечалось: «Ирак считает, что пока Алжирское соглашение от 6 марта 1975 г. не признаётся иранской стороной, оно аннулируется, исходя из статьи 4 этого соглашения. Ирак принял это решение, использовав все возможные мирные средства в течение последних трех лет, пытаясь убедить Иран придерживаться условий этого договора. Ирак твердо заявляет, что он не претендует на иранскую территорию и что он не желает объявления войны Ирану и расширения зоны боевых действий. Но Иран проявляет собственную инициативу, направленную на разжигание конфликта, вынуждая Ирак к отмщению путем атаки объектов, расположенных в глубине иранской территории. Наша цель состоит в защите интересов Ирака, района Залива и международного сообщества»[1158]. Свою оценку причин войны и побудительных действий иракской стороны дал и Саддам Хусейн. «Все это случилось до 22 сентября 1980 года, которое некоторые считают началом войны между Ираком и Ираном, в то время как война была начата… 4 сентября 1980 года». «Мы сражались, отвечая на агрессию»[1159]. В своем выступлении 28 сентября 1980 г., опубликованном под заголовком «Ирак призывает к миру», он заявил: «Для защиты чести и суверенитета Ирака и его жизненных интересов надо было принять необходимые меры, чтобы сдержать агрессоров, утопающих в неграмотности, безрассудстве и черной ненависти, и поэтому нужно было обнажить иракский меч — меч Али, Халида, Са'ада, Ка'ка'[1160], чтобы нанести удар по этой тиранической клике, и чтобы преподать ей новый исторический урок, который вернет славу Кадисии, которая разбила самомнение Хосрова и высоко подняла исламские знамена над территорией района и уничтожила богохульство, агрессию и невежество». «Наши войска противостояли врагу так же, как противостоял зу-л-фикар — меч нашего господина Али ибн Аби Талиба — язычникам в бессмертных боях мусульман». «Агрессивная клика, управляющая в Тегеране, не склонилась к миру…. но мы — внуки Али, Хусейна, Халида и Са'ада — доказываем им, как мы доказали это 14 веков назад, что мы не ищущие войны, а поборники права, и что мы носители миссии». «Поэтому…. исходя из победоносной позиции над агрессивной хунтой в Тегеране, правнуками Хосрова и Рустама, мы объявляем…. что Ирак готов остановить бой…. и мы также готовы к переговорам с иранской стороной…. чтобы достичь справедливого и достойного решения, гарантирующего наши права и наш суверенитет»[1161].

Не сумев взять с ходу Дизфуль, Ахваз и Хорремшехр, иракские части применили тактику, ранее приносившую успех в боях с курдами: они окружили эти города и подвергли их интенсивному обстрелу артиллерией и минометами. Однако ожидаемого результата достичь не удалось, так как крупные иранские города имели достаточно большие запасы боеприпасов, продовольствия и питьевой воды, что позволяло им эффективно противостоять наступлению противника. В конце сентября иранцы, подтянув резервы, приостановили наступательный порыв иракских войск. Вторжение Ирака привело к небывалому росту патриотических настроений у народов Ирана. Даже арабы Хузистана, вопреки ожиданиям Саддама Хусейна, не стали «пятой колонной» и вместе с иранцами поднялись на защиту родных городов.

Боевые действия в первый месяц войны характеризовались интенсивными авианалетами на нефтяные комплексы и сооружения в бассейне Шатт-эль-Араб. Военные сводки иракского командования сообщали о бомбардировках противником очистных сооружений в Нафт-Шаабийа и нефтяного терминала в Басре, налетах на Киркук, Эрбиль, Мосул и Эль-Кут. Иракская сторона в ответ подвергла обстрелу и налетам Тебриз, Ахваз и остров Харк.

Сразу же после начала боев на ирано-иракской границе было предпринято несколько безуспешных попыток примирить враждующие стороны. Так, резолюцию о прекращении огня принял Совет Безопасности ООН. Была осуществлена «миссия доброй воли» двух тогдашних руководителей Организации Исламской Конференции — президента ОИК Зия уль-Хака и ее генерального секретаря Хабиба Шатти. По поручению председателя Движения неприсоединения Фиделя Кастро Багдад и Тегеран посетил министр иностранных дел Кубы Исидоро Мальмиерка. На встрече премьер-министр Ирана Мохаммед Али Раджаи заявил: «Моя страна готова приветствовать любого, но мы никогда не согласимся принять миссию доброй воли. Более того, мы никогда не заявим, что Иран готов к переговорам»href="#n_1162" title="">[1162]. В общем, такая позиция вполне объяснима: согласиться на переговоры в условиях, когда часть твоей территории оккупирована противником, значит обречь себя на их невыгодный исход. Переговоры были тогда на руку Ираку, так как он предлагал их с позиции силы. Нельзя сказать, что Иран вообще отвергал возможность переговорного процесса. Нет. Но он выставлял такие предварительные условия, на которые, что было заведомо ясно, Ирак не согласился бы ни в каком случае. Эти условия, в частности, были озвучены послом Ирана в Москве Мохаммедом Мокри: 1) свержение режима Саддама Хусейна и замена его «подлинными представителями иракского народа»; 2) оккупация Ираном иракского города Басра в качестве компенсации за ущерб, нанесенный Ирану войной; 3) организация плебисцита в Иракском Курдистане по вопросу об автономии этого района или присоединении его к Ирану[1163].

27 сентября иракское командование опубликовало адресованное народу и армии коммюнике № 40, в котором говорилось: «Ваша славная армия достигла Ахваза!!! В настоящее время она вместе с вашими братьями из племен бану ка'аб, бану тарф, кинана, бану лям, тамим, малек, савари, саламат аль-мухайсин, сахр и маусавийа [арабские племена, населяющие Хузистан. — А.А.]… Все они находятся под защитой вашей армии, которая прославляет землю Арабистана и сама прославляется этой землей, ее историей, ее мучениками. Таким образом, наша славная армия достигла своей стратегической цели, как об этом говорили ее лидеры. Ее заботой теперь становится укрепление этой победы»[1164]. Оставив в тылу у себя осажденный Ахваз, иракская армия двинулась в направлении Абадана. Однако здесь она встретила ожесточенное сопротивление плохо вооруженных частей «революционной гвардии» и добровольцев, басидж, которые, имея лишь стрелковое оружие и «коктейли Молотова», ценой собственной жизни, бросаясь под танки, остановили врага. В результате план иракского президента завершить войну ко дню ид аль-адха (праздник жертвоприношения), который падал в 1980 г. на 20 октября, был сорван.

10 ноября иракская армия форсировала р. Карун и к середине месяца захватила Хорремшехр. В речи, адресованной иракским солдатам, Саддам Хусейн, в частности, сказал: «Вы, мои братья, которые борются и вырывают землю Мухаммары из рук неприятеля, вы оплачиваете каждой каплей своей крови победу над врагом. Своей борьбой вы вписываете новые страницы в историю, укрепляете прошлое, настоящее и будущее своей нации. Вы воюете за пробуждение арабов»[1165]. Слова о пролитой крови не были произнесены «для красного словца»: город был взят с большими потерями — 1,5 тыс. убитых, около 4 тыс. раненых. К тому же положение в иракских войсках осложнялось тем, что воевавшие в их составе шииты часто дезертировали, оголяя целые участки, а иногда в массовом порядке сдавались противнику.



Спорная граница на участке Касре — Ширин — Мехран

Несмотря на все сложности, Ирак в первый месяц войны одолел около половины 735-километровой общей границы с Ираном, вклинившись на территорию противника на глубину от 10 км на севере до 40 км на юге. Саддам уже праздновал победу, а иракская печать превозносила его как одного из величайших арабских полководцев, появившихся на свет за период после падения Багдада в 1258 г. В Ираке возобладало мнение, что в военном отношении главное дело сделано и можно говорить о начале мирных переговоров. Теперь сам Саддам выставил условия, при которых его страна была готова к прекращению огня, а именно — сохранение за Ираком всех захваченных земель и возможность свободного плавания в Ормузском проливе. Но Тегеран отверг эти предложения и не хотел признавать себя побежденным. Пропагандистская полемика еще более усилилась. В декларации, распространенной Ираком на заседании министров иностранных дел арабских государств в Аммане 21 ноября 1980 г., было отмечено: «Арабская нация, и особенно Ирак, связана с Ираном тесными узами ввиду их общего географического расположения, общности религии и принадлежности к одной и той же исламской цивилизации. Однако Иран с возвращением Хомейни выбрал фанатизм и снова стал, как и во времена шаха, угрозой суверенитету и безопасности соседним арабским странам в районе Залива и, в особенности, Ираку»[1166].

Вторжение иракских войск на территорию Хузистана (Арабистана) вновь поставило на повестку дня вопрос о принадлежности и статусе этой иранской провинции. Иракская точка зрения была высказана Саддамом Хусейном 27 ноября 1980 г. в Аммане во время очередной встречи в верхах лидеров арабских стран: «Вопрос о решении собственной судьбы должен решаться народом Арабистана». Позднее в интервью кувейтской газете «Аль-Анба» (19 января 1981 г.) президент Ирака заявил: «Если обстоятельства позволяют меньшинствам Ирана тем или иным образом достичь самоопределения, мы с этим согласимся. В этом случае мы готовы оказать поддержку, что лежит в полном соответствии с нашими убеждениями и нашей политикой. Тем не менее, неверно считать, что мы, иракцы, делаем это предложение против воли иранских этнических меньшинств… Естественно, что мы предлагаем нашу помощь живущим там [в Хузистане. — А.А.] арабским братьям, особенно если она направлена против враждебного государства, с которым мы еще находимся в состоянии войны… В конфликте с Ираном наш принцип состоит в том, чтобы избегать ведения захватнической войны. Если мы переносим борьбу вглубь иранской территории, то только лишь с тем, чтобы уберечь наши собственные города от опасности и защитить наш народ от иранских бомб, налетов и террора…»[1167]. Тарик Азиз в своих оценках относительно будущего Хузистана был более сдержан. В одной из своих статей, опубликованной в январе 1981 г. в «Аль-Ватан аль-араби» (Париж) под заголовком «Ирако-иранский конфликт», он писал: «Что касается Арабистана, то нелогично и не к месту поднимать этот вопрос, пока еще ситуация среди арабов не готова к этому, и пока сами арабы Арабистана недостаточно готовы к этому, хотя они в первую очередь заинтересованы в разрешении этой проблемы. Во всяком случае, Ирак является самым стойким защитником их дела»[1168].

Воспользовавшись зимней передышкой, вызванной сезоном дождей, когда военные действия на суше практически невозможны из-за разлива рек и озер, Иран смог восстановить боевые порядки и увеличить численность своих вооруженных сил до 400 тыс. человек[1169]. В январе 1981 г. иранские войска начали наступление на участке Дизфуль — Сусенгерд. Иракцы ответили контрударом, и на обширной равнине Хузистана развернулось танковое сражение. В этой «иранской Прохоровке» советские танки с иракскими экипажами в очередной раз показали свое превосходство над вражескими боевыми машинами (на этот раз американского и английского производства). Потеряв 50 своих танков, иракцы уничтожили 40 и захватили 100 танков противника.

В конце февраля — начале марта 1981 г. Тегеран и Багдад посетила представительная делегация ряда мусульманских стран. Исламская миссия доброй воли, в состав которой входили президент Гвинейской Республики Ахмед Секу Туре, президент Пакистана Зия уль-Хак, президент Бангладеш Зия ур-Рахман, президент Гамбии Д.К. Джавара, председатель Исполкома Организации освобождения Палестины Ясер Арафат, генеральный секретарь ОИК Хабиб Шатти и др., прибыла с целью примирить враждующие стороны. Добиться ощутимых результатов в ходе состоявшихся переговоров с айатоллой Хомейни, Банисадром и Саддамом Хусейном так и не удалось. Причины отказа начать тогда мирные переговоры становятся ясными из заявления президента Ирака, сделанного во время встречи с лидерами мусульманских государств: «Любое решение, которое не будет учитывать причины войны, включая полный суверенитет Ирака над Шатт-эль-Араб и его побережьем, не может быть справедливым и логичным. Вывод войск [с иранской территории. — А.А.] до того, как Иран признает эти права, а также обеспечит законные гарантии Ираку, не может быть осуществлен»[1170].

В своей речи перед солдатами иракской армии 14 марта 1981 г. Саддам Хусейн отметил, что Ирак готов оказать любую моральную и материальную помощь иранским народам в Курдистане, Белуджистане и Азербайджане, а также всем честным гражданам в их стремлении установить добрососедские отношения с Ираком. «Иранские правители разобщены, в то время как мы в Ираке укрепляем наше единство, они стоят на краю гибели, в то время как мы крепки в наших позициях. Иранские народы живут в отчаянии, бедности и унижении, в то время как наш народ живет в процветании и стабильности… Мы не желаем видеть Иран расчлененным. Мы хотим, чтобы Иран был нашим добрым соседом, способным на разрешение всех своих проблем и на сохранение целостности, но пока эти наши желания неосуществимы, и страна, испытывающая враждебность к арабской нации и к Ираку, должна распасться. Это и есть наша стратегия…»[1171].

Характерно, что именно в этот период Саддам Хусейн сделал достоянием гласности философские размышления своего воспитателя — дяди Хейраллаха. По протекции президента страны они были опубликованы в виде небольшого трактата под знаменательным названием «Трое, кого Аллаху не следовало создавать: перс, еврей и муха». В нем новоявленный мыслитель охарактеризовал иранцев как «животных, которых Аллах создал в обличье людей», а евреев — «смесью грязи и отбросов различных народов»[1172].

Умышленно или нет, но Хейраллах (а он хоть и был доморощенным философом, но одно время даже занимал пост мэра Багдада) дал своему труду название, которое по стилю оказалось созвучным с уже упоминавшимся нами высказыванием предводителя карматов Абу-т-Тахира аль-Джаннаби: «Три лица принесли порчу людям: пастух, лекарь и погонщик верблюдов [т. е. Моисей, Иисус и Мухаммед. — А.А.]». Во всяком случае отголоски подобных постулатов Хейраллаха можно найти и в высказываниях Саддама Хусейна на протяжении всей его политической карьеры.

Своего первого успеха в войне с Ираком Иран смог добиться лишь в мае 1981 г., когда его бомбардировщики безнаказанно пересекли с востока на запад всю территорию противника и подвергли авианалету иракские базы вблизи сирийской границы. Это вызвало новый подъем патриотических настроений в стране и укрепило авторитет сторонников внешнеполитического курса имама Хомейни. В июле-августе иранская армия нанесла несколько мелких, но очень чувствительных контрударов в районе Абадана и к сентябрю сняла осаду города. Иракцы при этом потеряли около 5 тыс. убитыми и ранеными.

С 19 по 25 сентября 1981 г. в Иране проводилась «Неделя войны», приуроченная к первой годовщине начала боевых действий. В течение семи дней проходили траурные намазы по погибшим, парады войск и «стражей исламской революции», а главное — осуществлялась массовая мобилизация «кандидатов в мученики». Сторонники мирного разрешения ирано-иракского конфликта причислялись к «сознательным или бессознательным участникам инспирированного американцами заговора с целью лишить Иран неминуемой победы, ради достижения которой погибли тысячи мучеников»[1173].

После первого наступательного порыва иракские войска на протяжении последующих нескольких месяцев так и не смогли продвинуться в глубь Ирана ни на одном из фронтов. Воспользовавшись этим, отмобилизованная иранская армия и отряды «стражей» в конце сентября 1981 г. перешли в очередное контрнаступление. На южном участке им удалось отбросить пехоту противника на другой берег реки Карун в районе Хорремшехра (получившего обиходное название Хуниншехр, т. е. «Город крови»), в результате чего иранская артиллерия получила возможность обстреливать Басру. В северной части Хузистана «воины Аллаха» 30 ноября прорвали окружение Сусенгерда и после ожесточенных боев освободили Бостан.

Каждая победа доставалась дорогой ценой. Набранные в школах и детских домах мальчишки 10–14 лет и глубокие старики проявляли беспримерное мужество: выступая в качестве «живой человеческой волны», они своими телами разминировали оставленные иракцами минные поля. Все добровольцы-басидж перед отправкой на фронт получали единовременные пособия, для них устраивались богатые застолья. По местному телевидению прошла передача об иранской матери, потерявшей на фронте двух сыновей, которая, провожая на войну третьего, последнего, говорила, что не желает для него иной судьбы, кроме мученичества[1174].

Потери в войсках с обеих сторон были весьма серьезными. К марту 1982 г., по истечении полутора лет войны, Иран потерял до 90 тыс. человек, а Ирак — около 35 тыс. Тем не менее Тегеран, как и прежде, отказывался от мирных переговоров и даже временного прекращения огня, чтобы убрать погибших с полей боев. Саддам Хусейн следующим образом прокомментировал создавшееся положение: «Кровавый, сомнительный и отсталый режим в Иране, утопающий в крови иранских народов, угнетающий и унижающий нации, не обращающий внимания на интересы своего народа, убивающий женщин и детей и разрушающий его экономику, этот режим не может мобилизовать энергию своего народа для сражения, чтобы он смог осуществить превосходство над нами. Он может лишь подбрасывать временами новые партии невежд и жалких людей, заставленных воевать. И иракские пушки и винтовки косят их сотнями и тысячами»[1175].

В середине марта айатолла Хомейни заявил, что у Саддама Хусейна нет другого пути, как покончить самоубийством, и выдвинул следующие условия прекращения боевых действий: безоговорочный вывод иракских войск с иранской территории, определение компетентным судом агрессора и возмещение Ирану ущерба, нанесенного войной. Позже к ним было добавлено еще одно условие — возвращение в Ирак 100 тыс. беженцев. Поскольку Ирак не был в состоянии оплатить военные репарации, иранское правительство предложило сделать это тем арабским странам, которые оказывали ему военную помощь[1176].

В конце марта 1982 г. после нескольких этапов операции «Фатх», осуществленной западнее городов Дизфуль и Шуш, иранские войска продвинулись вперед на 50 км и освободили 2 тыс. кв. км своей территории. В ходе этого контрнаступления, по сведениям Тегерана, было убито около 10 тыс. иракцев, 15 тыс. ранено, а 15,5 тыс. взято в плен. 30 апреля была начата новая наступательная операция «Бейт аль-Мокаддас» («Священный дом»), позволившая Ирану форсировать Карун и овладеть Хорремшехром. Была освобождена территория площадью 5 480 кв. км, и иранские войска с большими потерями вышли на государственную границу своей страны на протяжении 170 км[1177]. 4 июня, выступая на пятничной молитве на территории Тегеранского университета, президент страны Хаменеи определил сумму требуемых Ираном репараций в размере 150 млрд дол. (Позже эта сумма была снижена до 135 млрд дол., затем повышена до 163 млрд дол., что, впрочем, не имело никакого значения, так как платить ее никто не собирался.) Президент подтвердил официальное требование иранской стороны смещение Саддама Хусейна, предание его суду и избрание нового «легитимного» президента[1178].

10 июня 1982 г. СРК Ирака выступил с заявлением о готовности немедленно прекратить огонь и все боевые действия, а также в двухнедельный срок вывести все свои войска с территории Ирана. В ответ на это Хомейни ненавязчиво напомнил, что вывод войск является лишь одним из требований, выдвинутых в качестве условий прекращения войны, поэтому Иран будет продолжать военные действия. Перед войсками и ополченцами были поставлены задачи — довести войну до победного конца, «освободить иракский народ» и как можно скорее через иракскую территорию выйти на ливанский фронт, чтобы противостоять начавшейся тогда новой «израильской агрессии». «Путь на Иерусалим лежит через Багдад». Вечером 13 июля 80-тысячная иранская армия перешла границу с Ираком на южном участке фронта и развернула наступление на Басру. Проведение этой операции, получившей кодовое название «Благословенный Рамазан», официальный Тегеран объяснял необходимостью «обеспечить защиту исламских земель, предотвратить дальнейшую агрессию со стороны Ирака и других союзников США и обезопасить от иракского огня города исламской родины, а также откликнуться на просьбы миллионов иракских мусульман, которые в результате жестокой политики иракского режима стали, по существу, узниками в своей собственной стране»[1179]. Однако на своей земле иракцы сражались куда более самоотверженно, чем на чужой территории, и иранские войска вынуждены были прекратить бессмысленные атаки. В результате операции «Рамазан», в ходе которой, по иракским данным, было убито более 27 тыс. солдат противника, иранские войска смогли удержать под своим контролем лишь небольшой участок иракской территории глубиной 5 км. Басра так и осталась непокоренной. Эта относительная неудача была воспринята в Иране спокойно: «Басра не является нашей родиной, — сказал Хомейни, — наша родина ислам. Мы следуем принципам ислама, а ислам не позволяет нам оккупировать исламскую страну»[1180]. Недоумение в Тегеране вызвал другой факт: иракские шииты не поддержали наступления иранских войск. Видимо, их обуревали те же чувства, что и арабов Хузистана во время иракского вторжения: лучше жить спокойно в своем доме среди суннитов, чем рисковать жизнью ради призрачной свободы, добытой руками пришлых единоверцев.

После иракского вторжения 22 сентября 1980 г. военные операции Ирана против Ирака «в защиту ислама» носили по большей части оборонительный характер и преследовали цель изгнать со своей земли войска противника. Но после того как 13 июля 1982 г. иранские вооруженные силы перешли в контрнаступление, пересекли границу и перенесли боевые действия на территорию Ирака, военные усилия Ирана уже не могли рассматриваться исключительно как дело защиты собственного суверенитета. Более того, бескомпромиссное требование смещения президента Саддама Хусейна в качестве предварительного условия для начала переговоров по мирному урегулированию показало, что иранское руководство было готово «экспортировать» свою революцию в Ирак любыми способами[1181].

Вслед за операцией «Рамазан» иранские войска в течение года осуществили несколько наступательных кампаний, но смогли добиться лишь ряда незначительных успехов тактического характера, не приведших к заметному изменению военного паритета. После неудачной попытки захватить Басру Иран предпринял наступление на центральном фронте. Теперь его целью был Багдад. Однако две волны атак иранцев захлебнулись из-за отчаянного сопротивления противника и недостатка боевой техники и боеприпасов. В начале ноября 1982 г. четыре армейских дивизии иранской армии при поддержке «стражей» и добровольцев-басидж, прорвав несколько линий обороны иракских войск, напали на нефтеносный район Нафт-Шах и захватили около 40 вышек. Иракцы бросили в бой только что полученные из Советского Союза танки Т-72, но заметного успеха не достигли. Саддаму пришлось снимать воинские подразделения с других участков фронта и направлять их в зону прорыва противника. Ценой больших усилий положение было выправлено.

После относительно спокойной зимы 1982-83 гг. активные боевые действия возобновились. В марте иракские ВВС нанесли несколько массированных ракетных ударов по нефтяным платформам в окрестностях Бендер-Хомейни. Обстрелам подверглись также иранские торговые и военные суда, находившиеся в Заливе. В ответ Иран предпринял попытку перерезать сообщение между Багдадом и Басрой, но она потерпела фиаско. После этой неудачи иранское командование сосредоточило свое внимание на северном участке границы. 22 июля иранские войска при поддержке отрядов иракских курдов и шиитов вторглись в Иракский Курдистан и захватили приграничный поселок Хадж Умран. Им удалось перерезать пути, по которым Ирак снабжал оружием и продовольствием иранских курдов. В захваченном городе было открыто отделение Высшего собрания исламской революции, штаб-квартира которого находилась в Тегеране. В октябре Иран развил свой успех, захватив около 400 кв. км вражеской территории в районе Панджвина. Тогда Саддам Хусейн отдал приказ нанести ракетный удар по иранским городам на южном участке границы. Эти действия вынудили иранское командование приостановить наступление в Курдистане. К концу третьего года войны общее число погибших с обеих сторон, по разным оценкам, колебалось от 175 до 500 тыс., а раненых — до 600 тыс. человек[1182].

В начале 1984 г. эскалация военных действий была заметна на южном участке фронта и в водах Персидского залива. В феврале иранские войска развернули очередное наступление с целью перерезать сообщение между Багдадом и Басрой. В конце месяца они заняли несколько островков Маджнун в болотистой местности недалеко от иракского города Эль-Курна. Серия взаимных атак здесь переросла в целое сражение, когда островки по нескольку раз переходили из рук в руки. К началу марта на этом небольшом участке фронта скопилось до полумиллиона человек (300 тыс. иранцев и 200 тыс. иракцев). Битва за безлюдные пустынные островки была столь ожесточенной, что получила название «Безумная битва»[1183]. Подобная характеристика сражения оказалась тем более оправданной потому, что Саддам Хусейн отдал приказ о применении отравляющих газов (скорее всего, иприта). По заявлению иранской стороны, Ирак использовал химическое оружие в более чем 130 пунктах, что привело к гибели или ранению по меньшей мере 3,5 тыс. человек, включая гражданское население[1184].

Иприт производился в больших количествах в Эль-Фаллудже, в 80 км к западу от Багдада. Табун, зарин и другие газы нервно-паралитического действия вырабатывались в Самарре. Ирак активно занимался разработкой и производством ядерного (Тувайт, в 18 км к юго-востоку от Багдада), биологического и химического оружия (местечко Салман Пак около Тувайта). В Самарре полным ходом шли работы по производству бинарного оружия.

Ирак не подписал Женевскую конвенцию 1978 г., запрещавшую производство химического оружия, и во время войны с Ираном Саддам не мучился угрызениями совести, применяя отравляющие вещества на полях сражений. Еще будучи вице-президентом, он заключил контракт на 12 млн дол. с крупнейшей в Египте фабрикой по производству пестицидов и преобразовал ее в завод по производству химического оружия. Ядерные технологии предоставлялись Ираку Францией.

Если раньше только Ирак совершал налеты на иранские танкеры, покидавшие главный нефтяной терминал на острове Харк, то теперь и Иран стал нападать на суда, находившиеся в Заливе. 13 мая 1984 г. иранские истребители-бомбардировщики обстреляли ракетами два кувейтских танкера, перевозивших иракскую нефть, а 16 мая налету с их стороны подвергся саудовский танкер. Эти налеты положили начало «войне против танкеров». К середине 1986 г. число пострадавших в Заливе судов различных стран достигло двухсот. Опасность ситуации заключалась в том, что война между Ираном и Ираком вышла рамки двустороннего конфликта. Соединенные Штаты и их союзники по НАТО, придерживавшиеся до этого позиции «активного нейтралитета», не могли оставаться в стороне, когда возникла угроза судоходству по Персидскому заливу. Сюда были подтянуты корабли ВМС США, включая авианосец «Мидуэй», имевшие на борту около 2 тыс. морских пехотинцев. США стали вести наблюдение за всеми воздушными целями в регионе с помощью системы АВАКС, которой были оборудованы самолеты, базировавшиеся на аэродромах в Саудовской Аравии. Американские военные корабли начали эскортировать танкеры, доставлявшие из Бахрейна топливо для их эскадры. 5 июня военные самолеты Саудовской Аравии с помощью АВАКС сбили над своими территориальными водами в Заливе два иранских истребителя-бомбардировщика[1185].

Счет в «войне против танкеров» оказался не в пользу Ирана: он повредил 25 танкеров с иракской нефтью, в то время как его противник 65. Пришлось довольствоваться тем, что постоянные бомбежки острова Харк не привели иракцев к успеху. Иран по-прежнему мог пропускать через тамошний терминал до 1,5 млн баррелей нефти в день. И все же, чтобы не рисковать, власти перенесли основную тяжесть по погрузке нефти на другие терминалы, менее доступные для налетов иракских самолетов[1186].

12 июня 1984 г. при посредничестве ООН Иран и Ирак достигли соглашения о временной приостановке нападений на гражданские объекты. Однако в марте следующего года, не достигнув весомых успехов на полях сражений, обе стороны, нарушив договоренности, возобновили массированные обстрелы гражданских целей. Эта фаза ирано-иракской войны получила название «войны против городов». Налетам авиации и ударам ракет класса «земля-земля» подверглись не только прифронтовые и пограничные населенные пункты, но и густонаселенные города в глубине территорий, включая столицы обеих стран. Только в городах Ирана, по иранским официальным данным, в первые две недели обстрелов (с 5 по 19 марта 1985 г.) погибло около 2 тыс. мирных жителей и около 4 тыс. получили ранения. Спасаясь от обстрелов и бомбардировок, жители покидали свои дома и родные места и переселялись в палатки за пределами населенных пунктов. В целом, «война против городов» нанесла гораздо больший ущерб Ирану, чем Ираку. «Иракские самолеты летают на высоте около 30 тыс. футов; иранские средства ПВО могут поражать объекты менее чем на половину этой высоты, и от огня иранских зенитных орудий больше потерь несут жители на городских улицах, чем самолеты противника… Целые городские кварталы пустеют каждую ночь, в особенности когда багдадское радио в своей передаче на персидском языке рано вечером предупреждает, что такие-то районы подвергнутся нападению»[1187]. ВВС Ирака имели явное превосходство: 580 боеспособных самолетов современного типа против 95 у Ирана[1188]. Иракская авиация совершала в те дни до 800 самолетовылетов в сутки, и объектами ее нападения впервые стали сталепрокатный завод в Ахвазе и строившаяся атомная электростанция в Бушире. Однако одним из главных объектов атак был нефтяной терминал на острове Харк, впервые подвергшийся нападению 30 мая. Иракские самолеты при налетах каждый раз сбрасывали на остров до 8 т авиабомб, что препятствовало проведению восстановительных работ и организации пожаротушения.

Политические и военные круги различных стран с самого начала войны выражали удивление по поводу того, что иракцы не решались на бомбардировки Харка, вывоз нефти через который обеспечивал примерно 95 % доходов Ирана в иностранной валюте и 80 % общих доходов правительства[1189]. При этом выдвигались, по крайней мере, три аргумента: во-первых, боязнь мощи сил ПВО острова, во-вторых, неуверенность в собственных силах иракских летчиков и, в-третьих, позиция стран Залива, финансировавших военные усилия Ирака, которые якобы наложили вето на проведение сокрушительных ударов по терминалу из-за опасения ответных ударов иранской авиации по своим нефтяным объектам. В печать попали слова Саддама Хусейна: «Друзья Ирака просили его не наносить ударов по Харку, с тем чтобы использовать угрозу таких атак в качестве козырной карты на будущих мирных переговорах»[1190]. Однако вскоре стало известно, что Саудовская Аравия оплатила поставки Ираку французских самолетов «Сюпер-Этандар» с ракетами «Экзосет», предназначенными явно для ударов по Харку, и разговоры о вето прекратились сами по себе.

Чтобы противопоставить превосходству Ирака в воздухе что-то адекватное, иранское командование разработало очередное «решающее генеральное наступление», которое началось в марте 1985 г. При этом оно изменило характер ведения боевых действий. На центральном и северном участках фронта, где преобладала равнинная или холмистая местность и Ирак имел превосходство в авиации и танках, иранцы вместо прямолинейной тактики массированных атак с использованием «человеческих волн» добровольцев-басидж применили метод партизанской войны. На юге, в болотистой местности, иранцы перешли к методу инфильтрации, когда мелкие группы «стражей» и басидж просачивались через болота, «отгрызая» по мелким частям кусочки территории, занятой противником. «Генеральное наступление» иранской армии не достигло поставленных целей и привело к большим потерям в живой силе. «Это побоище было жуткой демонстрацией неспособности плохо оснащенных иранских войск противопоставить что-либо превосходству Ирака в воздухе»[1191]. Менее оснащенными в техническом отношении были и сухопутные войска Ирана. Весной 1985 г., по американским данным, Ирак имел 5 тыс. танков против 1 тыс. у иранцев и 3,5 тыс. орудий против 1,1 тыс.[1192].

К осени 1985 г., за пять лет войны, потери в живой силе обеих сторон исчислялись уже сотнями тысяч. По оценке «Нью-Йорк таймс», Ирак потерял за этот период убитыми около 300 тыс., а Иран — от 420 до 580 тыс. человек[1193]. Лондонская «Таймс» приводила еще более ужасающие цифры: Ирак — 500 тыс., а Иран — до 1 млн убитых[1194]. Даже если эти оценки были завышены, война на истощение достигла, казалось, критической стадии. Расходы на военные цели за пятилетие 1981–1985 гг. составили в Иране 85,4 млрд дол., а в Ираке 50 млрд дол.[1195]. В начале октября иранские власти обнародовали данные о том, что в стране за пять лет войны было разрушено 118 834 дома в 51 городе и в 3 091 населенном пункте. За это время правительство израсходовало 3 млрд дол. на восстановительные работы, а общий материальный ущерб, нанесенный стране войной, был оценен в 200 млрд дол.[1196].

В сентябре 1985 г. иранские войска вновь предприняли наступление в районе островов Маджнун. На этот раз оно было более удачным, и до конца года армия продвинулась в глубь Ирака, создав угрозу полной изоляции Басры. Однако вскоре под контратакующими ударами иракских войск ей пришлось остановиться и занять оборону. Воспользовавшись благоприятной обстановкой на фронтах, Иран активизировал вербовочную деятельность. Были открыты десятки новых сборных пунктов для отправки на фронт добровольцев, которым предлагались немалые денежные пособия. Государственным предприятиям было разрешено освобождать от работы в целях мобилизации сначала 10, потом 20 % своего штатного персонала. К зиме 1985 г. на полях сражений было сосредоточено до полумиллиона человек.

9 февраля 1986 г. в нижнем течении Шатт-эль-Араб иранские войска начали новое наступление, имевшее кодовое название «Валь-Фаджр — 8». Два дня спустя, переправившись под покровом темноты по понтонным мостам и на паромах через реку, иранцы захватили порт Фао и создали обширный плацдарм площадью около 100 кв. км. Эта победа, как и ранее, была достигнута ценой больших людских потерь. За месяц боев в районе Фао, по иракским данным, противник потерял более 50 тыс. человек убитыми. Уже 18 февраля иракское командование сообщило об уничтожении большей части иранских войск, форсировавших Шатт-эль-Араб, и окружении оставшихся частей[1197].

18 февраля Совет Безопасности ООН приступил к обсуждению вопроса о новой эскалации военных действий на ирано-иракском фронте. Иран отказался участвовать в работе форума, обвинив ООН в неспособности погасить пожар войны и заявив о решимости «покарать агрессора» своими собственными силами. 24 февраля Совет Безопасности единогласно принял резолюцию, призывавшую Ирак и Иран прекратить огонь и все боевые действия на суше, на море и в воздухе, незамедлительно отвести свои войска за признанные международным правом границы и приступить к мирному обсуждению спорных вопросов. Иранская сторона выразила протест и в день принятия резолюции начала новое наступление на северном участке фронта, не приведшее, однако, к каким-либо существенным результатам.

К осени 1986 г. положение на фронтах несколько стабилизировалось, и военные действия на суше приняли позиционный характер. Однако вновь активизировалась «война против городов», дополнявшаяся нападением на морские и речные суда. По данным иракского информационного агентства ИНА, за первые десять месяцев 1986 г. артиллерия противника выпустила только по Басре 5 025 снарядов, от разрывов которых в городе погибло 104 мирных жителя, было ранено 434 человека, полностью разрушено 180 жилых домов, повреждено — 400. Бомбардировке подверглись школы, больницы, мечети. Со своей стороны, иракское командование главное внимание уделило авианалетам на экономические объекты в глубине иранской территории и нефтяные цели на южном участке фронта. Наибольшим разрушениям подвергся терминал на острове Харк, в результате чего экспорт иранской нефти сократился более чем в семь раз[1198].

8 октября 1986 г. Совет Безопасности ООН вновь принял резолюцию, призывающую Ирак и Иран прекратить боевые действия. Ответом было заявление айатоллы Хомейни, сделанное во время приема группы «стражей» и военнослужащих: «Война против Ирака будет продолжаться независимо от того, буду я жив или нет, ибо это — религиозный долг»[1199]. Уже в середине декабря Иран предпринял новое наступление на южном участке фронта и форсировал Шатт-эль-Араб в районе города Абу-л-Хасиб (между Басрой и Хорремшехром). Однако здесь наступавшие столкнулись с массированной обороной противника и попали под плотный артиллерийский обстрел. Потеряв убитыми и ранеными до 8 тыс. человек, иранцы вынуждены были отступить. После этой кровопролитной «разведки боем» 6 января 1987 г. иранские войска начали новое, более крупное наступление на этом участке фронта, целью которого являлся захват Басры. Иранское руководство планировало в случае успеха заселить ее проживавшими в Иране иракцами, что было бы первым шагом на пути к провозглашению Исламской Республики Ирак. Саддам Хусейн, понимая, что с потерей этого важного города его правлению будет нанесен сокрушительный удар, принял все меры для защиты Басры. На подступах к городу была создана глубокоэшелонированная оборона, возведены фортификационные сооружения. Тем не менее, неся большие потери, иранские войска к 26 февраля все же смогли продвинуться в глубь иракской территории и были остановлены уже в 10–12 км от городской черты. Чтобы как-то противодействовать этому натиску, Саддам Хусейн приказал подвергнуть бомбардировке Тегеран, Исфахан и Кум. В результате этих авианалетов погибло 1 800 и было ранено 6 200 человек. В ответ иранские ВВС нанесли удары по Багдаду и Басре. Гибель мирных жителей вызвала резко негативную реакцию у мирового сообщества, и Хомейни отдал приказ отменить штурм Басры, намеченный на конец февраля. В марте Иран нанес удары по позициям противника в Иракском Курдистане, вслед за которыми при поддержке курдов начал наступление на Сулейманию. Однако иракские части остановили продвижение противника, заставив его окопаться на ближайших подступах к городу.

Если на сухопутных участках ирано-иракского фронта инициатива тогда принадлежала иранской стороне, то в воздухе и на море господствовали иракские военно-воздушные и военно-морские силы. Ирак продолжил бомбардировку танкеров, терминалов и нефтяных вышек в Персидском заливе. Ответные удары иранской авиации по кувейтским танкерам, перевозящим иракскую нефть, а также ракетные обстрелы сухопутных целей в Кувейте вызвали резкую реакцию в США. 21 сентября 1987 г. американские ВМС обстреляли иранский транспорт в районе Бахрейна, создав реальную угрозу своего вступления в войну на стороне Ирака. В итоге Ирану пришлось ограничиться ударами с воздуха по танкерам, к тому же он не мог продолжать наступления на суше из-за падения цен на иранскую нефть, вызванного экономическим бойкотом со стороны Франции и США.

В конце 1987 г. с целью выяснения позиций сторон по вопросу о прекращении войны Багдад и Тегеран посетил Генеральный секретарь ООН Перес де Куэльяр. Ирак согласился завершить боевые действия при условии вывода иранских войск с его территории и назначения международной комиссии по расследованию причин конфликта. Иранская сторона была готова прекратить войну, в случае если Ирак будет признан агрессором. По итогам визита Генсека Совет Безопасности ООН подготовил резолюцию, в соответствии с которой специальные представители ООН должны были провести консультации с обеими враждующими сторонами и определить дату «дня "Д"», с наступлением которого должно было наступить перемирие и окончательное прекращение боевых действий. Одновременно с этим созданная международная комиссия должна была расследовать причины возникновения ирано-иракского конфликта. Багдад настаивал на том, чтобы после «дня "Д"» захваченные иракские земли были освобождены.

В миротворческий процесс свою лепту внесли и лидеры арабских стран, среди которых наибольшую активность проявил президент Сирии Хафез Асад. В мае 1987 г. все информационные агентства распространили сенсационное сообщение о состоявшейся месяцем ранее в Дамаске при посредничестве короля Иордании Хусейна бен Талала тайной встрече сирийского лидера с Саддамом Хусейном, где обсуждались вопросы двусторонних отношений и условия прекращения ирано-иракской войны. Сирия не отказалась от поддержки Ирана в его конфликте с Ираком, поэтому в августе 1987 г. на конференции Лиги арабских государств ее участники не поддержали инициативы Асада по примирению сторон, не содержавшей осуждения Ирана за его вторжение на иракскую территорию. Однако усилия Дамаска, направленные на мирное разрешение ирано-иракского конфликта, не пропали даром: в январе 1988 г. Иран, Ирак, Саудовская Аравия и Кувейт объявили о шестимесячном моратории на атаки на морские суда, гражданские и стратегические объекты, принадлежащие всем четырем странам. Это соглашение дало возможность предотвратить планировавшееся на февраль того же года новое крупномасштабное наступление иранских войск.

В конце мая 1988 г. Иран и Ирак обязались не переходить границу и не вторгаться на территорию противника в случае освобождения им захваченных земель. Обе стороны стремились следовать этому обязательству и явно демонстрировали желание мирно урегулировать конфликт: иранцы не перешли границу после освобождения иракской армией их территории в районе Шаламха, а после ухода иранцев с захваченных ими земель в районе островов Маджнун иракские части, перейдя границу в результате выдвижения, сразу же вернулись на свою территорию. К середине лета, следуя этой тактике, Ирак «освободил» большинство своих территорий, захваченных Ираном, включая горный район Панджвин на севере страны и земли в районе Муснана.

14 июля 1988 г. в Тегеране состоялось совещание высших религиозных, политических и военных деятелей, на котором было принято решение согласиться с мирным планом ООН в соответствии с резолюцией № 598 и принять меры, направленные на завершение военных действий. 17 июля айатолла Хомейни направил в Совет Безопасности письмо, в котором официально извещал о принятии мирного плана. В тот же день Саддам Хусейн подтвердил свой план прекращения конфликта. Он включал: перемирие и вывод иранских войск, обмен пленными, подписание мирного договора, пакта о ненападении и соглашения о невмешательстве во внутренние дела друг друга, а также поддержание обеими сторонами безопасности в регионе.

Перед иранским руководством возникла непростая задача объяснить собственному народу столь резкий поворот в политике по отношению к Ираку — от призывов к войне «до победного конца» к принятию плана ООН по мирному урегулированию конфликта. В заявлении начальника Генерального штаба вооруженных сил страны говорилось, что Иран отбил все попытки задушить «справедливый режим» Исламской Республики, проявив при этом всю свою мощь, и поэтому уже не нуждается в продолжении боевых действий. Этот тезис был подкреплен заявлением айатоллы Хомейни, что решение о прекращении войны было правильным и что это сражение во имя ислама против мирового империализма не было последним.

В преддверии официальной встречи представителей Ирана и Ирака, на которой должны были обсуждаться вопросы мирного соглашения, произошло непредвиденное: 22 июля 1988 г. иракские войска перешли в наступление по всему фронту. На южном направлении под угрозой захвата вновь оказался Ахваз, а на центральном участке иракские войска при поддержке так называемой «Национальной освободительной армии Ирана» заняли города Исламабаде-Герб и Керенд. Ценой значительных усилий Ирану удалось отразить атаки противника и отбросить его к границе. Иракские власти объясняли причины своих действий желанием захватить еще больше иранских пленных, которых можно было впоследствии обменять на иракцев. Однако сделать это было уже нереально: число иракских пленных, по разным оценкам, превышало «обменный фонд» Багдада в 5–6 раз и колебалось от 50 до 70 тыс. человек.

Наконец, 8 августа 1988 г. Совет Безопасности ООН объявил, что «день "Д"» наступит в 3 часа ночи 20 августа 1988 г. Следующий день, 9 августа, был объявлен Саддамом Хусейном «Днем великой победы», и в стране начались празднества, в ходе которых президент Ирака именовался не иначе как «спаситель нации». В Иране отношение к предстоящему завершению войны было более сдержанным: с одной стороны, враг не был побежден, а с другой — молодая Исламская Республика смогла с честью отстоять свои идеалы.

Ирано-иракская война 1980–1988 гг. не выявила победителя. Но завершилась эта кровавая партия не вничью, а патом. Ни одна из проблем, отравлявших отношения двух государств, так и не была разрешена, а обе конфликтующие стороны не смогли добиться поставленных целей.

Дав войне с Ираном название «Кадисия Саддама», иракский президент связал исход этой войны со своим именем, рискнул поставить на карту свой авторитет, поэтому онприлагал все усилия для того, чтобы «новая Кадисия» завершилась бы так же, как и почти полтора тысячелетия назад. Приняв решение о начале боевых действий, Саддам Хусейн совершил, по крайней мере, две ошибки, обусловившие впоследствии длительный характер конфликта. Во-первых, он полагал, что, ослабленная чистками, иранская армия будет не в состоянии эффективно противостоять иракскому вторжению и Ирак сможет в короткий срок нанести унизительное поражение Ирану. Поражение, которое, как он надеялся, повлечет за собой свержение Хомейни, повысит престиж самого Саддама в глазах всех арабов и выдвинет его в безоговорочные лидеры арабского мира. Во-вторых, президент Ирака очень рассчитывал на то, что арабское население Хузистана выступит против центральной власти. События опровергли эти расчеты. Арабы Хузистана не восстали против Хомейни, напротив, иностранное вмешательство разожгло революционный пыл масс, и все иранские народы объединились вокруг шиитских лидеров перед лицом внешней угрозы. С другой стороны, беспочвенными оказались и надежды Ирана на помощь со стороны иракских шиитов, которые, по расчетам тегеранских стратегов, должны были выступить в качестве его основного союзника в борьбе против «неверного предательского режима Баас».

Перед войной Исламская Республика Иран практически находилась в изоляции на международной арене и среди арабских стран. С началом ирано-иракской войны ситуация изменилась, обнажив противоречия в арабском мире. Ни одна из арабских стран не откликнулась на призыв Иордании оказать помощь Ираку. Более того, некоторые из них вообще выступили на стороне Ирана. «Долг арабов заключается в том, — заявил ливийский лидер Муаммар Каддафи, — чтобы плечом к плечу бороться вместе с мусульманами Ирана»[1200]. Антииракская позиция Сирии доходила порой до того, что телевидение Дамаска называло Саддама Хусейна «сумасшедшим фашистом», ведущим войну в интересах США. Помимо застарелого конфликта между двумя «центрами баасизма», этот подход объяснялся еще и тем, что Сирия, по существу, была оставлена одна на поле конфронтации с Израилем, и чем дольше продолжалась ирано-иракская война, тем больше внимание арабского мира отвлекалось в сторону Залива. Эту позицию Сирии разделял ее союзник — Ливия. 7 апреля 1981 г. Каддафи заявил: «Иракская армия сознательно уничтожается в ненужной борьбе — она воюет за Америку и за израильтян»[1201]. «Прохладным» можно было назвать отношение к иракскому руководству и проводимой им политике и со стороны Алжира. Во многом это было следствием того, что Ирак в свое время поддержал Марокко в вопросе о статусе Западной Сахары. До полного разрыва между Ираком и Алжиром дело тогда не дошло, в то время как с Сирией и Ливией Ирак разорвал дипломатические отношения еще 11 октября 1980 г. В итоге Иран, по некоторым подсчетам, получал больше оружия из стран арабского мира, в первую очередь из Ливии и Алжира, чем Ирак[1202].

Идеологические установки партии Баас всегда претворялись в жизнь без компромиссов, но война с Ираном внесла значительные изменения в эту «идеологическую чистоту». С появлением политических, экономических и социальных проблем, порожденных войной, «иракская революция приняла более компромиссный характер»[1203]. После закрытия Сирией с апреля 1982 г. нефтепровода Киркук — Средиземное море уменьшился экспорт иракской нефти. Ее уровень упал с 3,2 млн баррелей в день за первые девять месяцев 1980 г. до 700–800 тыс. баррелей в начале 1984 г. Это стало серьезным ударом по экономике Ирака, где «нефтедоллары» в довоенное время составляли примерно 60 % ВНП. Из богатой финансовыми ресурсами страны Ирак превратился в страну-должника, зависящую от внешней помощи. Уже в 1983 г. война обходилась Ираку в 1 млрд дол. в месяц. По подсчетам, Саудовская Аравия и эмираты Персидского залива за первые четыре года войны оказали Ираку финансовую помощь в размере 40 млрд дол.[1204].

В годы войны Ирак оказался в зависимости от политической и финансовой помощи именно тех стран, которые еще совсем недавно причислялись им к стану «реакционных». Так, в 1970 г. официальный печатный орган Баас «Ас-Саура» называл Иорданию «марионеточным государством», а Саудовскую Аравию — «базой американского империализма». Однако к 1983 г. Ирак оказался тесно связанным со всеми «консервативными» арабскими государствами. Были налажены отношения с Египтом, несмотря на участие последнего в кэмп-дэвидских соглашениях. 26 ноября 1984 г. были восстановлены дипломатические отношения с США[1205].

Попытки Ирана «экспортировать» опыт исламской революции сильно раздражали большинство арабов. Несмотря на то что многие из них приветствовали бы победу Ирана в войне с Ираком, они вовсе не хотели жить в стране с государственным правлением иранского образца. Парадоксально, но исламская революция в Иране, впервые за последние несколько сот лет всколыхнувшая политическое и социальное самосознание всех мусульман, привела к усилению противостояния арабов и иранских народов, суннитов и шиитов. Было, по крайней мере, три основные причины, вызывавшие опасения среди лидеров арабских стран относительно возможности восстания своих подданных-шиитов в поддержку «экспорта исламской революции»: 1) несмотря на потрясения, вызванные революцией и войной, Иран оставался одним из наиболее могущественных государств в регионе; 2) в Иране проживала самая многочисленная шиитская община в мире; 3) почти 200 тыс. иранцев населяло соседние арабские страны.

В своей политике в отношении ирано-иракской войны страны, входящие в состав авторитетной региональной организации — Совета сотрудничества арабских государств Персидского залива (ССАГПЗ), придерживались линии «умиротворения и примирения». Даже после захвата Ираном островов Маджнун в феврале 1984 г. и начала в апреле 1984 г. «танкерной войны» члены ССАГПЗ пытались склонить враждующие стороны к мирному урегулированию. В своих многочисленных заявлениях по поводу войны члены Совета выступали, как правило, с крайне сдержанными оценками действий Ирана, и даже после перенесения войны в июле 1982 г. на иракскую территорию они не осудили Иран как агрессора.

По мере все большего затягивания ирано-иракского военного противостояния, державшего в напряжении весь Ближний и Средний Восток, позиции стран региона стали более решительными. Во время конференции Лиги арабских государств 20 мая 1984 г. впервые в истории этой организации было нарушено публичное единодушие арабов, и ЛАГ отвергла протесты Сирии и Ливии, выступивших против осуждения Ирана. С аналогичными действиями выступили и члены ССАГПЗ, поддержавшие резолюцию Совета Безопасности ООН от 1 июня 1984 г., в которой подверглись резкой критике воздушные налеты на танкеры. Все это не могло не учитываться в Багдаде и в Тегеране, и, когда решение о прекращении войны было достигнуто, оно с облегчением было воспринято в первую очередь в столицах арабских государств.

На чьей стороне должен был стоять Советский Союз в ирано-иракской войне 1980–1988 гг.? Отвечая на этот вопрос с позиций сегодняшнего дня, следует признать, что политика невмешательства, которой старалось придерживаться советское руководство, была определенно правильным выбором. Призывы Москвы к скорейшему прекращению «этой братоубийственной войны, за политическое урегулирование конфликта», который был охарактеризован как абсолютно бессмысленный с точки зрения интересов Ирана и Ирака[1206], несомненно, способствовали укреплению позиций нашей страны на Ближнем и Среднем Востоке и сохранению дружеских связей как с Ираном, так и с арабским миром.

Послесловие

Ислам — самая молодая из всех мировых религий. Если рассматривать его развитие сравнительно с историей христианства, то, с хронологической точки зрения, со «дня рождения» ислама сейчас (2001 г.) прошло только 1379 лет по солнечному календарю. В христианском мире это было время, когда в Англии правил король Ричард II, во Франции — Карл V Мудрый, а на Руси княжил Дмитрий Донской, еще не одержавший победу на Куликовом поле. С первых лет своего существования ислам оказался в положении внебрачного ребенка, необоснованно покусившегося на все сформировавшееся мировое духовное наследие. Иудеи и зороастрийцы, католики и православные на протяжении веков рассматривали ислам лишь как грубую копию христианства, его «низшую форму». Верующие в Библию, как в единственно верное Священное Писание, отвергали пророчества Мухаммеда и не признавали в нем последнего посланника Всевышнего. Первые мусульмане, со своей стороны, утверждали, что иудеи и христиане с течением времени исказили истинное вероучение, ниспосланное Богом библейским посланникам и пророкам. Спор этот не разрешен до сих пор.

Еще в эпоху раннего Средневековья в странах Западной и Восточной Европы господствовало твердое убеждение, что ислам целиком и полностью основан на насилии и что мусульмане это не просто варвары, а воинствующие фанатики. Оно сложилось, что удивительно, во времена первых крестовых походов, в ходе которых представлению об исламе как о религии меча и насилия противопоставлялся контрастный образ христианства как религии мира, распространяемой исключительно посредством убеждения. «Именно такое противопоставление двух религий использовалось Фомой Аквинским в качестве главного аргумента его выступления против ислама»[1207]. Хотя только один ужасающий кровавый террор, развязанный рыцарями-крестоносцами в поверженной 13 апреля 1204 г. христианской Византии[1208], мог привести современников-мусульман к убеждению, что именно христианство является религией варварства и фанатизма.

Убеждение в том, что «воины Аллаха» — это насильники, огнем и мечом насаждающие повсюду свою веру и получающие духовное удовлетворение от грабежей и убийств безвинных стариков, женщин и детей, было широко распространено и в эпоху колониальных захватов. Но тогда подобные взгляды служили для европейцев в качестве «идеологического обеспечения» в деле порабощения народов мусульманского мира и оправдания собственной экспансионистской политики, проводившейся под прикрытием рассуждений о «цивилизаторской миссии» европейских держав.

Стереотип воинствующего мусульманина-фанатика жив на Западе по сей день, однако «образ кровожадного турка, готового зарезать неверного, который не желает перейти в магометанскую веру», ныне сменился образом «арабского "террориста" в военной форме, вооруженного автоматом Калашникова и готового хладнокровно убивать ни в чем не повинных еврейских и христианских женщин и детей»[1209]. По меньшей мере настороженное отношение к исламу и его приверженцам сложилось, к сожалению, и в современной России. Во многом оно вызвано войной в Афганистане в 1980-е годы и затянувшимся противоборством с чеченскими сепаратистами. Не прошли бесследно и многовековое противостояние с «басурманами», а также русско-турецкие и русско-персидские войны XVIII–XIX вв.

Носители предубеждений о «недоразвитости» и «кровожадности» ислама не осознают простой истины, что он, как одна из трех основных мировых религий (наряду с буддизмом и христианством), не может и не должен рассматриваться в категориях «плохой» или «хороший». Нравится кому-то это или нет, но ислам исповедует около 1 млрд человек на всех континентах, и нет никаких оснований говорить о его несовершенстве или упадке.

В нашей работе мы пытались показать, что подобные ложные стереотипы в отношении ислама являются политическим анахронизмом, что они не верны ни с исторической, ни с фактической точек зрения. Ни одна из религий, включая ислам, не появилась на свет как экспансионистская вера. Ни в одном из Священных Писаний не говорится о завоевании всего мира, а если говорить о Пророке ислама, то вряд ли Мухаммед имел ясное представление о существовании Европы или Китая.

Во времена джахилийи межплеменные набеги и войны были одним из главных занятий бедуинов Аравии. Пророк ислама стоял перед тройным выбором: или положить конец этим войнам, или разрешить их бесконтрольное продолжение, или попытаться как-то регламентировать их ведение. Мухаммед выбрал третий путь. «То, что он запретил, — это нашествие племен друг на друга внутри мусульманской уммы»[1210]. Именно с этой точки зрения следует рассматривать появление джихада, а именно — как облеченного в религиозную форму обычая набегов, практиковавшегося кочевыми племенами в доисламские времена.

В романских и славянских языках слово «джихад» преимущественно переводится как «священная война», что подразумевает, что мусульмане всякий раз берутся за оружие, дабы силой навязать свою веру и стереть с лица земли тех, кто ее отвергает. Здесь, на наш взгляд, упускаются из виду несколько важных моментов: 1) термин «джихад» означает «усилие», «старание» и вовсе не сопряжен с религиозной экспансией и насилием; 2) в государствах мусульманского мира, где политика тесно увязана с религией, внешнеполитические цели и в наши дни представляются как религиозные, а всякая война выглядит как исламская; 3) все войны, которые вели между собой мусульманские государства, своим побудительным мотивом имели, как правило, не религиозные, а вполне мирские цели.

Весьма значимым является то обстоятельство, что джихад не входит (и никогда не входил) в состав пяти «столпов» ислама. Другими словами, он не может считаться прямой обязанностью мусульман на личностном уровне. Джихад находится в сфере прерогатив государства, хотя иногда делались попытки (например, хариджитами) сделать его долгом каждого члена уммы.

Но даже и в этом случае упускается из виду, что «борьба против неверных» составляет лишь одну, притом не самую важную, из многоликих ипостасей, входящих в понятие «джихад». Большинство улемов и факихов всех четырех мазхабов определяло «священную войну» лишь как «малый джихад». В то же время были детально разработаны концепции «великого джихада» (или «джихада сердца») — противоборства с собственными дурными наклонностями, «джихада языка» стремления к благому и запрета всего дурного, «джихада руки» — дисциплинарных мер в отношении нарушителей общепризнанных норм поведения и т. д. Пророк Мухаммед говорил: «Лучший джихад есть тот, когда человек говорит правду в лицо правящему тирану»[1211].

Изначально «малый джихад», т. е. собственно «священную войну», можно было использовать в следующих случаях:

— против врагов Аллаха — тех, кто угрожает существованию уммы, преследует мусульман;

— против внешней агрессии;

— против язычников;

— против вероотступников («лжепророков» и их последователей);

— против тиранов и притеснителей;

— против «людей Писания», отказавшихся платить подать;

— против разбойников[1212].

Мусульмане считали, что все курейшиты при Пророке приняли ислам, поэтому позднее любой выходец из этого племени, перешедший в иную веру, рассматривался как вероотступник и подлежал смерти. В умме Пророка теряла законную силу кровная месть, так как можно было проливать кровь только того, кто выступил против Аллаха и мусульман.

Все четыре канонизированных суннитских мазхаба были солидарны в том, что в ходе «священной войны» нельзя убивать женщин и несовершеннолетних, если те не сражались против мусульман. В отношении других категорий населения противника единодушия среди факихов не было. Ханафиты, ханбалиты и маликиты считали возможным убивать только тех, кто способен сражаться с мусульманами (неважно, сражался он в действительности или нет). Они исключали из их числа престарелых, умалишенных, монахов, немощных, инвалидов, крестьян и рабов, если они не выступали с оружием в руках против мусульман и не содействовали этому. Шафи'иты в основной массе допускали убиение перечисленных лиц. Нанесение ущерба собственности противника всегда оговаривалось рядом условий. В частности, ханафиты разрешали уничтожение посевов и плодоносящих деревьев и растений, а исмаилиты считали это запретным. Все мазхабы были солидарны в том, что имущество, которое нельзя переправить на мусульманскую территорию, может быть разрушено или сожжено, хотя в отношении домашнего скота единодушия среди них не было.

Взятые в плен женщины и дети становились собственностью мусульман. Маликиты допускали возвращение их противнику за выкуп или безвозмездно. Другие мазхабы отрицали такую возможность. Взрослые представители вражеской стороны, оказавшиеся в руках мусульман, превращались в военнопленных (асара), причем ханафиты исключали из их числа лиц, не способных носить оружие и не годных для продолжения рода (старики, инвалиды, немощные, монахи). Таковые задерживались до тех пор, пока за них не уплачивался выкуп. Военнопленных можно было либо освободить за выкуп, либо обратить в рабство, либо умертвить. Маликиты считали возможным переход военнопленных в категорию зимми. Военнопленные, обращенные в ислам, не могли предаваться смерти. Военнопленных, осужденных на смерть, категорически запрещалось калечить или подвергать пыткам. Вообще, убиение военнопленного всегда рассматривалось как деяние, достойное, по меньшей мере, порицания.

Отношение к «людям Писания» становилось жестким только тогда, когда мусульманский мир подвергался внешним нашествиям. Причем преследовались только те немусульманские меньшинства, которые оказывали поддержку врагу. Самые тяжелые испытания выпадали на долю армян, которые, впрочем, «приходили на помощь всем иноземным завоевателям — сначала франкам-крестоносцам, а затем — и особенно монголам, коих они принимали за христиан-несториан»[1213]. Приведем другой пример. После победы исламской революции в Иране 1978–1979 гг. 80-тысячная местная еврейская община не подверглась преследованиям за свое иноверие. Иудеи открыто отмечали свои праздники и совершали религиозные обряды, более того — централизованно обеспечивались кошерным мясом и мукой для приготовления мацы. Иранские евреи пользовались определенными привилегиями при получении образования, приеме на государственную службу, им гарантировалось представительство в меджлисе. По их собственному признанию, при шахе им жилось не столь вольготно, и они продолжают считать Иран своей родиной[1214].

Европейский комиссар Ассоциации «Ислам и Запад» М.А. Буазар перечислил основополагающие принципы правовой системы ислама, касающиеся внутренних и межгосударственных вооруженных конфликтов[1215]:

1) запрет на вероломство и несправедливости;

2) запрет на причинение противнику дополнительного зла (убийство, жестокое обращение и т. п.);

3) запрет на ничем не оправданные разрушения и уничтожение посевов;

4) запрет на использование отравленного оружия;

5) необходимость проводить различия между военными и гражданскими лицами;

6) запрет на насилие над ранеными и военнопленными;

7) необходимость гуманного обращения с пленными; они подлежат обмену или одностороннему освобождению после окончания войны, если у противника не останется ни одного плененного мусульманина;

8) обязанность защищать мирное гражданское население, оказывать уважение к его религии и священнослужителям; незаконность убийства заложников и насилия над женщинами;

9) воспрещение наказывать людей за преступления, которые они не совершали;

10) сотрудничество с противником в осуществлении гуманитарных мероприятий;

11) осуждение всех действий, противоречащих заключенным мусульманами договорам.

С джихадом неразрывно связана и практика амана — временного покровительства немусульманам, обеспечивающего неприкосновенность их жизни, свободы и имущества. Аман мог быть предоставлен иноверцу любым мусульманином на срок до одного года, и немусульманин при этом переходил в категорию муста'амин, лиц, защищенных своего рода «охранной грамотой». Халиф обязан был покровительствовать немусульманам и защищать их от всех, кто находится под его властью, даже от тех немусульман, которые не были ему подвластны. Иностранные послы оказывались под защитой амана автоматически, и только ханафиты оговаривали это наличием у посла соответствующей грамоты от его правителя. Аман безусловно распространялся на всех купцов и тех, кто прибывал в земли ислама для постижения учения Пророка. В Коране сказано:

«А если среди язычников есть тот,
Кто у тебя убежища попросит,
То дай ему приют,
Чтоб он имел возможность (в нем)
Услышать Божье Слово.
Потом сопроводи его в то место,
Что будет безопасным для него.
Так должно быть — они ведь те,
Кто никаких познаний не имеет»[1216].
Если немусульманин и мусульманин оказывались вместе на земле ислама и иноверец утверждал, что мусульманин предоставил ему аман, в то время как мусульманин отрицал этот факт, то доверие оказывалось заявлению немусульманина. Аман терял силу по возвращении муста'амина на родину, после истечения срока своего действия или в случае отмены его имамом. Если муста'амин, уехав, оставил на мусульманской территории свое имущество, то оно подлежало защите. В случае, когда муста'амин не мог или не хотел по истечении условленного времени покинуть земли ислама, его следовало в целости и сохранности препроводить на родину или определить ему срок, после которого муста'амин автоматически становился зимми. Ханафиты при этом считали, что муста'амин становится зимми после того, как он покупает землю и начинает ее обрабатывать. Если временное покровительство иноверцу начинало угрожать интересам мусульман, то оно могло быть отменено, и муста'амин имел право на то, чтобы его целым и невредимым препроводили восвояси[1217].

Боязнь угроз мусульманской экспансии принимает порой причудливые формы. Характерен факт широкого распространения и не совсем точного толкования термина «панисламизм». Его популярная современная трактовка несет на себе явную печать европейских (в широком смысле) представлений об исламе, которые были порождены многовековым противостоянием и чередой кровопролитных войн между христианами и мусульманами. Из всех религий мира лишь ислам удостоился знаменательной приставки пан-, хотя в общественно-политическом лексиконе она обычно предваряет понятия, связанные с этнонациональной принадлежностью — «пантюркизм», «панславизм», «панамериканизм» и т. п. Это означает, что априори обвинения в экспансионизме выдвигаются исключительно против ислама. Стала забываться главенствующая идея, которая была заложена в понятие «панисламизм» более 100 лет назад в трудах его первого идеолога Джамал ад-дина аль-Афгани (1838–1897) — борьба мусульманских народов, вне зависимости от их социальной, национальной или государственной принадлежности, за суверенитет и освобождение от колониализма (в те годы в первую очередь британского).

Мнимые угрозы «панисламизма» стали вызывать особое беспокойство в связи с победой исламской революции в Иране и планами ее «экспорта» в соседние страны. Однако не секрет, что разработчики всякой передовой, с их точки зрения, социально-политической теории или религиозно-философской концепции всегда стремились как можно шире распространить свой опыт. Особенно явственно это проявлялось тогда, когда их детище приводило к победоносным социальным потрясениям. Не была исключением и исламская революция в Иране. На волне эйфории победы над шахским режимом многим из ее лидеров показалось тогда, что захват государственной власти «мусульманским духовенством» в других исламских странах, где у власти находились «светские» правители, — это лишь вопрос времени, которое необходимо приблизить путем «возмущения» тамошних шиитских общин.

В концептуальном плане подобный подход напоминает нам хорошо знакомую большевистскую идею «всемирной пролетарской революции» или же перенос опыта китайской «культурной революции» на землю Камбоджи. То, как реализовывались и во что вылились эти и подобные им «эксперименты», мы уже знаем. Скорее всего, и «детская болезнь "левизны" в хомейнизме» также потерпит фиаско.

Религиозно-политическая ответная реакция ислама на европейское проникновение конца XIX — начала XX в. облеклась, как известно, в две основные и часто переплетающиеся формы: 1) модернизм и реформаторство; 2) традиционализм и возрожденческое движение. Базисные позиции исламских реформаторов сводились к следующему: череда поражений мусульман от европейцев-христиан вскрыла военную и политическую слабость стран исламского мира; восстановление утраченных позиций требует интеграции с западным миром посредством обретения современной военной техники, модернизации экономики и образования, изменения политического строя.

В связи с этим, полагали они, средневековые формы исламской цивилизации должны быть усовершенствованы на основе рациональности, духовного возрождения и национализма. Традиционалисты, в свою очередь, не отвергая окончательно идеи «исламского Ренессанса», призывали к очищению исламского правоверия от последующих наслоений и к поощрению суфийского «мистицизма» и аскетизма. Адепты подобного подхода полагали, что все беды мусульман вызваны тем, что Аллах наказывает их за неисполнение его воли. История для мусульман, по их мнению, это не более чем серия случайностей, которые никоим образом не влияют на извечные догматы ислама. «Символ исламской цивилизации, писал видный иранский философ Сейид Хосейн Наср, — не несущий свои воды поток, а куб Ка'абы, чья стабильность олицетворяет вечный и неизменный характер ислама»[1218]. Иностранное вмешательство в Новое и Новейшее время способствовало консолидации каждого из этих направлений и придало им антиколониальную направленность.

Одним из наиболее ярких проявлений возрожденчества, на котором нам по известным причинам следует остановиться, было движение ваххабитов. Устоявшееся сначала в востоковедной литературе, а в наши дни и повсеместно, название «ваххабиты» было дано последователям этого религиозно-политического течения его противниками или же просто неаравийцами. Сами приверженцы учения Ибн Абд аль-Ваххаба называли себя «единобожниками», или просто «мусульманами». Стержнем их догматики было единобожие, таухид (тоухид), и осуждение культа святых. Один Аллах — творец данного мира, его господин, дающий ему законы. Аллах не нуждается ни в чьей помощи, как бы кто-либо ни был близок к нему. Лишь в руках Аллаха способность совершать добро и зло. Нет никого, кто был бы достоин возвеличивания или поклонения, за исключением Аллаха. Ислам, по мнению ваххабитов, имел своим источником только Коран и Сунну. Они признавали также учения основоположников четырех правоверных суннитских мазхабов, но отвергали воззрения практически всех улемов, принадлежавших к последующим поколениям. Последнее относилось и к суфиям, хотя учение ваххабитов не содержало открытых выпадов против суфизма.

Исламский мир, по мнению ваххабитов, отошел от принципов Корана и Сунны. Люди предаются бида — нововведениям, которые не имеют прецедентов в хадисах и поэтому являются самым страшным из грехов. Мусульмане совершают паломничества к мавзолеям исламских «святых», дают им обеты, приносят жертвы, просят их о помощи. Атрибуты Аллаха придаются даже растениям и камням, что никак не соответствует истиному таухиду. Ваххабиты утверждали, что приносить жертвы и давать обет можно только Аллаху, только к нему следует взывать о помощи и заступничестве. Нельзя чрезмерно почитать сподвижников Пророка, «святых» и праведников и строить мечети и усыпальницы над их могилами. Нужно оказывать уважение и почет исламским авторитетам, но не поклоняться им. Основоположника ислама Мухаммеда ваххабиты считали обыкновенным человеком, которого Аллах избрал для пророческой миссии, но его нельзя обожествлять, ему не следует поклоняться, у него нельзя ничего просить. Места, связанные с жизнью Мухаммеда, нельзя делать объектом поклонения. Ибн Абд аль-Ваххаб призывал бороться с магией, колдовством, прорицателями, он осуждал такие языческие пережитки, как заклинания, амулеты, талисманы[1219].

Опираясь на первоначальные принципы ислама, Ибн Абд аль-Ваххаб призывал народ повиноваться властителям. За мятеж, бунт против них мусульманин на том свете попадал в ад. Ваххабиты ввели в качестве обязательного, а не добровольного требования уплату заката, обеспечив поступление доходов от всех групп населения, включая кочевников. Вместе с тем они требовали от правителей и знати проявления заботы к своим подданным, в том числе рабам, слугам и наемным работникам. «Каждый из вас — пастух, — говорил Ибн Абд аль-Ваххаб, — и каждый отвечает за стадо [подданных]. Имам заботится о подданных; мужчина заботится о своем семействе и стаде; женщина заботится о доме своего мужа, его сыне, его скоте; мальчик должен заботиться об имуществе своего отца и его скоте; слуга заботится об имуществе своего господина и его скоте»[1220].

Основоположник ваххабизма призывал людей быть добрыми и осмотрительными, твердо выполнять обещания, быть терпеливыми, не лгать, не клеветать, не сплетничать, не быть болтливыми, помогать слепым. Он осуждал скупость и алчность, зависть, лжесвидетельство, трусость. Порицались внешние проявления раболепия и высокомерия в отношениях между мусульманами, включая целование рук и т. п. Другими словами, «ваххабизм в какой-то мере, безусловно, нес в себе черты, свойственные эгалитаристским народным движениям, направленным против чрезмерного угнетения»[1221].

Всех современных им мусульман, не разделявших их учения, ваххабиты считали худшими многобожниками, чем арабов времен джахилийи. Они причисляли к неверным, кафирам, всех, кто слышал их призыв, но не присоединился к ним. Впоследствии даже к иудеям и христианам ваххабиты относились более терпимо, чем к мусульманам-неваххабитам: им разрешалось осуществлять религиозные обряды в домашних условиях.

По свидетельству известного швейцарского ориенталиста и путешественника И. Буркхардта, улемы и факихи Каира, в основной своей массе настроенные против ваххабитов, «вопреки собственному желанию» выступили с заявлением, что по прочтении трудов Ибн Абд аль-Ваххаба не смогли найти в его учении никакой ереси. Более того, они единодушно заявили, что если таково мнение ваххабитов, то и они сами полностью принадлежат к этой вере[1222].

Даже краткое знакомство с изначальными догмами ваххабизма со всей ясностью дает понять, насколько воззрения и призывы его основоположника и первых последователей отличаются от того, что проповедуют в наши дни новоявленные ваххабиты-экстремисты всех мастей, и в первую очередь те, кто ведет «священную войну» против России в северокавказских республиках.

Признавая законность прав любых народов, особенно малых, на самоопределение, мы не можем согласиться с тем, какими средствами и методами они достигаются. Особенно огорчительно то, что, прикрываясь вырванными из контекста положениями Корана, а чаще всего вымышленными исламскими лозунгами, ведущие джихад «борцы за свободу Ичкерии» дискредитируют одну из самых авторитетных мировых религий.

Подвергая критике по меньшей мере небезукоризненные действия российских властей в ходе двух последних «чеченских» войн, следует признать, что за ними не стоит ни идеология геноцида, ни стремление унизить или обратить в свою веру один из коренных народов Северного Кавказа. Вместе с тем, переведя критику действий чеченских сепаратистов почти исключительно в военно-политическую плоскость, российское руководство упускает реальную возможность подорвать несовершенную конструкцию современного «чеченского ваххабизма» изнутри. Российские СМИ в свое время проиграли чеченским «пропагандистам» войну информационную, однако есть все шансы отыграться на поле идеологических баталий. Лишь обретя широкую поддержку запуганного и запутанного гражданского населения Чечни, можно будет рассчитывать на успех. Развенчание зыбких религиозно-идеологических посылок лидеров боевиков можно сделать путем простого противопоставления им стихов Корана, хадисов, высказываний и деяний самых почитаемых в исламе людей. Именно к этому, как ни парадоксально, и призывали первые ваххабиты, «исламские протестанты», выступившие за «очищение» первоначального ислама от последующих наслоений.

Теперь зададимся простым вопросом: можно ли использовать противоречия в догматике различных течений ислама для развенчания идеологии боевиков? Вне всякого сомнения, ответ должен быть положительным. Возьмем, к примеру, взаимоотношения шиизма и ваххабизма. Как в этой связи следует, скажем, расценивать воззрения одного из самых авторитетных и почитаемых современных шиитских деятелей, каким являлся айатолла Хомейни? Мы смогли уже убедиться, что лидера исламской революции вряд ли можно отнести к сонму модернизаторов ислама. Несмотря на то что в его высказываниях, особенно по поводу борьбы против «мирового империализма» и шахской тирании, часто наличествовал современный политический подтекст, он оставался приверженцем «правоверного» ислама в его шиитской интерпретации. Приведем три высказывания Хомейни относительно Корана и положения в исламском мире в 1980-е годы. «В руках врагов, готовящих заговоры против ислама, и в руках неискушенных друзей Коран, книга, призванная определять судьбы, не использовалась и не используется нигде, кроме как на кладбищах и поминках. Как это ни жаль, но книга, призванная быть средством объединения мусульман и всего человечества, книга, которая должна стать Книгой нашей жизни, превратилась в орудие раскола…»[1223]. «Король Фахд [король Саудовской Аравии. — А.А.] ежегодно расходует большую часть народного достояния на издание Священного Корана и финансирование пропаганды антикоранических идей. Мы все видим, как он распространяет полное предрассудков учение ваххабитов, переманивает несведующие народы на сторону сверхдержав и использует ислам и Священный Коран для уничтожения того же ислама и Корана»[1224]. «Многие пытаются извратить Коран, вытеснить его из нашей жизни. Доходило даже до того, что в руках продажных или деспотичных властей и порочных улемов, которые были еще хуже деспотичных правителей, Священный Коран использовался как инструмент для насаждения насилия, жестокости, коррупции, для оправдания угнетателей и врагов Аллаха»[1225]. Что ж, сказано ясно и недвусмысленно.

Безусловно, даже если бы между шиизмом и ваххабизмом не существовало значительных расхождений в религиозных представлениях, одно лишь разграбление и осквернение ваххабитами святынь в Кербеле 200 лет назад (осуществленные, напомним, уже после смерти Мухаммеда ибн Абд аль-Ваххаба) никогда не сотрется из памяти шиитов и перевесит любую чашу весов. Конечно, отношения России с Ираном были бы более тесными, если бы мы столь недальновидно не «наследили» в Афганистане после ввода «ограниченного контингента», который по времени практически совпал с победой исламской революции. Однако после победы на президентских выборах в Исламской Республике в мае 1997 г. такого прагматично настроенного политика, как ходжат оль-ислам Сейид Мохаммед Хатами, возможности расширения дружественных связей между нашими странами возросли как никогда.

В обозначенной проблеме существует и другой важный, на наш взгляд, аспект. Для нас и тогда, когда СССР был устремлен в светлое коммунистическое будущее, и сейчас, когда в России прилагаются все усилия для того, чтобы страна не оказалась на обочине мирового развития, понятия «консерватор» и «ретроград», «традиционалист» и «ортодокс» всегда находились в синонимическом ряду слов, имеющих негативный смысл. Вот как в начале 1980-х годов характеризовал исламский традиционализм академик Е.М. Примаков: «Традиционализм, или фундаментализм, — консервативное направление в исламе, провозглашающее незыблемость мусульманских институтов и выступающее против любых форм модернизации»[1226]. На наш взгляд, подобная трактовка вышеуказанных терминов может быть обоснована лишь тогда, когда речь идет о развитии материальной и политической сфер существования различных социальных обществ. Но когда речь заходит об основополагающих принципах духовно-религиозной сферы человеческого бытия, то мы все чаще сталкиваемся с парадоксальным явлением: чем выше «степень ортодоксии» в толкованиях той или иной мировой религии ее приверженцами, тем более сделанные при этом выводы созвучны потребностям нашего времени. Вот почему появление на политической карте мира Исламской Республики Иран с «ортодоксом» айатоллой Хомейни у власти должно было быть встречено безбоязненно и с пониманием: такое в истории ислама случалось не раз. Мы же увидели другую картину — «цивилизованный мир» воспринял это как нечто из ряда вон выходящее и опасное. При этом почему-то никого и никогда не удивлял факт существования теократического государства Ватикан, обретшего независимость в далеком 756 г. (т. е. еще во времена аббасидского халифа аль-Мансура), или пребывание на посту президента Республики Кипр архиепископа Макариоса.

Говоря о продуктивности ортодоксальных ценностей, мы, разумеется, не призываем к безоговорочному возврату в прошлое. Наивным выглядело бы, скажем, упование на то, что буквальное следование библейской заповеди «не убий» способно избавить мир от насилия и ведения войн — слишком весомыми в отношениях между государствами и различными народами были экономическая и политическая составляющие. То же самое можно сказать и об исламе. Пророк, проповедовавший ниспослания Аллаха, несомненно, был всеведущ, но он не ставил перед собой задачи детализировать в Коране все перипетии дальнейшего развития мировой цивилизации. Поэтому после его смерти такое широкое распространение в исламе получила практика аль-иджтихада — деятельности по толкованию Корана и Сунны в тех случаях, когда в них не находили прямого ответа на тот или иной вопрос. Так, в частности, были внесены некоторые изменения в исламские ритуалы, что вызывалось необходимостью адаптировать их к обычаям и традициям различных народов, а также к достижениям научно-технического прогресса. (Например, следует ли, а если да, то как, совершать молитву, находясь в самолете, как при этом определить направление на Ка'абу? Когда совершать летом пятую ночную молитву (ас-салат аль-'иша'), живя за Полярным кругом? и т. п.) Со временем во многих мусульманских странах фактически стали игнорироваться запреты на использование ссудного процента, потребление спиртных напитков, легких наркотиков (гашиша, например) и т. д. Тем не менее, вряд ли можно сомневаться, что интеллектуальный и духовный уровень, да просто человеческий потенциал пророков мировых религий и посланников Божиих были и остались несоизмеримыми с тем знанием, который продемонстрировали все последующие поколения интерпретаторов и комментаторов их учений. Надо не окрашивать политику в религиозные цвета, а использовать каноны Священных Писаний в целях пропаганды ненасильственного мира, гуманизма, главенства общечеловеческих ценностей, равенства всех народов, равноправия религиозных конфессий и т. д.

Во времена «холодной войны» и противостояния двух военно-политических блоков ошибочно считалось, что поддержка теми или иными мусульманскими государствами капиталистического или социалистического пути развития является гарантом выполнения ими союзнических обязательств. Советский Союз, как мы знаем, оказывал политическое содействие и развивал экономическое и военно-техническое сотрудничество со странами, заявившими о своей приверженности идеалам социализма (в разные годы среди мусульманских стран это были Ирак, Сирия, Сомали, Алжир, Южный Йемен, Афганистан и др.). Соединенные Штаты, в свою очередь, опирались на «консервативные арабские режимы» (Турцию, Пакистан и другие государства), находившиеся в фарватере внешнеполитической стратегии стран Запада. После распада СССР и окончания «холодной войны» оказалось, что принимавшаяся за бесконечно искреннюю «блоковая» приверженность исламских государств была мифом. Каждое из них всегда руководствовалось своими собственными или региональными интересами, стремилось получать помощь (желательно безвозмездную) лишь оттуда, откуда это было выгодней, что особенно явственно проявляется в арабо-израильском противостоянии. Саддам Хусейн, руководствуясь идеей «арабского пути к социализму» и развивая дружеские связи с Советским Союзом, не стеснялся расправ с иракскими коммунистами.

Практика показала, что народы, исповедующие ислам, никогда полностью не идентифицировали себя с представителями «чуждого» немусульманского мира. Для них единая вера остается бóльшим приоритетом, чем национальная или социальная принадлежность. Недаром высшей степенью интегрированности в мусульманское общество человека «со стороны» считается принятие им ислама, в то время как в «развитых странах» приоритет в этих случаях отдается принятию гражданства (т. е. простой смене паспорта). Не будем забывать, что при принятии ислама человек должен изменить свое имя на мусульманское. Именно оно в дальнейшем будет служить ему лучшей визитной карточкой при общении с единоверцами, чем какой-либо документ. Следовательно, для того чтобы двустороннее сотрудничество с любым из государств мусульманского мира было взаимовыгодным и перспективным, оно не должно ущемлять интересов других исламских стран.

Данная рукопись уже была готова к производству, когда разыгрались кровавые события с США. В связи с этим хотелось бы буквально конспективно отметить следующее. Американская трагедия 11 сентября 2001 г. ни в коем случае не должна привести к новому «крестовому походу» против мусульманского мира. Интернациональный характерисполнителей зверского террористического акта против мирного населения американских городов не должен квалифицироваться как вызов, брошенный всем мусульманским миром «цивилизованному человечеству». Террористы не имеют не только национальности, но и религиозной принадлежности. Проявления религиозного фанатизма отмечены во всех вероисповеданиях, а на Востоке исламские экстремисты (карматы, исмаилиты Ибн ас-Саббаха, первые ваххабиты) нанесли мусульманству не меньший ущерб, чем другим конфессиям. Наделение террористов эпитетом «исламский», вероятно, оправданно лишь с пропагандистской точки зрения. Во всех остальных случаях это не будет отражать реального положения дел. Сподручные Усамы бен Ладана в своих воззрениях столь же далеки от исламских постулатов и проповедей Мухаммеда, как скопцы от учения Христа.

В современных условиях с исламским миром необходимо строить новую паритетную систему взаимоотношений, а не смотреть на него через окуляр оптического прицела, как на врага, олицетворяющего террор. Предложения мира или мирных переговоров на Востоке всегда рассматривались как проявление слабости противника. Поэтому, не отвергая возможности физического уничтожения террористов, отметим, что с учетом того, что в исламе, где самопожертвование и жертвенность вообще всегда считались высшей добродетелью, существует опасность превращения заваленных бомбами террористов в шахидов — мучеников, погибших за веру, что еще больше увеличит число их последователей. Смерть во имя веры для религиозных фанатиков всех исповеданий всегда была так же желанна, как истязания для мазохистов.

В чем же выход? На наш взгляд, наиболее разумным и эффективным было бы следование практике, уже не раз встречавшейся в истории Востока.

В целях искоренения оппозиционных религиозно-политических движений и дискредитации воззрений их духовных лидеров они аргументированно объявлялись ересью. Именно вероотступничество, как мы знаем, является в исламе наиболее тяжким из грехов, одним из немногих, карающихся позорной смертью. Вот почему, как представляется, идеальным (но, к сожалению, вряд ли выполнимым) был бы вариант поимки террористов и передачи их в руки специально созванного международного шариатского суда как лиц, отступивших от принципов своей веры. В этом случае преступники легитимно получили бы по заслугам и лишились бы ореола мученичества. Насколько действия мирового сообщества в борьбе с так называемым «исламским терроризмом» будут эффективны и адекватны заявленным целям, покажет время.

Еще один момент. В Афганистане уже многие годы идет гражданская война, в ходе которой за власть борются представители различных этнических групп и родовых кланов. В условиях, когда отстранение от власти талибов заявлено в качестве одной из основных целей мирового сообщества, поддержка, оказываемая «северному альянсу», выглядит естественной. Однако это соратничество не имеет никаких шансов на успех в долгосрочной перспективе. Его следует рассматривать лишь как временный тактический военно-политический союз сил, выступивших против общего врага. Афганский опыт учит нас, что нет серьезных оснований для надежд, что после захвата Кабула новые власти отдадут приоритет сотрудничеству с западным миром. Для мусульманина поверженный «правоверный» соперник всегда будет ближе, чем союзники-иноверцы.

Сложилось так, что рассмотрение, казалось бы, академического вопроса о зарождении, развитии и нынешнем состоянии ирано-иракских отношений вывело нас на круг более широких проблем. Человек всегда испытывал страх перед чем-то неведомым и непонятным. Хочется надеяться, что автору удалось снять некоторый покров таинственности, который скрывает от нас ислам, а также духовный мир и жизнь сотен миллионов людей, которые из поколения в поколение на протяжении почти полутора тысяч лет называют себя мусульманами.

Приложения

Эрзерумский договор от 31 мая 1847 г.
(Источники: Ниязматов Ш.А. Ирано-иракский конфликт. Исторический очерк. М.: Наука, 1989, с. 141–142; Selections from Iraq-Iran dispute. Baghdad: External information Department Ministry of Culture and Information, 1983, р. 127–129)

Статья 1

Две мусульманские державы, отказываясь от всех своих взаимных денежных претензий, устанавливают впредь, что ни одно из положений настоящего документа не затрагивает норм, принятых для урегулирования претензий, которых касается статья 4.

Статья 2

Правительство Персии уступает оттоманскому правительству всю равнинную часть Зохабского санджака, т. е. земли в его западной части, а оттоманское правительство уступает персидскому правительству восточную, т. е. всю горную, часть указанной провинции, включая долину Керенда. Правительство Персии отказывается от всех претензий на город и санджак Сулеймания и официально обещает не вмешиваться в суверенные права оттоманского правительства на эту провинцию и не препятствовать осуществлению этих прав. Оттоманское правительство официально признаёт неограниченный суверенитет персидского правительства над городом и портом Мохаммера, над островом Хизр, над Абаданским портом и над землями на восточном, т. е. на левом, берегу реки Шатт-эль-Араб, которые являются владениями племен, составляющих, как признано, часть населения Персии. Кроме того, персидские суда имеют право на свободную навигацию, без всяких помех или препятствий, по реке Шатт-эль-Араб от устья реки до точки совпадения границ обеих сторон.

Статья 3

Две Договаривающиеся Стороны, отказываясь настоящим договором от их других территориальных претензий, постановляют без промедления назначить комиссаров и инженеров в качестве своих соответствующих представителей для определения границ между двумя государствами в соответствии с предыдущей статьей.

Статья 4

Обе Стороны договариваются относительно незамедлительного назначения обеими сторонами комиссаров для рассмотрения обстоятельств и справедливого урегулирования во всех случаях ущерба, понесенного любой стороной со времени принятия настоящих дружественных предложений, выработанных и сообщенных двумя посредничающими великими державами в мае 1847 года, а также всех вопросов, связанных с пошлинами с пастбищ, с того года, с которого числится задолженность по выплатам за эти пастбища.

Статья 5

Оттоманское правительство устанавливает, что ищущие убежища персидские иранцы должны проживать в Бурсе и им не будет дозволяться оставлять это место или поддерживать секретные сношения с Персией. Две Высокие Договаривающиеся Державы устанавливают также, что со всеми другими беженцами следует поступать в соответствии с предыдущим Эрзерумским договором.

Статья 6

Персидские купцы должны выплачивать таможенные пошлины со своих товаров натурой или наличными, в зависимости от нынешней рыночной стоимости таких товаров, в соответствии с порядком, установленным статьей по вопросу о торговле в Эрзерумском договоре, заключенном в 1823 году. Никаких дополнительных сборов не будет взиматься сверх сумм, установленных в указанном договоре.

Статья 7

Оттоманское правительство обещает по просьбе предоставлять соответствующие привилегии, чтобы дать возможность персидским паломникам, в соответствии с предыдущим договором, посещать святые места на территории Оттоманской империи, пользуясь полной безопасностью и свободой от какого-либо сопряженного с неприятностями обращения. Кроме того, оттоманское правительство, стремясь укрепить и упрочить узы дружбы и согласия, которые должны связывать две мусульманские державы и их соответствующих подданных, обещает принять такие меры, которые могут быть наиболее подходящими для обеспечения того, чтобы не только персидские паломники, но и все другие персидские подданные пользовались вышеупомянутыми привилегиями на территории Оттоманской империи таким образом, чтобы при этом обозначивалась защита их от какой бы то ни было несправедливости, беспокойства или неучтивости в связи с их коммерческой деятельностью или в любом другом отношении. Кроме того, оттоманское правительство обещает признавать консулов, которые должны быть назначены персидским правительством в те места на территории Оттоманской империи, где их присутствие может потребоваться в связи с коммерческими интересами или для защиты персидских купцов и других персидских подданных, за исключением только священной Мекки и Медины, и предоставлять вышеупомянутым консулам все привилегии, необходимые для выполнения ими официальных функций и предоставляемые консулам других дружественных держав. Персидское правительство, со своей стороны, обещает во всех отношениях аналогичным образом поступать с консулами, которые должны быть назначены оттоманским правительством в те места Персии, в которых оттоманское правительство может счесть назначение консулов необходимым, а также с оттоманскими купцами и другими оттоманскими подданными, посещающими Персию.

Статья 8

Две Договаривающиеся Мусульманские Державы постановляют принять и провести меры, необходимые для предотвращения воровства и разбоя со стороны племен и людей, расселенных вдоль границы, и для наказания за такие деяния, и в этих целях разместить войска в соответствующих населенных пунктах. Далее они постановляют выполнять свои обязанности в отношении всех форм агрессивных актов, таких, как грабежи, кражи или убийства, которые могут произойти в этих соответствующих территориях. Спорным племенам, сюзеренитет над которыми не установлен двумя Высокими Договаривающимися Державами, будет предоставлено право свободно и навсегда избрать и указать населенные пункты, в которых они будут впредь проживать. Племена, сюзеренитет над которыми установлен, будут побуждаться к перемещению на территорию государства, подданными которого они являются.

Статья 9

Все пункты и статьи предыдущих договоров, и прежде всего договора, заключенного в Эрзеруме в 1823 году, которые не изменяются и не аннулируются данным договором, настоящим подтверждаются в отношении любых и всех их положений, как если бы они полностью воспроизводились в данном договоре. Две Высокие Договаривающиеся Стороны устанавливают, что, когда будет произведен обмен текстами настоящего договора, они примут и поднимут эти тексты, и что, когда будет произведен обмен ратификационными грамотами, они примут и поднимут их, и что обмен ратификационными грамотами должен быть осуществлен в течение двух месяцев или ранее.

Тегеранский протокол от 21 декабря 1911 г.
(Источник: Ниязматов Ш.А. Ирано-иракский конфликт. Исторический очерк. М.: Наука, 1989, с. 143)

Персидское и оттоманское правительства, воодушевленные общим желанием впредь избегать каких-либо противоречий в связи с их общими границами, поручили персидскому министру иностранных дел и турецкому послу в Тегеране, соответственно, установить основу для переговоров и процедуру, которая должна применяться при демаркации вышеупомянутых границ, и нижеподписавшиеся после обсуждения согласились в следующих пунктах:

I. Комиссия, состоящая из равного числа представителей каждой из сторон, соберется в Константинополе в ближайшем будущем.

II. Представителям обоих правительств, снабженных всеми документами и свидетельствами, подтверждающими их полномочия, будет поручено установить пограничную линию, разделяющую две страны, в духе полной беспристрастности, после чего технической комиссии придется лишь обозначить определенные границы на местности на основе, установленной предыдущей комиссией.

III. Работа совместной комиссии, которая соберется в Константинополе, будет основываться на положениях договора, известного как Эрзерумский договор, заключенный в 1847 году.

IV. Если делегаты двух сторон не придут к единому мнению относительно истолкования и применения некоторых пунктов этого договора, устанавливается, что в конце шестимесячного периода переговоров в целях полного урегулирования вопроса о демаркации границ все пункты, по которым имеются какие-либо расхождения, будут представлены в Гаагский арбитражный суд для того, чтобы обеспечить таким образом окончательное урегулирование всех вопросов.

V. Предусматривается, что ни одна из двух сторон не может ссылаться на военную оккупацию территории в качестве правового аргумента в споре.

Совершено в двух экземплярах, и произведен обмен оригинальными текстами между нижеподписавшимися, действующими от имени своих правительств.

Имперское Оттоманское посольство, Тегеран

21 декабря 1911 года

Восуг од-Доуле Х. Хассиб

Протокол, относящийся к делимитации турецко-персидской границы, подписанный в Константинополе 4 ноября 1913 г.
(Источники: Ниязматов Ш.А. Ирано-иракский конфликт. Исторический очерк. М.: Наука, 1989, с. 143–151; Selections from Iraq-Iran dispute. Baghdad: External information Department Ministry of Culture and Information, 1983, р. 138–145)

Нижеподписавшиеся: Его Превосходительство сэр Луи Малле, Чрезвычайный иПолномочный Посол Его Британского Величества при Его Величестве Султане; Его Превосходительство Мирза Махмуд Хан Каджар Ахд-и Шамус Салтане, Чрезвычайный и Полномочный Посол Его Величества Шаха Персии при Его Величестве Султане; Его Превосходительство М. Михаил де Гире, Чрезвычайный и Полномочный Посол Его Величества императора России при Его Величестве Султане; Его Высочество Принц Сайд Халим Паша, Великий Везирь и Министр иностранных дел Оттоманской империи — встретились с целью изложения в данном Протоколе Соглашения, заключенного между их соответствующими правительствами в отношении турецко-персидской границы.

[Далее идет отчет о подготовительной работе, проделанной двусторонней комиссией, и излагаются предварительные точки зрения сторон относительно делимитации турецко-иранской границы. — А.А.]

I

Достигнуто соглашение, что граница между Персией и Турцией обозначается следующим образом.

[Далее подробно описывается местоположение сухопутной границы между Ираном и Турцией с севера на юг до места впадения в Шатт-эль-Араб канала Кхаийин. — А.А.]

С этого места граница следует течению Шатт-эль-Араб вплоть до моря, оставляя в пределах оттоманского суверенитета реку и все острова на ней, с учетом следующих условий и исключений:

а) Следующее принадлежит Персии:

1) остров Мухалла и два острова, расположенные между последним и левым берегом Шатт-эль-Араб (персидский берег Абадана);

2) четыре острова между Шетаит и Маавийех [Му'авийа. — А.А.] и два острова напротив Манкухи, оба из которых находятся в зависимом положении от острова Абадан;

3) любой небольшого размера остров, который ныне существует или может образоваться и связан при отливе с островом Абадан или terra firma Персии ниже Нахр-Назам.

б) Современный порт и якорная стоянка Мохаммера выше и ниже соединения реки Карун с Шатт-эль-Араб остаются в пределах персидской юрисдикции в соответствии с Эрзерумским договором; однако права Оттоманской империи на использование этой части реки не будут затронуты и, кроме того, персидская юрисдикция не распространяется на другие части реки вне якорной стоянки.

в) Что касается рыболовства вдоль персидской береговой линии Шатт-эль-Араб, причем слова «береговая линия» подразумевают также земли, связанные с берегом в период отлива, то никаких изменений не будет произведено в существующих правах и обычаях.

г) Оттоманская юрисдикция не распространяется на те части персидского берега, которые временно могут быть покрыты водой в период прилива или в результате других случайных причин. Персидская юрисдикция, со своей стороны, не осуществляется в отношении земель, которые временно или случайно обнажаются, когда вода ниже нормального уровня отлива.

д) Шейх Мохаммеры будет продолжать пользоваться в соответствии с оттоманскими законами своими правами собственности на оттоманской территории. Линия границы, определенная в данной декларации, указана красным цветом на карте, приложенной к ней. Части границы, не детализированные на вышеуказанной пограничной линии, будут определены на основе принципа статус-кво в соответствии с положениями статьи 3 Эрзерумского договора.

II

Линия границы делимитируется на месте Комиссией по делимитации, состоящей из комиссаров четырех представительств. Каждое правительство будет представлено в данной Комиссии комиссаром и заместителем комиссара. Последний в случае необходимости занимает место комиссара в Комиссии. Комиссия по делимитации при осуществлении задачи, возложенной на нее, будет действовать в соответствии:

1) с положениями настоящего Протокола;

2) с правилами процедуры Комиссии по делимитации, приложенными (приложение «а») к настоящему протоколу.

<…>

IV

В случае разногласия мнений в Комиссии в отношении пограничной линии любой части границы, оттоманской и персидской, комиссары представляют, соответственно, письменные заявления об их точках зрения в течение сорока восьми часов русскому и британскому комиссарам, которые проводят частную встречу и принимают решение по спорным вопросам, а также сообщают свое решение своим оттоманскому и персидскому коллегам. Это решение вносится в протоколы пленарного заседания и признается обязательным для всех четырех правительств.

V

По мере завершения делимитации какой-то части границы эта часть рассматривается как окончательно зафиксированная и не подлежит последующему рассмотрению и изменению.

VI

По мере проведения работы по делимитации оттоманское и персидское правительства пользуются правом устанавливать посты на границе.

VII

Подразумевается, что концессия, предоставленная на основе Конвенции от 28 мая 1901 года правительством Его Императорского Величества Шаха Персии Вильямсу Кноксу д'Арси и ныне разрабатываемая в соответствии с положениями статьи 9 настоящей Конвенции Англо-персидской нефтяной компанией (Лимитед), имеющей свою зарегистрированную контору в Винчестер Хауз, Лондон, […] будет иметь полную и неограниченную силу по всем территориям, переданным Персией Турции в силу положений настоящего Протокола и приложения «б» к нему.

VIII

Оттоманское и персидское правительства распространяют среди должностных лиц на границе достаточное количество экземпляров карты делимитации, составленной Комиссией, наряду с копиями переводов заявления в соответствии со статьей XV правил процедуры Комиссии. Тем не менее подразумевается, что лишь французский текст будет рассматриваться в качестве аутентичного текста.

Луи Малле

Эхтегам ос-Салтане Махмуд

Михаил де Гирс

Сайд Холим

Договор о границах между Королевством Ирак и Иранской империей, подписанный в Тегеране 4 июля 1937 г.
(Источники: Ниязматов Ш.А. Ирано-иракский конфликт. Исторический очерк. М.: Наука, 1989, с. 154–158; Selections from Iraq-Iran dispute. Baghdad: External information Department Ministry of Culture and Information, 1983, р. 149–153)

Его Величество король Ирака, с одной стороны,

и

Его Императорское Величество Шахиншах Ирана, с другой стороны,

движимые искренним желанием укрепить узы братской дружбы и согласия между двумя государствами и окончательно покончить с вопросом о границах между их соответственными государствами, решили заключить настоящий Договор и с этой целью назначили своих полномочных представителей:

Его Величество король Ирака:

Его Превосходительство доктора Наджи аль-Асиль, министра иностранных дел;

Его Императорское Величество Шахиншах Ирана:

Его Превосходительство г-на Энаятоллу Самий, министра иностранных дел,

которые, передав друг другу свои полномочия, найденные в правильной и надлежащей форме, договорились о следующем:

Статья 1

Высокие Договаривающиеся Стороны согласились, что следующие документы, за исключением изменения, предусмотренного в статье 2 настоящего Договора, считаются действительными и что они обязаны соблюдать их:

а) Протокол, касающийся установления турецко-персидской границы, подписанный в Константинополе 4 ноября 1913 года;

б) Протокол заседаний Комиссии по установлению границы 1914 года.

С учетом постановления настоящей статьи и за исключением того, что предусмотрено в следующей статье, пограничная линия между двумя государствами является той, которая определена и намечена вышеуказанной Комиссией.

Статья 2

От крайней точки острова Шотейт […] граница идет в перпендикулярном направлении от линии наибольшего отлива до тальвега Шатт-эль-Араба, вдоль которого она следует затем до точки, находящейся против теперешнего мола № 1 Абадана […] От этой точки граница идет по дну реки по линии наибольшего отлива и следует пограничной линии, установленной в протоколах 1914 года.

Статья 3

Немедленно после подписания настоящего договора Высокие Договаривающиеся Стороны назначают комиссию для установления пограничных столбов, которые она сочтет нужным установить. Состав комиссии и программа ее работы будут определены специальным соглашением между обеими Высокими Договаривающимися Сторонами.

Статья 4

Следующие постановления будут применяться к Шатт-эль-Арабу, начиная с той точки, где линия наземной границы обоих государств спускается в эту реку, до впадения ее в открытое море:

а) Шатт-эль-Араб остается равным образом открытым для торговых судов всех стран. Взимаемые сборы будут носить характер оплаты и предназначаться исключительно на справедливое покрытие расходов по содержанию, по обеспечению судоходства и улучшению водного пути и доступ в Шатт-эль-Араб со стороны моря или на покрытие расходов, произведенных в интересах судоходства. Указанные сборы исчисляются на основе официального тоннажа судов либо их ватерлинии или же на основе обоих факторов одновременно;

б) Шатт-эль-Араб остается открытым для прохода военных и других судов обеих Высоких Договаривающихся Сторон, не занимающихся торговлей;

в) Тот факт, что в Шатт-эль-Арабе пограничная линия проходит или по линии наибольшего отлива, или по тальвегу, или по среднему течению реки, никоим образом не ущемляет права Высоких Договаривающихся Сторон пользоваться рекой на всем ее течении.

Статья 5

Поскольку обе Высокие Договаривающиеся Стороны имеют общие интересы в судоходстве Шатт-эль-Араба, как оно определено в статье 4 настоящего договора, они обязуются заключить конвенцию относительно содержания и улучшения водного пути, драгировки, лоцманской службы, подлежащих взиманию сборов, санитарных мер, мер предупреждения контрабанды, а также по всем другим вопросам, касающимся судоходства по Шатт-эль-Арабу, как оно определено в статье 4 настоящего договора.

Статья 6

Настоящий договор будет ратифицирован, и обмен ратификационными грамотами будет произведен в Багдаде, как только это окажется возможным. Договор вступит в силу со дня обмена этими грамотами.

В удостоверение чего полномочные представители обеих Высоких Договаривающихся Сторон подписали настоящий договор.

Исполнен в Тегеране на арабском, персидском и французском языках, причем в случае разногласий французский текст имеет преобладающую силу.

Четвертого июля тысяча девятьсот тридцать седьмого года.

Наджи аль-Асиль Самий

Протокол
При подписании Договора, касающегося установления границ между Ираном и Ираком, Высокие Договаривающиеся Стороны согласились о следующем:

I

Географические координаты, приблизительно указанные в статье 2 вышеупомянутого договора, будут окончательно определены комиссией экспертов, в состав которой войдет равное число членов, назначенных каждой их Высоких Договаривающихся Сторон. Окончательно определенные таким образом географические координаты в пределах, установленных в вышеуказанной статье, будут изложены в протоколе, который после подписания его членами названной комиссии станет неотъемлемой частью Договора о границах.

II

Высокие Договаривающиеся Стороны обязуются заключить конвенцию, к которой относится статья 5 Договора, в течение одного года с момента вступления в силу Договора. В случае, если вышеупомянутая конвенция не будет заключена в течение года, несмотря на все приложенные ими усилия, вышеупомянутое ограничение во времени может быть продлено Высокими Договаривающимися Сторонами по взаимному согласию.

Шахиншахское правительство Ирана соглашается, что в течение периода в один год, к которому относится первый параграф настоящей статьи, или [в случае] продления (если таковое будет иметь место) такого периода, Королевское правительство Ирака будет ответственно, как и в настоящее время, за все вопросы, которые должны быть урегулированы в соответствии с вышеупомянутой конвенцией. Королевское правительство Ирака будет извещать Шахиншахское правительство Ирана каждые шесть месяцев о проделанной работе, полученных сборах, произведенных расходах и всех других принятых мерах.

III

Разрешение, предоставляемое любой из Высоких Договаривающихся Сторон какому-либо важному судну или какому-либо другому государственному судну, не занимающемуся торговлей, принадлежащему третьему государству, заходить в свои гавани на Шатт-эль-Арабе будет считаться предоставленным другой Высокой Договаривающейся Стороной таким образом, что упомянутым судам будет разрешено пользоваться водами последней с целью навигации на Шатт-эль-Арабе. Высокая Договаривающаяся Сторона, предоставляющая такое разрешение, будет немедленно извещать, соответственно, другую Высокую Договаривающуюся Сторону.

IV

Совершенно ясно подразумевается, без нанесения ущерба правам Ирана в отношении Шатт-эль-Араба, что ничто в настоящем Договоре не будет влиять на права Ирака и на его договорные обязательства перед Британским правительством в отношении Шатт-эль-Араба по статье 4 Договора от 30 июня 1930 года и параграфа 7 приложения к нему, подписанного в тот же день.

V

Настоящий Протокол будет ратифицирован одновременно с Договором о границах, неотъемлемой частью которого в качестве приложения он будет являться. Он войдет в силу одновременно с Договором.

Настоящий Протокол составлен на арабском, персидском и французском языках; в случае расхождений французский текст имеет преобладающую силу.

Составлено в Тегеране в двух экземплярах в четвертый день июля тысяча девятьсот тридцать седьмого года.

Наджи аль-Асиль Самий

Договор о дружбе между Королевством Ирак и Иранской империей от 18 июля 1937 г.
(Источник: Ниязматов Ш.А. Ирано-иракский конфликт. Исторический очерк. М.: Наука, 1989, с. 158–159)

Его Величество король Ирака, с одной стороны,

и

Его Императорское Величество Шахиншах Ирана, с другой стороны,

на основании огромного желания в укреплении постоянных связей и искренней дружбы, которая существует между Иракским королевством и Иранской империей, и укреплении братских связей на основе полного равноправия и взаимовыгодного сотрудничества на благо народов своих стран решили заключить договор о дружбе и с этой целью назначили своих полномочных представителей:

Его Величество король Ирака:

Его Превосходительство доктора Наджи аль-Асиль, министра иностранных дел;

Его Императорское Величество Шахиншах Ирана:

Его Превосходительство г-на Энаятоллу Самий, министра иностранных дел,

которые, передав друг другу свои полномочия, найденные в правильной и надлежащей форме, договорились о следующем:

Статья I

Между Иракским королевством и Иранской империей, а также между гражданами обоих государств существует постоянный мир и нерушимая дружба.

Статья II

Консульские и дипломатические представители Высоких Договаривающихся Сторон пользуются в стране второй Высокой Договаривающейся Стороны — с условием взаимности — правами, которыми пользуются консульские и дипломатические представители наиболее благоприятствуемой нации в правах, преимуществах и охране, освобождении от пошлин на основании принципов международного права.

Статья III

Высокие Договаривающиеся Стороны обязуются подписать в самый ближайший срок, со дня обмена [ратификационными грамотами] этого договора, следующие соглашения:

1. Соглашение о добрососедстве, касающееся безопасности пограничной территории и решения споров, которые возникнут в вышеупомянутом районе.

2. Договор об обмене преступников.

3. Договор о проживании и подданстве.

4. Торговый договор.

5. Соглашение о судебном сотрудничестве.

6. Консульские соглашения.

7. Соглашение о почте и телеграфе.

Статья IV

Этот договор будет подписан и ратифицирован в Багдаде и войдет в силу со дня ратификации. И на основании вышеупомянутого полномочные представители подписали этот договор.

Составлено в Тегеране восемнадцатого июля тысяча девятьсот тридцать седьмого года в двух экземплярах, на арабском, персидском и французском языках. В случае возникновения разногласий французский текст будет считаться подлинником.

Наджи аль-Асиль Самий

Алжирское соглашение между Ираком и Ираном от 6 марта 1975 г.
(Источники: The Iraq-Iran conflict / Eds. N. Firzli, N. Khoury, E. Dib. (б. м.): Editions du monde arabe, (б. г.), р. 237–239; Selections from Iraq-Iran dispute. Baghdad: External information Department Ministry of Culture and Information, 1983, р. 179–180)

В ходе конференции глав государств и правительств стран — членов ОПЕК, созванной в столице Алжира, по инициативе президента Хуари Бумедьена состоялись две встречи Его Величества шаха Ирана с господином Саддамом Хусейном, заместителем председателя Совета революционного командования Ирака. Они провели продолжительные переговоры по вопросам ирако-иранских отношений. Переговоры, проходившие в присутствии президента Хуари Бумедьена, отличались полной откровенностью, искренним желанием сторон достичь окончательного и полного урегулирования всех существующих между ними проблем на основе принципов территориальной целостности, неприкосновенности границ, невмешательства во внутренние дела.

Высокие Договаривающиеся Стороны решили:

1. Провести окончательную демаркацию сухопутной границы между Ираном и Ираком на основании Константинопольского протокола 1913 года и протоколов комиссии по делимитации границ 1914 года.

2. Провести делимитацию речных границ между Ираком и Ираном по линии тальвега.

3. На основании этих договоренностей стороны восстановят безопасность и взаимное доверие на всем протяжении их общей границы. Они обязуются осуществлять усиленный контроль на общей границе с тем, чтобы положить конец всем проникновениям, носящим подрывной характер, откуда бы они ни предпринимались.

4. Стороны договорились рассматривать вышеупомянутые меры в качестве неотъемлемых элементов общего урегулирования, имея в виду, что любое нарушение одного из составных элементов противоречит духу Алжирского соглашения.

Стороны будут и впредь поддерживать постоянный контакт с президентом Хуари Бумедьеном, который в случае необходимости окажет братскую помощь Алжира для осуществления указанных договоренностей.

Стороны решили восстановить традиционные узы добрососедства и дружбы путем ликвидации отрицательных факторов в отношениях между ними, постоянного обмена мнениями по вопросам, представляющим взаимный интерес, развития двустороннего сотрудничества.

Стороны официально заявляют о том, что этот район должен быть огражден от какого-либо внешнего вмешательства.

Министры иностранных дел Ирака и Ирана встретятся в присутствии министра иностранных дел Алжира 15 марта 1975 г. в Тегеране для организации работы смешанной ирако-иранской комиссии, созданной в целях претворения в жизнь решений, упомянутых в настоящем соглашении. В соответствии с пожеланиями сторон Алжир приглашается участвовать в заседаниях смешанной ирано-иракской комиссии. Комиссия определит повестку дня и порядок своей работы. Ее заседания, если того потребуют обстоятельства, будут проходить поочередно в Багдаде и Тегеране.

Его Величество шах Ирана с удовлетворением принял приглашение Его Превосходительства Президента Ахмеда Хасана аль-Бакра посетить Ирак с официальным визитом. Время визита будет определено по взаимной договоренности.

Господин Саддам Хусейн, в свою очередь, принял приглашение посетить Иран с официальным визитом, время которого будет определено по согласованию сторон.

Его Величество шахиншах Ирана и господин Саддам Хусейн выразили горячую благодарность президенту Бумедьену, который способствовал установлению непосредственного контакта между руководителями двух государств и тем самым содействовал началу новой эры в отношениях между Ираком и Ираном во имя будущего этого района и его высших интересов.

Договор относительно государственной границы и добрососедских отношений между Ираком и Ираном от 13 июня 1975 года
(источники: The Iraq-Iran conflict / Eds. N. Firzli, N. Khoury, E. Dib. (б. м.): Editions du monde arabe, (б. г.), р. 241–246; Selections from Iraq-Iran dispute. Baghdad: External information Department Ministry of Culture and Information, 1983, р. 183–186)

Его Императорское Величество Шахиншах Ирана,

Его Превосходительство президент Республики Ирак

<…>

решили заключить данный договор и назначили своими полномочными представителями:

Его Императорское Величество Шахиншах Ирана:

Его Превосходительство Аббаса Али Халатбари, министра иностранных дел Ирана;

Его Превосходительство президент Республики Ирак:

Его Превосходительство Саадуна Хаммади, министра иностранных дел Ирака, 45-6096 705

которые, передав друг другу свои полномочия, найденные в правильной и надлежащей форме, договорились о следующем:

Статья 1

Высокие Договаривающиеся Стороны подтверждают, что государственная граница между Ираком и Ираном будет соответствовать разграничению, установленному на основе и в соответствии с положением Протокола по передемаркации территориальной границы, за исключением изменений, предусмотренных данным Договором.

Статья 2

Высокие Договаривающиеся Стороны подтверждают, что государственная граница по реке Шатт-эль-Араб будет установлена на основе и в соответствии с положениями Протокола о речных границах и Приложения, относящихся к этому Договору.

Статья 3

Высокие Договаривающиеся Стороны обязуются постоянно применять прямой и эффективный контроль над границей, чтобы положить конец просачиванию подрывных элементов, имеющему террористический характер, откуда бы оно ни исходило, на основе и в соответствии с положениями Протокола по пограничной безопасности и Приложения, относящихся к данному Договору.

Статья 4

Высокие Договаривающиеся Стороны подтверждают, что положения трех Протоколов и упомянутое Приложение в статьях 1,2, 3, относящихся к данному Договору, станут его составными частями и будут окончательными и постоянными. Они не могут быть нарушены ни при каких обстоятельствах и будут составлять неделимые элементы всеобъемлющего урегулирования. Следовательно, нарушение любого компонента этого всеобъемлющего урегулирования будет явно противоречить духу Алжирского соглашения.

Статья 5

В соответствии с принципом неприкосновенности границ двух государств, уважения их территориальной целостности Высокие Договаривающиеся Стороны подтверждают, что совместные сухопутные и речные границы будут нерушимыми, постоянными и окончательными.

Статья 6

1. В случае возникновения разногласий относительно интерпретации или претворения в жизнь данного Договора, трех Протоколов и Приложения к ним они будут разрешаться в соответствии с прохождением ирако-иранской границы по линии, отраженной в вышеупомянутых статьях 1 и 2, и в соответствии с необходимостью обеспечения безопасности на ирако-иранской границе согласно статье 3.

2. Такие споры должны разрешаться обеими Высокими Договаривающимися Сторонами путем проведения прямых двусторонних переговоров в течение двух месяцев со дня заявления одной из Сторон.

3. Если не будет достигнуто согласия, то Высокие Договаривающиеся Стороны обратятся в течение трех месяцев к третьему дружественному государству с просьбой справедливого решения.

4. В случае отказа одной из Сторон от посреднических услуг соответствующих организаций и в случае отсутствия успеха спор будет разрешаться арбитражем в течение не более месяца после дня отказа или безуспешного исхода.

5. В случае несогласия Высоких Договаривающихся Сторон с решением арбитража одна из Высоких Договаривающихся Сторон в течение 15 дней после выражения несогласия может обратиться в суд арбитража.

<…>

6. Решение суда арбитража будет окончательным для исполнения для обеих Высоких Договаривающихся Сторон.

7. Каждая из Высоких Договаривающихся Сторон будет оплачивать половину расходов по оплате арбитража.

Статья 7

Этот Договор, три Протокола и Приложение будут соответствовать статье 102 Устава ООН.

Статья 8

Этот Договор, три Протокола и Приложение будут ратифицированы каждой из Высоких Договаривающихся Сторон в соответствии с их Конституцией. Этот Договор, три Протокола и Приложение к ним войдут в силу со дня обмена ратификационными грамотами в Тегеране.

Руководствуясь вышеизложенным, полномочные представители Высоких Договаривающихся Сторон подписывают этот Договор, три Протокола и Приложение к ним. Составлено в Багдаде 13 июля 1975 года.

Аббас Али Халатбари, министр иностранных дел Ирана

Саадун Хаммади, министр иностранных дел Ирака

Этот Договор, три Протокола и Приложение к ним были подписаны в присутствии Абдель Азиза Бутефлики, члена Революционного совета и министра иностранных дел Алжира.

Из Статьи II Дополнения к Основному закону Ирана 1907 г.[1227].
«Законы священной палаты Национального совета, основанной с соизволения и с помощь Его Святейшества имама [т. е. аль-Махди. — А.А.] — да ускорит Господь его радостный приход! и по милости Его Величества Шахиншаха ислама — да продлит Господь его правление навеки! и попечением столпов ислама — да увеличит Господь их число! — и всей иранской нации никогда не должны противоречить священным предписаниям ислама и законам, данным Его Святейшеством, лучшим из мужей — да будет Божье благословение и мир с ним и с его семьей! И устанавливается, что ученые богословы — да продлит Господь их благословенную жизнь! — должны определить, соответствуют ли те законы, которые могут быть предложены, основам ислама. Ввиду этого официально предписывается, чтобы во всякое время существовал комитет в составе не менее пяти человек из муджтахидов или благочестивых богословов-правоведов, которые должны знать все нужды своего времени. Этот комитет образуется следующим образом: прославленные богословы и ученейшие столпы ислама, за которыми следуют шииты, представляют палате Национального совета имена 20 ученых-богословов, обладающих указанными выше качествами; члены палаты Национального совета избирают с общего согласия или путем голосования пять или более из них в зависимости от требования времени и признают их членами [палаты] с тем, чтобы они внимательно обсуждали и рассматривали все вносимые в меджлис предложения и отвергали те из них, которые расходятся со священными предписаниями ислама, дабы они не получили силы законов. Решениям этого комитета улемов по таким вопросам надлежит повиноваться, и они должны исполняться. Настоящая статья не должна подвергаться изменению до времени появления Его Святейшества имама — да ускорит господь его радостный приход!»

Послание имама Хомейни М.С. Горбачеву (выдержки)
(источник: Ансари Х. Имам Хомейни. Политическая борьба от рождения до кончины. М.: Палея, 1999, с. 314–326)

Во имя Аллаха Милостивого, Милосердного!

Ваше превосходительство, господин Горбачев, Председатель Президиума Верховного Совета СССР, примите пожелания благополучия и счастья Вам и Вашему народу. С Вашим приходом к власти ощущается новый подход к анализу мировых политических событий и, в особенности, к вопросам, касающимся Советского Союза. Ваша смелость и дерзание в подходе к реальным мировым событиям могут стать источником преобразований, которые изменят общую ситуацию в мире. Поэтому я счел необходимым привлечь Ваше внимание к некоторым проблемам.

Возможно, что круг Ваших размышлений и новых решений не выйдет за пределы попыток преодоления внутрипартийных трудностей, а также вопросов, касающихся исключительно Вашего народа. Однако даже в этом случае Ваша смелость в пересмотре учения, которое долгие годы держало за железной стеной революционных сынов мира, достойна всяческой похвалы и одобрения. Однако если Вы решите дальше пойти по этому пути, то первым делом, которое несомненно послужит успеху Вашего начинания, будет пересмотр политики Ваших предшественников, заключавшейся в отречении общества от Бога и от религии, что, безусловно, нанесло сильнейший удар народу советского государства. Знайте, что нет более объективного подхода к мировым событиям.

Конечно, неправильные методы и ошибочные действия прежних руководителей в сфере экономики привели к тому, что Вам явился цветущий сад Запада и заворожил Вас, но знайте, что истина не там. Если Вы пожелаете на этом этапе распутать только клубок экономических проблем социализма и коммунизма, обратившись с этой целью к очагам капитализма на Западе, то не только не излечите свое общество от недугов, но придете к тому, что другие вынуждены будут исправлять Ваши ошибки, ибо если ныне марксизм зашел в тупик в своих экономических проблемах, то и западный мир погряз в тех же проблемах, только в другой форме и других сферах.

Господин Горбачев!

Вам следует обратиться к истине. Основная проблема Вашей страны лежит не в вопросах собственности, экономики и свободы. Ваши трудности заключаются в отсутствии истинной веры в Бога, и это ведет и будет вести Запад в трясину пошлости, в тупик. Ваша основная трудность заключается в тщетной длительной борьбе против Бога, основного источника бытия и всего сущего.

Господин Горбачев!

Всем ясно, что отныне коммунизм следует искать в музеях политической истории, ибо марксизм не отвечает ни одной из истинных человеческих потребностей, потому что это материалистическое учение, а материализмом нельзя спасти человека от кризиса веры и духовности, который является главной болезньючеловеческого общества на Западе и на Востоке.

Господин Горбачев!

Возможно, Вы еще не отвернулись от марксизма, доказывая его правоту, и впредь будете говорить о своей вере в него. Однако Вы и сами понимаете, что это недоказуемо. Первым нанес удар по коммунизму вождь Китая, второй, и видимо, последний удар нанесли Вы. Ныне уже не существует в мире того, что называется коммунизмом. Однако я настоятельно призываю Вас к тому, чтобы, разрушая здание марксистских иллюзий, Вы не оказались в плену Запада и Большого Дьявола [т. е. США. — А.А.]. Надеюсь, что Вы удостоитесь великой чести того, кто сметет со страниц мировой истории и истории Вашей страны последние следы загнившего коммунистического мира, существовавшего 70 лет. Отныне союзные Вам государства, сердца руководителей которых верны своей родине и народу, уже никогда не пойдут на то, чтобы растрачивать более свои природные ресурсы на доказательство успехов коммунизма, хруст костей которого уже услышан потомками.

Господин Горбачев!

Когда с минаретов мечетей в некоторых Ваших республиках семьдесят лет спустя раздалось «Аллах Акбар!» и свидетельство о пророческой миссии Последнего посланника Аллаха (да благословит Аллах его и род его), все исповедующие подлинный ислам Мухаммеда заплакали от восторга. […]

Человек по своей природе пытается во всем достичь абсолютного совершенства. Вы хорошо знаете, что человек стремится к абсолютной власти и его не удовлетворяет несовершенная сила. И если он станет властелином мира, то узнает о существовании другого мира и будет стремиться к тому, чтобы завладеть и этим миром. Какой бы ученой степени он ни достиг, все равно, узнав о существовании других наук, он захочет изучить эти науки. Следовательно, должны существовать абсолютная власть и абсолютное знание, которые притягивают человека. Это и есть Всемогущий Бог, к которому мы обращаемся, сами того не ведая.

Человек стремится к абсолютной истине, чтобы раствориться в ней, в Господе. И вообще, стремление к вечной жизни заложено в каждом человеке, и оно свидетельствует о существовании бессмертного мира. […]

Уважаемый господин Горбачев!

Изложив эти проблемы в качестве введения, прошу Вас обратить особое внимание и со всей серьезностью подойти к исследованию ислама, и не только потому, что ислам и мусульмане нуждаются в Вас, а ради высоких ценностей, которыми обладает исламский мир и которые могут принести успокоение и спасение всем народам и распутать клубок основных проблем, волнующих человечество. Серьезный подход к исламу, возможно, навсегда избавит Вас от таких проблем, как Афганистан и т. п. Мы не отделяем себя от мусульман всего мира и всегда заботимся об их судьбе.

Предоставив определенную свободу в совершении религиозных обрядов в некоторых республиках Советского Союза, Вы продемонстрировали, что уже не считаете, что религия — опиум для народа. Разве религия, превратившая Иран в неприступную скалу перед лицом сверхдержав, — опиум для народа? Разве можно назвать опиумом для народа религию, устремленную к установлению справедливости в мире и желающую освободить человека от оков материальных и душевных забот? Да, безусловно, та религия, которая станет средством предоставления материальных и духовных богатств исламским и неисламским странам сверхдержавами и будет кричать об отделении религии и политики, и есть опиум для народа. Но это уже не настоящая вера, а то, что наш народ называет «проамериканской религией».

В заключение, хочу твердо заявить, что Исламская Республика Иран как самый могущественный оплот исламского мира может с легкостью заполнить вакуум, образовавшийся в идеологической системе Вашего общества. Как бы то ни было, наша страна по-прежнему придерживается принципов добрососедства и развития двусторонних отношений и уважает эти принципы.

Желаю благословения тем, кто следует праведным путем.

11.10.1367 г.

Рухолла аль-Мусави аль-Хомейни

Сельджукиды


В основу положена генеалогия в Буниятов 3.M. Государство Хорезмшахов — Ануштегинидов. 1097–1231. М.: Наука, 1986, с. 224.

Хорезмшахи


Источник Буниятов 3.M. Государство Хорезмшахов — Ануштегинидов. 1097–1231. М.: Наука, 1986, с. 223.

Семья Чингисхана


1) см. Род Толуя, 2) см. Род Чагатая, 3) см. Род Джучи.

Род Джучи


* По другой версии — сын Сартака.

В основу положена генеалогия в Вернадский Г.В. Монголы и Русь / Пер. с англ. Е.П. Беренштейна и др. Тверь: ЛЕАН; М.: АГРАФ, 1999 (2001), с. 469, 470.

Род Чагатая


В основу положена генеалогия в Вернадский Г.В. Монголы и Русь / Пер. с англ. Е.П. Беренштейна и др. Тверь: ЛЕАН; М.: АГРАФ, 1999 (2001), с. 466, 467.

Род Толуя


* См. Хулагуиды.

В основу положена генеалогия в Вернадский Г.В. Монголы и Русь / Пер. с англ. Е.П. Беренштейна и др. Тверь: ЛЕАН; М.: АГРАФ, 1999 (2001), с. 466, 467.

Хулагуиды


* По другой версии, Олждайту Худабенде был сыном Абаки.

В основу положена генеалогия в Вернадский Г.В. Монголы и Русь / Пер. с англ. Е.П. Беренштейна и др. Тверь: ЛЕАН; М.: АГРАФ, 1999 (2001), с. 468.

Тимуриды


Преемники Узун Хасана Ак-Коюнлу


Источник Эфендиев О. Азербайджанское государство Сефевидов в XVI веке. Баку: «Элм», 1981, с. 209.

Родословная шаха Исмаила I Сефевида


Источник Эфендиев О. Азербайджанское государство Сефевидов в XVI веке. Баку: «Элм», 1981, с. 287.

Сефевиды


Зенды


Каджары


* У Фатх-Али-шаха было 57 сыновей, 46 дочерей и 588 внуков.

Османлы


* По другой версии Орхан был сыном Ала ад-Дина (Али).

** Мурад III имел около 100 детей.

Османлы
(продолжение схемы со с. 722)



Аннотированный указатель имен

Абака-хан (?-1282) — ильхан государства Хулагуидов и великий хан Монгольской империи (1265–1282 гг., 663–680 г. х.) 404, 406

Аббас (?-1797) — убийца Ага-Мухаммед-шаха Каджара 470

Аббас I (Шах Аббас I) (1571–1629) — шахиншах Сефевидского Ирана (1587–1629 гг., 995-1037 г. х.) 431, 433–441, 463, 559

Аббас II (Шах Аббас II) — шахиншах Сефевидского Ирана (1642–1666 гг., 1052–1077 г. х.) 443

Аббас III (Шах Аббас III) (1732–1736) — номинальный шахиншах Сефевидского Ирана (1732–1736 гг., 1145–1148 г. х.) 451, 453

Аль-Аббас ибн Абд аль-Мутталиб, Абу-л-Фадл (ок. 568–654/55) — дядя Пророка, родоначальник династии Аббасидов 394, 424

Аббас-мирза Каджар (?-1833) — сын Фатх-Али-шаха Каджара, наместник Азербайджана 472, 473, 475-478

Абд аль-Азиз Окайли — генерал, участник «революции 17 июля 1968 г.» в Ираке 535

Абд аль-Азим — сейид, его могила в Тегеране является шиитской святыней 483

Абд аль-Ваххаб ибн Сулейман (?-1740/41) — кади (судья) селения-оазиса Айайна (Аравия) 474

Абд аль-Кадир аль-Гайлани (аль-Джайлани, аль-Джилани) Мухйи ад-дин ибн Аби Салих Джангидуст (1077–1166 гг., 470–561 г. х.) — известный ханбалитский улем, проповедник и суфий 419, 440

Абд аль-Касим — имам-джума (пятничный имам) Тегерана (втор. пол. XIX в.) 485

Абд аль-Керим — сын правителя Мухаммары шейха Хаза'аля 637

Абд аль-Керим (Абдель Керим) Касем (1914–1963) — премьер-министр, министр обороны и главнокомандующий Вооруженных сил Ирака (1958–1963) 524, 527–529, 533, 539, 577, 601, 602, 614, 622

Абд аль-Маджид I (Абдул-Маджид I) — султан Османской империи (1839–1861 гг., 1255–1277 г. х.) 478, 482, 635, 636

Абд аль-Мохсен аль-Хакани (аль-Хагани) — руководитель освободительного движения в Хузистане (1920-е годы) 639

Абд аль-Мухсин ас-Са'адун (?-1930) — руководитель Партии прогресса (Ирак) 497

Абд ар-Раззак (Абдель Раззак) ан-Найеф — премьер-министр Ирака (1968) 535

Абд ар-Рахман (Абдель Рахман) Ареф — президент Ирака, председатель СРК (1966–1968) 533–535, 540, 578

Абд ар-Рахман (Абдель Рахман) аль-Баззаз — премьер-министр Ирака (1965–1966) 533, 602

Абд ас-Салям (Абдель Салям) Ареф, Мухаммед (?-1966) — заместитель премьер-министра, министр внутренних дел Ирака (1958), президент Ирака (1963–1966), маршал 524, 527, 529, 531–533, 540, 578

Абдаллах ибн аль-Хусейн — сын шерифа Мекки аль-Хусейна аль-Хашими (нач. XX в.) 495

Абдул Иллах (Абд аль-Иллах) (?-1958) — регент и фактический глава государства (1939–1953) при короле Ирака Фейсале II 512, 524, 610

Абу Бакр Абдаллах (аль-Атик, Абд аль-Ка'аба) ибн Осман (ибн Аби Кухафа) ас-Садик (между 568 и 572–634 гг., 12 г. х.) — один из первых ближайших сподвижников Пророка, его тесть (отец Аиши), первый «праведный» халиф 418

Абу Бакр ибн Миран-шах Тимурид — правитель Багдада 410

Абу-л-Касим — великий везирь султана Тугрил-бека Сельджукида (1038–1043) 384

Абу Са'ид Бахадур-хан (1305–1335) — ильхан государства Хулагуидов (1317–1335) 407

Абу Са'ид Тимурид (?-1469) — султан государства Тимуридов (в Самарканде: 1451–1469 гг., 855–873 г. х.; в Хорасане и Мавераннахре: 1459–1469 гг., 863–873 г. х.) 411, 412

Абу Талиб-мирза Сефевид — сын шахиншаха Сефевидского Ирана Аббаса I 440

Абу Талиб-мирза Сефевид (р. 1573 г.) — сын шахиншаха Сефевидского Ирана Мухаммеда Худабенде 430

Абу-т-Тахир Сулайман ибн аль-Хасан ибн Бахрам аль-Джаннаби (?-943) — предводитель карматов 656

Абу-л-Фатх Рази — великий везирь султана Тугрил-бека Сельджукида (1043–1048) 384

Абу-л-Фатх-хан Зенд — сын Карим-хана Зенда, правитель Ирана (1779 г., 1193 г. х.) 462, 463

Абу Ханифа ан-Ну'ман ибн Сабит ибн ан-Ну'ман аль-А'зам (699–767 гг., 80-150 г. х.) — основатель и идеолог ханафитского мазхаба в исламе 419, 426, 440

Ага-Мухаммед-хан Каджар, см.: Ага-Мухаммед-шах Каджар

Ага-Мухаммед-шах Каджар (1741–1797) — шах Ирана (1796–1797 гг., 1211–1212 г. х., фактически с 1779 г.), основатель династии Каджаров 464–471, 477, 481

Агаси — суфий, духовный наставник, позже — садр-азам (премьер-министр) Мухаммед-шаха Каджара 478

Адил-шах, Али-кули-хан Афшар (?-1749) — шах Ирана (1747–1748 гг., 1160–1161 г. х.) 455–458, 464

Аднан Хусейн (?-1979) — заместитель премьер-министра Ирака, член СРК 545

Адуд ад-даула, Фана Хосров — эмир (амир аль-умара) из династии Буидов, покоритель и правитель Ирака и большей части Ирана (949–983 гг., 338–372 г. х.) 374

Азад аль-Мулк (Азад-оль-Мольк) Каджар — регент при Ахмед-шахе Каджаре 492

Азиз Мухаммед — первый секретарь ЦК Иракской компартии 540

Азхари, Голям Реза — генерал, премьер-министр Ирана (ноябрь-декабрь 1978 г.) 560, 566

Аиша (Айша) бинт Аби Бакр (613/14-678) — дочь «праведного» халифа Абу Бакра, жена Пророка (с 623 г.) 418

Айн (Эйн) ад-даула — садр-азам (премьер-министр) Музаффар ад-дин-шаха Каджара (1896–1907) 488, 489

Акрам Хаурани — лидер (до 1954 г.) Арабской социалистической партии (Сирия) 519

Ак-шах (?-1221) — сын хорезмшаха Санджара II 394, 398

Ала, Хосейн — премьер-министр Ирана (1951) 521

Ала ад-даула Мухаммед ибн Душманзийар, Ибн Какуйа — из делемитской династии Какуидов (Каквайхидов), правитель Исфахана и Хамадана (1008–1041 гг., 39&-433 г. х.) 378

Ала ад-дин (Кутб ад-дин) Мухаммед, см.: Санджар II

Ала ад-дин аль-Хусейн — правитель государства Гуридов (1149–1161 гг., 544–556 г. х.) 389

Алам — военный атташе посольства Ирана в Ираке (1960-е гг.) 581

Алам (Алям, Аалам) А. - премьер-министр Ирана (1962–1964), лидер партии «Мардом» 522, 546

Алвенд (Алванд) Ак-Коюнлу (?-1504) — султан государства Ак-Коюнлу (1498–1504 гг., 903–909 г. х.) 412, 415

Але Ахмад, Джалал (1923–1963) — иранский писатель, публицист, член НФ Ирана 557

Александр I (1777–1825) — император России (1801–1825) 472

Александр Македонский (356-13 мая 323 г. до н. э.) — царь Македонии, великий полководец, покоритель Азии 393, 444, 485, 632

Алем-шах-бегим (Марта) — мать шахиншаха Сефевидского Ирана Исмаила I 415

Али (Султан Али) (?-1495) — сефевидский шейх (1488–1495), брат шахиншаха Сефевидского Ирана Исмаила I 415

Али ибн Аби Талиб аль-Муртада, Абу-л-Хасан (ок. 600–661 гг., 40 г. х.) — двоюродный брат, воспитанник, зять (муж Фатимы) и один из первых ближайших сподвижников Пророка, четвертый «праведный халиф» (656–661 гг., 35–40 г. х.), первый шиитский имам 394, 414, 418, 437, 483, 485, 487, 489, 568, 592, 596, 650

Али ибн аль-Хусейн — сын шерифа Мекки аль-Хусейна аль-Хашими (нач. XX в.) 495

Али Мардан-хан (?-1753) — предводитель племени бахтиар (бахтияр) 459

Али Мурад-хан Зенд (?-1785) — правитель Исфахана из династии Зендов (1779–1785 гг., 1193–1199 г. х.) 462, 463, 465

Али Реза-паша (Али Рида-паша) — османский паша Багдада (1836–1842) 478, 634

Али Салех ас-Са'ади — заместитель премьер-министра, министр внутренних дел Ирака (1960-е годы), глава Иракского регионального руководства партии Баас 529-531

Али-кули-хан (Алигули-хан) Афшар, см.: Адил-шах

Али-кули-хан (Алигули-хан) Каджар — брат Ага-Мухаммед-шаха Каджара 470

Али-кули-хан (Алигули-хан) Учи шамлу, ибн аль-Хусейн (?-1587) — предводитель кызылбашского племени шамлу, правитель Герата, лале (воспитатель) и регент при шахиншахе Сефевидского Ирана Аббасе I 433

Али-хан Зенд (Шейх Али-хан) (?-1773) — двоюродный брат Карим-хана Зенда 461, 462

Алкас-мирза Сефевид (?-1549) — сын шахиншаха Сефевидского Ирана Исмаила I, беглербек Ширвана (1538–1546) 427-429

Аллахверди-хан (?-1613) — бывший гулям, полководец шахиншаха Сефевидского Ирана Аббаса I 439, 440

Алленби Э.Г.Х. (1861–1936) — английский фельдмаршал, верховный комиссар Египта (1919–1925) 495, 496

Алп-Арслан Адуд ад-даула ва-д-дин, ибн Да'уд Сельджукид (?-1072) — султан государства Сельджукидов (1063–1072 гг., 455–465 г. х.) 377, 379–381, 384, 394

Алп-тегин (Алп-Текин, Алптегин) (?-963) — бывший гулям, полководец Саманидов, позже эмир Газны (962–963) 374, 375

Аманулла — полководец Мир Махмуд-хана афганского, покорителя Ирана (1722–1725) 447

Амид аль-Мулк Абу Наср Мухаммед ибн Аби Салих ибн аль-Мансур аль-Кундури (?-1063) великий везирь султана Тугрил-бека Сельджукида (1048–1063) 384

Аль-Амини, Али — премьер-министр Ирана (1961–1962) 546

Амир Хосров Афшар — заместитель министра иностранных дел Ирана (конец 1960-х годов) 580, 616

Амираслан-бек (XVI в.) — предводитель племени афшар 429

Амоли, Эззатоллах — посол Ирана в Ираке (вторая половина 1960-х годов) 581

Амузгар (Амузегар), Джамшид — премьер-министр Ирана (1977–1978), генеральный секретарь партии «Растахиз» (1976–1977, 1978) 553, 560, 561

Аничков — генконсул Российской империи в Иране (середина XIX в.) 480

Ансари, Хамид — иранский политолог, директор Центра по изучению творчества айатоллы Хомейни 559

Ансари, Хушанг — член руководства партии «Растахиз» (Иран) 553

Ануш-тегин (Ануш-Текин, Ануштегин) Гарча'и (?-1097) — из огузского рода бекдили, родоначальник династии хорезмшахов-Ануштегинидов (ок. 1077–1231 гг., ок. 470–628 г. х.) 386

Арам, Аббас — министр иностранных дел Ирана (конец 1950-х — 1966 гг.) 578, 612

Арафат, Ясер (Мухаммед Абд ар-Ра'уф аль-Кудвах аль-Хусейни) (р. 1929 г.) — председатель Исполкома Организации освобождения Палестины (с 1969 г.), президент Государства Палестины (с 1989 г.) 655

Аргун (?-1291) — ильхан государства Хулагуидов и великий хан Монгольской империи (1284–1291 гг., 683–690 г. х.) 406

Ареф, см.: Абд ас-Салям Ареф

Ареф-младший, см.: Абд ар-Рахман Ареф

Ареф Абд ар-Раззак (Абдель Раззак) — премьер-министр Ирака (1965) 533

Арпа-хан — ильхан государства Хулагуидов (1335–1336 гг., 736 г. х.) 408

Д'Арси У.Н. - английский финансист и нефтепромышленник, основатель и глава «Бритиш петролеум» 514

Асад, Хафез (?-1999) — президент Сирии (1971–1999) 668

Ататюрк, Мустафа Кемаль-паша (1881–1938) — генерал (с 1916 г.), первый президент Турецкой Республики (1923–1938) 496, 508, 509, 511

Атлык (?-1138) — сын хорезмшаха Атсыза 387

Атсыз (Атсиз) Ала-ад-дин (Джалал ад-дин, Баха ад-дин) Хусам, Абу-л-Музаффар аль-Малик ибн Мухаммед (ок. 1098–1156 гт.) — хорезмшах (1127–1156 гт., 521–551 г. х.) 386-390

Аль-Афгани, Джамал ад-дин Мухаммед ибн Сафдар (1838/39-1897) — мусульманский религиозный деятель и просветитель 681

Аль-Афдал — везирь фатимидских халифов Египта аль-Мустансира и аль-Муста'ли (XIXII вв.) 385

Афляк, Мишель (1910–1989) — один из основателей и лидеров партии Баас (Сирия) (начало 1940-х годов), министр образования (1954), Генеральный секретарь партии Баас (с 1970 г.) 519, 528, 590, 592

Ахмад-мирза (?-1576) — сын шахиншаха Сефевидского Ирана Тахмаспа I 430

Ахмад бен Мухаммед аль-Халифа — шейх Бахрейна, родоначальник династии аль-Халифа (конец XVIII в.) 620

Ахмад Хасан аль-Бакр — премьер-министр Ирака (1963), президент и глава правительства Ирака (1968–1979), глава Иракского регионального руководства партии Баас (1963–1979) 530, 531, 533, 535, 536, 538, 540, 545, 580, 581, 584, 587, 603

Ахмад-падишах, Говде — султан государства Ак-Коюнлу (1497 г., 902–903 г. х.) 412

Ахмад-паша (Ахмет-паша) — османский паша Багдада (1692–1696, 1723–1734, 1736–1747) 451

Ахмад-султан, Гийас ад-дин Джалаирид (?-1410) — правитель государства Джалаиридов (1382–1410 гг., 784–813 г. х.) 411

Ахмед III — султан Османской империи (1703–1730 гг., 1115–1143 г. х.) 448, 449

Ахмед-шах Дуррани (Дурр-и дурран), Абд Али — правитель Афганистана (1747–1773 гг., 1160–1187 г. х.), родоначальник династии Дуррани (1747–1843) 456, 458

Ахмед-шах Каджар — шах Ирана (1909–1925 гг., 1327–1343 г. х.) 492, 501, 502

Аль-Ахса'и, Ахмад ибн Зайн ад-дин (1752/53-1826/27) — шейх, основатель суфийского братства шейхитов 488

Ашраф (?-1730) — предводитель афганских племен гильзаев, правитель Ирана (1725–1730) 449-451

Баб, Али-Мухаммед аш-Ширази (1819 или 1820–1852 гг.) — сейид, основатель и идеолог учения бабизма 485, 486

Бабур, Захир ад-дин Мухаммед ибн Омар (1483–1530) — родоначальник и правитель (1527–1530) династии Великих Моголов в Индии 453

Бади аз-заман-мирза (Султан Бади аз-заман) Сефевид (?-1577) — наместник Систана (1552–1577) 430

Бадр аль-Джамали (?-1093) — везирь фатимидского халифа Египта аль-Мустансира 385

Базарган, Мехди (1906–1993) — организатор и лидер «Движения за свободу Ирана» (1963–1979), глава НФ Ирана, премьер-министр Исламской Республики Иран (февраль-ноябрь 1979 г.), организатор и глава «Ассоциации по защите свободы и суверенитета иранского народа» (с 1986 г.) 552, 558, 565, 569, 571-574

Байазид I (Баязид I) Йылдырым — султан Османской империи (1389–1402 гг., 791–804 г. х.) 410

Байду-хан (?-1295) — ильхан государства Хулагуидов (1295 г., 694 г. х.) 406

Аль-Бакр, см.: Ахмад Хасан аль-Бакр

Бакр Садр, Мухаммед (?-1980) — айатолла шиитов Ирака 595, 644

Бакр Сидки (?-1937) — генерал, глава государственного переворота в Ираке 1936 г. 510, 511

Банисадр (Бонн Садр, Бани Садр, Бани-Садр), Абольхасан (р. 1934 г.) — министр иностранных дел, министр экономики, заместитель министра финансов, премьер-министр Исламской Республики Иран (ноябрь 1979 — июль 1980 гг.), президент Исламской Республики Иран (5 января 1980-22 июня 1981 гт.) 561, 564, 573–575, 592, 631, 641, 655

Бану Хаджар — мать айатоллы Хомейни 508

Аль-Барзани, Ахмед (?-1932) — шейх, лидер курдского освободительного движения начала 1930-х годов 600

Аль-Барзани, Мустафа (1903–1979) — шейх, лидер курдского освободительного движения (с 1930-х годов), председатель Демократической партии Курдистана (с 1946 г.) 601, 603, 604

Баркйарук (Берк-ярук) Рукн ад-дин (1080–1105) — султан государства Сельджукидов (1094–1105 гг., 487–498 г. х.) 382, 386

Бартольд В.В. (1869–1930) — академик, выдающийся российский востоковед 376, 414

Бату-хан (хан Батый) (1208–1255) — внук Чингисхана, основатель и хан Золотой Орды (1227–1255 гг., 624–653 г. х.) 403

Баха' ад-даула Фируз — эмир из династии Буидов в Ираке Арабском (989-1012 гг., 379–403 г. х.), в Кермане (998-1012 гг., 388-^03 г. х.) 374

Бахер-хан Казими, Мирза Са'ид — представитель Ирана на заседании Совета Лиги Наций 14–15 января 1935 г. 607

Бахери, Мохаммед — генеральный секретарь партии «Растахиз» (Иран) (1977–1978) 553

Бахонар, Мохаммед Джавад (?-1981 г.) — заместитель министра просвещения (с 1979 г.), премьер-министр Исламской Республики Иран (август 1981 г.) 574, 575

Бахрам-мирза (1517–1549) — брат шахиншаха Сефевидского Ирана Тахмаспа I 430

Бахрам-мирза (?-1577) — внучатый племянник шахиншаха Сефевидского Ирана Тахмаспа I 430

Бахтияр, Тимур (?-1970) — генерал, начальник САВАК Ирана (1960-е годы) 582

Бахтияр, Шапур (Шахпур) (род. 1916 г.) — премьер-министр Ирана (декабрь 1978 — февраль 1979 г.), лидер партии «Иран» 560, 565–569, 637

Бегин, Менахем (1913–1992) — премьер-министр Израиля (1977–1983), лидер блока партий «Ликуд» (1973–1983) 587

Бен Сакр — эмир Шарджи и Рас-эль-Хаймы (1803–1856) 628

Бехбехани, Сейид Абдаллах — айатолла шиитов Ирана (нач. XX в.) 488, 490

Бехешти, Мохаммед (?-1981) — айатолла, председатель Исламского революционного совета (с 1979 г.), глава Партии Исламской Республики 565, 570, 571, 574, 575

Бёйук (Буйук) Сулайман-паша — османский паша Багдада (1780–1802) 474, 475

Борте (Бортэ) — первая жена (с 1184 г.) Чингисхана, основателя и великого хана Монгольской империи 403

Братищев В. - толмач, позднее — российский консул в Персии (1736–1745) 455, 457

Буазар М.А. - европейский комиссар Ассоциации «Восток-Запад» 679

Бумедьен, Хуари — премьер-министр (1965–1979) и президент (1965–1978) Алжирской Республики 583

Буркхард (Буркгард) И.Л. (шейх Ибрахим ибн Абдаллах) (1784–1817) — известный швейцарский ориенталист и путешественник 684

Вальдхайм, Курт (р. 1918 г.) — министр иностранных дел Австрии (1968–1970), Генеральный секретарь ООН (1972–1981), президент Австрии (1986–1992) 596, 642

Васко да Гама (1469–1524) — португальский мореплаватель, первым из европейцев проложивший морской путь из Европы в Индию, обогнув Африку; с 1524 г. — вице-король Индии 420, 421, 440

Вафси Тахер — адъютант премьер-министра Ирака Нури Са'ида 524

Вильгельм II Гогенцоллерн (1859–1941) — император Германии и король Пруссии с 1888 г. 493, 499

Вильсон А.Т. - комиссар по гражданским делам в Ираке (1919–1920) 497

Вильяме — английский дипломат (XIX в.) 479

Волынский А.П. (1689–1740) — российский государственный деятель и дипломат, губернатор Астрахани (1719–1724) и Казани (1725–1730), кабинет-министр (с 1738 г.) 444

Аль-Газали, Мухйи ад-дин Абу Хам ид Мухаммед ибн Мухаммед ат-Туси (1058–1111) — крупнейший мусульманский философ и улем 384

Газан-хан, Махмуд (1271–1304) — ильхан государства Хулагуидов, великий хан Монгольской империи (1295–1304 гг., 694–703 г. х.). Обратил в ислам монголов (1295 г., 694 г. х.) 406–408, 463

Гази Хашимид (?-1939) — король Ирака (1933–1939) 510-512

Гайир-хан Инал Ануштегинид (?-1220) — наместник хорезмшаха Ала ад-дина в Отраре 396-398

Геббельс Й. (1897–1945) — министр пропаганды фашистской Германии (с 1933 г.) 509

Гийас ад-дин Да'уд (?-1132) — правитель султаната Иракских Сельджукидов (1131–1132 гг., 525–526 г. х.) 385

Гийас ад-дин (Рукн ад-дин) Мухаммед II ибн Махмуд (?-1159) — правитель султаната Иракских Сельджукидов (1153–1159 гг., 54&-555 г. х.) 390

Гийас ад-дин Мухаммед Рашиди — везирь ильхана-Хулагуида Абу Са'ида (1327–1335) 408

Гитлер (Шикльгрубер) Адольф (1889–1945) — рейхсканцлер (1933–1945) и президент (19341945) фашистской Германии 504, 509

Готбзаде (Готб-заде), Садек — министр иностранных дел Исламской Республики Иран (ноябрь 1979 — август 1980 г.) 561, 574, 592, 621, 643, 645

Грехем Р. - английский иранист и политолог 551

Грибоедов А.С. (1790 или 1795–1829 гт.) — русский писатель и дипломат, посол России в Персии (1828–1829) 477, 482

Гульбадан-баджи — жена Фатх-Али-шаха Каджара 470

Гурсанджти (Гурсанчти), Рукн ад-дин (?-1222) — сын ширваншаха Ала ад-дина Мухаммеда 394

Гюльбенкян Г. - американский нефтепромышленник 515

Дайнезе О. - российский дипломат (XIX в.) 479

Дамиан Лионский — капуцинский монах, лекарь Надир-шаха Афшара 454

Дарий I (Дарайавауш I) (550–486 гт. до н. э.) — царь Ахеменидской империи (520–486 гт. до н. э.) 507

Деспина — жена султана Османской империи Байазида I 410

Джавара Д.К. - премьер-министр (1965–1970), президент Гамбии (1970–1994) 655

Джалал ад-дин Манкбурны (Мингбурну, Менгуберни) (?-1231) — последний хорезмшах (1221–1231 гг., 617–628 г. х.) 394, 396-401

Джамал аль-Мадфа'и — премьер-министр Ирака (1933–1934, 1935, 1937–1938, 1941, 1953) 511

Джамал Хайдари (?-1963) — секретарь ЦК Иракской компартии 531

Джафар-паша аль-Аскари — министр обороны Ирака (1920-е годы), лидер «Партии прогресса» 497

Джафар-хан Зенд (?-1789) — правитель Ирана из династии Зендов (1785–1789 гг., 1199–1203 г. х.) 463, 465, 466

Джахан-шах (Джихан-шах), Абу Музаффар ад-дин ибн Йусуф Хакики (?-1467) — правитель государства Кара-Коюнлу (1436–1467 гг., 839–872 г.х.), султан с 1453 г. 411, 412

Джебе (Джэбэ-нойён) — полководец Чингисхана, покоритель Ирана (1220-е годы) 398

Джунейд (?-1460) — сефевидский шейх (1447–1460) 414

Джучи (Джочи) (1185-ок. 1227 г.) — старший приемный сын Чингисхана, полководец, покоритель Китая (1211–1215) и Средней Азии (1219–1221) 396, 401, 403

Диаш ди Нованш, Бартоломеу (ок. 1450–1500 гг.) — португальский мореплаватель, первым из европейцев обогнул Африку (1487) и открыл мыс Доброй Надежды (1488) 450

Диксон X. - английский политический агент в княжествах Восточной Аравии (1920-1930-е годы) 622

Дмитрий IV Иванович Донской (1350–1389) — великий князь московский (1359) и владимирский (с 1362 г.), полководец 674

Дорошенко Е.А. (1920–1998) — известный российский востоковед, докт. ист. н. 437

Екатерина II Великая (София Фредерика Августа) (1729–1796) — российская императрица (1762–1796) 471

Ермолов А.П. (1777–1861) — герой Отечественной войны, генерал от инфантерии (с 1818 г.), генерал от артиллерии (с 1837 г.), командир Отдельного Кавказского корпуса (1816–1827) 476

Заки Арсузи (?-1969) — один из основателей и лидеров партии Баас (Сирия) 519, 590

Заки-хан (Зеки-хан) Зенд (?-1779) — единоутробный брат Карим-хана Зенда 461-463

Заратуштра (Зороастр) (VI в.(?) до н. э.) — основоположник и пророк зороастризма 507, 559

Захеди, Фазлолла (1897–1963) — корпусной генерал, начальник жандармерии (1927–1935), министр внутренних дел Ирана (1951), премьер-министр Ирана (1953–1955) 521, 522, 637

Захид (? — ок. 1300 г.) — суфий, учитель и тесть Сефи ад-дина, родоначальника династии Сефевидов 414

Зейнал-хан — командир гарнизона Багдада во время осады города турками в 1629 г. 441

Зелл-и Султан — сын Фатх-Али-шаха Каджара, узурпировавший власть в Иране (октябрь 1834— январь 1835 г.) 478

Зия ур-Рахман — премьер-министр (1976–1979), президент Бангладеш (1977–1981) 655

Зия уль-Хак М. - президент Пакистана (1978–1988) 651, 655

Зонис М. - американский иранист 550, 553

Зубов В.А. (1771–1804) — российский генерал, командующий войсками в Закавказье (с 1796 г.) 469

Зу-л-фикар-бек (Зульфигар-бек, Зульфугар-бек) ибн Али, Нохуд-султан Мосулу (?-1529) правитель Кальхура, глава восстания 1528–1529 гт. против шахиншаха Сефевидского Ирана Тахмаспа I 426

Зур-паша (?-1631) — полководец султана Османской империи Мурада IV 441

Ибн Абд аль-Ваххаб, см.: Мухаммед ибн Абд аль-Ваххаб

Ибн Ийас, Мухаммед ибн Ахмад аль-Ханафи аль-Мисри (XVI в.) — египетский историограф 423, 424

Ибн Кафрадж Бугра (?-1218) — доверенное лицо Чингисхана в переговорах с хорезмшахом Ала ад-дином Мухаммедом 397

Ибн ас-Саббах, см.: аль-Хасан ибн ас-Саббах

Ибн Са'уд, Абд аль-Азиз II ибн Абд ар-Рахман ибн Фейсал (1880–1953) — эмир Неджда (1902–1927), король Хиджаза, Неджда и присоединенных областей (1927–1932), основатель и первый король государства Саудовская Аравия (1932–1953) 496, 498, 506, 620, 622

Ибн Сина (Авиценна), Абу Али аль-Хусейн ибн Абдаллах (980-1037) — великий мыслитель-энциклопедист, философ и врач 378

Ибрахим (?-1648) — султан Османской империи (1640–1648 гг., 1049–1058 г. х.) 443

Ибрахим Абд ар-Рахман (Абдель Рахман) Да'уд — министр обороны Ирака (1968) 535

Ибрахим, Захир ад-даула Ибрахим ибн Мае'уд Газневи — султан государства Газневидов (1059–1099 гг., 451–492 г. х.) 377

Ибрахим Йинал Сайф ад-даула Сельджукид (XI в.) — полководец, правитель Гургана и Хамадана 376, 378

Ибрахим-мирза (?-1576) — сын шахиншаха Сефевидского Ирана Тахмаспа I 430

Ибрахим-мирза (Султан Бахрам-мирза) (?-1577) — племянник шахиншаха Сефевидского Ирана Тахмаспа I 430

Ибрахим-мирза Афшар (?-1749) — наместник Ирака Персидского, позже — шах Ирана (1748–1749 гг., 1161–1162 г. х.) 457, 458

Ибрахим-паша — полководец, великий везирь султана Османской империи Сулеймана I 426 Ибрахим-хан — наместник шахиншаха Сефевидского Ирана Исмаила I в Багдаде 419

Иванов Н.А. (1928–1994) — российский востоковед, докт. ист. н. 420

Извольский А.П. (1856–1919) — министр иностранных дел Российской империи (1906–1910), посол России во Франции (1910–1917) 493

Иззат Мустафа — министр здравоохранения Ирака (1970-е годы), член регионального руководства партии Баас (до 1979 г.) 545

Иисус Христос (араб. — Иса аль-Масих) (ок. 1 — ок. 33 г.) — посланник Божий, основоположник христианства, в исламе почитается как пророк 402, 656, 689

Ил-Арслан, Абу-л-Фатх (?-1172) — хорезмшах (1156–1172 гг., 551–567 г. х.) 390

Имад ад-дин аль-Исфахани (1125–1201) — иранский историограф 377

Имам-кули-мирза (Имамгули-мирза) (?-1576) — сын шахиншаха Сефевидского Ирана Тахмаспа I 430

Имам-кули-хан (Имамгули-хан) (?-1633) — полководец шахиншаха Сефевидского Ирана Аббаса I, правитель Лара, позднее — Фарса (с 1613 г.) 440

Инайатолла-хан, Самиро — полномочный посол Ирана в Ираке (конец 1920-х — начало 1930-х годов) 498

Иоанн Креститель (араб. — Йахйа) — библейско-коранический пророк, в христианстве — предвозвестник (предтеча) Иисуса Христа 402

Ираклий II (1720–1798) — царь Кахетии (с 1744 г.), Картли-Кахетинского царства (с 1762 г.) 468, 470

Иса бен Салман аль-Халифа (р. 1933 г.) — правитель (с 1961 г.), эмир (с 1971 г.) Бахрейна 621

Искандари, Солейман Мирза — первый лидер иранской партии Туде (1940-е годы) 518

Искандер ибн Омар-шейх Тимурид (род. ок. 1384 г.) — правитель Хамадана 410

Исмаил ибн Джафар ибн Мухаммед (?-762) — сын шестого шиитского имама ас-Садика, чьи приверженцы составили исмаилитскую ветвь в шиитском исламе 385

Исмаил I Хатаи Сефевид (1487–1524) — первый шахиншах Сефевидского Ирана (1501–1524 гг., 907–930 г. х.), основатель династии Сефевидов (1501–1732 гг., 907-1145 г. х.) 415–419, 422, 425, 426, 437, 441, 452, 463, 633

Исмаил II Сефевид (1533–1577/78) — шахиншах Сефевидского Ирана (1576–1577/78 гг., 984–985 г. х.) 428-431

Исмаил III Сефевид (Халифе Султан), Абу Тураб — номинальный правитель Ирана при Карим-хане Зенде (1750–1753 гг., 1163–1166 г. х.) 459, 464

Исмаил-бек — посол шахиншаха Сефевидского Ирана Тахмаспа II в Санкт- Петербурге (1723) 448

Исмаил-мирза — внук шахиншаха Сефевидского Ирана Мухаммеда Худабенде 434

Исмаил-хан Зенд — правитель Хамадана из династии Зендов (до 1786 г.) 466

Исми-хан — лале (воспитатель) Исмаила-мирзы, внука шахиншаха Сефевидского Ирана Мухаммеда Худабенде 434

Исра'ил (Арслан) ибн Сельджук (? — ок. 1029 г.) — сын родоначальника династии Сельджукидов 376, 379

Исфанд Кара-Коюнлу — правитель государства Кара-Коюнлу (сер. XV в.) 413

Йазди (Язди), Ибрахим — заместитель премьер-министра, министр иностранных дел Исламской Республики Иран (февраль 1979 — ноябрь 1979 г.) 561

Йазид I ибн Му'авийа ибн Аби Суфйан, Абу Халид (646–683) — омейядский халиф (680683 гг., 60–64 г. х.) 418, 489, 558

Йа'куб ибн Хасан Ак-Коюнлу (?-1490) — султан государства Ак-Коюнлу (1479–1490 гг., 883–896 г. х.) 412, 415

Йассеб ибн Хаза'ал — шейх, сын правителя Мухаммары, глава восстания арабов Хузистана (1943) 639

Йахйа — король Йемена (1918–1948) 496

Йездигерд III (араб — Йаздиджард, Йездеджирд, Йаздиджирд) (между 616 и 624–651/52 гг.) последний шахиншах Сасанидской империи (632/33-651/52) 398

Йелюй Та-ши (Елюй Даши) — пор-хан (предводитель) племени каракитаев (1124–1143) 388, 390

Йунис-хан — сын хорезмшаха Текиша 392

Йусеф Салман Йусеф (Фахед) (1901–1949) — генеральный секретарь Иракской компартии (с 1940 г.) 520

Йусеф-хан Бахтияр — предводитель племени бахтияр (Иран) 637 Йусуф (?-1156) — сын хорезмшаха Кутб ад-дина 390

Кавурд-бек (Кара-Арслан) Имад ад-дин ибн Да'уд Сельджукид (?-1073) — правитель Кермана (1041–1073 гг., 433–465 г. х.) 377, 381

Каддафи, Муамар (р. 1942) — председатель СРК (1969–1977), премьер-министр (1970–1972), глава Ливийской Арабской Джамахирийи 671

Каджар-нойён (XIII в.) — родоначальник племени каджаров 463

Кази-хан Сайфи Хасани Казвини, ибн Бурхан (?-1620/21) — глава шиитов Ирана (1606–1617), подписал мирный договор Ирана с Османской империей в 1612 г. 439

Аль-Казим, Абу Ибрахим (Абу-л-Хасан) Муса ибн Джафар ибн Мухаммед (ок. 746–799) — сын имама ас-Садика, седьмой шиитский имам 414, 417, 419, 487

Аль-Ка'им — аббасидский халиф (1031–1075 гг., 422–467 г. х.) 378, 379

Кайхату-хан (Кейхату, Гайхату) (?-1295) — ильхан государства Хулагуидов, великий хан Монгольской империи (1291–1295 гг., 690–694 г. х.) 406

Аль-Ка'ка' ибн Амр — сахиб, наместник Хиры, полководец 650

Кало Иоанн IV — император Трапезунда (1429–1458) 415

Камбиз II (?-522 г. до н. э.) — царь Ахеменидской империи (530–522 г. до н. э.) 507

Кансух аль-Гури (Кансу аль-Гур (аль-Гаури)) аль-Ашраф (?-1516) — мамлюкский султан Египта (1501–1516 гг., 906–922 г. х.) 423, 425

Кара Йусуф (?-1420) — предводитель огузского племени кара-коюнлу, основатель и правитель государства Кара-Коюнлу (1389–1400, 1406–1420 гг., 791–802, 809–823 г. х.) 411

Кара-Арслан Бури — байгу (глава) рода Сельджукидов 376

Карим-хан (Керим-хан) Зенд, Мухаммед (ок. 1700–1779 гг.) — вакил ад-даула, фактический правитель Ирана (кроме Хорасана) (1753–1779 гг., 11661193 г. х.), основатель династии Зендов 459–462, 464–468, 628, 634

Карл V Мудрый из династии Валуа (1338–1380) — в 1356–1360 гг. регент, а с 1356 г. — король Франции 674

Картер Дж. Э. (р. 1924 г.) — президент США (1977–1981) 559, 560, 573

Касем, см.: Абд аль-Керим Касем

Кастро Рус, Фидель (р. 1926 г.) — премьер-министр Республики Куба (1959–1976), Первый секретарь ЦК компартии Кубы (с 1965 г.), Председатель Государственного совета и Совета министров (с 1976 г.) 596, 651

Кашани, Абу-л-Касем — айатолла, создатель и глава иранской леворадикальной организации «Моджахедин-е ислам» 518

Керзон Р. - английский дипломат (XIX в.) 479

Кесрави, Ахмед (?-1946) — азербайджанский историк, член руководства Демократической партии Азербайджана (Иран) 552

Кийа Бозорг Омид (Бузург Умид) — да'и (глава) исмаилитов-низаритов в Иране и Сирии (1124–1138 гг., 518–532 г. х.) 385

Кир II (Кураш, Куруш) Великий (?-530 г. до н. э.) — фактический основатель и первый царь Ахеменидской империи (558–530 гг. до н. э.) 555

Кокс П. - комиссар по гражданским делам в Ираке (1920–1921) 497, 622

Константин IX Мономах (ок. 1000–1055) — византийский император (1042–1055) 378

Корнелиус — епископ Исфахана (сер. XVIII в.) 459, 460, 462

Коробьин В.Г. (?-1635) — русский посланник ко двору шахиншаха Сефевидского Ирана Аббаса I (1621–1624), посол в Крыму (1621–1625), в Дании (1631–1632) 438, 439

Крушинский Т. (XVI в.) — иезуит, много лет проживший в Иране 435, 444, 445

Крымский А.Е. (1871–1942) — известный украинский востоковед 414, 420

Кувшинов А. - дьяк Посольского приказа, посланник ко двору шахиншаха Сефевидского Ирана Аббаса I (1621–1624) 438, 439

Кузнецова Н.А. (1924–1993) — российский востоковед 467, 490

Кусай (р. 1966 г.) — сын Саддама Хусейна 530

Куталмыш (Кутулмыш) ибн Исра'ил Сельджукид (?-1063) — внук Сельджука, полководец, покоритель Закавказья (1049) 378-380

Кутб ад-дин Мухаммед Ануштегинид (?-1127/28) — первый хорезмшах (1097–1127/28 гг., 490–521 г. х.) 386, 387

Кутлуг-Инанч (Инандж), Махмуд Ильдегизид (ок. 1170–1196) — атабек Азербайджана (1191–1196 гг., 587–591 г. х.) 392, 393

Кучук Хасан-паша — командир янычар, позже — османский паша Багдада (1638–1639, 1642–1644) 442

Кызыл Арслан, Музаффар ад-дин Осман Ильдегизид (?-1191) — атабек Азербайджана (1187–1191 гг., 582–587 г. х.), султан Ирака Арабского (1191) 391, 392

Кюмахи-шах — сын хорезмшаха Санджара II 394

Леандер (XVIII в.) — миссионер-католик, долгое время живший в Иране 452, 453

Липарит Багваши (XI в.) — полководец, грузинский эристав (правитель) 378

Литвинов М.М. (Макс Баллах) (1876–1951) — член коллегии Наркоминдела (с 1918 г.), полпред России в Эстонии (с 1921 г.), нарком иностранных дел СССР (1930–1939), посол в США (1941–1943) 608

Ллойд С. - английский историк и археолог 419

Лутф-Али-хан (Лотф-Али, Лютф-Али, Лутфали) Зенд (ок. 1768–1794) — правитель Кермана, Лара и Фарса (1789–1794 гг., 1203–1209 г. х.) 463, 466, 467, 470

Маджд ад-даула Рустам — из династии Буидов (Бувайхидов), правитель Рея (997-1029 гг., 387–420 г. х.) 378

Мазарович С.И. - поверенный в делах Российской империи в Иране (первая пол. XIX в.) 475

Макариос III (Михаил Христодулос Мускос) (1913–1977) — архиепископ, глава автокефальной православной церкви и лидер (этнарх) греческой общины Кипра, президент Республики Кипр (1959–1977) 687

Макмагон Г. - верховный комиссар Египта (нач. XX в.) 494, 495

Аль-Малик ар-Рахим, Абу Наср Хосров-Фируз ибн Аби Калиджар (?-1058) — последний буидский правитель Ирака Арабского и Багдада (1048–1055 гг., 440–447 г. х.) 378, 379

Малик-шах (Мелик-шах) Насир ад-дин (?-1197) — сын хорезмшаха Текиша, правитель Мерва (1193–1197 гг., 588–592 г. х.) 392

Малик-шах I (Мелик-шах I) Джалал ад-даула ва-д-дин (Джалал ад-дин) Сельджукид (ок. 1054 1092 гг.) — султан государства Сельджукидов (1072–1092 гг., 465–485 г. х.) 381, 382, 384, 386, 389, 394

Малика-хатун (? — не ранее 1227 г.) — дочь сельджукского султана Тугрила III, жена атабека Азербайджана Узбека, позже — жена хорезмшаха Джалал ад-дина Манкбурны 400

Малькольм Дж. — капитан, представитель английского правительства в Иране (начало 1800-х годов) 481

Мальмиерка Пеоли, Исидоро (р. 1930 г.) — министр иностранных дел Республики Куба (с 1976 г.) 651

Аль-Мансур, Абу Джафар Абдаллах ибн Мухаммед (между 707 и 712–775 гг.) — аббасидский халиф (754–775 гг., 136–158 г. х.) 687

Мансур, Хасан Али (?-1965) — премьер-министр Ирана, генеральный секретарь партии «Иран-е новин» (1964–1965) 552

Мае'уд I Газневи, Шихаб ад-даула Мае'уд ибн Махмуд — султан государства Газневидов (1030–1041 гг., 421–432 г. х.) 375-377

Матин-Дафтари, Хедайатолла — глава Национально-демократического фронта Ирана (с 1979 г.) 571

Маудуд Газневи, Шихаб ад-даула Маудуд ибн Мае'уд — султан государства Газневидов (1041–1049 гг., 432–441 г. х.) 377

Махдави-Кяни, Мохаммед Реза — председатель Центрального комитета исламской революции (с марта 1979 г.), заместитель министра внутренних дел (с июля 1979 г.), премьер-министр Исламской Республики Иран (до 2 ноября 1981 г.) 575

Аль-Махди, Мухаммед ибн аль-Хасан (аль-Худжжа, аль-Ка'им, аль-Мунтазар) (868/69 — не поздн. 878 г.) — сын имама аль-Аскари, двенадцатый «сокрытый» шиитский имам 413

Махди Махмуд аль-Такаби (?-1983) — «двойник» Саддама Хусейна 646

Махди Улийа (Мехди Улийе), Хейранниса-бегим (Хейр ан-Ниса-бегим) (?-1579) — жена и фактически соправительница шахиншаха Сефевидского Ирана Мухаммеда Худабенде, мать шаха Аббаса I 433

Махди-хан (? — ок. 1748 г.) — предводитель племени зендов 459

Махдийе Улийа — мать Насер ад-дин-шаха Каджара 485

Махмуд Барзанджи, Хафид (?-1956) — шейх курдских племен, лидер курдского освободительного движения, глава Курдского государства (Сулеймания) (1922–1923) 600

Махмуд Газневи, Йамин ад-даула Абу-л-Касим Махмуд (970-1030) — султан государства Газневидов (998-1030 гг., 388–421 г. х.) 375, 376

Махмуд Пасихийани аль-Гилани (аль-Джилани) (вторая пол. XIV в.) — основатель и идеолог учения нуктавиев 437

Махмуд I — султан Османской империи (1730–1754 гг., 1143–1168 г. х.) 454

Махмуд I Насир ад-дин Сельджукид (1088–1094) — номинальный правитель государства Сельджукидов (1092–1094 гг., 485–487 г. х.) 382

Махмуд II — султан Османской империи (1808–1839 гг., 1223–1255 г. х.) 476

Махмуд-Курбан Кербелаи — отец Мухаммеда Таги-хана, великого эмира Насер ад-дин-шаха 482

Махмуд-мирза (?-1576) — сын шахиншаха Сефевидского Ирана Тахмаспа I 430

Махмуд-хан II Рукн ад-дин (Мугис ад-дин), Абу-л-Касим (?-1160) — султан государства Сельджукидов (1118–1131 гг., 511–525 г. х.), правитель Хорасана (1131–1160) 390

Мгоян (Мгои) Ш.Х. (р. 1930 г.) — армянский арабист, профессор 536

Мехмет II (Мухаммед II) Фатих — султан Османской империи (1444–1446, 1451–1481 гг., 848–850, 855–886 г. х.) 412

Микаел Рамадан (Микаелеф) — «двойник» Саддама Хусейна 645, 646

Мика'ил ибн Сельджук (? — не поздн. 1029 г.) — сын родоначальника династии Сельджукидов 376

Миклухо-Маклай Н.Д. (1915–1975) — советский востоковед 435

Милюков П.Н. (1859–1943) — министр иностранных дел Временного правительства (1917), историк, публицист, лидер Партии конституционных демократов 500

Мир Абдаллах (конец XVII — начало XVIII в.) — предводитель афганского племени гильзаев 449

Мир Вейс (Мир Вайс) (?-1715) — предводитель афганского племени гильзаев, правитель Афганистана (1711–1715) 445, 449

Мир Махмуд (Махмуд-хан) (?-1725) — предводитель афганского племени гильзаев, покоритель и правитель Ирана (1722–1725) 445, 447–449, 451

Миран-шах, Джалал ад-дин (1366–1408) — сын Тимура, султан, правитель Западного Ирана, Азербайджана, Армении, Ирака Арабского (1404–1408 гг., 807–812 г. х.) 410–412, 453

Мирза Реза Кермани — убийца Насер ад-дин-шаха Каджара 487

Мирский Г.И. (р. 1926 г.) — российский востоковед, профессор 498, 528, 531

Моддарес, Хасан (ок. 1869–1937) — айатолла шиитов Ирана 508

Моисей (араб. — Муса) (род. в 1574 или 1576 г. до н. э.) — библейско-коранический пророк и законодатель, автор Пятикнижия (Торы) 656

Мокри, Мохаммед — посол Исламской Республики Иран в СССР (1980-е годы) 652

Мосаддык ос-Салтане, Мухаммед (доктор Мосаддык) (1881–1967) — премьер-министр Ирана (1951–1952, 1952–1953) 502, 521, 522, 571, 611

Мохаммед Реза-шах Пехлеви (1919–1980) — шах (шахиншах) Ирана (1941–1979) 506, 509, 510, 522, 523, 543, 545, 548, 550, 551, 553–561, 566, 567, 570, 573, 576, 582, 584, 604, 612, 626, 629–631, 639, 640

Мохаммед аль-Хакани — арабский шейх Хузистана (вторая пол. XX в.) 640-642

Мохаммед Хосейн аль-Йасин — посол Ирака в Иране (вторая пол. 1960-х годов) 581

Мубариз ад-дин (Кутб ад-дин) Мухаммед ибн аль-Музаффар (Шах Махмуд) — правитель государства Музаффаридов (1313/14-1358/59 гг., 713–759 г. х.) 408

Муджахед-хан — эмир Луристана (первая пол. XX в.) 637

Музаффар ад-дин-шах Каджар (?-1907) — шах Ирана (1896–1907 гг., 1313–1324 г. х.) 487–491, 514

Аль-Муктафи — аббасидский халиф (1136–1160 гг., 530–555 г. х.) 388

Мунке (Монкэ, Монке, Менпо) (1208–1259) — внук Чингисхана, великий хан Монгольской империи (1251–1259 гг., 649–658 г. х.) 373, 401

Мурад — султан государства Ак-Коюнлу, правитель Ирака Персидского (1502–1508 гг., 907–914 г. х.) 373, 401, 412, 416

Мурад I — султан Османской империи (1360–1389 гг., 761–791 г. х.) 422

Мурад III (?-1595) — султан Османской империи (1574–1595 гг., 982-1003 г. х.) 429–431, 434

Мурад IV (ок. 1612–1640) — султан Османской империи (1623–1640 гг., 1032–1049 г. х.) 441–443, 633, 636

Муртаза-кули-хан (Муртазагули-хан) Каджар (?-1798) — правитель Гиляна (1781–1796) 465, 469

Муршид-кули-хан (Муршидгули-хан) (?-1589) — предводитель кызылбашского племени устаджлу, регент при шахиншахе Сефевидского Ирана Аббасе I 433, 434

Муса-байгу ибн Сельджук (?-1040/41 или 1056 гг.) — глава династии Сельджукидов 376, 377

Муса-хан — ильхан государства Хулагуидов (1336 г., 736 г. х.) 408

Мусави, Мустафа — айатолла, отец айатоллы Хомейни 508

Мусанна ибн аль-Харис (?-636) — арабский полководец, вождь племени шайбан 591

Аль-Муста'ли — фатимидский халиф Египта (1094–1101 гг., 487–495 г. х.) 385

Аль-Мустансир (?-1094) — фатимидский халиф Египта (1036–1094 гг., 427–487 г. х.) 384, 385

Аль-Мустансир — аббасидский халиф Египта (1261 г., 659–660 г. х.) 403

Аль-Мустаршид (?-1135) — аббасидский халиф (1118–1135 гг., 512–529 г. х.) 385, 390

Аль-Муста'сим (?-1258) — последний правивший аббасидский халиф Багдада (1242–1258 гг., 640–656 г. х.) 401-403

Мустафа I — султан Османской империи (1617–1618, 1622–1623 гг., 1026–1027, 1031–1032 г. х.) 440

Мустафа-мирза (?-1576) — сын шахиншаха Сефевидского ИранаТахмаспа I 430

Мустафа-паша (Кара Мустафа) — первый везирь османского султана Мурада IV, полководец, покоритель Багдада (1638) 443

Мустофи (Мустоуфи), Абдолла — губернатор Азербайджана (конец 1930-х годов) 507

Аль-Мутаваккил III (?-1583) — последний аббасидский халиф Египта (1508–1517 гг., 914–923 г. х.) 424, 425

Мухаммед (Мухаммад, Магомет), Абу-л-Касим Мухаммед (Ахмад) ибн Абдаллах (ок. 570–632 гг., 10 г. х.) — основоположник и пророк ислама 387, 402, 418, 421, 425, 437, 452, 485, 489, 491, 499, 507, 563–565, 593, 596, 650, 656, 674, 676, 677, 680, 683, 687, 690

Мухаммед I, Гийас ад-дин Абу Шуджа Мухаммед Тапар Сельджукид (?-1118) — правитель султаната Иракских Сельджукидов (1105–1118 гг., 498–511 г. х.) 382

Мухаммед V Рашад — султан Османской империи (1909–1918 гг., 1327–1336 г. х.) 493

Мухаммед Али-хан Зенд — сын Карим-хана Зенда 462

Мухаммед Али-хан аш-Ширази — заместитель министра иностранных дел Ирана (середина XIX в.) 408, 608

Мухаммед Газневи, Джалал ад-даула Мухаммед ибн Махмуд — султан государства Газневидов (1030–1031, 1040–1041 гг.; 421, 432 г. х.) 377

Мухаммед бен Халифа аль-Халифа — шейх арабского племени атбан (вторая пол. XVIII в.) 620

Мухаммед ибн Абд аль-Ваххаб (1703/04-1787 или 1792 гг.) — основатель исламского религиозно-политического течения ваххабизма 474, 682–684, 686

Мухаммед ибн Исмаил ибн Джафар — внук шестого шиитского имама ас-Садика, признанный исмаилитами седьмым шиитским имамом 385

Мухаммед Ибрахим-хан Зенд — калантар (выборный голова) Шираза (XVIII в.) 466, 470

Мухаммед Махди Кубба — член Высшего государственного совета Ирака (1958), лидер партии «Истикляль» 525

Мухаммед Салех аль-Абаджи (?-1963) — член политбюро ЦК Иракской компартии 531

Мухаммед Хасан-хан Каджар (?-1760) — ишик-агаси-баши (главный церемонимейстер) Адил-шаха Афшара, сардар (командир пограничного войска) Сулеймана II Сефевида, правитель Мазендарана (с 1750 г.) и Гиляна (с 1752 г.) 464, 465

Мухаммед Худабенде (Хадабанда, Худабендэ, Ходабанде, Худа-бенде) — шахиншах Сефевидского Ирана (1578–1587 гг., 985–995 г. х.) 430, 431, 433, 434

Мухаммед Хусейн (Абу-л-Ис) (?-1963) — член руководства Иракской компартии 530

Мухаммед-Али Каджар — сын Фатх-Али-шаха, подписал Эрзерумский мирный договор с Османской империей 1823 г. 476, 478

Мухаммед-Али-шах Каджар — шах Ирана (1907–1909 гг., 1324–1327 г. х.) 491, 492

Мухаммед-Масум Исфахани — придворный историограф шахиншаха Сефевидского Ирана Сефи I 441, 443

Мухаммед-паша (?-1637) — великий везирь османского султана Мурада IV 442

Мухаммед-Хасан аш-Ширази, Мирза — айатолла шиитов Ирана 486

Мухаммед-шах Каджар (?-1848) — шах Ирана (1835–1848 гг., 1250–1264 г. х.) 478, 480, 482

Мухаммед-шах, Насир ад-дин — правитель Индии династии Великих Моголов (1719–1748 гг., 1131–1161 г. х.) 453

Мухйи ад-дин (Мохиддин) аз-Зебак — шейх, руководитель освободительного движения в Хузистане (1920-е годы) 639

Муша'ша', Мухаммед (?-1458) — глава шиитского восстания в Курдистане (1441/42), основатель династии правителей в Хузистане 413, 435, 633

Муша'ша' Мухсен ибн Мухаммед — правитель Хузистана (втор. пол. XV в.) 633

Навваб Сефеви (Сафави), Сейид Муджтаба (?-1965) — основатель (1944) и глава иранской леворадикальной организации «Федайан-е ислам» 518

Надар Рафи' аль-Атили (?-1986) — «двойник» Саддама Хусейна 646

Наджиб Рубай — генерал, член Высшего государственного совета Ирака (1958) 525

Надир-кули-хан, см. Надир-шах

Надир-мирза Афшар (?-1804) — соправитель Хорасана (до 1795 г.), правитель Мешхеда (1794–1800) 458, 468

Надир-шах (Тахмасп-кули-хан) Афшар (1688–1747) — регент (с 1732 г.), шахиншах Ирана (1736–1747 гг., 1148–1160 г. х.), родоначальник династии Афшаров (1736–1795 гг., 1148–1210 г.х.) 450–460, 464, 466, 468, 474, 484, 627, 633, 634

Наполеон I Бонапарт (1769–1821) — первый консул (с 1799 г.), император Франции (1804–1814 гг., март-июнь 1815 г.) 472, 473, 503

Насер ад-дин-шах Каджар (1831–1896) — шах Ирана (1848–1896 гг., 1264–1313 г. х.) 480, 481, 483, 485–487, 628

Насер, Гамаль Абдель (Гамал Абд ан-Насер) (1918–1970) — президент Египта (1956–1970) 373, 526, 530

Насер Али-хан Зенд — брат Карим-хана Зенда 462

Насеролла-мирза Афшар (?-1785/86) — сын Шахруха-мирзы, соправитель Хорасана 458, 468 Ан-Насир — аббасидский халиф (1180–1225 гг., 575–622 г. х.) 390–392, 394, 397

Насири, Не'матолла — начальник Национальной гвардии Ирана (до 1953 г.), глава САВАК (до июня 1978 г.) 522, 562

Наср, Сейид Хосейн — видный иранский философ-традиционалист, профессор Тегеранского университета 682

Насрулла Фалсафи — современный иранский историк 417

Наус — бельгиец, министр почт и телеграфа, казначей, глава таможни Ирана (1900-е годы) 489

Нессельроде К.В. (1780–1862) — граф, министр иностранных дел Российской империи (1816–1856), канцлер (с 1845 г.) 477

Низам аль-Мулк, Абу Али аль-Хасан ибн Али ат-Туси (1017–1092) — везирь (1063–1092) султанов Алп-Арслана и Малик-шаха Сельджукидов 380, 381, 384, 385

Низами Гянджеви, Абу Мухаммед Илйас ибн Йусуф (ок. 1141 — ок. 1209 г.) — выдающийся азербайджанский поэт и мыслитель, автор эпопеи «Хамсе» 434

Низар (XI в.) — сын фатимидского халифа аль-Мустансира; сторонники его халифата сложились в течение исмаилитов-низаритов 385

Николай II (1868–1918) — последний император России (1894–1917) 493, 500

Никольсон А. (1849–1928) — английский дипломат, барон, посол Великобритании в Российской империи (1906–1910) 493

Никсон P.M. (1913–1994) — президент США (1969–1974) 554

Нури Са'ид (Нури-паша ас-Са'ид) (1888–1958) — военный министр (шесть раз), премьер-министр Ирака (1930–1932, 1938–1940, 1941–1944, 1946–1947, 1949, 1950–1952, 1954–1957, 1958) 497, 499, 524, 606, 607, 611, 622

Обрезков А. - действительный статский советник, подписал Туркманчайский мирный договор 1828 г. с Ираном 477

Омар (Умар) ибн аль-Хаттаб аль-Фарук (между 580 и 585–644 гг., 23 г. х.) — ближайший сподвижник Пророка и его тесть (отец Хафсы), второй «праведный» халиф (634–644 гг., 1223 г. х.) 418, 425, 633

Омар-паша (Умар-паша) — османский паша Багдада (1764–1775) 462

Омар-шейх (1354–1394) — старший сын Тимура, правитель уделов «царство Хулагу» (1393) и Фарса (1394) 410

Омар-шейх ибн Миран-шах Тимурид — отец Бабура, родоначальника династии Великих Моголов в Индии, правитель удела «царство Хулагу» (с 1404 г.) 411, 453

Орхан — султан Османской империи (ок. 1322–1360 гг., ок. 724–761 г. х.) 422

Осман (Усман) ибн аль-Аффан, Зу-н-нурайн (между 574 и 580–656 гг., 35 г. х.) — один из первых ближайших сподвижников Пророка, его зять (муж Умм Кулсум и Рукаййи). Третий «праведный» халиф (644–656 гг., 23–35 г. х.) 418

Павел I (1754–1801) — император России (1796–1801) 470

Паскевич И.Ф. (1782–1856) — генерал-фельдмаршал (1829), командующий Отдельным кавказским корпусом (1827–1830) 477

Пассандиде, Сейид Муртиза — айатолла, старший брат айатоллы Хомейни 508

Пенроуз, Эдит — английский востоковед 520

Пенроуз, Эрнст — английский востоковед 520

Перес де Куэльяр, Хавьер — Генеральный секретарь ООН (1982–1991) 667, 668

Перихан-ханум (? — не поздн. 1546 г.) — дочь шахиншаха Сефевидского Ирана Исмаила I, жена ширваншаха Халилуллы II 427

Перихан-ханум (1548–1578) — дочь шахиншаха Сефевидского Ирана Тахмаспа I 429, 431

Петерсон М. - посол Великобритании в Ираке (1930-е годы) 512

Петр I (1672–1725) — российский царь с 1682 г., первый император Российской империи (1721–1725) 448, 449, 451

Пико Ф. (Жорж-Пико) — французский дипломат, составитель договора о разделе Османской империи (1916) 495

Пико Ш. - французский историк (конец XVIII — начало XIX в.) 456, 457

Пир-Мухаммед ибн Джахангир Тимурид (1376–1407) — правитель удела «престол Газневидов» (с 1392 г.) 410

Пир-Мухаммед ибн Омар-шейх Тимурид — правитель Шираза 410

Пир-шах, Гийас ад-дин Ануштегинид (?-1229) — хорезмшах (султан) (1220–1229 гг., 617–626 г. х.) 394

Потемкин Г.А., «Светлейший князь Таврический» (1739–1791) — граф, генерал-фельдмаршал (с 1784 г.), главнокомандующий русской армией во время русско-турецкой войны 17871791 гг. 471

Примаков Е.М. (р. 1929 г.) — академик, директор Института востоковедения (1978–1985), ИМЭМО (1985–1989) АН СССР, Председатель Совета Союза Верховного Совета СССР (1989–1990), премьер-министр РФ (сентябрь 1998 — май 1999 г.) 687

Раджави, Мас'уд — лидер «Моджахедин-е халг-е Иран» 574 Раджаи, Мохаммед Али (?-1981) — премьер-министр (1980–1981), президент (август 1981 г.) Исламской Республики Иран 574, 575, 651

Размара, Али (?-1951) — премьер-министр Ирана (1950–1951) 521, 552

Рамазани Р.К. - профессор университета Вирджиния (США) 650

Рана (р. 1970 г.) — дочь Саддама Хусейна, жена Иззетдина Камиля 530

Ра'уф-паша — наместник восточных областей Османской империи, подписал Эрзерумский мирный договор с Ираном 1823 г. 476

Рахд (р. 1968 г.) — старшая дочь Саддама Хусейна, жена Хусейна Камиля 530

Ар-Рашид (?-1136) — аббасидский халиф (1135–1136 гг., 529–530 г. х.), убит исмаилитами 385

Рашид Али аль-Гайлани — премьер-министр Ирака (1933, 1940–1941), один из лидеров «Партии национального братства», позже — партии «Истикляль» 499, 527

Рашид ад-дин Фазлуллах Хамадани (1247–1318) — мусульманский историограф, улем, врач, везирь ильханов-Хулагуидов Газан-хана, Улджайту Худабенде и Абу Са'ида (1295–1318) 406-408

Реза Пехлеви (р. 1960 г.) — сын и наследник шаха Ирана Мохаммеда Резы Пехлеви. Объявил себя шахом Ирана Резой II (1980) 551, 567

Реза-кули (Резагули) — сын Надир-шаха Афшара, наместник Хорасана 453

Реза-кули-хан (Резагули-хан) — придворный историк шахов-Каджаров (XVIII в.) 481

Реза-кули-хан (Резагули-хан) Каджар — брат Ага-Мухаммед-шаха Каджара 464

Реза-хан, см.: Реза-шах Пехлеви

Реза-шах Пехлеви (1878–1944) — военный министр (1921–1923), премьер-министр (1923–1925), верховный главнокомандующий (1925), шах Ирана (1935–1941) 498, 501–506, 508, 509, 521, 555, 556, 599, 606–608, 629, 637

Рейган Р.У. (р. 1911 г.) — президент США (1981–1989) 559

Ар-Рида (ар-Риза), Абу-л-Хасан Али ибн Муса (между 765 и 770–818) — сын имама аль-Казима, восьмой шиитский имам 436, 458, 468, 471, 483, 487, 488

Ричард II из династии Плантагенетов (1367–1400) — король Англии (1377–1399) 674

Роман IV Диоген (1039–1072) — византийский император (1068–1071) 380

Роухани, Садек — член руководства Партии Исламской Республики 631

Рустам ибн Омар-шейх Тимурид — правитель Исфахана 410

Рустам (Ростам) сын Фаррух Хормизда (? — ок. 636 г.) — главнокомандующий войсками Сасанидского Ирана, погиб в битве при Кадисии 650

Рустам Хайдар — начальник канцелярии короля Ирака Фейсала I 498

Рухани — айатолла шиитов Ирана 592

Са'ад ибн Аби Ваккас, Абу Исхак (ок. 593–675 г.) — племянник Амины, матери Пророка, один из его первых и ближайших сподвижников, знаменитый арабский полководец, победитель в битве при Кадисии (636), основатель г. Куфы 650

Са'ади, Муслих ад-дин (Муслихиддин) Са'ади аш-Ширази (между 1203 и 1210–1292 гг.) — великий персидский поэт 460

Са'адун Хаммади — министр иностранных дел Ирака (1970-е — 1982 гг.), государственный министр по делам президентства (с 1982 г.) 585, 647, 649

Саба Тульфах — мать Саддама Хусейна 511

Ас-Сабах, Ахмад ибн Джабир ибн Мубарак — шейх Кувейта (1920-е гт.) 622

Ас-Сабах бен Ахмад ас-Сабах — министр иностранных дел Кувейта (1970-е гг.) 624

Са'д ад-даула (?-1291) — везирь ильхана-Хулагуида Аргун-хана (1284–1291) 406

Садат, Анвар (1918–1981) — президент Египта (1970–1981) 567, 587, 630

Саддам Хусейн (р. 1937 г.) — президент, премьер-министр, председатель СРК Иракской Республики с 1979 г., генерал-полковник 373, 511, 528–533, 536, 545, 559, 561, 583, 584, 586–588, 593–597, 605, 616, 619, 622, 631, 632, 643–648, 650–652, 654–656, 658–662, 664, 667–671, 689

Садекян, Али — помощник военного атташе посольства Ирана в Ираке (1960-е гг.) 581

Саджида Тульфах — первая жена Саддама Хусейна (с 1963 г.) 530

Ас-Садик, Абу Абдаллах Джафар ибн Мухаммед ибн Али (702–765) — сын имама аль-Бакира, шестой шиитский имам, приверженцы которого основали джафаритский мазхаб 385, 452, 487, 491

Садр ад-дин Ахмад Хал иди — везирь ильхана-Хулагуида Кайхату-хана (1291–1295) 406

Садр ад-дин Муса (1305–1392) — суфий, глава рода Сефевидов (1334–1392) 414

Садык (Садек) Гурджи (?-1797) — убийца Ага-Мухаммед-шаха Каджара (1797) 470

Садык-хан (Садек-хан) Зенд, Мухаммед (?-1779) — брат Карим-хана Зенда 462, 463

Садык-хан (Садек-хан) Шеккаки — предполагаемый организатор убийства Ага-Мухаммед-шаха Каджара (1797) 470

Са'ид Абд ар-Рахман аль-Гайлани аль-Багдади — председатель Государственного совета Ирака (1920–1922) 497

Са'ид Мухаммед аль-Хаким — айатолла шиитов Ирака 595

Са'ид Нафиси — современный иранский историк 467

Са'ида — дочь аббасидского халифа аль-Ка'има, жена Тугрил-бека Сельджукида 379

Сайке П. - английский дипломат, составитель договора о разделе Османской империи (1916) 495

Сакафи Техрани — айатолла, тесть айатоллы Хомейни 508

Салах ад-дин аль-Битар — один из основателей партии Баас (Сирия) (начало 1940-х годов) 519

Салем бен Султан — шейх Шарджи (начало XX в.) 627

Салех-бек — командир гвардейцев-заговорщиков, убивших Надир-шаха Афшара (1747) 455

Салих Махди Аммаш — министр обороны Ирака (1963) 530

Салман ибн Султан (?-1767) — шейх арабского племени бану ка'аб, правитель Арабистана (1737–1767) 634

Самсон-хан — полководец Насер ад-дин-шаха Каджара 486

Санджаби, Карим — глава Народного Фронта Ирана, министр иностранных дел Исламской Республики Иран (февраль-апрель 1979 г.) 565, 566, 571, 574

Санджар I (Синджар I), Му'изз ад-дин Абу-л-Харис Сельджукид (1085–1157) — султан в Восточном Иране (1097–1157 гг., 490–552 г. х.), верховный султан династии Сельджукидов с 1118 г. 382, 384, 386–390, 394, 419

Санджар II (Синджар II), Ала ад-дин (Кутб ад-дин) Искандари Сани, Мухаммед Ануштегинид (?-1220) — хорезмшах (1200–1220 гг., 596-17 г. х.) 392-399

Сансон П. - французский путешественник (XVII в.) 444

Сару-хан Талыш — представитель шаха Сефи I Сефевида, подписал Касре-Ширинский договор 1639 г. 443

Саттар-хан ибн аль-Хасан (1867/68-1914) — руководитель Тебризского восстания (1908–1909) 492

Са'уд ибн Абд аль-Азиз — правитель Эр-Дир'ийи (Аравия) 474

Себастьян — викарий, долгое время живший в Иране (XVIII в.) 455

Сейид Зийа ад-дин Табатабаи — премьер-министр Ирана (1921) 501

Сейид Талиб-паша — министр внутренних дел Ирака (1920-е годы) 497

Секу Туре, Ахмед (1922–1984) — президент Гвинейской Республики (1961–1984) 655

Селим I Йавуз (Явуз, «Грозный») (между 1467 и 1470–1520 гг.) — султан Османской империи (с 1512 г.), в 1517 принял титул халифа 421–425, 633

Селим II (?-1574) — султан Османской империи (1566–1574 гг., 974–982 г. х.) 429

Селим III — султан Османской империи (1789–1807 гг., 1203–1227 г. х.) 471

Сельджук ибн Тугак (Тукак, Дукак) (первая пол. X — первая пол. XI в.) — из рода кынык, йабгу (вождь) племени огузов, родоначальник династии Сельджукидов (1038–1194 гг., 429–590 г. х.) 375, 376, 378

Сертак-нойен (XIII в.) — военачальник ильхана Хулагу-хана 463

Сефи I (Сафи I), Сам-мирза- шахиншах Сефевидского Ирана (1629–1642 гг., 1038–1052 г. х.) 440–443, 633

Сефи ад-дин (Сафи ад-дин) Исхак (1252–1334) — суфий, родоначальник династии Сефевидов 414, 469

Сефи-кули-хан (Сафи-кули-хан, Сафигули-хан) (?-1631) — глава багдадского ополчения во время осады города османами в 1631 г. 441

Сефи-мирза (Сафи-мирза) — сын шахиншаха Сефевидского Ирана Аббаса I 440

Сефи-мирза (Сафи-мирза) — сын шахиншаха Сефевидского Ирана Хусейна I 448

Сёбук-тегин (Себюк-текин), Насир ад-даула — бывший гулям, основатель и правитель (977–997 гг., 366–387 г. х.) династии Газневидов (977-1186) 375

Симония Н.А. (р. 1932 г.) — известный российский востоковед, академик 529

Сойургатмыш-хан (Союргатмыш, Суйюгуртмыш, Суюр Гитмиш) Чингисид, потомок Угедея (?-1388) — хан среднеазиатского улуса (1370–1388) 409

Соломон, сын Давида (?-928 г. до н. э.) — библейско-коранический пророк, третий царь Израильско-Иудейского государства (965–928 гг. до н. э.) 563

Субутай (Субэдей, Субетэй) — полководец Чингисхана и Бату-хана, покоритель Ирана и русских княжеств 373, 398

Сулайман I (Сулейман I) Кануни («Законодатель»), в европейской литературе — «Великолепный» (1495–1566) — султан Османской империи (1520–1566 гг., 926–974 г. х.) 425–429, 633

Сулейман I (Сефи II) Сефевид — шахиншах Сефевидского Ирана (1666–1694 гг., 1077–1105 г. х.) 443, 458

Сулейман II, Мир Сейид Мухаммед Сефевид — правитель Восточного Ирана (1750 г., 1163 г. х.) 458, 461

Сулейман-мирза (?-1576) — сын шахиншаха Сефевидского Ирана Тахмаспа I 430

Сулейман-шах — племянник султана Санджара I Сельджукида, наместник Хорезма (1139) 387

Сулейман-шах (?-1156) — сын хорезмшаха Атсыза 390

Сулейман-шах ибн Куталмыш Сельджукид — правитель Румского султаната Сельджукидов (1077–1086 гг., 470–479 г. х.) 380

Султан (?-1925) — руководитель освободительного движения в Хузистане (1920-е годы) 639

Султан-Махмуд-хан — сын Сойургатмыш-хана Чингисида 409

Султанали-мирза Афшар — соратник шахиншаха Сефевидского Ирана Исмаила I, участник Чалдыранской битвы (1514) 422

Султан-Хусейн-мирза — племянник шахиншаха Сефевидского Ирана Тахмаспа I 430

Султан-шах, Джалал ад-дин Махмуд (?-1193) — сын хорезмшаха Ил-Арслана 390-392

Табатабаи, Сейид Мирза Мухаммед — айатолла шиитов Ирана (XIX в.) 487, 489, 490

Таги-заде, Сейид Хасан (1878–1970) — государственный и политический деятель Ирана, дипломат, ученый. Депутат меджлиса I созыва, посол Ирана в Великобритании (1944–1947), председатель сената иранского парламента (1950–1957) 600

Таги-хан, Мухаммед Фарахани (между 1795 и 1800–1852 гг.) — Амир-е кабир (Великий эмир), Атабек-е азам (Великий атабек), везирь Насер ад-дин-шаха Каджара 479, 482–485, 556

Тадж ад-дин Абу-л-Фадл Наср Саффарид (?-1163) — правитель Сиджистана (1087–1163) и Систана (после 1103–1163 гг., после 496–559 г. х.) 389

Тадж ад-дин Али-шах (?-1324) — везирь ильхана-Хулагуида Абу Са'ида 408

Тадж ад-дин-хатун — невольница Малик-шаха I Сельджукида, мать султана Санджара I 382

Талегани, Махмуд (1910–1979) — айатолла, организатор и глава «Движения за свободу Ирана» (1963–1979), председатель Исламского революционного совета (1979) 552, 558, 565, 570, 571

Талиб (Талеб) Хусейн Шабиб — министр иностранных дел Ирака (1963) 531

Тальбот Г.Ф. - майор, глава английской табачной концессии в Иране 486

Тарагай — сын ильхана Хулагу-хана 409

Тарагай сын Баргуля сына Илынгыза — глава монгольского рода барласов, отец Тимура (Тамерлана) 409

Тарик Азиз (р. 1936 г.) — заместитель премьер-министра, министр иностранных дел Иракской Республики (с 1983 г.) 643, 644, 649, 655

Тахер, Да'уд — иранский дипломат (вторая половина 1960-х годов) 581

Тахер Йахйа (Яхья) ат-Тикрити — генерал, премьер-министр Ирака (1963–1965, 1967–1968) 531, 533, 579

Тахмасп, Халил — боевик «Федайан-е ислам», убийца премьер-министра Ирана Али Размары (1951) 552

Тахмасп I (Тахмасиб I) Сефевид (1513/14-1576) — шахиншах Сефевидского Ирана (1524–1576 гг., 930–984 г. х.) 425–431, 436

Тахмасп II (Тахмасиб II) Сефевид (?-1736) — шахиншах Сефевидского Ирана (1722–1732 гг., 1135–1145 г. х.), фактически правил в Гиляне, Мазендаране, Азербайджане 447–451, 453, 457, 464 Тахмасп-мирза (Тахмасиб-мирза) — сын шахиншаха Сефевидского Ирана Аббаса I 440

Тахмасп-мирза (Тахмасиб-мирза) — сын шахиншаха Сефевидского Ирана Мухаммеда Худабенде 430

Текиш (Текеш), Ала ад-дин Ануштегинид (?-1200) — хорезмшах (номинально с 1172 г., фактически с 1192 г., 567–596 г. х.) 390-393

Теркен-хатун (Туркан, Таркан) — жена султана Санджара I Сельджукида 388

Теркен-хатун (Туркан, Таркан) — жена хорезмшаха Ил-Арслана, мать Султан-шаха 390

Теркен-хатун (Туркан, Таркан), Хатун Джалалийа (?-1094) — жена Малик-шаха Сельджукида, регентша при султане Махмуде I 382

Теркен-хатун (Туркан, Таркан), Худаванд-и джахан (?-1233) — жена хорезмшаха Текиша, мать и соправительница хорезмшаха Ала ад-дина Мухаммеда (1200–1221) 393, 395, 397, 399

Тимур (Тамерлан, Тимурленг) (1336–1405) — полководец, государственный деятель, основатель и правитель государства Тимуридов (1370–1405 гг., 771–807 г. х.), родоначальник династии Тимуридов (1370–1507) 409, 410,412, 413, 453, 463, 633

Токудар (Текюдер) Ахмад — ильхан государства Хулагуидов (1282–1284 гг., 680–683 г. х.) 404

Толуй (Тулуй) (?-1232) — сын Чингисхана, глава улуса Центральной и Западной Монголии 401, 403

Тохтамыш (?-1406) — потомок Джучи, сына Чингисхана, хан Золотой Орды (1380–1399) 413

Трубецкой В.В. (1924–1992) — российский иранист 599

Туга-Тимур-хан — ильхан государства Хулагу идов (1336?-1353) 408

Тугрил-бек (Тогрул, Тогрыл, Тугрыл), Рукн ад-даула (ад-дунйа) ва-д-дин Мухаммед Сельджукид (?-1063) — султан (1038–1063 гг., 429–455 г. х.) государства Сельджукидов 376-379

Тугрил III (Тогрул, Тогрыл, Тугрыл), Рукн ад-дин (ок. 1170–1194 гг.) — последний правитель султаната Иракских Сельджукидов (1174–1194 гг., 571–590 г. х.) 391-393

Туман-бей (Туманбай) аль-Ашраф (ок. 1478–1517 гг.) — последний мамлюкский султан Египта (1516–1517 гг., 922 г. х.) 423, 424

Увар-хан — брат султана Османской империи Мурада IV 443 Увейс I (Увайе I) Джалаирид — правитель государства Джалаиридов (1356–1374/75 гг., 757–776 г. х.) 408

Угедей (Угэдэй, Огедей) (1186–1241) — сын Чингисхана, великий хан Монгольской империи (1227–1241 гг., 624–639 г. х.) 397, 398, 401, 403, 409

Удей (Удай, Удэй) (р. 1964 г.) — старший сын Саддама Хусейна 530

Узбек (Озбек) Ильдегизид (?-1225) — атабек Азербайджана (1210/11- 1225 гг., 607–622 г. х.) 400

Узлаг-шах, Кутб ад-дин (?-1221) — сын хорезмшаха Ала ад-дина

Мухаммеда 394, 398

Узун Хасан (Хасан-бек) Байандури (ок. 1423–1477 г.) — султан, фактический основатель и правитель (1453–1478 гг., 857–882 г. х.) государства Ак-Коюнлу (1468–1502) 412, 415-417

Улджайту-хан (Олджайтю, блжейтю) Худабенде (Худабанда, Худабендэ, Ходабанде, Худа-бенде), Мухаммед (?-1316/17) — ильхан государства Хулагуидов (1304–1316/17 гг., 703–717 г. х.) 407, 408

Усама бен Мухаммед бен Ладен (р. 1957 г.) — глава мусульманской экстремистской организации «аль-Каима» 690

Ухун (?-1218) — купец, доверенное лицо Чингисхана в переговорах с хорезмшахом Ала ад-дином Мухаммедом 396

Фавзийа — жена шаха Ирана Мохаммеда Резы Пехлеви 640

Фазлаллах Астарабади Хуруфи (?-1394 или 1401 г.) — суфий, основатель «крайней» шиитской секты хуруфийа 413

Фарах (Фара) Диба — жена шаха Ирана Мухаммеда Резы Пехлеви 551, 567

Фарраш-баши — придворный Насер ад-дин-шаха Каджара 485 Фаррух-Йасар (?-1500) — ширваншах 415

Фарук (1920–1965) — король Египта (1936–1952) 640

Фатима бинт Муса аль-Казим, Масума («Светлая», «Безгрешная») — почитаемая шиитами дочь седьмого (аль-Казима) и сестра восьмого (ар-Риды) шиитских имамов 471, 483, 508

Фатх-Али-хан Афшар — наместник Надир-шаха Афшара в Систане, позднее — беглербек в Азербайджане (до 1763 г.) 461

Фатх-Али-хан Каджар — наместник Мазендарана, Астрабада, позже — главнокомандующий войсками при шахиншахе Сефевидского Ирана Тахмаспе II 455, 457, 461, 464

Фатх-Али-шах Каджар (Баба-хан) (1771/72-1834) — шах Ирана (1798–1834 гг., 1212–1250 г. х.) 469–473, 475–478, 481, 488

Фахд ибн Абд аль-Азиз ас-Са'уд (р. 1922 г.) — король Саудовской Аравии с 1982 г. 686

Фахр ад-даула, Али — правитель династии Буидов в Исфахане, Рее, Хамадане (983–997 гг., 373–387 г. х.) 374

Фахр аль-Мулк — сын Низам аль-Мулка, везирь султана Санджара I Сельджукида 384

Фахр аль-Мулк Байгу (Бигу) ибн Муса, Му'изз ад-даула — глава рода Сельджукидов 376

Фейсал I (Файсал) Хашимид, ибн аль-Хусейн (?-1933) — король Ирака (1921–1933) 494–498, 510, 606

Фейсал II (Файсал) Хашимид (1935–1958) — король Ирака (1939–1958 гг., фактически с 1953 г.) 512, 523, 524, 601, 611, 620

Фирдуоси, Абу-л-Касим (Абулькасим) Мансур (ок. 940-1020 или 1030 г.) — великий персидский и таджикский поэт 507

Фома Аквинский (1225 или 1226–1274 гг.) — христианский теолог, философ, основоположник томизма 675

Форуги, Мохаммед Али Зока оль-Мольк (1877/78-1942) — премьер-министр Ирана (1925 1926, 1933–1935, 1941–1942), ученый, почетный член АН СССР (с 1942 г.) 503

Хадж Йусиф ибн Мардоу ибн Али (конец XVIII — начало XIX вв.) — эмир, предводитель арабского племени боу-кассеб 632

Хади Кашеф аль-Гата — шейх, глава организации «Движение в поддержку борьбы Арабистана» (1929–1939) 639

Хаза'ал (?-1936) — шейх, правитель Мухаммары (Хорремшехра) 636-639

Хайдар аль-Ка'аби (?-1940) — шейх арабского племени бану ка'аб, руководитель освободительного движения в Хузистане (1930-е годы) 639

Хала (р. 1975 г.) — дочь Саддама Хусейна 530

Халали, Манучехр — глава партии «Иран-е новин» (1965–1975) 552

Халед бен Мухаммед (?-1971) — эмир Шарджи 630

Халед Нахшабанди — член Высшего государственного совета Ирака (1958), губернатор Эрбиля 525

Халид ибн аль-Валид, Абу Сулайман (?-642) — знаменитый арабский полководец 650

Халил-паша — османский паша Багдада (1916–1917) 495

Халил-султан ибн Миран-шах Тимурид — правитель Закавказья и Восточной Анатолии 410, 411

Халилулла II (?-1535) — ширваншах (1524–1535) 427

Хальхали, Садек — айатолла, председатель Исламского революционного совета (1980) 565, 642

Хамза-мирза (ок. 1567–1586 гт.) — сын шахиншаха Сефевидского Ирана Мухаммеда Худабенде 430, 431, 433, 434

Хаменеи (Хосейни-Хаменеи), Сейид Али Хосейни (р. 1939 г.) — айатолла, президент Исламской Республики Иран (1981–1989), руководитель ИРИ с 1989 г. 565, 574, 575, 658

Хаммурапи — царь Вавилонии (1792–1750 гт. до н. э.) 632

Ханзала Хаза'ал — шейх арабских племен Хузистана (вторая половина XX в.) 641

Хардан Тикрити — командующий ВВС (1963), министр обороны (1965), заместитель премьер-министра (1968) Ирака, член руководства партии Баас 545, 579, 580

Харун ар-Рашид, Абу Джафар Харун ибн Мухаммед аль-Махди (между 763 и 766–809 гг.) — аббасидский халиф (786–809 гг., 170–193 г. х.) 431

Хасан Большой (аль-Хасан Бузург), Тадж ад-дин — предводитель монгольского племени джалаир, правитель Ирака Арабского, Курдистана и Азербайджана (1336–1356 гг., 736–757 г. х.), основатель династии Джалаиридов (1340–1410) 408

Хасан Ибрахим — дядя и отчим Саддама Хусейна 511

Хасан Малый (аль-Хасан Кучук, Кючюк) — внук эмира Чобана, наместник ильхана Абу Са'ида Хулагуида в Анатолии (первая пол. XIV в.) 408

Аль-Хасан, Абу Мухаммед аль-Хасан ибн Али ибн Аби Талиб аль-Муджтаба (624/25-669 гг., 2-49 г. х.) — старший сын «праведного» халифа Али, внук Пророка (сын Фатимы), второй шиитский имам 487

Аль-Хасан ибн Муса, Абу Али (XI в.) — байгу (глава) рода Сельджукидов 376, 377

Аль-Хасан ибн ас-Саббах (ок. 1055–1124) — «горный старец», да'и (глава) исмаилитов-низаритов в Иране и Сирии (1090–1124 гг., 485–518 г. х.) 384, 385, 690

Хасан Увейни (?-1963) — член руководства Иракской компартии 530

Хасан-бек — халвачи (придворный кондитер) дворов шахиншахов Сефевидского Ирана Тахмаспа I и Исмаила II 431

Хатами (Хатами-Ардакани), Сейид Мохаммед (р. 1943 г.) — ходжат-оль-ислам, с 1982 г. министр культуры и исламской ориентации, позже — глава Объединенного командования Вооруженных сил, директор Национальной библиотеки. С 1997 г. — президент Исламской Республики Иран 687

Хафиз, Шамс ад-дин Хафиз аш-Ширази (ок. 1325–1389/90 гг.) — выдающийся персидский поэт, мастер газели 460 Хашеми-Рафсанджани, Али Акбар (р. 1934 г.) — ходжат-оль-ислам, председатель Исламского революционного совета (1979–1980), заместитель министра внутренних дел (с июля 1979 г.), председатель меджлиса (с мая 1980 г.), президент Исламской Республики Иран (1989–1997) 566

Хашим Джавад — министр иностранных дел Ирака (1960-е годы) 577

Хейдар (?-1488) — сефевидский шейх (1460–1488), отец шахиншаха Сефевидского Ирана Исмаила I 415

Хейдар-султан Чабук (XVI в.) — предводитель племени туркман 429

Хейраллах Тульфах — дядя и воспитатель Саддама Хусейна 511, 530, 656

Хекмет (Хикмет), Али Асгер — министр иностранных дел Ирана (конец 1940-х годов) 610

Хикмат (Хикмет) Сулейман — премьер-министр Ирака (1936–1937) 510, 511

Ховейда, Амир Аббас — премьер-министр Ирана (1965–1977), глава партии «Иран-е новин» (1975), позже генеральный секретарь партии «Растахиз» 549, 552, 553, 560, 584, 602, 640

Хомейни, Ахмед Хадж Сейид — ходжат-оль-ислам, сын айатоллы Хомейни, его секретарь и пресс-атташе 508, 561

Хомейни, Мустафа Хадж Ага (1930–1977) — сын айатоллы Хомейни 508

Хомейни, Рухолла Мусави (1902–1989) — айатолла, руководитель Исламской Республики Иран (с 1979 г.) 508, 557–575, 584, 587–589, 591, 593–597, 641, 644, 646, 654, 655, 657–659, 666, 667, 669, 670, 685, 687

Хонсари — айатолла шиитов Ирана 508

Хосейн Вафа — иранский поэт XVIII в. 466

Хосров (XVI в.) — дервиш, духовный глава шиитской секты нуктавиев 437

Хосров I (Хусрай, Хосрой, Кисра) Ануширван — шахиншах Сасанидской империи (531–579) 559, 650

Хубилай (Кубилай, Сеченхан, Ши-цзу) (1215–1294/95) — внук Чингисхана, великий хан Монгольской империи (1260–1294/95 гг., 658–693 г. х.) 403

Худаверди Даллак (?-1586) — цирюльник шахиншаха Сефевидского Ирана Мухаммеда Худабенде 434

Худададе (Худа-заде) (?-1797) — убийца Ага-Мухаммед-шаха Каджара 470

Хулагу-хан (Хулегю-хан) (1216/17-1265) — внук Чингисхана, покоритель Ближнего и Среднего Востока, основатель и первый ильхан (правитель) (1256–1265 гг., 654–663 г. х.) государства Хулагуидов (1256–1353) 401–404, 409, 463

Хур-шах (?-1221) — сын хорезмшаха Ала ад-дина Мухаммеда 394

Аль-Хусейн (аль-Хусайн), Абу Абдаллах аль-Хусейн ибн Али ибн Аби Талиб аш-Шахид (625/26-680 гг., 3-61 г. х.) — сын «праведного» халифа Али, внук Пророка (сын Фатимы), третий шиитский имам 402, 474, 487, 489, 596, 650

Хусейн I (Султан Хусейн I) (?-1729) — шахиншах Сефевидского Ирана (1694–1722 гг., 1105–1135 г. х.) 439, 443-451

Хусейн Байкара (Султан Хусейн-мирза), Абу-л-Гази Тимурид (?-1506) — правитель (султан) Хорасана и Хорезма (1469–1506) 412, 413

Аль-Хусейн ибн Али аль-Хашими — шериф Мекки, король Хиджаза (1916–1924), родоначальник династии Хашимидов в Хиджазе (1916–1924), Сирии (1920), Ираке (1921–1958) и Иордании (с 1921 г.) 493-497

Хусейн бен Талал Хашимид (1935–1999) — король Иордании (1952–1999) 668

Хусейн аль-Маджид — отец президента Ирака Саддама Хусейна 511

Хусейн Мухаммед аш-Шабиби — член руководства Иракской компартии (1950-е годы) 520

Хусейн ар-Ради, Ахмад (Салям Адиль) (?-1963) — первый секретарь ЦК Иракской компартии (с 1955 г.) 530

Хусейн-кули-халифе (Хусейнгули-халифе) (XVI в.) — предводитель племени румлу 429

Хусейн-кули-хан (Хусейнгули-хан) Каджар (?-1774/75) — брат Ага-Мухаммед-шаха, отец Фатх-Али-шаха Каджара 464, 469

Хусейн-кули-хан (Хусейнгули-хан) Каджар — брат Фатх-Али-шаха Каджара 470

Цицианов П.Д. (1769–1821) — князь, генерал от инфантерии (1804), с 1802 г. — главноначальник Грузии 472

Чагатай (Джагатай) (?-1241) — сын Чингисхана, правитель Мавераннахра, Семиречья и Туркестана (1227–1241 гг., 624–639 г. х.) 397, 401, 403

Чагры-бек, Абу Сулейман Да'уд Сельджукид (?-1060) — правитель Мерва (1037–1060) 376, 377, 379, 380

Черчилль У.Л.С. (1874–1965) — премьер-министр Великобритании (1940–1945, 1951–1955) 514

Чингисхан Тамуджин (Темучин) (ок. 1155–1227 гг.) — основатель и великий хан Монгольской империи (1206–1227) 395–399, 403, 404, 409, 507

Чобан — из монгольского племени сулдуз, эмир, регент при ильхане-Хулагуиде Абу Са'иде (1317–1326) 408

Чэн Тянь, Пью-суван — предводительница племени каракитаев (1164–1177) 390, 391

Шалаш (?-1925) — руководитель освободительного движения в Хузистане (1920-е годы) 639

Шамхал-султан (XVI в.) — глава черкесской гвардии шахиншаха Сефевидского Ирана Тахмаспа I 429

Шариатмадари (Шариат-Мадари), Хадж Сейид Мохаммед Казем (1903–1986) — айатолла шиитов Ирана, глава кумской шиитской общины 558, 565, 569, 570

Шариф-Имами, Джафар — премьер-министр Ирана (1960–1961 гг., август-ноябрь 1978 г.) 560, 561, 566

Шарифи, Голь — пресс-атташе посольства Ирана в Ираке (1960 гт.) 581

Шатти, Хабиб — генеральный секретарь Организации Исламской Конференции 651, 655

Шах Ни'маталлах Вали, Амир (Саййид) Hyp ад-дин ибн Абдаллах (1330–1431) — один из крупнейших представителей суфизма 471

Шахбегум-ханум — дочь Фатх-Али-шаха Каджара 470

Шахрух (Шах-Рах) (1377–1447) — сын Тимура, отец Улугбека, султан, правитель Хорасана (1405–1447 гт, 807–850 г. х.) 410-412

Шахрух ибн Музаффар (?-1539) — ширваншах (1524–1535) 427

Шахрух-мирза Афшар (1722 или 1732–1795 гг.) — правитель Хорасана (1748–1795 гг., 1161–1210 г. х.) 456–459, 467, 468

Шахшоджа (ок. 1576–1578 гт.) — сын шахиншаха Сефевидского Ирана Исмаила II 431

Аш-Ширази, Мохаммед — айатолла шиитов Ирана 645

Ширли А. - член английской миссии в Иран к шахиншаху Сефевидского Ирана Аббасу I 436

Ширли Р. - член английской миссии в Иран к шахиншаху Сефевидского Ирана Аббасу I 436

Шихаб ад-дин ас-Сухраварди, Абу Хафс Омар (1145–1234/35) — один из крупнейших представителей суфизма 394

Шихаб ад-дин ас-Сухраварди, Йахйа аль-Мактул Шайх аль-ишрак (ок. 1155–1191 гг.) — известный иранский суфий, автор учения о «восточном озарении» 394

Эгбаль, Манучехр — премьер-министр Ирана (1957–1960), лидер партии «Меллийун» 522, 611, 620

Эйзенштадт С.Н. (Айзенштадт Ш.Н.) — профессор Иерусалимского университета 548

Энвер-эфенди — османский посланник, подписал Эрзерумский договор 1847 г. 479

Указатель географических и топографических названий

Абадан

— город 514, 560, 605, 608–610, 612, 614, 632, 635, 640, 642, 648, 649, 652, 657

— остров 608, 612, 632, 635, 636

Аббасидов халифат Египта (XIII в.) 403

Аббасидский халифат 386

Аберкух 412

Абу-Даби, эмират 592, 630

Абу-Муса, остров 582, 592, 596, 626–631, 649

Абу-л-Хасиб (Абу эль-Хасиб), город 666

Абхазия 473

Абхар, город 390

Австрия, эрцгерцогство Габсбургов 438

Австро-Венгрия 499

Адана, город 494

Аден, город 494, 627

Азербайджан Иранский 380, 382, 383, 390, 400, 401, 404, 408, 410–412, 415, 426–428, 431, 434, 439, 447, 448, 452, 454, 457, 461, 470, 482, 484, 492, 501, 507, 656

Азия

— Малая 380, 404, 428

— Центральная 387, 395, 399

— Юго-Восточная 555

Айайна, оазис 474

Айн-Дар, селение 400

Акаба, город 495

Аккадское царство 632

Ак-Коюнлу Государство 412, 415, 416, 633

Аламут, город-крепость 385, 393, 401, 440

Аланджак, крепость 413

Александретта (Искендерун), город 494, 496

Алжир

— город 543, 631

— Народная Демократическая Республика 583, 630, 671,689

Алма Гулаги, местность 416

Альбистан, см.: Каппадокия

Амара, город 646

Амасья, город 428

Амман, город 654

Амоль, город 398

Амударья (Джейхун) 377, 379, 380, 403, 416

Анатолия

— Восточная 410

— историческая область 421, 423

Англия, см.: Великобритания

Ангора (Анкара), крепость 410

Аравийский полуостров 372, 421, 460, 495, 590, 627

Аравийское море 393, 421

Аравия 372, 454, 474, 495, 496, 622, 676

Араке, река 451, 477

Аральское море 375, 393, 396, 403

Арванд Руд (Арвандруд), см.: Шатт-эль-Араб

Ардахн, крепость 398

Ардебиль, город 398, 414, 415, 428, 434, 448, 451, 469

Арджовит, местность 378

Армения

— Восточная 428, 434, 439

— Западная 429

— Киликийская 404

— историческая область 378, 380, 383, 401, 404, 408, 410–412, 416, 448, 452, 475

Армяно-Курдистанское нагорье 412

Арран, область 382, 401, 404

Асадабадский перевал 395

Асландуз 473

Астрабад, область 448, 450, 464, 465, 484

Асуан, город 567

Атабеков государство, см.: Ильдегизидов государство

Афганистан

— Западный 377

— Северный 377

— историческая область 375, 404, 415, 455, 456, 468

— Исламская Республика 691

— Народно-Демократическая Республика 675, 686, 689

Афганское государство

— династии Баракзаев 493

— династии Дуррани 456, 458, 468, 472, 473

Афганское королевство 511, 542

Африка 420

— Восточная 421

Афшаров государство 452, 454,455,464, 633

Ахваз 632, 633, 637, 642, 648, 649, 651, 652, 663, 669

Ахеменидская империя 632

Ашхабад 376

Ашур-Ада, остров 398

Баба-Гургур 515

Багамские острова 567

Багдад 426, 427, 440–443, 451, 460, 474–476, 478, 486, 487, 493–495, 497, 498, 511, 512, 522, 524, 525, 527, 529, 530, 578, 579, 581, 582, 584, 608, 615, 619, 621, 630, 633, 635, 639, 643, 644, 646, 648, 649, 651, 654–656, 659–662, 667

Багдадский пашалык, см.: Ирак, багдадский пашалык

Багдадский халифат (XII–XIII вв.) 390, 394, 403

Байазид (Баязид), город 475

Бакинское ханство 473

Баку 415, 431,448, 451, 472

Баласагун, город 391

Балх, область 377, 394, 398, 401, 413

Балхаш, озеро 403

Бам, город 467

Бангладеш, Народная Республика 655

Басра 399, 440, 460, 462, 474, 476, 478, 493, 494, 498, 581, 585, 606, 609, 615, 624, 632–634, 636, 637, 648, 649, 651, 657, 659–661, 665-667

Батаих 480

Бахрейн

— остров 421, 619-621

— иранская провинция 488, 620

— Государство Бахрейн 588, 592, 621, 626, 630, 631, 642, 662, 667

— Британский протекторат 620

Бахрейнский архипелаг 619, 620

Бахтаран (бывший Керманшах), город 649

Бейхак

— город 390

— область 401

Белуджистан, область 453, 555, 656

Бенгалия 460

Бендер-Аббас, город 440, 461, 493, 555, 617, 627

Бендер-Бушир, город 439

Бендер-Ленге, город 627

Бендер-Махшехр (Бендер-Мэшур), город 617, 640

Бендер-Хомейни, город 617, 660

Берлин 487, 493

Берн 510

Бехемшир, река 632

Бидлис, город 401

Бинкурде 476

Бирдженд 493

Биреджик, город 494

Ближний Восток 371, 409, 471, 487, 492, 493, 520, 583, 586, 603, 629, 645, 673

Бородино, село 473 Боруджерд, город 461 Бостан, город 657

Бубиян, остров 625

Бугурд, крепость 427, 436

Буидов государство 374, 379, 383, 633

Буст 377

Бухара 385, 387, 391, 397, 398, 473

Бушенг (Бушендж) 377

Бушир, город 461, 617, 663

Валвалидж, область 377

Ван

— город 475

— озеро 422

Варба, остров 625

Васит

— город 649

— область 647

Ватикан, Государство 687

Вахш, область 377

Великобритания 438, 442, 449, 472, 473, 478, 479, 487, 492–495, 497, 498, 512, 514, 520, 559, 581, 587, 606, 608, 609, 619, 620, 622, 628, 629, 634–638, 643, 674

Византийская империя 378, 380, 675

Волга, река 410

Газали 646

Газик 493

Газна 375

Газневидов государство 375–377, 379, 383, 386,410

Галилея, область 403

Гамбия, Республика 655

Ганг, река 375, 410

Гвинейская Республика 655

Гебрабад, пригород 439

Герат, город 377, 398, 401, 410, 411, 450

Гератское ханство 477

Германия

— Германская империя 487, 493, 499, 500

— Германские княжества 438

— фашистская 504, 509, 510, 512

— Федеративная Республика 527, 587

Гилян 413, 415, 416, 447–449, 451, 464, 465, 484, 492, 501

Гольпайеган, город 459

Горган (Гурган, Джурджан)

— область 377, 387, 410, 451

— река 398, 464

Грузия

— Восточная 380, 400, 428, 434, 439, 448

— Западная 429

— историческая область 380, 383, 399–401, 404, 415, 452, 468–470, 472, 473

Гур (Джур), область 377

Гургандж (Ургенч, Джурджанийа)

— город 391–393, 399

— область 395

Гуридов государство 389

Гурия, область 429

Гюлистан, крепость 415, 473

Гянджа, город 400, 434, 449, 463

Гянджинское ханство 472, 473

Дабикское поле (Мердж-Дабик) 423, 425

Дагестан 415, 431, 439, 447, 448, 454, 455, 470, 473

Дамаск 403, 423, 474, 494, 496, 497, 519, 528, 591, 645, 668, 671

Дамган, город 377, 450, 468

Данданакан, город 376, 377

Дахок 604

Дейлем, область 385

Дели 453

Дербент, город 431, 448, 451, 469, 472

Дербентский проход 398

Дербентское ханство 473

Дешт-и Кевир, пустыня 411

Джабани, местность 415

Аль-Джазира (Сев. Месопотамия) 382, 401, 404

Джалаиридов государство 408, 410, 411, 633

Джалула 650

Джейхун, см.: Амударья

Дженд, город 395

Джибал 375

Джульфа, город 438, 439, 455

Джунгария, область 403

Дизфуль, город 648, 649, 651, 655, 658

Дийарбакыр (Диярбакыр, Дийарбакир), город 382, 400, 401, 412, 416

Эд-Дир'ийа 474

Дихистан, город 390

Дияла (Дийала), область 598, 604, 647

Доброй Надежды, мыс 420

Дофар, область 421

Дубай, эмират 592, 630

Душан-Тепе, пригород Тегерана 569

Евразия 395

Европа 385, 409, 419, 435, 460, 462, 481, 482, 495, 676

— Восточная 674

— Западная 674

Евфрат, река 379, 382, 403, 410, 474, 498, 605, 616

Египет

— Арабская Республика 526, 528, 530, 536, 567, 583, 587, 630, 640, 662, 672

— Королевство 498, 639

— пашалык Османской империи 424, 425, 497

— подмандатная территория 494

— Фатимидов 384, 385

Женева 608

Закавказье

— Восточное 398, 452

— историческая область 379, 383, 399, 400, 410, 419, 431, 442, 448, 449, 451, 469, 470, 472, 477

Залив, см.: Персидский залив

Занджир, крепость 443

Западная Сахара 671

Зейн аль-Каус, местечко 646, 647

Зенджан 390, 450

Зендов государство 459, 460, 466, 467, 620

Золотая Орда 403, 408

Зохаб, область 443, 476, 479

Зурбатийа, город 646

Иерусалим 495, 659

Израиль (Государство Израиль) 535, 542, 543, 566, 578, 580, 583, 586, 587, 603, 671

Илал, крепость 399

Или, река 403

Ильдегизидов государство 383, 400

Имеретия, область 429

Инд, река 393, 399, 410, 453

Индийский океан 420, 421, 440, 494, 555

Индия

— историческая область 375, 377, 409, 410, 420, 421, 456, 468, 472

— Великих Моголов 453, 460, 468

— Республика 555

Иордания, Хашимитское Королевство 519, 580, 581,583, 630, 668, 671, 672

Ирак

— Арабский (аль-Ирак аль-Араби) 371, 374, 378, 382, 383, 391, 393, 399, 403, 404, 408, 410–412, 416, 417, 419, 426, 429, 440, 473

— Персидский (аль-Ирак Аджми) 371, 391, 394, 411, 412, 416, 457, 482, 484

— историческая область 384, 398, 408, 409

— Королевство Ирак 497–499, 504, 510–520, 523, 576, 577, 589, 591, 600, 601, 606–611, 614, 617, 618, 620–622, 626, 638, 639

— пашалык Османской империи (Багдадский пашалык) 427, 442, 475, 479, 496, 633

— подмандатная территория 496, 497, 590

— провинция Сефевидского Ирана 440

— Иракская Республика 371–373, 419, 524–528, 530–535, 537–540, 524–544, 561, 574–589, 592–598, 600–606, 611, 612, 614–619, 624–627, 630–632, 640, 642–652, 654–656, 658–673, 689

Иракских Сельджукидов султанат 383, 390, 392

Иран, см.: Ахеменидская империя, Зендов государство, Исламская Республика Иран, Каджаров, государство, Сасанидская империя, Сефевидов государство, Хулагуидов государство

Иран

— Восточный 376, 411, 415, 449, 456

— Западный 378, 382, 383, 391, 410, 416, 449

— Центральный 378, 382, 447

— историческая область 383–385, 401, 406, 409, 449, 452, 458, 459, 463, 466, 468, 485, 489, 503

— под властью афганцев 447–450, 456, 457, 464

— шахиншахский Иран (1925–1979) 371, 498, 499, 502–521, 523, 524, 543, 545, 547–551, 553–557, 559–562, 566, 567, 569, 576–587, 599–604, 606–612, 614–621, 624, 626, 628–631,637-640

Иранское нагорье 404

Иртыш, река 403, 410

Исламабаде-Герб, город 669

Исламская Республика Иран 419, 570, 572576, 587–598, 605, 606, 617, 619, 625–627, 631, 636, 641–652, 654–673, 678, 679, 681, 686, 687

Исламский залив, см.: Персидский залив

Исмаилитов государство 385, 401

Испанские королевства 420

Истахр 451

Исфахан 374, 375, 378, 382, 394, 399–401, 410, 416, 435, 436, 438, 439, 445–447, 450, 451, 453, 455, 457, 460, 462, 463, 465–467, 493, 558, 649, 667

Италия

— Итальянская Республика 582, 587

— фашистская 509, 510, 608

Итальянские княжества 420

Йаздихаст, селение 463

Йезд, город 412, 416, 439, 461, 484, 493

Йемен

— Королевство 496, 498

— Народно-Демократическая Республика 689

Йоханнесбург, город 509

Кабул 691

Кавказ Большой, горы 381

Каджаров государство 467, 470–473, 475–482, 484–487, 490–494, 500–502, 605, 608, 628, 635–637, 639

Кадисия 650, 670

Казвин 385, 390, 398, 431, 434, 435, 437, 447, 450, 461

Каир 424, 425, 567, 684

Какуидов (Каквайхидов) государство 378

Калат 457

Каликут 420

Калка, река 399

Кальхур 426

Камбоджа 681

Кандагар, город 413, 450, 453, 456

Каппадокия 423

Капутру, крепость 378

Карабах, историческая область 408, 464, 470

Карабахское ханство 469, 472, 473

Кара-Кидан государство 387, 403

Каракитаев государство 388, 391, 393

Кара-Коюнлу государство 411, 412, 633

Караханидов государство 375

Кардан (Кердан), город 454

Карнал 453

Карс, крепость 431, 475

Картли-Кахетинское царство 468

Картлия, область 428, 435

Карун, река 487, 616, 632, 636, 657, 658

Касабланка 533

Касре-Ширин, город 443, 493, 644, 666, 669

Каспий, см.: Каспийское море

Каспийское море 375, 390, 398, 399, 449, 487, 501, 505, 522

Катаван (Катван), местность 388, 389

Катар

— полуостров 619

— Государство Катар 592, 626, 631

Эль-Катиф 421

Кахетия, область 428, 435

Кахира (Арслан-гушай), крепость 393

Кахкаха (Кахкахе), крепость 428, 430

Кашан

— город 416, 461,465, 485

— область 412

Кашгар 381, 388

Келат (Калат), крепость 450

Кербела (Машхад-Хусейн) 384, 419, 440, 455, 473, 474, 476, 479, 581, 585, 588, 612, 686

Керенд, город 669

Керман 377, 381, 399, 401, 411, 412, 439, 455, 461, 466, 467, 484, 488, 490, 493

Керманшах (совр. Бахтаран) 378, 451, 461, 475

Кешм, остров 440, 627

Кешш (Шахрисабз) 409

Киликия 496

Кипр

— остров 404

— Республика 687

Киркук

— город 452, 475, 527, 541, 651, 671

— область 598, 603, 604

Китай 395, 401, 676

Константинополь 419, 420, 460

Красное море 421, 494, 627

Крым, полуостров 410

Куба (Республика Куба) 651

Кубадийан, область 377

Кубинское ханство 473

Кувейт

— Британский протекторат 622

— Государство Кувейт 577, 579, 581, 588, 592, 624, 626, 630, 631, 667, 668

— историческая область 619, 620

— пашалык Османской империи 634

Эль-Кувейт, город 646

Куликово поле 674

Кум, город 416, 458, 461, 465, 467, 471, 483, 490, 508, 558–560, 588, 595, 631, 642, 667

Кура, река 412, 451

Курдистан

— Иракский 541, 543, 544, 583, 598, 602–604, 652, 661, 667

— Иранский 435, 601, 656

— историческая область 375, 378, 404, 408, 412, 413, 416, 419

Эль-Курна, город 605, 661

Эль-Кут, город 651

Кутейба 646

Куфа, город 402

Кухистан, область 377, 385

Кызылбашское государство см.: Сефевидов государство

Кызылузен, река 416

Кыпчакская (Кипчакская) степь 410

Кырчай, река 434

Кэмп-Дэвид 587

Лар, город 466

Лахиджан, город 415

Левант, историческая область 495

Ленге (современный Бендер-Ленге), город 627-629

Ливан

— подмандатная территория 496

— Ливанская республика 494, 495, 419, 482, 630

Ливия, Арабская Джамахирия 630, 671, 673

Лондон 535

Луристан, область 383, 401, 426, 434, 435, 439, 484, 637

Ляо, государство 387

Мавераннахр, историческая область 375, 380, 391, 394

Маврикий, остров 555

Маджнун (Меджнун), острова 661, 665, 668, 672

Мазендаран, область 399, 410, 412, 416, 440, 447–449, 451, 457, 464–466, 468, 470, 484, 502

Мака, крепость 486

Малайир (Мелайер), город 459

Мамлюков государство 403, 423, 424

Маназкерт (Маназгирд, Манцикерт), город 380

Мандали, город 646

Манкуха, местечко 636

Маньчжурия Северная 387

Марага, город 461

Мардин, город 401, 494

Марокко, Королевство Марокко 567, 671

Маскат, историческая область 421

Махалла, остров 632, 636

Медина (Мадина, Йасриб) 388, 455, 473, 474, 476, 495, 496

Мекка (Макка) 388, 424, 455, 473–476, 493, 494,510, 591

Мексика, Соединенные Штаты 567

Менгрелия 429

Мерв

— город 376, 380, 382, 388, 389, 391, 392, 394, 398

— оазис 387, 401,404, 464

Мерсин, город 494

Месджеде-Сулейман (Солейман), город 514

Месопотамия 605

— Северная 515

— Южная 390

Месхетия, область 428

Мехабадская республика 601

Мехран, город 646, 649

Мешхед (Машхад), город 434, 436, 450, 455–458, 464, 467, 468, 470, 483, 484, 509, 558

Мина (Шейх-Сальбух), остров 640

Мозамбик, историческая область 421

Монголия Южная 387

Монгольская империя 395, 396, 401, 403, 404

Москва 439, 652

Мосул

— город 401, 440, 511, 651

— область 382, 598, 604

Мраморное море 381

Му'авийа, остров 636

Муганская степь 452, 468

Мугань, город 472

Музаффаридов государство 408, 410

Мултан, город 447

Мургаб, река 386

Мурчехурт 450

Муснан, местность 669

Мухаммара (Мохаммера), город, см.: Хорремшехр

Мухаммара, эмират 636, 637

Мухсенийа, город 633

Муша'ша' государство 413, 633

Мцхета, город 470

Надир-шаха государство, см.: Афшаров государство

Нафт-Хане (Нафте-Хане) 578, 646

Нафт-Шаабийа (Нафте-Шаабийа) 651

Нафт-Шах (Нафте-Шах) 578, 660

Нахичеван, город 413, 415, 428, 439, 473

Нахичеванское ханство 477

Нахр Абу-л-Арабид, местечко 635

Неджд, область 474, 496, 498, 620, 622

Эн-Неджеф (Ан-Наджаф, Машхад Али), город 384, 419, 440, 455, 473, 474, 476, 488, 500, 508, 559, 561,581,588, 596

Нил, река 423

Ниса, город 376, 401

Нисибин, город 401

Нишапур 3.76, 377, 388, 390, 392–394, 398, 401

Нор Джуга (Новая Джульфа), город 438

Нофль-ле-Шато, пригород 438

Объединенная Арабская Республика (ОАР) 525, 527, 530

Объединенные Арабские Эмираты (ОАЭ) 626, 630, 631

Обь, река 410

Оман

— историческая область 421, 454, 627

— Султанат 592, 626, 627, 631

Оманский залив 618

Омейядский халифат 386

Ормузский пролив 555, 582, 619, 626, 628–631,647, 654

Османская (Оттоманская) империя 372, 419, 422, 426–429, 434, 436, 438, 439, 441, 443, 448–451, 453–455, 459, 460, 471, 473, 475480, 482, 493–496, 500, 508, 590, 605, 606, 608, 624, 633, 634, 636, 637

Османская Турция, см.: Османская империя

Отрар, город 375, 396–398, 410

Пакистан, Исламская Республика 555, 655, 689

Палестина

— историческая область 380

— пашалык Османской империи 423

— подмандатная территория 496–498, 590

Панама, Республика Панама 567

Панджвин

— город 661

— область 669

Париж 496, 566, 574, 649, 655

Пекин 395

Персидский залив 381, 409, 421, 440, 472, 494, 505, 566, 573, 578, 582, 586, 588, 591, 592, 605, 606, 617–622, 625–627, 631, 635, 636, 642, 643, 650, 654, 660–662, 664, 667, 671, 672

Персия, см.: Иран

Польша, Речь Посполитая 441

Порта 475

Португалия, Португальское Королевство 420

Потсдам 493

Пруссия 472

Рас-эль-Хайма, эмират 627-630

Рей, город 374, 375, 378, 379, 382, 391–394, 398, 426

Решт, город 451

Риданийа, пригород 424

Россия

— Российская империя 438, 448, 449, 451, 453, 468–473, 475–479, 482, 487, 493, 495, 606

— Российская Федерация 675, 684, 686

— Россия (1917–1918) 500, 568

— Русское царство 674

— РСФСР 495, 501, 637

Рум

— область 382

— Сельджукский 404

Румский султанат, см.: Рум Сельджукский

Сабзавар, город 390

Салгуридов государство 383

Салман Пак, местечко 662

Саман-архы, местечко 457

Саманидов государство 375, 386

Самарканд 388, 395–398, 410

Самарра 384, 661, 662

Санкт-Петербург 444, 448, 469, 482, 493

Сан-Ремо 496, 497

Сарахс, крепость 392

Сасанидская империя 408, 632

Саудовская Аравия 372, 506, 510, 548, 580, 583, 587, 592, 594, 617, 620, 621, 626, 630, 631,662, 664, 668, 672, 686

Святого Браза бухта (Моссел) 420

Сельджукидов султанат, см.: Сельджукская империя

Сельджукская империя 377,379–384, 388-391

Семиречье 375, 388

Семнан, город 412

Сенендедж, город 649

Сераб, город 439

Сефевидов государство 372, 414, 416, 417, 419, 421, 423, 425–429, 431, 433–440, 442–444, 447, 451, 452, 464, 633, 634

Сивас, город 412

Сиджистан 377, 389

Синайская пустыня 423

Синайский полуостров 495

Сингапур 648

Синд 399

Синьцзян, область 387

Сирийская пустыня 381

Сирия

— историческая область 380, 403, 463

— пашалык Османской империи 423, 425, 494, 495

— подмандатная территория 496, 498, 590

— Сирийская Арабская Республика (САР) 419, 494, 519, 580, 616, 630, 640, 668, 671, 673, 688

— султанат (1078–1117) 382, 385

Сирри, остров 628

Систан, область 375, 377, 382, 410, 412, 455, 484

Ситра, остров 620

Сокотра, остров 421

Сомали, Демократическая Республика 689

Средиземное море 381, 494, 495, 627, 671

Средний Восток 371, 377, 409, 412, 471, 487, 492, 493, 520, 583, 586, 629, 673

Средняя Азия 398, 411, 468

СССР 525, 532, 537, 541, 548, 559, 579, 593, 660, 673, 686, 688, 689

Стамбул (Истанбул) 421, 424–428, 434, 439, 442, 443, 449, 471, 478, 480, 487, 494, 495, 524

Субийа, полуостров 625

Судан, Республика Судан 630

Сулеймания, город 475, 476, 479, 600, 634, 635, 667

Султания 426, 450

Сусенгерд, город 655

Сырдарья 375

США 500, 513, 520, 521, 541, 543, 548, 554, 559, 567, 572, 573, 581, 586, 603, 604, 625, 626, 645, 647, 659, 662, 667, 671, 672, 688, 689

Табрак, крепость 391

Талыш, область 413, 434

Талышское ханство 413, 473

Танзания 421

Тебриз 399, 400, 404, 408, 410, 415–418, 422, 426–428, 431, 439, 442, 449, 451, 477, 478, 480, 492, 558, 649, 651

Тегеран 450, 454, 457, 465–468, 471, 473, 478, 480, 483–485, 489, 490, 492, 498, 501, 505, 511, 522, 545, 558, 566–569, 572, 577579, 581, 584, 591, 599, 606–608, 611, 637, 649–651, 655, 667, 669

Термез 377

Тибет, область 493

Тигр, река 402, 410, 412, 528, 605, 631

Тикрит, город 402, 511

Тильзит 472

Тимура империя 410, 633

Тифлис (Тбилиси) 400, 431, 468

Томб Большой, остров 582, 592, 596, 626–631, 649

Томб Малый, остров 582, 592, 596, 626–631, 649

Тохаристан, область 377

Трансиордания 496, 498, 622

Трапезунд (Трабзон), город 404, 415

Тувайт, город 662

Тунис, Тунисская Республика 584

Тургайская степь 396

Туркестан

— Восточный 375, 388

— Южный 456

Туршиз, крепость 393

Туркманчай 477

Туркменская степь 464

Турция, см.: Османская империя

Турция, Турецкая Республика 419, 494, 508, 510, 511, 559, 578, 603, 608, 616, 689

Узбекистан 409

Эль-Укайра, город 622

Умм-Каср, город 617, 625

Урмия

— крепость 461

— озеро 450

Урфа, город 494

Эль-Фаллуджа, город 661

Фао

— город 617, 665

— остров 605, 665

Фарс, область 378, 383, 385, 399, 401, 410–412, 451, 466, 484

Финкенштейн 472

Франция

— Первая Империя 472, 473

— Французская Республика 495, 497, 500, 574, 587, 662, 667

— Французское королевство 449, 674

ФРГ, см.: Германия, Федеративная Республика

Хабушан 455

Хадж Умран, город 661

Хазарасп, крепость 387

Хазараспидов государство 383

Хакк 494

Халеб (Алеппо), город 403, 423, 425, 494, 496

Халифат 372, 394, 437 Хама, город 423, 494

Хамадан 374, 377, 378, 381, 383, 394, 398, 399, 401, 410, 416, 441, 449, 451, 459, 466, 649

Ханакин (Ханекин), город 402, 476, 541, 578, 586, 603, 646

Харк

— город 617

— остров 651, 662–664, 666

Эль-Хаса, город 474

Хешам, остров 628

Хива, город 473

Хиджаз, область 372, 382, 424, 493, 496, 591, 620

Хизр, город, см.: Абадан

Хизр, остров, см.: Абадан

Хилла, город 402

Хин, река 480

Хира 650

Ходжент 388

Хомейн, город 508

Хомс, город 423, 494

Хор-Зубейр, город 625

Хорасан

— Северный 376, 450

— историческая область 375, 377, 380, 382, 388, 394, 398, 406, 410, 411, 413, 416, 426, 433, 450, 453, 455–459, 467–470, 484, 508, 509

Хорезм 375, 377, 382, 385, 387, 388, 390–393, 395–398, 450

Хорезмшахов государство 386, 388, 390, 393, 395

Хормуз (Ормуз, Джарун), город 409, 421

Хормуз (Ормуз), остров 440

Хормузский (Ормузский) маликат 408

Хорремшехр (Мухаммара), город 478–480, 498, 588, 605, 607, 612, 614, 631, 632, 634–637, 639, 640, 642, 648, 649, 651, 652, 657, 658, 666

Хосровабад, город 612, 614, 615, 648

Хотан 388

Хоук 646

Хуанхэ, река 410

Хувейза (Ховейза), город 413, 633, 639

Хузистан (Хузестан), область 378, 382, 390, 393, 399, 411–413, 416, 435, 450, 484, 588, 631–643, 648, 649, 651, 652, 654, 655, 657, 659, 670

Хулагуидов государство 403, 404, 408, 410, 416, 463, 633

Хулван 395

Аль-Хусейн, местечко 646

Цзинь государство 387

Чалдыранское поле 422

Черкесия 412

Черное море 381

Чехрик, крепость 486

Чечня 685

Чылдыр, озеро 431

Шангал (Синджар), область 541, 603

Шарджа, эмират 627-631

Шарурская равнина 415

Шатт-эль-Араб, река 479, 480, 493, 543, 578, 580, 582, 584, 585, 605–612, 614–617, 631–636, 646–649, 651, 656, 665, 666

Шахристан, город 393

Швейцария, Швейцарская Конфедерация 510

Швеция, Королевство 448, 609, 611

Шейх-Сальбух, остров 640

Шекинское ханство 472, 473

Шемаха, город 431

Шемиран 476

Шираз 410, 416, 438, 439, 451, 459, 461, 463–467, 485, 628, 649

Ширван, область 380, 400, 401, 404, 412,413, 415, 427, 431

Ширванское ханство 415, 427–429, 472, 473

Шутейт, остров 636

Шуш, город 658

Шуша, город 469, 470

Шуштер (Сустер), город 413, 461, 476, 634

Эльбурс, горы 385

Эрбиль

— город 603, 653

— область 598, 604

Эрзерум (Эрзурум), город 428, 475, 476, 479, 482

Эриванское ханство 477

Эривань (Ереван) 439, 441, 442, 449, 463, 473

Эчмиадзин 472

Южно-Африканская Республика 566

Яик (Урал), река 410

Янцзы, река 410

Япония 509, 626

Литература

1. Аверьянов Ю.А. Суфизм и политика в творчестве шаха Исмаила I Сефеви (Хатаи) // Иран: Ислам и власть. М.: Ин-т востоковедения РАН; Изд. «Крафт +», 2001. С. 258–273.

2. Агаджанов С.Г. Государство Сельджукидов и Средняя Азия в XI–XII вв. М.: Наука, 1991.

3. Агаев С.Л. Иран в прошлом и настоящем (Пути и формы революционного процесса). М.: Наука, 1981.

4. Агаев С.Л. Иран между прошлым и будущим. События. Люди. Идеи. М.: Политиздат, 1987.

5. Агаев С.Л. Иран: рождение республики. М.: Политиздат, 1984.

6. Агаев С.Л. «Революция сверху»: генезис и пути развития // Вопросы философии. 1976. № 11. С. 74–85.

7. Алибейпи Г.Д. Иран и сопредельные страны Востока (1946–1978). М.: Наука, 1989.

8. Алиев С.М. Междоусобные войны и борьба за верховную власть в Иране после распада империи Надир-шаха // Иран. История и культура в средние века и в новое время. М.: Наука, 1980. С. 27–66.

9. Алитовский С.И. Аграрный вопрос в современном Ираке. М.: Наука, 1966.

10. Ансари Х. Имам Хомейни. Политическая борьба от рождения до кончины. М.: Палея, 1999.

11. Апдайк Р.Дж. Саддам Хусейн. Политическая биография. Серия: «След в истории». Ростов-на-Дону: «Феникс», 1999.

12. Арабаджян A.З. Монархия и ее политические партии // Иранская революция 1978–1979 гг. Причины и уроки. М.: Наука, 1989. С. 31–42.

13. Арабаджян A.3. Монархия Мохаммеда Резы Пехлеви в его собственном изображении. Ее взаимоотношения с различными классами и социальными группами иранского общества в канун революции // Иранская революция 1978–1979 гг. Причины и уроки. М.: Наука, 1989. С. 62–76.

14. Арабаджян A.3. О речи имама Хомейни на кладбище Бехеште Захра 1 февраля 1979 г. (К вопросу о характере Иранской революции 1978–1979 гг.) // Иран: Ислам и власть. М.: Ин-т востоковедения РАН; Изд. «Крафт +», 2001. С. 123–136.

15. Арабаджян A.З. Рост экономического потенциала Ирана в 60-70-е годы // Иран: проблемы экономического и социального развития в 60-70-е годы. М.: Наука, 1980. С. 3–58.

16. Арабская нация едина, ее миссия бессмертна. Партия Арабского Социалистического Возрождения. Иракский регион: Политический отчет VIII регионального съезда Партии Арабского Социалистического Возрождения. Хельсинки, 1975.

17. Аширян Ш.Ч. Национально-демократическое движение в Иракском Курдистане (1961–1968). М.: Наука, 1975.

18. Багдасаров С.Б. Масштабы и структура военных расходов стран Ближнего и Среднего Востока // Военная экономика стран Востока. Научный сборник. В. 6. М.: Наука, 1986. С. 16–23.

19. Бартольд В.В. Халиф и султан // Сочинения. Т.VI. М.: Наука, 1966. С. 15–78.

20. Белова Н.К. Саттар-хан — герой иранской революции 1905–1911 гг. // Иран. История и современность. М.: Наука, 1983. С. 28–41.

21. Белова Н.К., Никитина В.Б. Иран // Зарождение идеологии национально-освободительного движения (XIX — начало XX в.). Очерки по истории общественной мысли народов Востока. М., 1973.

22. Борисов В.М. Арабское средневековье и ислам. Учебное пособие. М, 1968.

23. Босворт К.Э. Мусульманские династии. Справочник по хронологии и генеалогии / Пер. с англ. и примеч. П.А. Грязневича. М.: Наука, 1971.

24. Брежнев Л.И. Отчетный доклад Центрального Комитета КПСС XXVI съезду Коммунистической партии Советского Союза и очередные задачи партии в области внутренней и внешней политики: Доклад XXVI съезду КПСС 23 февраля 1981 г. // Материалы XXVI съезда КПСС. М., 1981. С. 3–80.

25. Брутенц К.Н. Современные национально-освободительные революции (Некоторые вопросы теории). М.: Политиздат, 1974.

26. Буниятов 3.M. Государство Хорезмшахов — Ануштегинидов. 1097–1231. М.: Наука, 1986.

27. Бушев П.Л. Посольство В.Г. Коробьина и А. Кувшинова в Иран в 1621–1624 гг. // Иран. Экономика, история, историография, литература (Сборник статей). М.: Наука, 1976. С. 124–155.

28. Васильев A.M. История Саудовской Аравии (1745 г. — конец XX в.). Изд. 2-е, расш. и доп. М.: «Классика плюс», Книжный дом газеты «Труд», 1999.

29. Васильев A.M. Персидский залив в эпицентре бури. М.: Политиздат, 1983.

30. Вафа А.Х., Михайлов М.А. Национализм и проблемы научно-технического прогресса // Современный национализм и общественное развитие стран зарубежного Востока / Отв. ред. А.Б. Беленький, Л.Р. Полонская. М.: Наука, 1978. С. 195–218.

31. Вернадский Г.В. Монголы и Русь / Пер. с англ. Е.П. Беренштейна и др. Тверь: ЛЕАН; М.: АГРАФ, 1999 (2001).

32. Гафуров А. Имя и история: Об именах арабов, персов, таджиков и тюрков. Словарь. М.: Наука, 1987.

33. Губер А.А., Ким Г.Ф., Хейфец А.Н. Новая история стран Азии и Африки. Учебник для исторических факультетов педагогических институтов. Изд. 3-е. М.: Наука, 1982.

34. Дорошенко Е.А. «Велик шах Аббас, деяния его святы…» // Живая история Востока: Сборник / Сост. О.Е. Непомнин. М.: Знание, 1998. С. 97–102.

35. Дорошенко Е.А. Шиитское духовенство в двух революциях: 1905–1911 гт. и 1978–1979 гг. М.: Наука, 1998.

36. Дорошенко Е.А. Шиитское духовенство в современном Иране. М.: Наука, 1975.

37. Жигалина О.И. Некоторые особенности земледельческой культуры в Северо-Восточном Хорасане (конец XIX — начало XX в.) // Страницы истории и историографии Индии и Афганистана. К столетию со дня рождения И.М. Рейснера. М.: Изд. фирма «Восточная лит-ра» РАН, 2000. С. 279–293.

38. Заборов М.А. Крестоносцы на Востоке. М.: Наука, 1980.

39. Зеваров Ф. Социально-экономические преобразования в Иракской Республике (1958–1976). М.: Наука, 1979.

40. «Зеленая книга» Министерства иностранных дел Ирана, (б. м, б. г.).

41. Иванов М.С. Антинародный характер правления династии Пехлеви в Иране // Вопросы истории. 1980. № 11. С. 58–74.

42. Иванов М.С. Иран // Национальные процессы в странах Ближнего и Среднего Востока. М.: Наука, 1970. С. 86–124.

43. Иванов М.С. Иран в 60-70-х годах XX века. М.: Наука, 1977.

44. Иванов М.С. Иранская революция 1905–1911 гг. М, 1957.

45. Иванов М.С. Современный

Иран (Справочник). М.: Наука, 1975.

46. Иванов Н.А. Османское завоевание арабских стран. 1516–1574. Изд. 2-е, дополн. М.: Изд. фирма «Восточная лит-ра» РАН, 2001.

47. Иванова М.Н. Иран во время первой мировой войны // Иран. История и культура в средние века и новое время. М.: Наука, 1980. С. 95–142.

48. Иракская коммунистическая партия. Национальный съезд, Багдад, 1976. III Национальный съезд Иракской коммунистической партии, Багдад, 4–6 мая 1976 г. М.: Политиздат, 1977.

49. Иракская Республика. Материалы и документы 1958–1959 гг. / Сост. А. Бендик. М, 1959.

50. Ирано-иракская война. Реферативный сборник. М.: ИНИОН АН СССР, 1986.

51. Иранская революция 1978–1979 гг. Причины и уроки. М.: Наука, 1989.

52. Ислам. Энциклопедический словарь. М.: Наука, 1991.

53. История Ирана. М.: Изд. МГУ, 1977.

54. История Курдистана / Авт. колл.: М.С. Лазарев, Ш.Х. Мгои, Е.И. Васильева, М.А. Гасратян, О.И. Жигалина. М.: Центр курдских исследований, 1999.

55. Кайкаус К.Н. Барзанские восстания 1900–1945 гг. — блестящая страница национально-освободительной борьбы курдского народа в Иракском Курдистане: Автореф. дис… канд. ист. наук. Л, 1968.

56. Камбахш А. Иран на пороге перемен // Проблемы мира и социализма. Прага. 1961. № 9.

57. Кинросс Л. Расцвет и упадок Османской империи / Пер. с англ. М. Пальникова. МИКРОН-ПРЕСС, 1999.

58. Книга Орудж-бека Байата — Дон-Жуана Персидского (Историко-географический трактат). Баку: «Язычи», 1988.

59. Коран / Пер. смыслов и коммент. Валерии Пороховой. Изд. 2-е, перераб. и доп./ Гл. ред. д-р Мухаммад Сайд Аль Рошд. Дамаск; Москва, 1996.

60. Крутихин М. Перед референдумом // Новое время. 1979. № 13. С. 10–11.

61. Крутихин М. Трудные перемены // Новое время. 1979. № 19. С. 12–13.

62. Кузнецова Н.А. Иран в первой половине XIX века. М.: Наука, 1983.

63. Кузнецова Н.А. Политическое и социально-экономическое положение Ирана в конце XVIII — первой половине XIX в. // Очерки новой истории Ирана (XIX — начало XX в.). М.: Наука, 1978. С. 5–121.

64. Кузнецова Н.А., Крячко В.И. Нарушение прав человека в Исламской Республике Иран. М.: ИГП; ИНИОН АН СССР, 1987.

65. Кулагина Л.М. Экспансия иностранного империализма в Иран и превращение его в полуколонию (70-е годы XIX — начало XX в.) // Очерки новой истории Ирана (XIX — начало XX в.). М.: Наука, 1978. С. 122–175.

66. Кулагина Л.М., Дунаева К.В. Граница России с Ираном (история формирования). М.: Ин-т востоковедения РАН, 1998.

67. Куция К.К. Социально-экономическая структура и социальная борьба в городах Сефевидского Ирана. Тбилиси: Мецниереба, 1990.

68. Лики Востока. СПб.: Издательский дом «Нева»; М.: ОЛМА-ПРЕСС, 2000.

69. Ллойд С. Реки-близнецы / Пер. с англ. Е.Г. Чувикова. М.: Наука, 1972.

70. Маркарян С.А. Сельджуки в Иране XI века: Монография. Саратов: Изд. Сарат. ун-та, 1991.

71. Мгои Ш.Х. Проблема национальной автономии курдского народа в Иракской Республике (1958–1970 гг.). Ереван: Изд. АН Арм. ССР, 1977.

72. Мезенцев П. Народное движение и маневры реакции // Новое время. 1979. № 3. С. 8–9.

73. Ментешашвили A.M. Ирак в годы английского мандата. М.: Наука, 1969.

74. Микаел Рамадан. Тень Саддама Хусейна. М.: Коллекция «Совершенно секретно», 2000.

75. Миклухо-Маклай Н.Д. Автор и его сочинение в средневековой научной литературе на персидском языке // Очерки истории культуры средневекового Ирана. М., 1984. С. 57–139.

76. Миланян Н.Д. Государственный строй современного Ирана. М.: Наука, 1973.

77. Мирский Г.И. Ирак в смутное время 1930–1941 гг. М.: Изд. восточной лит-ры, 1961.

78. Мирский Г.И. Роль армии в социальном развитии стран Азии и Африки // Вопросы философии. 1979. № 3. С. 97–108.

79. Мирский Г. И. «Третий мир»: общество, власть, армия. М.: Наука, 1976.

80. Можейко И.В. 1185 год. Восток и Запад. М.: Наука, 1989.

81. Национальные процессы в странах Ближнего и Среднего Востока / Отв. ред. М.С. Иванов. М.: Наука, 1970.

82. Нечкин Г.Н. Социально-экономические и политические преобразования в Ираке // Народы Азии и Африки. М., 1973. № 1. С. 12–23.

83. Ниязматов Ш.А. Ирано-иракский конфликт. Исторический очерк. М.: Наука, 1989.

84. Новая история Ирана. Хрестоматия / Отв. ред. М.С. Иванов, В.Н. Зайцев. М.: Наука, 1988.

85. Павлова И.К. Хроника времен Сефевидов (Сочинение Мухаммад-Масума Исфахани «Хуласат ас-сийар»). М.: ВО «Наука», 1993.

86. Пазельский С.М. Частный иностранный капитал и новые отрасли промышленности Ирана // Иран: проблемы экономического и социального развития в 60-70-е годы. М.: Наука, 1980. С. 99–113.

87. Пигулевская Н.В., Якубовский А.Ю., Петрушевский И.П., Строева Л.В., Беленицкий Л.М. История Ирана с древнейших времен до конца XVIII века / Отв. ред. В.В. Струве. Л.: Изд. ЛГУ, 1958.

88. Полонская Л.Р., Вафа А.Х. Восток: идеи и идеологи (Критика буржуазных и мелкобуржуазных концепций «третьего пути» развития). М.: Наука, 1982.

89. Примаков Е.М. Восток после краха колониальной системы. М.: Наука, 1982.

90. Развивающиеся страны: закономерности, тенденции, перспективы / Ред. колл.: Р.М. Аваков, К.Л. Майданик (отв. ред.) и др. М.: Мысль, 1974.

91. Реза Годс М. Иран в XX веке. Политическая история / Пер. с англ. И.М. Дижура. М.: Наука, 1994.

92. Речь президента вождя Саддама Хусейна на третьей мусульманской конференции в верхах. Багдад, 1981.

93. Речь президента Саддама Хусейна по случаю Дня армии. 61-я годовщина со дня основания иракской армии. Багдад: «Дар аль-Ма'мун», 1982.

94. Сагадеев А.В. Ислам и вопросы войны и мира (Научно-аналитический обзор). М.: ИНИОН АН СССР, 1981.

95. Саддам Хусейн. Ирак отстаивает свой суверенитет. Речь господина Саддама Хусейна на заседании Национального Совета 17 сентября 1980 г. Багдад: «Дар аль-Ма'мун», 1982.

96. Саддам Хусейн. Ирак призывает к миру. Речь президента Саддама Хусейна 28 сентября 1980 года о прекращении огня и разрешении конфликта с Ираном мирным путем. Багдад: «Дар аль-Ма'мун», 1981.

97. Саддам Хусейн по случаю 12-ой годовщины революции 17 июля. Багдад: «Дар аль-Ма'мун», 1980.

98. Саддам Хусейн. Пресс-конференция по поводу войны с Ираном (10

ноября 1980 г.). Багдад: «Дар аль-Ма'мун», 1982.

99. Саддам Хусейн. Пролитие света на сговор сирийского режима с иранским. Полный текст речи господина президента Саддама Хусейна в Национальном Совете 11 апреля 1982 года. Багдад: «Дар аль-Ма'мун», 1982.

100. Симония Н.А. Страны Востока: пути развития. М.: Наука, 1975.

101. Смирнова Л.П. Комментарий // Малик Шах Хусайн Систани. Хроника воскрешения царей (Та'рих-и ихйа' ал-мулк) / Пер. с перс, предисл., коммент. и указ. Л.П. Смирновой. М.: Издат. фирма «Восточная лит-ра» РАН, 2000. С. 411–544.

102. Современный Ирак. Справочник / Редкол.: М.В. Малюковский (отв. ред.) и др. М.: Наука, 1966.

103. Современный Иран (Справочник) / Ред. колл. С.М. Алиев (отв. ред.) и др. М.: Наука, 1975.

104. Степанова Н.В. Ирак в 1958–1974 годах // Проблемы востоковедения. Сб. научн. трудов МГИМО / Отв. ред. А.В. Меликсетов. М., 1976. Вып. 5. С. 22–51.

105. Строева Л.В. Керим-хан Зенд и ханы // Иран: история и современность. Сб. статей. М.: Наука, 1983. С. 91–106.

106. Строкань С. Во всем виноваты евреи // Итоги. 16.05.2000 г. С. 46–47.

107. Трубецкой В.В. К вопросу о влиянии буржуазных реформ 60-х — первой половины 70-х годов на национальные процессы в Иране // Национальные проблемы современного Востока. М., 1977. С. 81–114.

108. Устав и принципы действий Патриотического и национально-прогрессивного фронта в Ираке. Хартия национальных действий. Хельсинки, 1976.

109. Федченко А.Ф. Ирак в борьбе за независимость (1917–1969). М.: Наука, 1970.

110. Федорова И.Е. Некоторые аспекты политики Англии в Иране в 1905–1911 гг. в освещении западной буржуазной историографии // Иран. История и современность. Сб. статей. М.: Наука, 1983. С. 121–131.

111. Фильштинский И.М. История арабов и Халифата (750-1517 гг.). М.: ИД «Муравей-Гайд», 1999.

112. Фурсов А.И. Залив // Арабо-мусульманский мир на пороге XXI века. Реферативный сборник. М.: ИНИОН РАН, 1999. С. 155–195.

113. Хазанов A.M. Тайна Васко да Гамы. М.: Ин-т востоковедения РАН, 2000.

114. Хоанг М. Чингисхан. Серия «След в истории». Ростов-на-Дону: «Феникс», 1997.

115. Хомейни. Завещание, (б. м.): «Тавхид», (б г.).

116. Шарипов У.З. Эволюция нефтяной политики и иранского государства в 50-70-х годах // Иран: проблемы экономического и социального развития в 60-70-е годы. М.: Наука, 1980. С. 59–81.

117. Шестопалов В.Я. Персидский залив: проблема континентального шельфа. М.: Наука, 1982.

118. Школьников Б.А. К вопросу о социальной структуре иранского общества конца 50-х годов // Проблемы востоковедения. Сб. научн. трудов МГИМО / Под ред. А.В. Меликсетова. М, 1978, вып. 7. С. 121–138.

119. Эфендиев О. Азербайджанское государство Сефевидов в XVI веке. Баку: «Элм», 1981.

120. Правда. 23 апр. 1979.

121. Правда. 5 нояб. 1979.

122. Правда. 6 нояб. 1979.

123. Правда. 2–7 дек. 1979.

124. Аль-Ахадис Аль-Кудсийя. Хадисы Пророка / Пер. и коммент. В. Пороховой. Изд. I / Гл. ред. Мухаммад Сайд аль-Рошд. Дамаск: Центр Аль-Фуркан, 1419 г. х. (1998 г.).

125. Банисадр Абольхасан. Джумхури-е эслами. Техран, 1979.

126. Банисадр Абольхасан. Эгтесад-е тоухиди. Техран, 1979.

127. Хизб аль-Баас аль-араби аль-иштираки: ад-Дустур. Димашк: Матбуат аль-кыйада аль-каумийа, 1976.

128. Arab Political Documents. An annual collection exclusively based on the Arabic sources / Select, and transl. by The Polit. studies and public adm. of the American Univ. of Beirut. W. Khalidi and Y. Ibish eds etc. Beirut, (1964).

129. Banisadr A. Quelle revolution pour L'Iran? / Pref. de P.Vieille. P.: Fayolle, 1980.

130. Boisard M.A. L'humanisme de l'lslam. P.: Michel, 1979.

131. Eisenstadt S.N. Modernization: protest and change. Englewood Cliffs, 1966.

132. Ferguson G. War and peace in the world's religions. L.: Scheldon press, 1977.

133. Gottam R.W. Nationalism in Iran. Pittsburg, 1964.

134. Graham R. Iran: the illusion of power. L.: Croom Helm, 1978.

135. Grimaldi F. Kurds in Iraq: New modus vivendi // The Middle East. 1978. № 43. P. 44–46.

136. Gulf war // Economist 1985. Vol. 296. № 7413.

137. Halliday F. Iran: Dictatorship and development. Harmondsworth: Penguin books, 1979.

138. Hiro D. The longest war: The Iran — Iraq military conflict. L. etc.: Paladin Grafton books, 1990.

139. Holley Ch. Iran's defence strategy: the order of priorities // Middle East. 1977. № 31. P. 43–45.

140. Höpp G., Polleschack W. Charisma oder historische Grösse? Bemerkungen zum Verhultnis zwischen Volksmassen und politischen Filhrungspersunlichkeiten in afro-arabischen Entwicklungslandem // Asien, Africa, Lateinamerica. 1979. Bd 5, № 5. S. 843–854.

141. Hünseler P. Der Irak und sein Konflict mit Iran: Entwicklung innenpolitischer Bestimmungsfaktoren und Perspektiven / Forschungsinst. der Deutschen Gesellschaft fur Auswartige Politik. Bonn, 1982.

142. Hussein Saddam. On social and foreign affairs in Iraq / Transl. by Khalid Kishtainy. L.: Croom Helm, 1979.

143. An interview with the shah // Time. 1978. Vol.112. № 12. P. 17.

144. Iran: a country study / Ed. by Nyrop R.F. 3rd ed. Wash.: Gov. print, off., 1978.

145. Iran — Iraq: Guerra, politica, sociedad / Musalem D., Zeradoun Z. (Сотр.); Ceestem. Mexico, 1982.

146. Iran under the Pehlavis / Ed. by Lenczowski G. Stanford: Hoover Inst, press: Stanford Univ., 1978.

147. The Iraq-Iran conflict / Eds. N. Firzli, N. Khoury, E. Dib. (б. м.): Editions du monde arabe, (б. г.).

148. Iraqi budget: confidence high despite war// Middle East. 1981. № 77. P. 63.

149. Ismail Tareq Y. Ismail Jacklin S. Iraq's interrupted revolution // Current history. Philadelphia, 1985. Vol. 84. № 498. P. 29–31, 39.

150. Al-Izzi Kh. The Shatt al-Arab dispute. A legal study. 3rd ed. L.: Third world centre for research and publishing Ltd, 1981.

151. Jansen G. Outward confidence, inner doubts // Middle East international. 1985. № 258.

152. «Jawohl, wir sind eindeutig die Siegen» // Spiegel. 1981. № 23. S.132–146.

153. Keddie N.R. Iranian revolution in comparative perspective // Islam, politics and social movements / Ed. by Burke E., Ill, Lapidus S.M. Berkeley etc.: Univ. of Calif. Press. XVIII. P. 298–313.

154. Keddie N.R. The iranian power structure and social change, 1800–1969: An overview // International journal of Middle East Studies. 1971. № 1. P. 3–20.

155. Khomeini: Why an islamic state? // Impact international. 26 Jan. 8 Febr. 1979. Vol. 9. № 2. P. 6–7.

156. Khomeiny R. Principes politiques, philosophiques, sociaux et religieux: de trois ouvrages majeure de l'ayatollah: Le royaume du docte (Valayate-Faghih), La cle des mysteres (Kachfol-Asrar), L'explication des problemes (Towzihol-Masael) / Textes choisis et trad, du pers. par Xaviere J.-M. Avec introd. et notes expl. P.: Ed. Libres-Hallier, 1979.

157. Lapidus I. Contemporary islamic movements in historical perspective. Berkeley: Univ. of California, 1983.

158. Marr Ph.A. Iraq's leadership dilemma: A study in leadership trends, 1949–1968 // The Middle East Journal. Wash., 1970. Summer. Vol. 24. № 3. P. 283–301.

159. Die Militarregierung mup abtreten // Spiegel. 1978. № 52. S. 94–95.

160. Al-Mousawi M. The Miserable revolution. Baghdad: Dar al-Ma'mun, 1987.

161. Nasr S.H. Science and civilizations in Islam. Cambridge, 1968.

162. Of arms and the shah // Newsweek. 1976. Aug. 23. P. 29–30.

163. Pakravan E. Agha Mohammad Ghadjar. Essai biographique. Teheran, 1953.

164. Palmer M. Some Political Determinants of Economic Reform // Jorn. of Asian and African Studies. Leiden, 1971. Vol. 6. № 3–4.

165. Penrose E, Penrose E.F. Iraq: International relations and national development. L.: Ernest Benn, Boulder, Westview press, 1978.

166. Peters R. Islam and colonialism: The doctrine of jihad in modern history. The Hague etc.: Моuton, 1979.

167. Ramazani R.K. Iran: burying the hatchet // Foreign policy. N.Y., 1985. № 60.

168. Ramazani R.K. Iran's Islamic revolution and the Persian Gulf // Current history. Philadelphia, 1985. Vol. 84. № 498. P. 5–8, 40–41.

169. Rossi P. Llrak des revokes. P., 1962.

170. Savory R.M. The principle of homeostasis considered in relation to political events in Iran in 1960's // International journal of Middle East studies. 1972. Vol. 3. № 3. P. 282–302.

171. Scocpol Th. Rentier state and shi'a islam in the iranian revolution: Comments on Scocpol: Keddie N.R., Ahmad E., Goldfrank W.L. // Theory and Society. Amsterdam, 1982. Vol. 11. № 3. P. 265–304.

172. Selections from Iraq-Iran dispute. Baghdad: External information Department Ministry of Culture and Information, 1983.

173. Soulié J.L., Champenois L. Le royaume d'Arabie Saoudite a l'epreuve des temps modernes: Un homme providential: Faysal. P.: Michel, 1978.

174. Vernier B. La Constitution provisoire du 28 Septembre 1968 en Irak // Cahiers de L'Orient Contemporain. P, 1969. № 74. P. 8–11.

175. Vieille P. Les paysans, la petite bourgeoisie rurale et l'Etat apres la reforme agraire en Iran // Annates. 1972. № 2. P. 347–372.

176. World armament and disarmament: Stockholm intern, peace research inst. year book. L, Philadelphia: Taylor and Francis, 1985.

177. Zonis M. The political elite in Iran. Princeton: Princeton Univ. press, 1971.

178. Baghdad Observer. 15.03.1981.

179. Financial Times. 8.06.1985.

180. Keyhan International. 22.01.1972.

181. Le Monde. July 21–22, 1980.

182. New-York Times. 29.12.1959.

183. New-York Times. 30.12.1959.

184. New-York Times. 26.09.1985.

185. Times. 31.07.1985.

186. L'Unita. 11.11.1978.

187. L'Unita. 20.09.1979.

188. U.S. News and World Report. N.Y, 1985. Vol. 98. № 14.

Примечания

1

Энгельс Ф. Марксу в Лондон. Манчестер, около 26 мая 1853 г. // Маркс К., Энгельс Ф. Собр. соч. Изд. 2-е. Т. 28. М.: ГИПЛ. С. 210

(обратно)

2

Гафуров A.T. Имя и история: Об именах арабов, персов, таджиков и тюрков. Словарь. М.: Наука, 1987, с. 107.

(обратно)

3

Иногда ребенку при рождении давалось личное имя, имевшее форму кунйи.

(обратно)

4

Гафуров A.T. Имя и история: Об именах арабов, персов, таджиков и тюрков. Словарь. М.: Наука, 1987, с. 7.

(обратно)

5

Большаков О.Г. История халифата. Т. I. Ислам в Аравии, 570–633 гг. М: Наука, 1989, с. 45.

(обратно)

6

Фрай Р.Н. Наследие Ирана // Культура народов Востока. Материалы и исследования. М.: Наука, 1971, с. 102–103.

(обратно)

7

Фрай Р.Н. Наследие Ирана // Культура народов Востока. Материалы и исследования. М.: Наука, 1971, с. 76.

(обратно)

8

Фраортом называет этого мидийского царя Геродот. Его настоящим именем было Каштарити, и он выдавал себя за Хштариту из рода Хуваштры (Киаксара). В знаменитой Бехистунской наскальной надписи имя этого царя звучит как Фравартиш.

(обратно)

9

Дандамаев М.А. Мидия и ахеменидская Персия // История древнего мира. [Кн. 2] Расцвет древних обществ / Под ред. И.М. Дьяконова и др. М.: Наука, 1982, с. 145.

(обратно)

10

Все известные нам имена Ахеменидов, начиная с Дария I, являются, скорее всего, их тронными именами-прозвищами. В данном случае Дарайавауш означало буквально «Обладающий жизненными благами». Согласно иранской традиции, собственным именем Дария I было Спентадата. В исторических хрониках и документах разных стран можно встретить различные варианты написания имени Дарий: Дорейавош, Дара, Дараб, Дарейос и др.

(обратно)

11

Сатрапия — греческая передача древнеиранского слова ксшатрап («царство»). Наместник сатрапии назывался сатрапом (от слова ксшатрапана, т. е. «блюститель царства»). На эту должность Дарий I стремился назначать исключительно этнических персов.

(обратно)

12

См.: Дандамаев М.А. Мидия и ахеменидская Персия // История древнего мира. [Кн. 2] Расцвет древних обществ / Под ред. И.М. Дьяконова и др. М.: Наука, 1982., с.148.

(обратно)

13

Цит. по: Зеймаль Е.В. Парфия и Греко-Бактрийское царство // История древнего мира. [Кн. 2] Расцвет древних обществ / Под ред. И.М.Дьяконова и др. М.: Наука, 1982, с. 474.

(обратно)

14

Фрай Р.Н. Наследие Ирана // Культура народов Востока. Материалы и исследования. М.: Наука, 1971, с. 245.

(обратно)

15

Имя Аршак принималось многими последующими царями династии и являлось составной частью легенд на их монетах, что затрудняет точную идентификацию парфянских правителей. Вообще же это имя истолковывается либо как название рода, от авестийского ареша «медведь», либо как «муж», «герой» от слова аршан, что более вероятно [Фрай Р.Н. Наследие Ирана // Культура народов Востока. Материалы и исследования. М.: Наука, 1971, с. 245].

(обратно)

16

Фрай Р.Н. Наследие Ирана // Культура народов Востока. Материалы и исследования. М.: Наука, 1971, с. 251.

(обратно)

17

Название «Сирия» — греческое. Оно является передачей в сокращенной форме слова «Ассирия» (др. — перс. — Атурайа). Сами жители Месопотамии называли Сирию «Заречьем» (аккад. — Абир-нари), так как она располагалась за рекой Евфрат.

(обратно)

18

Слова «Персида», «Персия», «перс», «персидский» мы унаследовали от греков, а название провинции в форме Фарс и производные от него слова «фарси», «фарсидский» и др. арабского происхождения. В русском языке обе эти формы синонимичны и часто дублируют друг друга.

(обратно)

19

Свое название Пасаргады получили, по разным версиям, либо по наименованию племени пасаргадов, в которое входил род Ахеменидов, либо от древнеперсидского Парсогард (или Парсоврдана, т. е. «город парсов»), либо по эламскому названию этой местности — Патракаташ. Царский двор Ахеменидов осень и зиму проводил в Вавилоне, лето — в Экбатанах, весну — в Сузах, а время больших праздников — в Персеполе или в Пасаргадах.

(обратно)

20

«Истахрский огонь Анахиты» позже вошел в мусульманскую, а через нее и в мировую традицию под названием Ка'аба Зороастра. Это здание, имевшее форму куба, было почитаемо издревле и являлось также хранилищем официальных хроник, документов и религиозных постановлений [Луконин В.Т. Культура Сасанидского Ирана. Иран в III–V вв. Очерки по истории культуры // Культура народов Востока. Материалы и исследования. М.: Наука, 1969, с. 12–13].

(обратно)

21

Ардашир (Арташир), т. е. «Справедливый государь» — более поздняя форма древнеперсидского имени Артахшатра (Арта-шастра), передававшегося по-гречески как более знакомое нам Артаксеркс. Попутно заметим, что имя Артаксеркс не имеет никакого отношения к имени Ксеркс, так как последнее восходит к другому древнеперсидскому имени Хшайашан и может быть истолковано как «Герой среди правителей» [Фрай Р.Н. Наследие Ирана // Культура народов Востока. Материалы и исследования. М.: Наука, 1971, с. 138].

(обратно)

22

Фрай Р.Н. Наследие Ирана // Культура народов Востока. Материалы и исследования. М.: Наука, 1971, с. 282, 284–285.

(обратно)

23

Луконин В.Т., Бану-Лахути Ц.Б. Комментарий // Фирдоуси. Шахнаме. Т. IV. М.: НИЦ «Ладомир» — «Наука», 1994, с. 435; Фирдоуси. Шахнаме. Изд. 2-е. Т. I–IV. М.: НИЦ «Ладомир» — «Наука», 1994, с. 341–342

(обратно)

24

Фрай Р.Н. Наследие Ирана // Культура народов Востока. Материалы и исследования. М.: Наука, 1971, с. 285.

(обратно)

25

Гафуров A.T. Имя и история: Об именах арабов, персов, таджиков и тюрков. Словарь. М.: Наука, 1987, с. 77.

(обратно)

26

Известны различные варианты названия этого города: Ардашир-хварра, Хурра и др. Арабы называли его Джур.

(обратно)

27

Вопрос о происхождении древнеперсидской письменности долгие годы вызывает многочисленные споры. Ряд исследователей считает, что ее источником была аккадская клинопись. Некоторые полагают, что клинопись древних персов — это продолжение мидийской или маннейской, испытавших, в свою очередь, влияние урартской письменности. Существует и экзотическая версия о том, что древнеперсидская клинопись была «изобретена» специально для нужд Ахеменида Дария I, повелевшего высечь на двуглавой скале Бехистун огромный рельеф (сцена суда Дария I над побежденными противниками) и сопровождающий его текст на трех языках — древнеперсидском, эламском и аккадском [Фрай Р.Н. Наследие Ирана // Культура народов Востока. Материалы и исследования. М.: Наука, 1971, с. 109]. Одновременно с этим в западных областях империи (сатрапии Малой Азии, Сирия, Египет, Месопотамия) в качестве официального языка выступал арамейский.

Слово «пахлави» образовалось, видимо, в результате фонетических изменений от названия государства Парфии, звучавшего как Пархава: Пархава — Пахрава — Пахлава. К «пахлави» этимологически восходит название восточного витязя-богатыря — пахлаван, или пехлеван [Гафуров A.T. Имя и история: Об именах арабов, персов, таджиков и тюрков. Словарь. М.: Наука, 1987, с. 92].

(обратно)

28

Геродиан. История императорской власти после Марка. М.: Российская политическая энциклопедия, 1996, с. 101–106.

(обратно)

29

Иностранцев К.А. Сасанидские этюды. СПб., 1909, с. 122.

(обратно)

30

Колесников А.И. Иран в начале VII века (Источники, внутренняя и внешняя политика, вопросы административного деления) // Палестинский сборник. В. 22 (85). Л.: Наука, 1970, с. 20.

(обратно)

31

Книга Орудж-бека Байата — Дон-Жуана Персидского (Историко-географический трактат). Баку: «Язычи», 1988, с. 47.

(обратно)

32

Луконин В.Т. Культура Сасанидского Ирана. Иран в III–V вв. Очерки по истории культуры // Культура народов Востока. Материалы и исследования. М.: Наука, 1969, с. 50.

(обратно)

33

Хормизд — среднеперсидская форма имени верховного бога персов Ахура-Мазды.

(обратно)

34

Варахран — среднеперсидская, Вахран — новоперсидская формы имени древнеиранского божества победы Веретрагны (Вретрагны).

(обратно)

35

Имя Нарсе является среднеперсидской формой имени Наирйосанха, принадлежавшего популярному богу-вестнику.

(обратно)

36

Название страны Ираншахр (Эраншахр), или просто Иран, восходит к древнему названию современного Иранского нагорья — Ариана. Это название, в свою очередь, является производным от слова «ариа» («арья»), т. е. «благородный», «знатный», — так называли себя главы древних индоиранских племен и племенных союзов. Поэтому индоиранские языки часто называют арийскими. Термин «арий» в этом случае можно рассматривать и как лингвистический, и как социальный [Ильин Г.Ф., Дьяконов И.М. Индия, Северная Азия и Иран в первой половине I тысячелетия до н. э. // История древнего мира. [Кн. 1] Ранняя древность / Под ред. И.М. Дьяконова. М.: Наука, 1982, с. 332]. По другой версии, ариа «было общим наименованием народа, говорившего на одном из индоевропейских языков или диалектов восточной группы» [Фрай Р.Н. Наследие Ирана // Культура народов Востока. Материалы и исследования. М.: Наука, 1971, с. 19]. После падения Ахеменидской державы в греческих источниках произошло смешение и отождествление ариа с Арейа (др. — перс. — Харайва) — названием провинции на востоке страны. Появились выражения «Большая Ариа», «Царство ариев», что эквивалентно названию Ираншахр. Хотя некоторые древние авторы, в частности Геродот, не причисляли персов к арийцам [см.: Фрай Р.Н. Наследие Ирана // Культура народов Востока. Материалы и исследования. М.: Наука, 1971, с. 20].

(обратно)

37

Луконин В.Т. Культура Сасанидского Ирана. Иран в III–V вв. Очерки по истории культуры // Культура народов Востока. Материалы и исследования. М.: Наука, 1969, с. 116.

(обратно)

38

Луконин В.Т. Культура Сасанидского Ирана. Иран в III–V вв. Очерки по истории культуры // Культура народов Востока. Материалы и исследования. М.: Наука, 1969, с. 117.

(обратно)

39

Луконин В.Т. Культура Сасанидского Ирана. Иран в III–V вв. Очерки по истории культуры // Культура народов Востока. Материалы и исследования. М.: Наука, 1969, с. 119.

(обратно)

40

Книга Орудж-бека Байата — Дон-Жуана Персидского (Историко-географический трактат). Баку: «Язычи», 1988, с. 47–48.

(обратно)

41

Жигалина О.И. Этносоциальная эволюция иранского общества. М.: Наука, 1996, с. 26.

(обратно)

42

Тураев Б.А. История древнего Востока. Петроград, 1914, ч. II, с. 186.

(обратно)

43

Фрай Р.Н. Наследие Ирана // Культура народов Востока. Материалы и исследования. М.: Наука, 1971, с. 286.

(обратно)

44

Наименование бога Ахура-Мазды встречается в различных формах: Ормузд, Хормузд, Хормизд (столь же вариативны в различных источниках имена шахиншахов-Сасанидов), и означает оно «Владыка разума» или «Мудрый Господь».

(обратно)

45

Имя пророка Заратуштры (Заратустры) нам более знакомо в греческой форме — Зороастр, по средне- и ново-персидски оно звучало как Зердешт, а по-арабски — Зардушт. Значение имени до сих пор вызывает споры [см., напр., Дорошенко Е.А. Зороастрийцы в Иране (историко-этнографический очерк). М.: Наука, 1982, с. 7]. Все признают, что вторая часть имени уштра — переводится как «верблюд». Предлагаются различные варианты: «Обладающий золотистыми верблюдами», «Имеющий старых верблюдов», «Тот, кто ведет верблюдов», «Владелец ценного животного — верблюда» и т. п.

(обратно)

46

См.: Гладкий В.Д. Древний мир. Энциклопедический словарь. Т. I–II. М.: Центрполиграф, 1998, т. I, с. 252.

(обратно)

47

См.: Грантовский Э.А. Послесловие // Бойс М. Зороастрийцы. Верования и обычаи. М.: Наука, 1987, с. 288–289; Дорошенко Е.А. Зороастрийцы в Иране (историко-этнографический очерк). М.: Наука, 1982, с. 9–11.

(обратно)

48

Кузнецов Б.И. Древний Иран и Тибет (История религии бон). СПб.: Изд. «Евразия», 1998, с. 230–233.

(обратно)

49

См.: Фрай Р.Н. Наследие Ирана // Культура народов Востока. Материалы и исследования. М.: Наука, 1971, с. 111.

(href=#r49>обратно)

50

Фрай Р.Н. Наследие Ирана // Культура народов Востока. Материалы и исследования. М.: Наука, 1971, с. 52–53.

(обратно)

51

Бируни Абурейхан. Избранные произведения. Т. I. Памятники минувших поколений / Пер. и примеч. М.А. Салье. Ташкент: Изд. АН Уз. ССР, 1957, с. 118–125.

(обратно)

52

См.: Фрай Р.Н. Наследие Ирана // Культура народов Востока. Материалы и исследования. М.: Наука, 1971, с. 243.

(обратно)

53

Бируни Абурейхан. Избранные произведения. Т. I. Памятники минувших поколений / Пер. и примеч. М.А. Салье. Ташкент: Изд. АН Уз. ССР, 1957, с. 129.

(обратно)

54

См.: Зороастр. Зара-Тустра. Жизненный путь правозвестника в Иране. Штутгарт: «Послание Грааля», 1994.

(обратно)

55

Кузнецов Б.И. Древний Иран и Тибет (История религии бон). СПб.: Изд. «Евразия», 1998, с. 236.

(обратно)

56

Периханян A.T. Общество и право Ирана в Парфянский и Сасанидский периоды. М., 1983, с. 9.

(обратно)

57

Последняя кодификация и канонизация «Авесты» была осуществлена при шахиншахе Хосрове I Ануширване (531–579). Общий ее объем составил тогда 350 тыс. слов, разбитых на 348 глав. Старейший же из сохранившихся списков Писания датируется 1278 г. и содержит только около 83 тыс. слов. В Европу рукопись «Авесты» привез в XVIII в. французский востоковед Анкетиль Дюперрон. В 1771 г. в Париже был издан ее французский перевод [Рак К.В. Мифы Древнего и раннесредневекового Ирана. СПб.; М.: Журнал «Нева» — «Летний сад», 1998, с. 62–65].

(обратно)

58

См.: Авеста в русских переводах (1861–1996) / Сост., общая ред., примеч. и справочн. раздел И.В. Рака. СПб.: Нева, Летний сад, 1998.

(обратно)

59

Несториане — представители еретического движения в христианстве, последователи константинопольского патриарха Нестория (428–431). Несторианство было осуждено на Эфесском соборе 431 г., а его приверженцы были подвергнуты преследованиям и покинули Византию. Монофиситы — сторонники христианского учения, возникшего в противовес несторианству в V в. У истоков монофиситства (от греч. «монос фисис» — «единая природа») стоял патриарх Александрии Кирилл (412–444). Монофиситы подверглись гонениям после того, как Халкидонский собор в 451 г. признал их учение ересью.

(обратно)

60

Луконин В.Т. Сасанидская держава в III–V вв. // История древнего мира. [Кн. 3] Упадок древних обществ / Под ред. И.М. Дьяконова и др. М.: Наука, 1982, с. 187, 191.

(обратно)

61

Бартольд В.В. Рецензия на: А.А. Васильев. Лекции по истории Византии. Т. I // Сочинения. Т. VI. М.: Наука, 1966, с. 578.

(обратно)

62

Луконин В.Т. Сасанидская держава в III–V вв. // История древнего мира. [Кн. 3] Упадок древних обществ / Под ред. И.М. Дьяконова и др. М.: Наука, 1982, с. 192–197.

(обратно)

63

Бартольд В.В. Ислам // Сочинения. Т. VI. М.: Наука, 1966, с. 86.

(обратно)

64

Цит. по: Шукуров Ш.М. Искусство и тайна. М.: Алетейа, 1999, с. 478.

(обратно)

65

Луконин В.Т. Сасанидская держава в III–V вв. // История древнего мира. [Кн. 3] Упадок древних обществ / Под ред. И.М. Дьяконова и др. М.: Наука, 1982, с. 194–195.

(обратно)

66

См.: Луконин В.Т. Культура Сасанидского Ирана. Иран в III–V вв. Очерки по истории культуры // Культура народов Востока. Материалы и исследования. М.: Наука, 1969, с. 98.

(обратно)

67

Сиасет-намэ. Книга о правлении вазира XI столетия Низам ал-Мулька / Пер., введ. в изуч. памятника и примеч. проф. Б.Н. Заходера. М.; Л.: Изд. АН СССР, 1949, с. 204.

(обратно)

68

Сиасет-намэ. Книга о правлении вазира XI столетия Низам ал-Мулька / Пер., введ. в изуч. памятника и примеч. проф. Б.Н. Заходера. М.; Л.: Изд. АН СССР, 1949, с. 272–273.

(обратно)

69

Закопать в землю даже умершего человека у зороастрийцев являлось проявлением полного пренебрежения: их верование запрещало хоронить умерших, дабы не осквернять благую землю. Похоронные обычаи предписывали выставлять тела усопших на растерзание птицам и зверям, а потом кости покойников помещались в специальные гробницы — наусы. Лишь тела царственных особ бальзамировались и помещались в мавзолеи.

(обратно)

70

См.: Бируни Абурейхан. Избранные произведения. Т. I. Памятники минувших поколений / Пер. и примеч. М.А. Салье. Ташкент: Изд. АН Уз. ССР, 1957, с. 213–214.

(обратно)

71

Существует много вариантов написания этой должности: спехбед, испахбаз, испахпат, спахбед и т. п. Само название должности происходит от среднеперсидского «спах» — «войско» и «пат» — «голова».

(обратно)

72

Большаков О.Г. История халифата. Т. I. Ислам в Аравии, 570–633 гт. М: Наука, 1989, с. 24.

(обратно)

73

Колесников А.И. Иран в начале VII века (Источники, внутренняя и внешняя политика, вопросы административного деления) // Палестинский сборник. В. 22 (85). Л.: Наука, 1970, с. 43.

(обратно)

74

Цит. по: Noldeke Th. Geschichte der Perser und Araber zur Zeit der Sasaniden aus der arabischen Chronic des Tabari. Leiden, 1879, S. 268.

(обратно)

75

См.: Пигулевская Н.В. Сирийская средневековая историография. Исследования и переводы. СПб.: Изд. «Дмитрий Буланин», 2000, с. 529–530.

(обратно)

76

Колесников А.И. Иран в начале VII века (Источники, внутренняя и внешняя политика, вопросы административного деления) // Палестинский сборник. В. 22 (85). Л.: Наука, 1970, с. 45.

(обратно)

77

Цит. по: Колесников А.И. Иран в начале VII века (Источники, внутренняя и внешняя политика, вопросы административного деления) // Палестинский сборник. В. 22 (85). Л.: Наука, 1970, с. 58.

(обратно)

78

Колесников А.И. Иран в начале VII века (Источники, внутренняя и внешняя политика, вопросы административного деления) // Палестинский сборник. В. 22 (85). Л.: Наука, 1970, с. 60–61.

(обратно)

79

См.: Иностранцев К.А. Сасанидские этюды. СПб., 1909, с. 75–77.

(обратно)

80

Колесников А.И. Иран в начале VII века (Источники, внутренняя и внешняя политика, вопросы административного деления) // Палестинский сборник. В. 22 (85). Л.: Наука, 1970, с. 65–66.

(обратно)

81

Колесников А.И. Иран в начале VII века (Источники, внутренняя и внешняя политика, вопросы административного деления) // Палестинский сборник. В. 22 (85). Л.: Наука, 1970, с. 66.

(обратно)

82

Колесников А.И. Иран в начале VII века (Источники, внутренняя и внешняя политика, вопросы административного деления) // Палестинский сборник. В. 22 (85). Л.: Наука, 1970, с. 80.

(обратно)

83

Цит. по: Дашков С.Б. Императоры Византии. М.: ИД «Красная площадь», «АПС — книги», 1997, с. 97.

(обратно)

84

О каком физическом недостатке идет речь в тексте предания, неясно. Возможно, это была асиммертия мышечных складок.

(обратно)

85

См.: Кузнецов B.C. Последний правитель Ираншахра. Новосибирск: Наука, Сиб. отд., 1991, с. 16–17.

(обратно)

86

Фрай Р.Н. Наследие Ирана // Культура народов Востока. Материалы и исследования. М.: Наука, 1971, с. 325.

(обратно)

87

Шахрвараз — это не личное имя, а титул полководца: «Вепрь государства». Он получил его от Хосрова II за содействие в воцарении на троне и в дальнейшем не раз оправдывал на полях сражений, возглавляя персидские войска при покорении Сирии, Иерусалима и Египта. Написание его имени собственного в источниках передается в разных вариантах — Росмиозан, Расмизодан, Ромиузан и т. п.

(обратно)

88

Колесников А.И. Иран в начале VII века (Источники, внутренняя и внешняя политика, вопросы административного деления) // Палестинский сборник. В. 22 (85). Л.: Наука, 1970, с. 91.

(обратно)

89

Бируни Абурейхан. Избранные произведения. Т. I. Памятники минувших поколений / Пер. и примеч. М.А. Салье. Ташкент: Изд. АН Уз. ССР, 1957, с. 124–129.

(обратно)

90

Колесников А.И. Денежное хозяйство в Иране в VII веке. М.: Изд. «Восточная литература» РАН, 1998, с. 149–159.

(обратно)

91

К прозвищу Фарруха Хормизда восходит отчество главного героя поэмы А.С. Пушкина «Руслан и Людмила» — Залезарович.

(обратно)

92

Колесников А.И. Денежное хозяйство в Иране в VII веке. М.: Изд. «Восточная литература» РАН, 1998, с. 160.

(обратно)

93

Мюллер А. История ислама от основания до новейших времен / Пер. с нем. под ред. Н.А. Медникова. Т. I–IV. СПб., 1895, т. I, с. 251.

(обратно)

94

Слово «араб» в те годы не несло в себе национального признака, а означало лишь жителя пустынной местности. Одним из его значений даже было «бродяга». Слово «бедуины» восходит к арабскому аль-ахль аль-бадв, т. е. «люди кочевой жизни».

(обратно)

95

См.: Ибрагим Т., Ефремова Н. Мусульманская священная история от Адама до Иисуса. Рассказы Корана о посланниках Божиих. М.: НИЦ «Ладомир», 1996.

(обратно)

96

Грязневич П.А. Формирование арабской народности раннего средневековья (К постановке проблемы) // Ислам. Религия, общество, государство. М.: Наука, 1984, с. 133–134.

(обратно)

97

Дубнов С.М. Учебник еврейской истории для школы и самообразования. Ч. I. Изд. 13-е. СПб., 1912, с. 11.

(обратно)

98

До появления ислама Ка'аба являлась храмом идолопоклонников в Мекке, который был выстроен в форме куба (ка'аб по-арабски — куб).

(обратно)

99

Хишам ибн Мухаммед аль-Калби. Книга об идолах (Китаб аль-аснам) / Пер. с араб., предисл. и примеч. В.В. Полосина // Памятники письменности Востока. LXVIII. М.: Наука, 1984, с. 32.

(обратно)

100

Лямменс. Мекка накануне хиджры // Происхождение ислама. Хрестоматия / Сост. Евг. Беляев. Ч. I. М.; Л., 1931, с. 36–51.

(обратно)

101

Данный эпизод впоследствии вошел в Коран — сýра (глава) 105 «Слон», айаты (стихи) 1–4. Впрочем, в той же суре дана более объективная и, по всей видимости, подлинная причина прекращения похода Абрахи — эпидемия оспы [Коран / Пер. и коммент. И.Ю. Крачковского. Изд. 2-е. М., 1990, с. 653].

(обратно)

102

См., например, Большаков О.Г. История халифата. Т. I. Ислам в Аравии, 570–633 гт. М: Наука, 1989, с. 56–57; Лундин A.T. Южная Аравия в VI в. // Палестинский сборник. В. 8 (71). М.; Л., 1961, с. 61–86; Пиотровский М.Б. «Поход слона» на Мекку (Коран и историческая действительность) // Ислам. Религия, общество, государство. М.: Наука, 1984, с. 28–36.

(обратно)

103

Шифман И.Ш. Набатейское государство и его культура. Из истории культуры доисламской Аравии. М.: Наука, 1976, с. 23–25.

(обратно)

104

Матвеев К.П., Сазонов А.А. Пять жизней древней Сури. М.: Мол. Гвардия, 1989, с. 104.

(обратно)

105

Матвеев К.П., Сазонов А.А. Пять жизней древней Сури. М.: Мол. Гвардия, 1989, с. 105–106.

(обратно)

106

Византийских императоров бедуины называли кайсар (искаженное от кесарь), саму Византию — Румом, ее столицу — аль-Кустантынийа, византийцев — рум (ед. ч. румийй, в русской транслитерации соответственно ромеи и ромей), а христиан всех сект и течений — насара (от назареяне).

(обратно)

107

Пигулевская Н.В. Арабы у границ Византии и Ирана в IV–VI вв. М.; Л.: Наука, 1964, с. 23–24.

(обратно)

108

Пигулевская Н.В. Арабы у границ Византии и Ирана в IV–VI вв. М.; Л.: Наука, 1964, с. 62–63.

(обратно)

109

Цит. по: Пигулевская Н. Месопотамия на рубеже V–VI вв. н. э. Сирийская хроника Иешу Стилита как исторический источник // Труды Института Востоковедения АН СССР. Т. XXXI. М.; Л., 1940, с. 136.

(обратно)

110

Слово «Аллах» является сокращением от аль-иллах, т. е. «бог», где основа «ил» — это общесемитский корень для обозначения понятия бога [Петрушевский И.П. Ислам в Иране в VII–XV веках (Курс лекций). Л.: Изд. ЛГУ, 1966, с. 1].

(обратно)

111

Родоначальник рода омейядов — Омейя (Умаййа) получил при рождении имя в уменьшительной форме от слова «'амат», что означало «рабыня». Это соответствовало древней традиции давать иногда мальчикам «женские» имена, чтобы уберечь их от демонов зла [Гафуров A.T. Имя и история: Об именах арабов, персов, таджиков и тюрков. Словарь. М.: Наука, 1987, с. 11].

(обратно)

112

Соловьев B.C. Магомет. Основатель ислама. М.: Соратник, 1994, с. 14.

(обратно)

113

Арабский язык, как известно, относится к группе семитских языков, которые возникли на основе финикийского языка. Со временем международным стал семитский язык арамеев. От арамейского письма произошло «квадратное» письмо иврит, тадморская, пехлевийская и набатейская письменности. Из последней развилась древнеарабская письменность, а позднее в Куфе было разработано ломаное куфическое письмо. Следующим этапом явилось его упрощение и превращение в письменность насихи, развившуюся в современный арабский алфавит. Наиболее ранняя надпись на языке, который лег в основу литературного арабского языка, Намарская надпись — относится к 328 г. до н. э. [Шифман И.Ш. Набатейское государство и его культура. Из истории культуры доисламской Аравии. М.: Наука, 1976, с. 69–84].

(обратно)

114

Соседние народы бедуины Аравии называли словом а'джам (а'джамиййун), мн. ч. а'аджим, т. е. «говорящие с трудом», «неправильно произносящие».

(обратно)

115

Ханиф (мн. ч. — хунафа) — арабизированная форма слова «ханпа», т. е. «язычник», — так в Сирии называли нехристиан. У евреев слово «ханеф» означало «грешник», «обманщик».

(обратно)

116

Это одна из дат, которую можно найти в первоисточниках, научных трудах и художественных произведениях. Указываются и другие: чаще всего — «через 50 дней после похода слона», т. е. 8 раби I (20 апреля); можно встретить даты 22 апреля, 29 августа и т. п. [более полно см.: Большаков О.Г. История халифата. Т. I. Ислам в Аравии, 570–633 гт. М: Наука, 1989, с. 64, 235–236].

(обратно)

117

Борисов В.М. Арабское средневековье и ислам. Учебное пособие. М., 1968, с. 11.

(обратно)

118

Имена Ахмад (Ахмед) и Мухаммед образованы от одного и того же корня хамида — «хвалить», «славить». Соответственно первое из них означает «Восхваляемый», а второе «Прославляемый», «Хвалимый».

(обратно)

119

Коран / Пер. и коммент. И.Ю. Крачковского. Изд. 2-е. М., 1990, 66:6.

(обратно)

120

Евангелие от Иоанна // Библия. Книги Священного писания Ветхого и Нового завета. М.: Издание Московской патриархии, 1979, XVI: 7–8.

(обратно)

121

См., напр.: Хрестоматия по исламу / Пер. с араб., сост. и отв. ред. С.М. Прозоров. М.: Наука, 1994, с. 12–24; 150; 152; 154.

(обратно)

122

Ахмед ибн Фарис ар-Рази. Ауджаз ас-сийар ли-хайр аль-башар («Кратчайшее жизнеописание наилучшего из людей») // Хрестоматия по исламу / Пер. с араб., сост. и отв. ред. С.М. Прозоров. М.: Наука, 1994, с. 27; Бируни Абурейхан. Избранные произведения. Т. I. Памятники минувших поколений / Пер. и примеч. М.А. Салье. Ташкент: Изд. АН Уз. ССР, 1957, с. 51.

(обратно)

123

Гафуров A.T. Имя и история: Об именах арабов, персов, таджиков и тюрков. Словарь. М.: Наука, 1987, с. 4.

(обратно)

124

Панова В.Ф., Бахтин Ю.Б. Жизнь Мухаммеда. М.: Политиздат, 1990, с. 32.

(обратно)

125

Ахмед ибн Фарис ар-Рази. Ауджаз ас-сийар ли-хайр аль-башар («Кратчайшее жизнеописание наилучшего из людей») // Хрестоматия по исламу / Пер. с араб., сост. и отв. ред. С.М. Прозоров. М.: Наука, 1994, с. 29.

(обратно)

126

См.: Ирвинг В. Жизнь Магомета / Репринтное изд. М.: Лит. фонд РСФСР, 1991, с. 22.

(обратно)

127

Панова В.Ф., Бахтин Ю.Б. Жизнь Мухаммеда. М.: Политиздат, 1990, с. 44.

(обратно)

128

Цит. по: Аль-Мансури И. Мусульманские праздники и обряды. М.: Изд. «Гэотар», 1997, с. 81.

(обратно)

129

Личное имя этого дяди Пророка — Абд Манаф — было языческим, его постарались забыть, и в историю ислама он вошел по кунйе Абу Талиб.

(обратно)

130

Возраст Хадиджи мы даем, следуя мусульманской традиции, однако имеются свидетельства, что ей в год замужества с Мухаммедом было 28 лет.

(обратно)

131

Имя третьей дочери Мухаммеда, имевшее форму кунйи, — Умм Кулсум, т. е. «мать Кулсума», может ввести в заблуждение, что у нее был сын по имени Кулсум. Это неверно: она была бездетна и наречена так при рождении. В данном случае женская кунйа, как мы уже отмечали, выступает как личное имя и означает «Полнощекая» [Гафуров A.T. Имя и история: Об именах арабов, персов, таджиков и тюрков. Словарь. М.: Наука, 1987, с. 4].

(обратно)

132

Арабская именная основа «абу» в родительном падеже изменяется на форму «аби».

(обратно)

133

Личное имя Абу Бакра было языческим и позже было заменено самим Пророком на благочестивое — Абдаллах (т. е. «раб Аллаха»), но в историю ислама он вошел под другим именем, данным ему Пророком — Абу Бакр («Отец целомудрия»). Аль-Бируни сообщает, что во времена джахилийи именем Абу Бакра было Абд аль-Ка'аба [Бируни Абурейхан. Избранные произведения. Т. I. Памятники минувших поколений / Пер. и примеч. М.А. Салье. Ташкент: Изд. АН Уз. ССР, 1957, с. 142]. Известно также, что другими языческими именами Абу Бакра были Абд аль-Узза и Абд аль-Лат [Аляутдинов Ш. Путь к вере и совершенству / Под. ред. М. Заргишиева, изд. 2-е. М: Muslim Media Press, Фонд «Мир образования», 2001. (Bibliotheca Islamica), с. 104].

(обратно)

134

Скорее всего имеется в виду христианство.

(обратно)

135

Коран / Пер. смыслов и коммент. Валерии Пороховой. Изд. 2-е, перераб. и доп. / Гл. ред. д-р Мухаммад Сайд Аль Рошд. Дамаск-Москва, 1996, 38:4–8.

(обратно)

136

Коран / Пер. смыслов и коммент. Валерии Пороховой. Изд. 2-е, перераб. и доп. / Гл. ред. д-р Мухаммад Сайд Аль Рошд. Дамаск-Москва, 1996, 38:8.

(обратно)

137

Кузнецов Б.И. Древний Иран и Тибет (История религии бон). СПб.: Изд. «Евразия», 1998, с. 235.

(обратно)

138

Коран / Пер. смыслов и коммент. Валерии Пороховой. Изд. 2-е, перераб. и доп. / Гл. ред. д-р Мухаммад Сайд Аль Рошд. Дамаск-Москва, 1996, 9:23.

(обратно)

139

Коран / Пер. и коммент. И.Ю. Крачковского. Изд. 2-е. М., 1990, 49:10.

(обратно)

140

Имеется в виду — в аду, за то, что поддерживала у мужа ненависть к Пророку и «бросала колючки у него на дороге» [Коран / Пер. и коммент. И.Ю. Крачковского. Изд. 2-е. М., 1990, с. 655].

(обратно)

141

Коран / Пер. смыслов и коммент. Валерии Пороховой. Изд. 2-е, перераб. и доп. / Гл. ред. д-р Мухаммад Сайд Аль Рошд. Дамаск-Москва, 1996.

(обратно)

142

Крымский А. История мусульманства. Самостоятельные очерки, обработки и дополнительные переводы из Дози и Гольдциэра. Ч. I и II. М., 1903–1911, ч. I, с. 42; Панова В.Ф., Бахтин Ю.Б. Жизнь Мухаммеда. М.: Политиздат, 1990, с. 256.

(обратно)

143

Бартольд В.В. Панисламизм // Сочинения. Т. VI. М.: Наука, 1966, с. 401.

(обратно)

144

Коран / Пер. и коммент. И.Ю. Крачковского. Изд. 2-е. М., 1990, 2:212 (216)—213.

(обратно)

145

Большаков О.Г. История халифата. Т. I. Ислам в Аравии, 570–633 гт. М: Наука, 1989, с. 100.

(обратно)

146

Насир-и Хусрау. Сафар-намэ. Книга путешествия / Пер. и вступ. статья Е.Э.Бертельса. М.; Л.: Academia, 1933, с. 159.

(обратно)

147

Большаков О.Г. История халифата. Т. I. Ислам в Аравии, 570–633 гт. М: Наука, 1989, с. 108.

(обратно)

148

Бартольд В.В. Культура мусульманства // Сочинения. Т. VI. М.: Наука, 1966, с. 159–160.

(обратно)

149

Большаков О.Г. История халифата. Т. II. Эпоха великих завоеваний, 633–656 гг. М.: Наука, 1993, с. 138.

(обратно)

150

Коран / Пер. и коммент. И.Ю. Крачковского. Изд. 2-е. М., 1990, 3:138 (144).

(обратно)

151

Цит. по: Панова В.Ф., Бахтин Ю.Б. Жизнь Мухаммеда. М.: Политиздат, 1990, с. 356.

(обратно)

152

Коран / Пер. смыслов и коммент. Валерии Пороховой. Изд. 2-е, перераб. и доп. / Гл. ред. д-р Мухаммад Сайд Аль Рошд. Дамаск-Москва, 1996, 4:3.

(обратно)

153

Большаков О.Г. История халифата. Т. I. Ислам в Аравии, 570–633 гт. М: Наука, 1989, с. 253.

(обратно)

154

Панова В.Ф., Бахтин Ю.Б. Жизнь Мухаммеда. М.: Политиздат, 1990, с. 299.

(обратно)

155

Сведения о том, под каким именно деревом была принесена эта клятва, вскоре были забыты. Сын одного из участников клятвы, Са'ид ибн аль-Мусаййаб, рассказывал много лет спустя: «Мой отец, бывший одним из тех, которые приветствовали Пророка под деревом, год спустя сам уже не мог установить место этого происшествия» [цит. по: Гольдциэр И. Культ святых в исламе (Мухаммеданские эскизы). М.: ОГИЗ, 1938, с.45].

(обратно)

156

Большаков О.Г. История халифата. Т. I. Ислам в Аравии, 570–633 гт. М: Наука, 1989, с. 145.

(обратно)

157

Цит. по: Панова В.Ф., Бахтин Ю.Б. Жизнь Мухаммеда. М.: Политиздат, 1990, с. 437.

(обратно)

158

Цит. по: Большаков О.Г. История халифата. Т. I. Ислам в Аравии, 570–633 гт. М: Наука, 1989, с. 160.

(обратно)

159

Цит. по: Крымский А. История мусульманства. Самостоятельные очерки, обработки и дополнительные переводы из Дози и Гольдциэра. Ч. I и II. М., 1903–1911, ч. I, с. 59.

(обратно)

160

Коран / Пер. смыслов и коммент. Валерии Пороховой. Изд. 2-е, перераб. и доп. / Гл. ред. д-р Мухаммад Сайд Аль Рошд. Дамаск-Москва, 1996, 69:40–43.

(обратно)

161

Женщина, взятая в плен, считалась у бедуинов рабыней. Женой она могла стать только в случае, если ее хозяин давал ей свободу и платил за нее выкуп ее родственникам.

(обратно)

162

Коран / Пер. смыслов и коммент. Валерии Пороховой. Изд. 2-е, перераб. и доп. / Гл. ред. д-р Мухаммад Сайд Аль Рошд. Дамаск-Москва, 1996, с. 784.

(обратно)

163

Коран / Пер. смыслов и коммент. Валерии Пороховой. Изд. 2-е, перераб. и доп. / Гл. ред. д-р Мухаммад Сайд Аль Рошд. Дамаск-Москва, 1996, 33:37.

(обратно)

164

Цит. по: Большаков О.Г. История халифата. Т. I. Ислам в Аравии, 570–633 гт. М: Наука, 1989, с. 168.

(обратно)

165

Собственно говоря, Георгий (по некоторым источникам, его имя — Кир) прислал двух девушек: Марию и ее сестру Сирин. Мухаммед взял себе Марию, а Сирин подарил одному из своих сподвижников, имена которых в исторических хрониках указываются разные. Это Джахм ибн Кайс аль-Абдари (и тогда Сирин — мать Закарийа ибн Джахма), Хассан ибн Сабит (и тогда Сирин — мать Абд ар-Рахмана ибн Хассана), Мухаммед ибн Маслама аль-Ансари и, наконец, Дихйа ибн Халифа аль-Калби ['Абд ар-Рахман ибн 'Абд ал-Хакам. Завоевание Египта, ал-Магриба и ал-Андалуса / Пер. с араб., предисл. и примеч. С.Б.Певзнера. М.: Наука, 1985, с. 66–67].

(обратно)

166

См.: Шукуров Ш.М. Искусство и тайна. М.: Алетейа, 1999, с. 363–364.

(обратно)

167

Шукуров Ш.М. Искусство и тайна. М.: Алетейа, 1999, с. 389.

(обратно)

168

Фрилинг Р. Христианство и ислам: Духовные борения человечества на пути к самопознанию / Пер. с нем. А. Прокопьева. М.: Энигма, 1997, с. 56.

(обратно)

169

Коран / Пер. смыслов и коммент. Валерии Пороховой. Изд. 2-е, перераб. и доп. / Гл. ред. д-р Мухаммад Сайд Аль Рошд. Дамаск-Москва, 1996, 33:50–52.

(обратно)

170

Асма бинт Умайс и ее родные и сводные сестры вообще оказались завидными невестами: Маймуна вышла замуж за Пророка, Лубаба бинт аль-Харис — за аль-Аббаса ибн аль-Мутталиба, а Зайнаб бинт Умайс — за Хамзу ибн Абд аль-Мутталиба.

(обратно)

171

Помимо указанного, термин «имам» впоследствии приобрел несколько значений. Имамами стали называться главы мусульманской общины и мусульманского государства. В этом значении имам — то же самое, что халиф; имама-халифа обозначали титулом аль-имам аль-кабир («великий имам»). Предстоятели на молитве, имамы соборных мечетей, «пятничные имамы» (аль-имам аль-джума), имамы квартальных и сельских мечетей именовались аль-имам ас-сагир («малые имамы»). И, наконец, термин «имам» используется в качестве почетного прозвища крупнейших религиозных авторитетов, основателей направлений, толков, школ и т. п.

(обратно)

172

Азан был введен в 622/23 г. и первоначально состоял из одной фразы: «ас-салат джами 'атан», т. е. «молитва — вместе». Позднее формула призыва к молитве стала более пространной: «Аллах — велик (Аллаху акбар), Аллах — велик, Аллах — велик. Свидетельствую, что нет Бога, кроме Аллаха. Свидетельствую, что Мухаммед — посланник Аллаха. Идите на молитву! Идите ко спасению! Аллах — велик, Аллах — велик. Нет Бога, кроме Аллаха». Перед утренней молитвой добавлялись слова: «молитва лучше сна».

(обратно)

173

Шакьямуни — одно из имен, данное основателю буддизма Сиддхартхе Гаутаме, или Будде (623–544 гг. до н. э.), Ашока — правитель древнеиндийской Магадхской империи (273 или 268–236 или 232 гг. до н. э.). Константин I Великий (ок. 285–337) — римский император с 306 г., основатель г. Константинополя (324–330).

(обратно)

174

Бартольд В.В. Ислам // Сочинения. Т. VI. М.: Наука, 1966, с. 81.

(обратно)

175

Колесников А.И. Две редакции письма Мухаммеда сасанидскому шаху Хосрову II Парвизу // Палестинский сборник. В. 17 (80). История и филология стран Ближнего Востока в древности и средневековье. Л.: Наука, 1967, с. 75.

(обратно)

176

См., напр.: Большаков О.Г. История халифата. Т. I. Ислам в Аравии, 570–633 гт. М: Наука, 1989, с. 154.

(обратно)

177

Кузнецов B.C. Последний правитель Ираншахра. Новосибирск: Наука, Сиб. отд., 1991, с. 72.

(обратно)

178

Грязневич П.А. Формирование арабской народности раннего средневековья (К постановке проблемы) // Ислам. Религия, общество, государство. М.: Наука, 1984, с. 133.

(обратно)

179

Грязневич П.А. Проблемы изучения истории возникновения ислама // Ислам. Религия, общество, государство. М.: Наука, 1984, с. 12.

(обратно)

180

Климович Л.И. Книга о Коране, его происхождении и мифологии. Изд. 2-е. М.: Политиздат, 1988, с. 33–34.

(обратно)

181

Ахмед ибн Фарис ар-Рази. Ауджаз ас-сийар ли-хайр аль-башар («Кратчайшее жизнеописание наилучшего из людей») // Хрестоматия по исламу / Пер. с араб., сост. и отв. ред. С.М. Прозоров. М.: Наука, 1994, с. 32.

(обратно)

182

См.: Аш-Шахрастани, Абу-л-Фатх Мухаммед ибн Абд аль-Карим. Книга о религиях и сектах. Ч. I. Ислам / Пер. с араб., введ. и коммент. С.М. Прозорова // Письменные памятники Востока. LXXV. М.: Наука, 1984, с. 36–37.

(обратно)

183

Бартольд В.В. Ислам // Сочинения. Т. VI. М.: Наука, 1966, с. 103.

(обратно)

184

Пиотровский М.Б. Химйаритский каиль Сумайфа' Зу-л-Кала' и халиф Абу Бакр // Письменные памятники и проблемы истории культуры народов Востока. XII Годичная научная сессия ЛО ИВАН СССР. Ч. III. М.: Наука, 1977, с. 32–33.

(обратно)

185

Коран / Пер. с араб, и коммент. М.Н.-О. Османова. 2-е изд., перераб. и доп. М.: НИЦ «Ладомир», 1999, 2:256.

(обратно)

186

Пиотровский М.Б. Химйаритский каиль Сумайфа' Зу-л-Кала' и халиф Абу Бакр // Письменные памятники и проблемы истории культуры народов Востока. XII Годичная научная сессия ЛО ИВАН СССР. Ч. III. М.: Наука, 1977, с. 33.

(обратно)

187

Колесников A.M. Сражение при Зу-Каре // Палестинский сборник. В. 19 (82). Вопросы истории и культуры на Ближнем Востоке (древность и средневековье). Л.: Наука, 1969, с. 77–78.

(обратно)

188

См.: Колесников А.И. Иран в начале VII века (Источники, внутренняя и внешняя политика, вопросы административного деления) // Палестинский сборник. В. 22 (85). Л.: Наука, 1970, с. 50.

(обратно)

189

Учение о четырех «праведных» халифах (араб. — аль-хулафа ар-рашидун, т. е. «халифы, идущие правильным путем») было разработано не при их жизни. Оно появилось не ранее второй половины VIII в., через 100 лет после смерти Али ибн Аби Талиба. Впоследствии в мусульманской историографии период правления четырех «праведных» халифов был признан счастливой эпохой, аль-'аср ас-са 'адат.

(обратно)

190

Полное имя Мусайлимы было таким: Абу Сумама Маслама (или Муслим) ибн Кабир ибн Хабиб. Презрительное производное от Масламы — Мусайлима, т. е. Масламишка, «лжепророк» получил от первых мусульман.

(обратно)

191

Цит. по: Бируни Абурейхан. Избранные произведения. Т. I. Памятники минувших поколений / Пер. и примеч. М.А. Салье. Ташкент: Изд. АН Уз. ССР, 1957, с. 215.

(обратно)

192

Бартольд В.В. Мусейлима // Сочинения. Т. VI. М.: Наука, 1966, с. 571.

(обратно)

193

Бартольд В.В. Мусейлима // Сочинения. Т. VI. М.: Наука, 1966, с. 571.

(обратно)

194

См.: Панова В.Ф., Бахтин Ю.Б. Жизнь Мухаммеда. М.: Политиздат, 1990, с. 485.

(обратно)

195

Цит. по: Бартольд В.В. Мусейлима // Сочинения. Т. VI. М.: Наука, 1966, с. 571.

(обратно)

196

Мюллер А. История ислама от основания до новейших времен / Пер. с нем. под ред. Н.А. Медникова. Т. I–IV. СПб., 1895, т. I, с. 251.

(обратно)

197

Тайи, или тáзи — название арабов у персов. Первое слово происходит от персидского названия приграничного арабского племени таи (таиты), а второе — от одного из мифических родоначальников арабов Таза.

(обратно)

198

Большаков О.Г. История халифата. Т. I. Ислам в Аравии, 570–633 гг. М: Наука, 1989, с. 210.

(обратно)

199

Большаков О.Г. История халифата. Т. I. Ислам в Аравии, 570–633 гг. М: Наука, 1989, с. 211.

(обратно)

200

Жители Аравийского полуострова, побывавшие в междуречье Тигра и Евфрата много веков назад, дали название ас-Савад, сопоставив цвета своей родной по преимуществу красноватой пустыни с зелеными садами Южной Месопотамии, издалека казавшимися черными.

Эту часть Сасанидской империи сами персы называли Дил Ираншахр, «Сердце Ираншахра» [Ибн Хордадбех. Книга путей и стран / Пер. с араб., коммент., исследование, указ. и карты Наили Велихановой. Баку: Элм, 1986, с. 55, 144].

(обратно)

201

Колесников А.И. Завоевание Ирана арабами (Иран при «праведных» халифах). М.: Наука, 1982, с. 55.

(обратно)

202

Чистякова Т.А. Арабский халифат. Пособие для учителя. М.: Учпедгиз РСФСР, 1962, с. 32.

(обратно)

203

Цит. по: Крымский А. История мусульманства. Самостоятельные очерки, обработки и дополнительные переводы из Дози и Гольдциэра. Ч. I и II. М., 1903–1911, ч. I, с. 32.

(обратно)

204

Цит. по: 'Абд ар-Рахман ибн 'Абд ал-Хакам. Завоевание Египта, ал-Магриба и ал-Андалуса / Пер. с араб., предисл. и примеч. С.Б. Певзнера. М.: Наука, 1985, с. 166.

(обратно)

205

См.: Хрестоматия по истории Халифата / Сост. и перев. Л.И. Надирадзе. М.: Изд. МГУ, 1968, с. 92.

(обратно)

206

См.: Чистякова Т.А. Арабский халифат. Пособие для учителя. М.: Учпедгиз РСФСР, 1962, с. 33.

(обратно)

207

Пигулевская Н.В. Сирийская средневековая историография. Исследования и переводы. СПб.: Изд. «Дмитрий Буланин», 2000, с. 669.

(обратно)

208

См.: Большаков О.Г. История халифата. Т. II. Эпоха великих завоеваний, 633–656 гг. М.: Наука, 1993, с. 57, 234.

(обратно)

209

См.: Muir W. The Califate, its decline and fall. Edinburgh, 1924, р. 82–83.

(обратно)

210

Это имя мы передаем в арабской транслитерации, может быть, оно является искаженной формой имени Гален.

(обратно)

211

Большаков О.Г. История халифата. Т. II. Эпоха великих завоеваний, 633–656 гг. М.: Наука, 1993, с. 44–45.

(обратно)

212

Benjamin S.G.W. Persia. L.; N.Y., 1914, р. 274.

(обратно)

213

Мюллер А. История ислама от основания до новейших времен / Пер. с нем. под ред. Н.А. Медникова. Т. I–IV. СПб., 1895, т. I, с. 260.

(обратно)

214

Muir W. The Califate, its decline and fall. Edinburgh, 1924, р. 89.

(обратно)

215

Иностранцев К.А. Сасанидские этюды. СПб., 1909, с. 46–50; Пигулевская Н.В., Якубовский А.Ю., Петрушевский И.П., Строева Л.В., Беленицкий Л.М. История Ирана с древнейших времен до конца XVIII века / Отв. ред. В.В. Струве. Л.: Изд. ЛГУ, 1958, с. 73–74.

(обратно)

216

Иностранцев К.А. Сасанидские этюды. СПб., 1909, с. 78.

(обратно)

217

Аммиан Марцеллин. История / Пер. Ю. Кулаковского. Киев, 1906, XXV: 1-12; Луконин В.Т., Бану-Лахути Ц.Б. Комментарий // Фирдоуси. Шахнаме. Т. IV. М.: НИЦ «Ладомир» — «Наука», 1994, с. 436.

(обратно)

218

Иностранцев К.А. Сасанидские этюды. СПб., 1909, с. 50.

(обратно)

219

Пигулевская Н.В., Якубовский А.Ю., Петрушевский И.П., Строева Л.В., Беленицкий Л.М. История Ирана с древнейших времен до конца XVIII века / Отв. ред. В.В. Струве. Л.: Изд. ЛГУ, 1958, с. 86–87.

(обратно)

220

Аравийская старина. Из древней арабской поэзии и прозы. М.: Наука, 1983, с. 141.

(обратно)

221

Пигулевская Н.В., Якубовский А.Ю., Петрушевский И.П., Строева Л.В., Беленицкий Л.М. История Ирана с древнейших времен до конца XVIII века / Отв. ред. В.В. Струве. Л.: Изд. ЛГУ, 1958, с. 86–87.

(обратно)

222

Колесников А.И. Завоевание Ирана арабами (Иран при «праведных» халифах). М.: Наука, 1982, с. 88.

(обратно)

223

Фирдоуси. Шахнаме. Т. I–IX. М., 1972, т. IX, с. 315.

(обратно)

224

Цит. по: Karaka D.F. History of Parsis. Vol. I. L., 1884, р. 15–16.

(обратно)

225

Цит. по: Кузнецов B.C. Последний правитель Ираншахра. Новосибирск: Наука, Сиб. отд., 1991, с. 95.

(обратно)

226

Колесников А.И. Завоевание Ирана арабами (Иран при «праведных» халифах). М.: Наука, 1982, с. 90.

(обратно)

227

Цит. по: Кузнецов B.C. Последний правитель Ираншахра. Новосибирск: Наука, Сиб. отд., 1991, с. 118.

(обратно)

228

Возможно, этот пехлеван и полководец Хормизд, проигравший Мусанне ибн аль-Харису битву у развалин Вавилона в 634 г., одно и то же лицо.

(обратно)

229

Коран / Пер. смыслов и коммент. Валерии Пороховой. Изд. 2-е, перераб. и доп. / Гл. ред. д-р Мухаммад Сайд Аль Рошд. Дамаск-Москва, 1996, 4:102.

(обратно)

230

Колесников А.И. Завоевание Ирана арабами (Иран при «праведных» халифах). М.: Наука, 1982, с. 91.

(обратно)

231

Колесников А.И. Завоевание Ирана арабами (Иран при «праведных» халифах). М.: Наука, 1982, с. 91–92.

(обратно)

232

Колесников А.И. Завоевание Ирана арабами (Иран при «праведных» халифах). М.: Наука, 1982, с. 92.

(обратно)

233

Фирдоуси. Шахнаме. Т. I–IX. М., 1972, т. IX, с. 329.

(обратно)

234

Колесников А.И. Завоевание Ирана арабами (Иран при «праведных» халифах). М.: Наука, 1982, с. 93.

(обратно)

235

Колесников А.И. Завоевание Ирана арабами (Иран при «праведных» халифах). М.: Наука, 1982, с. 95.

(обратно)

236

См.: Колесников А.И. Завоевание Ирана арабами (Иран при«праведных» халифах). М.: Наука, 1982, с. 93.

(обратно)

237

Колесников А.И. Завоевание Ирана арабами (Иран при «праведных» халифах). М.: Наука, 1982, с. 95.

(обратно)

238

Фирдоуси. Шахнаме. Изд. 2-е. Т. I–IV. М.: НИЦ «Ладомир» — «Наука», 1994, т. I, с. 64–65.

(обратно)

239

См.: Колесников А.И. Завоевание Ирана арабами (Иран при «праведных» халифах). М.: Наука, 1982, с. 95.

(обратно)

240

Колесников А.И. Завоевание Ирана арабами (Иран при «праведных» халифах). М.: Наука, 1982, с. 95.

(обратно)

241

Беляев Е.А. Арабы, ислам и Арабский халифат в раннее средневековье. М.: Наука, 1965, с. 138.

(обратно)

242

Большаков О.Г. История халифата. Т. II. Эпоха великих завоеваний, 633–656 гг. М.: Наука, 1993, с. 65.

(обратно)

243

См., напр., Пигулевская Н.В., Якубовский А.Ю., Петрушевский И.П., Строева Л.В., Беленицкий Л.М. История Ирана с древнейших времен до конца XVIII века / Отв. ред. В.В. Струве. Л.: Изд. ЛГУ, 1958, с. 70.

(обратно)

244

Кузнецов B.C. Последний правитель Ираншахра. Новосибирск: Наука, Сиб. отд., 1991, с. 157–158.

(обратно)

245

Иностранцев К.А. Сасанидские этюды. СПб., 1909, с. 76.

(обратно)

246

Иностранцев К.А. Сасанидские этюды. СПб., 1909, с. 77.

(обратно)

247

Muir W. The Califate, its decline and fall. Edinburgh, 1924, р. 117.

(обратно)

248

Мюллер А. История ислама от основания до новейших времен / Пер. с нем. под ред. Н.А. Медникова. Т. I–IV. СПб., 1895, т. I, с. 270.

(обратно)

249

От великого до смешного. Антология мирового анекдота. Киев: Довира, 1994, с. 163.

(обратно)

250

Мюллер А. История ислама от основания до новейших времен / Пер. с нем. под ред. Н.А. Медникова. Т. I–IV. СПб., 1895, т. I, с. 273.

(обратно)

251

Кузнецов B.C. Последний правитель Ираншахра. Новосибирск: Наука, Сиб. отд., 1991, с. 198.

(обратно)

252

История ат-Табари. Ташкент: Изд. «Фан» АН Узб. ССР, 1987, с. 24–30.

(обратно)

253

История ат-Табари. Ташкент: Изд. «Фан» АН Узб. ССР, 1987, с. 30.

(обратно)

254

Шефер Э. Золотые прииски Самарканда. Книга о чужеземных диковинах в империи Тан / Пер. с англ. Е.В. Зеймаля и Е.И. Лубо-Лесниченко // Культура народов Востока. Материалы и исследования. М.: Наука, 1981, с. 24, 45.

(обратно)

255

Мюллер А. История ислама от основания до новейших времен / Пер. с нем. под ред. Н.А. Медникова. Т. I–IV. СПб., 1895, т. I, с. 275.

(обратно)

256

Цит. по: Борисов В.М. Арабское средневековье и ислам. Учебное пособие. М., 1968, с. 37.

(обратно)

257

Гладкий В.Д. Древний мир. Энциклопедический словарь. Т. I–II. М.: Центрполиграф, 1998, т. II, с. 209; Чистякова Т.А. Арабский халифат. Пособие для учителя. М.: Учпедгиз РСФСР, 1962, с. 37.

(обратно)

258

Завоевав Египет, арабы не стали заимствовать это греческое название страны (Айхиптос), а воспользовались собственным древним названием — Миср, которое сохранилось в арабоязычных странах до сих пор. По преданию, арабское название Египта было связано с именем легендарного Мисра ибн Хама ибн Нуха, т. е. внука библейского Ноя.

(обратно)

259

См.: Зиауддин Сардар, Зафар Аббас Малик. Мухаммед // Серия «Экспресс-эрудит». Ростов-на-Дону: Изд. «Феникс», 1997, с. 138.

(обратно)

260

Шукуров Ш.М. Искусство и тайна. М.: Алетейа, 1999, с. 71.

(обратно)

261

Джихад в переводе с арабского означает «стараться», «прилагать усилия», «бороться». Его синонимом часто выступает слово «газават» — мн. ч. от газа' или газва, что переводится как «воевать», «совершать поход».

(обратно)

262

Коран / Пер. с араб, и коммент. М.Н.-О. Османова. 2-е изд., перераб. и доп. М.: НИЦ «Ладомир», 1999.

(обратно)

263

Мюллер А. История ислама от основания до новейших времен / Пер. с нем. под ред. Н.А. Медникова. Т. I–IV. СПб., 1895, т. I, с. 274.

(обратно)

264

Мюллер А. История ислама от основания до новейших времен / Пер. с нем. под ред. Н.А. Медникова. Т. I–IV. СПб., 1895, т. I, с. 248–250.

(обратно)

265

Цит. по: Сиасет-намэ. Книга о правлении вазира XI столетия Низам ал-Мулька / Пер., введ. в изуч. памятника и примеч. проф. Б.Н. Заходера. М.; Л.: Изд. АН СССР, 1949, с. 232.

(обратно)

266

Мюллер А. История ислама от основания до новейших времен / Пер. с нем. под ред. Н.А. Медникова. Т. I–IV. СПб., 1895, т. I, с. 250.

(обратно)

267

Мюллер А. История ислама от основания до новейших времен / Пер. с нем. под ред. Н.А. Медникова. Т. I–IV. СПб., 1895, т. I, с. 277–278.

(обратно)

268

Грязневич П.А. Аравия и арабы (К истории термина ал-'араб) // Письменные памятники и проблемы истории культуры народов Востока. XII Годичная научная сессия ЛО ИВАН СССР. М.: Наука, 1977. Ч. III, с. 49.

(обратно)

269

Цит. по: Tritton A.S. The Caliphs and their Non-Muslim Subjects: A Critical Study of the Covenant of 'Umar. L.: Oxford, 1970, р. 137.

(обратно)

270

Керимов Г.М. Шариат и его социальная сущность. М.: Наука, 1978, с. 167–168.

(обратно)

271

См.: Хрестоматия по истории Халифата / Сост. и перев. Л.И. Надирадзе. М.: Изд. МГУ, 1968, с. 40.

(обратно)

272

О происхождении термина «диван» позднее писал арабский историк аль-Макризи: «О том, почему он назван диваном, существует два мнения. Первое из них: Хосрой однажды осматривал писцов своего дивана и увидел, что они считали в уме, и он воскликнул: "Диване", т. е. "шутники", и стало называться место их [работы] этим словом. [Из текста не ясно, о каком шахиншахе идет речь, так как, мы уже это отмечали, в просторечии Хосровами арабы называли всех последних Сасанидов. — А.А.] Второе мнение: диван — название по-персидски для шайтанов, и назвали счетоводов этим именем из-за искусности их в делах и из-за того, что они могли угадывать то, что было на виду, и то, что было скрыто… Потом стали называть место, где они сидели, их именем и говорили — диван» [см.: Хрестоматия по истории Халифата / Сост. и перев. Л.И. Надирадзе. М.: Изд. МГУ, 1968, с. 73].

(обратно)

273

'Абд ар-Рахман ибн 'Абд ал-Хакам. Завоевание Египта, ал-Магриба и ал-Андалуса / Пер. с араб., предисл. и примеч. С.Б. Певзнера. М.: Наука, 1985, с. 123.

(обратно)

274

См.: Хрестоматия по истории Халифата / Сост. и перев. Л.И. Надирадзе. М.: Изд. МГУ, 1968, с. 76–79.

(обратно)

275

См.: Большаков О.Г. История халифата. Т. II. Эпоха великих завоеваний, 633–656 гг. М.: Наука, 1993, с. 146–147.

(обратно)

276

Большаков О.Г. История халифата. Т. II. Эпоха великих завоеваний, 633–656 гг. М.: Наука, 1993, с. 148.

(обратно)

277

См.: Хрестоматия по истории Халифата / Сост. и перев. Л.И. Надирадзе. М.: Изд. МГУ, 1968, с. 79.

(обратно)

278

См.: Хрестоматия по истории Халифата / Сост. и перев. Л.И. Надирадзе. М.: Изд. МГУ, 1968, с. 156.

(обратно)

279

Мец А. Мусульманский Ренессанс. М.: Изд. «В и М», 1996, с. 427.

(обратно)

280

С запретом на езду верхом на лошади столкнулся известный немецкий востоковед и путешественник Карстен Нибур. В середине XVIII в. (!) в пределах Каира он должен был довольствоваться для передвижения ослом, в то время как нанятые им в качестве слуг бедняки-бедуины восседали на лошадях [Путинцева Т.А. Следы ведут в пески Аравии. М.: Наука, 1984, с. 27].

(обратно)

281

Мюллер А. История ислама от основания до новейших времен / Пер. с нем. под ред. Н.А. Медникова. Т. I–IV. СПб., 1895, т. I, с. 304.

(обратно)

282

Чистякова Т.А. Арабский халифат. Пособие для учителя. М.: Учпедгиз РСФСР, 1962, с. 34.

(обратно)

283

Фрилинг Р. Христианство и ислам: Духовные борения человечества на пути к самопознанию / Пер. с нем. А. Прокопьева. М.: Энигма, 1997, с. 46.

(обратно)

284

Неру Дж. Взгляд на всемирную историю. Т. I. М., 1981, т. I, с. 220.

(обратно)

285

Отметим, что при жизни Мухаммеда, начиная с хиджры и до смерти Пророка, мусульмане каждый год именовали по событию, имевшему то или иное отношение к основателю ислама. Годы этого десятилетия (622–632) получили названия: «год изволения», «год повеления сражаться», «год очищения», «год поздравления», «год землетрясения», «год воспрошения», «год победы», «год равенства», «год отказа» и «год прощания» [Бируни Абурейхан. Избранные произведения. Т. I. Памятники минувших поколений / Пер. и примеч. М.А. Салье. Ташкент: Изд. АН Уз. ССР, 1957, с. 42; Логашова Б.-Р. Персы // Календарные обычаи и обряды народов Передней Азии. Годовой цикл. М.: Наука, 1998, с. 58].

(обратно)

286

См.: Хрестоматия по истории Халифата / Сост. и перев. Л.И. Надирадзе. М.: Изд. МГУ, 1968, с. 37.

(обратно)

287

Коран / Пер. и коммент. И.Ю. Крачковского. Изд. 2-е. М., 1990.

(обратно)

288

Коран / Пер. и коммент. И.Ю. Крачковского. Изд. 2-е. М., 1990, с. 552.

(обратно)

289

Коран / Пер. с араб. яз. Г.С. Саблукова. 3-е изд. Казань, 1907

(обратно)

290

Коран. Священная книга мусульман / Пер. с араб. и вступ. статья Т. Шумовского. М.: ТЕРРА, 1995, с. 494.

(обратно)

291

Коран / Пер. с араб, и коммент. М.Н.-О. Османова. 2-е изд., перераб. и доп. М.: НИЦ «Ладомир», 1999.

(обратно)

292

Бартольд В.В. Турция, ислам и христианство // Сочинения. Т. VI. М.: Наука, 1966, с. 419.

(обратно)

293

Коран / Пер. смыслов и коммент. Валерии Пороховой. Изд. 2-е, перераб. и доп. / Гл. ред. д-р Мухаммад Сайд Аль Рошд. Дамаск-Москва, 1996.

(обратно)

294

Коран / Пер. смыслов и коммент. Валерии Пороховой. Изд. 2-е, перераб. и доп. / Гл. ред. д-р Мухаммад Сайд Аль Рошд. Дамаск-Москва, 1996, с. 708.

(обратно)

295

Абул Ала Мавдуди. К пониманию ислама / Пер. на рус. К. Филиной [Новосибирск], 1995, с. 5–6.

(обратно)

296

Коран / Пер. смыслов и коммент. Валерии Пороховой. Изд. 2-е, перераб. и доп. / Гл. ред. д-р Мухаммад Сайд Аль Рошд. Дамаск-Москва, 1996, 29:46.

(обратно)

297

Коран / Пер. с араб. и коммент. М.Н.-О. Османова. 2-е изд., перераб. и доп. М.: НИЦ «Ладомир», 1999, 26:196.

(обратно)

298

Цит. по: Хрестоматия по истории Халифата / Сост. и перев. Л.И. Надирадзе. М.: Изд. МГУ, 1968, с. 140.

(обратно)

299

Цит. по: Хрестоматия по истории Халифата / Сост. и перев. Л.И. Надирадзе. М.: Изд. МГУ, 1968, с. 132.

(обратно)

300

Петрушевский И.П. Ислам в Иране в VII–XV веках (Курс лекций). Л.: Изд. ЛГУ, 1966, с. 183–184.

(обратно)

301

Самаритяне (самаряне) — потомки древних ассирийцев, переселившихся в Палестину (г. Самария) после захвата Израильского царства ассирийским царем Саргоном II (722 г. до н. э.). Они исповедовали иудаизм, но не признавали часть книг Ветхого Завета. Автономная религиозная община самаритян была упразднена византийским императором Юстином II в VI в. н. э. Упоминаются в Коране (сура 20).

Наджран — город в южной Аравии на границе с Хиджазом.

(обратно)

302

Цит. по: Хрестоматия по истории Халифата / Сост. и перев. Л.И. Надирадзе. М.: Изд. МГУ, 1968, с. 19–20.

(обратно)

303

Большаков О.Г. О применении свинцовых печатей при сборе джизьи в Халифате // Палестинский сборник. В. 19 (82). Вопросы истории и культуры на Ближнем Востоке. Л.: Наука, 1969, с. 87–93.

(обратно)

304

Изначально слово «маула» (от арабского корня уала) означало наследника, родственника, а также партнера, компаньона в торговых делах. Позже им называли слуг из бывших рабов, принявших ислам, а в период завоеваний слово «маула» обрело значение «примкнувший».

(обратно)

305

Цит. по: Dennet B.C. Conversion and the Poll-tax in Early Islam // Harvard Historical Monographs. XXII. Harvard, 1950, р. 120–121.

(обратно)

306

Бартольд В.В. Мусульманский мир // Сочинения. Т. VI. М.: Наука, 1966, с. 233.

(обратно)

307

Аравийская старина. Из древней арабской поэзии и прозы. М.: Наука, 1983, с. 140.

(обратно)

308

'Абд ар-Рахман ибн 'Абд ал-Хакам. Завоевание Египта, ал-Магриба и ал-Андалуса / Пер. с араб., предисл. и примеч. С.Б. Певзнера. М.: Наука, 1985, с. 158.

(обратно)

309

См.: Богомолов А.С. Пресечение и наказание в мусульманском праве (VIII–IX вв.) // Ислам. Религия, общество, государство. М.: Наука, 1984, с. 219.

(обратно)

310

Одно из арабских названий рая — фирдáус (другое название — джаннá) — было заимствовано мусульманами у персов и восходит к древнеиранскому слову «парадайза» («райский сад» или «охотничий заповедник»), а название ада — джаханнáм — у иудеев (от дже Хинном, т. е. «долина Хинномская», места неподалеку от Иерусалима, где совершались человеческие жертвоприношения). Через греков древнее персидское обозначение рая попало во многие европейские языки — a paradise (англ. яз.), le paradise (фр. яз.), Paradies (нем. яз.) и т. п.

(обратно)

311

Бойс М. Зороастрийцы. Верования и обычаи. М: Наука, 1987, с. 179–180.

(обратно)

312

См.: Кузнецов Б.И. Древний Иран и Тибет (История религии бон). СПб.: Изд. «Евразия», 1998, с. 241.

(обратно)

313

Бойс М. Зороастрийцы. Верования и обычаи. М: Наука, 1987, с. 180, 191–192.

(обратно)

314

Дорошенко Е.А. Зороастрийцы в Иране (историко-этнографический очерк). М.: Наука, 1982, с. 40.

(обратно)

315

Энгельс Ф. Марксу в Лондон. Манчестер, около 26 мая 1853 г. // Маркс К., Энгельс Ф. Собр. соч. Изд. 2-е. Т. 28. М.: ГИПЛ, с. 209, 210.

(обратно)

316

Керимов Г.М. Шариат и его социальная сущность. М.: Наука, 1978, с. 123.

(обратно)

317

Коран / Пер. с араб, и коммент. М.Н.-О. Османова. 2-е изд., перераб. и доп. М.: НИЦ «Ладомир», 1999.

(обратно)

318

Мец А. Мусульманский Ренессанс. М.: Изд. «В и М», 1996, с. 424.

(обратно)

319

Большаков О.Г. История халифата. Т. II. Эпоха великих завоеваний, 633–656 гг. М.: Наука, 1993, с. 156.

(обратно)

320

Мюллер А. История ислама от основания до новейших времен / Пер. с нем. под ред. Н.А. Медникова. Т. I–IV. СПб., 1895, т. I, с. 312.

(обратно)

321

Хилал ас-Саби. Установления и обычаи двора халифов (Русум дар ал-хилафа) / Пер. с араб., предисл. и примеч. И.Б. Михайловой // Письменные памятники Востока. LXVII. М.: Наука, 1983, с. 88.

(обратно)

322

Большаков О.Г. История халифата. Т. II. Эпоха великих завоеваний, 633–656 гг. М.: Наука, 1993, с. 156.

(обратно)

323

Большаков О.Г. История халифата. Т. II. Эпоха великих завоеваний, 633–656 гг. М.: Наука, 1993, с. 190.

(обратно)

324

При халифе Омаре наместниками областей были: Мекки — Халид ибн аль-Ас, Таифа Суфйан ибн Абдаллах ас-Сакафи, Йемена (Сана) — Йа'ла ибн Мунйа, Джанады — Абдаллах ибн Аби Раби'а, Куфы — аль-Мугира ибн Шу'ба, Басры — Абу Муса Абдаллах аль-Аш'ари, Египта — Амр ибн аль-Ас, Химса — Умайр ибн Са'ад, Бахрейна и Омана — Осман ибн Аби-л-Ас.

(обратно)

325

Большаков О.Г. История халифата. Т. II. Эпоха великих завоеваний, 633–656 гг. М.: Наука, 1993, с. 202.

(обратно)

326

Большаков О.Г. История халифата. Т. III. Между двух гражданских войн, 656–696 гг. М.: Изд. фирма «Восточная литература», 1998, с. 9–17, 284–286.

(обратно)

327

Большаков О.Г. История халифата. Т. II. Эпоха великих завоеваний, 633–656 гг. М.: Наука, 1993, с. 214.

(обратно)

328

См.: Чистякова Т.А. Арабский халифат. Пособие для учителя. М.: Учпедгиз РСФСР, 1962, с. 48.

(обратно)

329

Ислам. Энциклопедический словарь. М.: Наука, 1991, с. 243.

(обратно)

330

См.: Большаков О.Г. История халифата. Т. I. Ислам в Аравии, 570–633 гт. М: Наука, 1989, с. 261.

(обратно)

331

Большаков О.Г. История халифата. Т. III. Между двух гражданских войн, 656–696 гг. М.: Изд. фирма «Восточная литература», 1998, с. 11.

(обратно)

332

См.: Большаков О.Г. История халифата. Т. III. Между двух гражданских войн, 656–696 гг. М.: Изд. фирма «Восточная литература», 1998, с. 11, 284.

(обратно)

333

Большаков О.Г. История халифата. Т. III. Между двух гражданских войн, 656–696 гг. М.: Изд. фирма «Восточная литература», 1998, с. 284.

(обратно)

334

Большаков О.Г. История халифата. Т. III. Между двух гражданских войн, 656–696 гг. М.: Изд. фирма «Восточная литература», 1998, с. 10–13.

(обратно)

335

См.: Климович Л.И. Книга о Коране, его происхождении и мифологии. Изд. 2-е. М.: Политиздат, 1988, с. 65.

(обратно)

336

Мюллер А. История ислама от основания до новейших времен / Пер. с нем. под ред. Н.А. Медникова. Т. I–IV. СПб., 1895, т. I, с. 344.

(обратно)

337

Климович Л.И. Книга о Коране, его происхождении и мифологии. Изд. 2-е. М.: Политиздат, 1988, с. 65.

(обратно)

338

Бартольд В.В. Ислам // Сочинения. Т. VI. М.: Наука, 1966, с. 106.

(обратно)

339

Цит. по: Большаков О.Г. История халифата. Т. II. Эпоха великих завоеваний, 633–656 гг. М.: Наука, 1993, с. 193–194.

(обратно)

340

Климович Л.И. Книга о Коране, его происхождении и мифологии. Изд. 2-е. М.: Политиздат, 1988, с. 65.

(обратно)

341

Коран / Пер. смыслов и коммент. Валерии Пороховой. Изд. 2-е, перераб. и доп. / Гл. ред. д-р Мухаммад Сайд Аль Рошд. Дамаск-Москва, 1996, с. 664.

(обратно)

342

Цит. по: Чистякова Т.А. Арабский халифат. Пособие для учителя. М.: Учпедгиз РСФСР, 1962, с. 135.

(обратно)

343

Коран / Пер. и коммент. И.Ю. Крачковского. Изд. 2-е. М., 1990, с. 668.

(обратно)

344

Большаков О.Г. История халифата. Т. II. Эпоха великих завоеваний, 633–656 гг. М.: Наука, 1993, с. 206.

(обратно)

345

Большаков О.Г. История халифата. Т. III. Между двух гражданских войн, 656–696 гг. М.: Изд. фирма «Восточная литература», 1998, с. 17.

(обратно)

346

Приведенная формула, тасмийа (другое ее известное название — басмалá), считается в исламе магической. С нее начинаются почти все суры Корана, она произносится мусульманами во время молитвы, а также перед началом любого дела.

(обратно)

347

Большаков О.Г. История халифата. Т. III. Между двух гражданских войн, 656–696 гг. М.: Изд. фирма «Восточная литература», 1998, с. 25.

(обратно)

348

Большаков О.Г. История халифата. Т. III. Между двух гражданских войн, 656–696 гг. М.: Изд. фирма «Восточная литература», 1998, с. 25.

(обратно)

349

Коран / Пер. смыслов и коммент. Валерии Пороховой. Изд. 2-е, перераб. и доп. / Гл. ред. д-р Мухаммад Сайд Аль Рошд. Дамаск-Москва, 1996.

(обратно)

350

Большаков О.Г. История халифата. Т. III. Между двух гражданских войн, 656–696 гг. М.: Изд. фирма «Восточная литература», 1998, с. 26–27.

(обратно)

351

Петрушевский И.П. Ислам в Иране в VII–XV веках (Курс лекций). Л.: Изд. ЛГУ, 1966, с. 39–40.

(обратно)

352

См.: Ислам. Энциклопедический словарь. М.: Наука, 1991, с. 201.

(обратно)

353

См.: Большаков О.Г. История халифата. Т. III. Между двух гражданских войн, 656–696 гг. М.: Изд. фирма «Восточная литература», 1998, с. 292.

(обратно)

354

См., напр., 'Абд ар-Рахман ибн 'Абд ал-Хакам. Завоевание Египта, ал-Магриба и ал-Андалуса / Пер. с араб., предисл. и примеч. С.Б. Певзнера. М.: Наука, 1985, с. 183; Большаков О.Г. История халифата. Т. III. Между двух гражданских войн, 656–696 гг. М.: Изд. фирма «Восточная литература», 1998, с. 39, 283; Аш-Шахрастани, Абу-л-Фатх Мухаммед ибн Абд аль-Карим. Книга о религиях и сектах. Ч. I. Ислам / Пер. с араб., введ. и коммент. С.М. Прозорова // Письменные памятники Востока. LXXV. М.: Наука, 1984, ч. I, с. 39.

(обратно)

355

См.: Керимов Г.М. Шариат и его социальная сущность. М.: Наука, 1978, с. 170.

(обратно)

356

Большаков О.Г. История халифата. Т. III. Между двух гражданских войн, 656–696 гг. М.: Изд. фирма «Восточная литература», 1998, с. 39.

(обратно)

357

См.: Большаков О.Г. История халифата. Т. III. Между двух гражданских войн, 656–696 гг. М.: Изд. фирма «Восточная литература», 1998, с. 293–294.

(обратно)

358

Большаков О.Г. История халифата. Т. III. Между двух гражданских войн, 656–696 гг. М.: Изд. фирма «Восточная литература», 1998, с. 40–42.

(обратно)

359

Цит. по: Муркос Г.А. О речах, приписываемых халифу Али // Юбилейный сборник в честь В.Ф. Миллера. М., 1900, с. 152.

(обратно)

360

Большаков О.Г. История халифата. Т. III. Между двух гражданских войн, 656–696 гг. М.: Изд. фирма «Восточная литература», 1998, с. 48.

(обратно)

361

Большаков О.Г. История халифата. Т. III. Между двух гражданских войн, 656–696 гг. М.: Изд. фирма «Восточная литература», 1998, с. 48.

(обратно)

362

Большаков О.Г. История халифата. Т. III. Между двух гражданских войн, 656–696 гг. М.: Изд. фирма «Восточная литература», 1998, с. 55–56.

(обратно)

363

См.: Прозоров С.М. Введение // Аль-Хасан ибн Муса ан-Наубахти. Шиитские секты / Пер. с араб., исследование и коммент. С.М. Прозорова // Письменные памятники Востока. XLIII. М.: Наука, 1973, с. 20.

(обратно)

364

Большаков О.Г. История халифата. Т. III. Между двух гражданских войн, 656–696 гг. М.: Изд. фирма «Восточная литература», 1998, с. 57.

(обратно)

365

Цит. по: Большаков О.Г. История халифата. Т. III. Между двух гражданских войн, 656–696 гг. М.: Изд. фирма «Восточная литература», 1998, с. 58.

(обратно)

366

Большаков О.Г. История халифата. Т. III. Между двух гражданских войн, 656–696 гг. М.: Изд. фирма «Восточная литература», 1998, с. 58.

(обратно)

367

Борисов В.М. Арабское средневековье и ислам. Учебное пособие. М., 1968, с. 38–39.

(обратно)

368

Арабское слово «хаваридж» («хариджиты») является производным от слова «хариджи», что означает «выходить», «восставать».

(обратно)

369

Мурджииты — от арабского слова «ирджа», т. е. «откладывание суждения» (о поступках человека). Любопытно, что позднее сторонником откладывания спора о правопреемстве на халифат выступил один из внуков Али, аль-Хасан ибн Мухаммед [Прозоров С.М. К истории мусульманской догматики: мурджииты // Ислам в истории народов Востока (Сборник статей). М.: Наука, 1981, с. 19–20].

(обратно)

370

Прозоров С.М. Классификация мусульманских сект по «Ат-Табсир фи-д-дин» Абу-л-Музаффара Аль-Исфараини (ум. в 471/1078 г.) // Письменные памятники и проблемы истории культуры народов Востока. XII Годичная научная сессия ЛО ИВАН СССР. Ч. III. М.: Наука, 1977, с. 75.

(обратно)

371

См.: Большаков О.Г. История халифата. Т. III. Между двух гражданских войн, 656–696 гг. М.: Изд. фирма «Восточная литература», 1998, с. 72, 303.

(обратно)

372

Большаков О.Г. История халифата. Т. III. Между двух гражданских войн, 656–696 гг. М.: Изд. фирма «Восточная литература», 1998, с. 74.

(обратно)

373

См: Большаков О.Г. История халифата. Т. III. Между двух гражданских войн, 656–696 гг. М.: Изд. фирма «Восточная литература», 1998, с. 74.

(обратно)

374

Большаков О.Г. История халифата. Т. III. Между двух гражданских войн, 656–696 гг. М.: Изд. фирма «Восточная литература», 1998, с. 87–88.

(обратно)

375

См.: Большаков О.Г. История халифата. Т. III. Между двух гражданских войн, 656–696 гг. М.: Изд. фирма «Восточная литература», 1998, с. 90, 308.

(обратно)

376

Большаков О.Г. История халифата. Т. III. Между двух гражданских войн, 656–696 гг. М.: Изд. фирма «Восточная литература», 1998, с. 90.

(обратно)

377

Во время битв боевым кличем мусульман служила шахада. Поэтому павших во имя торжества ислама называли шах идам и — мусульманами, погибшими со словами «свидетельства» на устах.

(обратно)

378

Аш-Шахрастани, Абу-л-Фатх Мухаммед ибн Абд аль-Карим. Книга о религиях и сектах. Ч. I. Ислам / Пер. с араб., введ. и коммент. С.М. Прозорова // Письменные памятники Востока. LXXV. М.: Наука, 1984, ч. I, с. 145.

(обратно)

379

Хилал ас-Саби. Установления и обычаи двора халифов (Русум дар ал-хилафа) / Пер. с араб., предисл. и примеч. И.Б. Михайловой // Письменные памятники Востока. LXVII. М.: Наука, 1983, с. 88.

(обратно)

380

См.: Аль-Хасан ибн Муса ан-Наубахти. Шиитские секты / Пер. с араб., иссл. и коммент. С.М. Прозорова// Письменные памятники Востока. XLIII. М.: Наука, 1973, с. 128.

(обратно)

381

Петрушевский И.П. Ислам в Иране в VII–XV веках (Курс лекций). Л.: Изд. ЛГУ, 1966, с. 40.

(обратно)

382

Большаков О.Г. История халифата. Т. III. Между двух гражданских войн, 656–696 гг. М.: Изд. фирма «Восточная литература», 1998, с. 17–18; Петрушевский И.П. Ислам в Иране в VII–XV веках (Курс лекций). Л.: Изд. ЛГУ, 1966, с. 40.

(обратно)

383

Вместо: «О вы, неверные! Не поклоняюсь я тому, чему поклоняетесь вы, а вы не поклоняетесь тому, чему поклоняюсь я» [Коран / Пер. с араб. и коммент. М.Н.-О. Османова. 2-е изд., перераб. и доп. М.: НИЦ «Ладомир», 1999, 109:1–3].

(обратно)

384

Коран / Пер. с араб. и коммент. М.Н.-О. Османова. 2-е изд., перераб. и доп. М.: НИЦ «Ладомир», 1999, 4:43; с. 918.

(обратно)

385

Большаков О.Г. История халифата. Т. III. Между двух гражданских войн, 656–696 гг. М.: Изд. фирма «Восточная литература», 1998, с. 18; Ислам. Энциклопедический словарь. М.: Наука, 1991, с. 18.

(обратно)

386

Коран / Пер. смыслов и коммент. Валерии Пороховой. Изд. 2-е, перераб. и доп. / Гл. ред. д-р Мухаммад Сайд Аль Рошд. Дамаск-Москва, 1996, 55:19, 22.

(обратно)

387

Гольдциер И. Лекции об исламе. М., 1912, с. 212–213.

(обратно)

388

Большаков О.Г. История халифата. Т. III. Между двух гражданских войн, 656–696 гг. М.: Изд. фирма «Восточная литература», 1998, с. 97–98.

(обратно)

389

См.: Большаков О.Г. История халифата. Т. III. Между двух гражданских войн, 656–696 гг. М.: Изд. фирма «Восточная литература», 1998, с. 101–102.

(обратно)

390

Большаков О.Г. История халифата. Т. III. Между двух гражданских войн, 656–696 гг. М.: Изд. фирма «Восточная литература», 1998, с. 145.

(обратно)

391

См.: Большаков О.Г. История халифата. Т. III. Между двух гражданских войн, 656–696 гг. М.: Изд. фирма «Восточная литература», 1998, с. 145.

(обратно)

392

Мюллер А. История ислама от основания до новейших времен / Пер. с нем. под ред. Н.А. Медникова. Т. I–IV. СПб., 1895, т. II, с. 1–2.

(обратно)

393

Большаков О.Г. История халифата. Т. III. Между двух гражданских войн, 656–696 гг. М.: Изд. фирма «Восточная литература», 1998, с. 145.

(обратно)

394

Большаков О.Г. История халифата. Т. III. Между двух гражданских войн, 656–696 гг. М.: Изд. фирма «Восточная литература», 1998, с. 110.

(обратно)

395

Большаков О.Г. История халифата. Т. III. Между двух гражданских войн, 656–696 гг. М.: Изд. фирма «Восточная литература», 1998, с. 110.

(обратно)

396

Большаков О.Г. История халифата. Т. III. Между двух гражданских войн, 656–696 гг. М.: Изд. фирма «Восточная литература», 1998, с. 115–117.

(обратно)

397

См.: Петрушевский И.П. Ислам в Иране в VII–XV веках (Курс лекций). Л.: Изд. ЛГУ, 1966, с. 41.

(обратно)

398

Большаков О.Г. История халифата. Т. III. Между двух гражданских войн, 656–696 гг. М.: Изд. фирма «Восточная литература», 1998, с. 153–154.

(обратно)

399

Большаков О.Г. История халифата. Т. I. Ислам в Аравии, 570–633 гт. М: Наука, 1989, с. 207.

(обратно)

400

Бартольд В.В. Халиф и султан // Сочинения. Т. VI. М.: Наука, 1966, с. 21–22.

(обратно)

401

Большаков О.Г. История халифата. Т. III. Между двух гражданских войн, 656–696 гг. М.: Изд. фирма «Восточная литература», 1998, с. 165–169.

(обратно)

402

См.: Микульский Д.В. Арабский Геродот. М.: Алетейа, 1998, с. 138–140.

(обратно)

403

Бартольд В.В. Культура мусульманства // Сочинения. Т. VI. М.: Наука, 1966, с. 175.

(обратно)

404

Большаков О.Г. История халифата. Т. III. Между двух гражданских войн, 656–696 гг. М.: Изд. фирма «Восточная литература», 1998, с. 182–184.

(обратно)

405

Название городка Кербела (Карбала), по разным версиям, происходит от сочетания таких слов, как карб аль-иллаха («рядом с богами»), или кур Бабел («район Вавилона»), или аль-курб ва-л-бала («скорбь и беда»).

(обратно)

406

Большаков О.Г. История халифата. Т. III. Между двух гражданских войн, 656–696 гг. М.: Изд. фирма «Восточная литература», 1998, с. 200–202.

(обратно)

407

У аль-Хусейна было три сына, носивших имя Али. Во избежание путаницы старшего Али звали Акбаром, среднего — Авсатом, а младшего — Асгаром (грамматические формы превосходной степени прилагательных арабского языка: кабир — «большой», уасит — «средний» и сагир — «маленький»).

(обратно)

408

Большаков О.Г. История халифата. Т. III. Между двух гражданских войн, 656–696 гг. М.: Изд. фирма «Восточная литература», 1998, с. 202–203.

(обратно)

409

Цит. по: Бируни Абурейхан. Избранные произведения. Т. I. Памятники минувших поколений / Пер. и примеч. М.А. Салье. Ташкент: Изд. АН Уз. ССР, 1957, с. 373.

(обратно)

410

Цит. по: Мюллер А. История ислама от основания до новейших времен / Пер. с нем. под ред. Н.А. Медникова. Т. I–IV. СПб., 1895, т. II, с. 34.

(обратно)

411

Большаков О.Г. История халифата. Т. III. Между двух гражданских войн, 656–696 гг. М.: Изд. фирма «Восточная литература», 1998, с. 204–205.

(обратно)

412

Цит. по: Бируни Абурейхан. Избранные произведения. Т. I. Памятники минувших поколений / Пер. и примеч. М.А. Салье. Ташкент: Изд. АН Уз. ССР, 1957, с. 375.

(обратно)

413

Гольдциэр И. Культ святых в исламе (Мухаммеданские эскизы). М.: ОГИЗ, 1938, с. 86.

(обратно)

414

Паломничество к местам погребений шиитский имамов называется не хаджем, а зийаратом (араб. — «посещение»).

(обратно)

415

И в наше время ежегодно в день ашуры повсюду, где живут шииты, осуществляются театрализованные постановки, тазийа, возвращающие зрителей к «трагедии Кербелы». Во время тазийи человек, которому посчастливилось играть роль имама аль-Хусейна, всегда бывает облачен в зеленую накидку, поверх которой надет белый саван — символ мученичества. Омейядские воины на представлении одеты в красное — символ кровопролития и распри, цвет врагов шиизма [Денни Ф.М. Ислам и мусульманская община / Пер. с англ. В.В. Федорина // Религиозные традиции мира. Т. II. М.: КРОНПРЕСС, 1996, с. 82–83].

(обратно)

416

Место погребения мучеников-шахидов аль-Хусейна и аль-Аббаса преследовал злой рок. В 850 г. гробница аль-Хусейна по приказу аббасидского халифа аль-Мутаваккила была сровнена с землей, а это место перепахано и засеяно. В 1016 г. сгорел купол мавзолея, воздвигнутого над могилой в 979 г., а в 1801 или 1802 г. вся Кербела была разграблена ваххабитами сторонниками религиозно-политического движения в суннитском исламе, основоположником которого был Мухаммед ибн Абд аль-Ваххаб (1703/04-1792).

(обратно)

417

См.: Путинцева Т.А. Следы ведут в пески Аравии. М.: Наука, 1984, с. 102.

(обратно)

418

См.: Большаков О.Г. История халифата. Т. III. Между двух гражданских войн, 656–696 гг. М.: Изд. фирма «Восточная литература», 1998, с. 205–211, 335.

(обратно)

419

См.: Большаков О.Г. История халифата. Т. III. Между двух гражданских войн, 656–696 гг. М.: Изд. фирма «Восточная литература», 1998, с. 217–218, 336.

(обратно)

420

Большаков О.Г. История халифата. Т. III. Между двух гражданских войн, 656–696 гг. М.: Изд. фирма «Восточная литература», 1998, с. 228–229.

(обратно)

421

См.: Большаков О.Г. История халифата. Т. III. Между двух гражданских войн, 656–696 гг. М.: Изд. фирма «Восточная литература», 1998, с. 234–235, 339.

(обратно)

422

См.: Большаков О.Г. История халифата. Т. III. Между двух гражданских войн, 656–696 гг. М.: Изд. фирма «Восточная литература», 1998, с. 235.

(обратно)

423

Большаков О.Г. История халифата. Т. III. Между двух гражданских войн, 656–696 гг. М.: Изд. фирма «Восточная литература», 1998, с. 235–236.

(обратно)

424

Название «кайсаниты» произошло, по разным данным, либо от имени Абу Амра Кайсана, предводителя мавали в войске аль-Мухтара, либо от прозвища самого аль-Мухтара, либо от имени Кайсана — вольноотпущенника халифа Али, погибшего при Сиффине.

Шиитов-кайсанитов не следует путать с кайсанитами (кайситами) — членами аравийского племени бану кайсан.

(обратно)

425

Большаков О.Г. История халифата. Т. III. Между двух гражданских войн, 656–696 гг. М.: Изд. фирма «Восточная литература», 1998, с. 251.

(обратно)

426

Коран / Пер. и коммент. И.Ю. Крачковского. Изд. 2-е. М., 1990, 3:27 (29).

(обратно)

427

Дабы избежать путаницы, напомним: хашимитами назывались также потомки Хашима ибн Абд аль-Манафа, образовавшие род хашим, к которому принадлежал Пророк. Помимо этого позднее сложились еще и правящие династии Хашимитов — Хашимиды, они были правителями Мекки (X в. — 1924 г.), Хиджаза (1908–1925), Ирака (1921–1958) и Иордании (с 1921 г. до настоящего времени).

(обратно)

428

Петрушевский И.П. Ислам в Иране в VII–XV веках (Курс лекций). Л.: Изд. ЛГУ, 1966, с. 50.

(обратно)

429

См.: Беляев Е.А. Арабы, ислам и Арабский халифат в раннее средневековье. М.: Наука, 1965, с. 183.

(обратно)

430

Цит. по: Чистякова Т.А. Арабский халифат. Пособие для учителя. М.: Учпедгиз РСФСР, 1962, с. 56.

(обратно)

431

Бартольд В.В. Халиф Омар II и противоречивые известия о его личности // Сочинения. Т. VI. М.: Наука, 1966, с. 523.

(обратно)

432

Цит. по: Чистякова Т.А. Арабский халифат. Пособие для учителя. М.: Учпедгиз РСФСР, 1962, с. 71.

(обратно)

433

Микульский Д. Две версии биографии ал-Хаджжаджа б. Йусуфа (в Мурудж аз-забах […] ал-Мас'уди и Китаб ал-икд ал-фарид Ибн Абд Раббихи) // Восточное историческое источниковедение и специальные исторические дисциплины. В. 5. М., 1997, с. 125.

(обратно)

434

Ибн Хордадбех. Книга путей и стран / Пер. с араб., коммент., исследование, указ. и карты Наили Велихановой. Баку: Элм, 1986, с. 60.

(обратно)

435

Цифра Ибн Хордадбеха несколько превышает уже приведенные нами ранееданные аль-Балазури (100 млн дирхемов), но не меняет в данном случае сути дела — при аль-Хаджжадже сумма взимаемых налогов значительно сократилась.

(обратно)

436

Мюллер А. История ислама от основания до новейших времен / Пер. с нем. под ред. Н.А. Медникова. Т. I–IV. СПб., 1895, т. II, с. 70.

(обратно)

437

Фильштинский И.М. История арабской литературы V — начало X века. М.: Наука, 1985, с. 255.

(обратно)

438

Коран / Пер. с араб. и коммент. М.Н.-О. Османова. 2-е изд., перераб. и доп. М.: НИЦ «Ладомир», 1999, 26:195.

(обратно)

439

См.: Петрушевский И.П. Ислам в Иране в VII–XV веках (Курс лекций). Л.: Изд. ЛГУ, 1966, с. 244.

(обратно)

440

Бойс М. Зороастрийцы. Верования и обычаи. М: Наука, 1987, с. 183.

(обратно)

441

Фрилинг Р. Христианство и ислам: Духовные борения человечества на пути к самопознанию / Пер. с нем. А. Прокопьева. М.: Энигма, 1997, с. 125.

(обратно)

442

Фрай Р.Н. Наследие Ирана // Культура народов Востока. Материалы и исследования. М.: Наука, 1971, с. 22–23.

(обратно)

443

См.: Микульский Д.В. Арабский Геродот. М.: Алетейа, 1998, с. 136.

(обратно)

444

Обобщающим словом «шу'уб» («народы») арабы именовали всех неарабов, живших в халифате. Это название можно встретить в Коране:

«О люди! Мы создали вас мужчиной и женщиной и сделали вас народами [шу'уб] и племенами, чтобы вы знали друг друга. Ведь самый благородный из вас перед Аллахом — самый благочестивый» [Коран / Пер. и коммент. И.Ю. Крачковского. Изд. 2-е. М., 1990, 49:13].

(обратно)

445

См.: Грюнебаум Г.Э. фон. Классический ислам. Очерк истории (600-1258) / Пер. с англ. И.М. Дижура, предисл. В.В. Наумкина. М.: Наука, 1988, с. 85.

(обратно)

446

См.: Грюнебаум Г.Э. фон. Классический ислам. Очерк истории (600-1258) / Пер. с англ. И.М. Дижура, предисл. В.В. Наумкина. М.: Наука, 1988, с. 120.

(обратно)

447

См.: Фильштинский И.М., Шидфар Б.Я. Очерк арабо-мусульманской культуры (VII–XII вв.). М.: Наука, 1971, с. 98.

(обратно)

448

См.: Фильштинский И.М. История арабов и Халифата (750-1517 гг.). М.: ИД «Муравей-Гайд», 1999, с. 54.

(обратно)

449

Иностранцев К.А. Сасанидские этюды. СПб., 1909, с. 5.

(обратно)

450

Бартольд В.В. Халиф и султан // Сочинения. Т. VI. М.: Наука, 1966, с. 23.

(обратно)

451

Ибн Хордадбех. Книга путей и стран / Пер. с араб., коммент., исследование, указ. и карты Наили Велихановой. Баку: Элм, 1986, с. 75.

(обратно)

452

Справедливости ради отметим, что и христиане воздвигли собор Иоанна Крестителя, безжалостно разрушив стоявший на этом месте храм Юпитера, построенный римлянами.

(обратно)

453

'Абд ар-Рахман ибн 'Абд ал-Хакам. Завоевание Египта, ал-Магриба и ал-Андалуса / Пер. с араб., предисл. и примеч. С.Б. Певзнера. М.: Наука, 1985, с. 228.

(обратно)

454

Борисов В.М. Арабское средневековье и ислам. Учебное пособие. М., 1968, с. 48.

(обратно)

455

Мюллер А. История ислама от основания до новейших времен / Пер. с нем. под ред. Н.А. Медникова. Т. I–IV. СПб., 1895, т. II, с. 125.

(обратно)

456

Бартольд В.В. Халиф и султан // Сочинения. Т. VI. М.: Наука, 1966, с. 20.

(обратно)

457

См.: Бартольд В.В. Халиф Омар II и противоречивые известия о его личности // Сочинения. Т. VI. М.: Наука, 1966, с. 530.

(обратно)

458

По другим источникам, «Накис» интерпретируется как «Уменьшитель» за то, что халиф уменьшил жалованье солдатам и ограничил доходы членов рода омейядов.

(обратно)

459

Бартольд В.В. Ислам // Сочинения. Т. VI. М.: Наука, 1966, с. 110.

(обратно)

460

Цит. по: Чистякова Т.А. Арабский халифат. Пособие для учителя. М.: Учпедгиз РСФСР, 1962, с. 77.

(обратно)

461

Абу-ль-Аля аль-Маарри. Послание о царстве прощения. Избранное / Пер. с араб., сост., предисл., примеч. Б. Шидфар. М: Худож. литература, 1990, с. 317.

(обратно)

462

Иностранцев К.А. Сасанидские этюды. СПб., 1909, с. 29.

(обратно)

463

См.: Микульский Д.В. Арабский Геродот. М.: Алетейа, 1998, с. 143.

(обратно)

464

Мюллер А. История ислама от основания до новейших времен / Пер. с нем. под ред. Н.А. Медникова. Т. I–IV. СПб., 1895, т. II, с. 124.

(обратно)

465

Саджжад — от глагола саджада, «бить челом», «поклоняться». К нему восходит и арабское название молитвенного коврика мусульман — саджжада, практика использования которого появилась около XI в.

(обратно)

466

Cм.: Гафуров A.T. Имя и история: Об именах арабов, персов, таджиков и тюрков. Словарь. М.: Наука, 1987, с. 63.

(обратно)

467

Бойко К.А. Арабская историческая литература в Египте (VII–IX вв.). М.: Наука, 1983, с. 32.

(обратно)

468

Арабский аноним XI века / Изд. текста, пер., введ. в изуч. памятника и коммент. П.А. Грязневича // Памятники литературы народов Востока. Тексты. Большая серия VI. М.: Изд-во вост. лит-ры, 1960, с. 78.

(обратно)

469

Арабский аноним XI века / Изд. текста, пер., введ. в изуч. памятника и коммент. П.А. Грязневича // Памятники литературы народов Востока. Тексты. Большая серия VI. М.: Изд-во вост. лит-ры, 1960, с. 80–81; История халифов анонимного автора XI века. Факсимиле рукописи / Предисл. и краткое излож. содерж. П.А. Грязневича. Указ. М.Б. Пиотровского и П.А. Грязневича // Памятники письменности Востока. XI. М.: Наука, 1967, лл. 246а-246б.

(обратно)

470

История ат-Табари. Ташкент: Изд. «Фан» АН Узб. ССР, 1987, с. 276, 280.

(обратно)

471

Фильштинский И.М. История арабов и Халифата (750-1517 гг.). М.: ИД «Муравей-Гайд», 1999, с. 16.

(обратно)

472

Иностранцев К.А. Сасанидские этюды. СПб., 1909, с. 7.

(обратно)

473

Цит. по: История ат-Табари. Ташкент: Изд. «Фан» АН Узб. ССР, 1987, с. 310–311.

(обратно)

474

Гафуров A.T. Имя и история: Об именах арабов, персов, таджиков и тюрков. Словарь. М.: Наука, 1987, с. 63.

(обратно)

475

Бартольд В.В. Мусульманская секта мерванитов // Сочинения. Т. VI. М.: Наука, 1966, с. 463.

(обратно)

476

Цит. по: Арабский аноним XI века / Изд. текста, пер., введ. в изуч. памятника и коммент. П.А. Грязневича // Памятники литературы народов Востока. Тексты. Большая серия VI. М.: Изд-во вост. лит-ры, 1960, с. 138–139.

(обратно)

477

Мухаммад ибн Харис ал-Хушани. Книга о судьях (Китаб ал-кудат) / Пер. с араб., предисл., примеч. и указ. К.А. Бойко. М.: Наука, 1992, с. 172.

(обратно)

478

Абу-ль-Фарадж аль-Исфахани. Книга песен / Пер. с араб. А.Б. Халидова, Б.Я. Шидфар. М.: Наука, 1980, с. 6.

(обратно)

479

Бартольд В.В. Халиф и султан // Сочинения. Т. VI. М.: Наука, 1966, с. 25.

(обратно)

480

Иностранцев К.А. Сасанидские этюды. СПб., 1909, с. 7.

(обратно)

481

«Помощники» верховных мусульманских правителей существовали, конечно, и до Абу Саламы, но именовались они, как мы помним, довольно скромно — катибами, т. е. писцами или секретарями. Если быть точным, то и Абу Салама не был полноправным везирем в более позднем понимании этого слова, так как именовался «вазир аль-Мухаммед», «помощник (семьи) Мухаммеда» [Гафуров A.T. Имя и история: Об именах арабов, персов, таджиков и тюрков. Словарь. М.: Наука, 1987, с. 90].

(обратно)

482

История ат-Табари. Ташкент: Изд. «Фан» АН Узб. ССР, 1987, с. 345–346.

(обратно)

483

См.: История ат-Табари. Ташкент: Изд. «Фан» АН Узб. ССР, 1987, с. 347, 351.

(обратно)

484

Характерно, что халифы-Аббасиды в качестве наследников чаще называли своих братьев, а не сыновей. Из первых 24 халифов, правивших почти 250 лет (750–991), только шестеро передало престол сыновьям.

(обратно)

485

Существует любопытная версия, что слово «багдад» — персидского происхождения и означает «богоданный», так как в древности на этом месте возвышалась статуя идола по имени Баг. Звуковое сходство этих двух слов вполне объяснимо: как известно, фарси и русский язык относятся к одной языковой группе — индоевропейской [Микульский Д.В. Арабский Геродот. М.: Алетейа, 1998, с. 11].

(обратно)

486

Фильштинский И.М. История арабов и Халифата (750-1517 гг.). М.: ИД «Муравей-Гайд», 1999, с. 36.

(обратно)

487

Еще в доисламские времена в Византии и Иране лошадям, использовавшимся для почтовых нужд, укорачивали хвосты. Арабы заимствовали эту практику, а вместе с ней и слово «барид» («почта»), восходящее к персидскому выражению «барид-е занаб» — «с подрезанным хвостом».

(обратно)

488

Более известным является синоним слова «гулям» — «мамлюк» («мамлук»). Гулямы и мамлюки не были рабами по рождению, и значение «раб» по отношению к ним, в отличие от 'абд (например, 'Абд Аллах, т. е. «раб Аллаха»), никогда не применялось в переносном смысле.

(обратно)

489

Кинросс Л. Расцвет и упадок Османской империи / Пер. с англ. М. Пальникова. М.: КРОН-ПРЕСС, 1999, с. 24.

(обратно)

490

Бартольд В.В. Бармакиды // Сочинения. Т. VI. М.: Наука, 1966, с. 669.

(обратно)

491

Микульский Д.В. Арабский Геродот. М.: Алетейа, 1998, с. 146–147; Фильштинский И.М. История арабов и Халифата (750-1517 гг.). М.: ИД «Муравей-Гайд», 1999, с. 41.

(обратно)

492

Мюллер А. История ислама от основания до новейших времен / Пер. с нем. под ред. Н.А. Медникова. Т. I–IV. СПб., 1895, т. II, с. 161.

(обратно)

493

Буссе Г. Возрождение персидской монархии при Буидах // Мусульманский мир 950-1150. М.: Наука, 1981, с. 72.

(обратно)

494

См.: Буссе Г. Возрождение персидской монархии при Буидах // Мусульманский мир 950-1150. М.: Наука, 1981, с. 72–73.

(обратно)

495

Прозоров С.М. Введение // Аль-Хасан ибн Муса ан-Наубахти. Шиитские секты / Пер. с араб., исследование и коммент. С.М. Прозорова // Письменные памятники Востока. XLIII. М.: Наука, 1973, с. 34.

(обратно)

496

Цит. по: Аш-Шахрастани, Абу-л-Фатх Мухаммед ибн Абд аль-Карим. Книга о религиях и сектах. Ч. I. Ислам / Пер. с араб., введ. и коммент. С.М. Прозорова // Письменные памятники Востока. LXXV. М.: Наука, 1984, ч. I, с. 137, 139.

(обратно)

497

Аш-Шахрастани, Абу-л-Фатх Мухаммед ибн Абд аль-Карим. Книга о религиях и сектах. Ч. I. Ислам / Пер. с араб., введ. и коммент. С.М. Прозорова // Письменные памятники Востока. LXXV. М.: Наука, 1984, ч. I, с. 149.

(обратно)

498

История ат-Табари. Ташкент: Изд. «Фан» АН Узб. ССР, 1987, с. 358–361.

(обратно)

499

Отличительным признаком сторонников Абу Муслима и аль-Муканны был белый цвет одежды и знамен. Поэтому они у арабов получили название аль-мубаййида, т. е. «одетые в белое» (перс. — сапидджамеган).

(обратно)

500

Бируни Абурейхан. Избранные произведения. Т. I. Памятники минувших поколений / Пер. и примеч. М.А. Салье. Ташкент: Изд. АН Уз. ССР, 1957, с. 217.

(обратно)

501

Цит. по: Чистякова Т.А. Арабский халифат. Пособие для учителя. М.: Учпедгиз РСФСР, 1962, с. 109.

(обратно)

502

Большаков О.Г. Хронология восстания Муканны // История и культура народов Средней Азии (Древность и средние века) / Под ред. Б.Г. Гафурова и Б.А. Литвинского. М.: Наука, 1976, с. 90–98.

(обратно)

503

Бируни Абурейхан. Избранные произведения. Т. I. Памятники минувших поколений / Пер. и примеч. М.А. Салье. Ташкент: Изд. АН Уз. ССР, 1957, с. 217.

(обратно)

504

Джапаридзе Г.И. Золотые монеты в Ираке в VIII–XI вв. // Восточное историческое источниковедение и специальные исторические дисциплины. Сб. статей. Вып. 2. М.: Наука, 1994, с. 210.

(обратно)

505

Прозоров С.М. Введение // Аль-Хасан ибн Муса ан-Наубахти. Шиитские секты / Пер. с араб., исследование и коммент. С.М. Прозорова // Письменные памятники Востока. XLIII. М.: Наука, 1973, с. 42.

(обратно)

506

Грязневич П.А. Предисловие // История халифов анонимного автора XI века. Факсимиле рукописи / Предисл. и краткое излож. содерж. П.А. Грязневича. Указ. М.Б. Пиотровского и П.А. Грязневича // Памятники письменности Востока. XI. М.: Наука, 1967, с. 27–28.

(обратно)

507

Фильштинский И.М. История арабов и Халифата (750-1517 гг.). М.: ИД «Муравей-Гайд», 1999, с. 44–45.

(обратно)

508

Фильштинский И.М. История арабов и Халифата (750-1517 гг.). М.: ИД «Муравей-Гайд», 1999, с. 55.

(обратно)

509

Учок Б. Женщины-правительницы в мусульманских государствах. М.: Наука, 1982.

(обратно)

510

Ле Турно Р. Новые ориентации берберов Северной Африки (950-1150) // Мусульманский мир 950-1150. М.: Наука, 1981, с. 145–146.

(обратно)

511

Бартольд В.В. Бармакиды // Сочинения. Т. VI. М.: Наука, 1966, с. 672.

(обратно)

512

См.: Микульский Д.В. Арабский Геродот. М.: Алетейа, 1998, с. 31.

(обратно)

513

Чистякова Т.А. Арабский халифат. Пособие для учителя. М.: Учпедгиз РСФСР, 1962, с. 112.

(обратно)

514

См.: Бартольд В.В. Бармакиды // Сочинения. Т. VI. М.: Наука, 1966, с. 673.

(обратно)

515

См.: Прозоров С.М. Введение // Аль-Хасан ибн Муса ан-Наубахти. Шиитские секты / Пер. с араб., исследование и коммент. С.М. Прозорова // Письменные памятники Востока. XLIII. М.: Наука, 1973, с. 43.

(обратно)

516

См.: Микульский Д.В. Арабский Геродот. М.: Алетейа, 1998, с. 16.

(обратно)

517

Абу-ль-Аля аль-Маарри. Послание о царстве прощения. Избранное / Пер. с араб., сост., предисл., примеч. Б. Шидфар. М: Худож. литература, 1990, с. 323.

(обратно)

518

Мец А. Мусульманский Ренессанс. М.: Изд. «В и М», 1996, с. 124.

(обратно)

519

Прозоров С.М. Введение // Аль-Хасан ибн Муса ан-Наубахти. Шиитские секты / Пер. с араб., исследование и коммент. С.М. Прозорова // Письменные памятники Востока. XLIII. М.: Наука, 1973, с. 42.

(обратно)

520

Цит. по: Мец А. Мусульманский Ренессанс. М.: Изд. «В и М», 1996, с. 325.

(обратно)

521

Чистякова Т.А. Арабский халифат. Пособие для учителя. М.: Учпедгиз РСФСР, 1962, с. 104.

(обратно)

522

Мец А. Мусульманский Ренессанс. М.: Изд. «В и М», 1996, с. 328–329.

(обратно)

523

Дорошенко Е.А. Зороастрийцы в Иране (историко-этнографический очерк). М.: Наука, 1982, с. 36.

(обратно)

524

Цит. по: Чистякова Т.А. Арабский халифат. Пособие для учителя. М.: Учпедгиз РСФСР, 1962, с. 117.

(обратно)

525

Зеленый цвет как цвет ислама был принят почти 650 лет спустя мамлюкским султаном Египта Ша'баном ибн аль-Хусейном.

(обратно)

526

Мец А. Мусульманский Ренессанс. М.: Изд. «В и М», 1996, с. 151.

(обратно)

527

Значение слова «хурремиты» («хуррамиты»), возможно, происходит от персидского слова «хуррем», т. е. «ясный», «светлый», или от слова «хур» («хвар») — «огонь», «солнце». Ряд источников выводит название этого течения из имени жены Маздака, Хуррамэ, бежавшей после казни мужа из Ктесифона в Рей и призывавшей народ следовать учению Маздака [Сиасет-намэ. Книга о правлении вазира XI столетия Низам ал-Мулька / Пер., введ. в изуч. памятника и примеч. проф. Б.Н. Заходера. М.; Л.: Изд. АН СССР, 1949, с. 205].

Хурремиты были известны также под названием мухаммира, т. е. «красные», или сурх алем — «краснознаменные».

(обратно)

528

Петрушевский И.П. Ислам в Иране в VII–XV веках (Курс лекций). Л.: Изд. ЛГУ, 1966, с. 253.

(обратно)

529

Бартольд В.В. Халиф и султан // Сочинения. Т. VI. М.: Наука, 1966, с. 54.

(обратно)

530

См.: Петрушевский И.П. Ислам в Иране в VII–XV веках (Курс лекций). Л.: Изд. ЛГУ, 1966, с. 254–255.

(обратно)

531

Цит. по: Шаймухамбетова Г.Б. Арабоязычная философия средневековья и классическая традиция (начальный период). М.: Наука, 1979, с. 27.

(обратно)

532

См.: Бьювэл Р., Джилберт Э. Секреты пирамид. Созвездие Ориона и фараоны Египта. М.: Вече, 1997, с. 302.

(обратно)

533

См.: Гладкий В.Д. Древний мир. Энциклопедический словарь. Т. I–II. М.: Центрполиграф, 1998, т. I, с. 76.

(обратно)

534

Аль-Афшин (перс. — «Государь») не является лакабом Хайдара ибн Ка'уса. Это — титул властителей Усрушаны (Ошрусаны) в Средней Азии, одним из которых был Хайдар.

(обратно)

535

Сиасет-намэ. Книга о правлении вазира XI столетия Низам ал-Мулька / Пер., введ. в изуч. памятника и примеч. проф. Б.Н. Заходера. М.; Л.: Изд. АН СССР, 1949, с. 227.

(обратно)

536

См.: Микульский Д.В. Арабский Геродот. М.: Алетейа, 1998, с. 55.

(обратно)

537

Сиасет-намэ. Книга о правлении вазира XI столетия Низам ал-Мулька / Пер., введ. в изуч. памятника и примеч. проф. Б.Н. Заходера. М.; Л.: Изд. АН СССР, 1949, с. 51.

(обратно)

538

Босворт К.Э. Нашествие варваров: появление тюрок в мусульманском мире // Мусульманский мир 950-1150. М.: Наука, 1981, с. 24–25.

(обратно)

539

Мюллер А. История ислама от основания до новейших времен / Пер. с нем. под ред. Н.А. Медникова. Т. I–IV. СПб., 1895, т. II, с. 213.

(обратно)

540

Мюллер А. История ислама от основания до новейших времен / Пер. с нем. под ред. Н.А. Медникова. Т. I–IV. СПб., 1895, т. II, с. 216–218.

(обратно)

541

Чистякова Т.А. Арабский халифат. Пособие для учителя. М.: Учпедгиз РСФСР, 1962, с. 104.

(обратно)

542

См.: Фильштинский И.М. История арабов и Халифата (750-1517 гг.). М.: ИД «Муравей-Гайд», 1999, с. 136.

(обратно)

543

Гольдциэр И. Культ святых в исламе (Мухаммеданские эскизы). М.: ОГИЗ, 1938, с. 82.

(обратно)

544

Цит. по: Гольдциэр И. Культ святых в исламе (Мухаммеданские эскизы). М.: ОГИЗ, 1938, с. 82.

(обратно)

545

Бойс М. Зороастрийцы. Верования и обычаи. М: Наука, 1987, с. 191.

(обратно)

546

См.: Микульский Д.В. Арабский Геродот. М.: Алетейа, 1998, с. 58–59.

(обратно)

547

Боголюбов А.С. Этико-правовые воззрения Абу Ханифы ан-Ну'мана // Палестинский сборник. В. 19 (82). Вопросы истории и культуры на Ближнем Востоке. Л.: Наука, 1969, с. 139–148.

(обратно)

548

Лакаб аль-Аскари («Воинственный») имам аль-Хасан получил по названию Самарры, которая в просторечии именовалась аль-Аскар, т. е. «Войско», так как здесь располагалась халифская гвардия гулямов.

(обратно)

549

Аль-Хасан ибн Муса ан-Наубахти. Шиитские секты / Пер. с араб., иссл. и коммент. С.М. Прозорова// Письменные памятники Востока. XLIII. М.: Наука, 1973.

(обратно)

550

См.: Али-заде Э.Э. Восстание зинджей в Аббасидском халифате (869–883 гг.). Баку: Элм, 1986.

(обратно)

551

См.: Микульский Д.В. Арабский Геродот. М.: Алетейа, 1998, с. 35–36.

(обратно)

552

Карматы — последователи Хамдана по прозвищу Кармат, основателя одного из двух течений ислама исмаилитского толка. Он возглавил широкое антиаббасидское религиозно-политическое движение, охватившее юг Халифата в конце IX — начале X в. Его последователи получили название по прозвищу Хамдана, лицо которого было обезображено болезнью («курмат» по-сирийски означало «обезображенный лицом»). У карматов не было мечетей, они не молились и не постились.

(обратно)

553

Цит. по: Сиасет-намэ. Книга о правлении вазира XI столетия Низам ал-Мулька / Пер., введ. в изуч. памятника и примеч. проф. Б.Н. Заходера. М.; Л.: Изд. АН СССР, 1949, с. 222.

(обратно)

554

См.: Сиасет-намэ. Книга о правлении вазира XI столетия Низам ал-Мулька / Пер., введ. в изуч. памятника и примеч. проф. Б.Н. Заходера. М.; Л.: Изд. АН СССР, 1949, с. 222.

(обратно)

555

Сиасет-намэ. Книга о правлении вазира XI столетия Низам ал-Мулька / Пер., введ. в изуч. памятника и примеч. проф. Б.Н. Заходера. М.; Л.: Изд. АН СССР, 1949, с. 347.

(обратно)

556

Мец А. Мусульманский Ренессанс. М.: Изд. «В и М», 1996, с. 428.

(обратно)

557

Цит. по: Хрестоматия по истории Халифата / Сост. и перев. Л.И. Надирадзе. М.: Изд. МГУ, 1968, с. 180.

(обратно)

558

Бартольд В.В. Рецензия на: А.А. Васильев. Лекции по истории Византии. Т. I // Сочинения. Т. VI. М.: Наука, 1966, с. 586.

(обратно)

559

См.: Ланда Р.Г. Ислам в истории России. М.: Изд. «Восточная литература» РАН, 1995, с. 24.

(обратно)

560

Борисов В.М. Арабское средневековье и ислам. Учебное пособие. М., 1968, с. 32.

(обратно)

561

Ответвление династии Аббасидов еще более 250 лет правило в Каире (1261–1517 гг., 659–923 г. х.) вплоть до османского завоевания Египта. Последний правящий Аббасид — халиф аль-Мутаваккил III — был свергнут и умер в 1538 г. (945 г. х.).

(обратно)

562

Грюнебаум Г.Э. фон. Классический ислам. Очерк истории (600-1258) / Пер. с англ. И.М. Дижура, предисл. В.В. Наумкина. М.: Наука, 1988, с. 55.

(обратно)

563

Опахала (араб. — мизабба) были введены в употребление при халифе аль-Мансуре. Плащ Пророка, бурда, представлял собой квадратную черную (или, по другим данным, полосатую) накидку. По преданию, его в свое время выкупил халиф Му'авийа I у потомков поэта Ка'ба ибн Зухайра за 20 тыс. дирхемов, сделав атрибутом верховной власти. Есть сведения, что во время взятия Багдада монголами в 1258 г. плащ Пророка сгорел при пожаре [Крымский А. История мусульманства. Самостоятельные очерки, обработки и дополнительные переводы из Дози и Гольдциэра. Ч. I и II. М., 1903–1911, ч. II, с. 54]. По другим данным, он был спасен и вплоть до Первой мировой войны оставался одним из атрибутов халифской власти. Таким же важным атрибутом был и передаваемый из поколения в поколение посох Мухаммеда. Меч Пророка — знаменитый зу-л-фикар, бывший с посланником Аллаха в битве при Бадре.

Русафийа — высокий, украшенный драгоценными камнями головной убор, который, начиная с аль-Мансура, стали носить все халифы. Ношение русафийи было заимствовано Аббасидами у сасанидских шахиншахов, и персы называли ее словом кулах.

(обратно)

564

Хилал ас-Саби. Установления и обычаи двора халифов (Русум дар ал-хилафа) / Пер. с араб., предисл. и примеч. И.Б. Михайловой // Письменные памятники Востока. LXVII. М.: Наука, 1983, с. 60–61, 66.

(обратно)

565

Луконин В.Т. Культура Сасанидского Ирана. Иран в III–V вв. Очерки по истории культуры // Культура народов Востока. Материалы и исследования. М.: Наука, 1969, с. 8.

(обратно)

566

Фрай Р.Н. Наследие Ирана // Культура народов Востока. Материалы и исследования. М.: Наука, 1971, с. 338.

(обратно)

567

Фрай Р.Н. Наследие Ирана // Культура народов Востока. Материалы и исследования. М.: Наука, 1971, с. 343.

(обратно)

568

Шефер Э. Золотые прииски Самарканда. Книга о чужеземных диковинах в империи Тан / Пер. с англ. Е.В. Зеймаля и Е.И. Лубо-Лесниченко // Культура народов Востока. Материалы и исследования. М.: Наука, 1981, с. 27.

(обратно)

569

См.: Хрестоматия по истории Халифата / Сост. и перев. Л.И. Надирадзе. М.: Изд. МГУ, 1968, с. 181.

(обратно)

570

Мец А. Мусульманский Ренессанс. М.: Изд. «В и М», 1996, с. 17.

(обратно)

571

Цит. по: Матар Н.И. Знакомьтесь: ислам / Пер. с англ. Киев: Изд. «София», 1997, с. 136.

(обратно)

572

Бартольд В.В. Халиф и султан // Сочинения. Т. VI. М.: Наука, 1966, с. 28–29.

(обратно)

573

Фрай Р.Н. Наследие Ирана // Культура народов Востока. Материалы и исследования. М.: Наука, 1971, с. 21–22.

(обратно)

574

Фрай Р.Н. Наследие Ирана // Культура народов Востока. Материалы и исследования. М.: Наука, 1971, с. 344.

(обратно)

575

См.: Петрушевский И.П. Ислам в Иране в VII–XV веках (Курс лекций). Л.: Изд. ЛГУ, 1966, с. 351–352.

(обратно)

576

Ислам на территории бывшей Российской империи. Энциклопедический словарь. В. I. М.: Изд. «Восточная литература» РАН, 1998, с. 11.

(обратно)

577

Грюнебаум Г.Э. фон. Классический ислам. Очерк истории (600-1258) / Пер. с англ. И.М. Дижура, предисл. В.В. Наумкина. М.: Наука, 1988, с. 128.

(обратно)

578

Прозоров С.М. Персидский род Наубахти в Багдаде (вторая половина VIII — первая половина X в.) // Восточное историческое источниковедение и специальные исторические дисциплины: Сборник статей. В. 2. М.: Наука, 1994, с. 99–108.

(обратно)

579

Справедливости ради отметим, что весомую долю среди них составляют изложения того или иного хадиса, но с различными иснадами.

(обратно)

580

Р. Дози приводит другую цифру — 7 275 [Дози Р. Насколько подлинно мусульманское предание? // Крымский А. История мусульманства. Самостоятельные очерки, обработки и дополнительные переводы из Дози и Гольдциэра. Ч. I. М, 1903, с. 159], но это нисколько не меняет существа дела.

(обратно)

581

К концу XII — началу XIII в. в результате споров авторитеты ислама пришли к соглашению, что основным источником Сунны могут считаться шесть сборников, содержащих достоверные хадисы. Помимо упомянутого свода аль-Бухари, это: «Ас-Сахих» Муслима ибн аль-Хаджжаджа, «Ас-Сунан» Абу Да'уда ас-Сиджистани, «Аль-Джами' ас-Сахих» Мухаммеда ибн Саура ат-Тирмизи, «Ас-Сунан» Мухаммеда ибн Маджи и «Ас-Сунан» Ахмада ибн Шу'айба ан-Наса'и [Ермаков Д.В. Хадисы и хадисная литература // Ислам: Историографические очерки / Под общей ред. С.М. Прозорова. М.: Наука, 1991, с. 85, 99].

(обратно)

582

Сиасет-намэ. Книга о правлении вазира XI столетия Низам ал-Мулька / Пер., введ. в изуч. памятника и примеч. проф. Б.Н. Заходера. М.; Л.: Изд. АН СССР, 1949, с. 62–63.

(обратно)

583

См.: Бартольд В.В. Халиф и султан // Сочинения. Т. VI. М.: Наука, 1966, с. 70.

(обратно)

584

История Ирана. М.: Изд. МГУ, 1977, с. 137.

(обратно)

585

Другая' часть государства Саманидов (Семиречье, Мавераннахр и Восточный Туркестан) была покорена группой союзных туркменских племен, создавших государство Караханидов (992-1211 гг., 382–607 г. х.).

(обратно)

586

Йабгу — верховный титул вождей огузских племен. Дословно он переводится как «сокол» или «ястреб». Их наследники, вали 'ахд, носили титул йинал. Воспитывали наследников специально подобранные опекуны — атабеки. Эти опекуны часто становились самостоятельными правителями, и их придворная должность трансформировалась в название титула. Жены йабгу добавляли к своему имени слово «хатун». Титул «байгу» носили вожди племен, стоявшие ниже по рангу, чем йабгу [Агаджанов С.Г. Государство Сельджукидов и Средняя Азия в XI–XII вв. М.: Наука, 1991, с. 25, 237, 241].

(обратно)

587

Агаджанов С.Г. Государство Сельджукидов и Средняя Азия в XI–XII вв. М.: Наука, 1991, с. 59–60.

(обратно)

588

Подобные лакабы — тронные имена — имели почти все восточные правители. В них изменялось только первое слово: Джалал («слава», «величие»), Гийас («помогающий»), Му'изз («укрепитель») и т. п. У разных лиц эти лакабы часто совпадали. Чтобы не вносить путаницы и не перегружать текста, мы будем давать имена правителей в той усеченной форме, по которой они более известны в истории. В полном виде они представлены в Аннотированном указателе имен.

(обратно)

589

Бартольд В.В. Халиф и султан // Сочинения. Т.VI. М.: Наука, 1966. С. 15–78, с. 17–18.

(обратно)

590

Агаджанов С.Г. Государство Сельджукидов и Средняя Азия в XI–XII вв. М.: Наука, 1991, с. 62.

(обратно)

591

Цит. по: Агаджанов С.Г. Государство Сельджукидов и Средняя Азия в XI–XII вв. М.: Наука, 1991, с. 61.

(обратно)

592

Династия Какуидов (или Каквайхидов), правившая в Центральном и Западном Иране (1008–1051 гг., 398–443 г. х.), получила свое название от слова «каку», что на дейлемитском диалекте означало «дядя по материнской линии». Первый ее правитель, Ала ад-даула Мухаммед ибн Душманзийар (1008–1041), был известен также под насабом Ибн Какуйа, так как его отец приходился дядей по материнской линии буидскому эмиру Рея Маджд ад-дауле (997-1029) [Босворт К.Э. Мусульманские династии. Справочник по хронологии и генеалогии / Пер. с англ. и примеч. П.А. Грязневича. М.: Наука, 1971, с. 141]. Ала ад-даула выдающимся государственным деятелем не был, и чаще вспоминается лишь в связи с тем, что везирем у него был великий Ибн Сина.

(обратно)

593

Агаев С.Л. Иран между прошлым и будущим. События. Люди. Идеи. М.: Политиздат, 1987, с. 86–91.

(обратно)

594

Ллойд С. Реки-близнецы / Пер. с англ. Е.Г. Чувикова. М.: Наука, 1972, с. 102, 108.

(обратно)

595

Маркарян С.А. Сельджуки в Иране XI века: Монография. Саратов: Изд. Сарат. ун-та, 1991, с. 95.

(обратно)

596

Агаджанов С.Г. Государство Сельджукидов и Средняя Азия в XI–XII вв. М.: Наука, 1991, с. 66.

(обратно)

597

Цит. по: Агаджанов С.Г. Государство Сельджукидов и Средняя Азия в XI–XII вв. М.: Наука, 1991, с. 81.

(обратно)

598

Nasr S.H. Science and civilizations in Islam. Cambridge, 1968, с. 82.

(обратно)

599

Здесь и далее под Азербайджаном мы будем подразумевать территорию современного Иранского Азербайджана.

(обратно)

600

Маркарян С.А. Сельджуки в Иране XI века: Монография. Саратов: Изд. Сарат. ун-та, 1991, с. 121.

(обратно)

601

Цит. по: Агаджанов С.Г. Государство Сельджукидов и Средняя Азия в XI–XII вв. М.: Наука, 1991, с. 82.

(обратно)

602

Агаджанов С.Г. Государство Сельджукидов и Средняя Азия в XI–XII вв. М.: Наука, 1991, с. 86.

(обратно)

603

Цит. по: Агаджанов С.Г. Государство Сельджукидов и Средняя Азия в XI–XII вв. М.: Наука, 1991, с. 92.

(обратно)

604

Агаджанов С.Г. Государство Сельджукидов и Средняя Азия в XI–XII вв. М.: Наука, 1991, с. 92; Маркарян С.А. Сельджуки в Иране XI века: Монография. Саратов: Изд. Сарат. ун-та, 1991, с. 124.

(обратно)

605

В отличие от своих предшественников, сын Алп-Арслана не пожелал при воцарении брать тюркское имя и принял имя Малик-шах — комбинацию из арабского слова «малик» («государь») и иранского слова «шах».

(обратно)

606

Цит. по: Агаджанов С.Г. Государство Сельджукидов и Средняя Азия в XI–XII вв. М.: Наука, 1991, с.91.

(обратно)

607

Маркарян С.А. Сельджуки в Иране XI века: Монография. Саратов: Изд. Сарат. ун-та, 1991, с. 11, 87.

(обратно)

608

Маркарян С.А. Сельджуки в Иране XI века: Монография. Саратов: Изд. Сарат. ун-та, 1991, с. 99.

(обратно)

609

Атабатом в совокупности называли священные шиитские города Ирака — Кербелу, Эн-Неджеф и Самарру.

(обратно)

610

После смерти халифа аль-Мустансира (1094) его наследником на престоле должен был стать Низар, но везирю аль-Афдалу, сыну Бадра аль-Джамали — всесильного везиря покойного халифа, — удалось возвести на трон другого сына фатимидского властителя Египта — ль-Муста'ли (1094–1101 гг., 487–495 г. х.) [Босворт К.Э. Мусульманские династии. Справочник по хронологии и генеалогии / Пер. с англ. и примеч. П.А. Грязневича. М.: Наука, 1971, с. 175; Фильштинский И.М. История арабов и Халифата (750-1517 гг.). М.: ИД «Муравей-Гайд», 1999, с. 241–242].

Аль-Хасан ибн ас-Саббах принадлежал к исмаилитской ветви шиитского ислама, т. е. был последователем Исмаила — сына имама Джафара ас-Садика. После смерти сына Исмаила, Мухаммеда (вторая половина VIII в.), исмаилиты раскололись на несколько групп: ас-саб'ийа («семеричники»), аль-карамита (карматы), муста'литы, низариты и др. Поэтому далее, говоря об исмаилитах XI–XIII вв., мы будем иметь в виду только низаритов.

(обратно)

611

Правители древнего Хорезма — хорезмшахи по происхождению были тюрками. Приняв ислам, они приобщились к мусульманской культуре. После арабских завоеваний Хорезм входил в состав Омейядского и Аббасидского халифатов, потом попал под власть Саманидов. В 1017 г. Хорезм вошел в состав государства Газневидов.

(обратно)

612

См.: Keddie N.R. Iranian revolution in comparative perspective // Islam, politics and social movements / Ed. by Burke E., Ill, Lapidus S.M. Berkeley etc.: Univ. of Calif. Press. XVIII., с. 8.

(обратно)

613

Буниятов 3.M. Государство Хорезмшахов — Ануштегинидов. 1097–1231. М.: Наука, 1986, с. 8.

(обратно)

614

Каракитаи (кара-китаи, кара-хитаи) были выходцами из Центральной Азии и являлись ветвью племени киданей, создавших в Южной Монголии и Северной Маньчжурии государство Ляо (X в.). В 1125 г. государство киданей пало под ударами державы Цзинь. Каракитаи имели либо тунгусо-маньчжурское происхождение, либо были близки к современным монголам.

(обратно)

615

Цит. по: Буниятов 3.M. Государство Хорезмшахов — Ануштегинидов. 1097–1231. М.: Наука, 1986, с. 11–12.

(обратно)

616

Агаджанов С.Г. Государство Сельджукидов и Средняя Азия в XI–XII вв. М.: Наука, 1991, с. 180.

(обратно)

617

Буниятов 3.M. Государство Хорезмшахов — Ануштегинидов. 1097–1231. М.: Наука, 1986, с. 21.

(обратно)

618

Буниятов 3.M. Государство Хорезмшахов — Ануштегинидов. 1097–1231. М.: Наука, 1986, с. 32.

(обратно)

619

Буниятов 3.M. Государство Хорезмшахов — Ануштегинидов. 1097–1231. М.: Наука, 1986, с. 38–39.

(обратно)

620

Буниятов 3.M. Государство Хорезмшахов — Ануштегинидов. 1097–1231. М.: Наука, 1986, с. 47.

(обратно)

621

Буниятов 3.M. Государство Хорезмшахов — Ануштегинидов. 1097–1231. М.: Наука, 1986, с. 44–45.

(обратно)

622

Цит. по: Буниятов 3.M. Государство Хорезмшахов — Ануштегинидов. 1097–1231. М.: Наука, 1986, с. 54; Можейко И.В. 1185 год. Восток и Запад. М.: Наука, 1989, с. 151.

(обратно)

623

Буниятов 3.M. Государство Хорезмшахов — Ануштегинидов. 1097–1231. М.: Наука, 1986, с. 54; Можейко И.В. 1185 год. Восток и Запад. М.: Наука, 1989, с. 151.

(обратно)

624

Цит. по: Буниятов 3.M. Государство Хорезмшахов — Ануштегинидов. 1097–1231. М.: Наука, 1986, с. 84.

(обратно)

625

Антихалифская политика хорезмшаха нашла любопытное выражение в том, как он именовал своих сыновей. Ни один из них не был назван мусульманским именем — Манкбурны, Узлаг-шах, Пир-шах, Ак-шах, Гурсанджти, Кюмахи-шах, Хур-шах.

(обратно)

626

Не путать с умершим до этих событий известным суфием Шихаб ад-дином Иахйей аль-Мактулом ас-Сухраварди (1155–1191). Посланца ан-Насира звали Абу Хафс Омар.

(обратно)

627

Цит. по: Буниятов 3.M. Государство Хорезмшахов — Ануштегинидов. 1097–1231. М.: Наука, 1986, с. 85–86.

(обратно)

628

Для краткости, воинов Монгольской державы мы будем называть«монголами», но надо иметь в виду, что после политического объединения страны (1206) в ее состав вошли не только монгольские, но и многие тюркские, маньчжурские, тунгусские, тангутские и другие племена.

(обратно)

629

Цит. по: Буниятов 3.M. Государство Хорезмшахов — Ануштегинидов. 1097–1231. М.: Наука, 1986, с. 132.

(обратно)

630

Буниятов 3.M. Государство Хорезмшахов — Ануштегинидов. 1097–1231. М.: Наука, 1986, с. 134.

(обратно)

631

Буниятов 3.M. Государство Хорезмшахов — Ануштегинидов. 1097–1231. М.: Наука, 1986, с. 134–135.

(обратно)

632

Цит. по: Буниятов 3.M. Государство Хорезмшахов — Ануштегинидов. 1097–1231. М.: Наука, 1986, с. 214.

(обратно)

633

Буниятов 3.M. Государство Хорезмшахов — Ануштегинидов. 1097–1231. М.: Наука, 1986, с. 136.

(обратно)

634

См.: Буниятов 3.M. Государство Хорезмшахов — Ануштегинидов. 1097–1231. М.: Наука, 1986, с. 217.

(обратно)

635

Буниятов 3.M. Государство Хорезмшахов — Ануштегинидов. 1097–1231. М.: Наука, 1986, с. 148.

(обратно)

636

См.: Буниятов 3.M. Государство Хорезмшахов — Ануштегинидов. 1097–1231. М.: Наука, 1986, с. 158.

(обратно)

637

Буниятов 3.M. Государство Хорезмшахов — Ануштегинидов. 1097–1231. М.: Наука, 1986, с. 168.

(обратно)

638

См.: Буниятов 3.M. Государство Хорезмшахов — Ануштегинидов. 1097–1231. М.: Наука, 1986, с. 185.

(обратно)

639

История Ирана. М.: Изд. МГУ, 1977, с. 149–150.

(обратно)

640

Каан (хаан, хакан, хаган, хан) — титул монгольского верховного правителя. Он мог избираться на курултайе (съезде) только из числа четырех сыновей Чингисхана (Джучи, Чагатай, Угедей, Толуй) и их прямых потомков. Резиденция великих каанов находилась в Монголии, а после 60-х годов XIII в. — в Китае. Далее мы будем использовать привычный титул «хан».

(обратно)

641

Цит. по: Ллойд С. Реки-близнецы / Пер. с англ. Е.Г. Чувикова. М.: Наука, 1972, с. 181.

(обратно)

642

Борисов В.М. Арабское средневековье и ислам. Учебное пособие. М, 1968, с. 69.

(обратно)

643

Ллойд С. Реки-близнецы / Пер. с англ. Е.Г. Чувикова. М.: Наука, 1972, с. 181–182; Пигулевская Н.В., Якубовский А.Ю., Петрушевский И.П., Строева Л.В., Беленицкий Л.М. История Ирана с древнейших времен до конца XVIII века / Отв. ред. В.В. Струве. Л.: Изд. ЛГУ, 1958, с. 186–187.

(обратно)

644

Здесь следует отметить одно любопытное обстоятельство. Египетские мамлюки были, как известно, тюркского происхождения (в основном кыпчаками). Следовательно, битва, разыгравшаяся в Галилее между «монголами» и «египтянами», фактически являлась сражением между двумя родственными народами [Вернадский Г.В. Монголы и Русь / Пер. с англ. Е.П. Беренштейна и др. Тверь: ЛЕАН; М.: АГРАФ, 1999 (2001), с. 80].

(обратно)

645

Джучи был приемным сыном Чингисхана. Около 1185 г. Борте была похищена воинами племени меркитов, и когда он вызволил ее из плена, она оказалась беременной. После рождения первенца ему дали имя Джучи (Джочи), т. е. «Гость» [Вернадский Г.В. Монголы и Русь / Пер. с англ. Е.П. Беренштейна и др. Тверь: ЛЕАН; М.: АГРАФ, 1999 (2001), с. 30–31; Хоанг М. Чингисхан. Серия «След в истории». Ростов-на-Дону: «Феникс», 1997, с. 105–106].

(обратно)

646

Пигулевская Н.В., Якубовский А.Ю., Петрушевский И.П., Строева Л.В., Беленицкий Л.М. История Ирана с древнейших времен до конца XVIII века / Отв. ред. В.В. Струве. Л.: Изд. ЛГУ, 1958, с. 187, 192.

(обратно)

647

Пигулевская Н.В., Якубовский А.Ю., Петрушевский И.П., Строева Л.В., Беленицкий Л.М. История Ирана с древнейших времен до конца XVIII века / Отв. ред. В.В. Струве. Л.: Изд. ЛГУ, 1958, с. 193–200.

(обратно)

648

Пигулевская Н.В., Якубовский А.Ю., Петрушевский И.П., Строева Л.В., Беленицкий Л.М. История Ирана с древнейших времен до конца XVIII века / Отв. ред. В.В. Струве. Л.: Изд. ЛГУ, 1958, с. 156.

(обратно)

649

Пигулевская Н.В., Якубовский А.Ю., Петрушевский И.П., Строева Л.В., Беленицкий Л.М. История Ирана с древнейших времен до конца XVIII века / Отв. ред. В.В. Струве. Л.: Изд. ЛГУ, 1958, с. 206–207.

(обратно)

650

Вождь джалаиридов именовался «Большим», так как существовал еще и Хасан Малый, который был внуком эмира Чобана.

(обратно)

651

Вернадский Г.В. Монголы и Русь / Пер. с англ. Е.П. Беренштейна и др. Тверь: ЛЕАН; М.: АГРАФ, 1999 (2001), с. 252–253.

(обратно)

652

Кинросс Л. Расцвет и упадок Османской империи / Пер. с англ. М. Пальникова. МИКРОН-ПРЕСС, 1999, с. 87.

(обратно)

653

Любопытна этимология необычного для ислама имени Шахрух, которым Тимур нарек своего младшего сына. Так в шахматах назывался ход конем, «вилка», угрожавший одновременно королю и ладье. На фарси «шах» означало шахматного короля, а «рух» — ладью. В переносном смысле имя Шахрух следует воспринимать как «Победоносный» [Гафуров А. Имя и история: Об именах арабов, персов, таджиков и тюрков. Словарь. М.: Наука, 1987, с. 16].

(обратно)

654

От тюркского кара («черный») и коюн («баран»). При этом имя Кара Йусуф не следует переводить как «Черный Йусуф». В данном случае компонент «Кара» употреблен в значении «великий» или «могучий».

(обратно)

655

Не путать с ильханом Абу Са'идом, сыном Улджайту Худабенде.

(обратно)

656

Агаджанов С.Г. Государство Сельджукидов и Средняя Азия в XI–XII вв. М.: Наука, 1991, с. 235; Ислам. Энциклопедический словарь. М.: Наука, 1991, с. 284.

(обратно)

657

Подробнее см.: Эфендиев О. Азербайджанское государство Сефевидов в XVI веке. Баку: «Элм», 1981, с. 39–41.

(обратно)

658

Позже, в начале XVIII в., кызылбаши осели в восточном Иране и Афганистане и образовали небольшую этническую группу, существующую до сих пор..

(обратно)

659

Его мать Алем-шах бегим, дочь Узун Хасана, до замужества была христианкой, носила имя Марта и по материнской линии доводилась внучкой Кало Иоанну IV — предпоследнему христианскому императору Трапезунда (1429–1458).

(обратно)

660

Начиная с Исмаила I имена почти всех сефевидских правителей включали в себя компонент «шах». Он являлся не названием «должности» высшего руководителя страны, каковым можно считать титул «шахиншах», а был составной частью его имени. Поэтому если быть абсолютно точным, писать это слово надо с заглавной буквы (например, Шах Исмаил I) [Гафуров А. Имя и история: Об именах арабов, персов, таджиков и тюрков. Словарь. М.: Наука, 1987, с. 77–78]. Мы, однако, будем придерживаться традиционного написания.

(обратно)

661

См.: Эфендиев О. Азербайджанское государство Сефевидов в XVI веке. Баку: «Элм», 1981, с. 36–37.

(обратно)

662

Эфендиев О. Азербайджанское государство Сефевидов в XVI веке. Баку: «Элм», 1981, с. 57.

(обратно)

663

Цит. по: Пигулевская Н.В., Якубовский А.Ю., Петрушевский И.П., Строева Л.В., Беленицкий Л.М. История Ирана с древнейших времен до конца XVIII века / Отв. ред. В.В. Струве. Л.: Изд. ЛГУ, 1958, с. 255.

(обратно)

664

Куция К.К. Социально-экономическая структура и социальная борьба в городах Сефевидского Ирана. Тбилиси: Мецниереба, 1990, с. 58; Эфендиев О. Азербайджанское государство Сефевидов в XVI веке. Баку: «Элм», 1981, с. 58.

(обратно)

665

Эфендиев О. Азербайджанское государство Сефевидов в XVI веке. Баку: «Элм», 1981, с. 57.

(обратно)

666

Цит. по: Аверьянов Ю.А. Суфизм и политика в творчестве шаха Исмаила I Сефеви (Хатаи) // Иран: Ислам и власть. М.: Ин-т востоковедения РАН; Изд. «Крафт +», 2001, с. 268–269.

(обратно)

667

Курдистан, «Страна курдов», никогда не имел точных географических координат. Это название являлось этническим и до сих пор обозначает территорию, на которой курды составляют основную или значительную часть населения. Название «Курдистан» впервые отмечено в первоисточниках в годы правления сельджукского султана Санджара (1097–1157), хотя в обиходе, возможно, употреблялось и до того времени. Современный Иран является единственным государством, в котором существует провинция под названием Курдистан, хотя помимо него курды проживают в Турции, Сирии и Ираке [подробнее см.: История Курдистана / Авт. колл.: М.С. Лазарев, Ш.Х. Мгои, Е.И. Васильева, М.А. Гасратян, О.И. Жигалина. М.: Центр курдских исследований, 1999.].

(обратно)

668

Ллойд С. Реки-близнецы / Пер. с англ. Е.Г. Чувикова. М.: Наука, 1972, с. 190.

(обратно)

669

Цит. по: Иванов Н.А. Османское завоевание арабских стран. 1516–1574. Изд. 2-е, дополн. М.: Изд. фирма «Восточная лит-ра» РАН, 2001, с. 22.

(обратно)

670

Иванов Н.А. Османское завоевание арабских стран. 1516–1574. Изд. 2-е, дополн. М.: Изд. фирма «Восточная лит-ра» РАН, 2001, с. 23.

(обратно)

671

Иванов Н.А. Османское завоевание арабских стран. 1516–1574. Изд. 2-е, дополн. М.: Изд. фирма «Восточная лит-ра» РАН, 2001, с. 254.

(обратно)

672

Как известно, первым европейцем, обогнувшим Африку с юга, был португальский мореплаватель Бартоломеу Диаш. В 1487–1488 гг. в поисках морского пути в Индию он открыл мыс Доброй Надежды и вышел в Индийский океан. Однако именно экспедиции Васко да Гамы удалось добраться до индийского порта Каликут (20 мая 1498 г.).

(обратно)

673

Хазанов A.M. Тайна Васко да Гамы. М.: Ин-т востоковедения РАН, 2000, с. 8~9.

(обратно)

674

Цит. по: Хазанов A.M. Тайна Васко да Гамы. М.: Ин-т востоковедения РАН, 2000, с. 25.

(обратно)

675

Иванов Н.А. Османское завоевание арабских стран. 1516–1574. Изд. 2-е, дополн. М.: Изд. фирма «Восточная лит-ра» РАН, 2001, с. 9.

(обратно)

676

Кинросс Л. Расцвет и упадок Османской империи / Пер. с англ. М. Пальникова. МИКРОН-ПРЕСС, 1999, с. 183.

(обратно)

677

Иванов Н.А. Османское завоевание арабских стран. 1516–1574. Изд. 2-е, дополн. М.: Изд. фирма «Восточная лит-ра» РАН, 2001, с. 35.

(обратно)

678

Эфендиев О. Азербайджанское государство Сефевидов в XVI веке. Баку: «Элм», 1981, с. 60–61.

(обратно)

679

Янычары (от тюрк. — ени чери, «новые войска») при османском султане Орхане (ок. 1324–1360 гг., ок. 724–761 г. х.) набирались из числа христиан для службы в качестве личной охраны. Позже, при султане Мураде I (1360–1389 гг., 761–791 г. х.), корпус янычар был реорганизован в гвардию, подчинявшуюся только личным приказам султана.

(обратно)

680

См.: Эфендиев О. Азербайджанское государство Сефевидов в XVI веке. Баку: «Элм», 1981, с. 61.

(обратно)

681

Цит. по: Иванов Н.А. Османское завоевание арабских стран. 1516–1574. Изд. 2-е, дополн. М.: Изд. фирма «Восточная лит-ра» РАН, 2001, с. 39.

(обратно)

682

Бартольд В.В. Халиф и султан // Сочинения. Т.VI. М.: Наука, 1966, с. 68.

(обратно)

683

Иванов Н.А. Османское завоевание арабских стран. 1516–1574. Изд. 2-е, дополн. М.: Изд. фирма «Восточная лит-ра» РАН, 2001, с. 43–46.

(обратно)

684

Цит. по: Иванов Н.А. Османское завоевание арабских стран. 1516–1574. Изд. 2-е, дополн. М.: Изд. фирма «Восточная лит-ра» РАН, 2001, с. 49.

(обратно)

685

См.: Кинросс Л. Расцвет и упадок Османской империи / Пер. с англ. М. Пальникова. МИКРОН-ПРЕСС, 1999, с. 185

(обратно)

686

Был ли этот плащ Пророка подлинным, либо он, как мы об этом писали выше, сгорел во время пожара при взятии Багдада монголами в 1258 г., сказать трудно. Во всяком случае, при передаче Селиму I атрибутов халифской власти их подлинность никем не подвергалась сомнению.

(обратно)

687

См.: Иванов Н.А. Османское завоевание арабских стран. 1516–1574. Изд. 2-е, дополн. М.: Изд. фирма «Восточная лит-ра» РАН, 2001, с. 40.

(обратно)

688

Цит. по: Эфендиев О. Азербайджанское государство Сефевидов в XVI веке. Баку: «Элм», 1981, с. 98.

(обратно)

689

Цит. по: Эфендиев О. Азербайджанское государство Сефевидов в XVI веке. Баку: «Элм», 1981, с. 76.

(обратно)

690

Эфендиев О. Азербайджанское государство Сефевидов в XVI веке. Баку: «Элм», 1981, с. 79–85.

(обратно)

691

Сильно укрепленная и хорошо охраняемая крепость Кахкаха (Кахкахе) служила одновременно в качестве тюрьмы и главного государственного казнохранилища. После смерти шаха Тахмаспа I в ней оказалось 3,6 млрд золотых и серебряных динаров, 82,8 т золотых и серебряных слитков, полное вооружение на 30 тыс. всадников, богато украшенные одежды, дорогие ткани и т. п. [Пигулевская Н.В., Якубовский А.Ю., Петрушевский И.П., Строева Л.В., Беленицкий Л.М. История Ирана с древнейших времен до конца XVIII века / Отв. ред. В.В. Струве. Л.: Изд. ЛГУ, 1958, с. 261].

(обратно)

692

Цит. по: Эфендиев О. Азербайджанское государство Сефевидов в XVI веке. Баку: «Элм», 1981, с. 117.

(обратно)

693

Сефевидские шахи и их родственники удостаивались разных титулов. В народе шахов называли «шейх-заде» или «шейх-оглу» («сын шейха»), а их потомков по боковой ветви именовали «шейхавенд». Все они, как правило, занимали высокие государственные посты, а их потомки до сих пор занимают высокое положение среди иранских кашкайцев [Эфендиев О. Азербайджанское государство Сефевидов в XVI веке. Баку: «Элм», 1981, с. 131].

(обратно)

694

Эфендиев О. Азербайджанское государство Сефевидов в XVI веке. Баку: «Элм», 1981, с. 120–122, Boisard M.A. L'humanisme de l'lslam. P.: Michel, 1979.

(обратно)

695

Эфендиев О. Азербайджанское государство Сефевидов в XVI веке. Баку: «Элм», 1981, с. 123.

(обратно)

696

Эфендиев О. Азербайджанское государство Сефевидов в XVI веке. Баку: «Элм», 1981, с. 141.

(обратно)

697

Книга Орудж-бека Байата — Дон-Жуана Персидского (Историко-географический трактат). Баку: «Язычи», 1988, с. 200; Эфендиев О. Азербайджанское государство Сефевидов в XVI веке. Баку: «Элм», 1981, с. 143.

(обратно)

698

Не путать с ильханом Мухаммедом Худабенде Улджайту-ханом.

(обратно)

699

Книга Орудж-бека Байата — Дон-Жуана Персидского (Историко-географический трактат). Баку: «Язычи», 1988, с. 83; Эфендиев О. Азербайджанское государство Сефевидов в XVI веке. Баку: «Элм», 1981, с. 145.

(обратно)

700

Цит. по: Эфендиев О. Азербайджанское государство Сефевидов в XVI веке. Баку: «Элм», 1981, с. 145.

(обратно)

701

Дорошенко Е.А. «Велик шах Аббас, деяния его святы…» // Живая история Востока: Сборник / Сост. О.Е. Непомнин. М.: Знание, 1998, с. 97–98.

(обратно)

702

Книга Орудж-бека Байата — Дон-Жуана Персидского (Историко-географический трактат). Баку: «Язычи», 1988, с. 124–125; Эфендиев О. Азербайджанское государство Сефевидов в XVI веке. Баку: «Элм», 1981, с. 198.

(обратно)

703

Дорошенко Е.А. «Велик шах Аббас, деяния его святы…» // Живая история Востока: Сборник / Сост. О.Е. Непомнин. М.: Знание, 1998, с. 98.

(обратно)

704

Дорошенко Е.А. «Велик шах Аббас, деяния его святы…» // Живая история Востока: Сборник / Сост. О.Е. Непомнин. М.: Знание, 1998, с. 97.

(обратно)

705

Новая история Ирана. Хрестоматия / Отв. ред. М.С. Иванов, В.Н. Зайцев. М.: Наука, 1988, с. 8.

(обратно)

706

Миклухо-Маклай Н.Д. Автор и его сочинение в средневековой научной литературе на персидском языке // Очерки истории культуры средневекового Ирана. М., 1984, с. 60.

(обратно)

707

Пигулевская Н.В., Якубовский А.Ю., Петрушевский И.П., Строева Л.В., Беленицкий Л.М. История Ирана с древнейших времен до конца XVIII века / Отв. ред. В.В. Струве. Л.: Изд. ЛГУ, 1958, с. 295.

(обратно)

708

Lapidus I. Contemporary islamic movements in historical perspective. Berkeley: Univ. of California, 1983, р. 56.

(обратно)

709

Сохранились свидетельства о том, что ручное огнестрельное оружие было известно в Иране задолго до шаха Аббаса I. Одно из первых упоминаний об использовании кызылбашами мушкетов относится к событиям 1500 г. [см.: Эфендиев О. Азербайджанское государство Сефевидов в XVI веке. Баку: «Элм», 1981, с. 280]. Выше мы писали об использовании пушек шахом Тахмаспом I при осаде крепости Бугурд (1538).

(обратно)

710

Куция К.К. Социально-экономическая структура и социальная борьба в городах Сефевидского Ирана. Тбилиси: Мецниереба, 1990, с. 15.

(обратно)

711

Дорошенко Е.А. «Велик шах Аббас, деяния его святы…» // Живая история Востока: Сборник / Сост. О.Е. Непомнин. М.: Знание, 1998, с. 100.

(обратно)

712

Куция К.К. Социально-экономическая структура и социальная борьба в городах Сефевидского Ирана. Тбилиси: Мецниереба, 1990, с. 135–142.

(обратно)

713

Куция К.К. Социально-экономическая структура и социальная борьба в городах Сефевидского Ирана. Тбилиси: Мецниереба, 1990, с. 71.

(обратно)

714

Куция К.К. Социально-экономическая структура и социальная борьба в городах Сефевидского Ирана. Тбилиси: Мецниереба, 1990, с. 55; Современный Иран (Справочник) / Ред. колл. С.М. Алиев (отв. ред.) и др. М.: Наука, 1975, с. 129.

(обратно)

715

Бушев П.Л. Посольство В.Г. Коробьина и А. Кувшинова в Иран в 1621–1624 гг. // Иран. Экономика, история, историография, литература (Сборник статей). М.: Наука, 1976, с. 145.

(обратно)

716

Куция К.К. Социально-экономическая структура и социальная борьба в городах Сефевидского Ирана. Тбилиси: Мецниереба, 1990, с. 21.

(обратно)

717

Бушев П.Л. Посольство В.Г. Коробьина и А. Кувшинова в Иран в 1621–1624 гг. // Иран. Экономика, история, историография, литература (Сборник статей). М.: Наука, 1976, с. 129.

(обратно)

718

Куция К.К. Социально-экономическая структура и социальная борьба в городах Сефевидского Ирана. Тбилиси: Мецниереба, 1990, с. 67, 74.

(обратно)

719

Ллойд С. Реки-близнецы / Пер. с англ. Е.Г. Чувикова. М.: Наука, 1972, с. 193.

(обратно)

720

Цит. по: Павлова И.К. Хроника времен Сефевидов (Сочинение Мухаммад-Масума Исфахани «Хуласат ас-сийар»). М.: ВО «Наука», 1993, с. 27.

(обратно)

721

Павлова И.К. Хроника времен Сефевидов (Сочинение Мухаммад-Масума Исфахани «Хуласат ас-сийар»). М.: ВО «Наука», 1993, с. 63–67.

(обратно)

722

«Бал-йемез» от итальянского ballo-mezzo — дальнобойное орудие, стрелявшее ядрами весом до 50 кг.

(обратно)

723

О нелёгкой участи Тебриза говорит тот факт, что к тому времени (в течение чуть более ста предшествовавших лет) он подвергался нападениям турок в 1514, 1534, 1535, 1548, 15851603, 1611 и 1635 гг. Не стоит забывать, что город потом захватывался штурмом и отвоевывался Сефевидским Ираном. Вдобавок ко всему этому Тебриз был полностью разрушен во время землетрясения 1641 г.

(обратно)

724

Павлова И.К. Хроника времен Сефевидов (Сочинение Мухаммад-Масума Исфахани «Хуласат ас-сийар»). М.: ВО «Наука», 1993, с. 68–73.

(обратно)

725

Цит. по: Ллойд С. Реки-близнецы / Пер. с англ. Е.Г. Чувикова. М.: Наука, 1972, с. 195.

(обратно)

726

Павлова И.К. Хроника времен Сефевидов (Сочинение Мухаммад-Масума Исфахани «Хуласат ас-сийар»). М.: ВО «Наука», 1993, с. 105.

(обратно)

727

Новая история Ирана. Хрестоматия / Отв. ред. М.С. Иванов, В.Н. Зайцев. М.: Наука, 1988, с. 9.

(обратно)

728

Новая история Ирана. Хрестоматия / Отв. ред. М.С. Иванов, В.Н. Зайцев. М.: Наука, 1988, с. 10.

(обратно)

729

Новая история Ирана. Хрестоматия / Отв. ред. М.С. Иванов, В.Н. Зайцев. М.: Наука, 1988, с. 10.

(обратно)

730

Новая история Ирана. Хрестоматия / Отв. ред. М.С. Иванов, В.Н. Зайцев. М.: Наука, 1988, с. 16–17.

(обратно)

731

Новая история Ирана. Хрестоматия / Отв. ред. М.С. Иванов, В.Н. Зайцев. М.: Наука, 1988, с. 19.

(обратно)

732

Новая история Ирана. Хрестоматия / Отв. ред. М.С. Иванов, В.Н. Зайцев. М.: Наука, 1988, с. 19.

(обратно)

733

Новая история Ирана. Хрестоматия / Отв. ред. М.С. Иванов, В.Н. Зайцев. М.: Наука, 1988, с. 21.

(обратно)

734

Новая история Ирана. Хрестоматия / Отв. ред. М.С. Иванов, В.Н. Зайцев. М.: Наука, 1988, с. 25–26.

(обратно)

735

Новая история Ирана. Хрестоматия / Отв. ред. М.С. Иванов, В.Н. Зайцев. М.: Наука, 1988, с. 23.

(обратно)

736

Новая история Ирана. Хрестоматия / Отв. ред. М.С. Иванов, В.Н. Зайцев. М.: Наука, 1988, с. 24.

(обратно)

737

Пигулевская Н.В., Якубовский А.Ю., Петрушевский И.П., Строева Л.В., Беленицкий Л.М. История Ирана с древнейших времен до конца XVIII века / Отв. ред. В.В. Струве. Л.: Изд. ЛГУ, 1958, с. 316.

(обратно)

738

Тахмасп-кули дословно означает «раб Тахмаспа».

(обратно)

739

Новая история Ирана. Хрестоматия / Отв. ред. М.С. Иванов, В.Н. Зайцев. М.: Наука, 1988, с. 31.

(обратно)

740

Новая история Ирана. Хрестоматия / Отв. ред. М.С. Иванов, В.Н. Зайцев. М.: Наука, 1988, с. 31–32.

(обратно)

741

Новая история Ирана. Хрестоматия / Отв. ред. М.С. Иванов, В.Н. Зайцев. М.: Наука, 1988, с. 38–39.

(обратно)

742

Новая история Ирана. Хрестоматия / Отв. ред. М.С. Иванов, В.Н. Зайцев. М.: Наука, 1988, с. 32.

(обратно)

743

Новая история Ирана. Хрестоматия / Отв. ред. М.С. Иванов, В.Н. Зайцев. М.: Наука, 1988, с. 32–33.

(обратно)

744

Родоначальником династии Великих Моголов в Индии был Захир ад-дин Мухаммед Бабур (1527–1530). Его отец, Омар Шейх-мирза, был сыном Миран-шаха — сына Тимура.

(обратно)

745

Новая история Ирана. Хрестоматия / Отв. ред. М.С. Иванов, В.Н. Зайцев. М.: Наука, 1988, с. 33.

(обратно)

746

Новая история Ирана. Хрестоматия / Отв. ред. М.С. Иванов, В.Н. Зайцев. М.: Наука, 1988, с. 33.

(обратно)

747

История Ирана. М.: Изд. МГУ, 1977, с. 205; Новая история Ирана. Хрестоматия / Отв. ред. М.С. Иванов, В.Н. Зайцев. М.: Наука, 1988, с. 34.

(обратно)

748

Новая история Ирана. Хрестоматия / Отв. ред. М.С. Иванов, В.Н. Зайцев. М.: Наука, 1988, с. 37.

(обратно)

749

Новая история Ирана. Хрестоматия / Отв. ред. М.С. Иванов, В.Н. Зайцев. М.: Наука, 1988, с. 36.

(обратно)

750

Новая история Ирана. Хрестоматия / Отв. ред. М.С. Иванов, В.Н. Зайцев. М.: Наука, 1988, с. 40.

(обратно)

751

Ахмед-шах принял почетное имя Дурр-и дурран, что означает «Жемчужина жемчужин». Позже от него пошло название Дуррани — династии правителей (королей) Афганистана, просуществовавшей до 1843 г.

(обратно)

752

Новая история Ирана. Хрестоматия / Отв. ред. М.С. Иванов, В.Н. Зайцев. М.: Наука, 1988, с. 48.

(обратно)

753

По другим данным, Шахрух-мирза был на 10 лет старше.

(обратно)

754

Новая история Ирана. Хрестоматия / Отв. ред. М.С. Иванов, В.Н. Зайцев. М.: Наука, 1988, с. 48.

(обратно)

755

Новая история Ирана. Хрестоматия / Отв. ред. М.С. Иванов, В.Н. Зайцев. М.: Наука, 1988, с. 48.

(обратно)

756

Цит. по: Алиев С.М. Междоусобные войны и борьба за верховную власть в Иране после распада империи Надир-шаха // Иран. История и культура в средние века и в новое время. М.: Наука, 1980, с. 30.

(обратно)

757

Алиев С.М. Междоусобные войны и борьба за верховную власть в Иране после распада империи Надир-шаха // Иран. История и культура в средние века и в новое время. М.: Наука, 1980, с. 43.

(обратно)

758

Исмаила III чаще именовали по кунье, Абу Тураб, или по лакабу — Халиф-е Султан.

(обратно)

759

Кузнецова Н.А. Иран в первой половине XIX века. М.: Наука, 1983, с. 237.

(обратно)

760

«Счастливая Аравия» — принятое в Европе название Аравийского полуострова.

(обратно)

761

Новая история Ирана. Хрестоматия / Отв. ред. М.С. Иванов, В.Н. Зайцев. М.: Наука, 1988, с. 54.

(обратно)

762

Строева Л.В. Керим-хан Зенд и ханы // Иран: история и современность. Сб. статей. М.: Наука, 1983, с. 99.

(обратно)

763

Не путать с Фатх-Али-ханом Каджаром.

(обратно)

764

Строева Л.В. Керим-хан Зенд и ханы // Иран: история и современность. Сб. статей. М.: Наука, 1983, с. 93.

(обратно)

765

Новая история Ирана. Хрестоматия / Отв. ред. М.С. Иванов, В.Н. Зайцев. М.: Наука, 1988, с. 56.

(обратно)

766

Новая история Ирана. Хрестоматия / Отв. ред. М.С. Иванов, В.Н. Зайцев. М.: Наука, 1988, с. 53.

(обратно)

767

Строева Л.В. Керим-хан Зенд и ханы // Иран: история и современность. Сб. статей. М.: Наука, 1983, с. 101.

(обратно)

768

Строева Л.В. Керим-хан Зенд и ханы // Иран: история и современность. Сб. статей. М.: Наука, 1983, с. 102.

(обратно)

769

См.: Строева Л.В. Керим-хан Зенд и ханы // Иран: история и современность. Сб. статей. М.: Наука, 1983, с. 102.

(обратно)

770

Кузнецова Н.А. Иран в первой половине XIX века. М.: Наука, 1983, с. 16; Кузнецова Н.А. Политическое и социально-экономическое положение Ирана в конце XVIII — первой половине XIX в. // Очерки новой истории Ирана (XIX — начало XX в.). М.: Наука, 1978, с. 8–11.

(обратно)

771

Pakravan E. Agha Mohammad Ghadjar. Essai biographique. Teheran, 1953, р. 26.

(обратно)

772

Карим-хан Зенд был женат на сестре Мухаммеда Хасан-хана, тете Ага-Мухаммед хана.

(обратно)

773

Новая история Ирана. Хрестоматия / Отв. ред. М.С. Иванов, В.Н. Зайцев. М.: Наука, 1988, с. 60–61.

(обратно)

774

Новая история Ирана. Хрестоматия / Отв. ред. М.С. Иванов, В.Н. Зайцев. М.: Наука, 1988, с. 61.

(обратно)

775

Кузнецова Н.А. Политическое и социально-экономическое положение Ирана в конце XVIII — первой половине XIX в. // Очерки новой истории Ирана (XIX — начало XX в.). М.: Наука, 1978, с. 12, 110.

(обратно)

776

Цит. по: Кузнецова Н.А. Иран в первой половине XIX века. М.: Наука, 1983, с. 14.

(обратно)

777

Кузнецова Н.А. Иран в первой половине XIX века. М.: Наука, 1983, с. 14–15.

(обратно)

778

Цит. по: Кузнецова Н.А. Иран в первой половине XIX века. М.: Наука, 1983, с. 15.

(обратно)

779

Pakravan E. Agha Mohammad Ghadjar. Essai biographique. Teheran, 1953, р. 154.

(обратно)

780

Кузнецова Н.А. Иран в первой половине XIX века. М.: Наука, 1983, с. 160.

(обратно)

781

Кузнецова Н.А. Политическое и социально-экономическое положение Ирана в конце XVIII — первой половине XIX в. // Очерки новой истории Ирана (XIX — начало XX в.). М.: Наука, 1978, с. 44.

(обратно)

782

Кузнецова Н.А. Иран в первой половине XIX века. М.: Наука, 1983, с. 19; Кузнецова Н.А. Политическое и социально-экономическое положение Ирана в конце XVIII — первой половине XIX в. // Очерки новой истории Ирана (XIX — начало XX в.). М.: Наука, 1978, с. 14.

(обратно)

783

Кузнецова Н.А. Иран в первой половине XIX века. М.: Наука, 1983, с. 18; Кузнецова Н.А. Политическое и социально-экономическое положение Ирана в конце XVIII — первой половине XIX в. // Очерки новой истории Ирана (XIX — начало XX в.). М.: Наука, 1978, с. 11.

(обратно)

784

Знатные каджары по традиции носили титул «хан», стоявший в конце имени, как у большинства Афшаров и Зендов. При восшествии на престол государства слово «хан» в имени властителя заменялось словом «шах».

(обратно)

785

Цит. по: Кузнецова Н.А. Иран в первой половине XIX века. М.: Наука, 1983, с. 21.

(обратно)

786

Кузнецова Н.А. Политическое и социально-экономическое положение Ирана в конце XVIII — первой половине XIX в. // Очерки новой истории Ирана (XIX — начало XX в.). М.: Наука, 1978, с. 14.

(обратно)

787

Кузнецова Н.А. Политическое и социально-экономическое положение Ирана в конце XVIII — первой половине XIX в. // Очерки новой истории Ирана (XIX — начало XX в.). М.: Наука, 1978, с. 16.

(обратно)

788

Кузнецова Н.А. Иран в первой половине XIX века. М.: Наука, 1983, с. 29.

(обратно)

789

Цит. по: Кузнецова Н.А. Иран в первой половине XIX века. М.: Наука, 1983, с. 35.

(обратно)

790

Кузнецова Н.А. Иран в первой половине XIX века. М.: Наука, 1983, с. 49.

(обратно)

791

Васильев A.M. История Саудовской Аравии (1745 г. — конец XX в.). Изд. 2-е, расш. и доп. М.: «Классика плюс», Книжный дом газеты «Труд», 1999, с. 68–69.

(обратно)

792

Васильев A.M. История Саудовской Аравии (1745 г. — конец XX в.). Изд. 2-е, расш. и доп. М.: «Классика плюс», Книжный дом газеты «Труд», 1999, с. 105–106.

(обратно)

793

Цит. по: Кузнецова Н.А. Иран в первой половине XIX века. М.: Наука, 1983, с. 51.

(обратно)

794

Цит. по: Кузнецова Н.А. Иран в первой половине XIX века. М.: Наука, 1983, с. 52.

(обратно)

795

Новая история Ирана. Хрестоматия / Отв. ред. М.С. Иванов, В.Н. Зайцев. М.: Наука, 1988, с. 81–82.

(обратно)

796

Новая история Ирана. Хрестоматия / Отв. ред. М.С. Иванов, В.Н. Зайцев. М.: Наука, 1988, с. 75.

(обратно)

797

Подробнее см.: Кулагина Л.М., Дунаева К.В. Граница России с Ираном (история формирования). М.: Ин-т востоковедения РАН, 1998.

(обратно)

798

Новая история Ирана. Хрестоматия / Отв. ред. М.С. Иванов, В.Н. Зайцев. М.: Наука, 1988, с. 75.

(обратно)

799

Новая история Ирана. Хрестоматия / Отв. ред. М.С. Иванов, В.Н. Зайцев. М.: Наука, 1988, с. 78–79.

(обратно)

800

Кузнецова Н.А. Иран в первой половине XIX века. М.: Наука, 1983, с. 165; Кузнецова Н.А. Политическое и социально-экономическое положение Ирана в конце XVIII — первой половине XIX в. // Очерки новой истории Ирана (XIX — начало XX в.). М.: Наука, 1978, с. 17–18

(обратно)

801

См.: Кузнецова Н.А. Иран в первой половине XIX века. М.: Наука, 1983, с. 77.

(обратно)

802

Новая история Ирана. Хрестоматия / Отв. ред. М.С. Иванов, В.Н. Зайцев. М.: Наука, 1988, с. 84–85.

(обратно)

803

Кузнецова Н.А. Иран в первой половине XIX века. М.: Наука, 1983, с. 80.

(обратно)

804

Кузнецова Н.А. Политическое и социально-экономическое положение Ирана в конце XVIII — первой половине XIX в. // Очерки новой истории Ирана (XIX — начало XX в.). М.: Наука, 1978, с. 19.

(обратно)

805

Цит. по: Кузнецова Н.А. Иран в первой половине XIX века. М.: Наука, 1983, с. 100.

(обратно)

806

Цит. по: Кузнецова Н.А. Иран в первой половине XIX века. М.: Наука, 1983, с. 99–100.

(обратно)

807

Начало танзимата в Турции было положено в 1839 г. Гюльханейским рескриптом султана Абд аль-Маджида I. Эти реформы вели к разложению феодальных отношений и способствовали развитию капитализма. Всем жителям Османской империи было предоставлено формальное равенство в гражданских правах, отменена смертная казнь за вероотступничество (1844), провозглашена свобода вероисповедания и равенство всех подданных султана (1856) и т. п.

(обратно)

808

Новая история Ирана. Хрестоматия / Отв. ред. М.С. Иванов, В.Н. Зайцев. М.: Наука, 1988, с. 112–116.

(обратно)

809

Абд аль-Азим (перс. — Абд оль-Азим) — один из прямых потомков «праведного» халифа Али. Его гробница является шиитской святыней. Мечеть над усыпальницей была построена при Насер ад-дин-шахе.

(обратно)

810

Кузнецова Н.А. Иран в первой половине XIX века. М.: Наука, 1983, с. 62–63; Кузнецова Н.А. Политическое и социально-экономическое положение Ирана в конце XVIII — первой половине XIX в. // Очерки новой истории Ирана (XIX — начало XX в.). М.: Наука, 1978, с. 105.

(обратно)

811

Новая история Ирана. Хрестоматия / Отв. ред. М.С. Иванов, В.Н. Зайцев. М.: Наука, 1988, с. 115.

(обратно)

812

Кузнецова Н.А. Иран в первой половине XIX века. М.: Наука, 1983, с. 184; Кузнецова Н.А. Политическое и социально-экономическое положение Ирана в конце XVIII — первой половине XIX в. // Очерки новой истории Ирана (XIX — начало XX в.). М.: Наука, 1978, с. 61.

(обратно)

813

Кузнецова Н.А. Иран в первой половине XIX века. М.: Наука, 1983, с. 209; Кузнецова Н.А. Политическое и социально-экономическое положение Ирана в конце XVIII — первой половине XIX в. // Очерки новой истории Ирана (XIX — начало XX в.). М.: Наука, 1978, с. 78.

(обратно)

814

Ислам. Энциклопедический словарь. М.: Наука, 1991, с. 33–34.

(обратно)

815

Кузнецова Н.А. Политическое и социально-экономическое положение Ирана в конце XVIII — первой половине XIX в. // Очерки новой истории Ирана (XIX — начало XX в.). М.: Наука, 1978, с. 91.

(обратно)

816

Цит. по: Кулагина Л.М. Экспансия иностранного империализма в Иран и превращение его в полуколонию (70-е годы XIX — начало XX в.) // Очерки новой истории Ирана (XIX — начало XX в.). М.: Наука, 1978, с. 163.

(обратно)

817

Родовое имя Табатабаи носили и носят сейиды, которые вели свое происхождение от первого шиитского имама Али. Как правило, о принадлежности человека к сейидам можно судить по наличию в его имени таких элементов, как аль-Хасани (потомок аль-Хасана), альХусейни (потомок аль-Хусейна), Имами, Джафари (потомок Джафара ас-Садика), аль-Мусави (потомок Мусы аль-Казима), ар-Ризави (потомок Али ар-Риды) и т. п. [Дорошенко Е.А. Шиитское духовенство в современном Иране. М.: Наука, 1975, с. 19].

(обратно)

818

Иванова М.Н. Иран во время первой мировой войны // Иран. История и культура в средние века и новое время. М.: Наука, 1980, с. 94–95.

(обратно)

819

Цит. по: Дорошенко Е.А. Шиитское духовенство в двух революциях: 1905–1911 гт. и 1978–1979 гг. М.: Наука, 1998, с. 72–73.

(обратно)

820

Основателем суфийского братства шейхитов (араб. — аш-шайхийа) был выходец из Бахрейна шейх Ахмад ибн Зайн ад-дин аль-Ахса'и (1752/53-1826/27). Являясь шиитами, шейхиты по-своему трактовали положения шиитской доктрины и преданий-ахбаров, обожествляли имама ар-Риду, отрицали воскрешение человеческого тела после его смерти и т. п. Проповеди шейха аль-Ахса'и имели большую популярность, и он даже был удостоен почестей на приеме у Фатх-Али-шаха Каджара. Однако вскоре между шейхом и остальными муджтахидами произошел разрыв (1824), и шейхиты остались в качестве одной из еретических шиитских сект.

(обратно)

821

Дорошенко Е.А. Шиитское духовенство в двух революциях: 1905–1911 гт. и 1978–1979 гг. М.: Наука, 1998, с. 75–77.

(обратно)

822

Отметим курьезное совпадение фамилии бельгийца со словом «наус», которым в Иране называли немусульманские погребальные постройки.

(обратно)

823

Дорошенко Е.А. Шиитское духовенство в двух революциях: 1905–1911 гт. и 1978–1979 гг. М.: Наука, 1998, с. 78–80.

(обратно) class='book'> 824 См.: Дорошенко Е.А. Шиитское духовенство в двух революциях: 1905–1911 гт. и 1978–1979 гг. М.: Наука, 1998, с. 84–85.

(обратно)

825

Кузнецова Н.А. Иран в первой половине XIX века. М.: Наука, 1983, с. 252.

(обратно)

826

Белова Н.К. Саттар-хан — герой иранской революции 1905–1911 гг. // Иран. История и современность. М.: Наука, 1983, с. 129; Дорошенко Е.А. Шиитское духовенство в двух революциях: 1905–1911 гт. и 1978–1979 гг. М.: Наука, 1998, с. 87–90.

(обратно)

827

Дорошенко Е.А. Шиитское духовенство в двух революциях: 1905–1911 гт. и 1978–1979 гг. М.: Наука, 1998, с. 91–97.

(обратно)

828

Первая иранская казачья сотня появилась на рубеже XIX и XX вв. Она получила такое название потому, что была обмундирована по образцу русских казаков. Русские офицеры, участвовавшие в формировании отрядов «иранских казаков», отмечали: «…само собой разумеется, что сотня эта недисциплинированна; обмундирование плохое, и ружья содержатся небрежно» [Жигалина О.И. Некоторые особенности земледельческой культуры в Северо-Восточном Хорасане (конец XIX — начало XX в.) // Страницы истории и историографии Индии и Афганистана. К столетию со дня рождения И.М. Рейснера. М.: Изд. фирма «Восточная лит-ра» РАН, 2000, с. 281–282]. Несмотря на такую нелестную характеристику, «иранские казаки» были гвардейским подразделением национальной армии.

(обратно)

829

Подробнее см.: Белова Н.К. Саттар-хан — герой иранской революции 1905–1911 гг. // Иран. История и современность. М.: Наука, 1983.

(обратно)

830

Иванов М.С. Иранская революция 1905–1911 гг. М, 1957, с. 513; Современный Иран (Справочник) / Ред. колл. С.М. Алиев (отв. ред.) и др. М.: Наука, 1975, с. 142.

(обратно)

831

Дорошенко Е.А. Шиитское духовенство в двух революциях: 1905–1911 гт. и 1978–1979 гг. М.: Наука, 1998, с. 9.

(обратно)

832

Белова Н.К., Никитина В.Б. Иран // Зарождение идеологии национально-освободительного движения (XIX — начало XX в.). Очерки по истории общественной мысли народов Востока. М., 1973, с. 136–144.

(обратно)

833

История Ирана. М.: Изд. МГУ, 1977, с. 50.

(обратно)

834

Губер А.А., Ким Г.Ф., Хейфец А.Н. Новая история стран Азии и Африки. Учебник для исторических факультетов педагогических институтов. Изд. 3-е. М.: Наука, 1982, с. 419.

(обратно)

835

Федорова И.Е. Некоторые аспекты политики Англии в Иране в 1905–1911 гг. в освещении западной буржуазной историографии // Иран. История и современность. Сб. статей. М.: Наука, 1983, с. 121.

(обратно)

836

Дорошенко Е.А. Шиитское духовенство в двух революциях: 1905–1911 гт. и 1978–1979 гг. М.: Наука, 1998, с. 91.

(обратно)

837

Новая история Ирана. Хрестоматия / Отв. ред. М.С. Иванов, В.Н. Зайцев. М.: Наука, 1988, с. 201–202.

(обратно)

838

Ллойд С. Реки-близнецы / Пер. с англ. Е.Г. Чувикова. М.: Наука, 1972, с. 208.

(обратно)

839

Васильев A.M. История Саудовской Аравии (1745 г. — конец XX в.). Изд. 2-е, расш. и доп. М.: «Классика плюс», Книжный дом газеты «Труд», 1999, с. 274; Ллойд С. Реки-близнецы / Пер. с англ. Е.Г. Чувикова. М.: Наука, 1972, с. 214–215.

(обратно)

840

Цит. по: Васильев A.M. История Саудовской Аравии (1745 г. — конец XX в.). Изд. 2-е, расш. и доп. М.: «Классика плюс», Книжный дом газеты «Труд», 1999, с. 274; Ллойд С. Реки-близнецы / Пер. с англ. Е.Г. Чувикова. М.: Наука, 1972, с. 216.

(обратно)

841

Ллойд С. Реки-близнецы / Пер. с англ. Е.Г. Чувикова. М.: Наука, 1972, с. 216.

(обратно)

842

Ллойд С. Реки-близнецы / Пер. с англ. Е.Г. Чувикова. М.: Наука, 1972, с. 217.

(обратно)

843

Васильев A.M. История Саудовской Аравии (1745 г. — конец XX в.). Изд. 2-е, расш. и доп. М.: «Классика плюс», Книжный дом газеты «Труд», 1999, с. 276.

(обратно)

844

Цит. по: Ллойд С. Реки-близнецы / Пер. с англ. Е.Г. Чувикова. М.: Наука, 1972, с. 211–212.

(обратно)

845

Ллойд С. Реки-близнецы / Пер. с англ. Е.Г. Чувикова. М.: Наука, 1972, с. 218.

(обратно)

846

Ллойд С. Реки-близнецы / Пер. с англ. Е.Г. Чувикова. М.: Наука, 1972, с. 218–220.

(обратно)

847

Мирский Г.И. Ирак в смутное время 1930–1941 гг. М.: Изд. восточной лит-ры, 1961, с. 62.

(обратно)

848

Алибейпи Г.Д. Иран и сопредельные страны Востока (1946–1978). М.: Наука, 1989, с. 100.

(обратно)

849

Мирский Г.И. Ирак в смутное время 1930–1941 гг. М.: Изд. восточной лит-ры, 1961, с. 4.

(обратно)

850

Ментешашвили A.M. Ирак в годы английского мандата. М.: Наука, 1969, с. 254.

(обратно)

851

Эфенди (афанди) — выходцы, как правило, из богатых семейств, студенты или дипломированные специалисты, получившие образование за границей. Они были недовольны засилием в иракском госаппарате англичан и старых турецких чиновников. Слово «эфенди» служит также обращением к образованному уважаемому человеку.

(обратно)

852

Цит. по: Иванова М.Н. Иран во время первой мировой войны // Иран. История и культура в средние века и новое время. М.: Наука, 1980, с. 104.

(обратно)

853

Цит. по: Ллойд С. Реки-близнецы / Пер. с англ. Е.Г. Чувикова. М.: Наука, 1972, с. 295–296.

(обратно)

854

Цит. по: Иванова М.Н. Иран во время первой мировой войны // Иран. История и культура в средние века и новое время. М.: Наука, 1980, с. 125.

(обратно)

855

Иванова М.Н. Иран во время первой мировой войны // Иран. История и культура в средние века и новое время. М.: Наука, 1980, с. 126.

(обратно)

856

Цит. по: История Ирана. М.: Изд. МГУ, 1977, с. 327.

(обратно)

857

Цит. по: Реза Годс М. Иран в XX веке. Политическая история / Пер. с англ. И.М. Дижура. М.: Наука, 1994, с. 131.

(обратно)

858

Iran under the Pehlavis / Ed. by Lenczowski G. Stanford: Hoover Inst, press: Stanford Univ., 1978, р. 16.

(обратно)

859

Дорошенко Е.А. Шиитское духовенство в современном Иране. М.: Наука, 1975, с. 37.

(обратно)

860

Цит. по: Реза Годс М. Иран в XX веке. Политическая история / Пер. с англ. И.М. Дижура. М.: Наука, 1994, с. 132.

(обратно)

861

Цит. по: Реза Годс М. Иран в XX веке. Политическая история / Пер. с англ. И.М. Дижура. М.: Наука, 1994, с. 136.

(обратно)

862

Дорошенко Е.А. Шиитское духовенство в двух революциях: 1905–1911 гт. и 1978–1979 гг. М.: Наука, 1998, с. 132–137.

(обратно)

863

Цит. по: Soulié J.L., Champenois L. Le royaume d'Arabie Saoudite a l'epreuve des temps modernes: Un homme providential: Faysal. P.: Michel, 1978, р. 37.

(обратно)

864

Дорошенко Е.А. Шиитское духовенство в двух революциях: 1905–1911 гт. и 1978–1979 гг. М.: Наука, 1998, с. 38–39.

(обратно)

865

Дорошенко Е.А. Шиитское духовенство в современном Иране. М.: Наука, 1975, с. 69–70.

(обратно)

866

Цит. по: Реза Годс М. Иран в XX веке. Политическая история / Пер. с англ. И.М. Дижура. М.: Наука, 1994, с. 145.

(обратно)

867

Дорошенко Е.А. Шиитское духовенство в двух революциях: 1905–1911 гт. и 1978–1979 гг. М.: Наука, 1998, с. 141.

(обратно)

868

Ансари Х. Имам Хомейни. Политическая борьба от рождения до кончины. М.: Палея, 1999, с. 40.

(обратно)

869

Дорошенко Е.А. Шиитское духовенство в современном Иране. М.: Наука, 1975, с. 71.

(обратно)

870

Halliday F. Iran: Dictatorship and development. Harmondsworth: Penguin books, 1979, р. 23–24.

(обратно)

871

Graham R. Iran: the illusion of power. L.: Croom Helm, 1978, р. 56.

(обратно)

872

Цит. по: Реза Годс М. Иран в XX веке. Политическая история / Пер. с англ. И.М. Дижура. М.: Наука, 1994, с. 143.

(обратно)

873

Дорошенко Е.А. Шиитское духовенство в современном Иране. М.: Наука, 1975, с. 76–77.

(обратно)

874

Мирский Г.И. Ирак в смутное время 1930–1941 гг. М.: Изд. восточной лит-ры, 1961, с. 125.

(обратно)

875

Апдайк Р.Дж. Саддам Хусейн. Политическая биография. Серия: «След в истории». Ростов-на-Дону: «Феникс», 1999, с. 23–39.

(обратно)

876

Мирский Г.И. Ирак в смутное время 1930–1941 гг. М.: Изд. восточной лит-ры, 1961, с. 125–126.

(обратно)

877

Цит. по: Мирский Г.И. Ирак в смутное время 1930–1941 гг. М.: Изд. восточной лит-ры, 1961, с. 145.

(обратно)

878

Мирский Г.И. Ирак в смутное время 1930–1941 гг. М.: Изд. восточной лит-ры, 1961, с. 145–146.

(обратно)

879

Зеваров Ф. Социально-экономические преобразования в Иракской Республике (1958–1976). М.: Наука, 1979, с. 13; Иванов М.С. Иран в 60-70-х годах XX века. М.: Наука, 1977, с. 18.

(обратно)

880

Иванов М.С. Иран в 60-70-х годах XX века. М.: Наука, 1977, с. 27.

(обратно)

881

Васильев A.M. Персидский залив в эпицентре бури. М.: Политиздат, 1983, с. 10.

(обратно)

882

Васильев A.M. Персидский залив в эпицентре бури. М.: Политиздат, 1983, с. 110.

(обратно)

883

Зеваров Ф. Социально-экономические преобразования в Иракской Республике (1958–1976). М.: Наука, 1979, с. 15–17.

(обратно)

884

Камбахш А. Иран на пороге перемен // Проблемы мира и социализма. Прага. 1961. № 9, с. 39.

(обратно)

885

Современный Ирак. Справочник / Редкол.: М.В. Малюковский (отв. ред.) и др. М.: Наука, 1966, с. 125, 135.

(обратно)

886

Современный Ирак. Справочник / Редкол.: М.В. Малюковский (отв. ред.) и др. М.: Наука, 1966, с. 126; Современный Иран (Справочник) / Ред. колл. С.М. Алиев (отв. ред.) и др. М.: Наука, 1975, с. 135–136.

(обратно)

887

Современный Иран (Справочник) / Ред. колл. С.М. Алиев (отв. ред.) и др. М.: Наука, 1975, с. 132, 136.

(обратно)

888

Школьников Б.А. К вопросу о социальной структуре иранского общества конца 50-х годов // Проблемы востоковедения. Сб. научн. трудов МГИМО / Под ред. А.В. Меликсетова. М, 1978, вып. 7, с. 126.

(обратно)

889

Penrose E, Penrose E.F. Iraq: International relations and national development. L.: Ernest Benn, Boulder, Westview press, 1978, р. 199.

(обратно)

890

Васильев A.M. Персидский залив в эпицентре бури. М.: Политиздат, 1983, с. 111–112.

(обратно)

891

Камбахш А. Иран на пороге перемен // Проблемы мира и социализма. Прага. 1961. № 9, с. 42.

(обратно)

892

Мгои Ш.Х. Проблема национальной автономии курдского народа в Иракской Республике (1958–1970 гг.). Ереван: Изд. АН Арм. ССР, 1977, с. 43; Федченко А.Ф. Ирак в борьбе за независимость (1917–1969). М.: Наука, 1970, с. 221.

(обратно)

893

Мгои Ш.Х. Проблема национальной автономии курдского народа в Иракской Республике (1958–1970 гг.). Ереван: Изд. АН Арм. ССР, 1977, с. 44; Rossi P. Llrak des revokes. P., 1962, р. 246.

(обратно)

894

Современный Ирак. Справочник / Редкол.: М.В. Малюковский (отв. ред.) и др. М.: Наука, 1966, с. 59.

(обратно)

895

Palmer M. Some Political Determinants of Economic Reform // Jorn. of Asian and African Studies. Leiden, 1971. Vol. 6. № 3–4, р. 174.

(обратно)

896

Мгои Ш.Х. Проблема национальной автономии курдского народа в Иракской Республике (1958–1970 гг.). Ереван: Изд. АН Арм. ССР, 1977, с. 66.

(обратно)

897

Алитовский С.И. Аграрный вопрос в современном Ираке. М.: Наука, 1966, с. 139.

(обратно)

898

Palmer M. Some Political Determinants of Economic Reform // Jorn. of Asian and African Studies. Leiden, 1971. Vol. 6. № 3–4, р. 175.

(обратно)

899

Мгои Ш.Х. Проблема национальной автономии курдского народа в Иракской Республике (1958–1970 гг.). Ереван: Изд. АН Арм. ССР, 1977, с. 77–79.

(обратно)

900

Мирский Г. И. «Третий мир»: общество, власть, армия. М.: Наука, 1976, с. 213.

(обратно)

901

Апдайк Р.Дж. Саддам Хусейн. Политическая биография. Серия: «След в истории». Ростов-на-Дону: «Феникс», 1999, с. 42–43.

(обратно)

902

Симония Н.А. Страны Востока: пути развития. М.: Наука, 1975, с. 32.

(обратно)

903

Степанова Н.В. Ирак в 1958–1974 годах // Проблемы востоковедения. Сб. научн. трудов МГИМО / Отв. ред. А.В. Меликсетов. М., 1976. Вып. 5, с. 31.

(обратно)

904

Степанова Н.В. Ирак в 1958–1974 годах // Проблемы востоковедения. Сб. научн. трудов МГИМО / Отв. ред. А.В. Меликсетов. М., 1976. Вып. 5, с. 31.

(обратно)

905

Мирский Г. И. «Третий мир»: общество, власть, армия. М.: Наука, 1976, с. 220.

(обратно)

906

Мгои Ш.Х. Проблема национальной автономии курдского народа в Иракской Республике (1958–1970 гг.). Ереван: Изд. АН Арм. ССР, 1977, с. 207.

(обратно)

907

Arab Political Documents. An annual collection exclusively based on the Arabic sources / Select, and transl. by The Polit. studies and public adm. of the American Univ. of Beirut. W. Khalidi and Y. Ibish eds etc. Beirut, (1964), р. 147.

(обратно)

908

Arab Political Documents. An annual collection exclusively based on the Arabic sources / Select, and transl. by The Polit. studies and public adm. of the American Univ. of Beirut. W. Khalidi and Y. Ibish eds etc. Beirut, (1964), р. 153.

(обратно)

909

Апдайк Р.Дж. Саддам Хусейн. Политическая биография. Серия: «След в истории». Ростов-на-Дону: «Феникс», 1999, с. 54–57.

(обратно)

910

Мгои Ш.Х. Проблема национальной автономии курдского народа в Иракской Республике (1958–1970 гг.). Ереван: Изд. АН Арм. ССР, 1977, с. 239.

(обратно)

911

Marr Ph.A. Iraq's leadership dilemma: A study in leadership trends, 1949–1968 // The Middle East Journal. Wash., 1970. Summer. Vol. 24. № 3, р. 296.

(обратно)

912

Мирский Г.И. Роль армии в социальном развитии стран Азии и Африки // Вопросы философии. 1979. № 3, с. 108.

(обратно)

913

Зеваров Ф. Социально-экономические преобразования в Иракской Республике (1958–1976). М.: Наука, 1979, с. 41.

(обратно)

914

Мгои Ш.Х. Проблема национальной автономии курдского народа в Иракской Республике (1958–1970 гг.). Ереван: Изд. АН Арм. ССР, 1977, с. 287.

(обратно)

915

Апдайк Р.Дж. Саддам Хусейн. Политическая биография. Серия: «След в истории». Ростов-на-Дону: «Феникс», 1999, с. 46.

(обратно)

916

Цит. по: Мгои Ш.Х. Проблема национальной автономии курдского народа в Иракской Республике (1958–1970 гг.). Ереван: Изд. АН Арм. ССР, 1977, с. 279–280.

(обратно)

917

Нечкин Г.Н. Социально-экономические и политические преобразования в Ираке // Народы Азии и Африки. М., 1973. № 1, с. 17.

(обратно)

918

Зеваров Ф. Социально-экономические преобразования в Иракской Республике (1958–1976). М.: Наука, 1979, с. 76.

(обратно)

919

Арабская нация едина, ее миссия бессмертна. Партия Арабского Социалистического Возрождения. Иракский регион: Политический отчет VIII регионального съезда Партии Арабского Социалистического Возрождения. Хельсинки, 1975, с. 12.

(обратно)

920

Развивающиеся страны: закономерности, тенденции, перспективы / Ред. колл.: Р.М. Аваков, К.Л. Майданик (отв. ред.) и др. М.: Мысль, 1974, с. 14.

(обратно)

921

Брутенц К.Н. Современные национально-освободительные революции (Некоторые вопросы теории). М.: Политиздат, 1974, с. 337.

(обратно)

922

Иракская Республика. Материалы и документы 1958–1959 гг. / Сост. А. Бендик. М, 1959, с. 20.

(обратно)

923

Мгои Ш.Х. Проблема национальной автономии курдского народа в Иракской Республике (1958–1970 гг.). Ереван: Изд. АН Арм. ССР, 1977, с. 8–9.

(обратно)

924

Цит. по: Мгои Ш.Х. Проблема национальной автономии курдского народа в Иракской Республике (1958–1970 гг.). Ереван: Изд. АН Арм. ССР, 1977, с. 97.

(обратно)

925

См.: Мгои Ш.Х. Проблема национальной автономии курдского народа в Иракской Республике (1958–1970 гг.). Ереван: Изд. АН Арм. ССР, 1977, с. 114.

(обратно)

926

См.: Vernier B. La Constitution provisoire du 28 Septembre 1968 en Irak // Cahiers de L'Orient Contemporain. P, 1969. № 74, р. 8–11.

(обратно)

927

Hussein Saddam. On social and foreign affairs in Iraq / Transl. by Khalid Kishtainy. L.: Croom Helm, 1979, р. 94.

(обратно)

928

Устав и принципы действий Патриотического и национально-прогрессивного фронта в Ираке. Хартия национальных действий. Хельсинки, 1976, с. 37–38.

(обратно)

929

Hussein Saddam. On social and foreign affairs in Iraq / Transl. by Khalid Kishtainy. L.: Croom Helm, 1979, р. 116.

(обратно)

930

Hussein Saddam. On social and foreign affairs in Iraq / Transl. by Khalid Kishtainy. L.: Croom Helm, 1979, р. 105–106.

(обратно)

931

Grimaldi F. Kurds in Iraq: New modus vivendi // The Middle East. 1978. № 43, р. 44–46.

(обратно)

932

Иракская коммунистическая партия. Национальный съезд, Багдад, 1976. III Национальный съезд Иракской коммунистической партии, Багдад, 4–6 мая 1976 г. М.: Политиздат, 1977, с. 92.

(обратно)

933

Цит. по: Иванов М.С. Иран в 60-70-х годах XX века. М.: Наука, 1977, с. 167.

(обратно)

934

Агаев С.Л. «Революция сверху»: генезис и пути развития // Вопросы философии. 1976. № 11, с. 83.

(обратно)

935

Vieille P. Les paysans, la petite bourgeoisie rurale et l'Etat apres la reforme agraire en Iran // Annates. 1972. № 2, р. 347–372.

(обратно)

936

Иванов М.С. Иран в 60-70-х годах XX века. М.: Наука, 1977, с. 222.

(обратно)

937

Арабаджян A.З. Рост экономического потенциала Ирана в 60-70-е годы // Иран: проблемы экономического и социального развития в 60-70-е годы. М.: Наука, 1980, с. 6.

(обратно)

938

Пазельский С.М. Частный иностранный капитал и новые отрасли промышленности Ирана // Иран: проблемы экономического и социального развития в 60-70-е годы. М.: Наука, 1980, с. 102.

(обратно)

939

Eisenstadt S.N. Modernization: protest and change. Englewood Cliffs, 1966, р. З.

(обратно)

940

Иванов М.С. Иран в 60-70-х годах XX века. М.: Наука, 1977, с. 86; Шарипов У.З. Эволюция нефтяной политики и иранского государства в 50-70-х годах // Иран: проблемы экономического и социального развития в 60-70-е годы. М.: Наука, 1980, с. 59.

(обратно)

941

Шарипов У.З. Эволюция нефтяной политики и иранского государства в 50-70-х годах // Иран: проблемы экономического и социального развития в 60-70-е годы. М.: Наука, 1980, с. 59.

(обратно)

942

Шарипов У.З. Эволюция нефтяной политики и иранского государства в 50-70-х годах // Иран: проблемы экономического и социального развития в 60-70-е годы. М.: Наука, 1980, с. 78.

(обратно)

943

Арабаджян A.З. Рост экономического потенциала Ирана в 60-70-е годы // Иран: проблемы экономического и социального развития в 60-70-е годы. М.: Наука, 1980, с. 6; Иванов М.С. Иран в 60-70-х годах XX века. М.: Наука, 1977, с. 66; Iran: a country study / Ed. by Nyrop R.F. 3rd ed. Wash.: Gov. print, off., 1978, p. XVIII.

(обратно)

944

Цит. по: Вафа А.Х., Михайлов М.А. Национализм и проблемы научно-технического прогресса // Современный национализм и общественное развитие стран зарубежного Востока / Отв. ред. А.Б. Беленький, Л.Р. Полонская. М.: Наука, 1978, с. 212.

(обратно)

945

Пазельский С.М. Частный иностранный капитал и новые отрасли промышленности Ирана // Иран: проблемы экономического и социального развития в 60-70-е годы. М.: Наука, 1980, с. 103.

(обратно)

946

Иванов М.С. Иран в 60-70-х годах XX века. М.: Наука, 1977, с. 97–98.

(обратно)

947

Агаев С.Л. «Революция сверху»: генезис и пути развития // Вопросы философии. 1976. № 11, с. 81.

(обратно)

948

Zonis M. The political elite in Iran. Princeton: Princeton Univ. press, 1971, р. 340.

(обратно)

949

См.: Graham R. Iran: the illusion of power. L.: Croom Helm, 1978.

(обратно)

950

Höpp G., Polleschack W. Charisma oder historische Grösse? Bemerkungen zum Verhultnis zwischen Volksmassen und politischen Filhrungspersunlichkeiten in afro-arabischen Entwicklungslandem // Asien, Africa, Lateinamerica. 1979. Bd 5, № 5, S. 847.

(обратно)

951

Zonis M. The political elite in Iran. Princeton: Princeton Univ. press, 1971, р. 18.

(обратно)

952

См.: Keddie N.R. The iranian power structure and social change, 1800–1969: An overview // International journal of Middle East Studies. 1971. № 1.

(обратно)

953

Scocpol Th. Rentier state and shi'a islam in the iranian revolution: Comments on Scocpol: Keddie N.R., Ahmad E., Goldfrank W.L. // Theory and Society. Amsterdam, 1982. Vol. 11. № 3, р. 270.

(обратно)

954

Graham R. Iran: the illusion of power. L.: Croom Helm, 1978, р. 71.

(обратно)

955

Savory R.M. The principle of homeostasis considered in relation to political events in Iran in 1960's // International journal of Middle East studies. 1972. Vol. 3. № 3, р. 297.

(обратно)

956

Цит. по: Iran under the Pehlavis / Ed. by Lenczowski G. Stanford: Hoover Inst, press: Stanford Univ., 1978, р. 451.

(обратно)

957

Это не было первым крупным политическим убийством, совершенным членами «Федайан-е ислам». В 1946 г. ими был убит известный общественный деятель Ахмед Кесрави, а 2 марта 1951 г. федай Халил Тахмасб убил премьер-министра страны генерала Али Размару.

(обратно)

958

Арабаджян A.З. Монархия и ее политические партии // Иранская революция 1978–1979 гг. Причины и уроки. М.: Наука, 1989, с. 33.

(обратно)

959

Iran under the Pehlavis / Ed. by Lenczowski G. Stanford: Hoover Inst, press: Stanford Univ., 1978, р. 453.

(обратно)

960

Цит. по: Иванов М.С. Иран в 60-70-х годах XX века. М.: Наука, 1977, с. 219.

(обратно)

961

Арабаджян A.З. Монархия и ее политические партии // Иранская революция 1978–1979 гг. Причины и уроки. М.: Наука, 1989, с. 38.

(обратно)

962

Zonis M. The political elite in Iran. Princeton: Princeton Univ. press, 1971, р. 116–117.

(обратно)

963

Iran: a country study / Ed. by Nyrop R.F. 3rd ed. Wash.: Gov. print, off., 1978, р. VII.

(обратно)

964

Иванов М.С. Антинародный характер правления династии Пехлеви в Иране // Вопросы истории. 1980. № 11, с. 70.

(обратно)

965

Iran: a country study / Ed. by Nyrop R.F. 3rd ed. Wash.: Gov. print, off., 1978, p. XVIII–XIX.

(обратно)

966

Of arms and the shah // Newsweek. 1976. Aug. 23, р. 30.

(обратно)

967

Трубецкой В.В. К вопросу о влиянии буржуазных реформ 60-х — первой половины 70-х годов на национальные процессы в Иране // Национальные проблемы современного Востока. М., 1977, с. 92.

(обратно)

968

Iran: a country study / Ed. by Nyrop R.F. 3rd ed. Wash.: Gov. print, off., 1978, р. 189.

(обратно)

969

Трубецкой В.В. К вопросу о влиянии буржуазных реформ 60-х — первой половины 70-х годов на национальные процессы в Иране // Национальные проблемы современного Востока. М., 1977, c. 111.

(обратно)

970

Подр. см.: Иранская революция 1978–1979 гг. Причины и уроки. М.: Наука, 1989, с. 78–82, 523–524.

(обратно)

971

Под представителями светской политической оппозиции в Иране следует, конечно, понимать не атеистов. Все они, практически без исключения, были мусульманами (шиитами или суннитами), однако не занимались религиозной деятельностью «профессионально».

(обратно)

972

Цит. по: Васильев A.M. Персидский залив в эпицентре бури. М.: Политиздат, 1983, с. 130.

(обратно)

973

Цит. по: Ансари Х. Имам Хомейни. Политическая борьба от рождения до кончины. М.: Палея, 1999, с. 55.

(обратно)

974

Цит. по: Ансари Х. Имам Хомейни. Политическая борьба от рождения до кончины. М.: Палея, 1999, с. 63.

(обратно)

975

Цит. по: Ансари Х. Имам Хомейни. Политическая борьба от рождения до кончины. М.: Палея, 1999, с. 74.

(обратно)

976

Васильев A.M. Персидский залив в эпицентре бури. М.: Политиздат, 1983, с. 132.

(обратно)

977

Цит. по: Ансари Х. Имам Хомейни. Политическая борьба от рождения до кончины. М.: Палея, 1999, с. 88.

(обратно)

978

Ансари Х. Имам Хомейни. Политическая борьба от рождения до кончины. М.: Палея, 1999, с. 65.

(обратно)

979

Цит. по: Дорошенко Е.А. Шиитское духовенство в современном Иране. М.: Наука, 1975, с. 116.

(обратно)

980

Полонская Л.Р., Вафа А.Х. Восток: идеи и идеологи (Критика буржуазных и мелкобуржуазных концепций «третьего пути» развития). М.: Наука, 1982, с. 65.

(обратно)

981

Агаев С.Л. Иран: рождение республики. М.: Политиздат, 1984, с. 65.

(обратно)

982

Иранская революция 1978–1979 гг. Причины и уроки. М.: Наука, 1989, с. 104–105.

(обратно)

983

An interview with the shah // Time. 1978. Vol.112. № 12, р. 17.

(обратно)

984

Цит. по: Арабаджян A.3. Монархия Мохаммеда Резы Пехлеви в его собственном изображении. Ее взаимоотношения с различными классами и социальными группами иранского общества в канун революции // Иранская революция 1978–1979 гг. Причины и уроки. М.: Наука, 1989, с. 66.

(обратно)

985

Хомейни. Завещание, (б. м.): «Тавхид», (б г.), с. 16.

(обратно)

986

Khomeiny R. Principes politiques, philosophiques, sociaux et religieux: de trois ouvrages majeure de l'ayatollah: Le royaume du docte (Valayate-Faghih), La cle des mysteres (Kachfol-Asrar), L'explication des problemes (Towzihol-Masael) / Textes choisis et trad, du pers. par Xaviere J.-M. Avec introd. et notes expl. P.: Ed. Libres-Hallier, 1979, р. 21.

(обратно)

987

Хомейни. Завещание, (б. м.): «Тавхид», (б г.), с. 50.

(обратно)

988

Тоухид (араб. — ат-таухид, ат-тавхид) — единобожие, монотеизм. Выражение «тоухидная экономика» получило известность после выхода в свет книги Абольхасана Банисадра с таким названием [см.: Банисадр Абольхасан. Эгтесад-е тоухиди. Техран, 1979.].

(обратно)

989

См.: Банисадр Абольхасан. Джумхури-е эслами. Техран, 1979; Банисадр Абольхасан. Эгтесад-е тоухиди. Техран, 1979; Khomeini: Why an islamic state? // Impact international. 26 Jan. 8 Febr. 1979. Vol. 9. № 2; Khomeiny R. Principes politiques, philosophiques, sociaux et religieux: de trois ouvrages majeure de l'ayatollah: Le royaume du docte (Valayate-Faghih), La cle des mysteres (Kachfol-Asrar), L'explication des problemes (Towzihol-Masael) / Textes choisis et trad, du pers. par Xaviere J.-M. Avec introd. et notes expl. P.: Ed. Libres-Hallier, 1979.

(обратно)

990

Цит. по: Агаев С.Л. Иран: рождение республики. М.: Политиздат, 1984, с. 49.

(обратно)

991

L'Unita. 11.11.1978.

(обратно)

992

Мезенцев П. Народное движение и маневры реакции // Новое время. 1979. № 3, с. 9.

(обратно)

993

Die Militarregierung mup abtreten // Spiegel. 1978. № 52, S. 94.

(обратно)

994

Агаев С.Л. Иран: рождение республики. М.: Политиздат, 1984, с. 286–290, 306.

(обратно)

995

Агаев С.Л. Иран: рождение республики. М.: Политиздат, 1984, с. 26–27.

(обратно)

996

См.: Арабаджян A.3. О речи имама Хомейни на кладбище Бехеште Захра 1 февраля 1979 г. (К вопросу о характере Иранской революции 1978–1979 гг.) // Иран: Ислам и власть. М.: Ин-т востоковедения РАН; Изд. «Крафт +», 2001, с. 123–136.

(обратно)

997

Иранская революция 1978–1979 гг. Причины и уроки. М.: Наука, 1989, с. 133.

(обратно)

998

Цит. по: Иранская революция 1978–1979 гг. Причины и уроки. М.: Наука, 1989, с. 136.

(обратно)

999

Агаев С.Л. Иран: рождение республики. М.: Политиздат, 1984, с. 75–76.

(обратно)

1000

Цит. по: Агаев С.Л. Иран: рождение республики. М.: Политиздат, 1984, с. 122.

(обратно)

1001

Keddie N.R. Iranian revolution in comparative perspective // Islam, politics and social movements / Ed. by Burke E., Ill, Lapidus S.M. Berkeley etc.: Univ. of Calif. Press. XVIII, р. 311.

(обратно)

1002

Правда. 23 апр. 1979.

(обратно)

1003

L'Unita. 20.09.1979.

(обратно)

1004

Крутихин М. Перед референдумом // Новое время. 1979. № 13, с. 11.

(обратно)

1005

Крутихин М. Трудные перемены // Новое время. 1979. № 19, с. 13.

(обратно)

1006

Правда. 6 нояб. 1979.

(обратно)

1007

Правда. 5 нояб. 1979.

(обратно)

1008

Правда. 2–7 дек. 1979.

(обратно)

1009

Кузнецова Н.А., Крячко В.И. Нарушение прав человека в Исламской Республике Иран. М.: ИГП; ИНИОН АН СССР, 1987, с. 18–19.

(обратно)

1010

Иранская революция 1978–1979 гг. Причины и уроки. М.: Наука, 1989, с. 236–237.

(обратно)

1011

Агаев С.Л. Иран между прошлым и будущим. События. Люди. Идеи. М.: Политиздат, 1987, с. 128, 140.

(обратно)

1012

Агаев С.Л. Иран в прошлом и настоящем (Пути и формы революционного процесса). М.: Наука, 1981, с. 248.

(обратно)

1013

Цит. по: Алибейпи Г.Д. Иран и сопредельные страны Востока (1946–1978). М.: Наука, 1989, с. 113.

(обратно)

1014

Алибейпи Г.Д. Иран и сопредельные страны Востока (1946–1978). М.: Наука, 1989, с. 112–114.

(обратно)

1015

Цит. по: Алибейпи Г.Д. Иран и сопредельные страны Востока (1946–1978). М.: Наука, 1989, с. 119.

(обратно)

1016

Алибейпи Г.Д. Иран и сопредельные страны Востока (1946–1978). М.: Наука, 1989, с. 120.

(обратно)

1017

Цит. по: Алибейпи Г.Д. Иран и сопредельные страны Востока (1946–1978). М.: Наука, 1989, с. 121.

(обратно)

1018

Алибейпи Г.Д. Иран и сопредельные страны Востока (1946–1978). М.: Наука, 1989, с. 122.

(обратно)

1019

Al-Izzi Kh. The Shatt al-Arab dispute. A legal study. 3rd ed. L.: Third world centre for research and publishing Ltd, 1981, р. 89–90.

(обратно)

1020

Алибейпи Г.Д. Иран и сопредельные страны Востока (1946–1978). М.: Наука, 1989, с. 122–123.

(обратно)

1021

Ниязматов Ш.А. Ирано-иракский конфликт. Исторический очерк. М.: Наука, 1989, с. 41.

(обратно)

1022

Алибейпи Г.Д. Иран и сопредельные страны Востока (1946–1978). М.: Наука, 1989, с. 124.

(обратно)

1023

Алибейпи Г.Д. Иран и сопредельные страны Востока (1946–1978). М.: Наука, 1989, с. 125.

(обратно)

1024

Алибейпи Г.Д. Иран и сопредельные страны Востока (1946–1978). М.: Наука, 1989, с. 125.

(обратно)

1025

Алибейпи Г.Д. Иран и сопредельные страны Востока (1946–1978). М.: Наука, 1989, с. 126.

(обратно)

1026

Ниязматов Ш.А. Ирано-иракский конфликт. Исторический очерк. М.: Наука, 1989, с. 134–135.

(обратно)

1027

Keyhan International. 22.01.1972.

(обратно)

1028

Цит. по: Алибейпи Г.Д. Иран и сопредельные страны Востока (1946–1978). М.: Наука, 1989, с. 131.

(обратно)

1029

Алибейпи Г.Д. Иран и сопредельные страны Востока (1946–1978). М.: Наука, 1989, с. 133.

(обратно)

1030

Алибейпи Г.Д. Иран и сопредельные страны Востока (1946–1978). М.: Наука, 1989, с. 135.

(обратно)

1031

Цит. по: Алибейпи Г.Д. Иран и сопредельные страны Востока (1946–1978). М.: Наука, 1989, с. 138.

(обратно)

1032

Алибейпи Г.Д. Иран и сопредельные страны Востока (1946–1978). М.: Наука, 1989, с. 137.

(обратно)

1033

Iraqi budget: confidence high despite war// Middle East. 1981. № 77, р. 63.

(обратно)

1034

Саддам Хусейн. Пролитие света на сговор сирийского режима с иранским. Полный текст речи господина президента Саддама Хусейна в Национальном Совете 11 апреля 1982 года. Багдад: «Дар аль-Ма'мун», 1982, с. 31–32.

(обратно)

1035

Хизб аль-Баас аль-араби аль-иштираки: ад-Дустур. Димашк: Матбуат аль-кыйада аль-каумийа, 1976, с. 5.

(обратно)

1036

Хизб аль-Баас аль-араби аль-иштираки: ад-Дустур. Димашк: Матбуат аль-кыйада аль-каумийа, 1976, с. 13.

(обратно)

1037

Цит. по: Мирский Г.И. Ирак в смутное время 1930–1941 гг. М.: Изд. восточной лит-ры, 1961, с. 120.

(обратно)

1038

Цит. по: Мирский Г.И. Ирак в смутное время 1930–1941 гг. М.: Изд. восточной лит-ры, 1961, с. 120.

(обратно)

1039

Цит. по: Ramazani R.K. Iran's Islamic revolution and the Persian Gulf // Current history. Philadelphia, 1985. Vol. 84. № 498, р. 6.

(обратно)

1040

Ramazani R.K. Iran's Islamic revolution and the Persian Gulf // Current history. Philadelphia, 1985. Vol. 84. № 498, р. 8.

(обратно)

1041

Цит. по: The Iraq-Iran conflict / Eds. N. Firzli, N. Khoury, E. Dib. (б. м.): Editions du monde arabe, (б. г.), р. 30.

(обратно)

1042

Hünseler P. Der Irak und sein Konflict mit Iran: Entwicklung innenpolitischer Bestimmungsfaktoren und Perspektiven / Forschungsinst. der Deutschen Gesellschaft fur Auswartige Politik. Bonn, 1982, S. 55.

(обратно)

1043

Цит. по: Iran — Iraq: Guerra, politica, sociedad / Musalem D., Zeradoun Z. (Сотр.); Ceestem. Mexico, 1982, р. 87.

(обратно)

1044

Цит. по: Iran — Iraq: Guerra, politica, sociedad / Musalem D., Zeradoun Z. (Сотр.); Ceestem. Mexico, 1982, р. 88.

(обратно)

1045

Цит. по: Iran — Iraq: Guerra, politica, sociedad / Musalem D., Zeradoun Z. (Сотр.); Ceestem. Mexico, 1982, р. 89.

(обратно)

1046

Лики Востока. СПб.: Издательский дом «Нева»; М.: ОЛМА-ПРЕСС, 2000, с. 180.

(обратно)

1047

Лики Востока. СПб.: Издательский дом «Нева»; М.: ОЛМА-ПРЕСС, 2000, с. 94.

(обратно)

1048

Лики Востока. СПб.: Издательский дом «Нева»; М.: ОЛМА-ПРЕСС, 2000, с. 113, 115.

(обратно)

1049

Al-Mousawi M. The Miserable revolution. Baghdad: Dar al-Ma'mun, 1987, р. 75.

(обратно)

1050

Hünseler P. Der Irak und sein Konflict mit Iran: Entwicklung innenpolitischer Bestimmungsfaktoren und Perspektiven / Forschungsinst. der Deutschen Gesellschaft fur Auswartige Politik. Bonn, 1982, S. 82.

(обратно)

1051

Саддам Хусейн. Пролитие света на сговор сирийского режима с иранским. Полный текст речи господина президента Саддама Хусейна в Национальном Совете 11 апреля 1982 года. Багдад: «Дар аль-Ма'мун», 1982, с. 31.

(обратно)

1052

Апдайк Р.Дж. Саддам Хусейн. Политическая биография. Серия: «След в истории». Ростов-на-Дону: «Феникс», 1999, с. 264–265.

(обратно)

1053

Цит. по: The Iraq-Iran conflict / Eds. N. Firzli, N. Khoury, E. Dib. (б. м.): Editions du monde arabe, (б. г.), р. 32.

(обратно)

1054

«Jawohl, wir sind eindeutig die Siegen» // Spiegel. 1981. № 23, S. 136.

(обратно)

1055

См.: Ирано-иракская война. Реферативный сборник. М.: ИНИОН АН СССР, 1986, с. 99.

(обратно)

1056

Цит. по: Ирано-иракская война. Реферативный сборник. М.: ИНИОН АН СССР, 1986, с. 110.

(обратно)

1057

Лики Востока. СПб.: Издательский дом «Нева»; М.: ОЛМА-ПРЕСС, 2000, с. 161.

(обратно)

1058

Аширян Ш.Ч. Национально-демократическое движение в Иракском Курдистане (1961–1968). М.: Наука, 1975, с. 12–23.

(обратно)

1059

Иванов М.С.Иран // Национальные процессы в странах Ближнего и Среднего Востока. М.: Наука, 1970, с. 119–120.

(обратно)

1060

Gottam R.W. Nationalism in Iran. Pittsburg, 1964, р. 124.

(обратно)

1061

Трубецкой В.В. К вопросу о влиянии буржуазных реформ 60-х — первой половины 70-х годов на национальные процессы в Иране // Национальные проблемы современного Востока. М., 1977, с. 89.

(обратно)

1062

Современный Иран (Справочник) / Ред. колл. С.М. Алиев (отв. ред.) и др. М.: Наука, 1975, с. 34.

(обратно)

1063

Национальные процессы в странах Ближнего и Среднего Востока / Отв. ред. М.С. Иванов. М.: Наука, 1970, с. 117, 138–139.

(обратно)

1064

Цит. по: Национальные процессы в странах Ближнего и Среднего Востока / Отв. ред. М.С. Иванов. М.: Наука, 1970, с. 121.

(обратно)

1065

Алибейпи Г.Д. Иран и сопредельные страны Востока (1946–1978). М.: Наука, 1989, с. 114.

(обратно)

1066

Цит. по: Кайкаус К.Н. Барзанские восстания 1900–1945 гг. — блестящая страница национально-освободительной борьбы курдского народа в Иракском Курдистане: Автореф. дис… канд. ист. наук. Л, 1968, с. 14.

(обратно)

1067

Цит. по: Al-Izzi Kh. The Shatt al-Arab dispute. A legal study. 3rd ed. L.: Third world centre for research and publishing Ltd, 1981, р. 71.

(обратно)

1068

Алибейпи Г.Д. Иран и сопредельные страны Востока (1946–1978). М.: Наука, 1989, с. 141.

(обратно)

1069

Ниязматов Ш.А. Ирано-иракский конфликт. Исторический очерк. М.: Наука, 1989, с. 38.

(обратно)

1070

Мгои Ш.Х. Проблема национальной автономии курдского народа в Иракской Республике (1958–1970 гг.). Ереван: Изд. АН Арм. ССР, 1977, с. 244–245.

(обратно)

1071

Цит. по: Алибейпи Г.Д. Иран и сопредельные страны Востока (1946–1978). М.: Наука, 1989, с. 144.

(обратно)

1072

Алибейпи Г.Д. Иран и сопредельные страны Востока (1946–1978). М.: Наука, 1989, с. 145–146.

(обратно)

1073

Алибейпи Г.Д. Иран и сопредельные страны Востока (1946–1978). М.: Наука, 1989, с. 147.

(обратно)

1074

В начале н. э. реки Шатт-эль-Араб не существовало: Тигр и Евфрат впадали в Персидский залив раздельно, и лишь в середине I тысячелетия они слились в единое русло, с течением времени постоянно увеличивавшее свою протяженность.

(обратно)

1075

Ниязматов Ш.А. Ирано-иракский конфликт. Исторический очерк. М.: Наука, 1989, с. 12; Al-Izzi Kk. The Shatt al-Arab dispute. A legal study. 3rd ed. L.: Third world centre for research and publishing Ltd, 1981, р. 44.

(обратно)

1076

Ниязматов Ш.А. Ирано-иракский конфликт. Исторический очерк. М.: Наука, 1989, с. 12; Al-Izzi Kh. The Shatt al-Arab dispute. A legal study. 3rd ed. L.: Third world centre for research and publishing Ltd, 1981, р. 44.

(обратно)

1077

Al-Izzi Kh. The Shatt al-Arab dispute. A legal study. 3rd ed. L.: Third world centre for research and publishing Ltd, 1981, р. 47–52.

(обратно)

1078

Цит. по: Алибейпи Г.Д. Иран и сопредельные страны Востока (1946–1978). М.: Наука, 1989, с. 102.

(обратно)

1079

Ниязматов Ш.А. Ирано-иракский конфликт. Исторический очерк. М.: Наука, 1989, с. 155–156.

(обратно)

1080

Алибейпи Г.Д. Иран и сопредельные страны Востока (1946–1978). М.: Наука, 1989, с. 103.

(обратно)

1081

Ниязматов Ш.А. Ирано-иракский конфликт. Исторический очерк. М.: Наука, 1989, с. 28.

(обратно)

1082

Цит. по: Алибейпи Г.Д. Иран и сопредельные страны Востока (1946–1978). М.: Наука, 1989, с. 104.

(обратно)

1083

Алибейпи Г.Д. Иран и сопредельные страны Востока (1946–1978). М.: Наука, 1989, с. 104; Ниязматов Ш.А. Ирано-иракский конфликт. Исторический очерк. М.: Наука, 1989, с. 28.

(обратно)

1084

Алибейпи Г.Д. Иран и сопредельные страны Востока (1946–1978). М.: Наука, 1989, с. 104–105; Ниязматов Ш.А. Ирано-иракский конфликт. Исторический очерк. М.: Наука, 1989, с. 28.

(обратно)

1085

Алибейпи Г.Д. Иран и сопредельные страны Востока (1946–1978). М.: Наука, 1989, с. 107; Ниязматов Ш.А. Ирано-иракский конфликт. Исторический очерк. М.: Наука, 1989, с. 30.

(обратно)

1086

Алибейпи Г.Д. Иран и сопредельные страны Востока (1946–1978). М.: Наука, 1989, c. 111–112.

(обратно)

1087

Цит. по: Алибейпи Г.Д. Иран и сопредельные страны Востока (1946–1978). М.: Наука, 1989, с. 108.

(обратно)

1088

«Зеленая книга» Министерства иностранных дел Ирана, (б. м, б. г.), с. 59.

(обратно)

1089

Цит. по: Алибейпи Г.Д. Иран и сопредельные страны Востока (1946–1978). М.: Наука, 1989, с. 108.

(обратно)

1090

Цит. по: Ниязматов Ш.А. Ирано-иракский конфликт. Исторический очерк. М.: Наука, 1989, с. 33.

(обратно)

1091

New-York Times. 29.12.1959.

(обратно)

1092

New-York Times. 30.12.1959.

(обратно)

1093

Ниязматов Ш.А. Ирано-иракский конфликт. Исторический очерк. М.: Наука, 1989, с. 35–36.

(обратно)

1094

Алибейпи Г.Д. Иран и сопредельные страны Востока (1946–1978). М.: Наука, 1989, с. 122–123.

(обратно)

1095

Al-Izzi Kh. The Shatt al-Arab dispute. A legal study. 3rd ed. L.: Third world centre for research and publishing Ltd, 1981, р. 89–90.

(обратно)

1096

Цит. по: «Зеленая книга» Министерства иностранных дел Ирана, (б. м, б. г.), с. 79–85; Al-Izzi Kh. The Shatt al-Arab dispute. A legal study. 3rd ed. L.: Third world centre for research and publishing Ltd, 1981, р. 89–90.

(обратно)

1097

Al-Izzi Kh. The Shatt al-Arab dispute. A legal study. 3rd ed. L.: Third world centre for research and publishing Ltd, 1981, р. 185.

(обратно)

1098

The Iraq-Iran conflict / Eds. N. Firzli, N. Khoury, E. Dib. (б. м.): Editions du monde arabe, (б. г.), р. 112.

(обратно)

1099

Шестопалов В.Я. Персидский залив: проблема континентального шельфа. М.: Наука, 1982, с. 14, 19.

(обратно)

1100

Шестопалов В.Я. Персидский залив: проблема континентального шельфа. М.: Наука, 1982, с. 41–42, 45, 47.

(обратно)

1101

Шестопалов В.Я. Персидский залив: проблема континентального шельфа. М.: Наука, 1982, с. 192.

(обратно)

1102

Шестопалов В.Я. Персидский залив: проблема континентального шельфа. М.: Наука, 1982, с. 212–215.

(обратно)

1103

Шестопалов В.Я. Персидский залив: проблема континентального шельфа. М.: Наука, 1982, с. 104–105.

(обратно)

1104

Шестопалов В.Я. Персидский залив: проблема континентального шельфа. М.: Наука, 1982, с. 151.

(обратно)

1105

Алибейпи Г.Д. Иран и сопредельные страны Востока (1946–1978). М.: Наука, 1989, с. 59–64.

(обратно)

1106

Алибейпи Г.Д. Иран и сопредельные страны Востока (1946–1978). М.: Наука, 1989, с. 67, 107.

(обратно)

1107

Цит. по: Алибейпи Г.Д. Иран и сопредельные страны Востока (1946–1978). М.: Наука, 1989, с. 69–70.

(обратно)

1108

Цит. по: The Iraq-Iran conflict / Eds. N. Firzli, N. Khoury, E. Dib. (б. м.): Editions du monde arabe, (б. г.), р. 34.

(обратно)

1109

«Jawohl, wir sind eindeutig die Siegen» // Spiegel. 1981. № 23, S. 141–144.

(обратно)

1110

Цит. по: Васильев A.M. История Саудовской Аравии (1745 г. — конец XX в.). Изд. 2-е, расш. и доп. М.: «Классика плюс», Книжный дом газеты «Труд», 1999, с. 292–293.

(обратно)

1111

Шестопалов В.Я. Персидский залив: проблема континентального шельфа. М.: Наука, 1982, с. 138.

(обратно)

1112

Шестопалов В.Я. Персидский залив: проблема континентального шельфа. М.: Наука, 1982, с. 139–140.

(обратно)

1113

Шестопалов В.Я. Персидский залив: проблема континентального шельфа. М.: Наука, 1982, с. 141–142.

(обратно)

1114

Шестопалов В.Я. Персидский залив: проблема континентального шельфа. М.: Наука, 1982, с. 143–145.

(обратно)

1115

Подробней см.: Фурсов А.И. Залив // Арабо-мусульманский мир на пороге XXI века. Реферативный сборник. М.: ИНИОН РАН, 1999, с. 159–195.

(обратно)

1116

Цит. по: Алибейпи Г.Д. Иран и сопредельные страны Востока (1946–1978). М.: Наука, 1989, с. 47.

(обратно)

1117

Цит. по: Holley Ch. Iran's defence strategy: the order of priorities // Middle East. 1977. № 31, р. 44.

(обратно)

1118

The Iraq-Iran conflict / Eds. N. Firzli, N. Khoury, E. Dib. (б. м.): Editions du monde arabe, (б. г.), р. 41.

(обратно)

1119

Ниязматов Ш.А. Ирано-иракский конфликт. Исторический очерк. М.: Наука, 1989, с. 17; The Iraq-Iran conflict / Eds. N. Firzli, N. Khoury, E. Dib. (б. м.): Editions du monde arabe, (б. г.), р. 44–45.

(обратно)

1120

The Iraq-Iran conflict / Eds. N. Firzli, N. Khoury, E. Dib. (б. м.): Editions du monde arabe, (б. г.), р. 45.

(обратно)

1121

Ниязматов Ш.А. Ирано-иракский конфликт. Исторический очерк. М.: Наука, 1989, с. 17–21; The Iraq-Iran conflict / Eds. N. Firzli, N. Khoury, E. Dib. (б. м.): Editions du monde arabe, (б. г.), р. 44–47.

(обратно)

1122

Ниязматов Ш.А. Ирано-иракский конфликт. Исторический очерк. М.: Наука, 1989, с. 48.

(обратно)

1123

Ниязматов Ш.А. Ирано-иракский конфликт. Исторический очерк. М.: Наука, 1989, с. 52.

(обратно)

1124

Алибейпи Г.Д. Иран и сопредельные страны Востока (1946–1978). М.: Наука, 1989, с. 126–127.

(обратно)

1125

Цит. по: Ниязматов Ш.А. Ирано-иракский конфликт. Исторический очерк. М.: Наука, 1989, с. 55.

(обратно)

1126

Ниязматов Ш.А. Ирано-иракский конфликт. Исторический очерк. М.: Наука, 1989, с. 73.

(обратно)

1127

Цит. по: Al-Izzi Kh. The Shatt al-Arab dispute. A legal study. 3rd ed. L.: Third world centre for research and publishing Ltd, 1981, р. 181.

(обратно)

1128

Не вмешиваясь в этот спор, будем называть эту территорию так, как она обозначена на географических картах — «Хузистан».

(обратно)

1129

The Iraq-Iran conflict / Eds. N. Firzli, N. Khoury, E. Dib. (б. м.): Editions du monde arabe, (б. г.), р. 74.

(обратно)

1130

Al-Izzi Kh. The Shatt al-Arab dispute. A legal study. 3rd ed. L.: Third world centre for research and publishing Ltd, 1981, с. 27, 37.

(обратно)

1131

Ниязматов Ш.А. Ирано-иракский конфликт. Исторический очерк. М.: Наука, 1989, с. 140.

(обратно)

1132

Al-Izzi Kh. The Shatt al-Arab dispute. A legal study. 3rd ed. L.: Third world centre for research and publishing Ltd, 1981, р. 116.

(обратно)

1133

Al-Izzi Kh. The Shatt al-Arab dispute. A legal study. 3rd ed. L.: Third world centre for research and publishing Ltd, 1981, р. 35.

(обратно)

1134

The Iraq-Iran conflict / Eds. N. Firzli, N. Khoury, E. Dib. (б. м.): Editions du monde arabe, (б. г.), р. 85.

(обратно)

1135

The Iraq-Iran conflict / Eds. N. Firzli, N. Khoury, E. Dib. (б. м.): Editions du monde arabe, (б. г.), р. 91–93.

(обратно)

1136

Al-Izzi Kh. The Shatt al-Arab dispute. A legal study. 3rd ed. L.: Third world centre for research and publishing Ltd, 1981, р. 41–42.

(обратно)

1137

Алибейпи Г.Д. Иран и сопредельные страны Востока (1946–1978). М.: Наука, 1989, с. 117.

(обратно)

1138

The Iraq-Iran conflict / Eds. N. Firzli, N. Khoury, E. Dib. (б. м.): Editions du monde arabe, (б. г.), р. 95–98.

(обратно)

1139

Новая «исламская» конституция Ирана не содержала признаний прав национальных меньшинств на автономию.

(обратно)

1140

The Iraq-Iran conflict / Eds. N. Firzli, N. Khoury, E. Dib. (б. м.): Editions du monde arabe, (б. г.), р. 99–100.

(обратно)

1141

The Iraq-Iran conflict / Eds. N. Firzli, N. Khoury, E. Dib. (б. м.): Editions du monde arabe, (б. г.), р. 100.

(обратно)

1142

Агаев С.Л. Иран: рождение республики. М.: Политиздат, 1984, с. 205–206.

(обратно)

1143

The Iraq-Iran conflict / Eds. N. Firzli, N. Khoury, E. Dib. (б. м.): Editions du monde arabe, (б. г.), р. 101.

(обратно)

1144

Саддам Хусейн по случаю 12-ой годовщины революции 17 июля. Багдад: «Дар аль-Ма'мун», 1980, с. 49.

(обратно)

1145

The Iraq-Iran conflict / Eds. N. Firzli, N. Khoury, E. Dib. (б. м.): Editions du monde arabe, (б. г.), р. 19–21.

(обратно)

1146

The Iraq-Iran conflict / Eds. N. Firzli, N. Khoury, E. Dib. (б. м.): Editions du monde arabe, (б. г.), р. 32.

(обратно)

1147

The Iraq-Iran conflict / Eds. N. Firzli, N. Khoury, E. Dib. (б. м.): Editions du monde arabe, (б. г.), р. 33.

(обратно)

1148

Цит. по: The Iraq-Iran conflict / Eds. N. Firzli, N. Khoury, E. Dib. (б. м.): Editions du monde arabe, (б. г.), р. 33.

(обратно)

1149

Микаел Рамадан. Тень Саддама Хусейна. М.: Коллекция «Совершенно секретно», 2000.

(обратно)

1150

The Iraq-Iran conflict / Eds. N. Firzli, N. Khoury, E. Dib. (б. м.): Editions du monde arabe, (б. г.), р. 106–107; Al-Izzi Kh. The Shatt al-Arab dispute. A legal study. 3rd ed. L.: Third world centre for research and publishing Ltd, 1981, р. 182.

(обратно)

1151

Le Monde. July 21–22, 1980.

(обратно)

1152

The Iraq-Iran conflict / Eds. N. Firzli, N. Khoury, E. Dib. (б. м.): Editions du monde arabe, (б. г.), р. 108.

(обратно)

1153

The Iraq-Iran conflict / Eds. N. Firzli, N. Khoury, E. Dib. (б. м.): Editions du monde arabe, (б. г.), р. 109.

(обратно)

1154

Саддам Хусейн. Ирак отстаивает свой суверенитет. Речь господина Саддама Хусейна на заседании Национального Совета 17 сентября 1980 г. Багдад: «Дар аль-Ма'мун», 1982, с. 25.

(обратно)

1155

Цит. по: The Iraq-Iran conflict / Eds. N. Firzli, N. Khoury, E. Dib. (б. м.): Editions du monde arabe, (б. г.), р. 113.

(обратно)

1156

См.: The Iraq-Iran conflict / Eds. N. Firzli, N. Khoury, E. Dib. (б. м.): Editions du monde arabe, (б. г.), р. 238; Selections from Iraq-Iran dispute. Baghdad: External information Department Ministry of Culture and Information, 1983, р. 172.

(обратно)

1157

The Iraq-Iran conflict / Eds. N. Firzli, N. Khoury, E. Dib. (б. м.): Editions du monde arabe, (б. г.), р. 117, 120.

(обратно)

1158

Цит. по: The Iraq-Iran conflict / Eds. N. Firzli, N. Khoury, E. Dib. (б. м.): Editions du monde arabe, (б. г.), р. 121.

(обратно)

1159

Речь президента вождя Саддама Хусейна на третьей мусульманской конференции в верхах. Багдад, 1981, с. 27.

(обратно)

1160

Президент Ирака имел в виду халифа Али, Халида ибн аль-Валида, Са'ада ибн Аби Ваккаса и аль-Ка'ка' ибн Амра. Последний был сподвижником Пророка, наместником Хиры, как полководец участвовал в битвах при Кадисии и Джалуле.

(обратно)

1161

Саддам Хусейн. Ирак призывает к миру. Речь президента Саддама Хусейна 28 сентября 1980 года о прекращении огня и разрешении конфликта с Ираном мирным путем. Багдад: «Дар аль-Ма'мун», 1981, с. 9–11.

(обратно)

1162

Цит. по: The Iraq-Iran conflict / Eds. N. Firzli, N. Khoury, E. Dib. (б. м.): Editions du monde arabe, (б. г.), с. 126.

(обратно)

1163

The Iraq-Iran conflict / Eds. N. Firzli, N. Khoury, E. Dib. (б. м.): Editions du monde arabe, (б. г.), р. 130.

(обратно)

1164

Цит. по: The Iraq-Iran conflict / Eds. N. Firzli, N. Khoury, E. Dib. (б. м.): Editions du monde arabe, (б. г.), р. 132.

(обратно)

1165

Цит. по: The Iraq-Iran conflict / Eds. N. Firzli, N. Khoury, E. Dib. (б. м.): Editions du monde arabe, (б. г.), р. 140.

(обратно)

1166

Цит. по: The Iraq-Iran conflict / Eds. N. Firzli, N. Khoury, E. Dib. (б. м.): Editions du monde arabe, (б. г.), р. 24.

(обратно)

1167

Цит. по: The Iraq-Iran conflict / Eds. N. Firzli, N. Khoury, E. Dib. (б. м.): Editions du monde arabe, (б. г.), р. 151–152.

(обратно)

1168

Цит. по: The Iraq-Iran conflict / Eds. N. Firzli, N. Khoury, E. Dib. (б. м.): Editions du monde arabe, (б. г.), р. 153.

(обратно)

1169

Hiro D. The longest war: The Iran — Iraq military conflict. L. etc.: Paladin Grafton books, 1990, р. 49.

(обратно)

1170

Baghdad Observer. 15.03.1981.

(обратно)

1171

Baghdad Observer. 15.03.1981.

(обратно)

1172

Цит. по: Апдайк Р.Дж. Саддам Хусейн. Политическая биография. Серия: «След в истории». Ростов-на-Дону: «Феникс», 1999, с. 38.

(обратно)

1173

Агаев С.Л. Иран между прошлым и будущим. События. Люди. Идеи. М.: Политиздат, 1987, с. 291.

(обратно)

1174

Агаев С.Л. Иран между прошлым и будущим. События. Люди. Идеи. М.: Политиздат, 1987, с. 292, 296.

(обратно)

1175

Речь президента Саддама Хусейна по случаю Дня армии. 61-я годовщина со дня основания иракской армии. Багдад: «Дар аль-Ма'мун», 1982. 94. Сагадеев А.В. Ислам и вопросы войны и мира (Научно-аналитический обзор). М.: ИНИОН АН СССР, 1981, с. 18–19.

(обратно)

1176

Агаев С.Л. Иран между прошлым и будущим. События. Люди. Идеи. М.: Политиздат, 1987, с. 292–293.

(обратно)

1177

Агаев С.Л. Иран между прошлым и будущим. События. Люди. Идеи. М.: Политиздат, 1987, с. 293.

(обратно)

1178

Агаев С.Л. Иран между прошлым и будущим. События. Люди. Идеи. М.: Политиздат, 1987, с. 294.

(обратно)

1179

Агаев С.Л. Иран между прошлым и будущим. События. Люди. Идеи. М.: Политиздат, 1987, с. 294–295.

(обратно)

1180

Цит. по: Агаев С.Л. Иран между прошлым и будущим. События. Люди. Идеи. М.: Политиздат, 1987, с. 297.

(обратно)

1181

Ramazani R.K. Iran's Islamic revolution and the Persian Gulf // Current history. Philadelphia, 1985. Vol. 84. № 498, р. 6.

(обратно)

1182

Агаев С.Л. Иран между прошлым и будущим. События. Люди. Идеи. М.: Политиздат, 1987, с. 299.

(обратно)

1183

Здесь было обыграно название островов, совпадающее со словом «маджнун», которое в переводе с арабского означает «одержимый», «безумный». Меджнуном, как известно, называли потерявшего голову от любви героя популярного на Востоке сказания «Лейли и Меджнун».

(обратно)

1184

World armament and disarmament: Stockholm intern, peace research inst. year book. L, Philadelphia: Taylor and Francis, 1985, р. 181.

(обратно)

1185

Агаев С.Л. Иран между прошлым и будущим. События. Люди. Идеи. М.: Политиздат, 1987, с. 301–302.

(обратно)

1186

Hiro D. The longest war: The Iran — Iraq military conflict. L. etc.: Paladin Grafton books, 1990, р. 145–146.

(обратно)

1187

Financial Times. 8.06.1985.

(обратно)

1188

U.S. News and World Report. N.Y, 1985. Vol. 98. № 14, р. 32.

(обратно)

1189

Gulf war // Economist 1985. Vol. 296. № 7413, р. 46.

(обратно)

1190

Jansen G. Outward confidence, inner doubts // Middle East international. 1985. № 258, р. 11.

(обратно)

1191

Ismail Tareq Y. Ismail Jacklin S. Iraq's interrupted revolution // Current history. Philadelphia, 1985. Vol. 84. № 498, р. 25.

(обратно)

1192

U.S. News and World Report. N.Y, 1985. Vol. 98. № 14, р. 32.

(обратно)

1193

New-York Times. 26.09.1985. 185. Times. 31.07.1985.

(обратно)

1194

Times. 31.07.1985.

(обратно)

1195

Багдасаров С.Б. Масштабы и структура военных расходов стран Ближнего и Среднего Востока // Военная экономика стран Востока. Научный сборник. В. 6. М.: Наука, 1986, с. 17.

(обратно)

1196

Агаев С.Л. Иран между прошлым и будущим. События. Люди. Идеи. М.: Политиздат, 1987, с. 307.

(обратно)

1197

Агаев С.Л. Иран между прошлым и будущим. События. Люди. Идеи. М.: Политиздат, 1987, с. 305–306.

(обратно)

1198

Агаев С.Л. Иран между прошлым и будущим. События. Люди. Идеи. М.: Политиздат, 1987, с. 307.

(обратно)

1199

Цит. по: Агаев С.Л. Иран между прошлым и будущим. События. Люди. Идеи. М.: Политиздат, 1987, с. 308.

(обратно)

1200

Цит. по: Iran — Iraq: Guerra, politica, sociedad / Musalem D., Zeradoun Z. (Сотр.); Ceestem. Mexico, 1982, р. 158.

(обратно)

1201

Цит. по: Hünseler P. Der Irak und sein Konflict mit Iran: Entwicklung innenpolitischer Bestimmungsfaktoren und Perspektiven / Forschungsinst. der Deutschen Gesellschaft fur Auswartige Politik. Bonn, 1982, S. 101.

(обратно)

1202

Hünseler P. Der Irak und sein Konflict mit Iran: Entwicklung innenpolitischer Bestimmungsfaktoren und Perspektiven / Forschungsinst. der Deutschen Gesellschaft fur Auswartige Politik. Bonn, 1982, S. 105.

(обратно)

1203

Ismail Tareq Y. Ismail Jacklin S. Iraq's interrupted revolution // Current history. Philadelphia, 1985. Vol. 84. № 498, р. 29.

(обратно)

1204

Ismail Tareq Y. Ismail Jacklin S. Iraq's interrupted revolution // Current history. Philadelphia, 1985. Vol. 84. № 498, р. 30.

(обратно)

1205

Ismail Tareq Y. Ismail Jacklin S. Iraq's interrupted revolution // Current history. Philadelphia, 1985. Vol. 84. № 498, р. 31.

(обратно)

1206

Брежнев Л.И. Отчетный доклад Центрального Комитета КПСС XXVI съезду Коммунистической партии Советского Союза и очередные задачи партии в области внутренней и внешней политики: Доклад XXVI съезду КПСС 23 февраля 1981 г. // Материалы XXVI съезда КПСС. М., 1981, с. 19.

(обратно)

1207

Сагадеев А.В. Ислам и вопросы войны и мира (Научно-аналитический обзор). М.: ИНИОН АН СССР, 1981, с. 17.

(обратно)

1208

См.: Заборов М.А. Крестоносцы на Востоке. М.: Наука, 1980, с. 243–252, 308–314.

(обратно)

1209

Peters R. Islam and colonialism: The doctrine of jihad in modern history. The Hague etc.: Моuton, 1979, р. 4.

(обратно)

1210

Ferguson G. War and peace in the world's religions. L.: Scheldon press, 1977, р. 126.

(обратно)

1211

Аль-Ахадис Аль-Кудсийя. Хадисы Пророка / Пер. и коммент. В. Пороховой. Изд. I / Гл. ред. Мухаммад Сайд аль-Рошд. Дамаск: Центр Аль-Фуркан, 1419 г. х. (1998 г.), с. 106.

(обратно)

1212

Сагадеев А.В. Ислам и вопросы войны и мира (Научно-аналитический обзор). М.: ИНИОН АН СССР, 1981, с. 22.

(обратно)

1213

Boisard M.A. L'humanisme de l'lslam. P.: Michel, 1979, р. 190.

(обратно)

1214

Строкань С. Во всем виноваты евреи // Итоги. 16.05.2000 г., с. 47.

(обратно)

1215

Boisard M.A. L'humanisme de l'lslam. P.: Michel, 1979, р. 273–274.

(обратно)

1216

Коран / Пер. смыслов и коммент. Валерии Пороховой. Изд. 2-е, перераб. и доп./ Гл. ред. д-р Мухаммад Сайд Аль Рошд. Дамаск; Москва, 1996, 9:6.

(обратно)

1217

Сагадеев А.В. Ислам и вопросы войны и мира (Научно-аналитический обзор). М.: ИНИОН АН СССР, 1981, с. 27–29.

(обратно)

1218

Nasr S.H. Science and civilizations in Islam. Cambridge, 1968, р. 21.

(обратно)

1219

См.: Васильев A.M. История Саудовской Аравии (1745 г. — конец XX в.). Изд. 2-е, расш. и доп. М.: «Классика плюс», Книжный дом газеты «Труд», 1999, с. 79–80.

(обратно)

1220

Цит. по: Васильев A.M. История Саудовской Аравии (1745 г. — конец XX в.). Изд. 2-е, расш. и доп. М.: «Классика плюс», Книжный дом газеты «Труд», 1999, с. 83.

(обратно)

1221

Васильев A.M. История Саудовской Аравии (1745 г. — конец XX в.). Изд. 2-е, расш. и доп. М.: «Классика плюс», Книжный дом газеты «Труд», 1999, с. 83.

(обратно)

1222

См.: Васильев A.M. История Саудовской Аравии (1745 г. — конец XX в.). Изд. 2-е, расш. и доп. М.: «Классика плюс», Книжный дом газеты «Труд», 1999, с. 81.

(обратно)

1223

Лики Востока. СПб.: Издательский дом «Нева»; М.: ОЛМА-ПРЕСС, 2000, с. 21.

(обратно)

1224

Лики Востока. СПб.: Издательский дом «Нева»; М.: ОЛМА-ПРЕСС, 2000, с. 23–24.

(обратно)

1225

Лики Востока. СПб.: Издательский дом «Нева»; М.: ОЛМА-ПРЕСС, 2000, с. 23–24, с. 24.

(обратно)

1226

Примаков Е.М. Восток после краха колониальной системы. М.: Наука, 1982, с. 71.

(обратно)

1227

Цит. по: Дорошенко Е.А. Шиитское духовенство в современном Иране. М.: Наука, 1975, с. 34–35.

(обратно)

Оглавление

  • Часть 1 Персы и арабы в древности и в составе Халифата
  •   От автора
  •   Глава 1 Персы и арабы: предыстория
  •     Персы
  •     Арабы и зарождение ислама
  •   Глава 2 В едином государстве
  •     Первые столкновения и завоевание Ирана арбами
  •     Пути к сближению
  •     Омейяды и шииты
  •   Глава 3 Расцвет и упадок Аббаеидского халифата
  •     Аббасиды и иранцы
  •     Распад государства и расцвет ислама
  •   Приложения
  •   Аннотированный указатель имен
  •   Указатель географических и топографических названий
  •   Литература
  • Часть 2 Иран и Ирак: противостояние и сотрудничество
  •   Предисловие
  •   Глава 1 Иран и Ирак в Средние века
  •     Мусульмане и кочевые народы
  •     Возрождение Ирана: Государство Сефевидов
  •   Глава 2 Вхождение в мировую политику
  •     Афганцы, Афшары, Зенды, Каджары
  •     Из Средневековья в XX век
  •   Глава 3 Последние монархии и первые республики
  •     От реформ к "застою"
  •     Ирак: рождение республики
  •     От "белой революции" шаха к исламской революции народа
  •   Глава 4 Иран и Ирак: новое противостояние
  •     Региональное соперничество
  •     Пограничные споры
  •     Ирано-иракская война
  •   Послесловие
  •   Приложения
  •   Аннотированный указатель имен
  •   Указатель географических и топографических названий
  • Литература
  • *** Примечания ***